西藏深度贫困脱贫攻坚发展报告
- 格式:pdf
- 大小:4.30 MB
- 文档页数:9
深度贫困地区脱贫攻工作中存在的问题和对策建议
深度贫困地区是中国脱贫攻坚面临的最大挑战之一,这些地区的贫困程度深、持续时间长、难度高。
为了实现全面建设小康社会的目标,必须加大对深度贫困地区的支持和帮扶。
然而,在深度贫困地区脱贫攻坚的实践中,还存在以下几个问题:
一、基础设施建设滞后
深度贫困地区的基础设施建设相对滞后,交通、通讯、能源等基础设施相对薄弱,制约了贫困群众脱贫致富的条件。
解决对策:加大基础设施建设投入,政府应加大资金投入,支持电力、交通、通讯等基础设施建设, improve the connectivity to other regions.
二、生态环境遭到破坏
深度贫困地区生态环境受到了严重破坏,大片土地荒废,水资源短缺,使得当地群众的生产生活条件恶劣。
解决对策:重视环境治理,着力解决土地沙化、水资源短缺等问题,加强生态修复和环境保护力度,让贫困地区群众能够享受到生态环境的好处。
三、缺乏产业支撑
深度贫困地区普遍缺乏有效的产业支撑,当地群众的经济来源单一,难以持续发展,致使群众难以脱贫致富。
解决对策:重视发展产业,帮扶当地发展产业,培育新的经济增长点,从而推动当地经济的发展。
四、缺乏教育资源
深度贫困地区的教育资源比较缺乏,教育水平相对落后,这使得当地群众难以获得良好的教育机会,提高自身素质。
解决对策:重视教育投入,政府加大对教育的资金投入,重点支持深度贫困地区的教育工作,加强对当地教育资源的投入。
总之,深度贫困地区脱贫攻坚面临的问题很多,解决起来也很艰巨。
政府应积极采取措施,加大对深度贫困地区的支持和帮扶力度,加速贫困地区的发展,让当地群众早日脱贫致富,实现全面建设小康社会的目标。
脱贫攻坚工作报告范文尊敬的领导、各位评审专家:我们是脱贫攻坚工作小组,本次报告将总结我们所在地区的脱贫攻坚工作情况,并分析当前面临的困难和问题,提出进一步加强工作的措施和建议。
一、脱贫攻坚工作总体情况我们所在地区是一个山区县,贫困人口众多。
省级、地市级及县级党委、政府高度重视脱贫攻坚工作,制定了相应的长期规划,投入了大量的资金和人力资源,采取了一系列有效的政策和措施,推动脱贫攻坚工作开展。
脱贫攻坚工作取得显著的成效。
在“一百万贫困人口脱贫计划”中,本地区累计脱贫人口达到了92.5万人,贫困发生率由2016年的35.9%降至2019年的7.08%,贫困村脱贫退出率达到了95%以上。
此外,在农村住房、交通、教育、医疗、电商等方面,都得到了很大的改善和提高。
这些成果归功于各级党委、政府的正确领导和决策,也得益于广大脱贫攻坚队伍的辛勤付出。
二、当前面临的困难和问题1、贫困人口多为老年人和残疾人,致贫原因复杂。
虽然减贫成效明显,但仍有部分贫困人口无法稳定脱贫。
需要针对贫困人口的身体和精神健康、老年照顾、技能培训等问题提供更多的帮助。
2、生态环境问题亟需解决。
山区经济落后,农业产业不发达,部分地方出现绿色生态环境破坏、脆弱化、生态安全风险上升的现象。
需要通过科技创新、产业转型、环境保护等措施促进乡村经济发展。
3、部分基础设施薄弱,阻碍了地区经济发展。
特别是交通、供水、网络等方面,存在较大的不足。
需要加速基础设施建设,提高农村现代化水平。
三、加强脱贫攻坚的措施和建议1、精准识别贫困人口。
要用好贫困帮扶体系,通过政策、技术、金融等手段,接触、观察、跟踪考察贫困人口,确保帮扶到位、支持有力。
2、多方参与,协同推进脱贫攻坚。
政府部门、企业、社会组织、志愿者等单位和群体,要联合开展扶贫工作,各尽所能,实现资源共享、责任共担。
3、加强生态保护和乡村振兴。
积极推进绿色产业,加强农产品质量安全监管,扶持乡村旅游业,促进生态经济和乡村振兴。
西藏精准扶贫案例分析与启示西藏是中国贫困程度最深、范围最广、影响最大的贫困地区之一。
为了实现西藏的精准扶贫目标,政府、社会各界和国际组织共同努力,实施了一系列的扶贫措施。
本文将对西藏的精准扶贫案例进行分析,并总结一些启示。
西藏采取了精准识别贫困户的措施。
通过国家贫困县标准和综合指标评估体系,精确地确定了贫困户的范围。
还根据贫困户的家庭状况、收入水平和产业发展情况等因素,制定了个性化的扶贫方案。
这种精细化的识别和分析方法,使得扶贫工作更加有针对性和有效性。
西藏注重发展特色产业,提升贫困地区的自我发展能力。
通过开展乡村旅游、现代农业、畜牧业等产业,为贫困地区提供就业机会和增加收入的途径。
政府还加大对农业科技和农村基础设施建设的投入,提高贫困地区的生产力和发展潜力。
通过发展特色产业,西藏不仅提高了贫困户的生活水平,还提升了整个地区的经济发展水平。
西藏注重教育扶贫,提升贫困地区的人力资源。
政府加大对贫困地区教育事业的资金投入和政策支持,推进教育资源均衡分配,提升贫困地区教育条件。
采取措施鼓励农村学生接受高等教育,提供贷款和奖学金等资助措施。
通过教育扶贫,西藏提高了贫困地区居民的综合素质和就业能力,为他们打开了致富的门路。
西藏注重生态环境保护,促进可持续发展。
西藏是中国重要的生态屏障,也是水库的重要水源地。
为了保护西藏的生态环境,政府加大了对生态建设和生态保护的投入,实施了一系列的生态补偿政策,推动绿色发展。
通过生态保护,不仅提高了西藏的生态环境质量,还为贫困地区提供了可持续发展的机遇。
西藏的精准扶贫案例为我们提供了一些有益的启示。
精准识别贫困户、发展特色产业、注重教育扶贫、保护生态环境,这些措施都展现了西藏扶贫工作的创新和实效。
这些做法对于其他贫困地区的扶贫工作同样具有指导意义,可以为实现全面脱贫奔小康目标提供借鉴。
援疆工作情况汇报尊敬的领导、各位同事:我来向大家汇报一下关于援疆工作情况的最新信息。
首先,我们所在的援疆工作队在一段时间的努力下,已经初见成效。
我们在承接到援疆任务后,深入当地社会了解情况,积极调研并在实践中不断总结经验。
通过我们的不断努力,目前已经取得了以下成果:一、促进民生改善,助力脱贫攻坚。
当前,在全国“三区三州”深度贫困地区,“新疆是最深度最广泛的贫困地区之一”。
援疆工作在最需要的地方,帮助当地人民的生活得到明显改善,同时也促进了地方经济的发展。
我们在援疆工作的过程中,始终把扶贫工作作为第一要务,积极帮助当地贫困户创业、增收、脱贫。
通过制定技能培训计划,引进生产设备和种植技术,为当地人民创造了许多就业机会,并且帮助他们建立了小微企业,以此方式,促进了当地经济的发展和民生的改善。
二、推进文化交流,促进民族团结。
作为260多万新疆维吾尔自治区人口中93%以上的族群,维吾尔族是新疆的主体民族。
在我们到达的各个地方,维吾尔族同胞们无一不带着热情地接待我们,于是我们就组织了多次文艺演出和文化交流活动,不仅增加了当地文化交流,还营造了浓郁的民族团结氛围,让当地居民感受到我们援疆人员的真诚关怀。
三、提升当地大气环境。
新疆是全国生态环境旅游区,而达到这一目标需要全面提高当地的生态环境,植树造林是最直接有效的解决方法之一。
我们利用援疆的机会,与当地政府和居民积极合作,组织了植树活动,以加强人与自然的联系,促进生态环境的改善,让新疆更美好。
最后,我想说的是,援助新疆工作是需要长期投入,需要我们共同努力、精心策划。
我们要紧紧跟随当地的发展步伐,做出符合当地实际的工作部署,不断加强与各个地方的沟通和交流。
让我们继续秉承“真挚、理性、专注、守信”的援疆工作精神,为新疆的发展做出贡献。
以上就是我的援疆工作情况汇报,请各位领导、同事批评指正。
谢谢!。
西藏精准扶贫案例分析与启示西藏是中国的西南边陲地区,也是我国贫困程度较深、经济社会发展相对滞后的地区之一。
为了打赢脱贫攻坚战,中国政府采取了一系列的精准扶贫措施,西藏也成为了精准扶贫的一个重点地区。
下面将对西藏精准扶贫案例进行分析,并总结一些启示。
一、案例分析1. 针对性强的扶贫措施:西藏是一个高寒缺氧、生态脆弱的地区,农牧民的生产和生活条件相对较差。
对此,西藏精准扶贫采取了一系列针对性强的措施,例如建设水利工程,改善农田灌溉条件;购买农业机械设备,提高农产品产量和质量;修建道路,改善农牧民的出行条件等等。
2. 贫困户识别的精准程度高:西藏精准扶贫采用了“一户一档”方式进行贫困户的识别,对每个贫困户进行认真细致的调查了解,全面掌握其家庭收入、资产状况、劳动能力等信息,确保扶贫政策的精准落实。
还通过采取基本信息登记、精准分析等手段不段优化和完善贫困户的识别工作。
3. 多方合作,形成合力:西藏精准扶贫注重充分发挥各方面的作用,形成合力。
政府部门、企业、社会组织等多方面参与扶贫工作,共同制定和实施扶贫计划,形成“政府主导、社会参与、市场运作”的扶贫格局。
政府还加大对开发商和企业在西藏投资和开发的支持力度,为当地创造更多就业机会。
二、启示1. 精准扶贫要因地制宜:西藏的地理环境非常特殊,因此在制定扶贫政策时要充分考虑当地的实际情况。
对高寒缺氧地区应推动发展特色种养业,对生态脆弱地区应注重生态保护和修复。
2. 加大基础设施建设力度:西藏精准扶贫在修建水利工程、道路等基础设施方面投入较大。
这显示出基础设施建设对于地区发展和扶贫攻坚的重要性。
政府要加大投资力度,增加基础设施建设的投入,为贫困地区创造更好的发展条件。
4. 加强培训和教育:对贫困地区的居民,特别是青壮年人口,应加大培训和教育的力度,提高其就业技能和素质水平。
这有助于促进他们就业创业,增加收入来源,摆脱贫困。
西藏精准扶贫案例给我们提供了许多宝贵的经验和启示。
扶贫脱贫攻坚调研报告尊敬的领导:根据您的要求,我进行了一次关于扶贫和脱贫攻坚的调研。
下面是我调研的总结和推荐,供您参考。
1. 背景和问题陈述:在我国经济快速发展的过程中,仍然存在大量的贫困人口需要得到帮助。
扶贫和脱贫攻坚是国家重点工作的一部分,然而在实施过程中,我们仍然面临着一些问题。
2. 调研结果:(1) 贫困地区基础设施建设不足:一些贫困地区具有较差的基础设施,如道路,交通,水电等,这给当地的发展带来了很大的障碍。
(2) 教育和技能培训不足:贫困地区的教育资源相对匮乏,而且教育质量不高。
此外,技能培训的机会也有限,这使得贫困人口很难有机会通过提高自身技能来脱贫。
(3) 就业机会不足:贫困地区的就业机会有限,大部分人只能从事农村劳动力密集型行业。
这限制了他们的收入增长和发展的机会。
(4) 政策执行不到位:尽管政府出台了一系列扶贫政策,但在实施过程中存在着一些问题,比如政策宣传不到位,政策执行力度不够等。
3. 推荐建议:(1) 加大基础设施建设投入:增加对贫困地区基础设施建设的投入,改善当地的交通,水电等基础设施条件,提升当地发展的潜力。
(2) 加强教育和技能培训:加大对贫困地区教育资源的投入,提高教育质量。
此外,加强对贫困人口的职业培训,提升他们的就业能力和竞争力。
(3) 创造就业机会:通过发展新兴产业和服务业,增加贫困地区的就业机会,提升当地人民的收入水平。
(4) 加强政策落实:加强对扶贫政策的宣传,确保政策的执行到位,及时解决扶贫工作中的困难和问题。
4. 结论:贫困地区的扶贫工作仍然面临一些困难,但通过加大对基础设施建设的投入,加强教育和技能培训,创造就业机会,加强政策落实等措施,我们有信心克服这些困难,实现全面脱贫的目标。
以上是我对扶贫和脱贫攻坚调研的总结和推荐。
希望这些信息对您有所帮助。
如有需要,我可以进一步提供调研详细内容。
谢谢!此致敬礼。
脱贫攻坚调查报告5篇【第1篇】区人民政府脱贫攻坚工作情况调查报告区人大常委会:为切实推动全区脱贫攻坚工作,按照区人大常委会安排,区人大民宗侨农委组织部分人大代表组成调查组,深入基层对全区扶贫攻坚工作情况进行实地调查。
10月22日至11月2日相继走访部分镇乡、村寨和相关职能部门,与镇乡分管领导、村组干部、驻村干部和贫困户等进行座谈,形成调查材料,现将调查情况报告如下:一、工作开展情况2023年,xx区人民政府紧扣“一达标两不愁三保障”目标,聚焦“三率一度”,全力落实“9·20”会议精神,对全区脱贫攻坚工作全面发起总攻,加快推进脱贫攻坚各项工作落地见效。
截至目前全区拟脱贫的贫困人口有x户x人(其中,x个非贫困镇社区x户x人、贫困发生率下降至2%,五个贫困乡镇x户x人、贫困发生率下降至x%),拟出列的村有x个、贫困发生率下降至x%以内(其中,x个非贫困镇社区贫困发生率下降至x%,5个贫困乡镇贫困发生率下降至x%)。
主要做法:一是强化组织领导。
区政府全面贯彻落实王忠书记“一体攻坚、分级攻坚”的要求,以3个月、6个月、6个月为时间节点,实行三段攻坚,形成了区有指挥部统筹抓,乡有决战团主体抓,村有决战队具体抓,组有决战队员包干抓,户有帮扶人帮扶抓的“五有五抓”工作体系。
在区级层面组建了13个攻坚专班,攻坚专班由区委区政府分管领导牵头,相关部门统筹推进。
镇(乡、社区)层面,在10个涉及脱贫攻坚任务的镇(乡、社区)成立决战团,具体负责各镇(乡、社区)脱贫攻坚的统筹协调工作,形成了上下一致的工作体系,便于脱贫攻坚工作的统筹、协调和调度等各项工作的推进。
二是工作推动有力。
各镇(乡、社区)在区人民政府的指导下,围绕贫困户“一达标、两不愁、三保障”脱贫标准和贫困村退出的具体标准,制定了年度工作脱贫计划,针对存在的短板,谋划了相应的脱贫措施,做到缺什么补什么。
三是重点工作突出。
区政府将全力攻坚组组通工程、住房安全保障、饮水安全保障、教育保障、医疗保障、人居环境改造、基础信息精准、特困人员生活保障、产业扶贫、易地扶贫搬迁等10个脱贫攻坚基础保障作为当前的重点工作。
脱贫攻坚工作报告
近年来,我国在脱贫攻坚工作上取得了显著成就,但也面临着诸多挑战和问题。
为了全面总结脱贫攻坚工作的情况,深入分析存在的问题,制定更加有效的对策和
措施,特编写本报告,以供相关部门参考。
首先,我们要看到脱贫攻坚工作取得的成绩。截至目前,我国已有数以亿计的
贫困人口实现脱贫,贫困发生率大幅下降,脱贫攻坚成果受到国际社会的广泛认可。
这充分展示了中国特色社会主义制度的优越性,也为全球减贫事业做出了重要贡献。
然而,脱贫攻坚工作依然面临着一些困难和挑战。首先是一些贫困地区的脱贫
质量不高,一些脱贫人口“返贫”现象较为突出。其次是一些偏远地区和特殊群体
的脱贫任务依然繁重,薄弱环节问题仍然存在。再者,一些贫困地区的基础设施建
设、产业发展和生态环境治理等工作还存在短板和不足。
为了解决上述问题,我们提出以下建议和对策。首先,要坚持精准扶贫,因地
制宜,因人施策,确保脱贫工作的精准性和有效性。其次,要加大对贫困地区的资
金投入和政策支持,加强基础设施建设和产业扶持,推动贫困地区经济社会全面发
展。再者,要加强对脱贫人口的后续帮扶和监测,防止“返贫”现象的发生。同时,
要加强对脱贫攻坚工作的督导和考核,确保各项政策措施的落实和执行。
总之,脱贫攻坚工作是一项长期而艰巨的任务,我们要继续保持定力,坚决打
赢脱贫攻坚战。希望各级政府和社会各界齐心协力,共同努力,为实现全面小康社
会奠定坚实基础,为实现中华民族伟大复兴的中国梦作出新的更大贡献。
2022年脱贫攻坚调研报告范文(精选3篇)【篇1】2022年脱贫攻坚在这次的社会实践调查中我收获不少,其中我认为以下四点在完成调查的工作中是最必不可少的。
一、在社会上要善于与别人沟通。
如何与别人沟通好,这门技术是需要长期的练习。
以前工作的机会不多,使我与别人对话时不会应变,谈话时有冷场,这是很尴尬的。
但经过这次的调查工作后,我与人沟通的能力有所进步。
人在社会中都会融入社会这个团体中,人与人之间合力去做事,良好的沟通能使其做事的过程中更加融洽,事半功倍。
二、在社会中要有自信。
自信不是麻木的自夸,而是对自己的能力做出肯定。
在工作中,我明白了自信的重要性。
你没有社会工作经验没有关系,重要的是你的能力不比别人差。
社会工作经验也是积累出来的。
没有第一次又何来二、第三次呢?有自信使你更有活力更有精神。
三、在社会中要克服自己胆怯的心态。
实践活动没开始的时候,自己就害怕了。
自己觉得困难挺多的,自己的社会经验缺乏,等种种原因使自己觉得很渺小,自己懦弱就这样表露出来。
但其实有谁一生下来就什么都会的,当你克服心理的障碍,那一切都变得容易解决了。
几次的尝试后就可以克服自己内心的恐惧了。
如师兄师姐所说的“在社会中你要学会厚脸皮,不怕别人的态度如何的恶劣,也要轻松应付,大胆与人对话,工作时间长了你自然就不怕了。
”有句话说得好:“只有征服自己才能征服世界。
”我相信只要有勇气,一切事情都会变得简单起来。
四、工作中不断地丰富知识。
知识犹如人体血液。
人缺少了血液,身体就会衰弱,人缺少了知识,头脑就要枯竭。
在这次的社会实践调查活动中,我深深地感悟到知识犹如浩瀚的大海,而且相互交织。
我们想要完成这次的社会实践调查,还需要许多其他的知识。
因为一份社会实践调查的制作需要多方面知识的应用,因此我们需要查阅大量的资料,学习新的知识,才能完成一份有质量的社会实践。
在这次的社会实践调查活动我学到了许多东西,如强化了我独立思考、独立工作和独立解决问题的能力,但我也发现我还有许多不足的地方,因此我会在以后的学习中更加努力,朝着自己的目标不断奋进。
策划丨新西部编辑部撰文丨杨旭民
习近平指出,坚决打赢脱贫攻坚战,让贫困人口和贫困地区同全国一道进入全面小康社会是我们党的庄严承诺。西部地区是脱贫攻坚的主战场,2012年到2017年,全国农村贫困人口从9899万减少到3046万,其中西部地区贫困人口从5086万减少到1634万,年均减少25.5%。目前西部12省区市贫困发生率已经全部降到了10%以下,但仍有1634万贫困人口没有脱贫,占全国的比重达到53.6%,这意味着全国一大半贫困人口在西部,西部地区脱贫攻坚依然任务繁重,依然面临巨大挑战。为了全面展示西部地区脱贫攻坚的进展情况,总结西部各地精准扶贫、精准脱贫的成果和经验,《新西部》面向西部十二省市区相关机构以及专家学者组织专题研究成果,策划推出大型智库报告“2018西部脱贫攻坚年度报告”。不获全胜,决不收兵!这是党中央对打赢打好脱贫攻坚战的庄严承诺。现在距离2020年全国完成脱贫攻坚目标任务只有两年时间,剩下的都是贫中之贫、困中之困,都是难啃的硬骨头,对此,西部各省市区都是有充分认识的。越到紧要关头,越要坚定必胜的信念。不难预见,未来两年,西部人民必将一鼓作气,尽锐出战,精准施策,确保脱贫攻坚任务如期完成,继续谱写人类反贫困历史新篇章。
西部报告The Report of Western China
西部脱贫攻坚年度报告201812新西部 NEW WEST 2019年2-3月上旬刊
◎ 国家社会科学基金项目“西藏打赢‘精准扶贫、精准脱贫’攻坚战的路径研究”(16XMZ020)阶段性成果。西藏是全国“三区三州”中惟一省级集中连片特困地区,多数地区还处于深度贫困状态,是全国贫困发生率最高、贫困程度最深、扶贫成本最高、脱贫难度最大的区域,是典型的“贫中之贫、困中之困、难中之难、坚中之坚”。经过三年不懈努力,西藏累计实现55个贫困县(区)摘帽,4813个贫困村居退出,47.8万人建档立卡贫困人口脱贫,贫困发生率从25.2%降至6%以下。截至2018年底,全区还有19个深度贫困县、15万贫困人口,这些贫困地区和贫困人口从区域分布看,主要集中在边远地区、高海拔地区、灾害频发多发地区,脱贫攻坚任务依然艰巨。但是,只要坚持走好党委领导、政府主导、社会参与、群众主体,精准扶贫与社会保障相衔接,普惠性与特惠性政策相配套,基础建设与产业发展相促进的具有中国特色、西藏特点的脱贫攻坚之路,西藏问题到2020年就一定会在我国现行标准下实现农村贫困人口全部脱贫、贫困县全部摘帽,解决区域性整体贫困,与全国一道进入全面小康社会的目标。
文丨徐伍达西藏深度贫困脱贫攻坚发展报告
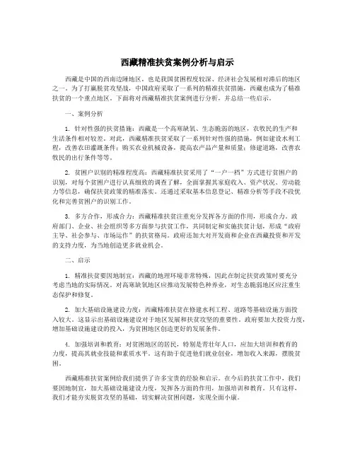
党的十八大以来,按照全面建成小康社会的部署和要求,以习近平总书记提出精准扶贫、精准脱贫为标志,全国扶贫开发进入脱贫攻坚的新阶段。党的十八届五中全会和中央扶贫工作会议明确提出,到2020年我国现行标准下农村贫困人口实现脱贫,贫困县全部摘帽,解决区域性整体贫困问题。2016年以来,西藏把脱贫攻坚作为头等大事和第一民生工程,坚持以脱贫攻坚统揽经济社会发展全局,坚持精准扶贫精准脱贫基本方略,全面解决“扶持谁、谁来扶、怎么扶、如何退”的重大问题,围绕贫困人口脱贫、贫困村退出、贫困县摘帽和全面解决区域性整体贫困问题,创新机制、锐意出战,戮力同心、砥砺前行,着力减少贫困人口,着力增加贫困人口收入,着力改善贫困地区面貌,走出了一条党委领导、政府主导、社会参与、群众主体,精准扶贫与社会保障相衔接,普惠性与特惠性政策相配套,基础建设与产业发展相促进的具有中国特色、西藏特点的脱贫攻坚路子。在实践中奋进创新,在攻坚中创造佳绩西藏在“十三五”时期头两年,脱贫攻坚捷报频传,连续两年在全国考核中被评为“综合评价好”的省区之一,脱贫攻坚取得了显著成效。2017年6月23日,习近平总书记在山西太原主持召开深度贫困地区脱贫攻坚座谈会以后,西藏作为全国深度贫困地区“三区三州”之首,正确处理好“十三对”关系,结合特殊区情制订了实施方案和三年行动计划,聚焦深度贫困、突出问题导向、优化政策
供给、下足绣花功夫,全区深度贫困地区脱贫攻坚取得了新的决定性进展。(一)减贫目标基本完成西藏将脱贫攻坚作为全面建成小康社会的底线任务和
图1:2015-2018年西藏农村贫困人口年底存量和减贫量变化图图2:2015-2018年西藏农村脱贫成效变化图
西部报告丨The Report of Western ChinaT13新西部 NEW WEST 2019年2-3月上旬刊
The Report of Western China丨西部报告
T
标志性指标,作为实施乡村振兴战略的优先任务。到2018年底,全区建档立卡贫困人口农牧民人均可支配收入连续三年增幅达到了16%以上,贫困人口收入大幅增加,累计减少建档立卡贫困人口47.8万人,建档立卡贫困人口存量15万人(见图1)。减贫人口总量、贫困人口存量相当于2015年底建档立卡贫困人口的81.2%和25.5%。从图2可见,全区农村贫困发生率由2015年的25.2%下降到2018年的6%以下,贫困发生率降低了19.2个百分点。2018年全区减贫速度大大快于之前的速度,也要比全国深度贫困地区的减贫速度快。从表1可见,2016-2017年全区30个贫困县(区)实现脱贫摘帽,2018年全区25个深度贫困县达到摘帽标准,已摘帽和达到摘帽标准的县(区)占全区74个县(区)总量的74.3%。其中,全区有4813个贫困村(居)退出,占村(居)总量的87.9%,有效解决了区域性整体贫困。因此,西藏提出:“到2019年底,确保15万贫困人口全部脱贫、19个贫困县全部摘帽,全区基本消除绝对贫困。”(二)多元投入得到优化打贏脱贫攻坚战必须坚持政府投入的主体和主导作用,坚持专项扶贫、行业扶贫、金融扶贫、社会扶贫、援藏扶贫“五位一体”大扶贫格局,注重统筹整合各种资源,推动财政投入、金融投入、企业投入和社会投入向贫困地区集聚,发挥各方面积极性,打好政策“组合拳”,形成与贫困决战的强大合力,为脱贫攻坚提供坚实保障。据相关统计,全区投入脱贫攻坚的资金达2343.81亿元。其中,自治区整合涉农财政资金352.79亿元,占总投入的15.1%;地(市)、县(区)等基层财政投入脱贫攻坚的资金400.95亿元,占总投入的17.1%,同时各行业部门加大县及县以下基础设施建设的投入,确保70%以上财力用于民生工程;援藏扶贫资金投入143.67亿元,占总投入的6.1%;金融扶贫信贷资金高达1432亿元,占总投入的61.1%;社会扶贫投入脱贫攻坚的资金14.4亿元,占总投入的0.6%,建立了与西藏脱贫攻坚目标任务相匹配的投入机制(见图3)。充分利用中央赋予西藏特殊优惠金融政策,创新金融扶贫理念和产品,农业银行推广“精准扶贫贷款证”、邮储银行创设“扶贫富农贷”、工商银行试点“藏宿贷”、西藏银行推出“藏惠贷”,实现金融服务建档立卡贫困户、扶贫产业项目全覆盖。全区县域银行业金融机构家数超过80家;县域服务网点超过250家,实现县级服务网点全覆盖;乡镇网点420家,乡镇网点覆盖率达到70.9%。目前,全区扶贫贷款余额1458亿元,同比增长28%。扶贫小额贷款35.96亿元,惠及建档立卡贫困人口9.5万户,已还款17.17亿元。创新推出“政府+企业+贫困人口+保险”的保险扶贫模式,签订《保险扶贫合作框架协议》,为减少和控制返贫比例,在林芝市米林等县试点推行脱贫人口“返贫险”,为2131户6870人提供防返贫保障。根据中央第六次西藏工作座谈会和东西部扶贫协作座谈会精神,对口支援省市、中央企业赴藏考察调研,进行需求对接、签署协议、编制规划,把援藏资金的80%向深度贫困地区倾斜。国务院扶贫办先后召开了三次深化对口援藏扶贫工作会议,推动对口支援省市、中央企业与受援地开展需求对接、协议签署,加快对口援藏向产业扶贫、就
地区年度全区阿里地区那曲市山南市林芝市昌都市日喀则市拉萨市5个——乃东区巴宜区卡若区亚东县城关区2016201720182019堆龙德庆区、达孜区、曲水县、墨竹工卡县、当雄县、林周县、尼木县白朗县、康马县、定结县、吉隆县、聂拉木县类乌齐县、丁青县工布江达县、米林县、波密县桑日县、琼结县、曲松县、洛扎县、加查县、错那县比如县噶尔县25个—桑珠孜区、定日县、昂仁县、岗巴县、仁布县、仲巴县—江达县、洛隆县、边坝县朗县、墨脱县、察隅县浪卡子县、贡嘎县、扎囊县、隆子县、措美县嘉黎县、索县、安多县、聂荣县、班戈县日土县、札达县、普兰县25个南木林县、江孜县、萨迦县、拉孜县、谢通门县、萨嘎县贡觉县、察雅县、八宿县、左贡县、芒康县——色尼区、申扎县、巴青县、尼玛县、双湖县革吉县、改则县、措勤县19个表1:西藏脱贫攻坚时序表
图3:西藏脱贫攻坚资金投入情况结构图1新西部 NEW WEST 2019年2-3月上旬刊
西部报告丨The Report of Western ChinaT
业扶贫、智力扶贫和消费扶贫转变。2018年,援藏会议签约项目26个,总投资80亿元,已落地25.6亿元;中央机关和援藏省市专项招录西藏籍高校毕业生262名,对口援藏包干帮扶受援县10%的贫困人口;援藏省市选派1273名优秀教师和658名医务人员深入贫困地区开展教育、医疗“组团式”援藏;特色产品消费纳入援藏范围,与湖北、山东、北京等省市签订了青稞产品包销协议,浙江从那曲订购2.6亿元的牦牛等畜产品,目前已销售40吨牦牛冷鲜肉。(三)脱贫措施质量提升遵照习近平总书记关于新增脱贫攻坚资金、项目、举措向深度贫困地区倾斜的重要指示,西藏细化了深度贫困地区三年脱贫攻坚的政策保障、资金支持、项目支撑、具体措施,提升了脱贫的质量效果,贫困地区经济不断发展,基础设施不断完善,社会事业稳步发展,贫困人口获得感、幸福感明显增强。1、发展产业脱贫一批。正确处理城镇就业和就近就便、不离乡不离土、能干会干的关系,立足资源禀赋和比较优势,着力培育带动性强、辐射面广的扶贫产业。重点打造了青稞、牦牛、藏猪、藏羊、奶牛、饲草、蔬菜等产业,大力发展农畜产品加工业,拓展产业功能,推进乡村旅游和商贸流通等新产业、新业态,创新产业带贫机制,强化企业、专合组织与贫困户的利益联结机制。截至2018年底,全区累计实施产业扶贫项目2142个,完工率达65.4%,完成投资214.24亿元,产业脱贫19.6万人。2、易地搬迁脱贫一批。坚持国家易地扶贫搬迁政策要求和规范标准,在充分尊重群众意愿的基础上,严格标准、科学选址、合理规划、配套建设,对“一方水土养不起一方人”的26.6万贫困人口实施搬迁。截至2018年底,累计投入150.9亿元,建设安置点905个、竣工805个,搬迁入住21.8万人,完成计划搬迁总规模的83.1%,主体建设任务全部完成,2019年6月底将全部入住。2018年启动实施了昌都三岩片区1.16万人跨市整体扶贫搬迁,完成1639人的搬迁入住任务,4555人具备搬迁条件。注重搬迁后续扶贫政策,完善安置点配套基础设施和公共服务,加强产业发展和转移就业,确保每户至少有1个劳动力稳定就业。3、生态补偿脱贫一批。立足西藏是国家重要生态安全屏障的定位,正确处理保护生态和脱贫攻坚的关系,整合草原生态保护补助奖励、森林生态效益补偿等转移支付专项资金,对有劳动能力的建档立卡贫困人口和边缘低收入人口实行定岗定员、定责定酬,设置八大类生态补偿岗位66.66万个,①年人均补助由2017年的3000元提高到2018年的3500元。现已落实63万个生态补偿岗位,补助资金22.05亿元。截至2018年6月底,全区为有劳动能力的建档立卡贫困人口提供了30.9万个生态补偿岗位,占岗位总量的49.0%。生态补偿岗位不仅惠及有劳动能力的建档立卡贫困人口,还延伸到了边缘低收入群体,一定程度上避免了“悬崖效应”。此外,全区22个县已纳入国家重点生态功能区补助范围,建设生态扶贫苗圃80个,带动贫困人口4000多人脱贫;大力实施国土绿化工程,积极开展有条件的地方消除“无树户”行动,人工造林293.85万亩。低收入群体通过参与生态保护建设吃上绿色的“生态饭”,实现了稳定增收。4、发展教育脱贫一批。始终把教育扶贫作为长远之计,作为阻断贫困代际传递的根本举措,建立健全覆盖各级各类教育的政策体系,做好深度贫困地区控辍保学工作,大力改善办学条件,加强师资力量建设。学龄前至高中阶段十五年免费教育“三包”年生均标准达到3720元;中职招收贫困家庭“两后生”1500多人;开展公益性职业技能培训,中职学校培训农牧民4.69万人次;高等院校录取建档立卡贫困家庭学生3735人;全面落实“三免一补”政策,累计资助贫困大学生12508人,生均资助7000元。全区累计有62个县(区)通过了国家均衡发展验收;构建学龄前教育体系,推进双语幼儿园建设,全区村级双语幼儿园达到1400个。通过教育“组团式”援藏,来自援藏省市的1273名优秀教师带来了先进的教学理念,促进了贫困地区教育均衡发展。通过发展教育和培训转移,直接实现贫困学生脱贫3.02万人,直接带动贫困人口脱贫9.85万人,完成了发展教育脱贫18.9万人目标的52.1%。5、社会保障兜底一批。坚持“保基本、兜底线、促长远”的原则,聚焦特殊贫困群体,健全以最低生活保障、残疾人两项补贴、孤寡集中供养为主体,慈善帮扶、社工助力为辅助的综合保障体系,为贫困人口兜底保障。实现了农村最低生活保障制度与扶贫开发政策“两项制度”有效衔接,农村最低生活保障标准与年度扶贫标准线“两线合一”。2018年西藏将农村最低生活保障标准提高到每人每年3840元,覆盖农牧区低收入群体20.18万人,下拨社会救助资金9.69亿元,比上年增加4亿多元。其中,建档立卡贫困人口15.6万人享受到农村最低生活保障制度,占农牧区低保总人口的77.3%。将农村特困人员集中供养、分散供养深化对口援藏扶贫工作会议