全桥变换器原理及设计
- 格式:ppt
- 大小:3.12 MB
- 文档页数:21
移相全桥倍流同步整流变换器的设计下载提示:该文档是本店铺精心编制而成的,希望大家下载后,能够帮助大家解决实际问题。
文档下载后可定制修改,请根据实际需要进行调整和使用,谢谢!本店铺为大家提供各种类型的实用资料,如教育随笔、日记赏析、句子摘抄、古诗大全、经典美文、话题作文、工作总结、词语解析、文案摘录、其他资料等等,想了解不同资料格式和写法,敬请关注!Download tips: This document is carefully compiled by this editor. I hope that after you download it, it can help you solve practical problems. The document can be customized and modified after downloading, please adjust and use it according to actual needs, thank you! In addition, this shop provides you with various types of practical materials, such as educational essays, diary appreciation, sentence excerpts, ancient poems, classic articles, topic composition, work summary, word parsing, copy excerpts, other materials and so on, want to know different data formats and writing methods, please pay attention!移相全桥倍流同步整流变换器的设计移相全桥倍流同步整流变换器(PhaseShifted FullBridge Dual Active Bridge Converter, PSFBDAB)是一种高效能电力转换器,广泛应用于电力电子领域。
《基于LLC谐振的双向全桥DC-DC变换器的研究》篇一一、引言随着电动汽车、可再生能源等领域的快速发展,DC-DC变换器作为电源系统中的关键设备,其性能的优劣直接影响到整个系统的效率与稳定性。
近年来,基于LLC(Lamp Lade & Capacitor)谐振的双向全桥DC-DC变换器因其在宽输入电压范围、高转换效率和低电磁干扰(EMI)等方面的优异表现,逐渐成为研究热点。
本文将详细探讨这一类变换器的工作原理、设计方法以及应用前景。
二、LLC谐振的双向全桥DC-DC变换器的工作原理LLC谐振的双向全桥DC-DC变换器是一种新型的电力电子变换器,其工作原理基于谐振现象。
在电路中,通过控制开关管的通断,使电路中的电感、电容和开关管等元件产生谐振,从而实现能量的高效传输。
与传统的DC-DC变换器相比,LLC谐振的双向全桥DC-DC变换器具有更高的转换效率和更低的电磁干扰。
该变换器由两个全桥电路组成,每个全桥电路包含四个开关管。
通过控制开关管的通断,可以实现能量的双向流动。
在正向传输过程中,输入侧的全桥电路将直流电转换为高频交流电,经过LLC谐振网络后,再由输出侧的全桥电路整流为直流电输出。
在反向传输过程中,则相反。
三、设计方法设计LLC谐振的双向全桥DC-DC变换器时,需要考虑多个因素,如输入电压范围、输出电压要求、转换效率等。
设计过程中主要包括以下几个步骤:1. 确定电路拓扑结构:根据应用需求选择合适的电路拓扑结构,如全桥电路、半桥电路等。
2. 确定谐振元件参数:包括谐振电感、谐振电容和谐振频率等参数的设计与选择。
3. 控制策略设计:根据应用需求设计合适的控制策略,如PWM控制、SPWM控制等。
4. 仿真验证:通过仿真软件对电路进行仿真验证,确保设计的合理性和可行性。
四、应用前景LLC谐振的双向全桥DC-DC变换器在多个领域具有广泛的应用前景。
首先,在电动汽车领域,该变换器可用于电池管理系统,实现电池的充放电管理以及能量回收等功能。
课程设计课程名称电力电子技术课程设计题目名称1kW移相全桥直流变换器设计专业班级11级电气工程及其自动化学生姓名学号指导教师二○一四年四月十三日目录一,设计内容和要求 (3)1.1 主电路参数 (3)1.2 设计内容 (3)1.3 仿真波形 (3)二,设计方案 (3)2.1 主电路工作原理 (3)2.2 芯片说明 (4)2.2.1采用的芯片说明 (4)2.2.2 UCC3895引脚说明 (5)2.2.3 UCC3895工作原理 (6)图2-4 基于ucc3895芯片的控制电路图 (8)2.3控制电路设计 (8)三,设计论述 (8)3.1电路参数设计: (8)3.1.1 主电路参数: (8)3.1.2 变压器的设计 (9)3.1.3 输出滤波电感的设计 (10)3.1.4 功率器件的选择 (11)3.1.5 谐振电感的设计 (12)3.1.6 输出滤波电容和输入电容和选择 (13)四,仿真设计 (14)五,结论 (15)六,参考文献 (16)一,设计内容和要求Vin=300VDC,Vo=48VDC,Po=1kW,fs=100kHz,输出电压纹波为0.1V1.2 设计内容主电路:选择开关管、整流二极管型号,计算滤波电感感值、滤波电容容值,谐振电感感值、占空比、变压器匝比等电路参数。
控制电路:UCC3895芯片周边元器件参数1.3 仿真波形给出仿真电路,得到仿真波形二,设计方案2.1 主电路工作原理控制主要有两种:双极性控制和移相控制,本设计主要使用移相控制。
由图2-2可见,电路结构与普通双极性PWM变换器类似。
Q1、D1和Q4、D4组成超前桥臂、Q2、D2和Q3、D3组成滞后桥臂;C1~C4分别是Q1~Q4的谐振电容,包括寄生电容和外接电容;Lr是谐振电感,包括变压器的漏感;T副方和DR1、DR2组成全波整流电路,Lf、Cf组成输出滤波器,R1是负载。
Q1和Q3分别超前Q4和Q2一定相位(即移相角),通过调节移相角的大小来调节输出电压。
移相全桥dcdc变换器,让电力转换更高效移相全桥dcdc变换器是一种高效的电力转换装置,它能够将直流
电能转换为交流电能,并通过谐振方式实现零电压开关,能够减小开
关损耗和输出滤波器的体积和成本,增强整个系统的可靠性和稳定性。
移相全桥dcdc变换器的原理是将交流信号移相90度,使得开关
管在工作时零电压开关,从而减小了开关损耗,提升了功率转换效率。
在相移间隔较小的情况下,移相全桥变换器能够实现高效稳定的电力
转换,被广泛应用于电力电子转换和节能环保等领域。
同时,移相全
桥变换器具有响应速度快、输出波形优秀、噪声低等优点,成为极具
潜力的发展方向。
在实际应用中,移相全桥dcdc变换器需要注意的是控制策略和拓
扑结构。
良好的控制策略能够有效解决电力转换中的问题,同时决定
了装置的可靠性和稳定性。
基于不同的需求,移相全桥dcdc变换器的
拓扑结构也需要灵活调整和适应。
例如,在电池串联应用中,采用并
联谐振转换器能够有效提升效率,降低输出电压波动。
移相全桥dcdc变换器的发展,将对传统电力装置的转换和发展带
来深刻的影响。
未来,随着科技的不断发展,相信这种高效稳定的电
力转换装置将会在更广泛的领域得到应用,为推动可持续发展和能源
转型做出更多的贡献。
全桥llc谐振变换器工作原理
嘿!今天咱们来聊聊全桥LLC 谐振变换器工作原理呀!
哎呀呀,这全桥LLC 谐振变换器啊,那可真是个神奇的东西呢!它在电力电子领域里发挥着重要的作用呀!
首先呢,咱们得搞清楚啥是谐振?简单说呀,就是电路中的电感和电容相互作用,产生一种特殊的电流和电压变化。
那在全桥LLC 谐振变换器里,这种谐振现象就特别关键啦!
这全桥结构是咋回事呢?哇!就是有四个开关管组成的桥臂呀!通过控制这些开关管的导通和关断,来实现电能的转换呢。
再说说LLC 这部分。
这里面的L 就是电感,C 就是电容。
它们之间的相互配合,使得变换器能够实现高效的能量传输。
你说神奇不神奇呀?
在工作的时候,开关管的导通和关断时机可是非常重要的哟!如果时机不对,那效率可就大打折扣啦!而且呀,这谐振频率也得好好把控,不然整个系统就乱套了呢!
那为啥要用全桥LLC 谐振变换器呢?因为它有好多优点哇!比如说,它的效率高,能节省能源;还有就是它的输出电压稳定,这对于很多电子设备来说可是至关重要的呢!
不过呢,设计和调试全桥LLC 谐振变换器可不是一件容易的事儿哟!需要考虑很多因素,像元件的参数选择、控制策略的制定等等。
总之哇,全桥LLC 谐振变换器工作原理可不简单,但是一旦掌握了它,就能在电力电子领域大展身手啦!你是不是也对它有了更浓
厚的兴趣呢?。
编号南京航空航天大学毕业设计全桥 LLC 串联谐振 DC/DC 题目变换器学生姓名学号学院自动化学院专业电气工程与自动化班级指导教师二〇XX年X月毕业设计(论文)报告纸全桥 LLC 串联谐振 DC/DC 变换器摘要近现代随着能源价格的增高和需求的增大,工作效率的高低成为了 DC/DC 变换器比较重要的指标之一。
为了追求 DC/DC 变换器的大功率和高效率,需要不断地改进变换器的结构和器件。
传统移相全桥软开关变换器可以有较大的功率,并且可以较好的实现 ZVS,提高效率。
但是相对的却限制了负载的范围,反向二极管的恢复也成了问题并且在输入大电压时效率很低。
为了解决这些问题,本文试着研究全桥 LLC 串联谐振变换器。
本文首先简单介绍了传统移相全桥 PWM ZVS 变换器、全桥 LC 串联谐振变换器、全桥LC 并联谐振变换器和全桥 LCC 串并联谐振变换器,并指出了其中的优缺点。
在此基础上对比介绍了全桥 LLC 串联谐振变换器。
对 LLC 串联谐振全桥 DC/DC 变换器的工作原理进行了详细研究,利用基频分量近似法建立了变换器的数学模型,确定了主开关管实现 ZVS 的条件,推导了边界负载条件和边界频率,确定了变换器的稳态工作区域,推导了输入、输出电压和开关频率以及负载的关系。
之后又设计了一个变换器电路,计算了相关参数,并且对元器件进行了选择。
本文使用UC3861 进行开关控制,设计了它的闭环电路。
最后用 saber 软件分别进行了满载、半载、轻载和空载的仿真分析。
仿真结果证实了理论分析的正确性。
关键词:DC/DC 变换器,全桥,UC3861,LLCiFull bridge LLC series resonant DC/DC converterAbstractIn modern times with increasing energy prices and increased demand, the level of efficiency has become the important index of DC/DC converter. In order to pursue DC/DC converter with high power and high efficiency, the structure and device of converter is needed to be improved. The traditional phase shifted full bridge PWM ZVS converter has some bad place.It limits the load range. Reverse diode recovery has become a problem when the input voltage and high efficiency is very low. To solve these problems, we try to study the full bridge LLC series resonant converter.This paper introduces the circuit and the characteristics of the traditional phase shifted full bridge PWM ZVS converter, full bridge LC series resonant converter and the full bridge LC parallel resonant converter and the full bridge LCC series resonant converter. Then their shortcomings are pointed out. In this paper, LLC series resonant Full Bridge DC/DC converter is analyzed in detail. Based on the fundamental element simplification method, the mathematics model of the converter is obtained, and the conditions to achieve ZVS are given. Steady working region of LLC series resonant Full Bridge DC/DC is confirmed, the relations between input and output voltage depending on switching frequency and load conditions are given.Then, a converter circuit is designed, its parameters are calculated and the selected its components. This paper uses UC3861 for switching control and designed the closed-loop circuit. Finally uses the saber software to analyze some different situation of load.Finally, the simulation results are given, confirm the theoretical results are accurate.Key Words:DC/DC converter; Full bridge; UC3861; LLC目录摘要 (i)ii 第一章引言.............................................................................................................................- 1 -1.1 课题背景......................................................................................................................... - 1 -1.2 谐振变换器研究现状..................................................................................................... - 1 -1.2.1 移相全桥 PWM ZVS DC/DC 变换器.................................................................. - 1 -1.2.2 LC 串联谐振变换器............................................................................................. - 2 -1.2.3 LC 并联谐振变换器............................................................................................. - 3 -1.2.4 LCC 串并联谐振变换器....................................................................................... - 3 -1.3 本文的主要内容............................................................................................................. - 4 - 第二章全桥 LLC 串联谐振 DC/DC 变换器................................................................................ - 6 -2.1 引言................................................................................................................................. - 6 -2.1.1 拓扑图................................................................................................................... - 6 -2.1.2 全桥 LLC 谐振变换器的优缺点.......................................................................... - 6 -2.2 全桥 LLC 串联谐振变换器的原理................................................................................ - 6 -2.2.1 全桥 LLC 串联谐振变换器的等效电路.............................................................. - 6 -2.2.2 全桥 LLC 串联谐振变换器的工作区域............................................................ - 10 -2.3 全桥 LLC 串联谐振变换器的工作过程...................................................................... - 12 -2.3.1 开关管工作在区域 1(f m<f<f r)....................................................................... - 12 -2.3.2 开关管工作在区域 2(f>f r)............................................................................. - 14 -2.4 频率特性....................................................................................................................... - 16 -2.5 空载特性....................................................................................................................... - 17 -2.5 短路特性....................................................................................................................... - 18 -2.6 本章总结....................................................................................................................... - 19 - 第三章闭环控制电路的设计..................................................................................................... - 20 -3.1 UC3861 的简单介绍..................................................................................................... - 20 -3.2 UC3861 的工作原理..................................................................................................... - 21 -3.3 闭环电路的设计........................................................................................................... - 22 -3.4 本章总结....................................................................................................................... - 22 - 第四章参数设计及仿真结果..................................................................................................... - 24 -4.1 参数设计....................................................................................................................... - 24 -4.1.1 性能指标要求..................................................................................................... - 24 -4.1.2 主电路参数设计................................................................................................. - 24 -4.1.3 输出整流滤波电路............................................................................................. - 28 -4.1.4 fmax、fmin、死区时间设计.............................................................................. - 28 -4.2 saber 仿真结果.............................................................................................................. - 29 -4.2.1 满载..................................................................................................................... - 29 -4.2.2 半载..................................................................................................................... - 34 -4.2.3 轻载..................................................................................................................... - 38 -4.2.4 空载..................................................................................................................... - 40 -4.3 本章小结....................................................................................................................... - 42 - 第五章全文总结及展望........................................................................................................... - 43 - 参考文献................................................................................................................................. - 44 - 致谢..................................................................................................................................... - 45 -第一章引言1.1课题背景随着电力电子技术的发展与计算机技术的快速提升,有关 DC/DC 变换器的应用变得很普遍,对于这方面的研究也就多了起来。
全桥LLC 串联谐振变换器的原理1全桥LLC 串联谐振变换器的等效电路本文定义由L r 、C r 组成的LC 电路的谐振频率为:)2/(1r r r C L f π=L r 、L m 、C r 组成的LLC 电路谐振频率为:))(2/(1r m r m C L L f +=π(1)输出整流部分的等效电路:为了方便计算,假设滤波电容C f 够大,则输出电压没有纹波;又假设变压器是没有损耗的并且原边励磁电流是一个规则的正弦电流,这样副边二极管交替导通并且是零电流关断。
图2.2副边整流部分设开关的角频率为s ω,由于原边的输入电压V in 输入电流p i 有相同的相位,所以)sin()(1ϕω-≈t I t i s p p 变压器原边输入电压的幅值为nV 0,周期为s s f T /1=并且是方波信号。
当p i 大于零时,DR 1导通,当i p 小于零时,DR 2导通。
把V p 展开,得:)(sin 14)(...5,3,1ϕωπ-∑=∞=t n n nV t V s n o p 同理可得基波分量为:(1-1)(1-2)(1-3)(1-4))sin(4)(1ϕωπ-=t nV t V s op 由公式(1-3)、(1-5)可得等效电阻为:1114)sin()sin(4)()(p os p s op p ac I nV t I t nV t i t V R πϕωϕωπ=--==输出电流I o 为:πϕω12/012)sin(2p T s p s o nIdt t nI T I s =-=⎰电路中实际负载为:12p oo o L nI V I VR π==所以由(1-6)、(1-8)可得等效电阻为:Lac R nR 228π=(2)变换器等效电路图图2.3变换器交流等效电路图由图可知,假设输入有效值E in ,输出有效值是E 0,可得:inin V E π2=oo V n E π2=所以输入阻抗为:acm ac m r r j s in R s L R s L s C s L s Z s +⋅++==1)(ω传递函数H 为:(1-5)(1-6)(1-7)(1-8)(1-9)(1-10)(1-11)(1-12)ac m rr ac m in o j s R s L s C s L R s L E E s H s //1//)(++===ω定义特征阻抗为:rr r r r r o C f L f C L Z ππ212===品质因数为:Lo ac o R n Z R ZQ 228π==谐振频率为:rr r C L f ⋅=π21电感归一化量为:rmL LK =联立(1-13)、(1-14)、(1-15)、(1-16)、(1-17)得:sL r r in o j s C fR n f f j f fK E E s H s ππω218)1(1(111)(222222-+-+===即:Qff f f j f f K s H r r r j s s )()1(111)(22-+-+==ω又因为:inoinoin o V Vn V V n E E ⋅=⋅⋅⋅=ππ22所以:(1-13)(1-14)(1-15)(1-16)(1-17)(1-18)(1-19)(1-20)Qf fj f f K n E E n V V rr in o in o )()1(1111122+-+⋅=⋅=得到V o 与开关频率f 、输入电压V in 之间的关系为:inr r r o V Q ff f f f f K n V 22222()1(1111-+⎥⎦⎤⎢⎣⎡-+=所以输出增益o in V V Gain /=为:2222)1()11(111),,(Q f f f K K Q f Gain nn n n -+⎥⎦⎤⎢⎣⎡-+=其中r n f f f /=。
移相全桥倍流整流变换电路
移相全桥倍流整流变换电路是一种常用的电路,用于将交流电转换为直流电。
它主要由四个二极管和四个电阻组成,能够实现对交流电的整流和滤波,使得输出电压更加稳定。
我们来了解一下移相全桥倍流整流变换电路的原理。
该电路通过四个二极管和四个电阻的组合,实现对交流电的整流。
其中两个二极管与两个电阻串联,另外两个二极管与另外两个电阻串联,形成两个并联的电路。
这样,在输入交流电的不同半周中,两个并联电路中的一组二极管将导通,而另一组二极管将截止。
这样就可以保证电流始终在同一个方向上流动,实现了整流效果。
我们来看一下移相全桥倍流整流变换电路的工作原理。
当输入交流电的电压为正向时,对应的二极管导通,电流通过电阻和二极管流入负载。
而另一组二极管则处于截止状态,不导通。
当输入交流电的电压为反向时,另一组二极管导通,电流通过电阻和二极管流入负载。
这样,无论输入交流电的电压是正向还是反向,电流始终在同一个方向上流动,实现了整流效果。
在移相全桥倍流整流变换电路中,还需要加入滤波电容来平滑输出电压。
滤波电容能够存储电荷并释放出来,从而消除电压的纹波,使输出电压更加稳定。
通过这样的设计,移相全桥倍流整流变换电路能够将交流电转换为直流电,并且输出电压平稳无纹波。
总结一下,移相全桥倍流整流变换电路是一种常用的电路,能够将交流电转换为直流电。
它的原理是通过四个二极管和四个电阻的组合,实现对交流电的整流。
同时,还需要加入滤波电容来平滑输出电压。
这种电路设计简单,效果稳定,被广泛应用于各种电子设备中。
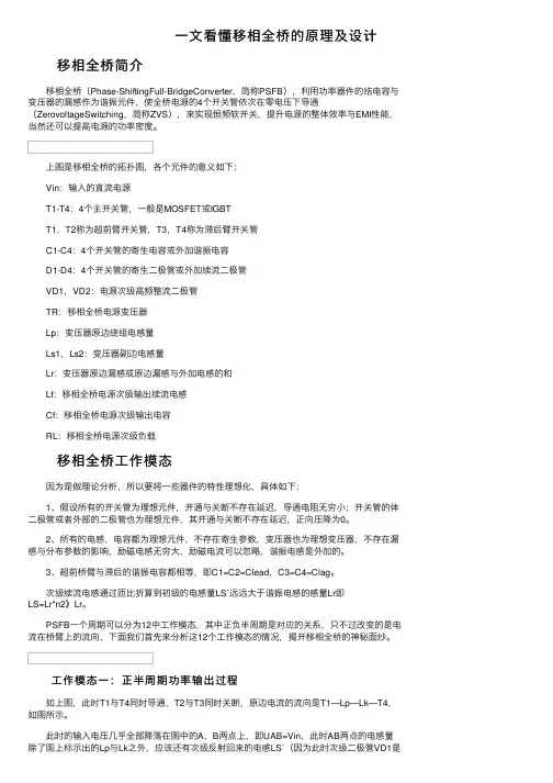
⼀⽂看懂移相全桥的原理及设计 移相全桥简介 移相全桥(Phase-ShiftingFull-BridgeConverter,简称PSFB),利⽤功率器件的结电容与变压器的漏感作为谐振元件,使全桥电源的4个开关管依次在零电压下导通(ZerovoltageSwitching,简称ZVS),来实现恒频软开关,提升电源的整体效率与EMI性能,当然还可以提⾼电源的功率密度。
上图是移相全桥的拓扑图,各个元件的意义如下: Vin:输⼊的直流电源 T1-T4:4个主开关管,⼀般是MOSFET或IGBT T1,T2称为超前臂开关管,T3,T4称为滞后臂开关管 C1-C4:4个开关管的寄⽣电容或外加谐振电容 D1-D4:4个开关管的寄⽣⼆极管或外加续流⼆极管 VD1,VD2:电源次级⾼频整流⼆极管 TR:移相全桥电源变压器 Lp:变压器原边绕组电感量 Ls1,Ls2:变压器副边电感量 Lr:变压器原边漏感或原边漏感与外加电感的和 Lf:移相全桥电源次级输出续流电感 Cf:移相全桥电源次级输出电容 RL:移相全桥电源次级负载 移相全桥⼯作模态 因为是做理论分析,所以要将⼀些器件的特性理想化,具体如下: 1、假设所有的开关管为理想元件,开通与关断不存在延迟,导通电阻⽆穷⼩;开关管的体⼆极管或者外部的⼆极管也为理想元件,其开通与关断不存在延迟,正向压降为0。
2、所有的电感,电容都为理想元件,不存在寄⽣参数,变压器也为理想变压器,不存在漏感与分布参数的影响,励磁电感⽆穷⼤,励磁电流可以忽略,谐振电感是外加的。
3、超前桥臂与滞后的谐振电容都相等,即C1=C2=Clead,C3=C4=Clag。
次级续流电感通过匝⽐折算到初级的电感量LS`远远⼤于谐振电感的感量Lr即LS=Lr*n2》Lr。
PSFB⼀个周期可以分为12中⼯作模态,其中正负半周期是对应的关系,只不过改变的是电流在桥臂上的流向,下⾯我们⾸先来分析这12个⼯作模态的情况,揭开移相全桥的神秘⾯纱。
全桥逆变原理
全桥逆变电路是一种常用的电力电子变换器,它可以将直流电
能转换为交流电能。
它由四个功率开关管组成,通过适当的控制,
可以实现对输出电压的调节。
全桥逆变电路在各种电力电子应用中
都有广泛的应用,比如UPS电源、变频调速、光伏发电系统等。
全桥逆变电路的工作原理是利用功率开关管的导通和关断来实
现对直流电压的逆变。
在正半周,两对功率开关管分别导通,使得
输出端产生正向电压;在负半周,另外两对功率开关管导通,输出
端产生负向电压。
通过适当的控制,可以实现对输出电压的调节,
从而满足不同的电力电子应用需求。
全桥逆变电路的控制方式有两种,PWM调制和谐波消除调制。
PWM调制是通过对功率开关管的控制信号进行PWM脉冲宽度调制,
从而实现对输出电压的调节;谐波消除调制则是通过对功率开关管
的控制信号进行谐波消除调制,以减小输出电压的谐波含量,提高
输出电压的波形质量。
在实际应用中,全桥逆变电路需要考虑的问题有很多,比如开
关管的选型和散热设计、控制电路的设计、输出滤波电路的设计等。
合理的设计可以提高全桥逆变电路的效率,减小功率损耗,提高系统的可靠性。
总的来说,全桥逆变电路是一种非常重要的电力电子变换器,它在各种电力电子应用中都有广泛的应用。
掌握全桥逆变电路的工作原理和控制方法对于电力电子工程师来说是非常重要的。
希望通过本文的介绍,读者对全桥逆变电路有了更深入的了解。
基于全桥变换器原理的电动汽车充电站电源设计本文详细分析移相全桥变换器的工作原理,分析了IGBT驱动电路,设计了一种面向电动汽车充电站应用的电源模块。
确定本电源系统的优点。
标签:IGBT 电动汽车电源设计0 前言目前电动汽车其动力完全由电池供电的纯电动汽车被认为是电动汽车的未来发展的主要趋势,电动汽车的普及与广泛应用还存在着不少待解决的问题,其中的一个关键技术就是电动汽车的充电技术。
本文设计了一种电压0~100V可调、电流0~100A可调、最大功率为10kW的电动汽车充电模块,该电源模块既可以独立的作为一个可调电压、电流源来使用,亦可把多个模块进行串并联来使用,以实现更大电压、电流、功率的要求。
1 电路结构与工作原理1.1 系统总体结构该系统主要由三相整流模块、全桥IGBT功率模块、高频变压器、输出滤波电感、输出滤波电容和主控制电路组成。
该系统的输出分为两种方式:恒压输出和恒流输出。
因此该系统的反馈回路有两路:一路是内环为限流环,外环为电压环的反馈回路(恒压输出方式);另一路是只有电流环的反馈回路(恒流输出方式)。
两路反馈信号经过一个多路模拟选择器送入移相控制芯片UCC3895,产生PWM信号,再经过IGBT驱动电路来控制IGBT。
在恒压模式下内环的限流环可以起到限流的作用。
在恒流模式下,系统的最大输出电压即为全桥电路以最大占空比输出时的电压,不需要限压,只有一个电流环。
1.2 主功率电路及反馈回路全桥变换器的拓扑开关管的稳态关断电压等于直流输入电压,而不是像推挽、单端正激或交错正激拓扑那样为输入电压的两倍,且全桥变换器的输出是具有正负的全波,不会造成变压器磁芯的偏磁,广泛用于大功率电源中,因此该电源采用全桥变换器拓扑结构。
VS1、VS2组成变换器的超前桥臂,VS3、VS4组成变换器的滞后桥臂,Lk 为变压器漏感,Cb为隔直电容,用于平衡变压器伏秒值,防止变压器偏磁。
变压器变比为3:1,变压器次级输出采用全桥整流。
全桥DC/DC变换电路实验一.实验目的1.掌握可逆直流脉宽调速系统主电路的组成、原理及各主要单元部件的工作原理。
2.熟悉直流PWM专用集成电路SG3525的组成、功能与工作原理。
3.熟悉H型PWM变换器的各种控制方式的原理与特点。
二.实验内容1.PWM控制器SG3525性能测试。
2.H型PWM变换器DC/DC主电路性能测试。
三.实验系统的组成和工作原理全桥DC/DC变换脉宽调速系统的原理框图如图6—10所示。
图中可逆PWM变换器主电路系采用MOSFET所构成的H型结构形式,UPW为脉宽调制器,DLD为逻辑延时环节,GD为MOS管的栅极驱动电路,FA为瞬时动作的过流保护。
全桥DC/DC变换脉宽调制器控制器UPW采用美国硅通用公司(Silicon General)的第二代产品SG3525,这是一种性能优良,功能全、通用性强的单片集成PWM控制器。
由于它简单、可靠及使用方便灵活,大大简化了脉宽调制器的设计及调试,故获得广泛使用。
四.实验设备及仪器1.教学实验台主控制屏2.NMCL—31组件3.NMCL—22组件4.可调电阻负载5.双踪示波器(自备)五.实验方法1.UPW模块的SG3525性能测试(1)用示波器观察UPW模块的“1”端的电压波形,记录波形的周期。
(2)用示波器观察“2”端的电压波形,调节RP2电位器,使方波的占空比为50%。
(3)用导线将给定模块“G”(15V直流可调电源位于NMCL-31)的“1”和“UPW”的“3”相连,分别调节正负给定,记录“2”端输出波形的最大占空比和最小占空比。
2.控制电路的测试(1)逻辑延时时间的测试在上述实验的基础上,分别将正、负给定均调到零,用示波器观察“DLD”的“1”和“2”端的输出波形,并记录延时时间t d=(2)同一桥臂上下管子驱动信号列区时间测试分别将“隔离驱动”的G和主回路的G相连,用双踪示波器分别测量V VT1.GS和V VT2.GS以及V VT3.GS和V VT4.GS的列区时间:t dVT1.VT2= t dVT3.VT4=3.DC/DC波形观察按图6—11a接线。
双向全桥llc谐振变换器的优化控制与设计随着科技的不断发展,双向全桥LLC谐振变换器的应用范围越来越广泛。
在工业自动化、新能源、电气车辆等领域都有着广泛的应用。
而在这些应用领域中,优化控制和设计是十分重要的环节。
本文将着重介绍双向全桥LLC谐振变换器的优化控制与设计。
双向全桥LLC谐振变换器是一种特殊的DC/DC变换器,由输入电容、输入电感、LLC谐振电路及输出电容、全桥电路等组成。
在功率转换过程中,通过开关管接通与断开实现输入与输出之间的能量转移。
同时,通过LLC谐振电路的谐振作用,有效地减小了开关损耗,提高了系统的效率及稳定性。
双向全桥LLC谐振变换器的控制方式可分为电压控制和电流控制。
在电压控制中,通过PID控制器实现输入电压与输出电压的稳定控制。
而在电流控制中,通过谐振电路的电流进行控制,实现高效能量转换。
此外,还可以采用PWM(Pulse Width Modulation)技术实现对开关管的简单开关控制。
从设计的角度来看,双向全桥LLC谐振变换器需要具备如下优点:高效率、高可靠性、小体积、低EMI(Electromagnetic Interference)等特点。
在具体的设计过程中,需要考虑到输入电压范围、输出电压范围、输出电流范围和负载变化等因素。
同时,还需要特别注意谐振电路的设计,包括选取合适的谐振电容和电感等元器件,以及对LLC谐振电路的参数进行优化匹配。
在双向全桥LLC谐振变换器的实际应用中,还有一些需要特别注意的问题。
例如,需要对输入电容进行合理分配,以减少输入电容在高频下的损耗;同时需要注意斩波电容与输出电容之间的干扰问题,以及斩波电容在谐振过程中的损耗等。
这些问题都需要在设计和优化控制中予以考虑和解决。
总的来说,双向全桥LLC谐振变换器的优化控制与设计是一个复杂而重要的课题。
只有在充分理解其原理和特性的基础上,才能更好地实现其高效、稳定、可靠的工作。
全桥电路原理
全桥电路是一种常见的电子电路拓扑结构,它可以实现直流至交流的转换,广
泛应用于电源逆变器、电机驱动器等领域。
全桥电路由四个功率开关器件组成,通过适当的控制信号,可以实现对输出电压的控制,同时具有较高的效率和可靠性。
在全桥电路中,通常使用MOSFET或IGBT作为功率开关器件,通过合理的驱动电路,可以实现这些器件的快速开关,从而实现对输入电压的变换。
在正常工作状态下,全桥电路可以将直流输入电压转换为交流输出电压,通过控制开关器件的导通与关断,可以实现对输出电压幅值和频率的控制。
全桥电路的工作原理可以简单描述为,当S1和S4导通,S2和S3关断时,电
源的正极连接到输出负载,负极连接到地,此时输出电压为正;当S2和S3导通,S1和S4关断时,电源的正极连接到地,负极连接到输出负载,此时输出电压为负。
通过不断地切换开关器件的导通状态,可以实现对输出电压的连续调节,从而实现对输出交流电压的控制。
在实际应用中,全桥电路通常需要配合适当的控制电路,以实现对开关器件的
精确控制。
常见的控制方法包括PWM控制、谐振控制等,这些控制方法可以有效
地提高全桥电路的工作效率和稳定性。
除了电源逆变器和电机驱动器,全桥电路还可以应用于其他领域,比如无线充
电器、音频功放等。
在这些应用中,全桥电路可以实现对输入电压的有效转换,从而满足不同设备对电源的需求。
总的来说,全桥电路作为一种重要的电子电路拓扑结构,具有广泛的应用前景。
通过合理的设计和控制,全桥电路可以实现高效、稳定的电压转换,为各种电子设备的正常工作提供可靠的电源支持。
希望本文对全桥电路的原理有所帮助,谢谢阅读!。
隔离型双向全桥DCDC变换器研究一、概述随着现代电力电子技术的飞速发展,双向全桥DCDC变换器在可再生能源系统、电动汽车、储能系统等领域得到了广泛的应用。
隔离型双向全桥DCDC变换器作为一种高效率、高功率密度的电力电子设备,具有结构简单、控制灵活、能量可双向流动等优点,成为了电力电子领域的研究热点。
本文旨在对隔离型双向全桥DCDC变换器进行深入研究,首先介绍了隔离型双向全桥DCDC变换器的工作原理和基本结构,然后分析了其控制策略和调制方法,接着讨论了变换器的效率优化和热管理问题,最后通过仿真和实验验证了所提出方法的有效性和可行性。
通过对隔离型双向全桥DCDC变换器的深入研究,本文旨在为其在实际应用中的设计和优化提供理论指导和参考,进一步推动隔离型双向全桥DCDC变换器在电力电子领域的发展。
1. 研究背景及意义随着全球能源危机和环境问题的日益严重,可再生能源和电动汽车等领域对高效、高功率密度和高可靠性的电源变换器需求日益增长。
隔离型双向全桥DCDC变换器作为一种重要的电力电子设备,具有结构简单、效率高、功率密度大、控制灵活等优点,被广泛应用于可再生能源发电系统、电动汽车、航空航天、数据中心等领域。
隔离型双向全桥DCDC变换器在实际应用中面临着一些挑战,如开关器件的损耗、电磁干扰、电压和电流的应力、热管理等问题。
研究隔离型双向全桥DCDC变换器的工作原理、设计方法、控制策略和性能优化等方面具有重要的理论和实际意义。
本文旨在对隔离型双向全桥DCDC变换器进行深入研究,分析其工作原理和特性,探讨其设计方法和控制策略,并通过仿真和实验验证所提出的方法和策略的有效性和可行性。
研究成果将为隔离型双向全桥DCDC变换器的优化设计和应用提供理论依据和技术支持,促进可再生能源和电动汽车等领域的发展。
2. 国内外研究现状隔离型双向全桥DCDC变换器作为一种高效、可靠的电力电子变换装置,在新能源发电、电动汽车、数据中心等领域具有广泛的应用前景。