中学教师工作满意度及其影响因素的实证分析.
- 格式:doc
- 大小:45.00 KB
- 文档页数:7
教师工作满意度调查与改进计划导言:近年来,随着教育改革的不断深入,教师工作满意度日益受到关注。
教师是一个学校最重要的资源,他们的满意度直接关系到学校的教学质量和学生成绩。
因此,对教师工作满意度的调查和改进计划变得越来越重要。
一、背景分析:教师工作满意度是指教师对于工作环境、工作内容、工作条件、对待教师的态度、薪酬福利等方面的满意程度。
它反映了教师对学校整体环境的看法和评价。
二、调查目的:了解教师工作满意度,发现问题,提出改进措施,提高教师工作积极性和效率。
三、调查方式:1.编制问卷:根据教师关心的问题,设计问卷,包括工资福利、工作环境、教学资源、教学支持等方面的内容。
2.分发问卷:将问卷分发给各位教师,保证回收率。
3.数据分析:对问卷结果进行统计和分析。
四、调查结果:通过调查发现,教师对于工资福利普遍不满意,大部分教师对于薪资水平不满意,认为自己的收入不足以满足生活需要。
此外,教师在工作环境和教学资源方面也存在不满意的情况,有的教室设施老化,教学设备不齐全。
五、改进措施:1.提高薪资待遇:学校应该根据教师的工作量和贡献,合理调整教师的薪资待遇,激励教师积极工作。
2.改善工作环境:学校应该加大对教室设施的更新和维护力度,提供良好的工作环境和学习环境。
3.增加教学资源:学校应该增加教学设备和教学资源的配置,满足教师的教学需求。
4.加强教师培训:学校应该加大对教师的培训力度,提高教师的综合素质和专业能力。
六、改进计划:1.制定工资调整方案:学校将根据教师的工作量、教学质量和学校经济情况等因素,制定合理的工资调整方案,激励教师工作积极性。
2.设立教师关爱基金:学校将设立教师关爱基金,用于解决教师突发的经济困难,提升教师的福利待遇。
3.购置新设备:学校将投入资金,购置新的教学设备,提高教学质量和效果。
4.加强教师培训:学校将组织各类培训,提高教师的综合素质和专业能力,使其满足学校的教学需求。
七、实施过程:1.第一阶段:制定改进计划和各项政策,并向全体教师通报。
学习成效及满意度的影响因素探究基于结构方程模型的实证分析一、概述随着教育领域的快速发展,学习成效及满意度已成为评价教育质量的重要指标。
为了提高教育质量,满足学生的学习需求,众多学者和教育工作者致力于研究学习成效及满意度的影响因素。
在众多研究方法中,结构方程模型(SEM)因其能够处理复杂变量关系和提供深入洞见而受到广泛关注。
本研究旨在利用结构方程模型,对影响学习成效及满意度的多种因素进行实证分析,以期为教育实践和政策制定提供科学依据。
本研究将系统梳理和归纳国内外关于学习成效及满意度影响因素的研究文献,明确研究问题和假设。
在此基础上,构建结构方程模型,将学习成效及满意度作为因变量,将可能的影响因素如学习动机、学习资源、师生互动、教学方法等作为自变量和中介变量。
本研究将通过问卷调查、访谈等方式收集数据,运用统计软件对数据进行分析,验证模型的拟合度和变量的路径系数。
通过对实证结果的解读,揭示各因素对学习成效及满意度的直接和间接影响,以及不同因素之间的相互作用关系。
本研究将总结分析结果,提出针对性的教育改进建议。
同时,指出研究的局限性和未来研究方向,为相关领域的研究提供借鉴和参考。
通过本研究,我们期望能够为提高学习成效和满意度,优化教育资源配置,促进教育公平和质量的提升提供有力支持。
1. 研究背景与意义随着教育领域的快速发展和变革,学习成效及满意度逐渐成为教育领域研究的热点。
学习成效不仅反映了学生的学习效果,也是衡量教育质量的重要指标。
同时,学生满意度作为教育服务质量的直接反映,对于提高学生的学习动力和学校的教学质量具有重要影响。
深入探讨学习成效及满意度的影响因素,对于提升教育质量和满足学生需求具有重要意义。
近年来,结构方程模型作为一种强大的统计分析工具,在教育领域得到了广泛应用。
该模型能够同时处理多个变量之间的关系,并揭示变量之间的潜在结构。
通过结构方程模型,我们可以更深入地了解学习成效及满意度的影响因素之间的复杂关系,为教育决策提供科学依据。
工作满意度的研究与分析1.3国内外研究现状1935年,Hoppock 在他的成名作《工作满意度》中首次提出了工作满意度的这个概念。
自此之后,学术界对工作满意度的研究就从来没有间断过。
这种热衷与“社会人假设”逐渐成为管理学的基本假设有着不可分割的联系。
梅奥的霍桑实验开创了管理学的一个新的伟大时代,从此“社会人”管理理论逐步替代了传统的“经济人”管理理论。
管理理论从科学管理进入到行为科学的阶段。
这种管理思想的转变,使得企业管理者摆脱了以工作流程管理为中心,他们开始重视人的因素,学术界也开始对人进行了深入的研究。
其中,员工工作满意度便是组织行为科学学领域中最为热门的研究话题。
纵观国内外诸多文献,对于工作满意度的研究大体围绕以下几个问题:(1)什么是工作满意度?即对工作满意度的界定;(2)什么因素会影响员工的工作满意度?(3)工作满意度将带来什么结果?[1]即工作满意度结果变量的研究[2];(4)如何测量工作满意度?1.3.1国外研究现状国外对工作满意度的研究由来已久,研究的深度和广度都都远远超过国内。
围绕上面提出的四个问题,已经形成了很多成熟的理论。
影响工作满意度的因素有哪些?围绕这个问题有很多学者进行了研究。
Locke(1969)认为有十大因素会影响员工满意度,他们分别是:工作环境和条件、工作内容本身、薪酬待遇、福利水平、提升、认可程度、自我、领导和管理者、同事或组织成员关系[3]。
1976,Locke又将这十大因素进行了提炼归纳成五项。
Smith等(1969)几乎跟Locke在同一时间段提出,存在六大因素影响影响员工的工作满意度:工作环境和同事关系、工作内容本身、晋升、报酬、上级的管理水平、行政管理能力[4]。
实际上,Smith和Locke关于工作满意度影响因素的研究结果有很多共性。
他们都从个体的需要和感受出发,研究外部环境与个体的互动,这种互动会给员工带来一种情绪上的体验,而满意度就在这种互动关系中发生并通过个体的感受体现出来。
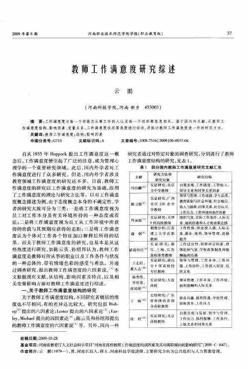
教师工作满意度研究综述论文[五篇材料]第一篇:教师工作满意度研究综述论文论文关键词:教师工作满意度结构影响因素论文摘要:工作满意度与每一个有能力从事工作的人以及每一个组织都息息相关。
基于国内外文献,从教师工作满意度结构、影响因素、变量关系、工作满意度状况等角度进行综述,并探讨教师工作满意度进一步的研究方向。
自从1935年Hoppock提出工作满意度这一概念后,工作满意度便引起了广泛的注意,成为管理心理学的一个重要研究领域。
此后,国内外学者对工作满意度进行了众多研究。
但是,国内外学者涉及教育领域工作满意度的研究还不多。
目前,教师工作满意度的研究以工作满意度的研究为基础,沿用了工作满意度的理论与研究方法等。
以对工作满意度概念描述为例,由于态度概念本身的不确定性,学者的研究大致可分为三类:一是将工作满意度视为员工对工作本身及有关环境所持的一种态度或看法;二是将工作满意度视为员工从工作环境中所获得的价值与其预期应获得的差距;三是将工作满意度认为个体对工作各个特征加以解释后所得的结果。
而关于教师工作满意度的研究,也基本是从这些角度进行研究,如陈英、孙绍邦认为,教师工作满意度是教师对所从事的职业以及工作条件与状况的一种总体的、带有情绪色彩的感受与看法。
并通过调查研究,提出教师工作满意度的六因素说。
川本文根据现有文献,从结构、影响因素及特点,以及相关变量影响方面对教师工作满意度进行综述。
一、关于教师工作满意度结构的研究关于教师工作满意度结构,不同研究者概括的维度也不尽相同,有的差异还比较大。
研究包括Bish-op}2]提出的六因素论;Lester提出的六因素论[3};Eas-ley,Michael提出的四因素论[f4l;陈英和孙绍邦提出的教师工作满意度的六因素说仁’〕等。
另外,国内一些研究者通过对特定对象的调查研究,分别进行了教师工作满意度结构的研究,见表1。
综合来看已有的工作满意度研究,影响因素涅本上都是涉及以下几个方面:①工作本身,包括工竹活动的多样化、工作自主权、工作的挑战性、工作又个体的兴趣吸引、工作的成功机会及学习机会等;C报酬,包括报酬的数量、福利、公平性、激励性等;侣晋升,包括晋升的机会、公平性、依据合理性等;④落观的物理环境,包括工作环境、工作条件好坏、工作负荷等;⑤领导与管理,包括管理风格、管理制度、管理运行机制等;⑥人际关系,包括与同事间能否互帮互助、友好相处,与领导间能否相互支持等。
第41卷第3期黄冈师范学院学报V o l.41N o.3 2021年6月J o u r n a l o fH u a n g g a n g N o r m a lU n i v e r s i t y J u n e.2021教师工作满意度现状与影响因素研究以福建高校为例郭秋月(泉州师范学院人事处,福建泉州362000)摘要:为了解高校教师工作满意度的基本状况,采用李克特五分量表对福建部分高校教师的工作满意度进行随机抽样调查,并用S P S S24.0进行数据录入与分析㊂结果显示,高校教师工作满意度总分㊁主管领导满意度㊁工作本身满意度及团队合作满意度显著高于随机水平,工作回报满意度则显著低于随机水平㊂高校教师工作满意度在性别㊁年龄㊁学历㊁来闽工作时间及职称等方面存在显著差异㊂高校教师工作满意度受工作回报满意度㊁主管领导满意度㊁团队合作满意度影响㊂提出高校应完善各项机制㊁提高教师收入水平㊁落实高校领导联系人才制度㊁支持高校教师在职参加进修与培训㊁知人善任等相关对策㊂关键词:高校教师;工作满意度;现状;影响因素中图分类号:G44文献标志码:A 文章编号:2096-7020(2021)03-0120-06收稿日期:2020-10-22D O I:10.3969/j.i s s n.2096-7020.2021.03.23作者简介:郭秋月,女,福建漳州人,讲师,硕士,主要研究方向为高校人力资源管理㊂基金项目:福建省教育科学 十三五 规划2017年重点课题项目(F J J K C G Z17-176)㊂工作满意度(j o b s a t i s f a c t i o n)这一概念是由T a y l o r在1912年首先提出,是组织行为学和人力资源管理领域的研究范畴,得到国内外学者的青睐㊂学者们认为工作满意度是员工对待工作的态度或是员工对于工作的情感体现;或者是两者兼而有之的员工对于工作情境各方面的情感或情绪体验[1]㊂本研究将工作满意度界定为员工对工作及其相关的情绪及情感反应,是对工作及相关因素的期望与实际情况进行评价的积极情绪状态,是基于是否满足自身需要的主观感受㊂1问题提出国外对于员工工作满意度的研究起源于霍桑实验,是从组织行为学及人力资源管理角度对工作满意度的测量维度㊁测量方法及相关影响因素进行大量研究,形成了不同的研究理论和测量方法㊂在借鉴国外研究方法的基础上,我国学者对高校教师工作满意度的研究始于21世纪初,虽然取得了颇丰的研究成果,但大部分研究都是基于理论维度,表现为教师工作满意度理论基础㊁结构㊁维度和影响因素方面的研究,只有部分实证研究运用统计方法分析高校教师工作满意度现状和影响因素等㊂而且对于工作满意度的研究更大部分呈现的是相关的研究,如工作满意度与离职倾向㊁论文产出㊁职业倦怠㊁工作绩效等方面的相关研究[2]㊂特别是对近10年福建省高校教师工作满意度文献搜索现状来看,对高校教师工作满意度的研究大部分是基于特定对象或相关研究,如体育教师㊁高职院校教师工作满意度现状,工作满意度与工作绩效等方面,对于实证类的工作满意度的调查研究数量甚少㊂高校教师工作满意度是检验高校教师工作成效的重要内容,是影响教师流动与发展的重要因素㊂工作满意度影响教师工作绩效㊁工作效率与工作稳定性,低工作满意度降低工作绩效,导致职业倦怠,进而影响教师心理健康,降低育人成效㊂笔者所在地方高校近三年来虽然加大人才引进力度,但高学历㊁㊃121㊃第3期郭秋月:教师工作满意度现状与影响因素研究高层次人才引进数量明显减少,引进效果不明显㊂同时人才流失趋势却有增多,据统计近5年离职教师人数达52人,其中博士学历教师19人,占36.5%㊂本文从实证方面对福建高校教师工作满意度进行研究,对高校师资队伍建设与管理具有指导意义㊂2研究方法采用随机抽样的方法,于2020年2-6月利用问卷星对福州㊁厦门㊁泉州㊁三明㊁龙岩㊁南平等地方高校教师进行问卷调查㊂最后回收有效问卷300份㊂2.1研究工具采用杨玉文等学者的研究结论,将斯佩克特(S p e c t o r,1985)编制的J S S量表进行删减,保留18个调查题项,用李克特五分量表,从 非常不同意 到 非常同意 记1-5分,表示满意程度由低至高,量表总分从18分(满意程度最低)到90分(满意程度最高),中间值为54分[3]㊂经探索性因素分析,KMO 值0.884,B a r t l e t t's球形检验统计量为2524.310,d f=153,P=0.000,4个共同因素累积解释变异量为62.794%,各题项的因子载荷量均大于0.4㊂量表含主管领导满意度㊁工作本身满意度㊁工作回报满意度及团队合作满意度四个维度㊂经量表信效度检验,量表(C r o n b a c h'α值)系数为0.896,各维度的(C r o n b a c h'α值)系数介于0.64~0.87之间,总量表的C r o n b a c h'α值高于各维度的一致性系数㊂而且各维度之间的相关达到显著水平,相关系数在0.48~0.74间,各维度与总量表相关系数为0.71~0.85间,呈中等偏高相关,表明本量表的信效度较好,适合用于高校教师工作满意度调查研究㊂2.2统计方法本研究采用S P S S24.0进行数据录入与分析㊂3结果与分析3.1高校教师工作满意度总体情况将高校教师工作满意度总分及各维度得分与随机水平(每题得分3分)进行差异检验[4],高校教师工作满意度总体情况及差异检验如表1所示㊂表1高校教师工作满意度现状M S D i t e m M/i t e m M D t值工作满意度总分58.9110.40183.274.918.175***主管领导满意度14.013.3143.502.0110.526***工作回报满意度19.734.9072.82-1.27-4.492***工作本身满意度14.433.1143.612.4313.548***团队合作满意度10.731.8033.581.7316.663***注:M代表各层面平均数,S D代表标准差,M D代表各层面平均数与各层面随机水平得分平均值的差值,***代表P<0.001结果显示,高校教师工作满意度总分㊁主管领导满意度㊁工作本身满意度及团队合作满意度显著高于随机水平,工作回报满意度则显著低于随机水平㊂3.2各人口学变量对高校教师工作满意度的影响对高校教师性别㊁婚姻状况进行独立样本T检验,结果如表2所示,除工作回报满意度外,男教师工作满意度总体上高于女教师,两者在工作本身满意度及团队合作满意度上存在显著差异㊂高校教师工作满意度在婚姻状况上不存在显著差异,但已婚教师团队合作满意度高于未婚教师,未婚教师在工作满意度总分㊁主管领导满意度㊁工作本身满意度得分上高于已婚教师,已婚与未婚教师的工作回报满意度差别不大㊂对高校教师的年龄㊁学历㊁来闽工作时间及职称进行单因子变异数分析和差异显著的事后多重比较研究(D u n c a n),结果如表3所示㊂黄冈师范学院学报第41卷表2性别㊁婚姻状况对高校教师工作满意度的影响组别项目工作满意度总分主管领导满意度工作回报满意度工作本身满意度团队合作满意度男(n=144)59.84ʃ12.0714.23ʃ3.7919.63ʃ5.2614.97ʃ3.3611.01ʃ1.95性别女(n=156)58.04ʃ8.5213.81ʃ2.7919.82ʃ4.5613.94ʃ2.7810.47ʃ1.62 t值1.4771.090-0.3332.858**2.616*已婚(n=222)58.72ʃ10.4113.83ʃ3.2819.73ʃ4.8614.36ʃ3.1710.79ʃ1.71婚姻状况未婚(n=78)59.45ʃ10.4014.51ʃ3.3719.73ʃ5.0214.63ʃ2.9510.58ʃ2.05 t值-0.535-1.565-0.002-0.6420.891注:n代表样本容量,数据表示为均值ʃ标准差,*代表P<0.05,**代表P<0.01表3年龄㊁学历㊁来闽时间及职称在高校教师工作满意度得分及组别差异影响组别项目工作满意度总分主管领导满意度工作回报满意度工作本身满意度团队合作满意度年龄21-25岁(n=7)55.00ʃ6.81a15.43ʃ1.27a18.26ʃ3.09a12.00ʃ3.96b9.29ʃ2.50b 26-30岁(n=56)58.88ʃ11.81a14.11ʃ3.74a19.88ʃ5.68a14.09ʃ3.24a10.80ʃ2.03a 31-35岁(n=85)57.46ʃ8.98a14.05ʃ3.18a19.04ʃ4.63a13.88ʃ2.71a10.49ʃ1.46a 36-40岁(n=56)60.11ʃ11.10a14.16ʃ3.23a20.16ʃ4.78a14.66ʃ3.35a11.13ʃ1.81a 40岁以上(n=96)59.79ʃ10.46a13.73ʃ3.31a20.11ʃ4.82a15.17ʃ3.01a10.78ʃ1.83a F值1.0200.5350.8473.425*2.241*学历本科(n=22)59.68ʃ7.31a15.00ʃ2.37a20.36ʃ4.02a13.27ʃ3.07b11.05ʃ1.40a 硕士(n=181)57.60ʃ10.22a13.70ʃ3.13a19.29ʃ5.13a14.06ʃ3.10a b10.55ʃ1.77a 博士(n=82)61.24ʃ11.24a14.30ʃ3.81a20.46ʃ4.78a15.44ʃ2.89a11.04ʃ1.92a 其它(n=15)60.73ʃ9.81a14.73ʃ3.39a20.07ʃ3.28a15.13ʃ3.14a10.80ʃ1.86a F值2.5661.6681.2435.207**1.619来闽时间1年以内(n=43)62.70ʃ9.89a15.63ʃ2.60a20.88ʃ4.84a15.47ʃ3.17a10.72ʃ1.87a 1-2年(n=37)59.38ʃ10.35a b14.30ʃ3.27a b19.19ʃ4.84a14.89ʃ3.13a b11.00ʃ1.94a 3-4年(n=36)61.33ʃ10.96a b14.53ʃ3.70a b20.47ʃ5.20a15.11ʃ2.90a b11.22ʃ2.23a 5年以上(n=184)57.45ʃ10.17b13.47ʃ3.26b19.42ʃ4.84a13.97ʃ3.06b10.59ʃ1.65a F值3.897*5.690**1.4683.900*1.568职称初级(n=71)57.75ʃ9.81b14.48ʃ3.17a18.83ʃ5.29b13.92ʃ3.07b10.52ʃ1.93a 中级(n=124)57.36ʃ10.34b13.56ʃ3.27a19.33ʃ4.71b13.80ʃ3.14b10.67ʃ1.55a 副高级(n=94)61.21ʃ11.09a b14.26ʃ3.42a20.57ʃ4.78a b15.40ʃ2.89a10.98ʃ2.01a 正高级(n=11)64.09ʃ7.57a13.91ʃ3.53a22.82ʃ3.37a16.64ʃ1.80a10.36ʃ1.79a F值3.761*1.4073.551*7.762***0.961注:n代表样本容量,数据表示为均值ʃ标准差,*代表P<0.05,**代表P<0.01,***代表P<0.001由表3可知,从年龄角度来看,除主管领导满意度维度外,21-25岁年龄段的高校教师工作满意度最低,但40岁以上高校教师主管领导满意度最低;21-25岁高校教师工作本身满意度和团队合作满意度维度显著低于其它年龄段教师;工作本身满意度维度在不同年龄阶段存在显著差异,随着年龄增加,工作本身满意度呈先上升后下降,而后再上升的波浪型走势,40岁以上高校教师工作本身满意度最高㊂从受教育程度来看,不同学历层次教师只在工作本身满意度维度存在显著差异,博士学历高校教师工作本身满意度显著高于本科及硕士学历高校教师,本科学历教师满意度最低㊂除主管领导满意度外,博士学历教师工作满意度最高㊂除工作本身满意度外,硕士学历层次教师工作满意度最低㊂在来闽工作时间上来看,随着来闽工作时间增长,高校教师工作满意度呈现先下降后上升而后下降的波浪型波动趋势,其在工作满意度总分㊁主管领导满意度㊁工作本身满意度上存在显著差异,除团队合作满意度维度外,来闽时间1年以内的高校教师其工作满意度得分最高;除工作回报满意度维度外,来闽工作时间5年以上高校教师工作满意度最低㊂从职称角度来看,不同职称教师除主管领导满意度及团队合作满意㊃221㊃第3期郭秋月:教师工作满意度现状与影响因素研究度维度外均存在显著差异,正高级职称高校教师在工作满意度总分㊁工作回报满意度及工作本身满意度维度上显著高于其它职称教师,初级职称教师工作回报满意度最低,而主管领导满意度维度最高㊂3.3 高校教师工作满意度影响因素研究以高校教师工作满意度总分为因变量进行分层回归分析,第一步以人口学变量为控制变量引入方程,第二步以主管领导㊁工作回报㊁工作本身㊁团队合作为自变量引入回归方程[4],结果如表4所示,有3个维度进入回归方程,分别是团队合作㊁主管领导㊁工作回报,对因变量的解释量达到87.9%㊂表4 高校教师工作满意度回归分析工作满意度(β)性别年龄婚否来闽时间学历职称主管领导工作回报团队合作F 值R2әR2第一步-0.0420.0100.008-0.221-0.0640.2063.756**0.0710.071第二步-0.0170.0550.028-0.0250.0290.0160.3850.5270.264618.688***0.9500.879注:**代表P <0.01,***代表P <0.0014 讨论与结论4.1 高校教师工作满意度现状分析高校教师工作满意度处于中等水平,与学者闫晓勇等(2017)[5]㊁林祯秀等(2018)[6]的研究一致,高校教师工作回报满意度最低,与学者肖林生(2017)[7]㊁樊彩萍等(2018)[8]的研究结果一致㊂研究结果说明高校教师对本职工作的热爱程度较高,愿意为教育事业奉献自身的力量㊂但是随着经济社会发展,高校教师的收入增长赶不上物价上涨速度,其工作收入低于自身的预期值,工作回报的满意度较低㊂工资收入是高校教师的主要经济来源,是其生存发展的基础,其薪酬水平决定着生活与发展质量㊂福建地区经济发展速度快,有个别地区存在 财富大于知识 的观念,尊师重教的氛围还不够深厚,导致教师急需提高收入水平,以满足生活与发展需要㊂这也在一定程度上说明高校应提高教职工收入水平,解除教师努力教书育人的后顾之忧㊂4.2 各人口学变量对高校教师工作满意度的影响分析除工作回报满意度外,男教师工作满意度总体高于女教师,这与学者张丽(2018)[2]的研究结果一致㊂由于中国传统观念的影响,因家庭角色的要求,女教师需要承担更多家庭事务,会将精力更多花在家庭上,与同事共事的时间会远远低于男教师,在面临工作与家庭双重压力时,虽然女教师也热爱教书育人的本职工作,但有时候却是心有余而力不足,双重压力导致其工作满意度低于男教师㊂相对而言,男教师可以将更多精力放在工作中,与团队成员接触的时间或机会更多,因此男教师在团队合作满意度及工作本身满意度维度上得分显著高于女教师㊂但樊彩萍(2018)[8]㊁陈兴等(2019)[9]的研究结果认为男教师工作满意度低于女教师,这是由于性别角色分工等方面的原因,男教师作为家中的顶梁柱承担着家庭生活开支等方面的重负,对收入要求相对女教师更高,因此在工作回报满意度维度得分低于女教师㊂高校教师工作满意度在是否结婚上不存在显著差异,与学者张丽(2018)[2]㊁姚素月(2018)[10]㊁樊彩萍等(2018)[8]的研究结论一致㊂笔者认为,已婚教师与家庭成员相处的经验更有利于团队工作的协调与合作,同时在面对困扰时也更能与伴侣及时倾诉,化解心理危机,因此其工作满意度总分和团队合作满意度高于未婚教师㊂未婚教师无家务或琐事困扰,更能专注于工作,将精力更多投入到工作中,进而增加与领导接触与沟通的机会,因此在工作本身满意度和主管领导满意度得分上高于已婚教师㊂在不同年龄层面的研究结论与学者程晗(2017)[11]的研究结论存在分歧㊂除主管领导满意度外,21-25岁年龄段的高校教师工作满意度最低,但40岁以上高校教师主管领导满意度最低㊂这可能是因为21-25岁年龄阶段的教师大多刚参加工作,工作热情较高,能较好完成领导交办的工作任务,主管领导满意度较高㊂但由于其刚走上工作岗位,工作的规划还不明朗,收入的预期还不清晰,团队融合还不密切,因此其各方面的满意程度较低㊂同时由于工作本身的规划与团队合作共处方面缺乏经验,因此其两个维度显著低于其它年龄阶段的教师㊂40岁以上的教师由于工作年限较长,积累一定工作经验,对自身工作规划明确,虽在领导分配任务时会有想法与情绪,表现出 不愿意又不得已 ,也导致其主管领㊃321㊃㊃421㊃黄冈师范学院学报第41卷导满意度最低㊂随着年龄增加,工作满意度呈波浪型走势,除工作本身满意度和主管领导满意度外, 36-40岁高校教师满意度最高,这说明36-40岁年龄段的教师相对于年轻教师更成熟,其对自身职业规划㊁对收入预期等更趋于平衡,同时与老教师相比又少了 倚老卖老 的老资格心态,其工作满意度程度较高㊂在不同学历层次上的研究与学者程晗(2017)[11]的研究结论存在分歧,但与学者陈邬锦等(2019)[12]的研究结论一致㊂随着高校对博士学历教师需求迫切,逐渐加大人才引进力度,表现在引进待遇㊁工资福利㊁科研配套㊁团队组建等各方面向博士倾斜,相比而言博士学历教师其收入及待遇等会高于其它学历层次教师,因此博士学历教师工作满意度最高㊂除工作本身满意度维度外,硕士学历层次教师满意度最低,这可能是由于相比博士而言,硕士学历层次教师其学历处于高不成低不就状态,虽学历高于本科,但在工资福利㊁待遇等各方面与本科学历教师差距不大,但与博士学历教师差距不断扩大,同时硕士学历层次教师面临着继续升学读博㊁科研竞争等方面压力,也导致其工作满意度低㊂在工作本身满意度维度上,本科学历层次教师显著低于其余三个层次教师,这则是由于经问卷调查的本科学历层次教师更大部分是行政人员,其工作琐碎繁杂,需要打卡坐班等㊂同时为了在高校生存与发展,科研压力大㊁自身研究动力不足,加之重复琐碎的行政工作,更容易导致其工作本身满意度低㊂然而由于其工作特点,与领导相处时间较多,对领导更为熟悉与了解,相比更能理解领导工作分配的初衷与想法,更易于接受领导的工作安排,因此其主管领导满意度最高㊂高校教师工作满意度除团队合作满意度维度外,随来闽时间增长呈现先下降后上升而后下降的波浪型波动趋势,这与 U 形理论即工作满意度随着工作时间增加会先下降而后再上升的趋势结论不一致[13]㊂这是由于刚入职教师对工作㊁环境等充满新鲜感,大家干劲满满地想在工作岗位作出成绩,故在工作满意度总分㊁主管领导满意度及工作本身满意度得分上显著高于其它入职年龄教师㊂但随着入职年限增长,教师能正确思考自身的职业发展规划,亦或是面临是经济或学术生涯方面的瓶颈,在生活㊁教学㊁科研等各方面的压力下,其满意度会慢慢降低,因此来闽时间5年以上教师工作满意度(除工作回报满意度维度)最低,这也是很多高层次人才服务期满(5-8年)会提出辞职的很大部分原因㊂高校应针对不同入职年限教师有针对性地开展职业辅导等相关活动,尽可能地提高教师工作与生活满意水平,以情感留人,更好地服务全校教师㊂不同职称高校教师工作满意度存在显著差异,正高级教师工作满意度最高,与学者张丽(2018)[2]的研究结论一致㊂这是因为正高级职称教师在专业上有一定积累,研究领域明确,工资收入水平相对也最高,因此工作本身满意度及工作回报满意度最高,高回报与高成效有助于提升自身成就感,故其工作满意度总分最高㊂然而初级职称教师工资收入处于最底层,而且面临着职称上升与进步的压力,再者低职称教师在申报或参与科研项目时优势不如高职称教师,参与科研项目主要负责最基础工作,造成其较低的科研工作优势感,因此其工作回报满意度和团队合作满意度最低㊂对于主管领导满意度维度,初级职称教师对主管领导满意度高于其它职称教师但差异不显著,这与学者程晗(2017)[11]的研究结论不一致㊂正如上所述,初级职称教师通常是刚刚入职教师,处于事业的适应与起步阶段,其干劲满满,工作积极性高,能良好执行领导要求,因此其主管领导满意度高于其它职称教师㊂4.3高校教师工作满意度影响因素分析丰厚的工作回报㊁卓越的领导水平㊁融洽的团队合作是教师良好工作情绪与工作状态的重要保证,是高效工作的基础㊂同时主管领导管理水平取决于领导决策与艺术,通过教学科研工作任务的布置与团队组建来体现㊂因此工作回报满意度㊁主管领导满意度与团队合作满意度是高校教师工作满意度的重要影响因素㊂这与学者魏文选(2007)[14]的研究结论一致,即工作回报对高校教师工作满意度的影响最大,其次是领导与管理㊂5提升教师工作满意度的建议第一,完善机制,加快高校产学研融合,提高教师收入水平㊂通过调查发现,教师工作回报满意度显著低于随机水平,表明其对工作回报较为不满意度,从根本上解决教师收入低的现状就必须要大力提高教师收入水平,将知识转化为生产力,转化为改善教师生活的物质基础条件㊂如高校可成立技术㊃521㊃第3期郭秋月:教师工作满意度现状与影响因素研究转移中心,加快高校科研成果转化,提高教师待遇㊂同时加强校企㊁校地合作,搭建对外交流合作桥梁,拓宽教师科研经费来源渠道㊂在政策允许范围内最大限度为教师谋福利,提高教师工资待遇,为教师生活发展提供经济保障㊂同时优化教师薪酬结构,在保障公平的基础上进行有效激励,提升教师工作满意度水平[15]㊂第二,建章立制,落实高校领导联系人才制度㊂高校领导挂钩联系人才,密切学校党政与教师间的联系,加强教师对高校发展方向的接受与理解,让人才更好融入学校事业发展㊂同时领导挂联教师,及时向教师宣贯学校发展方向㊁政策,解答教师的困惑,排解其工作㊁生活中的难题,提升人文关怀水平与质量,做到以情感人㊁以情动人㊁以情留人㊂而且高校领导创设良好人际氛围及舒心愉悦的教学环境,关怀教师感受,加强对弱势教师关爱等更有利于提升教师工作满意水平[16]㊂第三,加大内培制度,支持高校教师在职参加进修与培训㊂调查发现不同学历层次教师在工作满意度上存在差异,本科㊁硕士学历层次教师工作满意度低,因此在条件允许情况下,高校应大力支持教师在职参加进修与培训,在一定程度上提升其知识水平与眼界见解㊂教师的知识水平决定着高校教育成效,高校应对教师的进修及培训活动予以支持,以便于其及时更新知识与理念,更好提升育人水平㊂第四,知人善任,根据教师的优势特点,使其在团队合作中发挥积极作用,为学校发展建言献策㊂如推选具有一定声望㊁声誉的教授成立学校教授委员会,参加有关学校发展㊁学科规划㊁科研创新等各类会议,积极听取教授们的治校意见,发挥优势,支持与促进高校工作开展㊂支持高校行政人员积极发挥其威望作用,支持与促进学校工作的开展㊂参考文献:[1]冯缙,秦启文.工作满意度研究述评[J].心理科学,2009,32(4):900-902.[2]张丽.高校教师工作满意度影响因素研究[J].山西大同大学学(自然科学版),2018,34(3):71-74.[3]杨玉文,李慧明,翟庆国.工作满意度量表在我国的适用维度研究[J].统计与决策,2010,5:160-162.[4]张明明,杨畅,龙长权.幼儿园教师工作满意度的影响因素及其相对优势分析[J].西南大学学报(自然科学版),2016,(38)8:162-166.[5]闫晓勇,王成.贵州高校教师工作满意度现状调查分析与提升策略[J].高教论坛,2017,6:70-72.[6]林祯秀,江琴.教师工作满意度㊁自我效能感与心理健康关系:基于福建省高校的调查[J].福建医科大学学报(社会科学版),2018,19(2):16-19.[7]肖林生.独立学院教师工作负荷与离职倾向:工作满意度的中介作用[J].高教探索,2017,7:80-89.[8]樊彩萍,刘玲.新建本科院校教师工作满意度实证研究[J].滁州学院学报,2018,20(4):89-93.[9]陈兴,刘勤.地方高校教师工作满意度调查研究:以G高校为例[J].林区教学,2019,8:115-17.[10]姚素月.高职院校教师工作满意度调研:以福建泉州市部分院校为例[J].九江职业技术学院学报,2018,4:52-55.[11]程晗.江西省高校教师工作满意度的调查研究[J].江西科技师范大学学报,2017,5:80-88.[12]陈邬锦,李瑞,廖礼彬,等.某高校基础医学教师隐形流失的影响因素及工作满意度分析[J].价值工程,2019,38(36):229-231.[13]闫晓勇.高校教师工作满意度研究综述[J].商业经济,2017,5:186-188.[14]魏文选.中国大学教师工作满意度的实证研究:基于武汉㊁郑州两地大学的调查研究[J].高教探索,2007,3:115-118.[15]曹淑霞,姚力铨.薪酬结构工作满意度对高校教师教学绩效的影响[J].广西质量监督导报,2020,8:148-149.[16]还蓉蓉.高校教师离职倾向研究综述[J].科技经济导刊,2020,28(19):154.责任编辑喻晓敏。
教师工作满意度调查方案一、引言教师工作满意度是评估教师对工作的满意程度以及工作环境是否能够满足他们的需求的重要指标。
本文旨在探讨如何进行一项全面的教师工作满意度调查,以便为学校提供有效的改进策略。
二、背景介绍教师是学校的重要组成部分,他们的满意度直接影响到教学质量以及学校整体的发展。
因此,了解教师对工作的意见和建议非常重要。
三、目标和问题1. 目标:通过调查教师工作满意度,了解并改进工作环境,提高教师的满意度,进而提升教学质量。
2. 问题:a) 教师是否对学校提供的教学资源满意?b) 教师是否对学校的管理和支持满意?c) 教师是否对待遇和福利感到满意?d) 教师对工作压力的评价如何?e) 教师对学校中的沟通与合作情况是否满意?四、调查方法1. 编制调查问卷:包括封面、调查目的、问题设计、选择题和开放式问题。
2. 选择样本:从全校教师中随机选择一定数量的样本作为调查对象。
3. 发放问卷:向样本教师发放调查问卷,并说明填写的目的和保密性。
4. 数据收集:设立统一的回收点,负责收集和整理问卷。
五、问卷内容1. 教师个人信息:性别、年龄、工龄等基本信息。
2. 对教学资源的满意度评价。
3. 对学校管理和支持的满意度评价。
4. 对待遇和福利的满意度评价。
5. 对工作压力的评价。
6. 对学校中的沟通与合作情况的满意度评价。
7. 对其他方面的意见和建议。
六、数据分析1. 统计数据:对每个问题进行统计分析和总结。
2. 比较分析:比较不同年龄、工龄和性别的教师满意度差异。
3. 主要问题:找出满意度较低的主要问题。
七、结果呈现1. 统计图表:使用图表和表格直观地展示调查结果。
2. 文字描述:对于关键问题,给出详细的文字解释和分析。
八、改进策略1. 资源优化:根据教师对教学资源的满意度评价,优化学校的资源配置。
2. 管理支持:加强对教师的管理和支持,提供更多的发展机会和培训。
3. 薪酬福利:根据教师对待遇和福利的满意度评价,适当调整教师的薪酬和福利政策。
教师幸福指数模型的构建——以衡阳市教师为例在当今社会中,教师的工作压力大、心理负担重,他们承担着教育事业的重任,同时也面临着许多不可避免的问题和挑战。
因此,建立教师幸福指数模型,对于提高教师的工作满意度和促进教育事业的发展有着重要的意义。
一、教师幸福指数模型的概念和意义教师幸福指数模型是用于衡量教师工作满意度的一种指标体系。
它从社会支持、工作认同、成就感、个人情感、健康状况等方面来评估教师的幸福感,以协助教育管理部门了解教师的情况,维护教师的权益,加强教育管理,提升教学质量。
二、教师幸福指数模型的构成要素1. 社会支持社会支持是指个人所处的社会环境与社会资源对个体生活的积极影响。
评估教师的社会支持主要从以下几个方面考虑:个人社交网络、任职单位的关注、所在地区的福利政策、社会对教育工作者的尊重程度等。
2. 工作认同工作认同是指个体对所从事的工作感到肯定、支持,对自己的职业和职业发展有充分的信心和愿望。
评估教师的工作认同主要从以下几个方面考虑:职业发展机会、工作激励措施、职业道德及职业声誉等。
3. 成就感成就感是指个体通过自身的努力和付出,取得的对自我价值的肯定和满足感。
评估教师的成就感主要从以下几个方面考虑:学生学习成绩、自身教学水平提高、个人业绩得到认可等。
4. 个人情感个人情感是指个体在以往以及当前的生活和工作中所获得的情感体验和情感回报。
评估教师的个人情感主要从以下几个方面考虑:家庭生活状态、情感关系的满足度、自身心理状态等。
5. 健康状况健康状况是指个体身体和心理健康状况的总体评价。
评估教师的健康状况主要从以下几个方面考虑:日常生活习惯、健康状况、日常工作状态等。
三、教师幸福指数模型的应用方法1. 量化评估量化评估是指将各个构成要素的评估结果进行统计处理,得到教师幸福指数。
该方法可以通过问卷调查、个人访谈、大数据分析等方式进行。
问卷调查可以覆盖范围广,数据精准,但存在数据虚假、个别样本影响的问题;个人访谈可以获得深入了解和充分反应,但数据的完整性和代表性不够;大数据分析可以获得海量的数据,但对于一些定性的变量和细节上的问题,无法达到理想的表达效果。
教师职业幸福感与归属感的影响因素及提升策略研究
摘要 教师职业幸福感是指教师在从事教育活动过程中所体验到的情感,是对教育事业的认同和喜爱,是教师在教育教学活动中表现出来的一种积极的、乐观的情感状态。教师职业归属感是指教师对从事教育工作有一种稳定的情感,认为自己在从事教育工作时感到自豪和快乐。从本质上来说,教师职业幸福感和归属感都是一种积极的、稳定的情绪状态,这两者都能够直接影响到教师的教学行为,因此对这两个变量进行研究对提升我国教育事业水平具有重要意义
关键词:教师、归属感、幸福感 一、引言 教师职业幸福感与归属感的重要性不容忽视。幸福感是教师积极工作的内在动力,而归属感则是教师融入学校、形成团队凝聚力的关键。然而,当前教师在这两方面的体验并不理想。教育改革和社会期望的提高使教师面临巨大压力,同时学校管理制度的不完善也削弱了教师的幸福感和归属感。为改善这一现状,学校应优化教师工作环境,提供必要支持;教师也应不断提升自身专业素养,适应教育需求。双方共同努力,才能有效提升教师的职业幸福感和归属感,推动教育事业发展。
二、教师职业幸福感的影响因素 教师职业幸福感是教育工作中不可忽视的重要元素,它受到多个因素的影响。 1、工作待遇与福利 工作待遇与福利是影响教师职业幸福感的关键因素。薪资、津贴、保险等福利待遇的优劣,直接关系到教师的生活质量。当教师的付出得到合理的回报时,他们的职业幸福感会显著增强。
2、工作环境与条件 工作环境与条件也对教师的职业幸福感产生深远影响。良好的教学设施、和谐的学校氛围以及适宜的班级规模,能够为教师创造一个愉快的工作环境,有利于他们更好地投入到教学工作中。
3、人际关系与团队协作 人际关系与团队协作也是影响教师职业幸福感的重要因素。与同事之间的友好合作、与学生的良好互动以及与家长的有效沟通,能够增强教师的归属感,提升他们的职业幸福感。
4、个人成长与发展 个人成长与发展是教师职业幸福感的重要来源。教师作为教育工作者,需要不断地学习和进步,而培训机会、晋升机会以及专业发展的空间,能够为教师提供成长的动力,激发他们的职业热情。
基于契合理论的工作满意度影响因素的实证研究的开题报告一、研究背景和意义工作满意度是现代企业中重要的管理问题之一,其直接关系到员工的工作表现、工作质量、员工留存率等诸多方面。
目前,国内外对于工作满意度的研究还比较缺乏,需要对这一问题进行深入的研究。
契合理论是一种解释个体行为和体验的理论,该理论认为,个体的价值、兴趣和技能与工作的特征之间的契合程度影响着个体在该工作中的满意度和表现。
因此本文将从契合理论出发,探讨影响工作满意度的因素。
二、研究目的本文旨在探讨影响工作满意度的因素,进一步了解企业员工的工作状态,从而提高企业管理水平。
三、研究内容和方法本文将通过问卷调查等方法,对企业员工的工作满意度进行实证研究,同时结合契合理论,探讨影响工作满意度的因素。
具体内容包括:1. 文献综述:对国内外关于工作满意度及契合理论的研究现状和发展趋势进行系统性的梳理和总结。
2. 问卷调查:通过自行设计的问卷,对企业员工的背景调查和工作满意度进行实证研究。
3. 数据分析:通过统计分析、因子分析等方法,分析企业员工的工作满意度情况以及影响工作满意度的因素。
4. 结果解释:根据数据分析结果,探讨影响工作满意度的因素,例如个体价值观、兴趣、技能等与工作特征之间的契合程度、工作负荷、工作环境等方面。
四、预期的研究成果预计本文将对工作满意度的影响因素进行一定程度的探讨,并进一步了解企业员工的工作状态。
同时,本研究还有望为企业提供有价值的管理建议,提升企业管理水平。
五、研究的局限性和不足本文所研究的企业范围有限,样本数可能小,研究结果可能有偏差。
此外,本文所研究的影响因素仅仅是从契合理论出发,可能还有其他未考虑到的因素影响着工作满意度。
六、参考文献[1] Blau P. Exchange and Power in Social Life[M]. New York: John Wiley & Sons., 1964[2] Hackman R J, Oldham G R. Work Redesign[M]. Reading, MA: Addison-Wesley, 1980[3] Mottaz C J. Determinants of Organizational Commitment[J]. Human Relations, 1988, 41(6): 467-482.。
摘要:随着我国经济社会的不断向前发展,组织稳定性一直是影响组织健康持续发展的重要因素。
员工的工作满意度是与组织稳定性息息相关的重要因素。
对于工作满意度,国内外已经有许多学者进行了研究。
在前人研究的基础上,本文总结概括了工作满意度的概念、影响因素和测量方法等。
通过本文的研究,为企事业单位有针对性地提高员工工作满意度提供了有价值的理论基础。
关键词:工作满意度影响因素测量方法Abstract:With the continuous development of economy and society, organizational stability has been an important factor to affect the organization healthy and sustainable development. Employees' job satisfaction is closely related to organizational stability. Many scholars at home and abroad have conducted research on job satisfaction. On the basis of previous research, this paper summarizes the concept of job satisfaction, impact factors and measurement methods. This study provide a valuable theoretical basis for enterprises to improve employee job satisfaction.Key Words: Job satisfaction, Influencing factors, Measurement methods1 引言随着我国经济社会的发展,市场竞争机制的作用逐步显现,客户从以前追求数量的单一目标转向追求质量和效益的多目标,在此种新的情况下,客户满意是企事业单位必须重视的问题。
2008年第5期第23卷总第204期江苏技术师范学院学报J O U R N A L o F J I A N G SU T E A C H E R S U N I V E R S I T Y0F T E C H N O L o G YN o.5.2008V01.23G en er al N o.204高校教师工作绩效影响因素的实证分析——以绍兴市为例严稽文(淅江邮电职业技术学院经营管理系,浙江绍兴312016)摘要:以绍兴市地方高校的教师为研究对象,通过文献探讨、定量的数据调查及严格的统计分析,验证与探索了高校教师的工作价值观、工作态度(组织承诺与工作满意)、工作绩效以及个体特征间的关系,主要有以下发现:1.高校教师的工作满意度、社会支持与职业倦怠均呈显著负相关性;2.工作价值观申的安定与免于焦虑取向对工作绩效中的总体关系绩效、教学投入等方面有负面影响;3.高校教师工作态度在工作价值观与工作绩效间存在一定程度的中介作用。
关键词:高校教师;工作价值观;工作态度;工作满意;工作绩效中图分类号:G451.1文献标识码:A文章编号:1672—7401(2008)05—0086一05许小东在关于组织惰性的研究中提出,组织由于取得成功而创造出的优越的环境条件往往会折射出组织进取动力下降、保守性增强,表现在组织成员习惯于现有模式的运行,对旧有的组织规范、运行方式、工作习惯怀有明显的偏好,竭力维护,安于现状,形成一种固化内存于组织之中的保持或维护现有工作活动模式与习惯的工作行为倾向,这将导致组织在竞争中逐渐落后【1]。
对此,应依据组织未来发展战略,揭示组织所期望的绩效与现实绩效之间的差距,从中明确我们当前的关键问题是什么,并促使组织中每个成员都充满忧患意识,从而促进组织的改革愿望与进取氛围的形成。
当前地方高校在发展和改革过程中,往往比较重视运用经济手段,而忽视高校精神环境圈的营构;较多关注短期的引进和成果,而忽视教师的心理感受和行为反应;过度强调制度规范,而忽视教师对学校(组织)的态度变化。
中学教师工作满意度及其影响因素的实证分析 论文关键词:中学教师;工作满意度;实证研究 论文摘要:本研究采用自编的教师工作满意度调查问卷,对北京市七个区的中学教师进行了大规模调查,结果表明:(1)北京市中学教师对校内人际关系(包括与同事、学生关系等)感到最为满意,对学校得到社会认可的程度以及学校的领导与管理也感到比较满意,但是对所在学校的发展环境以及自我实现的满意度相对较低,对其付出与回报的失衡最为不满意;(2)性别因素对工作满意度不存在显著影响;(3)教师在学校决策中的参与度是影响教师工作满意度最为重要的因素。
一、引言 教师是学校发展的核心支柱,他们对工作的满意度影响着教师工作的积极性,直接关系到服务学生的质量。教师工作满意度在学校管理中具有重要意义,它不仅可以作为校长管理效能的一个重要指标,同时也为学校的管理决策提供重要依据。教师工作满意度是指教师对其工作与所从事职业,以及工作条件与状况的一种总体的、带有情绪色彩的感受与看法]。教师工作满意度通过影响教师工作积极性的发挥进而影响到学校的教育教学质量,而且,它还将制约教师心理健康的发展。对教师工作满意度进行研究能帮助我们认识和把握教师的整体工作满意度、侧面工作满意度状况,从而为改善教师工作状态、提高学校管理效能和教育教学质量提供科学依据。 工作满意度的研究以霍伯克(Hoppock)1935年的工作满意度经典研究的发表为开端。国内关于工作满意度的研究是近20年才开展起来的,以企业职工和高校教师工作满意度研究居多,而且大量的关于工作满意度研究集中于结构与影响因素两方。面。对于工作满意度的结构,不同的研究概括出的因素不尽相同,但涉及的项目内容基本相似。多数研究包含的结构因素有社会及技术环境因素(包括上司、人际关系、工作条件等方面)、自我实现因素(个人能力得到发挥)、被人承认因素(工作的挑战性、责任、工资、晋升等)。关于工作满意度影响因素的研究除了包括性别、年龄、文化程度、工龄、行业、婚姻等人口统计学变量外,还涉及组织规模、组织气氛、领导行为、职业声望、工作压力、人格特质等环境及心理因素。 国内学者对教师工作满意度结构的研究大多采用调查和统计分析方法(如因子分析方法),归纳出教师工作满意度量表的维度。量表的维度主要集中在工作条件、工作强度、教育体制和社会环境、社会地位、收入、人际关系、领导管理、工作成就、进修提升、自我实现等方面。关于教师工作满意度影响因素的研究并不多见,已有研究主要包括教师个人背景因素(性别、年龄、学历、教龄、工作性质等)、组织氛围和领导行为、考试压力(升学及统考分数排名给教师带来的压力)、社会参照(教师对职业地位的心理感受)、职业承诺、工作主动性等。采用的研究方法主要是相关分析、多元回归分析和结构方程模型。 我国学者近年来对教师工作满意度的研究为后续者探讨教师工作满意度奠定了基础,同时已有研究也启发我们对教师工作满意度进行继续、深入的研究:由于研究对象的不同,教师工作满意度不管是在整体工作满意度层面、侧面工作满意度还是个体因素的影响上,得出的结论都存在很大差异。比如,性别因素的研究结论很不一致。陈云英等人(1994)的研究结果表明,女教师的工作满意度显著高于男教师。而冯伯麟(1996)对于北京市中学教师的调查结果正好相反。因此,对于一个处在具体时空的学校组织而言,要了解教师的工作满意度需要具体且现实的调查研究。这也是教师工作满意度研究稳定性低、依赖于个人与环境作用的性质所决定的。 关于中小学教师满意度的研究近年来有明显的上升趋势,如朱从书等人对湖北省荆州、沙市、凉山、监利等县市中小学教师的抽样调查j,张忠山对上海市小学教师工作满意度的研究_7等,王祖利对山东威海市部分初中专任教师的工作满意度调查等。但关于北京市中学教师工作满意度的研究只有冯伯麟1996年在《教育研究》上发表的对北京市西城、宣武、海淀、朝阳四个区普通高中学校教师的满意度调查研究,此研究距今已有10年,中国的教育体制、社会环境等已发生相当大的变化,因此需要重新研究北京市中学教师工作满意度状况。本研究抽样调查的范围是海淀、西城、门头沟等七个城区和郊区的中学教师,希望通过大规模调查揭示北京市中学教师工作满意度状况,发现教师对学校工作状况不满意的方面,并探究影响教师工作满意度的主要因素。
二、研究方法 1.被试的基本信息 2005年10月一12月,我们采用白编的教师工作满意度量表对北京市海淀、西城、朝阳、宣武、石景山、门头沟、丰台等七个区的部分初中教师进行了大规模的调查,发放问卷1650份,回收有效问卷1408份,有效回收率为85.33。被试中女教师占83.39/5,男教师占16.7。(注:我们此次调查对象为初中语文、数学、英语三科教师,文章中如无特殊申明,教师均指此三科教师)被试中具有研究生学历的为3.6%,本科学历的教师占76.99/5,大专及以下学历的为19.59/5。中青年教师占大多数。教龄在20年以下的占70.1,其中5年教龄以下的教师只占18.29/5,教龄在21年以上的也不多,占29.9。 2.研究工具的编制及信度和效度分析 教师工作满意度量表是“北京市中小学校本评估的理论与实践”课题中学校综合评估的一个重要组成部分。我们采用访谈方式收集教师对工作满意度评价的结构因素,并参考冯伯麟、陈云英、张忠山等人的研究成果,白编了教师工作满意度量表。量表内容主要涉及教师工作强度、自我实现、领导与管理、人际关系、工资收入、发展环境等几个方面,共20个题项。量表题项均采用李克特五分量表形式(很满意、满意、无所谓、不满意、很不满意)。访谈对象是北京师范大学教育管理学院2003级在职攻读教育硕士专业学位的中小学教师。2005年6月中旬我们采取整群抽样的方法在北京市昌平区城北中心学校进行了量表的预测。北京市昌平城北中心学校共有156名从事中小学语文、数学、英语教学工作的教师填写了量表。我们根据回收的数据,对量表进行了信度和结构效度分析。我们使用的统计分析软件包是SPSS10.0版。通过探索性因子分析,剔除了3个在各因子上的负荷量均较低的题项,结果保留了17个题项。对这17个题项再进行因子分析,提取了七个公共因子,结构效度为75.7419/5,结构效度属于中等水平。各题项的共同度均在0.55以上,说明这些公因子对各题项的描述程度良好。该量表的Alpha信度系数为0.8873,可见该量表的内在一致性信度也较高。 对2005年10月一12月正式调查的数据采用探索性因子分析方法分析初中教师工作满意度量表的结构效度,结果表明中学教师的工作满意度由七个子维度构成,分别是:教师对学校领导与管理的满意度、教师对发展环境的满意度、教师对付出——回报合理性的满意度、教师对自我实现的满意度、教师对同事关系的满意度、教师对师生关系的满意度、教师对学校声誉的满意度。这七个维度分别从不同方面反映了教师对其所从事职业以及工作条件与状况的工作满意度,这些方面是影响教师工作态度与业绩的重要因素。
该量表的结构效度为72.986,属于中等水平的结构效度。因子1、2、3的Alpha信度系数在0.7以上,因子4、5的Alpha系数相对较低,仅在0.48—0.50之间,但是整个量表的Alpha信度系数为0.8906,说明量表的内在一致性信度整体水平较高。因此,教师工作满意度量表的编制是比较科学合理的,可以作为测量中学教师对其工作与从事职业以及工作条件与状况的满意度的工具。
国内外研究提供了领导行为影响员工工作满意度的证据。研究发现,领导对下属的体恤程度与下属的工作满意呈正相关,而领导的结构因素与下属的工作满意呈倒U型关系。据冯伯麟的研究结果(1996),领导行为因素对于中学教师的工作满意度具有显著性的影响,故我们在教师工作满意度调查问卷中还设立了教师对学校领导行为评价的4个题项,它们分别是:学校各项规章制度非常完善、教师在学校决策中的参与度非常高、校长富有变革精神以及校长的领导力很强,题项均采用7分量表形式(完全符合、符合、有些符合、无法判断、有些不符合、不符合、完全不符合)。该量表的Alpha信度系数为0.889,说明量表的内在一致性信度很高。 3.数据处理及分析方法
使用SPSS10.0版统计分析软件对数据进行处理,采用了描述性统计分析、相关分析、多变量方差分析(MANOVA)、多元线性回归分析等统计分析方法。 三、结果与分析 1.北京市中学教师工作满意度的排序 对北京市七个区的部分中学教师的工作满意度调查发现,中学教师在七个子维度上的平均工作满意度从高到低依次为(表2):教师对师生关系的满意度、教师对同事关系的满意度、教师对学校声誉的满意度、教师对领导与管理的满意度、教师对自我实现的满意度、教师对发展环境的满意度、教师对付出——回报合理性的满意度。
由此可见,目前北京市中学教师对校内人际关系(包括与同事、学生关系等)感到最为满意,对学校得到社会认可的程度以及学校的领导与管理也感到比较满意,但是对所在学校的发展环境(硬件设施、文化环境、发展前景)以及自我实现的满意度相对较低,对其付出与回报的失衡最为不满意。因此,我们需要重视提高中学教师的工资待遇,因为他们肩负着培养祖国下一代的重任,他们的工作态度会影响他们对教育事业的忠诚度,进而会影响其工作业绩,影响素质教育的成效。此外,如果能够改善他们的工作环境,尤其是改善学校的物质与文化环境,就能够使教师有一个宽松、和谐、便利的工作环境,从而激发他们的工作热情,提高他们的工作效率和业绩。由表2知,北京市中学教师在付出——回报合理性方面的满意度差异最大(标准差===0.8601),下面关于不同学历教师工作满意度的方差分析结果也证明了这一点。此外,教师对学校发展环境的满意度以及教师对学校声誉的满意度方面也存在较大的差异性。 2.教师工作满意度在个人背景因素上的差异 由于教师的个人背景因素如性别、学历、教龄等对工作满意的影响可能存在交互作用,因此,我们采用多变量方差分析(MANOVA)来探究工作满意的七个维度在教师个人背景因素上的差异。结果发现,不同性别的教师在工作满意上不存在显著性差异(见表3),这与陈云英和孙绍邦(1994)、张忠山(2000)等人对我国小学教师的研究结果有一定的差异。陈云英等人的研究结果表明,女教师的工作满意度显著高于男教师。而此项研究表明女教师在七个维度上的工作满意度水平只是略高于男教师(各项均值之差不超过0.12),这与冯伯麟(1996)对于北京市中学教师的调查结果正好相反。其原因可能在于冯伯麟的研究取样是在10年前,而时代的变迁和教育大环境的改变使得男女教师对工作满意度的感受发生了较大变化。 由表3知,不同学历和不同教龄的教师在工作满意上则存在极其显著性的差异。另外,性别和学历的交互作用显著,学历和教龄以及三者之间的交互作