营业外与其他业务收入支出明细科目设置
- 格式:doc
- 大小:22.50 KB
- 文档页数:3
常用会计科目表解释 LEKIBM standardization office【IBM5AB- LEKIBMK08- LEKIBM2C】常用会计科目表解释(一)资产类(借:增加、贷减少、借方余额)库存现金:是核算企业现金(备用金)增减变动情况和结余的科目;按币种设置明细账,由出纳员记账,且必须设置库存现金日记账。
银行存款:是核算企业银行存款账户增减变动情况和结余的科目;按不同银行账户设置明细账,由出纳员记账,且必须设置银行存款日记账。
其他货币资金:是核算银行汇票存款、银行本票存款、信用卡存款、信用证等其他货币资金的科目。
交易性金融资产:是核算企业对外进行的具有交易性(赚取差价)为目的股权、债券、基金等短期投资性科目。
应收票据:是核算企业因销售商品,提供劳务,向客户收取的商业汇票(包括商业承兑汇票、银行承兑汇票);按照票据总类设置明细账。
应收账款:是核算因销售商品提供劳务而应收未收的款项,按债务人名称设置明细科目。
其他应收款:是核算企业除了应收票据、应收账款以外的其他应收、暂付的款项,包括:预支差旅费、支付押金和应收租金等。
坏账准备:是应收账款的备抵账户。
预付账款:是核算企业因采购货物或接受劳务以及其他原因,按合同规定预付的款项,按供货方的名称或预付费用的种类设置明细科目。
在途物资:核算企业购入材料物质,但尚未运达企业或未验收入库,按材料物资的品名、种类设置明细账。
原材料:是核算企业库存材料物资的收、发、存情况的账户,按材料物资的品名、种类设置明细账。
库存商品:是核算企业库存产成品或商品的收、发、存情况的账户,按产品或商品品种、规格设置明细账。
长期股权投资:是核算企业对外进行的股权性质的投资,期限在一年以上。
固定资产:是核算企业固定资产的增减、变化情况的账户。
该账户反映的是原价,也就是原始价值。
累计折旧:是核算企业固定资产的磨损(消耗)价值(会计上称之为折旧)是固定资产的备抵账户。
(固定资产-累计折旧=固定资产净值)在建工程:是核算企业自行建造或安装固定资产过程中的建造安装成本科目。
本年利润的明细科目
一、营业收入类:
1.主营业务收入:指企业通过销售产品或提供服务获得的收入,
如商品销售收入、服务收入等。
2.其他业务收入:指企业除主营业务以外的其他业务所得的收入,如租金收入、利息收入、投资收益等。
二、营业成本类:
1.销售成本:指企业销售产品或提供服务所发生的成本,包括原
材料成本、直接人工成本、制造费用等。
2.经营费用:指企业为开展经营活动而发生的费用,如销售费用、管理费用、研发费用等。
3.财务费用:指企业发生的利息支出、手续费、汇兑损益等。
三、利润类:
1.营业利润:指企业在经营活动中的利润情况,计算公式为营业
收入减去营业成本和营业费用。
2.利润总额:指企业在各种经营活动中实现的总利润,计算公式
为营业利润加上其他业务收入和其他业务支出。
3.所得税费用:指企业需要缴纳的所得税费用。
4.净利润:指企业在扣除所得税费用后的净收益,计算公式为利
润总额减去所得税费用。
四、其他类:
1.非经营性损益:指与企业经营活动无关的收入和支出,如非经
营性净收益、非经营性净损失等。
2.其他综合收益:指企业在非经营活动中发生的综合收益,如权
益法下享有的其他综合收益、重分类调整后的其他综合收益等。
以上仅是利润明细科目的部分内容,实际的科目会因企业的规模、经营范围和会计政策等因素而有所不同。
利润明细科目的设置有助于
企业分析和评估经营状况,为决策提供参考依据。
同时,企业也应根
据实际情况进行合理的科目设置和分类,以便更好地进行利润管理和绩效评估。
新会计准则与企业会计制度会计科目对照表通过新旧会计科目表的简单对比,可见此次修订调整的力度。
与原《企业会计制度》科目表相比,新增了94个会计科目(其中特殊行业专用会计科目69个),取消了10个会计科目,合并了6个会计科目,分拆、更名、降级了9个会计科目。
新会计准则会计科目表企业会计制度会计科目表对比顺序号编号会计科目名称会计科目适用范围说明顺序号编号名称一、资产类一、资产类1 1001 现金 1 1001 现金不变2 1002 银行存款 2 1002 银行存款不变3 1003 存放中央银行款项银行专用新增4 1011 存放同业银行专用新增5 1015 其他货币资金 3 1009 其他货币资金不变4 1101 短期投资分拆5 1102 短期投资跌价准备更名6 1021 结算备付金证券专用新增7 1031 存出保证金金融共用新增8 1051 拆出资金金融共用新增9 1101 交易性金融资产新增10 1111 买入返售金融资产金融共用新增11 1121 应收票据 6 1111 应收票据不变12 1122 应收账款 9 1131 应收账款不变13 1123 预付账款 12 1151 预付账款不变14 1131 应收股利 7 1121 应收股利不变15 1132 应收利息 8 1122 应收利息不变16 1211 应收保户储金保险专用新增17 1221 应收代位追偿款保险专用新增18 1222 应收分保账款保险专用新增19 1223 应收分保未到期责任准备金保险专用新增20 1224 应收分保保险责任准备金保险专用新增21 1231 其他应收款 10 1133 其他应收款不变22 1241 坏账准备 11 1141 坏账准备不变13 1161 应收补贴款取消23 1251 贴现资产银行专用新增24 1301 贷款银行和保险共用新增25 1302 贷款损失准备银行和保险共用新增26 1311 代理兑付证券银行和证券共用新增27 1321 代理业务资产新增28 1401 材料采购 14 1201 物资采购更名29 1402 在途物资新增30 1403 原材料 15 1211 原材料不变31 1404 材料成本差异 18 1232 材料成本差异不变32 1406 库存商品 20 1243 库存商品不变33 1407 发出商品新增34 1410 商品进销差价 21 1244 商品进销差价不变35 1411 委托加工物资 22 1251 委托加工物资不变36 1412 包装物及低值易耗品 16 1221 包装物合并 17 1231 低值易耗品合并 19 1241 自制半成品取消23 1261 委托代销商品取消24 1271 受托代销商品取消37 1421 消耗性生物资产农业专用新增38 1431 周转材料建造承包商专用新增39 1441 贵金属银行专用新增40 1442 抵债资产金融共用新增41 1451 损余物资保险专用新增42 1461 存货跌价准备 25 1281 存货跌价准备不变26 1291 分期收款发出商品取消43 1501 待摊费用 27 1301 待摊费用不变44 1511 独立账户资产保险专用新增45 1521 持有至到期投资新增46 1522 持有至到期投资减值准备新增47 1523 可供出售金融资产新增48 1524 长期股权投资 28 1401 长期股权投资不变 29 1402 长期债权投资更名49 1525 长期股权投资减值准备 30 1421 长期投资减值准备不变31 1431 委托贷款取消50 1526 投资性房地产新增51 1531 长期应收款新增52 1541 未实现融资收益新增53 1551 存出资本保证金保险专用新增54 1601 固定资产 32 1501 固定资产不变55 1602 累计折旧 33 1502 累计折旧不变56 1603 固定资产减值准备 34 1505 固定资产减值准备不变57 1604 在建工程 36 1603 在建工程不变58 1605 工程物资 35 1601 工程物资不变37 1605 在建工程减值准备降级59 1606 固定资产清理 38 1701 固定资产清理不变60 1611 融资租赁资产租赁专用新增61 1612 未担保余值租赁专用新增62 1621 生产性生物资产农业专用新增63 1622 生产性生物资产累计折旧农业专用新增64 1623 公益性生物资产农业专用新增65 1631 油气资产石油天然气开采专用新增66 1632 累计折耗石油天然气开采专用新增67 1701 无形资产 39 1801 无形资产不变68 1702 累计摊销新增69 1703 无形资产减值准备 40 1805 无形资产减值准备不变70 1711 商誉新增 41 1815 未确认融资费用变更类别71 1801 长期待摊费用 42 1901 长期待摊费用不变72 1811 递延所得税资产新增73 1901 待处理财产损溢 43 1911 待处理财产损溢不变二、负债类二、负债类74 2001 短期借款 44 2101 短期借款不变75 2002 存入保证金金融共用新增76 2003 拆入资金金融共用新增77 2004 向中央银行借款银行专用新增78 2011 同业存放银行专用新增79 2012 吸收存款银行专用新增80 2021 贴现负债银行专用新增81 2101 交易性金融负债新增82 2111 卖出回购金融资产款金融共用新增83 2201 应付票据 45 2111 应付票据不变84 2202 应付账款 46 2121 应付账款不变85 2205 预收账款 47 2131 预收账款不变48 2141 代销商品款取消86 2211 应付职工薪酬 49 2151 应付工资合并 50 2153 应付福利费合并87 2221 应交税费 52 2171 应交税金合并 53 2176 其他应交款合并88 2231 应付股利 51 2161 应付股利不变89 2232 应付利息新增90 2241 其他应付款 54 2181 其他应付款不变91 2251 应付保户红利保险专用新增92 2261 应付分保账款保险专用新增93 2311 代理买卖证券款证券专用新增94 2312 代理承销证券款证券和银行共用新增95 2313 代理兑付证券款证券和银行共用新增96 2314 代理业务负债新增97 2401 预提费用 55 2191 预提费用不变56 2201 待转资产价值取消98 2411 预计负债 57 2211 预计负债不变99 2501 递延收益新增100 2601 长期借款 58 2301 长期借款不变101 2602 长期债券 59 2311 应付债券更名102 2701 未到期责任准备金保险专用新增103 2702 保险责任准备金保险专用新增104 2711 保户储金保险专用新增105 2721 独立账户负债保险专用新增106 2801 长期应付款 60 2321 长期应付款不变107 2802 未确认融资费用变更类别108 2811 专项应付款 61 2331 专项应付款不变109 2901 递延所得税负债 62 2341 递延税款更名三、共同类110 3001 清算资金往来银行专用新增111 3002 外汇买卖金融共用新增112 3101 衍生工具新增113 3201 套期工具新增114 3202 被套期项目新增四、所有者权益类三、所有者权益类115 4001 实收资本 63 3101 实收资本(或股本)不变 64 3103 已归还投资取消116 4002 资本公积 65 3111 资本公积不变117 4101 盈余公积 66 3121 盈余公积不变118 4102 一般风险准备金融共用新增119 4103 本年利润 67 3131 本年利润不变120 4104 利润分配 68 3141 利润分配不变121 4201 库存股新增五、成本类四、成本类122 5001 生产成本 69 4101 生产成本不变123 5101 制造费用 70 4105 制造费用不变124 5201 劳务成本 71 4107 劳务成本不变125 5301 研发支出新增126 5401 工程施工建造承包商专用新增127 5402 工程结算建造承包商专用新增128 5403 机械作业建造承包商专用新增六、损益类五、损益类129 6001 主营业务收入 72 5101 主营业务收入不变130 6011 利息收入金融共用新增131 6021 手续费收入金融共用新增132 6031 保费收入保险专用新增133 6032 分保费收入保险专用新增134 6041 租赁收入租赁专用新增135 6051 其他业务收入 73 5102 其他业务收入不变136 6061 汇兑损益金融专用新增137 6101 公允价值变动损益新增138 6111 投资收益 74 5201 投资收益不变75 5203 补贴收入取消139 6201 摊回保险责任准备金保险专用新增140 6202 摊回赔付支出保险专用新增141 6203 摊回分保费用保险专用新增142 6301 营业外收入 76 5301 营业外收入不变143 6401 主营业务成本 77 5401 主营业务成本不变144 6402 其他业务支出 79 5405 其他业务支出不变145 6405 营业税金及附加 78 5402 主营业务税金及附加更名146 6411 利息支出金融共用新增147 6421 手续费支出金融共用新增148 6501 提取未到期责任准备金保险专用新增149 6502 提取保险责任准备金保险专用新增150 6511 赔付支出保险专用新增151 6521 保户红利支出保险专用新增152 6531 退保金保险专用新增153 6541 分出保费保险专用新增154 6542 分保费用保险专用新增155 6601 销售费用 80 5501 营业费用更名156 6602 管理费用 81 5502 管理费用不变157 6603 财务费用 82 5503 财务费用不变158 6604 勘探费用新增159 6701 资产减值损失新增160 6711 营业外支出 83 5601 营业外支出不变161 6801 所得税 84 5701 所得税不变162 6901 以前年度损益调整 85 5801 以前年度损益调整不变注:上述新旧比照中旧方仅以《企业会计制度》科目表为依据,未考虑科目说明提及的可选择增加科目,也未考虑原准则指南、专项办法和补充规定中补充的会计科目。
本年利润的明细科目本年利润的明细科目是指公司在一年内经营活动中所实现的利润,包括各项收入和支出的具体明细科目。
明细科目的细分可以帮助公司更好地了解其盈利和亏损的来源,从而采取相应的经营策略和决策。
下面将介绍本年利润的主要明细科目。
1. 销售收入销售收入是指公司通过销售产品或提供服务所获得的收入。
销售收入是企业最主要的收入来源之一,它反映了公司销售业务的盈利能力。
在财务报表中,销售收入通常以销售收入科目的形式体现。
2. 其他业务收入除了销售收入外,公司还可能通过其他非销售业务活动获得收入。
这些收入可能来自于租赁业务、授权收入、投资收益等。
这些收入通常以其他业务收入科目的形式体现。
3. 营业成本营业成本是指公司在销售产品或提供服务过程中发生的直接成本和间接成本。
直接成本包括原材料、直接人工和制造费用等,间接成本包括间接人工、管理费用和销售费用等。
营业成本是影响公司盈利能力的重要因素之一。
4. 营业费用营业费用是指公司在日常运营中发生的与销售业务无关的费用。
主要包括管理费用、销售费用、研发费用和财务费用等。
这些费用直接影响公司的盈利水平和经营效率。
5. 营业利润营业利润是指公司在扣除营业成本和营业费用后的利润。
它是衡量公司核心业务盈利能力的重要指标之一。
营业利润的增加意味着公司的经营业绩改善。
6. 营业外收入和支出营业外收入和支出是指与公司主营业务无直接关联的其他收入和支出。
营业外收入可能来自于资产处置、非经常性投资收益等,营业外支出可能来自于罚款、赔偿等。
营业外收入和支出通常会对公司的净利润产生影响。
7. 税前利润税前利润是指在扣除营业外收入和支出前的利润。
税前利润反映了公司在经营活动中的真实盈利情况,它是计算公司所得税的基础。
8. 净利润净利润是指在扣除所得税后的最终利润。
净利润是衡量公司盈利能力的最终指标,它直接影响公司的股东权益和分红。
综上所述,本年利润的明细科目包括销售收入、其他业务收入、营业成本、营业费用、营业利润、营业外收入和支出、税前利润和净利润等。
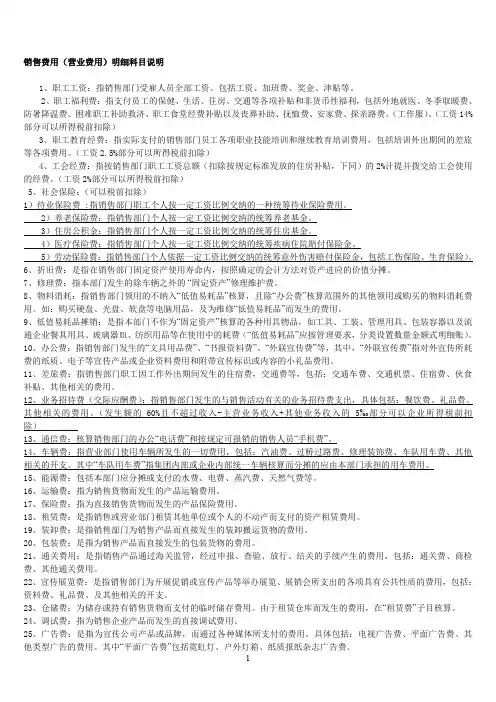
销售费用(营业费用)明细科目说明1、职工工资:指销售部门受雇人员全部工资。
包括工资、加班费、奖金、津贴等.2、职工福利费:指支付员工的保健、生活、住房、交通等各项补贴和非货币性福利,包括外地就医、冬季取暖费、防暑降温费、困难职工补助救济、职工食堂经费补贴以及丧葬补助、抚恤费、安家费、探亲路费.(工作服).(工资14%部分可以所得税前扣除)3、职工教育经费:指实际支付的销售部门员工各项职业技能培训和继续教育培训费用,包括培训外出期间的差旅等各项费用。
(工资2。
5%部分可以所得税前扣除)4、工会经费:指按销售部门职工工资总额(扣除按规定标准发放的住房补贴,下同)的2%计提并拨交给工会使用的经费.(工资2%部分可以所得税前扣除)5、社会保险:(可以税前扣除)1)待业保险费:指销售部门职工个人按一定工资比例交纳的一种统筹待业保险费用。
2)养老保险费:指销售部门个人按一定工资比例交纳的统筹养老基金。
3)住房公积金:指销售部门个人按一定工资比例交纳的统筹住房基金.4)医疗保险费:指销售部门个人按一定工资比例交纳的统筹疾病住院赔付保险金。
5)劳动保险费:指销售部门个人依据一定工资比例交纳的统筹意外伤害赔付保险金,包括工伤保险、生育保险)。
6、折旧费:是指在销售部门固定资产使用寿命内,按照确定的会计方法对资产进应的价值分摊。
7、修理费:指本部门发生的除车辆之外的“固定资产”修理维护费。
8、物料消耗:指销售部门领用的不纳入“低值易耗品”核算,且除“办公费”核算范围外的其他领用或购买的物料消耗费用。
如:购买硬盘、光盘、软盘等电脑用品,及为维修“低值易耗品"而发生的费用。
9、低值易耗品摊销:是指本部门不作为“固定资产”核算的各种用具物品,如工具、工装、管理用具、包装容器以及流通企业餐具用具、玻璃器皿、纺织用品等在使用中的耗费(“低值易耗品”应按管理要求,分类设置数量金额式明细账).10、办公费:指销售部门发生的“文具用品费”、“书报资料费”、“外联宣传费”等,其中,“外联宣传费”指对外宣传所耗费的纸质、电子等宣传产品或企业资料费用和附带宣传标识或内容的小礼品费用。
会计科目设置及核算规范制度1目的根据相关法律法规关于会计核算一般原则及公司董事会批准的A【2008】07号《财务管理制度》,A【2008】08号《会计政策》,A【2008】09号《货币资金管理控制制度》,A【2008】10号《成本费用管理办法》,为了贯彻公司会计政策和会计核算制度,保证会计信息质量,结合公司实际,特制定本制度。
2范围本制度适用于浙江A公司机械股份有限公司及其全资或控股子公司。
3原则会计记账方法采用借贷记账法,记账原则采用权责发生制,以人民币为记账位币。
会计凭证、账簿、报表中各种文字记录用中文记载,原始凭证外国文字的,经济业务内容及记帐金额必须用中文附注或制作中文记帐凭证;数字用阿拉伯数字记载。
公司采用的会计处理方法,前后各期必须一致,非经总经理批准,任何人不得改变。
4 《财务管理制度》及《会计政策》未明确的财务会计政策,补充规定如下: 4.1外币折算。
按照《增值税暂行条例实施细则》,发生出口销售或外币业务,采取当月1日中国人民银行公布的人民币汇率中间价折合人民币记帐,1年内不得变更。
4.2软件使用权的确认和计量。
软件使用权按历史成本确认为无形资产核算。
根据财税…2008?1号《国家税务总局关于企业所得税若干优惠政策的通知》经主管税务机关核准,其摊销年限可以适当缩短,最短为2年。
4.3根据A【2008】09号第三章“现金和银行存款的管理”规定,确定财务部库存现金最高限额为5万元;五分厂备用金最高限额为3万元;一分厂备用金最高限额为5000元。
5根据公司目前现况,暂不设臵以下科目,待经济业务发生时由财务部根据实际补充。
总序号编号会计科目名称备注 18 1407 商品进销差价未发生经济业务 20 1411 周转材料暂不启用 21 1461 融资租赁资产租赁企业使用 28 1531 长期应收款暂不启用 6根据公司法定组织形式已成为“股份有限公司”,会计科目“实收资本”应变更为“股本”。
小企业会计准则——会计科目、主要账务处理和财务报表一、会计科目会计科目和主要账务处理依据小企业会计准则中确认和计量的规定制定,涵盖了各类小企业的交易或者事项。
小企业在不违反会计准则中确认、计量和报告规定的前提下,可以根据本单位的实际情况自行增设、分拆、合并会计科目。
小企业不存在的交易或者事项,可不设置相关会计科目。
对于明细科目,小企业可以比照本附录中的规定自行设置。
会计科目编号供小企业制会计凭证、登记会计账簿、查阅会计账目、采用会计软件系统参考,小企业可结合实际情况自行确定会计科目编号。
一、资产类1 1001库存现金2 1002银行存款3 1101短期投资4 1201应收票据5 1202应收账款6 1203预付账款7 1211应收股利8 1221应收利息9 1231其他应收款10 1301在途物资11 1302原材料12 1303库存商品13 1304包装物14 1305低值易耗品15 1311消耗性生物资产16 1401长期债券投资17 1411长期股权投资18 1501固定资产19 1502累计折旧20 1503在建工程21 1504固定资产清理22 1511生产性生物资产23 1512生产性生物资产累计折旧24 1601无形资产25 1701长期待摊费用二、负债类27 2001短期借款28 2101应付账款29 2102预收账款30 2201应付职工薪酬31 2301应交税费32 2401应付利息33 2501应付利润34 2601其他应付款35 2701长期借款36 2801递延收益三、所有者权益类37 3001实收资本(或股本)38 3002资本公积39 3101盈余公积40 3102本年利润41 3103利润分配四、成本类42 4001生产成本(劳务成本)43 4101制造费用44 4401工程施工45 4402工程结算46 4403机械作业五、损益类47 5001主营业务收入48 5002其他业务收入49 5101投资收益50 5201营业外收入51 5301主营业务成本52 5302主营业务税金及附加53 5303其他业务支出54 5401销售费用55 5402财务费用56 5403管理费用57 5501营业外支出58 5601所得税费用26 1801待处理财产损溢二、主要账务处理资产类1001库存现金一、本科目核算小企业的库存现金。
销售费用(营业费用)明细科目说明1、职工工资:指销售部门受雇人员全部工资。
包括工资、加班费、奖金、津贴等。
2、职工福利费:指支付员工的保健、生活、住房、交通等各项补贴和非货币性福利,包括外地就医、冬季取暖费、防暑降温费、困难职工补助救济、职工食堂经费补贴以及丧葬补助、抚恤费、安家费、探亲路费。
(工作服)。
(工资14%部分可以所得税前扣除)3、职工教育经费:指实际支付的销售部门员工各项职业技能培训和继续教育培训费用,包括培训外出期间的差旅等各项费用。
(工资2.5%部分可以所得税前扣除)4、工会经费:指按销售部门职工工资总额(扣除按规定标准发放的住房补贴,下同)的2%计提并拨交给工会使用的经费。
(工资2%部分可以所得税前扣除)5、社会保险:(可以税前扣除)1)待业保险费 :指销售部门职工个人按一定工资比例交纳的一种统筹待业保险费用。
2)养老保险费:指销售部门个人按一定工资比例交纳的统筹养老基金。
3)住房公积金:指销售部门个人按一定工资比例交纳的统筹住房基金。
4)医疗保险费:指销售部门个人按一定工资比例交纳的统筹疾病住院赔付保险金。
5)劳动保险费:指销售部门个人依据一定工资比例交纳的统筹意外伤害赔付保险金,包括工伤保险、生育保险)。
6、折旧费:是指在销售部门固定资产使用寿命内,按照确定的会计方法对资产进应的价值分摊。
7、修理费:指本部门发生的除车辆之外的“固定资产”修理维护费。
8、物料消耗:指销售部门领用的不纳入“低值易耗品”核算,且除“办公费”核算范围外的其他领用或购买的物料消耗费用。
如:购买硬盘、光盘、软盘等电脑用品,及为维修“低值易耗品”而发生的费用。
9、低值易耗品摊销:是指本部门不作为“固定资产”核算的各种用具物品,如工具、工装、管理用具、包装容器以及流通企业餐具用具、玻璃器皿、纺织用品等在使用中的耗费(“低值易耗品”应按管理要求,分类设置数量金额式明细账)。
10、办公费:指销售部门发生的“文具用品费”、“书报资料费”、“外联宣传费”等,其中,“外联宣传费”指对外宣传所耗费的纸质、电子等宣传产品或企业资料费用和附带宣传标识或内容的小礼品费用。
会计科目分类明细表及借贷方法累计折旧是固定资产的备抵账户,固定资产的使用过程所耗的和净残值,因此累计折旧一般都在贷方,表示固定资产的减少,而累计折旧他反映在资产负债表的资产这边,这个科目就设在固定资产的下面,固定只产原值减去累计折旧就是固定资产的净值备抵账户,是用来抵减被调整账户余额,以求得被调整账户实际余额的账户。
其调整方式,可用下列计算公式表示:被调整账户余额-调整账户余额=被调整账户的实际余额因此,被调整账户的余额与备抵账户的余额一定是相反的方向:如果被调整账户的余额在借方,则备抵账户的余额一定在贷方;反之亦然.备抵账户,按照被调整账户的性质,又可分为资产备抵账户和权益备抵账户两类。
存货跌价准备是存货(包括原材料、库存商品、等科目)的备抵科目。
除此之外,在企业会计中,主要备抵科目还包括有:1。
坏帐准备,是应收帐款和其他应收款科目的备抵科目2。
短期投资跌价准备,是短期投资科目的备抵科目3.长期投资减值准备,是长期股权投资、长期债权投资科目的备抵科目4。
累计折旧,是固定资产科目的备抵科目5.固定资产减值准备,是固定资产科目的备抵科目6。
在建工程减值准备,是在建工程科目的备抵科目7。
无形资产减值准备,是无形资产科目的备抵科目8。
委托贷款——减值准备,是委托贷款科目的其他明细科目的备抵科目抵减(备抵)账户:是用来抵减被调整账户的余额,以求得被调整账户实际余额的账户。
其调整方式如下列公式所示:被调整账抵减账被调整账户(经济事项)户余额–户余额= 实际余额抵减(备抵)账户包括:累计折旧,利润分配及八个减值准备账户。
其特点是:1。
与被调整账户余额方向正好相反,如固定资产账户(被调整账户)余额在借方,累计折旧账户(备抵账户)余额就在贷方;本年利润(被调整账户)余额在贷方,利润分配(调整账户)余额就在借方.2。
与被调整账户相互联系、相互依存.3。
二者反映的经济内容相同。
备抵账户是用来抵减被调整帐户的余额的一种帐户.此帐户主要是为了计算相应被调整的帐户的净额而存在的。
记账实操-五种收入的会计处理收入如何做账?哪些是主营业务收入,哪些是其他业务收入?偶尔收到的不同情况的钱应该怎么做账呢?今天一次性都说个明白。
主营业务收入主营业务收入特征1、企业的日常经营所得。
2、企业经常性的、主要业务所产生的基本收入。
3、企业可以有两种或两种以上的主营业务收入,在明细表中区分即可常见的主营业务收入制造业的销售产品、非成品和提供工业性劳务作业的收入;商品流通企业的销售商品收入;旅游服务业的门票收入、客户收入、餐饮收入等;主营业务收入分录1、一般纳税人借:银行存款、应收账款等贷:主营业务收入应交税费—应交增值税(销项税额)同时确认成本借:主营业务成本贷:库存产品(服务业按月计提人力成本)合同履约成本-工程项目(建筑业)2、小规模纳税人借:银行存款、应收账款等贷:主营业务收入应交税费—应交增值税同时确认成本借:主营业务成本贷:库存产品(服务业按月计提人力成本)合同履约成本-工程项目(建筑业)其他业务收入其他业务收入特征1、企业的日常经营所得。
(注:是和日常经营有关的)2、一般情况下,发生频率不高,在收入中所占比重较小、或是主营业务外附带的收入。
3、“其他业务收入”当发生频率提高,成为经常性收益的一种时,则应该确认为主营业务收入。
常见的其他业务收入1、下脚料的出售、残次品出售、多余原材料出售。
这些都是和生产经营相关,但企业又不主要以此为生的业务。
2、无形资产的出租。
(注:出租无形资产、品牌授权为主要业务的除外)无形资产授权,出租计入“其他业务收入”。
3、包装物出售。
售卖主要商品的过程中,对商品包装物的出售属于“其他业务收入”。
如:出售瓶装鲜奶,瓶单独计费。
客户把瓶子和鲜奶同时购买了,这时瓶子的收入就是“其他业务收入”。
4、固定资产出租、包装物出租、运输(非运输企业)、注:我们会发现,这些收入,都和生产经营分不开。
但收入额又对企业的影响不大。
分录案例1、包装物的出租a、出租包装物实现收入的时候账务处理是,借:银行存款等科目贷:其他业务收入应交税费—应交增值税(销项税额)。
房地产企业会计科目及明细账的设置房地产企业会计科目及明细账的设置序号科目编号一级会计科目名称明细帐的设置一、资产类1 1001 库存现金2 1002 银行存款按照开户银行和其他金融机构、存款种类等,分别设置“银行存款日记账”3 1012 其他货币资金设置外埠存款、银行汇票存款、银行本票存款、信用卡存款、信用证保证金存款、存出投资款等4 1101 交易性金融资产按照交易性金融资产的类别和品种,分别“成本”、“公允价值变动”进行明细核算。
5 1121 应收票据按照开出、承兑商业汇票的单位明细核算,并设置“应收票据备查簿”,逐笔登记每一商业汇票的种类、号数和出票日、票面金额、交易合同号和付款人、承兑人、背书人的姓名或单位名称、到期日、背书转让日、贴现日、贴现率和贴现净额以及收款日和收回金额、退票情况等资料,商业汇票到期结清票款或退票后,应当在备查簿内逐笔注销6 1122 应收账款按照开发项目及债务人进行明细核算7 1123 预付账款按照开发项目及供应单位、施工单位进行明细核算8 1131 应收股利按照被投资单位进行明细核算9 1132 应收利息按照借款人或被投资单位进行明细核算10 1221 其他应收款按照开发项目及其他应收款的项目和对方单位(或个人)进行明细核算11 1231 坏账准备按照应收帐款的类别进行明细核算12 1321 代理业务资产按照有无风险和委托单位、资产管理类别(如定向、集合和专项资产管理业务)、贷款对象,分别“成本”、“已实现未结算损益”等进行明细核算13 1402 在途物资按照开发项目及供应单位进行明细核算14 1403 原材料按照开发项目及材料的保管地点(仓库)、材料的类别、品种和规格等进行明细核算15 1405 开发产品按照开发项目,分别开发产品的种类(商铺、住宅等)进行明细核算16 1406 发出商品按照购货单位及商品类别和品种进行明细核算17 1408 委托加工物资按加工合同、受托加工单位以及加工物资的品种等进行明细核算18 1411 周转材料按照周转材料的种类(如低值易耗品、包装物等),同时还应分别“库存”、“摊销”进行明细核算19 1471 存货跌价准备按照存货项目和类别进行明细核算20 1501 持有至到期投资按照持有至到期投资的类别和品种,分别“投资成本”、“溢折价”、应计利息”进行明细核算。
十三栏帐账目如何填13栏明细帐应该设置哪些科目?问:13栏明细帐做费用成本,该设置哪些科目呢?请教各位有经验的会计答:适用多栏式(含13栏)明细账的科目有成本类的生产成本、制造费用等,损益类的主营业务收入、其他业务收入、营业外收入、主营业务成本、销售费用、管理费用、财务费用、营业外支出等。
至于费用成本明细账的明细科目要根据具体企业性质、业务量大...十三栏明细账是怎么记录的答:1,十三栏明细帐主要登记三大费用——管理费用、营业费用和财务费用,用蓝字登记表明费用的增加,红字登记表费用的减少,期末加总结出余额。
2,超出的栏位,最简单的就是设个“其他费用”的明细科目,可以登记一些平时较少发生的经济业务,不过像“... 2012-08-27回答者:5021178892个回答12会计十三栏明细账的登记方法,求已填写好的样本. 谢谢答:已经填好的样本如下图:注意:登记时借方金额用黑笔记,贷方金额用红笔记,月终时,先合算本月合计,然后再在本月合计行下用红笔记结转损益。
帐本上没有合用的具体项目,可以按自己的意思自行定义,如上图中的“直接材料”、“直接人工”、“制造...十三栏明细账过次页和承前页怎么登记呢?答:一、“过次页”是将本月初至本页倒数第二行的借贷方发生额合计数与目前的余额写在本页末行,并在摘要栏注明“过次页”;二、“承前页”是在次页的第一行抄写上页“过次页”行的借贷方发生额和余额,并在摘要栏注明“承前页”字样。
三、需要注意的几个问...十三栏明细账没有借贷余,直接是十三栏,请问这样...答:月底要合计一下并结出余额,账薄中应该有地方可以填写。
追问:我再说的详细一些吧,月末登记完后,可以在摘要栏底下填写:本月合计;后边每个科目都需要合计一下,将合计数填在下方;贷方再填写各科目的总合计数,借方填写为转入本年利润中的...十三栏明细账怎么填问:十三栏明细账怎么填答:登记时借方金额用黑笔记,贷方金额用红笔记,月终时,先合算本月合计,然后再在本月合计行下用红笔记结转损益。
会计里营业外收入是指什么一、概念:营业外收入:营业外收入是指与企业生产经营活动没有直接关系的各种收入。
其他业务收入:其他业务收入是指企业主营业务收入以外的所有通过销售商品、提供劳务收入及让渡资产使用权等日常活动中所形成的经济利益的流入。
二、特点:营业外收入:1.和营业外支出一般彼此互相独立,不具有因果关系;2.通常意外出现,企业难以控制;3.通常偶然发生,不重复出现,企业难以预见;4.不与企业经营努力有关。
其他业务收入:不常常发生,每笔业务金额一般较小,占收入的比重较低。
三、核算内容:营业外收入:(1)固定资产盘盈。
它指企业在财产清查盘点中发现的账外固定资产的估计原值减去估计折旧后的净值(新准则中计入"以前年度损益调整'账户) 。
(2)处理固定资产净收益。
它指处置固定资产所获得的处置收入扣除处置费用及该项固定资产账面净值与所计提的减值准备相抵差额后的余额。
(3)罚款收入。
它是指对方违反国家有关行政〔管理〕法规,按照规定支付给本企业的罚款,不包括银行的罚息。
2在会计记帐中,营业外收入算是收入吗在会计记帐中,营业外收入也是收入。
营业外收入是指企业确认与企业生产经营活动没有直接关系的各种收入。
营业外收入并不是由企业经营资金耗费所产生的,不必须要企业付出代价,实际上是一种纯收入,不必须要与有关费用进行配比。
因此,在会计核算上,应当严格区分营业外收入与营业收入的界限。
通俗一点讲就是,除企业营业执照中规定的主营业务以及附属的其他业务之外的所有收入视为营业外收入。
一般采纳贷方多栏式明细账格式进行分类核算。
3营业外收入二级科目主要包括哪些一、营业外收入二级科目主要包括非流动资产处置利得、非货币性资产交换利得、债务重组利得、政府补助、盘盈利得、捐赠利得等。
二、《企业会计准则应用指南-会计科目和主要账务处理》(财政部财会[2006]18 号)6301 营业外收入:(一)本科目核算企业发生的各项营业外收入,主要包括非流动资产处置利得、非货币性资产交换利得、债务重组利得、政府补助、盘盈利得、捐赠利得等。
一、管理费用科目核算范围管理费用科目核算企业为组织和管理企业生产经营所发生的各项行政职能性费用,包括企业在筹建期间内发生的开办费、董事会和行政管理部门在企业的经营管理中发生的或者应由企业统一负担的公司经费。
管理费用明细科目设置关系到企业准确核算管理费用,以利于企业对管理费用的考核。
二、管理费用明细科目设置管理费用通常设置以下明细科目:工资、福利费、社保费、工会经费、职教费、办公费、通讯费、交通费、差旅费、招待费、折旧、税费(房产税、车船使用税、土地使用税、印花税、残疾人保障基金、矿产资源补偿费、排污费)、研发费用、咨询费(含顾问费)、董事会费(包括董事会成员津贴、会议费和差旅费等)、其他。
以上明细科目,企业可根据需要取舍。
此外,从管理考核角度,还可以对管理费用明细科目分管理部门进行部门辅助核算以及对管理人员进行员工辅助核算。
如果采用财务软件做账,辅助核算设置非常容易;如果手工做账,辅助核算的工作量就很大了。
三、管理费用科目的主要账务处理1、企业在筹建期间内发生的开办费,包括人员工资、办公费、培训费、差旅费、印刷费、注册登记费以及不计入固定资产成本的借款费用等在实际发生时,借记本科目(其他),贷记“银行存款”等科目。
2、行政管理部门人员的职工薪酬,提取时借记本科目,新准则贷记“应付职工薪酬”科目,企业会计制度贷记应付工资、其他应付款(会费、职教费),福利费直接列支。
3、行政管理部门计提的固定资产折旧,借记本科目,贷记“累计折旧”科目。
发生的办公费、水电费、业务招待费、聘请中介机构费、咨询费、诉讼费、技术转让费、研究费用,借记本科目,贷记“银行存款”、“研发费”等科目。
4、按规定计算确定的应交矿产资源补偿费、房产税、车船使用税、土地使用税、印花税,借记本科目,新准则贷记“应交税费”科目,企业会计制度贷记“应交税金”(税款)和其他应交款(规费)。
5、期末,应将本科目的余额转入“本年利润”科目,结转后本科目无余额。
1、 营业外收入的主要内容
(1)固定资产盘盈。它指企业在财产清查盘点中发现的账外固定资产的估
计原值减去估计折旧后的净值。
(2)处理固定资产净收益。它指处置固定资产所获得的处置收入扣除处置
费用及该项固定资产账面净值与所计提的减值准备相抵差额后的余额。
(3)罚款收入。它是指对方违反国家有关行政管理法规,按照规定支付给
本企业的罚款,不包括银行的罚息。
(4)出售无形资产收益。它指企业出售无形资产时,所得价款扣除其相关
税费后的差额,大于该项无形资产的账面余额与所计提的减值准备相抵差额的部
分。
(5)因债权人原因确实无法支付的应付款项。它主要是指因债权人单位变
更登记或撤销等而无法支付的应付款项等。
(6)教育费附加返还款。它是指自办职工子弟学校的企业,在交纳教育费
附加后,教育部门返还给企业的所办学校经费补贴费。
(7)非货币性交易中发生非货币性交易收益(与关联方交易除外)。
2、营业外支出的主要内容
(1)固定资产盘亏。它在财产清查盘点中,因实际固定资产实有数低于固
定资产账面数而发生的固定资产净值损失。
(2)处理固定资产净损失。它指企业在生产经营期间处置固定资产时所取
得的价款不足以抵补应支付的相关税费和该项固定资产的账面净值与所计提的
减值准备相抵差额而发生的处理差额。
(3)出售无形资产净损失。它指企业出售无形资产时,所得价款不足以抵
补应支付的相关税费及该项无形资产的账面余额与所计提的减值准备相抵后的
差额所发生的损失。
(4)罚款支出。它指企业因违反法律或未履行经济合同、协议而支付的赔
偿金、违约金、罚息、罚款支出、滞纳金等以及因违法经营而发生的被没收财物
损失。
(5)捐赠支出。它是企业对外捐赠的各种财产的价值。
(6)非常损失。它指自然灾害造成的各项资产净损失如地震等,还包括由
此造成的停工损失和善后清理费用。
(7)计提无形资产、固定资产和在建工程的减值准备。它指企业按规定对
无形资产、固定资产和在建工程实质上发生减值时提取的减值准备。
(8)职工子弟学校经费和技工学校经费。它指企业按照国家规定,自办职
工子弟学校发生的支出大于收入的差额,以及自办技工学校发生的经费支出。
(9)债务重组损失。它是指按照债务重组会计处理的有关规定应计入营业
外支出的债务重组损失。
(10)营业外支出、 营业外收入连同管理费用、财务费用、营业费用、主
营业务收入、主营业务成本、其他业务收入及支出等月末要结转到本年利润。
企业的其他经营业务主要有:材料物资让售、技术转让、固定资产出租、包
装物出租。企业的其他业务收支应分别在“其他业务收入”和“其他业务支出”两个
账户中核算。企业获得其他业务收入时,借记“银行存款”、“应收账款”、“其他
应付款”等账户,贷记“其他业务收入”账户;企业发生的其他业务支出应借记“其
他业务支出”账户,贷记“材料物资”、“包装物”、“待摊费用”、“应交税金”等账户。
期末,应将“其他业务收入”和“其他业务支出”账户中的余额分别结转至“本年利
润”账户的贷方和借方。
3、其他业务收入
其他业务收入是指企业除主营业务以外的其他附带业务所取得的收入,材料
销售收入(企业生产销售的残次品、附产品、废品和下脚料收入)、无形资产转
让收入、以经营租赁方式固定资产出租收入、代购代销、包装物出租收入,提供
劳务性作业收人,房地产开发收入,咨询收入,担保收入等其他业务收入。
4、其他业务支出
其他业务支出包括房屋中介机构的支出,无形资产转让的成本,销售的材料
物资的成本以及商业用房经营成本。包括其他业务所发生的成本费用以及应由其
他业务负担的流转税。