2013.01.18HG-8918染色机电脑操作说明
- 格式:pdf
- 大小:4.66 MB
- 文档页数:37
HT-18型2011款升级说明
一、电路部分:
1、单片机内含数据存储器,运行更稳定可靠性更高。
2、线路板强弱电镂空隔离,提高了抗雷击抗干扰性能。
二、功能部分:
1、传感器或信号线损坏时,点按手动上水键可自动上水8分钟,每隔一分
钟会出现蜂鸣提示;
2、考虑用户冬天早上用水习惯,补水至半箱的时间由8点调整到9点。
三、水位显示校正
1、实际水满但显示未满:按住凌晨加热键10秒响一下后松开即可恢复正常
显示;
2、其它水位误差现象:等水箱里没有水时,按住阴天加热键10秒响一下后
松开即可恢复正常;
3、更换传感器——传感器放入水箱之前(即传感器在不与水接触情况下),
按住阴天加热键10秒响一下后松开,这时电脑将重新记忆新传感器数据。
HC-PM18 4.0烧录工具用户手册上海芯圣电子股份有限公司2016年3月修正记录目录1、简介 (4)1.1 HC-PM18 4.0特点: (4)1.2 HC-PM18 4.0配置: (4)1.3 HC-PM18 4.0目前适用型号: (4)2、IDE软件安装 (6)2.1 系统配置要求 (6)2.2 软件安装 (6)2.3 USB驱动安装 (7)3、PM18 4.0烧录工具使用说明 (10)3.1 硬件连接 (10)3.2 HC-PM18联机下载 (12)3.2.1 界面 (12)3.2.2 载入文件 (13)3.2.3 Buffer(缓冲区) (15)3.2.4 修改型号 (17)3.2.5 配置字 (18)3.2.6 烧录选项 (19)3.2.7 下载和上传 (21)3.3 HC-PM18脱机烧录 (23)3.3.1 烧录器上电自检 (23)3.3.2 烧录器烧录芯片 (23)3.3.3 烧录完成 (24)3.4 读芯片特征码(Identity) (25)3.5 接口说明 (26)3.6 烧录转接板说明 (26)4、备注 (28)4.1、注意事项: (28)①上位机软件IDE版本升级说明: (28)②电脑驱动安装说明: (29)1、简介HC-PM18 4.0烧录器是holychip的新一代烧录工具,适用于holychip全系列OTP MCU的烧录。
本产品具有操作简单的特点。
1.1 HC-PM18 4.0特点:采用USB方式连接,支持单路脱机烧录。
1.2 HC-PM18 4.0配置:HC-PM18 4.0硬件烧录器(1台)、DC15V电源适配器(1个)、USB线(1根)、烧录转接板(多种)。
1.3 HC-PM18 4.0目前适用型号:注:当使用转接板SKT-001时,芯片HC18P110烧录fail,应该采用SKT-003转接板。
同一个系列的芯片,旧版程序可以在软件中通过芯片型号选择,直接下载烧写到新版的芯片中。
写真机操作手册编辑:技术部面板主菜单说明:1. 装载打印载体(测量纸张大小)2. 切割(无用)3. 暂停(当机器打图时,喷头断线或其他问题时按此键暂停)4. 重新设置(当机器工作中想终止工作时按下此键)当按下“5馈送载体”键后,屏幕显示:馈送载体菜单:说明:此菜单是对载体进行装载操作,可选择“进”或“退”,按“退出”回到主菜单。
当按下“6 设置菜单”后,屏幕显示:设置菜单:说明:一般情况下C ,E ,F 项不能随便更改,建议保持默认数值不变。
当选择A 菜单时,屏幕显示:说明:各项设置如下:彩色模式(选“彩色”)优质模式(选“使用者自定”) 英寸点数(选“600”或“300”,建议选:“600”) 每行喷印次数(选 “六”次)托架速度(即小车的行走速度,选“7”或“8”次) 打印方向(选“双向”). 1 .当选择B 菜单时,屏幕显示:打印载体类型(选“卷轴或自动收卷”)打印载体标准(选“全部”)页边留白(选“正常”或“扩展”,建议选择“扩展”)自动装载延迟(选“6”)自动切割(选“关”)节省打印载体(选“开“)自动擦墨(选“开”或“关”)C 菜单用户勿须设定!!!当选择C当选择D 时,屏幕显示:说明:各项设置如下:选择使用者设定(把使用者选定的菜单设置保存在“1—8”中任意一项中)保存使用者设定(所需项选顶后必须保存在“使用者设定菜单”中选定的那一项中)计量单位选择(选“公制”)语种(选“中文”)初始设定值(勿动)打印设定值(勿动)液晶显示对比度(根据实际情况)当选择“7辅助功能菜单”时,屏幕显示:7辅助功能菜单说明:各项功能如下:清洗(用于清洗喷头出墨是否正常)存取墨水匣(打印过程中用于对喷头进行抽墨等操作)颜色校准菜单(用于喷头的校正)选择“颜色校准菜单“时,屏幕显示:颜色校准菜单青色垂直/水平(根据校准打印测试来定制)品红色垂直/水平(根据校准打印测试来定制)黄色垂直/水平(根据校准打印测试来定制)选择“校准菜单“时,屏幕显示:. 3 .选择“颜色静区菜单“时,屏幕显示:静区的数值(根据测试的值来定). 4 .喷头的校正一、喷头的校正分两步1. 颜色的静区校正,具体方法如下:主菜单里选择“辅助功能菜单”“校准菜单”“颜色静区菜单”“颜色静区测试”即在纸上打印出颜色静区测试条2. 颜色的水平垂直校正主菜单里选择“辅助功能菜单”“颜色校准菜单”“校准打印测试”即在纸上打印出颜色校准测试条,二、图纸纵轴线测试主菜单里选择“辅助功能菜单”“颜色校准菜单”“图纸纵轴线测试打印”即在纸上起始端开始走纸,默认参数为:83.82cm. 如果打完偏大或偏少此数值则用打印的实际数值代替原有的数值.注:默认参数83.82CM不会随更改数值所改变.. 5 .蒙泰软件安装及设置电脑设置:一在CMOS中对打印端口进行设置:重启电脑,在电脑进行硬件自检时按DEL键进入CMOS设置,进入INTEGRATED PERIPHERALS功能选项,将其中的Parallel Port Mode 设置为ECP(注意:一定要是标准ECP,而不能是EPP、SPP或者ECP/EPP),最后保存并建出BIOS设置,随后,电脑会重新启动,WINDOWS 系统自动检测到ECP打印口并为其安装驱动程序,这时,您就可以使用ECP打印口所提供的高速传输性能了。
新代说明书目录第一单元新代控制器面板操作说明 (2)新代控制器面功能树状图 (2)屏幕部分 (3)主功能界面 (4)F1:機台設定 (5)F1:座標切換 (6)F2:1/2 座標 (6)F3:清除座標 (6)F4:相對座標全部清除 (6)F5:座標偏移量 (7)F2:程式編輯 (8)F1:插入循環 (9)F2:刪除行 (9)F3:編輯循環 (10)F5:檔案編輯子功能........................ 错误!未定义书签。
F7:圖形模擬......................... 错误!未定义书签。
F8:檔案管理............................... 错误!未定义书签。
F4:執行加工 (19)F1:座標顯示 (19)F2:圖形調整.......................... 错误!未定义书签。
F3:MDI 輸入.......................... 错误!未定义书签。
F4:加工參數設定...................... 错误!未定义书签。
F8:工作記錄.......................... 错误!未定义书签。
F5:警報顯示 (24)F1:現存警報 (24)F2:歷來警報 (24)第二单元机械操作面板说明 (25)第二面板操作功能說明 (25)电源开 (25)电源关 (25)紧急停止 (25)原点模式寻原点功能.............................. 错误!未定义书签。
手动运动模式 (25)手动寸动模式 (26)MPG寸动模式 (26)自动加工模式 (26)MDI加工模式 (27)MPG模拟功能 (27)单节执行 (27)主轴控制 (28)工作灯 (28)加工液 (28)程序暂停 (28)快速归始 (28)快速进给的速度 (28)文字键说明 : (29)第三单元使用新代控制器的方法 (30)原点复归 (31)手动功能(JOG ,INC_JOG ,MPG) (32)设定工作坐标 (G54..G59) (33)开启档案(编辑/联网文件夹) (34)指定一个执行NC程序 (自动) (35)刀具设定(G40/G41/G42 ,G43/G44/G49) (36)刀具长度量测 (G43/G44/G49) (37)手动资料输入 (MDI ) (38)图形模拟 (39)在新代控制器下检查NC程序 (40)第四单元程序制作指令说明 (41)G码指令一览表 (41)码指令说明 (42)第五单元新代控制器网络连接 (44)网络设定 (44)网络疑难问题解决方法 (47)联网最重要的三点 (51)第一单元新代控制器面板操作说明新代控制器面功能树状图座標切換1/2 座標清除座標相對座標全部清除設定工件座標系統機台設定F1插入循環刪除行編輯循環搜尋置換行數搜尋拷貝行插入行檔案編輯子功能快速定位教導直線切削教導圓弧教導取消圓弧中點教導刪除行教導步進連續放大縮小回復取消模擬參數設定圖形模擬開啟新檔拷貝檔案刪除檔案磁碟機輸入輸出至磁碟機RS232 輸入RS232 輸出檔案管理程式編輯F2圖形對話輸入F3座標顯示圖形調整MDI 輸入加工參數設定刀具設定工作表單執行加工F4現在警報歷來警報儲存警報警報顯示F5系統參數回到第一頁操作設定參數設定F6PLC I BitPLC O Bit PLC C BitPLC S BitPLC A Bit PLC Re gis te r PLC T ime r PLC Counte r PLC 狀態系統資料公用變數狀態軟體安裝系統備份本地語文安裝目前語文備份系統管理診\斷功能F7操作指引F8CNC 銑床屏幕部分如下所示:本书面说明:(1)程式编号(2)标题(3)时间(4)日期(5)资料输入(6)提示(7)状态(8)功能键选择主功能界面下图为新代控制器的主功能画面.新代控制器之操作,是利用屏幕下方之F1~F8功能键来操作,使用者仅须按下操作键盘上F1~F8之功能键即可进入对应的次功能:1.3.1 F1:機台設定显示现在位置的各种坐标系统,并可用于相对坐标系统的重新设定.进入本书面请按下主功能画面下的“F1 機台設定”。
HPLC操作规程开机之前,准备好所用的流动相和样品(流动相和样品必须通过0.45um过滤器过滤)1、依次打开各组件电源(DGU-14A,LC-10ADvp,SIL-10ADvp,CTO-10Avp,SPD-M10vp(或其他检测器)),待各单元自检通过。
2、打开SCL-10Avp电源,检查开机屏应显示各单元,如果某单元没有显示,则不能控制该单元,按F2取消屏幕右上角Fixde显示,即可显示并控制该单元。
(SPD检测器与计算机直接相连,不受SCL 控制)。
3、排气:打开LC-10ADvp泵排空阀(逆时针旋转90度以上),按purge键,开始排空,检查流动相入口管路中没有气泡后,再按purge键停止排空。
4、压力调零:按LC-10ADvp泵func键数次,直至屏幕显示“ENTER TO ZEROADJ”项,按enter 键,再按ce键,完成调零,关进排空阀(顺时针旋紧)。
5、打开计算机,双击“CLASS-VP”图标。
6、选择双击所用的检测器组件,听到“嘟”声,自动进入软件界面工作站。
7、点击method-instrument setup ,分别设定pump、CTO-10avp、SPD-M10Avp、SIL-10ADvp等参数,保存方法(File-method-save as)。
8、运行方法:点击图标(instrument on/off),系统开始运行,可以通过预览基线(Control/preview run),观察基线变化,待基线平稳,可以停止预览,准备进样。
9、进样:点击Contral/singer run,设置相关参数,点击start后检查信息提示栏出现waiting for trigger,进样器开始进样。
10、待分析结束后,进行积分处理(analysis/analyze)编辑报告并保存结束。
11、退出:停止系统运行,退出class-vp。
关闭计算机,再依次按开机相反的顺序关闭SIL-10ADvp、CTO-10Avp、SPD-M10vp、SCL-10Avp工作系统。
写真机操作及保养方法1.先打开电脑,再开机,联机后自动清洗一次。
2.当电脑屏幕右下角出现“红色小马”才能正常联机。
3.READY BP 0mm为打印主界面,只有在此界面下打印才能有效,否则提示打印停滞。
4.在主界面下,按清洗菜单,第1项(START)是清洗。
第2项(TEST PRANT)是打印喷头状态测试图。
第3项(INKFILL START)是抽墨,当墨管里有空气或清洗无效果时须要抽墨。
5.打印过程中,要放弃打印任务时,先按暂停,然后在蒙泰后台任务管理器里删除任务,再按取消键,完成后才可打印另一个任务.6打印过程中如发现断线,缺墨现象时,直接按清洗键自动清洗,完毕后自动继续打印,无需暂停。
7.在主界面下,按上下键才能退进纸,定位时在主界面下按左右键移动小车到达指定位置后,按定位键,此时打印以所定位置为起始点(0点)。
8.在进入任何菜单下(主界面除外)左方向键为退出键,右方向键为进入键,上下键用来翻页。
9.(MENU )是主菜单,第1项是设置透明纸,一般不用。
第2项是校准喷头。
第3项是步进调整,第4项是自动切纸,一般不用。
第5项是喷头垂直和水平校准(物理位置校准)。
第6项是加热温度设定,一般不用。
10.精度选项里,第1项是选择双向或单项打印,BI为双,UNI为单。
第2项是边缘羽化。
第3项是设定画面间距。
第4项是选择纸张类型。
打印背胶、膜时选PP,打印车贴、相纸时选Photo Paper,打印反光材料,户外布时选Light Paper11.打印过程中主菜单键(MENU)是用来调整步进的,如果打印时画面上出现步进道,直接按主菜单键进行调整,白道减数值(左),黑道加数值(右)幅度在5~10之间。
12.蒙泰中,打印精度720x360是4Pass,360x1080是6Pass,正常生产模式为6PASS,纸张类型跟打印精度相对应。
打印端口必须是RAW-127.0.0.1 否则打印不输出。
墨量大小在蒙泰里浓淡控制上调。
(一)磁盘输入花样③磁盘花样开始输入到电脑中或在”刺绣准备模式”下屏幕左下方图标显示:(闪) 按”磁盘操作”键选择”3”=磁盘花样输入到内存按上下及翻页键选择需要录入的花样名确认屏幕显示提供的花样号,直接按”确认”即可提示”宽度补偿吗显示”是或否”直接按”确认”即可(默认=否)需等待一会儿提示"继续输入花样” (否)(默认=否)如还需录入其他花样按上下键选择“是”。
无需录入其他则直接确认返回(二)开位1、绣开位带①→→⑤→→走框在”刺绣准备模式”下屏幕左下方图标显示: (闪)按“花样管理”键按1“选择花样”→然后“确认”按上下和翻页键,选择要刺绣的花样(开位带)确认设定花样方向,屏幕下方第三图标,正常为P,按一次方向旋转90度,直到需要的方向为止。
移框到要刺绣的大概区域(选第一针做为参考对比点),按原点键按5选择屏幕弹出的菜单中的“沿花样周边走框”,然后“确认”再“确认”在走框中,如果第一针的针杆(参考点)要超出原定区域则往左拉拉杆,框会改变方向,会比较准确定位,(新手可多走几次框)(接上)开机绣开位带按刺绣键确认提示:是否记忆花样起绣点,按原点键提示:是否保存刺绣参数,按上下键选择(是)确认2、设置刺绣花样(在绣完开位带后不要移动框,如有移动,请重新选择开位带,恢复原点)→①→→→按刺绣键,确认,解除刺绣(刺绣准备模式)按“花样管理”键按1“选择花样”→然后“确认”按上下和翻页键,选择要刺绣的花样(正式刺绣的花样带)确认按刺绣键,确认,确认刺绣提示:是否记忆花样起绣点,按原点键提示:是否保存刺绣参数,按上下键选择(是)确认(接上)④开机绣花(另外起点同时也是贴补绣时出框的基准) 按“辅助管理”键按数字键”4”=另外起点确认按方向键(上下左右键),把绣框移到另处起点的位置移到合适的位置后,确认(三)换色1、自动、手动换色2、换色顺序(四)贴布绣→⑤按上下、翻页键选择需要增加贴布绣的花样会在每一个换色都提示是否出框,在需要出框的换色码选择是,不出框则选择否,确认确认后,提示:出框Y长度(+10),这个数值一般不用改,会以另外起点为出框基点。
前言本系列说明书全面地介绍了HNC-818数控系统的特性、系统组成、各部分的系统命令及其使用、操作步骤、用户编程方法及示例等,是用户快速学习和使用本系统的基本说明书。
本说明书的更新和升级事宜,由武汉华中数控股份有限公司授权并组织实施。
未经本公司授权或书面许可,任何单位或个人无权对本说明书内容进行修改或更正,本公司概不负责由此而造成的客户损失。
HNC-818数控系统用户说明书中,我们将尽力叙述各种与该系统操作相关的事件。
由于篇幅限制及产品开发定位等原因,不能也不可能对系统中所有不必做或不能做的事件进行详细的叙述。
因此,本说明书中没有特别描述的事件均可视为“不可能”或“不允许”的事件。
此说明书的版权归武汉华中数控股份有限公司,任何单位与个人进行出版或复印均属于非法行为,我公司将追究其法律责任。
HNC-818数控系统用户说明书目录目录前言 (i)目录 (iii)I概述 (1)1概述 ........................................................................................................................... 错误!未定义书签。
2规格表 ....................................................................................................................... 错误!未定义书签。
II操作 . (3)1操作设备 (4)1.1显示及操作面板 (5)1.2NC键盘 (6)1.3机床控制面板 (7)1.4手持单元 (8)1.5系统操作面板 (9)2上电、关机、急停 (10)2.1上电 (11)2.2复位 (12)2.3返回机床零点 (13)2.4急停 (14)2.5超程解除 (15)2.6关机 (16)3机床手动操作 (17)3.1坐标轴移动 (18)3.2主轴控制 (21)3.3机床锁住、Z轴锁住 (23)3.4手动数据输入(MDI)运行 (24)4设置 (26)4.1刀具管理 (27)4.2坐标系的设置 (31)4.3相对清零 (33)4.4参数 (34)5程序编辑与管理 (56)5.1程序选择 (57)5.2程序编辑 (61)5.3程序管理 (64)5.4任意行 (66)5.5程序校验 (71)5.6停止运行 (72)5.7重运行 (73)5.8工艺文件 (74)目录 HNC-818数控系统用户说明书5.9工件测量功能 (76)6运行控制 (79)6.1启动、暂停、中止 (80)6.2空运行 (81)6.3程序跳段 (82)6.4选择停 (83)6.5单段运行 (84)6.6加工断点保存与恢复 (85)6.7运行时干预 (88)7位置信息 (90)7.1坐标显示 (91)7.2正文显示 (92)7.3图形显示 (93)7.4联合显示 (95)8诊断 (96)8.1系统Logo界面导入功能 (97)8.2报警显示 (99)8.3报警历史 (100)8.4梯图监控 (103)8.5输入输出 (108)8.6状态显示 (109)8.7宏变量 (110)8.8伺服调整 (111)8.9加工信息 (123)8.10版本 (124)9用户使用与维护信息 (126)9.1环境条件 (127)9.2接地 (128)9.3供电条件 (129)9.4风扇过滤网清尘 (130)9.5长时间闲置后使用 (131)ivI概述11. 概述 HNC-818数控系统用户说明书本说明书叙述如下型号的数控系统:类型名缩略词HNC-818A铣削数控单元HNC-818A-MUHNC-818B铣削数控单元HNC-818B-MU2II操作31. 操作设备 HNC-818数控系统用户说明书1 操作设备本章主要介绍HNC-818数控系统的操作台以及系统操作界面:显示及操作面板NC键盘机床控制面板手持单元系统操作界面4HNC-818数控系统用户说明书 1. 操作设备1.1显示及操作面板HNC-818A-MU8.4寸彩色液晶显示器(分辨率为800×600);HNC-818B-MU10.4寸彩色液晶显示器(分辨率为800×600);1、厂家商标LOGO区;2、显示屏区3、USB接口4、以太网接口5、软键6、功能键区7、光标区8、字母及数字键盘区51. 操作设备HNC-818数控系统用户说明书1.2NC键盘NC键盘包括精简型MDI键盘、主菜单键和功能键,主要用于零件程序的编制、参数输入、MDI及系统管理操作等。
明德机器的操作程序(1)A、报警指示灯B、输纱器C、显示器D、机械头组E、换色组F、机头背包箱G、操作杆H、电源启动开关I、电源关闭开关J、纱嘴梳杆K、纱嘴组L、总电源开关M、卷布及机架组N、天线台及置纱组O、侧天线P、主电机(伺服马达)Q、加油泵R、废油接受壶一、如何开机和关机:第(2)图为关闭总电源(OFF),要打开总电源需顺时钟扭转90度,使开关处于第(3)图的位置(ON)。
(此开关在机器的右边L总电源开关);再按一下机器左边的绿色按钮开关启动机器(见第(4)图)。
(此开关在机器的左边H电源启动开关);(2)(3)(4)(5)要关机就要按显示器键盘上机器辅助功能选项见图(5),出现如图(6)所示对话框,移动光标至⑤按回车键确定即可关闭机器了,再关闭总电源开关即可如:图(2)(6)二、如何启动机器运转:机器启动以后,出现如下画面:(7)(8)1、读档选择花样:先插入有资料的U盘,按文件管理选项见图(8),出现如图(9)所示对话框,移动光标至①按回车键确定出现如图(10)所示对话框,按左右方向键选择U盘花型文件,按上下键选择要做的花样,再按F1键就可以把U盘文件输入内存花样文件了,如图(10)选择004—0406QPZ按F1键就可以把U盘文件输入内存花样文件了。
(9)(10)再按左右方向键选择内存花样文件,出现图(11)所示对话框,按上下键选择要做的花样,再按F6键就可以选择内存花样文件了,如图(11)选择004—0406QPZ按F6键就可以选择内存花样文件了。
(11)输入完成后会出现,按键确认。
按键退出到如图(9)的画面,再按键退出到如图(7)的画面。
2、检查纱嘴:按图(8)数字键8出现图(12)查看当前执行程序所用纱嘴的初始位置(在左边显示表示该纱嘴的初始位置在编织区左边,反之在右边,所用纱嘴底色为绿色,被捆绑的附纱嘴底色为红色)。
(12)3、检查天线台及左右收线吼是否有断纱过结头报警,天线台亮灯即报警,收线张力弹簧,打开要碰触到铁线报警,天线台及左右收线的张力必须均匀,不要有大小,否则会出现走字码。
HL系统操作说明HL线切割机床控制编程系统V5.16版本新增功能及使用说明1.锥度模式增加了”摇摆导轮”模式一项,该功能在加工时进行了大锥度切割Y方向弧度修正,使HL可以切割大锥度了.切割锥度为45°,丝架高为2米,也能保证切割精度.不但如此,一般的小锥度和普通的”摇摆拖板”模式的切割精度也相应提高.3.AUTOCADR12的D某F文件转换更加可靠,对于坐标旋转的线段不会再丢失了.4.画面颜色可由用户自己调节,使HL不再是单一的黑色画面.用户可在”系统参数”设置内的”Color设置”一栏改变画面颜色.BU盘的使用:起动前先插好你的U盘,系统起动进入CONFIG选择时,选B即可,进入HL后,在”文件调入”里就可以看到U:\\WSNCP的存在.6.HL系统也可以在WINDOWS98系统下运行:如你的电脑装有WINDOWS98系统,可先进WIN98,然后再运行HLv5.16.而且可在切割过程中运行WIN98平台的第三方软件.具体步骤如下:a.首次运行时,在HL启动时的第一个选择画面里,选择”1-RUN运行”,正常进入HL后,按[ESC]键退出到DOS下,键盘输入以下命令行:>COPYC:\\CONFIG.WIND:\\CONFIG.SYS>COPYC:\\某.某D:\\WSNCP重启电脑.b.在HL启动时的第一个选择画面里,选择”2-USED:盘”,系统启动进入用户的WIN98系统后,可在C:\\WSNCP里找到”快捷HL”或”HL_WIN”的图标,双击该图标即可,用户也可以自行建立”HL_WIN”的快捷方式到WIN98桌面.c.运行HL的过程中,用户不可以在HL的图形模式下切换到WIN98,也不可以在加工进行中退出HL,这样会另正在进行的加工不走(高频不停),但用户可在文本模式下切换到WIN98,在HL的主画面里选择”[3B]输入”或”Edit输入编辑”即可令HL进入文本模式.HL线切割控制编程系统版权声明《HL线切割控制编程系统》、《Towedm线切割编程系统》、《HL线切割控制卡》、《HL线切割控制卡产品设计》和《HL商标》分别取得中华人民共和国国家知识产权局发明专利、中华人民共和国国家版权局著作权和国家工商行政管理总局商标登记。
HG-8918/8928全自动染色电脑 1 目录
一、性能简介…………………………………….…………………………….03
二、使用说明…………………………………………………………………….04
2.1 按键功能……………………………….…………………………...04
2.2 主界面…………………………………………….………………...06 2.3 解锁上锁……………………………………………….…………...07 三、工艺管理…………………………………………………………………….08
3.1 工艺运行……………………………………………………………08 3.2 新建工艺……….…………………………………………………...09 3.3 删除工艺……….…………………………………………………....12
3.4 复制工艺……….…………………………………………………....12 3.5 工艺改名……….…………………………………………………....12 3.6 查阅工艺……….…………………………………………………....12
3.7各项功能简介………………………………….…………………....13 3.8批次参数及公式……………………………………………………..13 四、运行工艺…………………………………………………………………….15
4.1 开始运行……………………………………………………………15 4.2 暂停跳步……………………………………………………………16 4.3在线编程……………………………………………..………………16
五、运行状态……………………………………………………………17
5.1输入输出状态…………….………………………………………….17 5.2详细信息状态………………………………………………………..19
5.3机械状态……………………………………………..………………19 5.4运行状态……………………………………………..………………19 六、信息查阅……………………………………………………………20
6.1日志事件…………….……………………………………………….20 6.2曲线记录……………………………………………………………..20 HG-8918/8928全自动染色电脑 2 七、工具箱…………………………………………………………………….21
7.1参数设置……………………………………………………..………21 7.1.1 普通参数………...………………..………………………..……..21 ①时间类………………….…………………………………..……..21 ②温度类………………….…………………………………..……..23 ③水位类………………….…………………………………..……..24 ④水量转换………………….…………………………………..……..24 ⑤百分比………………….…………………………………..……..25 ⑥温控………………….…………………………………..……..26 ⑦其它类……………….…………………………………..……..26
7.1. 2 系统参数……………..…………………………………………27
7.1. 3 输入输出.………………...…………………………….……28
①模拟量输入………………….………………………………..……..28 ②模拟量输出………………….………………………………..……..28 ③开关量输入………………….………………………………..……..29 ④开关量输出………………….………………………………..……..29 7.1. 4通讯设置.………………...…………………………….……30 7.2 校正设置…………………………….………………………….……31
7.3 PLC设置………………………. ………..…………………….……31 7.4 密码设置…………………………….………………………….……32 八、手动操作…………………………………………………………………….33
九、HG-8918与PLC通讯协议………………………………….34
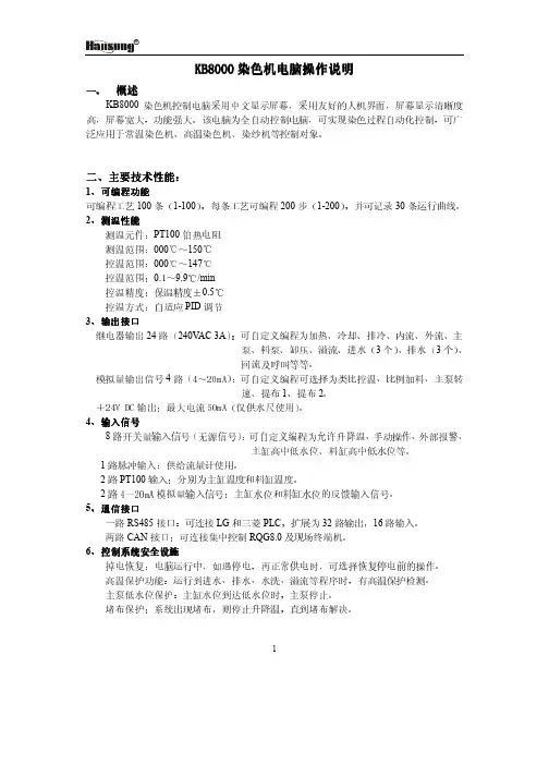
9.1三菱FX系列(适用FX1N-FX2N)………………………………………34 9.2 LG–Master-K 系列(K10S1 除外).……...…………………………34 9.3台达DVP-ES 系列...... ...……...…………...…………………………34 十、输入输出接线图…...….………………………………………………….36 HG-8918/8928全自动染色电脑 3 一、性能简介 HG-8918染色机控制电脑采用8.4寸TFT LCD显示和触摸屏操作,采用友好的人机界面,屏幕显示清晰度高, 屏幕宽大,显示直观。该电脑为全自动控制电脑,可实现染色过程自动化控制,是染色行业提高产品染色质量,降低能源消耗,减轻劳动强度,提高经济效益的理想设备。可广泛应用于常温染色机、高温染色等设备,特别适用于气流染色机的控制。
HG-8918 主要技术性能: 1. 输入输出接口
2. 测温性能 测温元件: Pt100铂热电阻 测温范围: 000℃~150℃ 控温范围: 030℃~140℃ 控温速率: 0.1~9.9℃/min 控温精度: 保温静态±0.5℃ 控温方式: 优化自适应控制
机型 开关输入 开关输出 模拟输入 模拟输出 脉冲 以太网 USB 自定义 HG-8918 64点 64点 7路 8路 2路 1 2 支持
HG-8928 64点 128点 15路 16路 2路 1 2 支持 HG-8918/8928全自动染色电脑
4 7.方向键。使光标上下左右移动。 3. 可编程功能 可编程工艺200条(0~199),每条工艺可达200步(0~199)。 4. 电源工作范围 供电范围: AC90~240V 整机功耗: ≦20W
5. 环境工作条件 工作温度: ≦50℃ 相对湿度: ≦90%
6. 外形尺寸 机身尺寸255(宽)× 325(高)× 100(深)mm³,开孔尺寸214 × 284 mm²。
二、使用说明 2.1 按键功能 1.追加(暂未装载)。
2.上锁和解锁。按该键可输入密码级别和密码进行密码级别解锁,解锁后,解锁指示灯闪亮,此时按该键上锁,解锁指示灯灭为上锁状态。
3.报警查询和解除报警。按该键可进行报警事件的查询和消除呼叫报警信号。
4.手动与自动的转换。待机状态下按此键进入手动操作模式。
5.运行。按该键可进行运行工艺程序选择操作和使电脑进入运行状6.停止。使电脑从运行状态进入停止状态和退出运行状态。按一下该键,电脑处于暂停状态,再按一下,弹出对话框,选择“确定”则退出运行状态。 HG-8918/8928全自动染色电脑
5 8.退出键。使用该键退出当前界面,返回上一层界面。
9.退格键。使用该键删除输入框字符。 10.确认键。使用此键确认输入。
11.组合键。(暂未装载) 12.上一页。使用此键翻上一页。 13.下一页。使用此键翻下一页。
14.数字符号键。输入数字符号。
15.功能键。功能对应屏幕显示。 HG-8918/8928全自动染色电脑
6 2.2 主界面
通上电源,电脑右边的绿色“运行”键的运行指示灯闪亮,过了大约30秒钟,电脑进入初
始化界面,接着进入初始复位状态,运行指示灯熄灭,如下图所示:
HG-8918首页显示 1. 显示当前的运行状态,如:待机、运行、保温、暂停等等。点击该处可进行运行和停止操作。 2. 显示当前主缸的实际温度。 3. 显示控制时间,如:保温时间、水洗时间和加料时间等等。 4. 报警状态窗口,循环显示所有当前发生的报警记录(在线记录),当某一报警信号消除后,电脑自动取消该报警显示,但在历史记录里仍可查询过去所发生过的报警事件。
5. 显示系统日期和时间。 6. 菜单选项,显示各种功能菜单。
1.运行状态 2.主缸温度 3.控制时间 4.报警状态 5日期时间 6.菜单选项 HG-8918/8928全自动染色电脑
7 2.3 解锁上锁 进入部分菜单及部分操作是需要用户权限的,只要执行需要权限的操作时电脑会自动要求用户输入相应权限密码。如要新建工艺要输入编辑工艺密码、修改普通参数要输入参数设置密码等。 为安全起见,建议用户在第一次使用后修改为自己易记的密码。 按电脑右边的“上锁解锁”键,弹出以下的界面:
点击“密码级别”输入框的下拉条,选择密码级别,后输入该密码级别的密码,点“确定”键就可以解该密码级别以下的锁。
注意:权限是向下兼容的,如高级别密码在普通密码中是通用的。解锁后,解锁指示灯闪亮。为安全起见,完成编程、修改密码等工作后,应重新上锁。