基于统计特征的模式匹配算法
- 格式:doc
- 大小:131.00 KB
- 文档页数:13
数据挖掘中的事件识别方法原理解析随着信息时代的到来,大量的数据被生成和存储。
如何从这些海量数据中提取有用的信息,成为了数据挖掘的重要任务之一。
而在数据挖掘的过程中,事件识别是一项关键的技术,它能够帮助我们发现数据中的潜在事件和模式,从而为决策提供有力的支持。
事件识别方法是指在数据挖掘过程中,通过分析数据中的模式和规律,识别出其中的事件。
这些事件可以是用户行为、市场趋势、自然灾害等等。
在实际应用中,事件识别方法广泛应用于舆情分析、金融风险预测、网络安全等领域。
事件识别方法的基本原理是通过对数据进行特征提取和模式匹配,来发现其中的事件。
首先,我们需要选择合适的特征来描述数据,这些特征可以是数据的属性、关系或者统计指标。
然后,通过对这些特征进行分析和处理,提取出能够反映事件的关键特征。
最后,通过模式匹配的方法,将提取出的特征与预定义的事件模式进行比较,从而识别出数据中的事件。
在事件识别方法中,常用的特征提取技术包括统计学方法、机器学习方法和自然语言处理方法等。
统计学方法通过对数据进行数学统计分析,提取出数据的分布、趋势和相关性等特征。
机器学习方法则利用机器学习算法,通过对训练数据的学习和建模,提取出数据的模式和规律。
自然语言处理方法则主要应用于文本数据的处理,通过对文本进行分词、词性标注和语义分析等技术,提取出文本中的事件信息。
在模式匹配的过程中,常用的方法有基于规则的匹配、基于相似度的匹配和基于机器学习的匹配等。
基于规则的匹配方法是指通过事先定义好的规则,将提取出的特征与规则进行匹配,从而识别出事件。
基于相似度的匹配方法则是通过计算特征之间的相似度,将提取出的特征与已知的事件进行比较,从而找出相似的事件。
基于机器学习的匹配方法则是通过对训练数据进行学习,建立事件识别模型,然后将提取出的特征输入模型进行匹配,从而识别出事件。
除了特征提取和模式匹配,事件识别方法还需要考虑数据的预处理和后处理。
数据的预处理包括数据清洗、数据变换和数据归一化等步骤,目的是将原始数据转化为适合分析的数据。
图像匹配算法研究一、概述随着数字化时代的深入发展,图像数据呈现出爆炸性增长,如何从海量的图像数据中高效、准确地找到目标图像成为了迫切需要解决的问题。
图像匹配算法研究作为计算机视觉领域的一个重要课题,其目标是找出不同图像中的相同或相似部分,从而建立图像之间的映射关系。
这一研究领域不仅对于图像检索、目标跟踪、场景识别等应用具有重要意义,而且对于推动计算机视觉技术的发展起到了关键作用。
图像匹配算法的基本原理可以概括为特征提取和特征匹配两个步骤。
特征提取是从图像中提取有意义的信息的过程,这些信息可以是图像中的边缘、角点、斑点等局部特征,也可以是图像的纹理、颜色、形状等全局特征。
特征提取的目的是将原始图像转化为一种更紧凑、更易于比较和处理的形式。
而特征匹配则是将提取出的特征进行比较和配对,以找出两幅图像中相似或相同的特征点,从而建立图像之间的对应关系。
在过去的几十年中,研究者们已经提出了许多图像匹配算法,这些算法可以分为基于灰度的图像匹配和基于特征的图像匹配两大类。
基于灰度的图像匹配方法主要利用图像的灰度信息来进行匹配,而基于特征的图像匹配方法则通过提取和比较图像中的特征来进行匹配。
尽管这些算法在一定程度上提高了匹配的精度和速度,但由于复杂的拍摄环境和不断提高的匹配精度和实时性要求,现有的算法仍然面临着许多挑战。
1. 图像匹配算法的定义与重要性图像匹配,又称图像配准或图像对齐,是计算机视觉领域中的一个核心问题。
它指的是在不同时间、不同视角、不同传感器或不同条件下获取的两幅或多幅图像之间,寻找并确定相同目标或特征间的对应关系的过程。
简言之,图像匹配就是要找出两幅图像中相同或相似部分的对应关系。
图像匹配算法的重要性体现在多个方面。
它是许多高级计算机视觉任务的基础,如目标跟踪、三维重建、图像融合、图像拼接等。
在这些任务中,通常需要先对图像进行匹配,以确定不同图像间的对应关系,进而进行后续处理。
图像匹配在遥感图像处理、医学影像分析、安全监控等领域也有着广泛应用。
3)基金项目:重庆市自然科学基金项目(CSTC2007BB2178和CSTC2005BB2190)支持。
邓一贵 博士研究生,主要研究方向为计算机网络及信息安全。
计算机科学2008Vol 135№16 基于字符频率及分治法的字符串模式匹配算法3)邓一贵1,2(重庆大学计算机学院 重庆400044)1 (重庆大学信息与网络管理中心 重庆400044)2摘 要 本文提出的基于字符使用频率及分治法的改进字符串模式匹配算法可以在扫描被匹配目标串时每次跳过的字符在统计结果上比目前广泛使用的Boyer 2Moore 算法跳过的字符更多,进一步减少了匹配的统计次数。
关键词 字符串模式匹配,字符使用频率,分治 String Pattern Matching Algorithm B ased on Frequencies of Characters and Dividing and ConqueringDEN G Y i 2gui 1,2(College of Computer Science ,Chongqing University ,Chongqing 400044,China )1(Information and Network Center ,Chongqing University ,Chongqing 400044,China )2Abstract The skipped characters in the algorithm based on frequencies of characters and dividing and conquering are more in statistics than ones in Boyer 2Moore algorithm popularly used at present.The matching statistical times using algorithm presented in the paper are reduced.K eyw ords String pattern matching ,Frequencies of characters ,Divide and conquer 1 引言根据入侵特征是否已知来分,入侵检测可以分为已知特征的误用检测和未知的异常检测。
基于SIFT图像特征匹配的多视角深度图配准算法一、引言介绍多视角深度图配准算法的意义及研究现状,阐述SIFT图像特征匹配在图像配准中的重要性。
二、SIFT图像特征提取介绍SIFT算法的基本原理及其实现方式,包括尺度空间构建、关键点检测、局部特征描述等。
三、基于SIFT的多视角深度图配准介绍基于SIFT图像特征匹配的多视角深度图配准算法,包括图像对齐、深度图对齐、三维点云生成等步骤。
四、实验与结果分析通过实验证明算法的有效性和准确性,采用定量和定性分析的方式比较不同方法的优劣,并讨论其应用场景。
五、结论与展望总结全文工作,归纳出本文的贡献和不足,并展望未来相关研究方向及改进措施。
随着计算机视觉和深度学习技术的快速发展,多视角深度图配准成为了一个研究热点。
多视角深度图配准是指将来自不同视角的深度图或结构光扫描等信息融合在一起,生成三维模型或场景,以便进行三维重建、机器人导航、虚拟现实等应用。
在多视角深度图配准算法中,图像配准是其中一个非常重要的环节之一。
快速准确地对于多视角的深度图进行配准就可以产生高质量的三维场景。
目前,对于多视角深度图中的配准问题,已有许多相关研究和算法。
这些算法一般采用从应用程序中收集多个图像来进行拍摄的传统摄影的方法。
然而,在图像进行配准时存在许多困难,例如光照条件的变化、图像中存在重复的物体、不同视角的误差不同等。
因此,开发一种快速准确的图像配准算法仍然是一个具有挑战性的问题。
SIFT算法是一种基于图像特征的配准方法,常常被用来进行特征提取和匹配。
它通过对图像进行尺度空间分析,检测出关键点并生成其局部特征描述符,用于图像匹配和目标识别。
由于其对于尺度和旋转不变性以及对于干扰性和噪声的抵抗能力,SIFT算法被广泛应用于图像配准的领域。
其中,SIFT算法通过关键点的检测和局部描述符的生成,将图像从二维坐标空间转化到高维向量空间中,利用向量空间的距离度量法来计算两幅图像之间的相似度,从而获得图像的配准结果。
图形分类有几种方法图形分类是指根据不同的特征和属性将图形进行归类和区分的过程。
对于图形分类,可以有多种方法和技术,下面主要介绍以下几种常用的图形分类方法:1. 基于形状特征的分类方法:这种方法主要是通过分析图形的形状特征来进行分类。
形状特征可以包括图形的轮廓、面积、长度、宽度等。
常见的图形分类算法包括边缘检测、轮廓提取、轮廓匹配等。
例如,可以通过提取图形的边缘特征,然后使用形状描述子如Hu矩、Zernike矩等来对图形进行分类。
2. 基于纹理特征的分类方法:这种方法主要是通过分析图形的纹理特征来进行分类。
纹理特征可以包括颜色、纹理结构、灰度分布等。
常见的图形分类算法包括纹理特征提取、纹理特征描述、纹理特征匹配等。
例如,可以通过提取图形的纹理特征,然后使用纹理描述子如局部二值模式(LBP)、灰度共生矩阵(GLCM)等来对图形进行分类。
3. 基于统计特征的分类方法:这种方法主要是通过分析图形的统计特征来进行分类。
统计特征可以包括直方图、均值、标准差等。
常见的图形分类算法包括特征提取、特征选择、特征编码等。
例如,可以通过统计图形的颜色直方图、灰度直方图等特征,然后使用分类器如支持向量机(SVM)、决策树等来对图形进行分类。
4. 基于深度学习的分类方法:这种方法主要是通过深度学习模型来进行图形分类。
深度学习模型可以通过学习大量数据来建立高效的图形分类模型。
常见的深度学习模型包括卷积神经网络(CNN)、循环神经网络(RNN)等。
例如,可以通过使用已训练好的深度学习模型如VGG、ResNet等来对图形进行分类。
5. 基于集成学习的分类方法:这种方法主要是通过组合多个分类器来进行图形分类。
集成学习可以通过投票、平均等方式来确定最终分类结果。
常见的集成学习方法包括随机森林、Adaboost、Bagging等。
例如,可以通过训练多个分类器,然后使用集成学习模型来对图形进行分类。
以上是几种常用的图形分类方法,每种方法都有其优势和适用场景。
尺度及主方向改正的ORB特征匹配算法CHAI Jianglong;FAN Yanguo;WANG Bin;HAN Zhicong【摘要】针对二进制描述算法(Oriented fast and Rotated Brief,ORB)尺度性配准误差大,配准率低的问题,提出一种尺度和方向改进的ORB特征匹配算法.该算法以二进制描述算法ORB为基础,构建金字塔式尺度空间,改进尺度空间结构,简化尺度空间层数和采样图像数目,使提取特征点的过程更加效率,并采用Harris函数检测特征,消除边缘特征点的影响,提取具有尺度信息的特征点;然后采用梯度方向统计方法改进传统ORB算法中通过灰度质心法计算主方向的方式,优化求解主方向邻域范围,以提高图像特征主方向的准确性.实验结果表明,改进后的ORB算法在尺度和旋转配准方面性能有很大提高,并且配准的精度较传统ORB更高,更能满足复杂图像快速精确配准的要求.%To solve the problem of large scale registration error and low rate of registration in binary description algorithm, this paper proposes an improved ORB feature matching algorithm with scale and direction. The algorithm uses the binary description algorithm ORB as the basis to construct a pyramid scale space, improve the scale space structure, simplify the number of scale space layers and the number of sampled images, make the process of extracting feature points more effi-cient, and Harris function is used to detect features, eliminate the influence of edge feature points, and extract feature points with scale information. Then, the method of gradient direction statistics is used to replace the way of computing the main direction by the gray-scale centroid method in the traditional ORB algorithm. The main direction of the neighbor-hood range is optimized and the accuracy of the image feature main direction isimproved. The experimental results show that the improved ORB algorithm greatly improves the performance of scale and rotation registration, and the accuracy of registration is higher than the traditional ORB, and it can better meet the requirements of fast and accurate registration of complex images.【期刊名称】《计算机工程与应用》【年(卷),期】2019(055)013【总页数】8页(P178-185)【关键词】特征匹配;二进制特征描述算法(ORB);尺度空间;特征主方向;梯度方向【作者】CHAI Jianglong;FAN Yanguo;WANG Bin;HAN Zhicong【作者单位】School of Geosciences, China University of Petroleum, Qingdao, Shandong 266580, China 2.Department of Sea Area Management, National Marine Data and Information Service, Tianjin 300171, China;School of Geosciences, China University of Petroleum, Qingdao, Shandong 266580, China 2.Department of Sea Area Management, National Marine Data and Information Service, Tianjin 300171, China;School of Geosciences, China University of Petroleum, Qingdao, Shandong 266580, China 2.Department of Sea Area Management, National Marine Data and Information Service, Tianjin 300171, China;Department of Sea Area Management, National Marine Data and Information Service, Tianjin 300171, China【正文语种】中文【中图分类】TP3911 引言图像配准是将不同时间、不同传感器(成像装备)在不同的环境中(亮度、角度、位置等)获取的两幅以及多幅图像,在像素水平上对其旋转、平移、缩放等变换进行匹配、融合的过程[1],图像配准是计算机视觉、三维重建、图像处理、模式识别等技术的基础,也是提高此类技术精确度和有效性的重要步骤。
讲座模式识别简述A Brief Introduction to Pattern Recognition100083)严红平100080)潘春洪严红平女,博士后,中国地质大学(北京)信息工程学院副教授,主要研究方向为模式识别、计算机图形学、图像处理。
1 序言人们在观察事物或现象的时候,常常要根据一定需求寻找观察目标与其他事物或现象的相同或不同之处,并在此特定需求下将具有相同或相似之处的事物或现象组成一类。
例如字母“A”、“B”、“a”、“b”,如果从大小写上来分,会将“A”、“B”划分为一类,“a”、“b”划分为另一类;但是如果从英文字母发音上来分,则又将“A”、“a”划分为一类,而“B”、“b”则为另一类。
另外,不同人写的“A”、“B”、“a”、“b”都不同,但即使人们从未见过某个人写的“A”、“B”、“a”、“b”,或者这些字符出现在混乱的背景里,或部分被遮盖,人们也可以正确地区分出它们,并根据需要将它们进行准确归类,当然,前提条件是人们需要对“A”、“B”、“a”、“b”一般的书写格式、发音方式等有所了解。
人脑的这种思维能力就构成了“模式识别”的概念。
那么,什么是模式?什么是模式识别呢?2 模式和模式识别从以上的例子可以看出,对字符的准确识别首先需要在头脑中对相应字符有个准确的认识。
当人们看到某物或现象时,人们首先会收集该物体或现象的所有信息,然后将其行为特征与头脑中已有的相关信息相比较,如果找到一个相同或相似的匹配,人们就可以将该物体或现象识别出来。
因此,某物体或现象的相关信息,如空间信息、时间信息等,就构成了该物体或现象的模式。
Watanab e[16]定义模式“与混沌相对立,是一个可以命名的模糊定义的实体”。
比如,一个模式可以是指纹图像、手写草字、人脸、或语言符号等。
“广义的说,存在于时间和空间中可观察的事物,如果我们可以区别他们是否相同或相似,都可以称之为模式”[6]。
而将观察目标与已有模式相比较、配准,判断其类属的过程就是模式识别。
基于模型的PHM系统工程—10个关键模型
基于模型的PHM(Prognostics and Health Management)
系统工程是一种利用数学和统计模型来监测、诊断和预测
系统健康状况的方法。
以下是10个关键模型:
1. 故障检测模型:用于检测系统中的故障或异常情况,通
常基于传感器数据和信号处理技术。
2. 故障诊断模型:用于识别系统中发生的故障类型和原因,通常基于故障数据库和故障特征匹配算法。
3. 故障预测模型:用于预测系统未来的故障发生概率和时间,通常基于统计分析和时间序列预测方法。
4. 健康状态评估模型:用于评估系统当前的健康状态,通
常基于故障指标和健康指标的计算和分析。
5. 寿命预测模型:用于预测系统的剩余寿命或可靠性,通
常基于可靠性理论和寿命数据分析方法。
6. 维修优化模型:用于优化系统的维修策略和计划,通常
基于维修成本和系统可用性的优化算法。
7. 数据驱动模型:基于大数据和机器学习技术,从系统的
历史数据中学习和建模,用于故障检测、预测和优化。
8. 物理模型:基于系统的物理原理和工程知识,建立数学
模型来描述系统的行为和性能,用于故障诊断和预测。
9. 故障模式识别模型:用于识别系统中的故障模式和故障特征,通常基于统计分析和模式识别算法。
10. 人机交互模型:用于设计和评估PHM系统的人机交互界面和用户体验,以便用户能够有效地使用PHM系统进行监测和维护操作。
机器视觉目标识别方法解析:Blob分析法、模板匹配法、深度学习法Blob分析法(BlobAnalysis)在计算机视觉中的Blob是指图像中的具有相似颜色、纹理等特征所组成的一块连通区域。
Blob分析(BlobAnalysis)是对图像中相同像素的连通域进行分析(该连通域称为Blob)。
其过程就是将图像进行二值化,分割得到前景和背景,然后进行连通区域检测,从而得到Blob块的过程。
简单来说,blob分析就是在一块“光滑”区域内,将出现“灰度突变”的小区域寻找出来。
举例来说,假如现在有一块刚生产出来的玻璃,表面非常光滑,平整。
如果这块玻璃上面没有瑕疵,那么,我们是检测不到“灰度突变”的;相反,如果在玻璃生产线上,由于种种原因,造成了玻璃上面有一个凸起的小泡、有一块黑斑、有一点裂缝,那么,我们就能在这块玻璃上面检测到纹理,经二值化(BinaryThresholding)处理后的图像中色斑可认为是blob。
而这些部分,就是生产过程中造成的瑕疵,这个过程,就是Blob分析。
Blob分析工具可以从背景中分离出目标,并可以计算出目标的数量、位置、形状、方向和大小,还可以提供相关斑点间的拓扑结构。
在处理过程中不是对单个像素逐一分析,而是对图像的行进行操作。
图像的每一行都用游程长度编码(RLE)来表示相邻的目标范围。
这种算法与基于像素的算法相比,大大提高了处理的速度。
针对二维目标图像和高对比度图像,适用于有无检测和缺陷检测这类目标识别应用。
常用于二维目标图像、高对比度图像、存在/缺席检测、数值范围和旋转不变性需求。
显然,纺织品的瑕疵检测,玻璃的瑕疵检测,机械零件表面缺陷检测,可乐瓶缺陷检测,药品胶囊缺陷检测等很多场合都会用到blob分析。
但另一方面,Blob分析并不适用于以下图像:1.低对比度图像; 2.必要的图像特征不能用2个灰度级描述; 3.按照模版检测(图形检测需求)。
总的来说,Blob 分析就是检测图像的斑点,适用于背景单一,前景缺陷不区分类别,识别精度要求不高的场景。
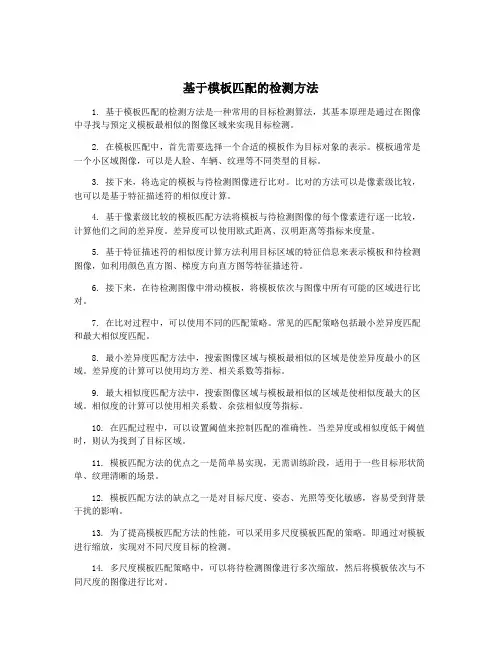
基于模板匹配的检测方法1. 基于模板匹配的检测方法是一种常用的目标检测算法,其基本原理是通过在图像中寻找与预定义模板最相似的图像区域来实现目标检测。
2. 在模板匹配中,首先需要选择一个合适的模板作为目标对象的表示。
模板通常是一个小区域图像,可以是人脸、车辆、纹理等不同类型的目标。
3. 接下来,将选定的模板与待检测图像进行比对。
比对的方法可以是像素级比较,也可以是基于特征描述符的相似度计算。
4. 基于像素级比较的模板匹配方法将模板与待检测图像的每个像素进行逐一比较,计算他们之间的差异度。
差异度可以使用欧式距离、汉明距离等指标来度量。
5. 基于特征描述符的相似度计算方法利用目标区域的特征信息来表示模板和待检测图像,如利用颜色直方图、梯度方向直方图等特征描述符。
6. 接下来,在待检测图像中滑动模板,将模板依次与图像中所有可能的区域进行比对。
7. 在比对过程中,可以使用不同的匹配策略。
常见的匹配策略包括最小差异度匹配和最大相似度匹配。
8. 最小差异度匹配方法中,搜索图像区域与模板最相似的区域是使差异度最小的区域。
差异度的计算可以使用均方差、相关系数等指标。
9. 最大相似度匹配方法中,搜索图像区域与模板最相似的区域是使相似度最大的区域。
相似度的计算可以使用相关系数、余弦相似度等指标。
10. 在匹配过程中,可以设置阈值来控制匹配的准确性。
当差异度或相似度低于阈值时,则认为找到了目标区域。
11. 模板匹配方法的优点之一是简单易实现,无需训练阶段,适用于一些目标形状简单、纹理清晰的场景。
12. 模板匹配方法的缺点之一是对目标尺度、姿态、光照等变化敏感,容易受到背景干扰的影响。
13. 为了提高模板匹配方法的性能,可以采用多尺度模板匹配的策略。
即通过对模板进行缩放,实现对不同尺度目标的检测。
14. 多尺度模板匹配策略中,可以将待检测图像进行多次缩放,然后将模板依次与不同尺度的图像进行比对。
15. 在多尺度模板匹配过程中,可以选择不同尺度的模板或使用图像金字塔来实现尺度变换。
图像处理技术中的目标识别与分类方法解析在现代科技的发展中,图像处理技术在各个领域都扮演着重要角色。
其中,目标识别与分类是图像处理中的一个重要应用方向。
目标识别与分类是指对图像中感兴趣的目标进行自动化的检测、定位和分类。
目标识别是指在给定的图像中,找出感兴趣的目标,然后对其进行准确的定位。
而分类是根据目标的特征将其归类到不同的类别中。
为了实现目标识别与分类,在图像处理领域中提出了多种方法和技术。
一种常用的目标识别与分类方法是基于特征提取的方法。
这种方法首先通过对图像进行分割和标注,得到目标的位置信息。
对目标区域进行特征提取,通常包括颜色、纹理、形状等特征。
利用机器学习算法或模式识别方法,将目标分类。
这种方法的优点是能够提取出目标的细节特征,但是其缺点是需要手动标注目标位置,对于大规模的图像数据,工作量较大。
另一种常见的目标识别与分类方法是基于深度学习的方法。
深度学习是一种模拟人脑神经网络的机器学习方法,能够自动学习和提取特征。
在目标识别与分类中,深度学习方法通常采用卷积神经网络(Convolutional Neural Network, CNN)进行特征提取和分类。
通过多层卷积层和全连接层的组合,CNN能够从输入的原始图像中提取出高层次的特征,并进行目标分类。
与基于特征提取的方法相比,基于深度学习的方法具有自动学习特征的优势,但是需要大量的标注样本来训练网络模型。
还有一些其他的目标识别与分类方法,如基于形状匹配的方法和基于统计特征的方法。
基于形状匹配的方法通过对目标的形状特征进行匹配,来实现目标的识别和分类。
这种方法适用于目标形状规则且相对简单的情况。
而基于统计特征的方法则是通过对目标的统计特征进行建模和分类,例如,利用统计方法对目标的纹理特征进行分类。
综上所述,图像处理技术中的目标识别与分类方法涵盖了多种方法和技术。
不同方法适用于不同的场景和需求。
在实际应用中,可以根据需求选择合适的方法。
随着深度学习的发展,基于深度学习的方法在目标识别与分类中的应用越来越广泛,有望在提高识别准确率和自动化程度方面取得更好的效果。
语音助手唤醒的原理是啥语音助手唤醒的原理是基于语音识别技术和唤醒词检测技术相结合。
它的工作原理涉及到声音的采集、数字化、特征提取和模式识别等过程。
首先,语音助手会通过设备上的麦克风采集用户说话的声音。
麦克风会将声音信号转换成电信号,然后通过模数转换器将其数字化。
得到的数字化声音信号会传输到语音助手的处理器进行后续处理。
接下来,语音助手会对采集到的数字化声音信号进行预处理。
首先会进行音频增益调整,以确保声音信号的幅度范围适合后续处理。
然后会进行降噪处理,去除一些背景噪音以提高信号的质量。
在预处理完成后,语音助手会对声音信号进行特征提取。
特征提取是将声音信号中的有用信息提取出来,以便后续的识别和分析。
常用的特征提取算法有短时能量、过零率以及梅尔频率倒谱系数等。
得到声音信号的特征表示后,语音助手会进行模式匹配来判断用户是否说出了唤醒词。
唤醒词是语音助手响应的关键词,一般是一个短语或单词。
模式匹配通常采用模板匹配或基于统计模型的方法。
在模式匹配阶段,语音助手会将提取到的特征与预先存储的唤醒词特征进行比较。
唤醒词特征是在训练阶段通过大量的语音数据得到的。
比较的过程可以是计算特征向量之间的距离或者通过分类器进行分类判断。
如果匹配成功,即用户说出了唤醒词,语音助手就会进入激活状态,等待用户发出的指令。
这时可以通过语音识别技术将用户的指令转换成文字,然后通过自然语言理解和处理技术进行语义分析和意图识别,最终执行相应的操作。
如果匹配失败,则语音助手会继续监听用户的声音信号,直到匹配成功或者超过一定的时间限制。
总结来说,语音助手的唤醒原理包括声音的采集、预处理、特征提取和模式匹配等过程。
通过对比用户说话的声音信号与预先训练的唤醒词特征,可以实现语音助手的唤醒功能。
这种技术的应用使得语音助手能够在用户发出唤醒词后快速响应并执行相应的操作,提升了用户的交互体验。
中文问答系统中答案抽取的研究摘要:答案抽取是开放领域问答系统中的关键部分,主要由检索结果句子的重排和最终候选实体的抽取构成。
通过把依存分析到引入到这两个步骤中,并结合改进的关键词密度算法,增强了对句法和语义知识的利用和系统的鲁棒性,在实验中答案抽取的效果明显提高。
关键词:问答系统;答案抽取;依存分析;语义角色标注中图分类号:TP391文献标识码:A文章编号:1009-3044(2011)12-2865-04Answer Extraction Research for Chinese Question Answering SystemLIU Ning-feng, SHI Xiao-dong(Xiamen University, Xiamen 361005, China)Abstract: Answering extraction is the key component of open domain question answering system, which contains sentences reranking and final candidate entity extraction. Through introducing dependency parsing into these two procedures incorporating keywords density algorithms, the system uses more syntactic and semantic knowledge as well as the enhancement of the system's robust and at last get asignificant improvement in the experiment.Key words: question answering system; answer extraction; dependency parsing; semantic role labeling互联网的高速发展使得网上的信息越来越丰富,人们足不出户就能利用互联网得到自己所需要的各种信息,而搜索引擎便是人们快速获取信息和资源的重要手段之一。
基于DTW的人体行为模式识别算法本文将介绍基于DTW的人体行为模式识别算法的原理以及在实际应用中的一些关键技术和挑战。
一、DTW算法原理DTW算法是一种用于度量两个时间序列之间的相似度的方法,它可以克服欧氏距离等传统距离度量在处理时间序列数据时的局限性。
DTW通过动态规划的方式寻找两个时间序列之间最好的匹配,从而得到它们的相似度。
具体来说,假设有两个时间序列X和Y,它们的长度分别为N和M,DTW算法通过构建一个N*M的矩阵来计算它们之间的相似度。
在计算过程中,首先初始化矩阵的边界条件,然后逐步填充矩阵的每个元素,最终找到两个时间序列之间的最佳对齐路径,从而得到它们的相似度。
基于DTW的人体行为模式识别算法主要分为以下几个步骤:1. 数据采集和预处理:需要获取人体行为的时间序列数据,这可以通过传感器、摄像头等设备进行采集。
然后,对采集到的原始数据进行预处理,如去噪、滤波、特征提取等操作,以便后续的模式识别分析。
2. 行为特征提取:接下来,需要从预处理后的时间序列数据中提取行为特征,这可以通过计算时间序列的均值、方差、能量等统计特征,或者通过使用机器学习方法提取更高级的特征。
这些特征将作为模式识别的输入。
3. 行为模式识别:在得到行为特征后,可以使用DTW算法来计算不同行为之间的相似度。
通过与已知行为模式进行比对,可以识别出人体当前的行为,从而实现对人体行为的模式识别。
4. 行为分类和识别:根据行为模式识别的结果,可以将不同的行为进行分类和识别。
这可以用于智能监控系统中对特定行为的识别,或者用于人体动作分析和运动评估等应用。
三、关键技术和挑战1. 数据预处理:人体行为的时间序列数据往往会受到各种干扰和噪声,因此需要进行有效的数据预处理,以提高模式识别的准确性和鲁棒性。
2. 特征提取:行为特征的提取对于模式识别的效果至关重要,需要设计有效的特征提取方法,以捕捉行为的本质特征。
3. 相似度计算:DTW算法的相似度计算是整个模式识别过程的核心,需要高效的算法实现和优化,以提高计算效率和准确性。
基于统计特征的模式匹配算法 摘 要
针对传统模式匹配算法的按模式中字符排列顺序匹配的过程,该算法模拟人脑思维利用模式中字符出现频率、位置等特征信息建立了一个新的匹配序列,打乱了原来的顺序匹配过程,从而在匹配过程中,利用特征信息尽可能的跳过更多的字符,从而达到比较高的匹配效率。 该算法的另一大特点就是不需要遍历完所有文本中的字符就可以找出与模式匹配的字符串。与传统的BF、KMP、BM等算法相比,该算法的平均时间复杂度已经达到了他们的最好情况。
关键词:模式匹配; 算法; 统计特征 Abstract The difference to the traditional Algorithm of String-Matching is this algorithm uses the statistic characteristic of the position and frequency of the char to build a new matching list. During the process of the matching, this algorithm will try its best to use this characteristic to skip much more chars to improve the efficiency of the matching. Another characteristic of this Algorithm is it can successfully finish without comparing all chars in the Text. Comparing with the Algorithm before, like BF ,KMP, BM, this Algorithm’s average complication of time reaches then best condition of these.
Keywords: string-matching; algorithm; statistic characteristic 目 录 引言 ..................................................... 1 1绪论 ................................................... 2 1.1 基于统计特征的模式匹配算法提出原因 ................ 2 1.2 基本数据规定 ...................................... 2 2传统的模式匹配算法...................................... 2 2.1 BF算法 ........................................... 2 2.2 KMP算法 .......................................... 3 2.3 BM算法 ........................................... 5 3基于统计特征的模式匹配算法 .............................. 5 3.1算法思想 .......................................... 5 3.2算法分析 .......................................... 7 结束语 ................................................... 9 参考文献 ................................................ 10 青海师范大学2010届本科生毕业论文
1 引言 字符串匹配是字符串的基本运算之一。串的模式匹配即子串定位,是一种重要的串运算。模式匹配就是在主串S= s1s2s3s4……中查找模式串T= t1t2t3t4……的所有出现,该技术在很多领域都发挥重要的作用,比如在情报检索、网络搜索、文本检索、拼写检查、语言翻译、数据压缩、网络入侵检测、计算机病毒特征码匹配以及DNA序列匹配等各个方面都有着很重要的应用。通过模式匹配,我们可以得到很多我们想要知道的信息,而这些是靠人工难以完成的。尤其是在以后的段落搜索,自然语言查询中,对模式匹配的速度、效率等要求会越来越高,而传统的BF、KMP和BM等算法并不能很高效的给出结果,因此我们有必要对模式匹配的算法进行进一步发展。本文主要在介绍了BF算法、KMP算法的基础上提出一种更好的算法—基于统计特征的模式匹配算法。青海师范大学2010届本科生毕业论文
2 1绪论 我们在日常生活中经常以局部特征判定事物,而这种方式是普遍认可的,也是最佳的。一项将此技术应用于计算机科学领域的就是基于统计特征的模式匹配算法。
1.1 基于统计特征的模式匹配算法提出原因 对于KMP、BM等算法有一个共同的特征:顺序扫描—或者从左至右,或者从右至左。这样的好处是匹配时有顺序的规律可循,比较容易理解,操作起来比较方便, 缺点就是没有最大限度利用模式自身的一些统计特征—而只是利用了顺序的特征。如何利用统计特征呢?举个例子来证明。在街上我们遇到了一个似曾相识的人,我们判断那个人是不是我们认识的人的时候,我们是把遇到的那个人与我们记忆中的那个人的特征相比较,比如说秃顶,眼角有颗痔,身高,性别,胖瘦,脸型,肤色等等。我们比较是鲜明的特征,而不是从头到脚的扫描比较。也就是说我们在比较两个事物的时候是优先比较他们比较特殊的地方。对于模式匹配,这个优先级似的比较方式依然成立。
1.2 基本数据规定 传统的算法分析在有了模式匹配的需要后,出现了很多模式匹配的算法,在这里为后续内容分析而规定:主串S的长度为n,模式串T的长度为m,子串的定位操作Index(S,T,pos),其中pos为某个字符在主串中的位置。
2传统的模式匹配算法 本章介绍三种典型的传统的模式匹配算法,并分别给出部分算法实现。 2.1 BF算法 BF(Brute-Force)算法即简单模式匹配算法,也称朴素串匹配算法算法,其算法思想:对主串S和模式串T进行从左至右顺序匹配比较,若主串S的第一个字符和模式串T的第一个字符进行比较,若相等则同时向后移动一位,继续逐个比较后续字符,否则如果在完全匹配结束前发生不匹配,那么模式串T回溯到模式首字符,而主串S则回溯到起始位置的下一个字符进行比较。依次类推,直至模式串T和主串S中的一个子串相等,此时称为匹配成功,否则,称为匹配失败。图2-1展示了pos=1时,模式串T=’abcac’和主串S=’ababcabcacbab’的匹配过程。其中i和j指示主串S和模式串T中当前正待比较的字符位置。
串的简单模式匹配算法描述如算法2-1所示。 【算法描述】 int Index(SString S, SString T, int pos) { int i, j; i=pos; j=1; While (i<=S[0]&&j<=T[0]) { if (S[i]== T[j]) { ++i; ++j; } else { i=i-j+2; j=1; }青海师范大学2010届本科生毕业论文 3 } if (j>=T[0]) return (i- T[0]); else return 0; } 算法2-1 串的简单模式匹配
图2-1 串的简单模式匹配过程示意 这种算法看起来比较简单,但是效率比较低,最好的情况下为O(m+n),在最坏情况下,每趟比较都在最后出现不等,最多要比较n-m-1趟,总比较次数为O((n-m+1)m),算法的时间复杂度为O(m*n)。
2.2 KMP算法
↓i=3 第1趟匹配 S a b a b c a b c a c b a b T a b c a c ↑j=3
↓i=2 第2趟匹配 S a b a b c a b c a c b a b T a b c a c ↑j=1
↓i=7 第3趟匹配 S a b a b c a b c a c b a b T a b c a c ↑j=5
↓i=4 第4趟匹配 S a b a b c a b c a c b a b T a b c a c ↑j=1
↓i=5 第5趟匹配 S a b a b c a b c a c b a b T a b c a c ↑j=1
↓i=11 第6趟匹配 S a b a b c a b c a c b a b T a b c a c ↑j=6 青海师范大学2010届本科生毕业论文
4 2.2.1简述 KMP(无回溯的模式匹配)算法正是由D.E.Knuth 、V.R.Pratt 和J.H.Morris同时发现的,因此称KMP算法。它是针对上述算法频繁回溯的不足做了实质性的改进。其基本思想是:某趟匹配中,主串字符si和模式串tj匹配失败后,指针i不回溯,而是让模式串T向右“滑动”至某个位置,假设这个位置是k,使得tj对准si继续向右进行比较。因此,KMP算法的关键就在于找到模式串向右“滑
动的距离”。
若用数组元素next[j]来表示字符tj不匹配时的滑动距离,则next[j]的取值满足以下next函数的定义:
2.2.2 KMP算法实现 KMP算法是在求得模式串的next函数值的基础上执行的,next函数值仅依赖于模式T本身,而和主串S无关。由2.2.1中next函数的定义实现可得到模式串’abcaabbabcab’的next函数值,如表2-1所示。
表2-1 模式串’abcaabbabcab’的next函数值 j 1 2 3 4 5 6 7 8 9 10 11 12
模式 a b c a a b b a b c a b next[j] 0 1 1 1 2 2 3 1 2 3 4 5 KMP算法如算法2-2所示,在形式上和算法2-1极为类似。假设模式串 T[1…m]中前 q 个字符已经匹配了主串 S[s…s+q-1],那我们就可以避免一些重复匹配。找出最大的 k 使得 T[1…k]=T[(q-k+1)…q],从而计算出 s’使得 T[1…k]=S[s’…s’+k-1].其中 s,+k-1=s+q-1。
【算法描述】 int Index_KMP(SString S, SString T, int pos) { int i, j; i=pos; j=1; while (i<=S[0]&&j<=T[0]) { if (j==0||S[i]== T[j]) { ++i; ++j; } else j = next[j];