MT 样本2008-除湿机样本
- 格式:pdf
- 大小:1.90 MB
- 文档页数:16
Classic Light AL and PL Lines Entry Level balancesClassic Light AL and PL balances offer reliable results, easy operation and METTLER TOLEDO quality at an inexpensive price.C l a s s i c L i g h t B a l a n c e sØ 90Ø 100Ø 180RS232Adjustment . Adjustment at a keystroke with an external weight.Built-in applications. E asy-to-use application programs built-in as standard:• Piece counting with simple reference selection • % weighing• Dynamic weighing with automatic or manual start.• Recall weight • +/- weighing • Free FactorUnits . Weighing results in different units: kg, g, mg, lb, oz, ozt, GN, dwt, mo, m, tl.Display increment . Faster weighing withreduced readability. For quick weighing results. Below weighing . Hook for weighing below the balance.Draft shield. Glass draft shield with sliding doors. Free access from right, left and aboveInterface . Standard RS232 interface with DB9 connector (except Asia).Balance model Max. Load Adjustment Repeatability Linearity Approval Balance Size (LxWxH)AL54 51 g Cal Ext 0.0001 g 0.0002 g • 238x335x364 mm AL104 110 g Cal Ext 0.0001 g 0.0002 g • 238x335x364 mm AL204 210 g Cal Ext 0.0001 g 0.0003 g • 238x335x364 mmPL303 310 g Cal Ext 0.001 g 0.002 g 238x335x287 mm PL403 410 g Cal Ext 0.001 g 0.002 g 238x335x287 mmPL3002 3100 g Cal Ext 0.01 g 0.03 g 238x335x111 mm PL40024100 g Cal Ext 0.01 g 0.03 g 238x335x111 mmReadability 0.0001 g0.001 g0.01 gApproved versions of all AL models available.FeaturesRS-P26 PrinterOrder No. 12120788Ergonomically designedoperation keys like Zero/Tare,Date/Time, Feed, PrintRS232 aux. display Order No. 12120057Anti-theft device Order No. 590101Steel cord with lock secures the balance.Subject to technical changes ©09/2006 Mettler-Toledo AG Printed in Switzerland 11795780Quality certificate ISO9001Environment certificate ISO14001Internet: Worldwide serviceFor more informationLabX direct balance Order No. 11120340Simple data input by connecting the balance to a PC.WeightsWeight for tests and adjustments. Guaranteed traceability.For more Information: /weightsDensity kitOrder No. 33360For the determination of the density of solids.AccuPacOrder No. 21254691For operating independently from AC. Rechargeable external power source for up to 18 hours weighing operation.USB-232 CableOrder No. 11103691The USB-232 converter is an intel-ligent expansion module that connects to a PC USB port. Supporting baud rates from 1200 to 115.2K Technical dataClassic Light AL and PL lines Entry level balancesWeighing Pan (mm)。
海关总署公告2008年第76号――公布2008年商品归
类决定的公告
文章属性
•【制定机关】中华人民共和国海关总署
•【公布日期】2008.10.28
•【文号】海关总署公告2008年第76号
•【施行日期】2008.10.28
•【效力等级】部门规范性文件
•【时效性】现行有效
•【主题分类】通关
正文
海关总署公告
(2008年第76号)
为便于进出口货物的收发货人及其代理人正确确定进出口货物的商品归类,减少商品归类争议,保障海关商品归类执法的统一,根据《中华人民共和国海关进出口货物商品归类管理规定》(海关总署令第158号),海关总署决定公布2008年商品归类决定(Ⅰ)(见附件)。
该批归类决定自本公告发布之日起执行。
商品归类决定所依据的法律、行政法规以及其他相关规定发生变化的,商品归类决定同时失效。
特此公告。
附件:2008年商品归类决定(Ⅰ)
二○○八年十月二十八日附件
2008年商品归类决定(Ⅰ)。
一标段除湿机技术要求设备名称原设定技术性能、规格等要求变更后技术性能、规格等要求移动除湿机1.除湿量≥7.0kg/h。
2.采用微电脑控制,LED数码显示,可根据室内湿度自动控制运行,在湿度RH=10%-95%范围内任意设定选择,调节精度1%。
3.适用温度范围5℃-38℃。
★4.采用全封闭旋转式大3P压缩机,机组功率≥2.8KW。
两器三排蒸发三排冷凝结构、24孔、0.32壁厚。
5.大风量低噪声风机,风量≥1800m3/h,噪声≤60db。
6.除湿机各类电器元件选用行业内性能优异的一线品牌。
7.除湿机配备的4个脚轮采用直径75mm的重载万向轮,其中两个定向轮,两个方向刹车轮。
8.除湿机电路带相序保护器等保护装置。
9.除湿机带故障自动检测功能。
10.配电箱置于机组内,带独立柜门,检修门内侧贴过塑的电器原理图,粘贴牢靠。
配电箱体外采用螺丝固定机组外壳。
11.配电箱应做防尘防潮防水处理,电路板表面、公母头插线口采用绝缘套。
12.配电箱外接电源电缆线引出机组壳体外2米,线号标识清楚。
1.最大名义除湿量≥6.3kg/h。
[名义除湿量为名义工况(进风干球温度27℃,湿球温度21.2℃,相对湿度60%)、额定风量下的除湿量]。
2.采用PLC微电脑控制,控制面板能设定温湿度,可显示运行状态、故障内容、累计运行时间等信息。
可根据室内湿度自动控制运行。
3.配置有手自动转换按钮和强制启停开关,在控制面板不能正常工作的情况下强制启停设备。
4.适用进风干球温度范围5℃-32℃。
5.★采用全封闭涡旋式压缩机,机组功率≥3.5KW。
6.大风量低噪声风机,风量≥1800m3/h,噪声≤60db。
7.除湿机各类电器元件应选用行业内性能优异的一线品牌。
8.除湿机配备的4个脚轮采用直径不小于10cm的重载橡胶轮,其中两个定向轮,两个方向刹车轮。
9.除湿机电路应带相序保护器,过流、过载等必要的电路保护装置,继电器应带指示灯和接线图。
10.除湿机制冷系统应带高压、低压等必要的保护装置,除湿机外壳有高压低压表,便于观察。
MMT测试方法2.5.1.1实验仪器SDL ATLAS Ltd 型 MMT ( Moisture Management Tester ) ;恒温恒湿室(20±1℃,65%±2%RH)。
2.5.1.2实验样品的制备1)将样品剪成8.0×8.0±0.1㎝的正方形,每组3个,每个样品做三组;2)用皂粉洗涤样品5min,再用蒸馏水冲洗;3)用“蒸汽熨斗”(在样品上覆上一块织物)除去样品的水分及表面皱褶;4)将样品置于一个平台上,并置于已调节好的标准环境中至少24h,测试织物的标准环境(附:AATCC法),即温度20±1℃,相对湿度65%±2%。
2.5.1.3测试液的准备1)在1L蒸馏水中加入9g NaCl进行标度;2)用所提供的导电计测试溶液的导电率,使其应为16±0.2ms,如果偏小,添加Na反之添加蒸馏水;3)将制备的测试液注入到所提供的容器中(位于MMT单元的后面部分);4)将上感应器上升到锁定位置,并放一块毛巾于下感应器上;5)按下“Pump”键直至测试液从容器中抽出并滴在毛巾上,大约要1-2min;6)观察至硅橡胶管内没有气泡,否则重复上面的步骤至管中被测试液充满。
2.5.1.4实验步骤1)运行MMT程序并确保计算机和MMT之间已经建立联系,这将显示在窗口上和MMT系统(connect);2)将上感应器升起并将准备好的样品放置在下感应器上;3)将上感应器自由的放置在下感应器上面;4)关上MMT仪器的门;5)选择“Setting”和“Run Parameter”,确认“Pump On Time”设置正确(在AATCC实验中设置为20s),设定测试时间为120s;6)确认当前屏幕显示为“Water Content vs Time”,如果不是,选择“view”菜单,然后点击“Water Content vs Time”;7)选择“Run”菜单,点击“start”来进行实验,在实验过程中,不要运行计算机的其他程序,以免MMT数据丢失;8)测试结束后,相应数据将显示在计算机的屏幕上;9)移开测试后的样品;10)置另一样品前,使上感应器停在锁定的位置,用干净毛巾擦拭上下感应器,晾 1min,确保感应器上没有残留的水汽;11)放置一新样品,重复6-10步;12)输出实验数据到文件中,输入文件名并保存;13)进行新一组样品测试时,点击“File”然后点击“New”,重复从步骤6开始。
2011-2015年中国除湿机行业市场调研与行业报告简介除湿机又称为抽湿机,一般可分为家用除湿机和工业除湿机两大类,属于制冷空调家庭中的一个小成员。
通常,除湿机由压缩机、热交换器、风扇、盛水器、机壳及控制器组成,其工作原理是:由风扇将潮湿空气抽入机内,通过热交换器,此时空气中的水份冷凝成水珠,变成干燥的空气排出机外,如此循环使室内湿度降低。
目前全球除湿机的主要产地集中在意大利、日本、中国和中国台湾等地,中国在全球除湿机市场中的地位日益显著。
特别是工业除湿机,应用在医药,医院,电子,计算机,食品行业居多;目前,家用除湿机在中国国内市场才刚刚起步,还没有完全被中国的消费者认知。
中国报告网发布的《2011-2015年中国除湿机行业市场调研与行业前景预测报告》共十一章。
首先介绍了除湿机相关概述、中国除湿机市场运行环境等,接着分析了中国除湿机市场发展的现状,然后介绍了中国除湿机重点区域市场运行形势。
随后,报告对中国除湿机重点企业经营状况分析,最后分析了中国除湿机行业发展趋势与投资预测。
您若想对除湿机产业有个系统的了解或者想投资除湿机行业,本报告是您不可或缺的重要工具。
本研究报告数据主要采用国家统计数据,海关总署,问卷调查数据,商务部采集数据等数据库。
其中宏观经济数据主要来自国家统计局,部分行业统计数据主要来自国家统计局及市场调研数据,企业数据主要来自于国统计局规模企业统计数据库及证券交易所等,价格数据主要来自于各类市场监测数据库。
报告目录、图表部份目录第一章除湿机产业相关概述第一节除湿机阐述一、家用抽湿机二、商用除湿机第二节除湿机主要类型一、冷却除湿机1、按使用功能分2、按有无带风机分3、按结构形式分4、按适用温度范围分5、按送回风方式分6、按控制形式分7、按特殊使用情况分二、转轮除(吸)湿机三、溶液除(吸)湿机第二章中国小家电市场发展现状分析第一节中国小家电市场概况一、小家电市场现状分析二、小家电的市场利润分析三、小家电热销礼品市场第二节国际小家电资本在中国市场的发展分析一、ACA在中国发展现状二、德国西门子厨卫小家电在中国的发展三、法国赛博将进入中国小家电市场第三节中国小家电市场的问题分析一、小家电市场成长中的问题二、中国小家电高端市场占有率低三、小家电销售促进中出现的问题分析第四节中国小家电市场发展策略分析一、小家电市场成功策略二、中国小家电企业提升竞争力的措施三、小家电弱势品牌进入新市场的途径第三章中国除湿机产业运行环境分析第一节国内除湿机经济环境分析一、GDP历史变动轨迹分析二、固定资产投资历史变动轨迹分析三、2011年中国除湿机经济发展预测分析第二节中国除湿机行业政策环境分析第四章中国除湿机行业发展局势分析第一节中国除湿机产业发展概况一、日本家用除湿机市场分析二、除湿机技术分析三、除湿机价格分析第二节中国除湿机产业运行态势分析一、空调器与独立除湿器工作方式的区别简析二、LG问题除湿机不涉中国市场三、除湿器椰城热销价格不菲种类偏少第三节除湿机行业发展存在的问题分析第五章中国除湿机市场运行态势分析第一节中国除湿机市场分析一、更加关注健康成就潜在市场二、认知度不高市场不尽如人意三、强势品牌缺乏市场鱼龙混杂四、国内外转轮除湿机发展现状第二节中国除湿机市场产销情况分析一、中国除湿机市场需求结构分析二、中国除湿机市场生产特点分析三、中国除湿机市场销售分析第三节影响中国除湿机市场发展因素分析第六章中国除湿机市场品牌以及消费者研究分析第一节中国除湿机市场品牌发展概况一、中国几大除湿机品牌点评二、中国除湿机市场品牌比较三、中国市场十大除湿机品牌排行情况第二节中国除湿机消费者研究一、除湿机品牌认知情况二、消费者拥有和最近一次购买除湿机情况三、除湿机产品购买时间分布情况四、消费者对除湿机功能使用及评价五、除湿机现实消费者特征六、除湿机产品购买考虑因素及重视程度七、除湿机产品购买价格及价格期望八、需要改进的功能第七章2008-2010年中国除湿机制造行业数据监测分析第一节2008-2010年中国除湿机行业总体数据分析一、2008年中国除湿机行业全部企业数据分析二、2009年中国除湿机行业全部企业数据分析三、2010年中国除湿机行业全部企业数据分析第二节2008-2010年中国除湿机行业不同规模企业数据分析一、2008年中国除湿机行业不同规模企业数据分析二、2009年中国除湿机行业不同规模企业数据分析三、2010年中国除湿机行业不同规模企业数据分析第三节2008-2010年中国除湿机行业不同所有制企业数据分析一、2008年中国除湿机行业不同所有制企业数据分析二、2009年中国除湿机行业不同所有制企业数据分析三、2010年中国除湿机行业不同所有制企业数据分析第八章中国除湿机市场竞争格局分析第一节中国除湿机市场竞争激烈分析一、除湿机品牌竞争分析二、除湿机价格竞争力分析三、除湿机技术竞争分析第二节中国除湿机产业集中度分析一、企业集中度分析二、市场集中度分析第三节中国除湿机企业提升竞争力策略分析第九章中国除湿机市场重点企业分析第一节上海日立电器有限公司一、企业概况二、企业主要经济指标分析三、企业盈利能力分析四、企业偿债能力分析五、企业运营能力分析六、企业成长能力分析第二节开平仁星电器有限公司一、企业概况二、企业主要经济指标分析三、企业盈利能力分析四、企业偿债能力分析五、企业运营能力分析六、企业成长能力分析第三节TCL德龙家用电器(中山)有限公司一、企业概况二、企业主要经济指标分析三、企业盈利能力分析四、企业偿债能力分析五、企业运营能力分析六、企业成长能力分析第四节友隆电器工业(深圳)有限公司一、企业概况二、企业主要经济指标分析三、企业盈利能力分析四、企业偿债能力分析五、企业运营能力分析六、企业成长能力分析第五节宁波民丰电器有限公司一、企业概况二、企业主要经济指标分析三、企业盈利能力分析四、企业偿债能力分析五、企业运营能力分析六、企业成长能力分析第六节蒙特空气处理设备(北京)有限公司一、企业概况二、企业主要经济指标分析三、企业盈利能力分析四、企业偿债能力分析五、企业运营能力分析六、企业成长能力分析第七节天津昌原日新塑料制品有限公司一、企业概况二、企业主要经济指标分析三、企业盈利能力分析四、企业偿债能力分析五、企业运营能力分析六、企业成长能力分析第八节中山国宝电科技有限公司一、企业概况二、企业主要经济指标分析三、企业盈利能力分析四、企业偿债能力分析五、企业运营能力分析六、企业成长能力分析第九节西部技研环保节能设备(常熟)有限公司一、企业概况二、企业主要经济指标分析三、企业盈利能力分析四、企业偿债能力分析五、企业运营能力分析六、企业成长能力分析第十节杭州弘泰电器有限公司一、企业概况二、企业主要经济指标分析三、企业盈利能力分析四、企业偿债能力分析五、企业运营能力分析六、企业成长能力分析第十章2011-2015年中国除湿机市场发展前景及盈利预测分析第一节2011-2015年中国除湿机市场发展前景分析一、产品种类日益丰富市场前景看好二、新技术的不断应用将进一步促进市场的发展三、中低档除湿机市场占有率将逐步提升四、品牌集中度将提高第二节2011-2015年中国除湿机市场发展趋势分析一、除湿机供给预测分析二、除湿机需求预测分析第三节2011-2015年中国除湿机市场盈利预测分析第十一章2011-2015年中国除湿机行业投资机会与风险分析第一节2011-2015年中国除湿机行业投资环境分析第二节2011-2015年中国除湿机行业投资机会分析一、除湿机投资潜力分析二、除湿机投资吸引力分析第三节2011-2015年中国除湿机行业投资风险分析一、市场竞争风险分析二、政策风险分析三、技术风险分析图表目录(部分):图表:2005-2011年国内生产总值图表:2005-2011年居民消费价格涨跌幅度图表:2011年居民消费价格比上年涨跌幅度(%)图表:2005-2011年国家外汇储备图表:2005-2011年财政收入图表:2005-2011年全社会固定资产投资图表:2011年分行业城镇固定资产投资及其增长速度(亿元)图表:2011年固定资产投资新增主要生产能力图表:上海日立电器有限公司主要经济指标走势图图表:上海日立电器有限公司经营收入走势图图表:上海日立电器有限公司盈利指标走势图图表:上海日立电器有限公司负债情况图图表:上海日立电器有限公司负债指标走势图图表:上海日立电器有限公司运营能力指标走势图图表:上海日立电器有限公司成长能力指标走势图图表:开平仁星电器有限公司主要经济指标走势图图表:开平仁星电器有限公司经营收入走势图图表:开平仁星电器有限公司盈利指标走势图图表:开平仁星电器有限公司负债情况图图表:开平仁星电器有限公司负债指标走势图图表:开平仁星电器有限公司运营能力指标走势图图表:开平仁星电器有限公司成长能力指标走势图图表:TCL德龙家用电器(中山)有限公司主要经济指标走势图图表:TCL德龙家用电器(中山)有限公司经营收入走势图图表:TCL德龙家用电器(中山)有限公司盈利指标走势图图表:TCL德龙家用电器(中山)有限公司负债情况图图表:TCL德龙家用电器(中山)有限公司负债指标走势图图表:TCL德龙家用电器(中山)有限公司运营能力指标走势图图表:TCL德龙家用电器(中山)有限公司成长能力指标走势图图表:友隆电器工业(深圳)有限公司主要经济指标走势图图表:友隆电器工业(深圳)有限公司经营收入走势图图表:友隆电器工业(深圳)有限公司盈利指标走势图图表:友隆电器工业(深圳)有限公司负债情况图图表:友隆电器工业(深圳)有限公司负债指标走势图图表:友隆电器工业(深圳)有限公司运营能力指标走势图图表:友隆电器工业(深圳)有限公司成长能力指标走势图图表:宁波民丰电器有限公司主要经济指标走势图图表:宁波民丰电器有限公司经营收入走势图图表:宁波民丰电器有限公司盈利指标走势图图表:宁波民丰电器有限公司负债情况图图表:宁波民丰电器有限公司负债指标走势图图表:宁波民丰电器有限公司运营能力指标走势图图表:宁波民丰电器有限公司成长能力指标走势图图表:蒙特空气处理设备(北京)有限公司主要经济指标走势图图表:蒙特空气处理设备(北京)有限公司经营收入走势图图表:蒙特空气处理设备(北京)有限公司盈利指标走势图图表:蒙特空气处理设备(北京)有限公司负债情况图图表:蒙特空气处理设备(北京)有限公司负债指标走势图图表:蒙特空气处理设备(北京)有限公司运营能力指标走势图图表:蒙特空气处理设备(北京)有限公司成长能力指标走势图图表:天津昌原日新塑料制品有限公司主要经济指标走势图图表:天津昌原日新塑料制品有限公司经营收入走势图图表:天津昌原日新塑料制品有限公司盈利指标走势图图表:天津昌原日新塑料制品有限公司负债情况图图表:天津昌原日新塑料制品有限公司负债指标走势图图表:天津昌原日新塑料制品有限公司运营能力指标走势图图表:天津昌原日新塑料制品有限公司成长能力指标走势图图表:中山国宝电科技有限公司主要经济指标走势图图表:中山国宝电科技有限公司经营收入走势图图表:中山国宝电科技有限公司盈利指标走势图图表:中山国宝电科技有限公司负债情况图图表:中山国宝电科技有限公司负债指标走势图图表:中山国宝电科技有限公司运营能力指标走势图图表:中山国宝电科技有限公司成长能力指标走势图图表:西部技研环保节能设备(常熟)有限公司主要经济指标走势图图表:西部技研环保节能设备(常熟)有限公司经营收入走势图图表:西部技研环保节能设备(常熟)有限公司盈利指标走势图图表:西部技研环保节能设备(常熟)有限公司负债情况图图表:西部技研环保节能设备(常熟)有限公司负债指标走势图图表:西部技研环保节能设备(常熟)有限公司运营能力指标走势图图表:西部技研环保节能设备(常熟)有限公司成长能力指标走势图图表:杭州弘泰电器有限公司主要经济指标走势图图表:杭州弘泰电器有限公司经营收入走势图图表:杭州弘泰电器有限公司盈利指标走势图图表:杭州弘泰电器有限公司负债情况图图表:杭州弘泰电器有限公司负债指标走势图图表:杭州弘泰电器有限公司运营能力指标走势图图表:杭州弘泰电器有限公司成长能力指标走势图图表:2011-2015年中国除湿机供给预测分析图表:2011-2015年中国除湿机需求预测分析图表:2011-2015年中国除湿机市场盈利预测分析图表:略……【出品单位】中国报告网11。
文件编号:URS-XX-2017-03-01XXXX公司物流部除湿机用户需求说明书目录1.审批表 (2)2.概述 (2)3.法规标准 (2)4.前期调研准备 (3)5.技术要求 (3)5.1 性能要求 (3)5.2厂房设施要求 (3)5.3工程要求 (4)5.4 QA要求 (4)5.5 EHS要求 (5)6.服务要求 (5)7.财务预算 (5)8.版本历史 (5)1审批表2概述我部库区是仓储包材的主要区域,现有3台除湿机在阴雨天库区湿度无法达到检查要求。
为了迎接WHO的检查,现申请采购3台220V除湿机以最大满足仓储条件。
具有操作方便、安全可靠的特点,能适应工作环境,售后服务好等。
3法规标准除湿机应符合国家的如下法规标准:GB/T 19411-2003《国家标准》GB/T20109技术规范《全新风除湿机》GB 4706.32-2004 《家用和类似用途电器的安全热泵、空调器和除湿机的特殊要求》GB 4706.1-1998《家用和类似用途电器的安全通用要求》GB 4706.32-1996 《家用和类似用途电器的安全热泵、空调器和除湿机的特殊要求》GB 4343-1995《家用和类似用途电器电热器具,电动工具以及类似电器无线电干扰特性测量方法和允许值》GB 4343.2-1999《家用电器、电动工具和类似器具的要求第2部分:抗干扰---产品类标准》GB 17625.1-1998《低压电器及电子设备发出的谐波电流限值》4.前期调研在设备选型过程中我们依据公司目前除湿机使用的实际情况,着重考察知名生产企业的资历、产品类别特点和适应性等,结合性价比进行全面评估,建议选择仟井TH-130C型除湿机或国内知名品牌的产品。
5.技术要求5.1性能要求最大除湿量:≥130L/D适用面积:≥130-260㎡重量:≤60㎏额定电压:220V额定功率:≥1750W5.2厂房设施要求安装地面平整,库房密封性良好。
5.3工程要求5.3.1材质及系统构件凡未注明部分、采用企业标准的均必须高于等同于国家关于制作上述产品的各项要求,包括测试要求。
ISO 291—2008塑料——塑料试样状态调节和试验的标准环境1范围本标准提出了各种塑料及各类试样在相当于实验室平均环境条件的恒定环境条件下进行状态调节和试验的规范。
本标准不包括用于某些特殊试验或材料或模拟某特定气候条件的专用环境。
2 规范性引用文件以下文件在使用本文件中不可或缺。
未标示日期的文件,其最新版本(包括任何修正)对本标准有效。
ISO 62,塑料——水吸附量的测定3定义本标准采用下列定义。
3.1 标准环境标准环境是指优先选用的、规定了空气温度和湿度且限制了大气压强和空气循环速度范围的恒定环境,该空气中不含明显的外加成分,且环境未受到任何明显的外加辐射影响。
注1:标准环境使样品或试样能够达到并保持规定的状态。
注2:标准环境相当于实验室的平均环境条件,并能建立在(环境可控制的)状态调节柜、箱或房间中。
3.2 状态调节环境进行试验前保存样品或试样的恒定环境。
3.3 试验环境在整个试验期间样品或试样所处的恒定环境。
3.4状态调节为使样品或试样达到温度和湿度的平衡状态所进行的一种或多种操作。
3.5 状态调节程序状态调节环境和状态调节周期的结合。
3.6 室温相当于没有控制温、湿度的实验室一般大气条件的环境。
注:“室温状态下”指空气温度在规定的范围内,相对湿度、大气压力或空气循环速率没有规定。
空气温度一般指18 o C至28 o C,表述为“18 o C至28 o C的室温状态下”。
4原理如果把试样暴露在规定的状态调节环境或温度中,那么试样与状态调节环境或温度之间即可达到可再现的温度和/或含湿量平衡的状态。
本标准中没有说明如何确定试样是否湿度敏感的方法。
一些材料可能需要特殊的状态调节条件,需遵照相关的国际标准。
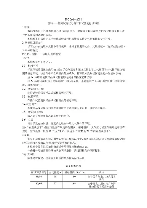
5标准环境除非另有规定,使用表1所给的条件作为标准环境。
表1标准环境注:表1中的数值适用于大气压强在86 kPa和106 kPa之间的一般海拔高度及空气循环速度≤1 m/s的场合。
6标准环境的等级表2给出了标准环境的两种不同等级,对应于温度和相对湿度的不同容差(即容许偏差)水平。