扭矩传感器原理及应用
- 格式:doc
- 大小:32.50 KB
- 文档页数:5
扭矩传感器校验标准一、扭矩传感器校准基本原理扭矩传感器是用于测量机械设备扭矩的一种传感器。
在实际应用中,为了确保测量结果的准确性和可靠性,通常需要对扭矩传感器进行定期校准。
扭矩传感器的校准基本原理是通过比较标准负载和实际测量结果,对传感器的输出进行校准。
扭矩传感器的校准可分为静态校准和动态校准两种方法。
二、静态校准静态校准是指在负载不变的情况下进行校准。
静态校准方法可以采用标准砝码比较法或者悬挂法。
(1)标准砝码比较法:该方法是将标准砝码悬挂在传感器的接头位置,通过比较传感器的读数和标准砝码的重量,来验证传感器读数的准确性。
该方法适用于小扭矩传感器的校准。
实际操作步骤:①将标准砝码悬挂在传感器的接头位置;②读取传感器的输出值,并记录下来;③拿下标准砝码,重新读取传感器的输出值,并将读数与记录值进行比较,以验证传感器的准确性。
(2)悬挂法:悬挂法也是一种直接比较法,常用于大扭矩传感器的校准。
该方法是通过悬挂不同重物,来比较传感器输出的扭矩值。
具体的操作步骤如下:①将传感器安装在支架上,使其与安装板平行;②悬挂不同重物,同时记录传感器读数;③重复上述步骤2-3,直到悬挂不同重物时记录值与实际值误差最小。
三、动态校准动态校准是在负载变化的情况下进行校准。
动态校准方法可以采用扭矩标定器或者校准架进行。
(1)扭矩标定器:扭矩标定器是一种实验室常用的校准设备,适合于精度要求比较高的扭矩传感器。
该设备通过一块标定轮和一个电器控制系统,产生一定的转矩信号,并将该信号传输到扭矩传感器上进行校准。
实际操作步骤:①根据标定器的使用说明,将传感器连接到标定器上;②按照标定器的设置要求,将标定器设置为连续或者单点模式;③开始标定程序,记录下标定过程中每个数据点的数据,并进行校准。
(2)校准架:校准架是一种相对简单的校准设备,构造简单,易于使用,适合于现场扭矩传感器的校准。
实际操作步骤:①将扭矩传感器安装在校准架上,并连接好电缆;②带负载操作,根据需要改变负载大小;③记录传感器的读数,检查校准结果是否符合需求。
光电式扭矩传感器工作原理
光电式扭矩传感器是一种用于测量旋转装置扭矩的传感器。
它
的工作原理基于光电效应和应变测量技术。
首先,光电式扭矩传感器利用光电效应来测量扭矩。
在传感器
的内部,通常会有一对光栅或者光栅条,其中一个固定在传感器的
外壳上,另一个连接到旋转装置上。
当旋转装置受到扭矩作用时,
连接到旋转装置上的光栅条会发生相对于固定光栅的微小位移。
这
种位移会改变光栅之间的光学信号传输,进而产生一个与扭矩大小
成正比的光学信号。
其次,传感器会将光学信号转换成电信号。
这通常是通过内部
的光电传感器和信号处理电路来实现的。
光电传感器会检测光栅之
间的光学信号变化,并将其转换成电信号。
信号处理电路会进一步
放大、滤波和转换电信号,以便于后续的数字化处理或者直接输出
给用户。
最后,传感器会输出扭矩数值。
经过信号处理电路处理后的电
信号会被转换成扭矩的数值。
这个数值可以通过显示屏、数据接口
或者其他输出方式呈现给用户,以便用户能够实时监测扭矩的数值。
总的来说,光电式扭矩传感器通过光电效应测量扭矩,并通过
信号处理电路将光学信号转换成电信号,最终输出扭矩数值给用户。
它的工作原理相对简单,但在工业生产和科学研究中有着广泛的应用。
扭矩传感器原理
扭矩传感器是一种用于测量物体受到的扭矩大小的设备。
它基于弹性元件的变形来实现扭矩的测量。
下面将介绍扭矩传感器的原理。
扭矩传感器通常由两个主要部分组成:驱动轴和测量元件。
驱动轴通常与输出轴(被测量物体)相连,而测量元件则通过虚设弹簧系统与驱动轴相连。
当扭矩传感器受到扭矩时,驱动轴和测量元件之间会发生微小的相对转动。
这个转动会引起测量元件上的弹簧系统的变形。
测量元件的设计使得弹簧系统的变形与扭矩大小成正比。
为了测量这种弹簧系统的变形,一种常用的方法是使用应变计。
应变计是一种将物体的变形转换为电阻值变化的传感器。
它们通常由导电材料制成,如金属箔或导电细丝。
应变计被粘贴在测量元件的表面上,以便能够感知到弹簧系统的变形。
当弹簧系统变形时,应变计中的金属箔或导电细丝也会发生微小的拉伸或压缩,从而导致电阻值的变化。
通过测量应变计上的电阻值变化,可以计算出扭矩大小。
这通常通过将扭矩传感器连接到一个测量电路中来实现。
测量电路会根据电阻值的变化产生相应的电压或电流信号。
最后,这个电压或电流信号可以连接到显示器或记录设备等外部设备,以便实时监测和记录扭矩数值。
总结起来,扭矩传感器通过测量弹簧系统的变形来实现对扭矩大小的测量。
这是通过将应变计与测量元件结合并将其连接到一个测量电路中来实现的。
通过测量电路中相应的电压或电流信号,可以获得准确的扭矩数值。
扭矩传感器工作原理
扭矩传感器是一种测量旋转或扭曲力矩的装置,它通过改变的电信号来检测旋转物体上的力矩。
其工作原理可以分为两种不同的类型:压电型和电阻型。
1. 压电型扭矩传感器:
压电型扭矩传感器使用压电晶体材料,如石英晶体或陶瓷,作为敏感元件。
当物体扭曲时,扭矩作用在压电材料上会引起压电材料的形变,从而产生电荷。
这些电荷可通过电极收集,并转换成电压信号。
传感器还包括放大电路,将电荷转换成线性输出电压。
这种类型的传感器对快速变化的力矩可以有很好的响应,并且具有较高的精确度和稳定性。
2. 电阻型扭矩传感器:
电阻型扭矩传感器利用物体的扭转来改变内置电阻元件的电阻值。
通常,传感器会包含一个弹性元件,如弹簧,以及与其相连的旋转轴。
当旋转轴扭转时,弹性元件也会相应扭曲。
传感器的弯曲部分具有一条电阻丝,当弯曲度变化时,电阻丝的长度和/或截面积也会变化,从而改变电阻。
通过测量电阻值的
变化,可以确定旋转物体上的力矩大小。
这种类型的传感器适用于高温和高压环境,并且具有较低的成本。
这两种类型的扭矩传感器都广泛应用于工业自动化、汽车、航空航天、船舶和其他领域,用于测量和控制扭矩的大小和方向。
汽车扭矩传感器原理
汽车扭矩传感器是一种用于测量发动机输出扭矩的装置。
它可以通过测量发动机输出轴上的扭矩来确定引擎的输出能力和负载情况。
汽车扭矩传感器的工作原理是基于应力和应变之间的关系。
它通常由一个弹性元件和一个测量装置组成。
弹性元件,通常是一个扭转弹簧或者柔性传动系统,将扭矩从引擎输出轴传递到测量装置上。
当引擎输出扭矩时,弹性元件会发生扭曲,导致扭矩在测量装置上产生反应。
测量装置,一般是一种敏感的电子传感器,可以将扭矩转化为电信号。
这种传感器通常使用霍尔效应、应变计或者电容变化等原理来进行测量。
当扭矩传递到测量装置上时,它会产生与扭矩大小成正比的电信号。
通过读取测量装置输出的电信号,车辆控制单元可以确定发动机的输出扭矩。
这将有助于控制车辆的动力分配、传动系统的调整以及驱动方式的优化,提高行车安全性和燃油效率。
总而言之,汽车扭矩传感器利用弹性元件和测量装置的协同作用,将发动机输出扭矩转化为电信号,从而实现对车辆性能的监测和控制。
电动助力转向系统用扭矩传感器综述摘要:扭矩传感器是汽车电动助力转向系统(EPS)的重要组成部分,其性能的优劣直接影响到EPS系统性能的优劣。
本文介绍了目前具有代表性的几种扭矩传感器,同时预测了电动助力转向系统用扭矩传感器的发展趋势。
关键词:电动助力转向系统;扭矩传感器;电位计式;霍尔式;电感耦合式;光电式1 概述随着人们对环保问题的日益重视以及汽车电子的迅猛发展,电动助力转向系统(Electric Power Steering,EPS)这个集环保、节能、安全、舒适为一体的产品正越来越受到汽车厂商的重视。
EPS与技术成熟的HPS 相比,市场份额已初具规模。
目前全球汽车工业发展势头良好,尤其是在中国市场。
汽车电子能够极大提升汽车性能,多数汽车部件已经实现了电子化。
转向系统作为汽车的重要组成部件,电子化也必将成为今后的必然趋势。
目前,在全世界汽车行业中,EPS系统每年正以9%-10%的增长速度发展。
国家发展改革委新修订的《产业结构调整指导目录(2011年本)》于2011年6月1日起开始实施。
与上一版(2005年本)相比,新目录在汽车产业相关部分做了较大调整。
其中,汽车业的政策优待程度“鼓励类”中新增加了电动转向系统,这表明未来EPS将得到国家相关政策的大力扶持。
[1]电动助力转向系统中,通过扭矩传感器探测司机在转向操作时方向盘产生的扭矩或转角的大小和方向,并将所需信息转化成数字信号输入控制单元,再由控制单元对这些信号进行运算后得到一个与行驶工况相适应的力矩,最后发出指令驱动电动机工作,电动机的输出转矩通过传动装置的作用而助力。
因此扭矩传感器是EPS系统中最重要的器件之一。
2 电动助力转向系统用扭矩传感器分类按传感器的敏感元件来分类,扭矩传感器主要有接触式和非接触式两大类。
其中接触式扭矩传感器应用较广泛的主要有两种,一种是新跃仪表厂生产的悬臂梁式传感器,一种是美国BI公司生产的双圆盘式传感器。
非接触式传感器主要有基于MMT公司技术的霍尔式传感器,代表性的公司有BOSCH公司、LG公司、BI公司、Valeo公司,另外还有Hella公司设计的电感耦合式传感器,Methode electronics公司设计的电容式传感器,Lucas公司设计的光电式传感器。
扭矩传感器说明书传感器概述•定义:扭矩传感器是一种用于测量物体扭矩(转矩)的传感器。
•作用:它能够将物体受到的扭矩信号转换为相应的电信号输出,用以监测和控制扭矩的大小和变化。
•结构:扭矩传感器通常由弹性元件、传感器芯片、信号处理电路和输出接口等组成。
工作原理•弹性元件:传感器的弹性元件是测量扭矩的关键部分,通常采用金属箔片或弹簧杆等材料制成。
•应变测量:当物体受到扭矩作用时,弹性元件会发生弯曲变形,变形量与扭矩成正比。
•传感器芯片:通过固定在弹性元件上的应变片,将应变量转化为电信号,并进行放大和处理。
•信号处理:传感器芯片会对信号进行滤波、放大和线性化处理,以提高测量精度和稳定性。
•输出接口:经过信号处理后的电信号,经由输出接口传输给控制系统或显示设备进行进一步处理和显示。
技术特点1.高精度:扭矩传感器具有较高的测量精度,通常可以达到0.1%的满量程。
2.宽测量范围:扭矩传感器能够适应不同扭矩范围的测量需求,常见的测量范围从0.1 Nm到10000 Nm不等。
3.高稳定性:传感器具有良好的温度稳定性和长期稳定性,能够保证测量结果的可靠性和一致性。
4.快速响应:扭矩传感器具有较快的响应速度,可以实时监测扭矩的变化。
5.耐用性强:传感器通常采用高强度材料制成,能够承受较大的机械冲击和振动,具有较长的使用寿命。
应用领域1. 汽车工业•扭矩监测:扭矩传感器可用于汽车发动机、变速器和传动系统的扭矩监测与控制。
•制动系统:用于制动力和制动扭矩的测量,确保制动系统的准确性和安全性。
•动力传递:测量发动机输出扭矩,优化动力传递效率和性能。
2. 航空航天•发动机测试:用于航空发动机的扭矩测试和评估,确保发动机性能和可靠性。
•飞行控制:测量飞机各部件的扭矩,对飞行控制系统进行实时监测和调整。
3. 机械制造•负载测试:用于各种机械设备的负载测试和负载监控,确保设备按设计要求正常工作。
•工艺控制:根据扭矩的变化调整机械设备的加工参数,提高产品的加工质量和稳定性。
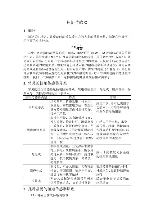
扭矩传感器1.概述扭矩又叫转矩,是反映转动设备输出力的大小的重要参数。
扭矩在物理学中用下面的公式计算。
其中:P表示转动设备的输出功率,单位千瓦(k W);M表示转动设备的输出扭矩,单位牛米(N·m);N表示转动设备的转速,单位转/分钟(r/min)。
从公式可以看出,扭矩是一个与功率和转速相关的物理量,它反映了转动设备输出功率和转速的比值关系。
如果知道了转动设备的输出功率和转动速度,就可以利用公式计算出转动设备的扭矩。
但实际生产中,功率的测量是不容易的,而扭矩可以利用较简单的装置把扭矩转化为力和磁的测量,对于力和磁这两个物理量的检测,我们有许多成熟工具,这样扭矩的测量就变得相对简单了。
2.常见的扭矩传感器分类常见的扭矩传感器包括电阻应变式、磁电相位差式、光电式、磁弹性式、振3.几种常见的扭矩传感器原理(1)电磁齿栅式转矩传感器电磁齿(栅)式转矩传感器的基本原理是通过磁电转换,把被测转矩转换成具有相位差的两路电信号,而这两路电信号的相位差的变化量与被测转矩的大小成正比。
经定标并显示,即可得到转矩值。
齿(栅)式传感器的工作原理如图1所示。
图 1电磁式转矩传感器原理图电磁式转矩传感器在弹性轴两端安装有两只齿轮,在齿轮上方分别有两条磁钢,磁钢上各绕有一组信号线圈。
当弹性轴转动时,由于磁钢与齿轮间气隙磁导的变化,信号线圈中分别感应出两个电势。
再外加转矩为零时,这两个电势有一个恒定的初始相位差,这个初始相位差只与两只齿轮在轴上安装的相对位置有关。
在外加转矩时,弹性轴产生扭转变形,在弹性变形范围内,其扭角与外加转矩成正比。
在扭角变化的同时,两个电势的相位差发生相应的变化,这一相位差变化的绝对值与外加转矩的大小成正比。
由于这一个电势的频率与转速及齿数的乘积成正比,因为齿数为固定值,所以这个电势的频率与转速成正比。
在时间域内,感应信号S1,S2是准正弦信号,每一交变周期的时间历程随转速而变化,测出他们之间的相差Φ即可得到扭矩值。
动态扭矩传感器原理
动态扭矩传感器是一种用于测量旋转装置扭矩的装置,它能够实时监测并记录
旋转装置在运动过程中所受到的扭矩大小。
动态扭矩传感器的原理是基于应变片和电子测量技术,通过应变片的变形来测量扭矩的大小,并将其转换为电信号输出。
本文将介绍动态扭矩传感器的原理及其应用。
动态扭矩传感器的原理主要包括两个方面,应变片原理和电子测量技术原理。
首先,应变片是一种能够随外力作用而产生应变变形的材料,当外力作用在应变片上时,应变片会产生微小的形变,这种形变会引起应变片内部的电阻值产生变化,通过测量电阻值的变化就可以得到外力的大小。
其次,电子测量技术是通过将应变片连接到电桥电路上,利用电桥平衡原理来测量应变片的变化电阻值,再通过放大、滤波、模数转换等电子技术将其转换为标准电信号输出,从而实现对扭矩的测量和监测。
动态扭矩传感器的应用非常广泛,主要包括以下几个方面,首先,动态扭矩传
感器可用于汽车发动机的扭矩测量,通过监测发动机输出轴的扭矩大小,可以实现对发动机功率输出的精确控制和调整。
其次,动态扭矩传感器还可用于航空航天领域,用于飞机发动机和直升机传动系统的扭矩监测,确保飞行器的安全运行。
此外,动态扭矩传感器还可用于工程机械、风力发电、船舶等领域,实现对旋转装置扭矩的实时监测和控制。
总之,动态扭矩传感器是一种基于应变片和电子测量技术的装置,通过测量应
变片的变形和电阻值的变化来实现对扭矩的测量和监测。
其应用领域非常广泛,包括汽车发动机、航空航天、工程机械等领域。
动态扭矩传感器的原理和应用对于提高旋转装置的运行效率和安全性具有重要意义。
扭矩传感器工作原理一种常见的扭矩传感器是基于电感式原理的。
该传感器由导线、磁环和传感器外壳组成。
导线绕制在磁环上,使得磁通线圈(磁场)通过磁环和导线。
当物体扭矩施加在传感器绕制的导线上时,导线产生转向力矩,使得导线出现微小的形变。
导线上的微小形变会改变导线的电感,即导线所绕制的磁通线圈的感应电动势。
因此,通过测量导线电感的变化,可以确定施加在传感器上的扭矩大小。
具体来说,扭矩传感器在构建时通常会选择一种材料,该材料在扭转时会发生形变。
这种材料可以是金属,塑料或复合材料。
当扭矩施加到传感器的轴上时,该材料会产生弹性形变。
导线通常直接连接到轴上。
因此,当材料弹性形变时,导线也会跟随形变,导致电感发生变化。
这种电感变化通过预先校准,可以用来确定施加在传感器轴上的扭矩值。
另一种常见的扭矩传感器原理是压电效应。
压电材料是一类在受到力或压力作用下,会产生电荷分布的材料。
压电材料通常被用作传感器的感应元件。
在压电扭矩传感器中,压电材料通常被安装在轴上。
当物体施加扭矩时,轴上的压电材料会发生微小的形变,进而产生电荷积累。
这些电荷通过电极引出,并与外部电路连接。
当压电材料上形成电荷后,通过测量电荷的大小和极性,可以确定施加在传感器轴上的扭矩大小。
由于压电效应是一个可逆过程,因此扭矩传感器可以双向测量扭矩。
总之,扭矩传感器的工作原理基于导线的电感变化或压电材料的电荷积累。
通过测量这些变化,可以准确地测量物体施加在传感器上的扭矩大小。
这些扭矩传感器广泛应用于工程和科学领域,用于测量和调整扭矩的性能和效率。
扭矩传感器工作原理扭矩传感器是一种用于测量机械装置扭矩的装置,它能够将机械扭矩转化为电信号输出,从而实现对扭矩的准确测量。
扭矩传感器的工作原理主要包括结构原理和测量原理两个方面。
首先,我们来看一下扭矩传感器的结构原理。
一般来说,扭矩传感器由弹性体、传感器元件、信号处理电路和输出接口等部分组成。
弹性体通常采用弹性材料制成,当受到扭矩作用时,弹性体会产生形变,从而使传感器元件产生应变。
传感器元件一般采用应变片或者应变电阻片,当受到应变时,会产生相应的电信号。
信号处理电路负责对传感器元件输出的电信号进行放大、滤波和线性化处理,最终将处理后的信号输出到外部设备。
输出接口则用于与外部设备进行连接,将处理后的信号传输出去。
其次,我们来看一下扭矩传感器的测量原理。
扭矩传感器的测量原理主要是基于应变原理。
当扭矩作用于传感器时,弹性体会产生形变,导致传感器元件受到应变。
传感器元件的应变会引起电阻值的变化,从而产生电信号输出。
通过测量这一电信号的变化,就可以准确地获取到扭矩的大小。
在实际应用中,通常会采用电桥或者电子式测量电路来对传感器元件输出的电信号进行测量和处理,以获得准确的扭矩数值。
除了结构原理和测量原理之外,扭矩传感器的工作原理还涉及到温度补偿、线性度校正和动态特性等方面。
温度补偿是为了消除温度变化对传感器性能的影响,通常会采用温度传感器对传感器元件的温度进行实时监测,并对输出信号进行相应的补偿处理。
线性度校正则是为了保证传感器输出信号与实际扭矩之间的线性关系,通常会通过专门的校准装置对传感器进行校准,以确保输出信号的准确性和稳定性。
动态特性则是指传感器对扭矩变化的响应速度和稳定性,通常需要通过精密的设计和优化来实现。
总的来说,扭矩传感器的工作原理是基于应变原理的,通过将机械扭矩转化为电信号输出来实现对扭矩的准确测量。
在实际应用中,还需要考虑温度补偿、线性度校正和动态特性等因素,以确保传感器的准确性和稳定性。
提到应变片扭矩传感器,就不得不提它的工作原理,属于应变式物理变化的扭矩传感器,有的时候又可以称之为转矩转速传感器、非接触扭矩传感器、旋转扭矩传感器和转矩传感器,这一类是属于动态的传感器。
下面以CFND扭矩传感器就是属于这样的一款传感器,下面就为大家介绍这一类的传感器。
一、该扭矩传感器实体图二、该扭矩传感器原理及介绍扭矩转速传感器采用的是电阻应变原理,精度高、性能稳定可靠、量程范围大、安装使用方便。
其两端连接方式可根据现场需要分别选用法兰连接、四方键连接、键(通槽)连接。
应变片扭矩传感器的电阻应变片,就是把一根电阻丝机械的分布在一块有机材料制成的基底上,即成为一片应变片。
那么,应变片扭矩传感器具体是怎么工作的呢?首先由它的弹性元件上粘贴应变敏感元件,当被测物理量作用在弹性元件上时,弹性元件的形变引起了应变敏感件的变形,从而其阻值,发生变化,再通过测量转换电路将阻值变化转换为电压信号输出,电信号的大小也就反应了被测量的大小。
电阻应变式传感器结构简单,性能稳定,使用方便,灵敏度高,响应速度快,广泛应用到航空、机械、电力、化工、建筑、医学等领域。
它主要是对各种旋转或非旋转机械部件上对扭转力矩感知的检测。
扭矩传感器将扭力的物理变化转换成精确的电信号。
扭矩传感器可以应用在制造粘度计,电动(气动,液力)扭力扳手,它具有精度高,频响快,可靠性好,寿命长等优点。
二、该扭矩转速传感器主要技术指标三、该扭矩转速传感器规格蚌埠高灵传感系统工程有限公司在自主创新的基础上开发生产出力敏系列各类传感器上百个品种,各种应用仪器仪表和系统,以及各种起重机械超载保护装置,可以广泛应用于油田、化工、汽车、起重机械、建设、建材、机械加工、热电、军工、交通等领域。
公司除大规模生产各种规格的高精度、高稳定性、高可靠性常规产品外,还可根据用户具体要求设计特殊的非标传感器,以满足用户的特殊要求。
如果您想进一步的了解,可以直接点击官网高灵传感进行在线了解。
扭矩传感器的原理
扭矩传感器是一种用来测量线性力矩的设备,它可以检测到力矩、压力、重量和其它物理量的变化。
它的主要原理是利用物理变化产生电信号,然后将电信号转换为数字信号,最终得到测量结果。
扭矩传感器的主要结构由传感器本体、传感器头和信号处理系统组成。
传感器本体是由传感器把手、齿轮、回转轴和传感元件等组成的,其中传感元件的作用是根据外力的大小,产生电信号,传感元件可以是电压、电流、阻抗等。
传感器头负责接收外力,并将其转化为电信号。
信号处理系统由数据采集卡和计算机组成,可以将传感器产生的电信号转换为数字信号,从而得到测量结果。
扭矩传感器的应用非常广泛,可用于研究机械系统、医疗仪器等多种领域。
它可以直接测量机械装置的转矩或压力,也可以用于测量机械装置结构强度、稳定性等。
在医疗仪器中,扭矩传感器可以测量患者的体重、力量等,从而帮助诊断病情。
总之,扭矩传感器是一种重要的测量设备,其原理是利用物理变化产生电信号,可以用于测量机械系统、医疗仪器等多种领域,在许多工程领域都发挥着重要作用。
海拉扭矩传感器的标定方法-概述说明以及解释1.引言1.1 概述在撰写本文之前,我们先来简单了解一下海拉扭矩传感器的概念和作用。
海拉扭矩传感器是一种能够测量和监测物体扭矩或转矩的传感器装置。
它通过感应物体受力或运动产生的扭矩来测量和记录相关数据,从而帮助我们了解物体的运动或工作状态。
海拉扭矩传感器广泛应用于许多领域,包括机械工程、汽车工业、航空航天、能源领域等等。
在这些领域中,海拉扭矩传感器被用于评估和优化机械系统的性能,确保设备的安全运行。
本文将重点介绍海拉扭矩传感器的标定方法。
标定是一种校准和校正传感器的过程,用于确保传感器输出的准确性和可靠性。
海拉扭矩传感器的标定方法涉及到一系列的实验和数据处理技术,旨在消除或纠正传感器输出中的误差和偏差。
通过阅读本文,您将了解到海拉扭矩传感器的原理、应用领域以及标定方法的基本概念和步骤。
我们希望本文能为需要进行海拉扭矩传感器标定的工程师和科研人员提供一些参考和指导,帮助他们更好地应用和使用海拉扭矩传感器。
接下来,我们将详细介绍海拉扭矩传感器的原理和应用领域,以及标定方法的具体步骤和注意事项。
最后,我们将总结文章内容,并展望未来海拉扭矩传感器在技术发展和应用领域的前景。
1.2文章结构文章结构部分的内容可以按照以下方式编写:文章结构部分旨在介绍整篇文章的组织结构和内容安排。
本文分为引言、正文和结论三个部分。
引言部分为文章的开篇,主要包括概述、文章结构和目的三个方面的内容。
首先,我们将简要介绍海拉扭矩传感器及其在工程领域中的应用。
接着,我们将详细说明本文的结构和内容安排,以帮助读者更好地理解整篇文章。
最后,我们将明确本文的目的,即介绍海拉扭矩传感器的标定方法,以提供相关领域研究工作者和实践人员的参考。
正文部分是文章的核心部分,主要包括海拉扭矩传感器的原理、应用领域和标定方法三个方面的内容。
我们将首先深入探讨海拉扭矩传感器的工作原理,介绍其主要组成和工作原理的解析。
海拉扭矩转角传感器原理详解引言海拉扭矩转角传感器是一种用于测量机械系统中扭矩和转角的传感器。
它广泛应用于自动化控制系统、机械工程、汽车工业等领域。
本文将详细解释海拉扭矩转角传感器的基本原理,包括工作原理、结构、应用等方面的内容。
1. 工作原理海拉扭矩转角传感器基于电磁感应原理工作。
其基本原理是通过测量传感器中的磁场变化来计算扭矩和转角。
具体来说,传感器由两个主要部分组成:扭矩传感器和转角传感器。
1.1 扭矩传感器扭矩传感器主要用于测量扭矩,它由两个磁铁和一个弹性元件组成,如图1所示。
图1 扭矩传感器结构示意图其中,磁铁1和磁铁2分别固定在传感器的两侧,它们之间通过一个弹性元件连接。
当扭矩施加在传感器上时,弹性元件会发生变形,导致磁铁1和磁铁2之间的距离发生微小变化。
这个变化会导致磁场的改变,从而产生感应电动势。
根据法拉第电磁感应定律,当磁场的变化通过一个线圈时,会在线圈中产生感应电动势。
扭矩传感器中的感应电动势与扭矩成正比。
因此,可以通过测量感应电动势来计算扭矩的大小。
1.2 转角传感器转角传感器主要用于测量转角,它由一个旋转磁铁和一个磁敏感元件组成,如图2所示。
图2 转角传感器结构示意图其中,旋转磁铁固定在传感器的旋转轴上,磁敏感元件固定在传感器的壳体上。
当传感器发生转动时,旋转磁铁的磁场也会随之改变。
磁敏感元件可以感受到这个磁场的变化,并产生相应的电信号。
转角传感器中的电信号与转角成正比。
因此,可以通过测量电信号的大小来计算转角的大小。
2. 结构特点海拉扭矩转角传感器具有以下结构特点:2.1 高精度海拉扭矩转角传感器采用先进的传感技术和精密的制造工艺,具有高精度的特点。
其测量误差通常在1%以内,可以满足精密控制系统的要求。
2.2 宽测量范围海拉扭矩转角传感器可以在较宽的扭矩和转角范围内进行测量。
扭矩范围通常从几牛米到几千牛米,转角范围通常从几度到几百度。
2.3 快速响应海拉扭矩转角传感器具有快速响应的特点。
静态扭矩传感器原理
静态扭矩传感器是一种被广泛应用于工业自动化领域的传感器装置,用于测量物体受到的扭矩或转矩大小。
其工作原理基于弹性变形测量。
静态扭矩传感器通常由以下几个主要组成部分构成:
1. 弹性体:通常采用金属材料制成的弹性体,如钢或合金。
该弹性体具有较高的刚度和弹性恢复能力,能够承受一定的扭矩而不发生塑性变形。
2. 应变计:应变计是一种敏感的电阻式传感器,其工作原理基于材料在受到力或扭矩作用时发生微小的电阻变化。
应变计通常被附加在弹性体的表面,以测量扭矩施加在弹性体上时引起的变形。
3. 电路和信号处理器:扭矩传感器的电路将应变计的电阻变化转换为相应的电信号。
信号处理器进一步放大和处理电信号,将其转换为具有线性关系的标准电压或电流输出。
当施加扭矩于静态扭矩传感器时,弹性体将发生微小的形变和扭转。
这种形变和扭转将导致附加在弹性体上的应变计发生微小的电阻变化。
通过测量和分析这个电阻变化,可以确定施加在传感器上的扭矩大小。
静态扭矩传感器具有高精度、快速响应和可靠性高等特点,广泛应用于工业生产的力矩控制、质量监测和负载传递等领域。
扭矩传感器原理及应用
摘要 本文介绍电阻扭矩传感器的结构原理,以“卡特皮勒1g2”
发动机台架为例介绍了典型应用,分析了扭矩信号集散电路工作原
理,以及扭矩传感器常见故障维修,最后简单地介绍了在发动机试
验台架应用的磁感应扭矩传感器的原理。
关键词 发动机台;扭矩传感器;原理分析
中图分类号tp212 文献标识码a 文章编号 1674-6708
(2012)59-0107-02
1 概述
扭矩又叫转矩,是反映转动设备输出力的大小的重要参数。扭矩在
物理学中用下面的公式计算。
p=m·n/9550 公式(1)
其中:p表示转动设备的输出功率,单位千瓦(kw);m 表示转动
设备的输出扭矩,单位牛米(n·m);n表示转动设备的转速,单位
转/分钟(r/min)。
从公式(1)可以看出,扭矩是一个与功率和转速相关的物理量,
它反映了转动设备输出功率和转速的比值关系。如果知道了转动设
备的输出功率和转动速度,就可以利用公式1计算出转动设备的扭
矩。但实际生产中,功率的测量是不容易的,而扭矩可以利用较简
单的装置把扭矩转化为力和磁的测量,对于力和磁这两个物理量的
检测,我们有许多成熟工具,这样扭矩的测量就变得相对简单了。
2 电阻应变式扭矩传感器的原理
我们知道,在通常情况下,当金属受外力作用时它的电阻值会发生
变化,其变化大小可以依据虎克定律求得,这就是金属应变原理。
电阻应变式扭矩传感器,就是利用应变原理制成的。它的结构原理
图如图1所示。
扭矩传感器利用高档箔式应变片组成了电桥,在力的作用下电阻值
增加或减小,当输入端加上直流电压后,输出端就可以得到随所施
力大小而改变的电压信号。再经过信号处理计算,我们就能知道扭
矩的大小了。
3 扭矩传感器应用和调试
扭矩大小是发动机台架实验的重要参数之一。“卡特皮勒1g2”发
动机台架应用的就是上面介绍的电阻应变式传感器,以此为例分析
扭矩信号集散电路原理和扭矩传感器的调试。
3.1 扭矩信号集散电路原理
图2中t2、t4分别接±5v电源给扭矩传感器提供激励电压。t3接
传感器的信号输出端,以ic7650高稳定的自稳零放大器为核心组
成信号放大电路,再经过lm348进行放大处理,输出信号给计算机。
3.2 扭矩传感器的调试
扭矩传感器的调试包括零点满度的标定和静校。
当进行零点标定时,测功机装好校正臂和校正盘,不放砝码,调节
扭矩信号集散板上的电位器rw2及rw5,使端子输出电压为ov;再
加满砝码,调节电位器rw3和rw4,使端子输出电压后9.8v。
当零点和满度标定好以后,就可以进行静校。校验的方法很简单,
就是往校正盘中逐次放入适当砝码,然后根据公式(2):
me=g·g·l (2)
其中me是标准力矩,g是砝码质量,g是当地重力加速度,l是校
正臂的长度。
计算出的标准力矩与计算机显示力矩上比较,就可以完成校验。
4 扭矩传感器的故障与维修
“卡特皮勒1g2”发动机台架所使用的扭矩传感器内部接线为电桥
型,可以通过万用表测量其桥臂间的电阻来辨别好坏。参考图1,
正常时r1和r3,r2和r4的电阻值应一样,如果阻值不一样,说
明桥臂平衡已被破坏,传感器不能使用。根据使用和维修经验看,
扭矩传感器自身发生故障的机率很小。通常,在激励电压正常和正
确安装传感器后,故障多发生在外围电路中,总结如表1所示:
故障现象 故障原因 解决办法
扭矩数值漂移大 扭矩信号集散板上
电容热稳定性不好 更换电容
扭矩数值不稳定 发动机点火干扰
或电网干扰 发动机点火高压帽增加阻尼;检查系统接地
5 磁电感应式扭矩传感器
除了电阻应变式扭矩传感器,还有一种较特殊的扭矩传感器,就是
磁电感应式扭矩传感器,它电定子、转子、传感器轴和辅助电路组
成。转子包括线圈固定在传感器轴上,定子永久磁铁固定在传感器
外壳上,定、转子上都有相等的齿和槽。
测量扭矩时,用两个完全相同的传感器,它们的转子分别固定在被
测轴的两端,而定子用支架固定。一个传感器的定子齿和转子齿相
对,另一个则定子槽和转子槽相对。当转轴以一定角速度旋转时,
则在两个传感器输出线组内感应出电势大小相等,频率相同,相位
差180°的近似正弦波,而当被测轴受扭矩时,两个绕组内感应电
热相位差将不再是180°,而是扭转角与定(转)子齿数的积。在
弹性限度内,材料扭矩与扭转角成正比,因此,测出扭转角也就得
到了扭矩的值。这种扭矩传感器反应较电阻应变式传感器反应灵
敏,但抗干扰能力较弱,对应用场所的电磁强度有较高要求。
6 结论
在发动机台架试验中,大部分测功机的扭矩测量都像“卡特皮勒
1g2”发动机台架一样,利用固定在定子上的平衡臂将扭矩变为拉
压力的测量。这时扭矩传感器严格地说应该叫拉压传感器。当然,
在发动机试验台架中也有进行纯扭矩测量的,如cl-100齿轮油试
验机使用的扭矩传感器。它的工作原理与电阻应变式扭矩传感器一
样,只是传感器外形不是传统的桥形,而是圆柱形,四个电阻应变
片是贴在转轴上使用的,输出信号是频率信号。
参考文献
[1]葛伟亮.自动控制元件[m].北京理工大学出版社,2007.