丰田卡罗拉发动机不能启动故障分析及排除
- 格式:doc
- 大小:47.00 KB
- 文档页数:5
汽车发动机常见的故障原因分析及解决方法1.气缸压力不均衡:气缸压力不均衡可能是由于气门磨损、活塞密封不良等因素引起的。
解决方法是进行气缸压力测试,确定故障原因后进行相应的维修,如更换气门和活塞环等。
2.燃油供应问题:燃油系统故障是发动机常见的故障之一、燃油供应问题可能是由于燃油泵故障、喷油嘴堵塞、燃油滤清器堵塞等问题引起的。
解决方法是检查燃油系统,清洗或更换燃油泵、喷油嘴和滤清器等。
3.冷却系统故障:冷却系统故障可能会导致发动机过热,引起严重的损坏。
常见的冷却系统故障原因包括水泵故障、散热器堵塞、冷却液泄漏等。
解决方法是检查冷却系统,更换故障部件,并确保冷却液的正常循环。
4.点火系统问题:点火系统问题可能导致发动机无法正常启动或者运行不稳定。
常见的点火系统故障原因包括火花塞磨损、点火线路接触不良等。
解决方法是检查点火系统,更换火花塞或维修点火线路。
5.润滑系统故障:润滑系统故障会导致发动机摩擦增加,引起过热和损坏。
常见的润滑系统故障原因包括机油泵故障、机油泄漏等。
解决方法是检查润滑系统,更换故障部件并及时补充机油。
6.过滤系统故障:过滤系统故障会导致空气和燃油中的杂质进入发动机,引起磨损和堵塞。
解决方法是定期更换空气过滤器和燃油过滤器,并定期清洗油箱。
综上所述,汽车发动机常见的故障原因有气缸压力不均衡、燃油供应问题、冷却系统故障、点火系统问题、润滑系统故障和过滤系统故障等。
解决这些故障问题的方法包括维修或更换相应的部件,定期检查和保养发动机。
通过科学合理的维护和保养,可以延长发动机的使用寿命,确保车辆的正常运行。
丰田凯美瑞1AZ发动机无法启动的电路故障摘要:汽车因各种原因而导致很常见的故障就是发动机无法启动,很多驾驶员往往因此而束手无策。
此故障的所涉及的原因很多,主要的无非是电路、油气及机械故障。
本文主要介绍了丰田凯美瑞1AZ发动机无法启动的电路故障,借助Intelligent TesterⅡ诊断仪和汽车万用表来诊断并排除故障原因所在。
关键词:ECM;喷油器;点火线圈;油泵;曲轴位置传感器;VC输出;蓄电池;起动机;锁定器系统根据丰田凯美瑞1AZ轿车发动机管理系统的结构和原理进行分析,得出以下原因将会导致发动机无法启动。
一、涉及启动的相关症状⑴、发动机不转动⑵、无初始燃烧⑶、发动机转动正常但起动困难⑷、发动机冷机状态时起动困难⑸、发动机暖机后起动困难二、1AZ发动机无法启动可能的原因⑴、蓄电池亏电,电瓶桩头松动、腐蚀⑵、起动机及其控制电路⑶、锁定器系统⑷、ECM电源电路及VC输出电路⑸、点火、喷油系统⑹、曲轴位置传感器⑺、燃油泵及其控制电路⑻、曲轴咬死、气缸压力不足及淹缸等三、基本检测步骤⑴、现象一:起动时组合仪表指示灯瞬间熄灭,按喇叭时无声,起动机不转动。
诊断:测蓄电池电压,正常在9V—14V之间。
否则,给蓄电池充电或更换。
⑵、现象二:蓄电池电压正常,起动时,无起动机的转动声音。
诊断:根据起动机的电路分析起动时测量起动机插头C3(1)电压,无12V时,依次检查ST继电器、P/N开关、点火开关及相关插接件和保险丝。
在保证起动机插头C3(1)和D1(1)有12V电压的情况下,维修或更换起动机。
⑶、现象三:点火开关ONII时,发动机故障指示灯不点亮,ITII系统诊断仪无法进入。
启动时,转速表不转动,无法起动。
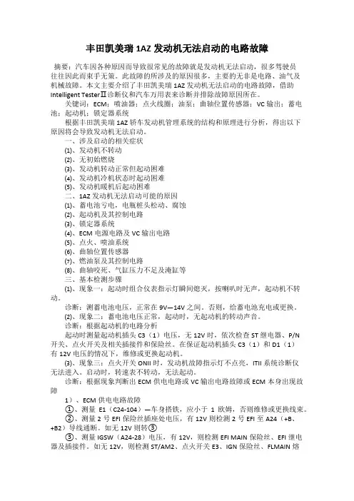
诊断:根据现象判断出ECM供电电路或VC输出电路故障或ECM本身出现故障1)、ECM供电电路故障①、测量E1(C24-104)—车身搭铁,应小于1欧姆,否则维修或更换线束。
②、测量2号EFI保险丝插座处电压,有12V则检测2号EFI至A24(+B、+B2)导线通断。
丰田卡罗拉_电路使用说明2丰田卡罗拉_电路使用说明2本文是关于丰田卡罗拉电路使用说明的详细解释,包括了车辆的电路结构、电路元件的功能、常见故障及其排查方法等内容。
通过本文的阅读,您将对丰田卡罗拉的电路系统有更深入的了解,能够更好地使用和维护您的爱车。
一、电路结构1.动力电路:包括发动机、传动系统、燃油系统等与动力相关的电路。
2.照明电路:包括前照灯、尾灯、转向灯等车辆照明系统的电路。
3.仪表电路:包括仪表盘、指示灯、警示灯等仪表系统的电路。
4.供电电路:包括电瓶、发电机、点火系统等供电设备的电路。
5.控制电路:包括故障诊断、电子控制单元等控制系统的电路。
二、电路元件及其功能1.电瓶:负责存储电能并提供起动电流。
2.发电机:通过转动发电机产生电流,为电瓶充电。
3.点火系统:提供火花点火能量,启动发动机。
4.开关:控制电路的开关,如车门开关、点火开关等。
5.传感器:感知车辆状态并将信号转换为电信号,如氧气传感器、轮速传感器等。
6.电控单元:根据传感器的信号控制相关设备,如发动机控制单元、空调控制单元等。
7.继电器:将小电流信号转换为大电流信号,用于控制高功率设备,如大灯继电器、雨刷继电器等。
三、常见故障及排查方法1.车辆无法点火:故障可能原因:点火开关损坏、电瓶电量不足、发电机故障。
排查方法:首先检查点火开关是否正常工作,如有必要更换开关。
然后检查电瓶电量,如电量不足,需充电或更换电瓶。
最后检查发电机正常工作,如有问题,需修理或更换发电机。
2.灯光不亮:故障可能原因:灯泡损坏、继电器故障、电路断开。
排查方法:首先检查灯泡是否损坏,如有必要更换灯泡。
然后检查继电器是否正常工作,如有问题,需修理或更换继电器。
最后检查电路是否有断开的地方,如有断开,需修复电路连接。
3.指示灯故障:故障可能原因:仪表盘故障、传感器故障、电控单元故障。
排查方法:首先检查仪表盘是否有损坏,如有必要更换仪表盘。
然后检查传感器是否正常工作,如有问题,需修理或更换传感器。
丰田卡罗拉V VT-i系统构造及故障检修作者:谢立果来源:《科技视界》 2014年第1期谢立果(广州市番禺区职业技术学校汽车部,广东广州 510000)【摘要】丰田卡罗拉汽车搭载了丰田1ZR-FE双VVT-i发动机,VVT-i系统能够根据驾驶员的操作状态适时的改变发动机进排气门的开启及关闭时刻,提供各种转速下的最佳气门正时,提高了进气效率,实现了低、中转速范围内扭矩的充分输出,保证了各个工况下都能得到足够的动力表现,为汽车带来了优异的性能表现、出色的燃油经济性、舒适性和低排放。
本文重点介绍丰田卡罗拉VVT-i 系统的结构、工作原理及故障检修,为广大汽车维修人员和汽车职业教育者提供有效的技术支持。
【关键词】VVT-i系统;构造;故障;检修传统发动机的配气正时是固定不变的,仅在某一转速下使发动机的充气效率达到最佳,目前,丰田汽车发动机普遍采用了VVT-i系统。
VVT-i是Variable Valve Timing-intelligent的缩写,它代表的含义就是智能正时可变气门控制系统。
VVT-i系统的特点是发动机ECU可根据发动机的转速、负荷、温度状态及车速信号发出控制指令,通过油压来推动进、排气凸轮轴相对正时链条转动一个角度以获得最佳配气正时,从而在所有转速范围内增大扭矩、提高燃油经济性并减少废气排放。
丰田卡罗拉搭载了丰田1ZR-FE双VVT-i发动机,发动机ECU 根据发动机转速传感器、空气流量计、节气门位置传感器和水温传感器等信号,计算各种行驶状况下的最佳气门正时,同时控制凸轮轴正时机油控制阀,通过机油压力来改变凸轮轴相对曲轴的位置。
此外,发动机ECU利用来自凸轮轴位置传感器和曲轴位置传感器的信号检测实际气门正时,以提供反馈信号来修正实际气门正时,这样VVT-i系统可将进气和排气凸轮轴分别控制在55度和40度(曲轴转角)范围内,以提供适合发动机运转的最佳气门正时,从而增大所有转速范围内的扭矩,提高燃油经济性并减少废气排放。
小型汽油机启动困难或不能启动故障原因排查作者:关伯超来源:《农机使用与维修》2018年第02期摘要:讲述了从燃油系、电路系统、压缩系、使用操作等方面来排查小型汽油机启动困难的原因,为使用者解决生产中常遇到的问题。
关键词:小型汽油机;启动困难;故障原因中图分类号:U472.4 文献标识码:Adoi:10.14031/ki.njwx.2018.02.048小型汽油機广泛应用于插秧、植保等机械上,启动困难或不能启动是常见故障之一,影响了机械使用性能的发挥及农业生产的正常进行。
小型汽油机启动困难或不能启动常涉及到油路、电路和其他部位,有时不同的故障点会出现相似的现象,给分析排除故障造成一定的困难。
小型汽油机启动困难时,首先应判断故障的原因究竟是燃油系还是电路系所造成的,如果机器是新的或刚大修的,对汽缸压缩力不良这一因素暂时不予考虑。
此时,可按下列步骤进行排查。
1 燃油系故障排查启动时汽缸内无爆发声,排气管排气有气无力,而且所排出的气体干燥无味。
此时无法启动的原因大多说明燃油系统有毛病。
在这种情况下,应该分别检查汽化器浮子室内存油情况、油箱开关是否打开、油箱内的存油量及油路油管接头是否拧紧、汽油泵泵油是否良好等。
当发现上述部位良好时仍无法启动,则此时可自火花塞孔内向汽缸内倒入些汽油再启动。
若仍启动不着,或只冒烟偶尔着火几次就又熄火了,则说明汽化器内量孔可能有堵塞现象,可用吹气或清洗的办法将故障排除。
2 电路系统故障排查小型汽油机启动时不着火,排气管冒烟或排出的气体有汽油味并潮湿,则说明点火装置出现故障,排查方法:首先将火花塞上的高压线一端卸下,用手将此线头距火花塞上端5~7 mm 打火,如果呈现蓝色火花并有清脆的爆炸声,则说明磁电机工作良好,否则应卸下火花塞进行检查。
用汽油清洗,清除积碳和油污,使电极间隙在0.5~0.6 mm,将其晒干,再将高压线一端装上,使其与机体搭铁贴紧,转动飞轮,看两电极间有蓝色火花并有曝裂声,即说明火花塞良好。
基于丰田卡罗拉车型的VVT-i系统构造及故障检修摘要:丰田卡罗拉汽车市场保有量较大,其搭载了丰田1ZR-FE 双VVT-i 发动机,此技术能够根据不同路况适时改变发动机气门的开闭时刻,提高汽车发动机动力性、经济性但却能降低污染物的排放。
本文重点介绍丰田卡罗拉VVT-i 系统的结构、工作原理及故障检修,为汽车教育工作者及维修人员提供技术支持。
关键词:VVT-i系统构造故障检修科技的不断进步,发动机的构造已非常成熟,若发动机在原有基础上的改进与研发则牵动着发动机的发展。
配气机构作为发动机两大机构五大系统中的一部分,它的地位显得非常重要。
VVT-i系统是丰田公司典型的可变气门正时。
ECU 可根据发动机传感器的不同的信号发出控制指令,通过调节油路中的油压来改变正时,改变扭矩,从而及提高发动机动力及燃油经济性,进一步降低污染物的排放。
1.VVT- i的结构VVT—i系统和发动机其他电控系统类似,主要有传感器、ECU、执行器三部分所组成。
其中传感器为发动机上常见的基础传感器,执行器主要由控制器和凸轮轴正时机油控制阀。
1.1 VVT-i 控制器VVT-i 控制器是该系统的核心,主要由控制器外壳、叶轮、锁销等组成。
叶片与凸轮轴是固定的,而外壳与叶片是可以相对活动的。
控制器内的4 个叶片,将壳体分成提前室和滞后室。
控制阀能控制提前室和延迟室的机油压力,推动叶片相对壳体转动,从而改变配气相位。
发动机停止时,机油没有压力,进气侧凸轮轴被锁销固定在最延迟端。
发动机起动后,机油产生压力,克服弹簧的作用推动锁销复位使叶片转动。
1.2 凸轮轴正时机油控制阀凸轮轴机油控制阀是用来控制油压的,发动机缸盖上各装有进气侧和排气侧凸轮轴正时机油控制阀,主要有柱塞、线圈等组成。
其根据发动机ECU 的占空比来控制滑阀,从而来改变油道压力。
通过油压来控制VVT-i 控制器的提前侧或延迟侧。
2. VVT-i 系统工作原理当该系统工作时,ECU根据发动机上的基础传感器,例如空气流量计、节气门位置传感器及曲轴位置传感器等传来的信号进行收集及分析,然后发出对叶轮正时的控制指令,最后执行器电磁阀根据ECU的控制信号来推动滑阀动作。
浅谈丰田威驰轿车冷起动困难故障的诊断与排除作者:符强来源:《时代汽车》2019年第18期摘要:本人从故障现象入手,分析发动机冷起动困难的可能故障原因,经检测是由于发动机ECU出现故障造成;结合汽车发动机维修经验,从降低维修成本方面考虑,通过增加一个由冷却液温传感器和继电器组成的电路,不必更换新的发动机ECU,也能使该车辆恢复良好的起动性能。
可供汽车维修技术人员参考。
关键词:喷油脉度;冷起动困难;冷却液温传感器;继电器汽车发动机电控系统由传感器、执行器和电子控制元件三大部分组成,主要是由进气、喷油、点火和其他辅助电子等控制系统。
当发动机出现故障时,可能出现的故障原因较多。
发动机电控单元(ECU)是一个整体,为了避免由于局部故障而导致更换整个总成,从而提高车辆的维修成本,要求维修技术人员必须全面了解电控燃油喷射系统的结构和工作原理,充分发挥维修经验和运用维修技巧,制定可行性的维修方案,采取一些简单的措施,来弥补局部功能,恢复车辆性能又经济。
1 故障现象一辆丰田威驰轿车,发动机型号为丰田5A-FE,行驶101080公里。
该车辆近来出现冷起动时要多次才能起动,起动后怠速不稳、抖动大,而热车起动时一切正常,故障灯熄灭等故障现象。
2 故障诊断根据电控发动机的工作原理,要使发动机能正常起动,必须同时具备以下4个条件:①符合工作状况所需的空燃比;②低压电、高压电符合点火要求;③气缸压缩压力正常;④点火正时和配气正时无误。
为了快速和准备查找车辆故障原因,结合以上的分析,做如下的诊断:(1)跳火测试:拆下4个缸的火花塞进行跳火检查,发现高压火呈蓝白色的强火花,声音响亮、不断火,确定点火系统正常。
(2)点火正时和配气正时检查:使用解码器对该车点火正时和配气正时,发现均为正常。
(3)气缸压力测试:拔下燃油泵保险丝,起动2 3次,释放燃油压力,测量冷车状态下的气缸压力。
依次测得4个气缸的气缸压力值为1106kPa、1109kPa、llllkPa、1108kPa,与标准值1226kPa(热机状态下测得)及最小值1030kPa(热机状态下测得)相比较是正常的。
33图1丰田卡罗拉车型EPS 系统图汽车维修2017.6一、故障现象有1辆丰田卡罗拉GL 车型轿车,行驶里程3.5万km ,在行驶过程中出现转向发紧、沉重,PS 故障指示灯常亮,电动助力转向系统不起作用等故障现象。
二、EPS 系统结构及其工作原理如图1所示,丰田卡罗拉轿车EPS (电动助力转向)系统主要由EPS ECU 、转向盘、转向柱总成、转向器总成和左右横拉杆等组成,其中转向柱总成包括三相无刷电机(带转动角度传感器)、减速机构和霍尔IC 型扭矩传感器。
卡罗拉轿车EPS 系统是通过安装在转向柱轴上的电动机和减速齿轮的运动,产生扭矩以增大转向力矩。
根据车速信号和内置于转向柱总成的扭矩传感器信号,动力转向ECU 决定辅助动力的方向和大小。
从而在低速行驶时控制转向辅助力矩变大,在高速行驶时控制转向辅助力矩适度减小。
三、EPS 系统电路及其技术参数丰田卡罗拉轿车EPS 系统电路主要是由动力转向ECU 电源电路,动力转向扭矩传感器电路,动力转向电机电路和动力转向警告灯电路组成,如图2所示。
1.动力转向ECU 电源电路当点火开关置于ON (IG )挡位置,电源经保险丝ECU-IG 10A ,通过绿色线供电动力转向ECU 总成E326号端子,其电压为12V 。
2.动力转向扭矩传感器电路扭矩传感器检测转向盘转动时产生的转向力矩,并将其转换为电信号,然后通过a1-5(TRQ1)和a1-7(TRQ2)发送至动力转向ECU ,再结合来自防滑控制ECU 的车速信号,计算出转向辅助力。
如图3所示,动力转向ECU 通过插接器a1-6(TRQV )向传感器提供7.5~8.5V 电源,a1-8(TRQG )负极搭铁。
a1-5(TRQ1)、a1-7(TRQ2)和a1-8(TRQG )测量电压如表1所示。
3.动力转向电机电路动力转向ECU 通过电动机电路向动力转向电动机提供电流产生辅助转向转矩,并通过改变电动机电流的方向实现辅助转向方向的转变。
汽车启动困难的原因有哪些汽车启动困难的原因1、汽车没有燃油,遇到这样的情况,建议先拨打救援电话,请求应急送油服务。
2、汽车零部件故障是导致汽车打不着火的主因之一,如起动机损坏、火花塞或点火线圈(高压缸线)损坏、燃油泵损坏;喷油嘴堵塞、电子节气门或怠速马达故障。
可以叫拖车到维修站进行维修。
3、正时故障,正时皮带断裂、正时错误也会导致无法启动,部分车型发动机警告灯会亮起。
4、汽车发动机抱轴,机油油泵故障,异物引起的润滑油道堵塞,发动机内某个旋转摩擦件接触面缺陷,接触面异物,装配过紧,都会导致发动机抱轴。
冬季汽车启动的注意事项1、冬季首先不要急于启动汽车,应该从车子左前绕道左后,再绕道右面,然后回到左前门,对全车做一个表面检查,然后准备启动,启动一定要踏下离合器踏板,使变速箱和发动机分离,减轻发动机负荷。
2、在启动之前应先打开点火开关等上5秒左右让油泵先工作后再启动。
3、注意把车门打开一点,以免雾气使前挡看不见道路,温度没有上来以前不要开热风器,以免使发动机预热时间过长。
4、最好在启动发动机工作后,再打开车灯、收音机等电器设备。
在停车之前,要先关上这些耗电的电器设施再关闭发动机。
5、汽车启动前还要检查各种灯光信号是否有效,制动是否有效,起步一定用最低档,逐步加速使车子有一个适应过程。
6、冬季不要第一次启动不了,又紧接着第二次、第三次等,这样只会加速电能的消耗,在第一次无法启动时,最好等30秒,再进行第二次的启动尝试。
7、汽车启动后,不要急于高速行驶,而是要给车辆一个预热时间,这样车辆才不易磨损而且可以提高燃油经济性。
8、预热是自动的,不要额外加油,可以稍预热就慢慢起步,这样可以省油又不影响起步,但要遵循慢慢起步的原则。
9、有的车子夏天温度高,拆掉了节温器,冬天一定要装上,当然个别使用一般冷却水的没有必要装他,但要有保温措施,以免冻水箱。
丰田卡罗拉智能上车和启动系统剖析(上 )一汽丰田生产的第十代顶级版卡罗拉 (COROLLLA) ,装备了丰田汽车公司 2005 款的无需控制钥匙的智能上车和启动系统。
它是集遥控门锁控制和发动机停机控制 (防盗停止启动 )功能于一体的系统,即经过控制器地域网络 (CAN) 总线和局域互联网 (LIN) 总线及主车身 ECU 之间建立相互通信,在车辆 6 个电子钥匙振荡器检测地域内执行智能上车和智能启动功能。
本文就该系统的部件组成、工作原理和更换主要部件后ID 代码注册等进行介绍,以便读者对新款卡罗拉的新技术运用有所认识。
1.智能上车和启动系统主要控制部件及功能智能上车和启动系统主要控制部件及功能见表。
2.智能启动系统结构及工作原理智能启动系统由主车身ECU 控制启动功能,系统组成以以下图。
(1)钥匙钥匙内的智能上车和启动系统收发器接收来自振荡器的央求信号,并将自产生的lD 代码 (在后边文章中讲解为S 码)返回到车门控制接收器。
当钥匙电池电量低时钥匙接收来自觉动机开关的无线电波。
并将自产生的ID 代码 (S 码 )返回到发动机开关。
遥控门锁控制发射器可远距离控制车门的锁止或解锁及后备厢的开启。
机械钥匙可翻开驾驶员车门,但不能够启动发动机。
(2)振荡器认证 ECU 在发动机和车门及后备厢全关闭时,以每隔0. 25 秒/次、 +5V 的交变信号传输给各振荡器,作为各振荡器工作信号电压,由各振荡器L-C 电路。
为认证ECU 检测钥匙的央求信号和钥匙ID(S 码 )代码发送、接收产生最初的无线电载波。
(3)发动机开关发动机开关由一个瞬时按钮开关、双色(琥珀色、绿色)LED 指示灯和收发器钥匙放大器组成。
驾驶员依照指示灯亮起状态检查当前电源模式和发动机能否启动 ( 指示灯状态和电源模式状态。
以以下图 )。
在发动机运转期间主车身ECU 检测到系统故障时,琥珀色指示灯将闪烁。
在这种状态下,若是发动机停止运转,那么可能无法启动,应进行故障诊断。
国家职业资格全国统一鉴定(国家职业资格二级)汽车维修工论文题目:卡罗拉VVT-i阀故障引起发动机怠速过高故障诊断编号:()卡罗拉VVT-i阀故障引起发动机怠速过高故障诊断摘要:实训室一台10款丰田卡罗拉汽车,发动机怠速转速异常高,震动剧烈。
根据故障现象,借助KT600综合智能诊断仪进行检查,启动KT600后开始无故障码,后有故障码,故障码无法删除,数据流检测分析相关数据,并进行动作测试,分析发现WTI数据、凸轮轴传感器数据等异常,然后用示波器检测VVTI阀线路,发现正常。
进而拆检VVTI 阀,发现故障点,处理故障之后再次进行试验,故障排除。
关键词:怠速过高、数据流、动作测试、VVTI阀、阀芯卡滞。
一、绪论本技术总结的作者,自从2014年毕业以来一直在高职院校从事汽车相关教学工作。
在工作期间,主要负责汽车性能检测与评价、发动机电控、电动汽车方面的诊断工作。
在科研方面,主要从事轮毂电机驱动的电动汽车试验台架以及制动能量回收方面的研究。
二、主体本文详述了丰田卡罗拉VVTI阀故障引起发动机怠速过高故障诊断,分别从故障现象、故障相关理论知识、VVT-i系统的原理、作用,VVT-i系统发生故障的主要原因,故障诊断与排除等方面来说明,最后对这次技术分析做出总结。
(一)故障现象:一台实训室10款丰田卡罗拉汽车,在进行汽车尾气排放实验时, 启动发动机,发现该车怠速转速异常高(超过2600r/min),震动抖动十分剧烈,仪表板上发动机故障警告灯点亮。
发动机怠速一段时间, 发动机水温上升,但是此情况并无任何好转。
该台实训车辆保养较好,车的技术状况一直很好,一周前的实训项目过程中并未发现有任何异常。
(二)故障相关理论知识:怠速转速过高是由怠速时进气量过多或发动机控制信号错误引起的。
造成怠速转速过高的原因有进气温度传感器、冷却液温度传感器、节气门位置传感器、空气流量计/进气压力传感器故障,开关信号故障,怠速控制阀故障,节气门体故障,喷油器故障,真空漏气,发动机控制单元故障或匹配设定不当等。
矿产资源开发利用方案编写内容要求及审查大纲
矿产资源开发利用方案编写内容要求及《矿产资源开发利用方案》审查大纲一、概述
㈠矿区位置、隶属关系和企业性质。
如为改扩建矿山, 应说明矿山现状、
特点及存在的主要问题。
㈡编制依据
(1简述项目前期工作进展情况及与有关方面对项目的意向性协议情况。
(2 列出开发利用方案编制所依据的主要基础性资料的名称。
如经储量管理部门认定的矿区地质勘探报告、选矿试验报告、加工利用试验报告、工程地质初评资料、矿区水文资料和供水资料等。
对改、扩建矿山应有生产实际资料, 如矿山总平面现状图、矿床开拓系统图、采场现状图和主要采选设备清单等。
二、矿产品需求现状和预测
㈠该矿产在国内需求情况和市场供应情况
1、矿产品现状及加工利用趋向。
2、国内近、远期的需求量及主要销向预测。
㈡产品价格分析
1、国内矿产品价格现状。
2、矿产品价格稳定性及变化趋势。
三、矿产资源概况
㈠矿区总体概况
1、矿区总体规划情况。
2、矿区矿产资源概况。
3、该设计与矿区总体开发的关系。
㈡该设计项目的资源概况
1、矿床地质及构造特征。
2、矿床开采技术条件及水文地质条件。
64·March-CHINA维修技巧Service Technic丰田卡罗拉“失效保护模式”解析文/上海 杨志“失效保护模式”,是指电子控制模块在检测到故障并记录故障代码后,为保护系统及行驶安全,系统进入的一种安全保护模式 ,以使车辆能够暂时行驶,同时点亮故障指示灯,警告驾驶员就近尽快维修。
但不同的控制系统,失效保护操作不同,而且同一控制系统的失效保护模式也未必相同,不同的故障点有不同的失效保护操作。
丰田卡罗拉电控系统中,共有11个系统具有失效保护功能,分别为:发动机控制系统、动力转向系统、安全带警告系统、自动传动桥系统、巡航控制系统、防抱死制动系统、照明系统、仪表/量表系统、驻车辅助监视系统、电动车窗控制系统、CAN通信系统,本文主要介绍发动机控制系统和动力转向系统进入失效保护模式后的失效保护操作及数据变化情况。
一、发动机控制系统失效保护模式在发动机电控系统中,节气门体总成、质量空气流量计、进气温度传感器等元器件发生故障,存储故障码后,ECM进入失效保护模式。
1.节气门电控系统故障节气门电控系统出现故障后,可产生P0120、P0122、P0123、 P0220、P 0222、P 0223、P 2135、P 0121、P2102、 P2103、P2111、P2112、P2118 、P2119等故障码,这其中的任意一个故障码(实码)被存储,ECM都将进入失效保护模式。
在失效保护模式下,ECM切断通往节气门执行器的电流,并且节气门被回位弹簧拉回到6°的开度,然后ECM根据加速踏板开度控制燃油喷射和点火正时以调整发动机输出,以确保车辆维持最低车速。
如果加速踏板被轻轻踏下,汽车会缓慢行驶。
笔者曾遇到一辆卡罗拉,由于节气门体总成连接器松脱造成ECM进入失效保护模式,用故障诊断仪KT600读得有三个故障码:P0121(节气门、踏板位置传感器、开关“A”、电路范围,性能故障)、P0123(节气门、踏板位置传感器、开关“A”电路高输入故障)、P2135(节气门、踏板位置传感器、开关“A”、“B”电压相关性 故障),发动机进入失效保护模式,读取数据流,很多数据出现了明显变化,如图1~4所示。
●汽车发动机常见的故障原因分析及解决方法。
发动机无法启动或者是发动机不运转,以及发动机运转但不工作。
解决:可以通过听汽车喇叭的声音及点亮大灯的方法来做个初步判断。
现象1:如果喇叭声音嘶哑而发动机不运转,此时应该检查蓄电池。
当普通蓄电池极板露出来或是免维护蓄电池观察孔的颜色不是绿色时,就可以断定是蓄电池电力不足造成的发动机无法启动。
遇上普通蓄电池电力不足时,补充蒸馏水,也可用纯净水应急。
如果是免维护电池电力不足,只能用跨接的方法请其他车辆上的蓄电池帮忙了。
此时一定要注意随车携带发动机的电缆线,在借用其他车辆蓄电池电量时,电池的正极连正极,负极连负极。
注意被借方车辆发动机一定要先启动。
现象2:喇叭及点亮大灯都无异常,但汽车会发出"哞呀、哞呀"的声音。
如果用钳子夹住接头,轻轻向左右转动一下,接头处发出"咕吱、咕吱"的移动声音,则可进一步断定为接头接触不良。
此时可以选择用砂纸清理接头圆柱。
当没有砂纸时,可以用钳子夹住左右轻轻转动来清理圆柱。
现象3:喇叭良好,而发动机不运转,可以考虑发动机是否通电。
如果发动机本身出现故障,如电磁开关失效等,就必须采用拆下发动机,更换零部件的措施了。
小技巧如果发动机也未卡死,可以考虑利用外力启动的方法,具体操作要点:将排挡杆推到次高挡(如 4 挡车型, 3 挡),用左脚踏离合器踏板,右脚踩在油门踏板,松开制动,打开发动机开关。
当汽车具有一定的惯性后,快速地抬起离合器踏板。
其难点在于要在右脚不离开油门踏板的情况下控制车速,因此要学会用手刹来控制。
发动机在运转过程中,发出难闻的味道。
解决:车辆使用一段时间后,一些橡胶密封件老化,机油就会从密封件中泄漏,滴在排气歧管上,随着排气歧管温度升高,机油在短时间内蒸发,就会发出油烧焦的气味。
只需更换密封件即可。
当尾气发出异味时,其主要原因是混合气过浓,往往要考虑油路、排气管、消音器等出现故障,有时由于排气管和消音器的结合部位发生松动而漏气,综合症状是消音器周围发出"叭哩、叭哩"的异响。
丰田卡罗拉发动机不能启动故障分析及排除打开本文图片集一位非常用心的老师,能够结合中职院校汽车维修技能大赛,将卡罗拉发动机不能启动故障的原因分析的这样全面、透彻,很不容易。
这说明了我们职业院校的老师的敬业精神。
值得我们汽车维修业的技术人员去学习。
多年来我也参与全国大赛的执法工作,能够亲身体会到学生、老师的付出,在此,向辛勤付出的老师、同学们致以深切的敬意!具体到作者对发动机不能启动的故障分析,从供电电源电路、发动机ECM、传感器、执行器、以及点火、供油系统都做了分析,应该说已经非常全面了。
思路也比较清晰,对于参加大赛的学生还是有一定的帮助作用。
这里不再多做评价。
提示一点,大赛用的是亿R—FE发动机(用2zR—FE发动机来分析也没有铺,其控制虽然非常接近,但还是存在部分不同之处。
——本刊专家委员会委员焦建刚近年来各类技能竞赛举办得如火如荼,对于汽车维修专业的技能竞赛,由于丰田车系在我国有着较大的市场保有量,同时丰田公司积极推行与职业学校共同培养高级汽车维修技能人才的理念,和各类职业院校联合办学,成立“丰田班”。
所以不管是社会职业的技能竞赛还是职业院校教师、学生的竞赛,在汽车维修这一专业,通常都会出现以丰田卡罗拉车型为主的故障排除,笔者曾多次参加,或带队参加各类竞赛,取得过较好名次,在竞赛的准备及实践过程中对丰田卡罗拉不能启动故障的诊断、排除方法进行了归纳和总结。
仅供同行参考。
本文从满足各类汽车维修专业技能竞赛的要求出发,在以原厂维修手册为依据,但又不拘泥于维修手册的基础之上,分析了丰田卡罗拉发动机不能启动故障产生的原因,故障诊断的思路、方法、步骤,以便快速准确的确定故障点。
为参加技能竞赛人员排除该故障提供一种切实可行的方法,同时对实际的维修操作也有一定的借鉴指导意义,可以缩短作业时间,提高生产效率。
(注:本文中所谓的不能启动主要是指启动机能正常运转但不能着车,而不包括启动系的故障。
同时对机械部分故障导致的不能启动不做阐述,故障的范围主要针对电路控制部分。
)一、车辆不能启动的原因分析为了及时准确的排除车辆不能启动的故障,我们首先分析有哪些原因导致车辆无法正常启动。
因为各类车型的控制原理和控制系统有所不同,所以我们在分析车辆不能正常启动的原因时,应始终围绕车辆正常启动应具备的条件这一理论依据来分析。
1.车辆正常启动应具备的条件针对汽油发动机而言,不管是传统的化油器式结构还是电子控制燃油喷射系统,发动机要想正常、迅速的启动必须具备以下条件:(1)准确的点火时间和足够的点火能量。
这一部分主要受发动机点火系统的控制;(2)合适的空燃比(空气和燃油的比例);这一部分是由燃油供给系统及进气系统来保证;(3)合适的汽缸压力。
这一部分的性能好坏,主要取决于发动机的机械系统,即传统的两大机构。
2.丰田卡罗拉不能启动的故障原因在了解发动机正常启动需要具备的条件之后,我们分析发动机不能启动的原因时就可以思考,发动机不能启动是因为不能满足哪一个条件所导致的,以及具体发生故障的部位所在。
车辆无法正常启动概括其原因,可以分为两大类,一是无初始燃烧,即没有任何的着火征兆;二是发生间隙性不完全燃烧,即有一定的着火征兆,但始终不能维持在正常的工作范围之内。
这两者的具体原因基本相同,只是无初始燃烧时,情况显现更突出,而后者可能是一些间隙性故障导致的。
本文以发动机无初始燃烧为例,根据丰田卡罗拉2ZR发动机电子控制系统的特征,分析该款发动机不能启动的具体原因。
(1)ECM电源电路故障ECM电源电路是指为了保证ECM的正常工作,而对其提供的电源电压。
对于现代轿车都采用电子控制燃油喷射系统。
ECM是整个控制系统的核心,发动机的点火及喷油都受其控制,ECM不能正常工作将导致车辆无点火、无喷油,从而不能启动。
ECM要正常工作的条件除本身无故障以外,很重要的一点是要能保证其工作所必需的电源电压。
如图1所示,为ECM电源电路。
当点火开关置于ON位置时,蓄电池电压被施加到ECM的端子IGSW 上。
ECM的MREL端子的输出信号使电流流向线圈,闭合集成继电器(EFI MAIN继电器)触点并向ECM的端子+B或+B2供电。
这一系统出现故障后将导致整个电控单元(ECM)不工作,维修检测人员无法通过智能诊断仪(解码器)和其通讯,同时由于缺少向电子风扇控制单元的输出信号,在水温条件不满足的情况下,出现风扇常转的现象。
该现象可简单概括为在冷机状态下,打开点火开关,发动机故障指示灯不亮(注:在发动机故障指示灯系统无故障的情况下,下同),风扇常转。
这一系统的故障中,ECM本身出现故障的概率较低,主要是其控制线路出现故障,而我们在排除故障的过程中总是本着先简后繁的原则。
所以这一块故障的检查首先是检查相关保险丝及继电器,再查相关线路及元件。
(2)VC输出电路故障丰田车在不能启动的故障原因中,有一点值得大家注意的是“VC输出电路的故障”。
所为VC输出电路(ECM 5V输出),如图2所示。
ECM持续将端子+B(BATT)上的蓄电池电压转换为5V电源。
ECM同时通过VC输出电路将该电源提供至传感器。
VC电路短路时,ECM 中的微处理器和通过VC电路获得电源的传感器由于没有从VC电路获得电源而不能运行。
VC输出电路牵涉的传感器主要包括“进气侧凸轮轴位置传感器、排气侧凸轮轴位置传感器、节气门位置传感器、油门踏板位置传感器”等。
这些传感器本身或其线路中如果存在短路故障时。
系统不能启动,且即使系统出现故障时,故障指示灯(MlL)也不点亮。
正常状态下,点火开关首次置于ON位置时,MIL亮起达几秒钟。
当发动机启动时MlL熄灭。
这一部分的故障检查方法为断开相关传感器的插头,当拔下某一传感器插头后,出现MlL点亮、风扇停转时,故障的部位即在该传感器部分。
这时可参照维修手册对相关传感器及其线路进行检测。
(3)曲轴位置传感器故障对于现代轿车,曲轴位置传感器提供的信号,是发动机正常运行的一个主控信号,发动机ECM根据曲轴位置传感器提供的信号,来控制点火和喷油。
若缺少该信号将导致发动机无法运行,在启动过程中缺少该信号,发动机将无法启动(有些车型在缺少曲轴位置传感器信号时,会以凸轮轴位置传感器的信号来代替,这时发动机可能会启动,但启动的时间较正常时间长,FCM会有一检测、换算的过程)。
(4)燃油泵控制电路故障燃油泵为发动机正常工作提供必需的一定压力、一定流量的燃油,通常发动机ECM通过控制油泵继电器的线圈搭铁端来控制油泵的工作,该系统电路中经常出现故障的一般为油泵保险丝、油泵继电器及油泵本身。
该系统的控制电路如图3所示。
(5)点火系统故障点火系统经常出现的故障为单缸断火或多缸不点火,对于单缸断火,通常不会导致发动机不能启动。
多缸或全部缸不点火会使发动机无法启动。
而出现多缸或全部缸不点火的原因对于点火系统来说,主要存在于其控制电路部分。
丰田卡罗拉的点火系统控制电路如图4所示在该系统电路中,各缸点火线圈的电源都由蓄电池经过保险丝IG2及继电器IG2提供,搭铁为4号端子(GND端)各缸共用搭铁线,IGT为点火信号线,由发动机ECM控制,值得注意的是IGF线,该线很多车型的点火系统中是没有的,为点火信号反馈线,也从点火线圈连接到ECM,且各缸点火信号反馈线是连接在一起的,该信号反馈线如果存在短路、断路故障时,ECM将不会向点火线圈提供点火信号电压,导致发动机不能启动。
(6)喷油器电路故障喷油器的控制电路和点火系统相似,同样对于不能启动故障来说,原因多为多缸或全部缸不工作引起。
重点检查喷油器的控制电路,在该控制电路中喷油器的电源同样由蓄电池经过保险丝1G2及继电器IG2控制。
信号线受ECM控制。
ECM在接受不到点火反馈信号时,也将停止喷油。
喷油器的控制电路如图5所示。
(7)气门正时该部分主要作用是为了保证发动机有足够的汽缸压力来完成燃烧过程,牵涉的故障原因多为机械部分,本文不做阐述,提醒各位同仁在维修检测过程中一定要依照维修手册的标准进行操作,避免出现返工,重复修理的事情发生。
二、故障的诊断和排除在分析了发动机不能启动的具体原因后。
我们应按照一定的思路和流程来快速、准确的查找故障,确定故障点,从而排除故障。
下面以各类技能竞赛中的要求为参考,介绍快速、准确的排除故障的操作步骤。
1.做好车辆安全防护措施该过程包括安装车辆翼子板护垫、驾驶室三件套、车轮挡块,启动前油、水、电、液的检查,档位、手制动的检查等项目。
2.启动发动机(1)打开点火开关,到仪表指示灯点亮,此时不要急于启动,应仔细观察仪表的显示情况,同时注意倾听发动机仓有无风扇转动的声音。
这些可作为ECM是否工作的一个初步判断(但不能作为判断故障的依据)。
(2)启动发动机的时间应严格控制在10~15s之间,同时注意观察故障指示灯及发动机转速表的工作情况的显示。
控制好启动机的工作时间一是为了保护启动系统的元器件。
同时也是为了有足够的时间使ECM在曲轴位置传感器有故障的情况下可以存储故障代码。
观察发动机转速表的目的是为了初步判断曲轴位置传感器部分是否有故障。
正常情况下,发动机转速表在启动过程中会有一定幅度的轻微摆动,同样这也是一个初步的判断。
3.智能检测仪检测(解码器)在使用解码器检测的过程中会出现以下两种情况:(1)解码器和ECM之间无法通讯,同时发动机故障指示灯MlL不亮、风扇常转。
可能原因及检查方法如下:检查电脑电源电路,参考图1所示。
检查的流程如下:先查保险丝IG2N02→AM2→IGN→IG2→EFI MAIN→EFI N01,再查继电器IG2→EFI MAIN,再查B31 E1搭铁是否良好,最后查ECM本身。
检查VC输出电路,依次拔下进气侧凸轮轴位置传感器、排气侧凸轮轴位置传感器、节气门位置传感器、油门踏板位置传感器等各部传感器的插头,当拔下某一传感器插头后,出现MIL点亮、风扇停转时,故障的部位即在该传感器部分。
这时可参照维修手册对相关传感器及其线路进行检测。
(2)解码器可以进入发动机系统。
此时用解码器进发动机系统读取故障码,此时也会出现两种情况:①有故障码:如故障代码为P0335,含义为曲轴位置传感器“A”电路故障。
该故障码产生的原因有:曲轴位置传感器电路断路或短路;曲轴位置传感器;曲轴位置信号盘;ECM。
此时根据维修手册的检查方法检查,从而确定故障点。
②无故障码:在无故障码的情况下,采用带负载跳火的方式检查是否有高压火产生。
无高压火。
此时先检查点火控制电路的电源,重点检查点火信号反馈线是否短路。
如果点火控制电路无故障的情况下,应检查曲轴位置传感器(由于启动时间或其它原因未显示故障代码)。
有高压火。
此时检查喷油器线路上有无脉冲电压(可用二极管测试灯),若无脉冲电压,则检查喷油器的控制电路,重点在IG2继电器之后的电路;若喷油器上有脉冲电压,则利用解码器执行元件测试功能,看燃油泵是否工作。