口腔科手术治疗分级及收费标准
- 格式:doc
- 大小:552.22 KB
- 文档页数:21
手术分级级别及分级标准在医学领域中,手术分级是一个重要的概念。
手术分级是一种将手术按照不同的级别分类的方法。
手术分级的目的是方便医生们进行手术的安排和治疗的选择。
手术分级需要按照国际标准进行分类,以确保手术的安全和成功。
手术分级的级别手术分为5个不同的级别,包括一级手术、二级手术、三级手术、四级手术和五级手术。
一级手术是一种非常简单的手术。
这些手术通常在局部麻醉下进行,没有明显的手术风险。
对于这类手术,麻醉师在进行麻醉前需要对患者进行评估,以确保手术的安全。
二级手术通常需要全身麻醉或者脊麻。
这类手术通常需要较长时间,需要更多的麻醉药物以确保手术的成功。
三级手术是一种较为复杂的手术,需要更多的手术技巧。
这类手术需要更高的技术水平以及更严格的手术安全控制。
四级手术通常是需要进行重大手术干预的手术。
这类手术存在较高风险,需要更加严格的手术安全控制。
五级手术通常是一种非常复杂的手术,需要高度技术的团队才能进行。
这类手术存在很高的风险,需要非常严格的手术安全控制。
手术分级标准手术分级的标准是国际通用的,可以用于所有手术的分类。
手术分级标准楼下简介:1. 一级手术一级手术需要满足以下标准:01. 局部麻醉下完成的小手术;02. 外科手术的切口长度小于3 cm;03. 骨科手术的骨折处理或切口长度不超过5 cm;04. 治疗或修复无痛的创伤伤口或初期的烧伤、烫伤伤口;05. 初期口腔和牙齿疾病的治疗;06. 一些单纯的埋葬性肿瘤的手术切除;07. 软组织的肿物摘除等。
2. 二级手术二级手术需要满足以下标准:01. 全身麻醉或者脊麻下完成的手术;02. 大于3 cm但小于10 cm的外科切口;03. 骨折手术、充分复位后需要切口长度不超过10 cm;04. 较为复杂的口腔手术;05. 非紧急情况下的小型中心静脉置管、动脉导管置管、膀胱导管等类手术;06. 对体表肿物、深部肿物等进行切除类手术。
3. 三级手术三级手术需要满足以下标准:01. 涉及食管、腹腔、胸腔、心脏等部位或器官的手术;02. 术中风险比较高,需要较高的技术水平和专业知识掌握;03. 开腹探查、区分、止血、切除的广大类手术;04. 关键期的骨科或四肢手术,比如全膝关节置换等。
口腔种植手术室的规范化管理篇一:口腔种植技术管理规范口腔种植技术管理规范口腔种植技术是指通过外科方法在口腔或颌面部植入人工种植体,进而进行有关牙列缺损、缺失或颌面部器官缺损、缺失修复的技术。
此项治疗技术具有一定的风险性,为规范口腔种植技术临床应用,保障医疗质量及医疗安全,特制定本规范。
开展口腔种植诊疗服务的医疗机构应当遵循本规范开展相关诊疗服务。
第一章医疗机构基本要求第一条口腔种植技术限定在二级甲等以上的综合性医院口腔科或口腔专科医院及达到规范要求的口腔专业诊所内实施。
第二条开展口腔种植诊疗服务的医疗机构其专业设置、房屋建筑面积与功能划分、设备设施与人员配备应当符合卫生部《医疗机构基本标准(试行)》的基本要求。
用于口腔种植外科治疗的诊室应当是独立的诊疗间,诊疗间外应当设置手臂清洁及消毒设施。
第三条用于口腔种植的诊疗室除具备基本诊疗设备及附属设施外,同时应当装备口腔种植动力系统、种植外科器械、种植修复器械及相关专用器械。
第四条用于口腔种植的诊疗室的消毒管理应当按照《医疗机构口腔诊疗器械消毒技术操作规范》执行。
第五条开展口腔种植诊疗服务的医疗机构自身应当具备颌骨曲面体层或颌骨CT影像诊断设备及诊断能力。
第二章人员基本要求第六条从事口腔种植诊疗活动的医生应当具有卫生行政部门颁发的《医师执业证书》,并依法开展诊疗活动。
第七条从事口腔种植诊疗活动的医生应当接受过口腔种植学专业学习或培训。
本科生及本科生以上全日制教育正式口腔种植学课程120课时以上(含口腔种植学实习)考试合格者;或经过口腔种植学的继续教育累计Ⅰ类学分40分以上,或在境外教育机构(中华人民共和国教育部认可的教育机构)接受口腔种植学培训和学习满三个月并获得结业证书者,方可从事口腔种植诊疗活动。
第八条本规范实施前已在医疗机构设立的专业口腔种植科室专职从事口腔种植临床诊疗工作5年以上的医务人员视为已具备进行口腔种植诊疗活动资质。
第九条本规范实施前在医疗机构设立的专业口腔种植科室专职从事口腔种植临床诊疗工作未满5年,或在医疗机构非专职从事口腔种植临床诊疗工作的医务人员执行本规范第七条。
门诊部口腔科收费标准一、挂号费挂号费是指患者就诊时需要支付的初诊费用,包括医师挂号费和诊室挂号费。
挂号费的收取标准因医院和科室的不同而异,一般而言,初诊挂号费为XX元/次,复诊挂号费为XX元/次。
为了节约挂号费用,患者可以通过网上预约、电话预约等方式提前预约,避免浪费时间和金钱。
二、医生诊查费医生诊查费是指医师对患者进行诊断和制定治疗方案时收取的费用。
医生诊查费的收取标准与医师的职称、经验和科室有关,一般而言,初级职称医师的诊查费为XX元/次,中级职称医师的诊查费为XX元/次,高级职称医师的诊查费为XX元/次。
为了节约医生诊查费用,患者可以选择合适的就诊时机,避免不必要的长时间等待。
三、口腔检查费口腔检查费是指医师对患者进行口腔检查时收取的费用。
口腔检查费包括口腔内窥镜检查费、X光检查费、CT检查费等,根据检查项目的不同而有所差异。
一般而言,口腔检查费的收取标准为XX元/次。
为了节约口腔检查费用,患者可以在就诊前了解自己的口腔状况,避免不必要的检查项目。
四、牙周洁治费牙周洁治费是指医师对患者进行牙周洁治时收取的费用。
牙周洁治包括全口洁治和局部洁治,根据治疗范围的不同而有所差异。
一般而言,牙周洁治费的收取标准为XX元/次。
为了节约牙周洁治费用,患者需要保持良好的口腔卫生习惯,定期进行口腔检查和洁治。
五、拔牙费拔牙费是指医师对患者进行拔牙手术时收取的费用。
拔牙手术包括普通拔牙和复杂拔牙,根据手术难度和牙齿数量的不同而有所差异。
一般而言,拔牙费的收取标准为XX元/颗。
为了节约拔牙费用,患者在就诊前需要了解自己的牙齿状况和治疗方案,避免不必要的拔牙手术。
六、补牙费补牙费是指医师对患者进行补牙治疗时收取的费用。
补牙治疗包括龋齿填充、牙体修复等,根据治疗方式和材料的不同而有所差异。
一般而言,补牙费的收取标准为XX元/颗。
为了节约补牙费用,患者需要保持良好的口腔卫生习惯,定期进行口腔检查和洁治,早期发现和治疗口腔问题。
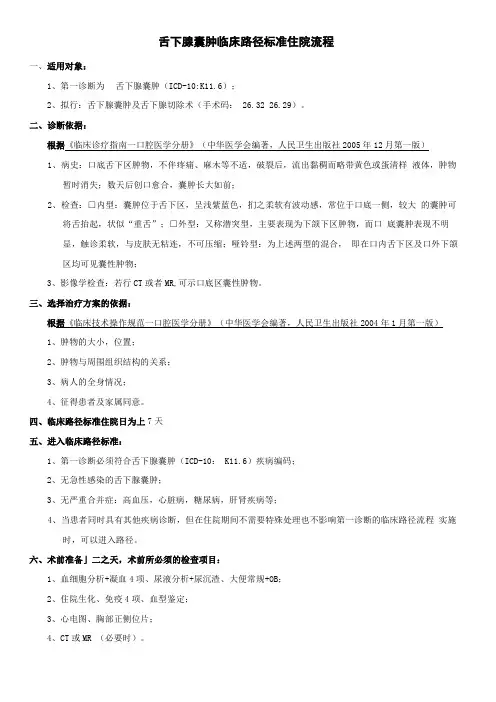
舌下腺囊肿临床路径标准住院流程一、适用对象:1、第一诊断为舌下腺囊肿(ICD-10:K11.6);2、拟行:舌下腺囊肿及舌下腺切除术(手术码: 26.32 26.29)。
二、诊断依据:根据《临床诊疗指南一口腔医学分册》(中华医学会编著,人民卫生出版社2005年12月第一版)1、病史:口底舌下区肿物,不伴疼痛、麻木等不适,破裂后,流出黏稠而略带黄色或蛋清样液体,肿物暂时消失;数天后创口愈合,囊肿长大如前;2、检查:□内型:囊肿位于舌下区,呈浅紫蓝色,扪之柔软有波动感,常位于口底一侧,较大的囊肿可将舌抬起,状似“重舌”;□外型:又称潜突型,主要表现为下颌下区肿物,而口底囊肿表现不明显,触诊柔软,与皮肤无粘连,不可压缩;哑铃型:为上述两型的混合,即在口内舌下区及口外下颌区均可见囊性肿物;3、影像学检查:若行CT或者MR,可示口底区囊性肿物。
三、选择治疗方案的依据:根据《临床技术操作规范一口腔医学分册》(中华医学会编著,人民卫生出版社2004年1月第一版)1、肿物的大小,位置;2、肿物与周围组织结构的关系;3、病人的全身情况;4、征得患者及家属同意。
四、临床路径标准住院日为上7天五、进入临床路径标准:1、第一诊断必须符合舌下腺囊肿(ICD-10: K11.6)疾病编码;2、无急性感染的舌下腺囊肿;3、无严重合并症:高血压,心脏病,糖尿病,肝肾疾病等;4、当患者同时具有其他疾病诊断,但在住院期间不需要特殊处理也不影响第一诊断的临床路径流程实施时,可以进入路径。
六、术前准备」二之天,术前所必须的检查项目:1、血细胞分析+凝血4项、尿液分析+尿沉渣、大便常规+OB;2、住院生化、免疫4项、血型鉴定;3、心电图、胸部正侧位片;4、CT或MR (必要时)。
第1页共7页七、预防性抗菌药物选择与使用时机:1、原则上头抱一代,首选头抱唑啉半衰期1.5〜2h,其次头抱拉定选半衰期0.8〜1h,2、术前0.5〜2小时内或麻醉开始时使用一个剂量,手术时间超过3小时(使用头抱唑啉的手术时间超过6小时才追加),或失血量大(>1500ml),可手术中给予第2剂;3、对青霉素和头抱菌素类抗生素过敏者,针对G+球菌可用克林霉素,针对G-杆菌可用氨曲南。
河南手术分级管理制度及各专业手术分级手术是医学领域中重要的治疗手段之一,为了确保手术的安全性和效果,各地普遍实行手术分级管理制度。
河南作为我国人口众多的省份之一,也制定了相应的手术分级管理制度,并根据各专业的特点进行了相应的手术分级。
本文将对河南手术分级管理制度及各专业手术分级进行介绍。
一、河南手术分级管理制度为了提高手术的安全性和规范手术的操作,河南省卫生健康委员会依据临床需要和专业技术水平制定了手术分级管理制度,以保障患者的生命安全和手术治疗效果。
根据该制度,手术被分为三个级别:一级手术、二级手术和三级手术。
1. 一级手术一级手术是指对患者生命体征影响较小、手术创伤较轻的常规手术,例如阑尾切除术、皮肤肿瘤切除术等。
这类手术在专科医生的指导下,由普通医生完成。
手术室设备较为简单,手术风险相对较低。
2. 二级手术二级手术是指对患者生命体征有一定影响,手术创伤较大的介入手术,例如较大范围的肿瘤切除术、心脏介入手术等。
这类手术需要由专科医生完成,手术室需要配备较为先进的设备和监护仪器,手术风险较一级手术高一些。
3. 三级手术三级手术是指对患者生命体征影响较大、手术风险较高的高难度手术,例如肺移植手术、脑部手术等。
这类手术需要由高级专科医生或专业团队完成,手术室设备必须齐全,包括先进的各类监护设备和手术器械。
河南手术分级管理制度的实施,可以有效确保手术的安全性和规范性。
不同级别的手术由相应资质的医生和相应的设备、仪器进行操作,以最大程度地保障患者的安全和手术治疗的效果。
二、各专业手术分级河南省根据各个专业的特点和手术的难度,对不同专业的手术进行了相应的分级。
1. 外科类手术外科类手术是最常见的手术类型之一,包括心脏外科、胸外科、普外科等。
这些手术风险较大,一般属于二级或三级手术,需要由专业团队完成,手术室需要有先进的设备支持。
2. 骨科类手术骨科类手术是对骨骼和关节进行治疗和修复的手术,包括骨折复位手术、关节置换术等。
五官科手术分级管理制度
为了确保手术及有创操作安全和质量,预防医疗事故发生,加强我科各级医师的手术及有创操作管理,根据《医疗机构管理条例》、《中华人民共和国执业医师法》和《医疗事故处理条例》,结合我科的实际情况,制度本制度:
我科现能开展的手术如下:
一、眼科;
一级手术:眼睑小手术、角膜结膜异物取出术。
二级手术:角膜裂伤缝合术、泪道探通术。
三级手术:白内障摘除+人工晶体植入术。
二、耳鼻喉:
一级手术:扁桃体摘除术及微波手术,鼻腔前后鼻孔填塞、鼻甲切除及微波手术、上颌窦穿刺术、耳前瘘管摘除术、鼻骨骨折复位术。
二级手术:鼻窦内窥镜上颌窦开窗术、鼓膜修补术、鼻息肉摘除术。
三|口腔科:
一级手术:拔牙术、舌系带修整术、口腔颌面间隙脓肿切开引流术、颌骨骨髓炎刮治术、口腔颌面良性小肿物切除术、牙外伤结扎固定术、下颌骨单纯性骨折颌间固定术。
二级手术:牙再植术。
我科手术医师分级如下:
孙杰:高年资住院医师,可做一、二级手术。
许彦:高年资住院医师,可做一、二级手术。
凌波:高年资住院医师,可做一、二级手术。
唐仁明:高年资主治医师,可做二、三级手术。
手术分级管理制度及实施细则本文介绍了手术分级管理制度的要求和各级医师的手术范围。
根据国务院《医疗机构管理条例》和卫生部《医院分级管理办法》的要求,医院应制订手术分级管理制度。
各科室应根据科室各级人员技术状况,科学界定各级人员手术范围,并定期调整其手术范围。
科室应严格监督落实《各级医师手术范围》要求,任何科室和个人不得擅自开展超出相应范围的手术治疗活动。
若遇特殊情况,医师可超范围开展与其职级不相称的手术,但应及时报请上级医师,给予指导或协助诊治。
各级医师的手术范围如下:1.主任医师按照各专业手术分类完成甲、乙、丙、丁各类手术,但应侧重甲类手术质量和水平的提高。
2.副主任医师按照各专业手术分类完成乙、丙、丁类手术,但应侧重乙类手术质量和水平的提高。
3.主治医师参与甲、乙类手术,做助手;可完成丙、丁类手术。
4.医师参与乙类手术,做助手;可完成丙、丁类手术。
5.助理医师(医士)参与丙类手术,做助手;可完成丁类手术。
高年资医师(取得现有职称3年以上)可在上级医师的指导下完成高一类手术。
各专业手术分类如下:一、外科系统甲类手术包括全胃切除术、胃癌扩大根治术、左右半肝切除术、肝左外侧叶切除及楔形切除、胰腺癌根治术、扩大胰买十二指肠切除术、胆道再次手术、腹主动脉瘤切除、移植术、带血管胎儿胰腺移植术、经胸颈无名及锁骨下动脉瘤切除术、血管移植术、扩大全胰腺切除术、甲状腺癌颈淋巴结廓清术、甲状旁腺切除术、右心耳下腔静脉旁路移植术、腹腔内肿瘤联合3种以上脏器切除以及诊断不明确的探查术。
乙、丙、丁类手术包括心胸外科的法四、法三矫治术、伴肺动脉高压的房室缺修补术、主动脉缩窄、腹主动脉瘤血管再造术、心脏多瓣膜置换及成形术、冠状动脉架桥术、复杂的心内畸形矫治术及短路术。
1)除甲类以外的各种烧伤手术;(2)各种整形手术;(3)乳房整形手术;(4)面部整形手术;(5)手部再造手术;(6)手指再造手术;(7)手指或手部切断修复手术;(8)手掌或足底皮瓣移植手术;(9)除甲类以外的骨折手术;(10)除甲类以外的关节手术;(11)除甲类以外的脊柱手术;(12)除甲类以外的颅面部手术;(13)除甲类以外的软组织肿瘤切除术;(14)除甲类以外的骨肿瘤切除术;(15)除甲类以外的关节镜手术.6.骨伤科1)除甲类以外的骨折手术;(2)除甲类以外的关节手术;(3)除甲类以外的脊柱手术;(4)除甲类以外的软组织肿瘤切除术;(5)除甲类以外的骨肿瘤切除术;(6)除甲类以外的关节镜手术;(7)骨髓移植手术;(8)骨折愈合不良手术;(9)骨缺损修复手术;(10)除甲类以外的骨关节感染手术;(11)骨科手术后并发症处理;(12)除甲类以外的骨盆手术;(13)除甲类以外的肢体延长手术;(14)除甲类以外的肢体短缩手术;(15)除甲类以外的肢体畸形矫正手术.8)子宫肌瘤切除术;(9)子宫腺肌症切除术;(10)宫颈息肉切除术;(11)宫颈锥切术;(12)宫腔镜手术.丙类手术1)宫外孕手术;(2)子宫脱垂手术;(3)宫颈糜烂电凝术;(4)宫颈糜烂切除术;(5)子宫颈癌前期治疗手术;(6)宫颈松弛手术;(7)子宫肌瘤栓塞术;(8)子宫颈环扎术;(9)宫腔粘连松解术;(10)宫腔镜下子宫肌瘤切除术.丁类手术1)宫内节育器取出术;(2)炎,宫颈炎,盆腔炎手术治疗;(3)宫颈裂伤缝合术;(4)产后出血手术;(5)宫颈环取出术;(6)宫腔镜下诊断性探查术;(7)宫腔镜下输卵管通液术;(8)宫腔镜下异物取出术.一、普通外科1.血管植人皮瓣预构手术2.切(削)痂。
手术及有创操作分级与分类管理规范为了确保手术及有创操作安全和质量,加强我市各级医院和各级医师的手术及有创操作管理,根据《医疗机构管理条例》、《中华人民共和国执业医师法》和《深圳市医疗质量整体评估管理办法》,参照有关资料,制定本规范。
一、手术及有创操作分级手术及有创操作指各种开放性手术、腔镜手术及介入治疗(以下统称手术)。
依据其技术难度、复杂性和风险度,将手术分为四级:(一)四级手术:技术难度大、手术过程复杂、风险度大的各种手术。
(二)三级手术:技术难度较大、手术过程较复杂、风险度较大的各种手术。
(三)二级手术:技术难度一般、手术过程不复杂、风险度中等的各种手术。
(四)一级手术:技术难度较低、手术过程简单、风险度较小的各种手术。
二、手术医师分级依据其卫生技术资格、受聘技术职务及从事相应技术岗位工作的年限等,规定手术医师的分级。
所有手术医师均应依法取得执业医师资格。
(一)住院医师1、低年资住院医师:从事住院医师岗位工作3年以内,或获得硕士学位、曾从事住院医师岗位工作2年以内者。
2、高年资历住院医师:从事住院医师岗位工作3年以上,或获得硕士学位、取得执业医师资格、并曾从事住院医师岗位工作2年以上者。
(二)主治医师1、低年资主治医师:从事主治医师岗位工作3年以内,或获得临床博士学位、从事主治医师岗位工作2年以内者。
2、高年资主治医师:从事主治医师岗位工作3年以上,或获得临床博士学位、从事主治医师岗位工作2年以上者。
(三)副主任医师:1、低年资副主任医师:从事副主任医师岗位工作3年以内,或有博士后学历、从事副主任医师岗位工作2年以上者。
2、高年资副主任医师:从事副主任医师岗位工作3年以上者。
(四)主任医师:受聘主任医师岗位工作者。
三、各级医师手术权限(一)低年资住院医师:在上级医师指导下,可主持一级手术。
(二)高年资住院医师:在熟练掌握一级手术的基础上,在上级医师临场指导下可逐步开展二级手术。
(三)低年资主治医师:可主持二级手术,在上级医师临场指导下,逐步开展三级手术。
手术分级标准妇科一级手术1.扩宫和刮宫术2.输卵管通气、通液术3.后穹窿穿刺、切开术4.外阴、宫颈活体组织采取术5.外阴良性肿物切除、前庭大腺囊肿手术6.附件切除术7.异位妊娠手术8.经阴道有蒂子宫肌瘤摘除术二级手术1. 子宫切除术、子宫及附件切除术2. 腹腔镜下附件手术、一般宫腔镜手术3. 经腹子宫肌瘤剜出术4. 阔韧带肌瘤、囊肿切除术5. 子宫内膜异位症手术6. 单纯外阴切除术7. 子宫脱垂悬吊术或经阴道修补术8. 简单尿瘘修补术9. 宫颈息肉摘除术、宫颈赘生物电切术10.宫颈电灼术、冷冻术及激光治疗术11.盆腔脓肿清除引流术三级手术1. 子宫扩大、广泛、次广泛切除术2. 外阴广泛性切除及腹股沟淋巴结清扫术3. 尿瘘、粪瘘修补术4. 复杂卵巢癌、绒癌根治术5. 外阴阴道成形术6. 外阴重建术7. 腹腔镜下子宫切除术四级手术1. 盆腔清扫术2. 联合盆腔脏器切除术3. 新技术新项目手术产科一级手术1. 会阴侧切及会阴侧切缝合术2. 会阴Ⅰ、Ⅱ度裂伤修补术3. 古典式剖宫产术4. 引产术5. 胎头吸引术6. 臀位助产术7. 常规助产二级手术1. 会阴Ⅲ度裂伤修补术2. 子宫裂伤修补术3. 子宫翻出复位术4. 产钳术5. 臀位牵引术6. 人工胎盘剥离术三级手术1. 腹膜外剖宫产2. 剖宫产子宫切除术3. 晚期妊娠子宫破裂手术4. 毁胎术四级手术1. 重危手术2. 新技术新项目手术计划生育门诊一级手术1. 宫内节育器放置术2. 宫内节育器取出术3. 输卵管通气、通液术4. 人工流产吸刮术5. 腹部输卵管结扎术6. 羊水穿刺术7. 绒毛采取术二级手术1. 输卵管吻合术2. 输卵管造口术3. 输卵管成形术4. 人工授精三级手术1. 阴道输卵管结扎术2. 输卵管子宫内移植术3. 腹腔镜下取卵术4. 剖腹取卵+输卵管配子移植术5. 腹腔镜下取卵+输卵管配子移植术四级手术1. 吻合血管的自体输卵管移植术2. 同种异体输卵管移植术3. 卵巢移植术4. 新技术新项目手术眼科一级手术1. 眼睑小手术2. 睑内翻矫正术3. 睑外翻矫正术4. 眼睑松弛矫正术5. 双重睑手术6. 砂眼滤泡压碎术、沙眼摩擦术7. 翼状胬肉切除及结膜移植术8. 角膜、结膜异物摘除术9. 眼球摘除术、眼球内容剜除术10. 泪道探通术及泪囊摘除术11. 睫状体冷凝术二级手术1. 角膜裂伤缝合术2. 上睑下垂矫正术3. 眼睑退缩矫正术4. 睑球粘连矫正5. 泪点成形术、下泪点外翻矫正术6. 泪小管泪囊吻合术、泪囊鼻腔吻合术7. 结膜遮盖术8. 结膜良性病损切除成形术9. 一般斜视手术10. 球内异物吸出术11. 板层角膜移植术12.白内障囊内、囊外摘除术、晶体乳化术、晶状体摘出13.青光眼手术14.虹膜切除术、小梁切除术、房角切开术15. 简单视网膜脱离手术三级手术1. 光学角膜移植术2. 屈光性角膜成形术3. 屈光性角膜光切术4. 带蒂皮瓣、动脉岛状皮瓣移植修复、眼睑全层缺损再造5. 眼睑、结膜恶性肿瘤切除及成形6. 人工晶体植入术7. 玻璃体、晶状体切割术8. 复杂的眼肌手术(麻痹性斜视、眼球震颤、眼外肌发育异常斜视等)9. 特殊类型的网膜脱离手术(黄斑裂孔性视网膜脱离、巨大视网膜裂孔视网膜脱离、白内障及无晶体眼的视网膜脱离、视网膜脱离伴脉络膜脱离、脉络膜缺损伴视网膜脱离、视网膜劈裂症的视网膜脱离等)10.视神经管减压术11.后极部磁性及球内非磁性异物取出12.眶内肿瘤摘除术四级手术1.眶部巨大肿瘤切除2.涉及颅底手术3.新技术新项目手术耳鼻喉科一级手术1. 腭扁桃体切除、挤切术2. 咽部脓肿切开术3. 鼻腔、鼻后孔填塞术4. 常规气管切开术5. 鼻甲切除术6. 声带息肉摘除术7. 鼓膜切开术8. 单纯乳突凿开术9. 耳后骨膜下脓肿切开术10.上颌窦穿刺术11.耳前瘘管摘除术12.简单的食道异物取出术13.鼻中膈粘膜下矫形术14.鼻骨骨折复位术二级手术1. 乳突根治术2. 鼓室成型术(Ⅰ型)3. 上颌窦根治术4. 复杂的食道异物取出术5. 外耳道良性肿物切除术6. 鼻腔切开术7. 副鼻窦开窗术三级手术1. 全耳廓外耳道一期成形术2. 外耳癌手术3. 咽鼓管成形术4. 鼓室成型术(Ⅱ~Ⅴ型)5. 迷路切除术6. 耳硬化症手术7. 听神经瘤切除术8. 中耳恶性肿瘤手术9. 上颌骨根治切除术10. 鼻咽部闭锁及鼾症手术11. 喉气管成形术12. 鼻成形术13.鼻腔及上颌窦肿瘤切除14.脑脊液鼻瘘修补15.气管异物取出术16. 喉部分、全喉切除术17.电子耳蜗植入术18.鼻咽纤维血管瘤摘除术19.耳廓畸形矫正手术20.内窥镜下副鼻窦手术21.声带手术四级手术1. 喉、咽喉、食管切除与一期重建术2. 喉全切除后喉再造术3. 喉全切除后发音管成形术4. 蝶鞍肿瘤切除5. 鼻部脑膜脑膨出修补6. 经鼻垂体瘤切除术7. 新技术新项目手术口腔外科一级手术1. 拔牙术2. 舌系带修整术3. 口腔颌面间隙脓肿切开引流术4. 颌骨骨髓炎刮治术5. 口腔颌面部良性小肿物切除术6. 颌骨囊肿摘除术7. 牙外伤结扎固定术8. 下颌骨单纯性骨折颌间固定术二级手术1. 唇裂修复术、腭裂修复术2. 唇裂术后畸形修复术3. 口角歪斜矫正术、唇外翻畸形矫正术、红唇缺损重建术4. 低位埋伏牙拔除术5. 牙再植术6. 颌骨、颧骨弓骨折复位内固定术7. 腮腺、颌下腺、舌下腺切除术8. 上颌窦瘘修补术9. 颌骨良性病变切除或刮除术10. 颞下关节成形术11. 三叉神经末梢支撕脱术12. 口腔颌面部海绵状血管瘤切除术13. 舌部分切除术三级手术1. 保留面神经腮腺瘤切除术2. 复杂腭裂修复术3. 口腔颌面恶性肿瘤切除与重建术4. 神经吻合、神经游离移植手术5. 上颌骨、下颌骨畸形的手术矫正6. 颈廓清术四级手术1. 颌面部复杂大手术如颌面、颈联合根治术2. 侵犯颅底肿瘤手术3. 吻合神经血管的肌瓣游离移植手术4. 新技术新项目手术肝胆外科一级手术1. 简单开放性胆囊切除、胆囊造口术2. 简单胆总管切开探查及造口术3. 肝囊肿开窗及肝脓肿切开引流术4. 急性胰腺炎引流手术及胰腺囊肿外引流术二级手术1. 较复杂的开放性胆囊切除术2. 较复杂的胆总管切开探查及造口术3. 一般胆囊、胆总管—十二指肠、空肠吻合术4. 肝破裂修补、肝活检及肝边缘病灶切除术5. 边缘肝切除、肝左外叶切除术6. 肝囊肿内引流、胰腺假性囊肿内引流术7. 胰尾切除、胰体尾裂伤手术及胰腺坏死组织清除及引流术8. 腹腔镜胆囊切除及肝囊肿开窗9. 脾切除术10.肝动脉结扎、栓塞及肝动脉、门静脉插管、化疗盒植入术11. Oddi括约肌成形术12.经皮肝穿胆管造影及引流术(PTC、PTCD)13. 简单门体断流术三级手术1. 半肝切除术2. 肝门部肝胆管成形及高位肝胆管空肠吻合术3. 复杂或改进的胆总管空肠吻合术4. 胆总管囊肿手术5. 再次胆道手术6. 腹腔镜胆道手术7. 内镜、X光或超声引导下胆石、胆道狭窄支架手术8. 胰十二指肠切除、全胰、胰头切除术9. 胰头部复杂裂伤及胰十二指肠联合伤手术10. 门腔静脉分流及复杂门体断流手术11.腹腔镜下肝边缘切除及脾切除术四级手术1. 肝移植受体手术2. 半肝以上肝切除、肝中叶切除、肝尾状叶切除3. 活体供肝切取术4. 胰腺移植术5. 布—加综合征手术6. 新技术新项目手术胃肠外科一级手术1. 一般腹外疝修补术2. 阑尾切除术3. 胃十二指肠溃疡单纯修补术4. 简单胃肠道破裂修补及造口术5. 一般痔、肛瘘手术6. 小肠吻合及其他腹腔、胃肠道简单手术7. 胃镜、结肠镜下活检术二级手术1.良性病变的胃、结肠切除及重建2.迷走神经切断手术3.简单门体静脉断流术4.十二指肠手术及广泛小肠切除术5.复杂疝修补术及人工补片疝修补术6.复杂痔、肛瘘手术7.弥漫性腹膜炎的剖腹探查术8.胃肠道瘘修补及造口闭合术9.简单胃肠内镜治疗手术10.一般息肉摘除术11.热探头治疗或活检术12.一般消化道异物取出术13.经内镜下激光或微波治疗三级手术1. 全胃、全(次全)结肠切除术2. 胃癌、结肠癌、直肠癌根治术3. 贲门部手术4. 肛门、肛管成形手术5. 腹部外伤休克状态下的探查术6. 消化道出血休克状态下的探查术7. 腹腔镜下胃肠穿孔修补及阑尾切除术8. 复杂胃肠内镜治疗9. 良性病变的一般腹腔镜胃肠道手术10. 组织胶或硬化剂治疗术11. ERCP12.不行EST的ENBD13.内镜下乳头球囊扩张术14. EMR(内镜下粘膜切除术)15.曲张静脉套扎术16.经皮内镜下胃、空肠造瘘术(PEG)17.复杂及高危险消化道异物取出术18.食管、直肠支架置入术19.巨大息肉摘除术20.内镜下金属夹的使用21. 心、肺功能和一般状况差的病人的操作22.病房高危病人的床旁操作四级手术1. 恶性肿瘤的腹腔镜胃、结直肠切除及消化道重建手术2. 同种异体小肠移植3. 新技术新项目手术4. EST后的支架置入技术5. EST及针状刀乳头开窗术6. 内镜下胆、胰管内机械碎石术7. Oddi氏扩约肌测压术8. 超声内镜下引导的穿刺术(EUS-guideFNA)9. 胰管梗阻的内镜处理10.胰腺假性囊肿的内镜治疗11.食管探条扩张及球囊扩张术12.胆管良性狭窄带囊导管扩张术骨关节外科一级手术1. 一般清创、肌肉肌腱修补术2. 四肢骨折手法复位、石膏外固定术3. 骨牵引术4. 肩、肘关节复位术5. 腱鞘囊肿切除术6. 关节腔切开引流术7. 筋膜间隙综合征切开减压术二级手术1. 单处四肢长管骨骨折切开复位与内固定术2. 开放性骨折的处理(单肢体、单处)3. 复杂的清创、肌腱修复术4. 肌腱移位术、肌腱延长术5. 拇(足)外翻矫形术6. 上肢关节脱位切开复位、关节囊修复术7. 急慢性骨髓炎病灶清除术8. 四肢截肢术9. 关节脱位的复位内固定10. 关节融合术三级手术1. 多处开放性骨折的处理2. 多处四肢长管骨骨折的切开复位内固定术3. 需特殊技术要求的四肢长管骨骨折切开复位内固定术4. 六大关节的病灶清除术5. 股骨颈骨折固定术6. 骨骼的矫形手术、骨延长术7. 四肢骨肿瘤骨段切除及其重建术8. 关节镜功能重建手术9. 先天性髋脱位手术10.关节成形术、半关节置换术11.曾治疗效果不佳重新手术四级手术1. 骨盆骨折切开复位内固定术2. 骶骨肿瘤切除术3. 影响关节功能的近关节粉碎性骨折处理4. 人工全关节置换术5. 骨移植术,关节移植术,带血管的骨、肌肉游离移植术6. 新技术新项目手术脊柱外科一级手术1. 清创等简单操作2. 腰椎穿刺术3. 肌肉、韧带手术二类手术1. 胸、腰椎后路椎板手术,不进入椎管2. 小关节手术3. 脊柱融合术4. 椎骨植骨术三级手术1. 进入椎管的腰椎后路手术2. 腰椎前路手术3. 腰椎间盘手术四级手术1.颈、胸、骶椎的前、后路手术2.脊柱内固定手术3.脊柱肿瘤手术4.新技术新项目手术显微手外科一级手术1. 一般清创术2. 简单植皮术3. 腱鞘切开、松解术4. 肌腱缝合术5. 瘢痕松解术、手部“Z”字改形术6. 掌指关节侧副韧带切除术7. 赘指切除及软组织病损切除术二级手术1. 掌、指骨骨折内固定2. 指、掌骨病损切除3. 腕、掌、指关节融合术4. 腕骨脱位切开复位5. 关节离断与截指术6. 周围神经吻合术,松解术7. 手指肌腱的晚期修复三级手术1. 断指再植术2. 肌皮瓣转移术3. 肌腱、神经移位术与移植术4. 拇指及手指再造术5. 骨、关节瓣移植术四级手术1. 断肢、断掌及复杂断指再植术2. 手、足指转移手术3. 指关节移植、指关节人工关节置换术4. 新技术新项目手术神经外科一级手术1. 头皮肿物切除2. 颅骨骨折清创、颅骨肿瘤切除及颅骨缺损修补3. 硬膜外及硬膜下血肿、脓肿清除4. 颞肌下减压术二级手术1. 脑清创2. 蛛网膜下血肿、脓肿清除术3. 脑血肿、脑脓肿清除术4. 半球肿瘤切除5. 小脑肿瘤切除6. 椎管内肿瘤手术7. 脑积液鼻瘘和耳瘘修补术8. 脑膜膨出、脊柱裂、脊膜膨出手术三级手术1. 重度脑损伤清创2. 三叉神经痛手术3. 幕上肿瘤切除:脑膜瘤,胶质瘤4. 幕下肿瘤切除:小脑肿瘤(蚓部半球),四脑室肿瘤,中线部肿瘤5. 颅底肿瘤手术6. 高血压性脑出血手术7. 脑积水手术8. 鞍区占位性病变手术9. 硬脑膜动静脉瘘(AVF)手术10. 颅外、颅内动脉血管吻合手术11. 颈段脊髓损伤前路减压术12. 介入神经放射治疗13. 立体定向手术14. 脊髓空洞症手术15. 神经内镜手术16.血管内介入手术四级手术1. 颅内动脉瘤手术2. 脑动静脉畸形(AVM)手术3. 海绵窦动静脉瘘手术4. 桥脑小脑角肿瘤手术5. 斜坡肿瘤手术6. 脑干肿瘤切除术7. 高颈段脊髓肿瘤切除术8. 新技术新项目手术甲状腺外科一级手术1. 甲状腺腺瘤或囊肿切除2. 甲状舌管囊肿切除3. 甲状腺部分切除4. 颈部淋巴管囊肿切除5. 颈部肿块切除活检1. 甲状腺腺叶切除2. 甲状腺大部或次全切除三级手术1. 甲状腺癌根治性切除术2. 颈淋巴结清扫3. 甲状腺全切除术4. 胸骨后甲状腺切除5. 甲状旁腺手术四级手术1. 腹腔镜甲状腺手术2. 新技术新项目手术乳腺外科一级手术1. 乳腺脓肿引流2. 乳腺活检3. 乳腺良性肿瘤切除4. 乳腺外伤手术二级手术1. 乳腺全切除术2. 乳腺部分切除、腺叶切除术1. 乳腺癌根治及改良根治术2. 乳房成形术3. 乳房重建术四级手术1. 乳腺癌扩大根治切除术2. 新技术新项目手术泌尿外科一级手术1. 包皮手术及鞘膜切除术2. 阴囊切除术,睾丸、附睾切除术3. 膀胱切开取石、膀胱造口术4. 输精管结扎术5. 精索静脉曲张高位结扎术6. 前部尿道狭窄切开术7. 尿道扩张术8. 尿道外口手术二级手术1. 阴茎部分切除术、阴茎全切除及阴茎癌根治术2. 睾丸牵引固定术3. 尿道狭窄内切开术、尿道吻合及成形术4. 肾切除术5. 肾裂伤修补术6. 肾上腺无功能性肿物切除术7. 前列腺切除术8. 膀胱部分切除术9. 输尿管或肾盂切开取石术10. 肾、输尿管、膀胱外伤手术11.尿道修补术、尿道下裂成形手术12. 肾或肾盂造口术、肾盂输尿管连接部梗阻的手术13.肾脏下垂固定术14.肾囊肿去顶术15. 输精管吻合术16.输尿管镜检查术17.体外震波碎石三级手术1. 肾脏部分切除术2. 根治性肾切除术3. 肾血管性高血压手术治疗4. 肾盂癌的肾、输尿管全切术5. 先天性输尿管畸形的手术治疗6. 肾积水整形术7. 单纯性及根治性膀胱全切术,肠代膀胱术8. 经尿道前列腺电切术9. 膀胱颈楔形切除术、膀胱颈Y-V成形术10.阴茎假体植入术11.动、静脉性阳萎及阴茎异常勃起的手术治疗12.一般腹腔镜肾脏手术、经皮肾镜手术四级手术1. 肾移植术2. 同种异体肾上腺移植术3. 腹膜后淋巴结清扫术4. 肾上腺嗜铬细胞瘤摘除术5. 复杂的腹腔镜肾脏手术、经皮肾镜手术6. 新技术新项目手术普胸外科一级手术1. 胸腔开放及闭式引流术2. 脓胸引流术、纵隔引流术3. 胸壁病损切除手术4. 胸膜病损切除5. 肋骨、胸骨骨折的牵引及内固定术6. 气管切开术二级手术1. 胸廓改型术2. 肺楔形及局部切除术3. 食管下段癌切除术4. 膈疝及食管裂孔疝修补术5. 胸腺手术6. 肺脏胸膜切除术7. 胸腔镜辅助手术三级手术1. 全肺切除、肺叶及肺段切除术2. 全胸膜肺切除术3. 气管隆突切除重建术4. 中、高位食管癌根治术5. 纵隔肿瘤切除术6. 复杂胸腔镜手术四级手术1. 肺移植术2. 心肺联合移植3. 新技术新项目手术心脏外科一级手术1. 心包穿刺术2. 心包切开引流术、心包部分切除术3. 动脉导管未闭结扎术二级手术1. 心脏瓣膜闭式扩张术2. 心包剥脱术3. 房间隔缺损、室间隔缺损、房室隔缺损修复术三级手术1. 动脉瓣膜直视下成形手术2. 瓣膜置换术3. 三联症、四联症等先天性心脏病手术4. 主—肺动脉间隔缺损的修复手术5. 完全性大动脉转位矫正手术6. 简单的婴幼儿心脏手术四级手术1. 胸内大血管损伤修复2. 主动脉瘤切除术3. 矫正性大动脉转位合并心内畸形的矫正术4. 心脏多瓣膜置换及成形术7. 冠状动脉旁路移植术8. 较复杂的新生儿、婴幼儿心脏手术9. 有严重合并症的心脏手术10. 心脏移植、心肺移植、人造心脏植入11. 新技术新项目手术血管外科一级手术1. 动、静脉插管术2. 血管缝合术3. 浅表静脉手术二级手术1. 外周动、静脉取栓术2. 血管吻合术3. 外周较小动、静脉瘤切除4. 简单静脉段移植术5. 大隐静脉及股浅静脉瓣膜环缩术6. 大隐静脉腔内激光治疗、旋切术7. 股深静脉瓣膜成形术三级手术1. 动脉大隐静脉架桥术2. 动脉人工血管架桥术3. 较大动脉动脉瘤切除4. 颈动脉内膜切除术5. 颈部动脉瘤手术6. 一般下腔静脉手术四级手术1. 胸主动脉瘤及腹主动脉瘤手术2. 复杂下腔静脉手术3. 血管镜手术4. 新技术新项目手术整形外科一级手术1. 皮肤手术2. 皮下脂肪范围手术3. 小的肌肉部位手术二级手术1. 单纯性疤痕挛缩整形植皮术2. 吸脂术3. 巨乳缩小术4. 隆乳术5. 除皱术6. 斜颈矫治术7. 皮肤软组织扩张器植入术三级手术1. 小儿较复杂的整形手术2. 涉及较大范围的骨骼手术3. 鼻、耳缺损修复术4. 鼻、耳畸形矫治术5. 阴道成形或再造术6. 乳房成形再造术7. 各类皮瓣、肌皮瓣、肌瓣筋膜皮瓣成形修复术四级手术1. 颅颌面严重畸形(如距增宽等)矫治术2. 男性生殖器成形或再造术3. 全鼻再造术4. 全耳再造术5. 变性手术6. 有学术争议的手术7. 新技术新项目手术介入手术一级手术1.一般动静脉造影术2.四肢动静脉溶栓术二级手术1. 肝动脉栓塞2. 支气管动脉栓塞3. 胃左动脉栓塞4. 髂内动脉栓塞5. 脾动脉栓塞6. 肠系膜动脉栓塞7. 子宫动脉栓塞8. 肾动脉栓塞9. 肾上腺动脉栓塞10. 动静脉内溶栓11. 下腔静脉滤器放置12. 冠状动脉造影13. 脊髓动脉造影三级手术1. 颈动脉或椎动脉支架术2. 肺动脉栓塞溶栓、消融术3. 肾动脉成形或血管内支架术4. 四肢大动脉成形或血管内支架术5. 经颈静脉肝内门肝内支架分流术(TIPSS)6. 甲状腺动脉栓塞术7. 胃食管静脉栓塞四级手术1.颅内动脉瘤栓塞2.颅内动静脉瘘栓塞3.脊髓血管畸形栓塞4.冠状动脉成形或支架术5.房室间隔缺损或动脉导管未闭堵塞术6.心脏瓣膜扩张术7.主动脉支架术8.新技术新项目手术运动与健康题目:体育锻炼对运动系统的影响指导老师:欧阳靜仁班级:热能092班姓名:林灿雄学号:200910814223摘要:这篇文章通过对人体运动系统组成的介绍,以及体育锻炼对运动系统的作用和影响的一点点描述,给平时不重视锻炼的人说明了体育锻炼的好处,希望能够有更多的人重视体育锻炼。
手术分级标准1996(一)普外科一类一等:1、清创术(小、中、大型)2、溃疡活检术3、胼胝切除术4、肿块穿刺活检术5、静脉切开术6、拔甲术7、体表肿瘤切除术8、脓肿穿刺引流术9、扩创缝合术10、颈淋巴结活检术11、直肠镜活检术12、小面积游离植皮术一类二等:1、双侧腋臭切除术2、乳房脓肿切开引流术3、深部脓肿切开引流术4、痔核切除术5、肛门闭锁切开成形术6、大隐静脉高位结扎术(双侧)7、疝囊高位结扎术8、肛裂侧切术9、直肠息肉摘除术10、肛瘘挂线术11、直肠粘膜吸取术一类三等:1、阑尾切除术2、阑尾脓肿切开引流术3、大隐静脉抽剥术4、幽门肌切开术5、经皮肝穿刺活检术6、腹壁疝疝囊高位结扎加修补术7、乳房区段切除术8、乳房导管剥离术9、深部异物取出术10、游离植皮术(大)11、瘘管切除术12、混合痔外剥内扎术13、单纯肛瘘切除术14、肛门乳头状瘤切除术15、肛裂切除+侧切+外痔切除16、肛周尖头湿疣切除术17、单纯乳房切除术二类一等:1、胃造瘘术2、空肠造瘘术3、结肠造瘘术4、切口疝修补术5、腹部疝成形术6、盆腔脓肿引流术(经肛)7、腹股沟疝修补术8、高位肛瘘切开挂线术9、肠间脓肿引流术二类二等:1、膈下脓肿引流术2、小肠部分切除术3、剖腹探查术4、直肠固定术5、会阴肛门成形术6、肛门直肠狭窄成形术7、甲状舌骨囊肿(瘘)切除术8、胃穿孔修补术加腹腔引流术9、胃肠吻合术10、绞窄性腹股沟疝手术二类三等:1、滑动性疝修补术2、复发性疝修补术3、肠穿孔修补加腹腔引流术4、经腹胃、肠息肉摘除术5、直肠脱垂会阴切除术6、肠粘连松解术7、经皮肝脓肿穿刺置管引流术8、经皮胆囊穿刺置管术9、肠套整复+浆膜修补术10、肝动脉结扎术11、经腹肝动脉插管术12、甲状舌骨囊肿加舌骨切除术13、单纯乳房切除术+腋窝淋巴切除14、胆囊切除+腹腔引流术15、脐静脉插管三类一等:1、脾脏部分切除术2、耻骨直肠肌切断术3、直肠前突修补术4、选择性肝动脉栓塞术5、脾破裂脾切除术6、肝囊肿碟形手术7、腹内囊肿Roux-y吻合术8、肝脓疡切开引流(经腹)9、幽门成形术10、胃大部切除术11、甲状腺腺叶切除术12、脾破裂修补术13、巨脾切除14、颈部淋巴水瘤切除15、脐膨出或脐肠瘘修补术16、肝外伤修补术三类二等:1、海绵状血管瘤切除术2、胆总管切开取石+T管引流术3、胃底横断术4、胃癌根治术(R1)5、左、右半结肠切除术6、Oddi氏括约肌成形术三类三等:1、腹会阴联合直肠切除术2、全结肠切除术3、胃癌根治术(R2、R3)4、近端胃大部切除术5、高位胃迷走神经切断术6、左肝外侧叶切除术7、胰腺囊肝切除术8、经皮胆囊取石术9、经皮肝动脉造影栓塞术10、胰瘘管胃或空肠吻合术11、胆总管囊肿Roux-y吻合术12、甲状腺双侧次全切除术13、乳癌改良根治术14、腰交感神经节切除术15、髂腹股沟淋巴节清扫术16、经腹门奇静脉断流术17、坏死性胰腺炎病灶清除+三造瘘+腹腔引流术18、经皮肝穿刺胆道造影及引流术19、肝囊肿置固化插管治疗术四类一等:1、全胃切除术2、左肝叶切除术3、右肝段切除术4、骶尾部畸胎瘤切除5、胰胆镜+乳头切开6、先天性巨结肠切除手术7、近端脾肾分流术8、系腔分流术9、大型血管瘤切除术10、大动脉破裂修补术11、动静脉瘘四头结扎术12、胰岛细胞瘤摘除术13、腺体尾部切除术14、腹膜后肿瘤切除术15、颈淋巴结清扫术16、肝内外胆管空肠吻合术17、胃再次手术(包括吻合溃疡与残胃癌等)18、复发性结节性甲状腺肿手术19、下肢动脉栓塞切开取栓术20、下肢深静脉栓塞切开取栓术21、大隐静脉栓塞腘静脉转流术四类二等:1、胸腹联合门奇静脉断流术2、右肝叶切除术3、胰十二指肠切除术4、盆腔淋巴结清扫术5、甲状腺叶切除+颈清扫术6、远端脾肾分流术7、动脉瘤切除加血管移植术8、异体甲状旁腺移植术9、乳腺癌扩大根治术10、胆道再次手术11、胆总管囊肿切除+Roux-y吻合术12、胆道空肠间置术13、胰腺部分切除+主胰管外引流术14、淋颈转流术15、门腔分流“H”搭桥术16、区域性全胰切除术17、全胰切除术(二)神经外科一类一等:一般头皮裂伤清创缝合术一类二等:1、帽状腱膜下血肿抽取术+加压包扎术2、头皮内异物摘除术一类三等:1、小型头皮肿块切除术2、三叉神经封闭术二类一等:1、大头皮裂伤清创缝合术2、大头皮肿块切除术3、头皮血管瘤切除术4、帽状腱膜血肿切开引流术5、脊碘造影术二类二等:1、脑室闭式引流术2、颈动脉造影术3、椎动脉造影术4、锥颅侧脑室引流术5、慢性硬膜下血肿锥孔引流术6、三叉神经痛及面肌痉挛射频热凝术7、闭合性凹陷性骨折整复术8、脑室造影术二类三等:1、慢性硬膜下血肿钻孔引流术2、钻颅侧脑室引流术3、脑脓肿锥颅引流术4、颈动脉结扎术5、颅骨骨瘤(外板型)切除术6、颅骨缺损成形术三类一等:1、脑内囊肿引流术2、硬脊膜外肿瘤切除术(不包括颈部)3、头颅皮下积液抽液术4、颅腔负压引流术5、脑脓肿术后冲洗术三类二等:1、胸、腰部椎板切除减压术2、颅骨骨髓炎清创术3、开放性颅脑损伤清创术4、颅骨转移性肿瘤切除术5、硬脊膜外脓肿引流术三类三等:1、颅骨骨瘤(内板型)切除术2、脑脓肿引流术3、颞肌下去骨瓣减压术4、硬膜外血肿清除术5、交感神经切除术四类一等:1、脑室-脑池,脑室-心房,脑室-横窦,脑室-腹腔分流术2、胸、腰部膜内髓外肿瘤切除术3、胸腰部椎间盘突出摘除术4、脑脊液漏加固缝合术5、头皮蔓状血管瘤切除术6、脑内血肿清除术7、脑脊液漏修补术8、急性硬膜下血肿清除术9、狭颅症手术10、后颅窝硬膜外血肿清除术11、股动脉插管全脑造影术12、脑膜膨出修补术13、脊髓脊膜,脊膜膨出修补术四类二等:1、高血压性脑出血血肿清除术2、颈髓膜内髓外肿瘤切除术3、颈椎间盘突出摘除术4、大脑半球浅部胶质瘤,囊肿、脑脓肿切除术5、脑室内冲洗术6、脑室内注药溶血术7、小脑半球血肿、脓肿清除术8、颅底陷入症枕下及上颈髓减压术9、颈部硬脊膜外肿瘤切除术10、脑室镜检查11、面副神经吻合术12、胎脑组织移植术13、脑、腰部髓内肿瘤切除术特类手术:一等:1、小脑半球肿瘤切除术2、侧脑室内肿瘤切除术3、大脑半球深部胶质瘤切除术4、大脑凸面脑膜瘤切除术5、癫痫病灶切除术6、脑内异物摘除术二等:1、小脑蚓部及第四脑室肿瘤切除术2、桥小脑角肿瘤切除术3、颅咽管瘤切除术4、经颅垂体瘤切除术5、松果体瘤切除术6、海绵窦动-静脉瘘栓塞术7、颅内-外动脉搭桥术8、颅内动脉内膜及血栓切除术9、脑立体定向手术10、三叉神经鞘瘤切除术11、三叉神经微血管减压术12、颈髓髓内肿瘤切除术13、面神经颅内吻合术三等:1、颅内动静脉畸形切除术2、海绵窦动-静脉瘘直接手术3、癫痫病灶切除+胼胝体切开术4、经口蝶垂体瘤切除术5、特殊部位脑膜瘤切除术6、颅内动脉瘤夹闭包囊术7、三脑室后部、脑干、斜坡肿瘤切除术(三)口腔科一类一等:1、舌系带整复术2、唇系带整复术3、齿槽修整术4、复唇整复术5、颌骨囊肿摘除术(小)6、埋伏牙拔除术7、粘液囊肿摘除术8、牙列畸形外科正畸术9、口腔颌面部单间隙脓肿切开引流术10、颞下颌关节脱臼手法复位术11、口腔颌面部骨空腔填塞12、中钳颧弓牵引一类二等:1、口腔颌面部小面积清创缝合术2、三个牙以上的牙再植术3、口腔上颌窦瘘修复术4、口腔颌面部肿瘤摘除术(小)5、唾腺导管结石取出术6、舌下腺囊肿摘除术7、颌骨骨折单颌固定术8、口腔颌面部多间隙脓肿切开引流术9、颌骨死骨摘除术10、面横裂、面斜裂、面正中裂整复术11、颧弓骨折扣内切开复位术二类一等:1、牙槽嵴增高术(材料另加)2、颌骨囊肿摘除术(中)3、唇裂整复术(单例)4、唇缺损整复术(局部皮瓣法)5、耳前瘘切除术6、腮腺瘘结扎术7、牙龈瘤切除术二类二等:1、颌骨骨折颌间固定术2、牙槽固位体种植术(一个单位)3、腮腺肿瘤摘除术4、腮裂囊肿及瘘切除术5、腭裂整复术6、腮腺导管移位成形术7、皮片游离移植术8、真皮切取术9、阔筋膜切取术10、粘膜移植术二类三等:1、口腔颌面部大面积清创缝合术2、软、硬颚复合伤清创术3、腮腺瘘修补术4、颌下腺肿瘤摘除术5、三叉神经切断撕脱术6、面裂囊肿摘除术7、舌下腺腺叶切除术8、甲状舌骨囊肿切除术9、鼻小柱畸形整复术10、唇部分切除缝合术11、鼻翼畸形整复术12、唇颊沟加深术13、颞浅动脉插管术14、腮腺连管颊粘膜成形术15、颞下颌关节成形术(单侧)16、舌骨上淋巴清扫术(单侧)17、舌部分切除缝合术(小)18、颊部肿瘤切除缝合术19、颌面部异物取出术20、颈外动脉结扎术21、颌骨囊肿切除术22、颈外动脉插管术23、肋骨切取术24、髂骨切取术25、双侧颞颌关节成形术三类二等:1、颌下腺腺叶切除术2、上颌骨部分切除术3、下颌骨部分切除术4、颊癌切除术5、舌癌切除术6、海绵状血管瘤腔内结扎术(大、中型)三类三等:1、唇广切加皮瓣转移术2、腮腺腺叶切除术3、舌大部切除术4、单纯性颌骨骨折开放整复术5、腭裂整复术加咽瓣成形术6、口腔颌面部软组织缺损二期整复术7、颈总动脉结扎术8、囊状淋巴管瘤切除术9、下颌骨缺损整复术(延期植骨术)四类一等:1、双侧唇颌裂同期整复术2、陈旧性颌骨骨折开放整复术3、上颌骨切除术4、下颌骨切除术5、下颌骨缺损整复术(异体骨)6、颊部洞穿性缺损整复术7、口腔颌面部原发癌颌颈联合根治术(包括唾腺及颌骨)四类二等:1、全舌切除、舌再造术(带血管皮瓣,胸大肌皮瓣等)2、口腔颌面部血管瘤切除术(大)3、上颌骨Left+I型截骨整复术4、颈动脉体瘤切除术5、神经移植术6、颞颌关节成形术(显微手术)7、带血管肋骨切取术8、唇缺损整复术(显微手术)9、带血管髂骨切取术10、多发性颌骨骨折开放整复术11、带蒂颌瓣切取术12、颌骨畸形整复术13、上颌骨Left+Ⅱ型截骨整复术14、下颌骨畸形矢状劈开术15、上颌骨切除一期移骨术16、颅颌面外科手术17、颌面部复合组织移植术18、口腔颌面部原发癌双颌颈联合根治术加整复术(四)耳、鼻、喉科一类一等:1、外耳道异物取出术2、鼻道内异物取出术3、喉咽异物取出术4、外耳道内息肉摘除术5、鼓膜穿刺术6、鼻出血烧灼术7、耳活组织取材术8、简单鼻息内摘除术9、鼻活组织取材术10、鼻腔填塞止血术11、上颌窦穿刺术12、较小脓肿切开排脓术13、轻度外伤清创缝合术14、穿耳15、口咽取异物术16、鼻出血冷冻17、扁桃体潴留囊肿摘除术18、鼻腔上颌窦活组织检查19、咽乳头状瘤摘除术20、咽部活检术一类二等:1、鼻骨骨折闭合复位术2、下鼻甲电灼术、冷冻术3、鼻咽部活组织取材术4、鼓膜切开术5、鼓膜开窗置管术6、鼓膜穿孔挑刺、贴补术7、较重的外伤清创缝合术8、较大的脓肿切开引流术9、间接喉镜下赘生物切除术10、食道镜检查术11、声带活组织取材术12、副耳切除术一类三等:1、食道镜下异物取出术2、直接喉镜下赘生物切除术3、气管、支气管镜检查术4、咽或鼻咽部较小的良性肿瘤切除术5、扁桃体残体切除术二类一等:1、中鼻甲部分切除术2、下鼻甲部分切除术3、筋膜切取术4、骨或软骨膜切取术5、脂肪切取术6、皮肤切取术7、骨切取术8、耳廓囊肿摘除术9、部分耳廓修复术10、鼻息肉摘除术二类二等:1、扁桃体切除术2、腺样体刮除术3、外耳道良性肿瘤切除术4、鼻前庭囊肿切除术5、耳廓脓肿切排清创术6、耳前瘘管切除术7、鼓膜成形术(显微手术)8、鼻内筛窦开放术9、上颌窦鼻内开窗术10、环甲膜切开术11、巨大鼻息肉摘除术二类三等:1、颈外动脉结扎术2、气管切开术3、全耳廓切除术4、鼻部异物(子弹等)取出术5、前鼻孔缩小术6、鼻腔缩窄术7、上颌窦根治术8、鼻外径路筛窦开放术9、鼻外径路筛窦根治术10、外耳道成形术11、断耳再植术三类一等:1、内耳开窗术2、鼓室探查术3、乳突根治术4、乳突改良根治术5、鼻中隔粘膜下矫正术6、较小的咽壁肿瘤切除术7、支撑喉镜下声带新生物摘除术三类二等:1、喉裂开术2、上颌骨部分切除术3、较小的鼻咽纤维血管瘤摘除术4、鼻-鼻中隔成形术5、喉狭窄扩张术6、咽瘘修补术7、颈侧切开食道异物取出术8、耳源性脑脓肿穿刺引流术9、鼓室成形术(听骨链重建)10、镫骨撼动术三类三等:1、喉部分切除喉成形术2、外伤清创缝合术3、喉、气管、支气管异物取出术4、小儿食道异物取出术5、较大的鼻咽纤维血管瘤切除术6、鼻侧切开肿瘤切除术7、颈侧切开肿瘤切除术8、颌-鼻开放性外伤整复术9、区域性颈淋巴廓清术10、颞骨部分切除术11、面神经探查减压术12、上颌骨切除术13、全喉切除术14、内淋巴囊手术四类一等:1、全喉切除发声重建术2、喉癌联合根治术3、经鼻视神经减压术4、面神经吻合或移植术5、外鼻再造成形术6、一期耳廓、外耳道鼓室成形术7、镫骨切除、人工镫骨安装术(人工镫骨另收费)8、鼻咽、后鼻孔成形术9、经颅脑脊脊液鼻漏、耳漏修补术四类二等:1、电子耳蜗埋植术(电子耳蜗另收费)2、喉、下咽、食道部分切除成形术3、特大鼻咽纤维血管瘤切除术4、侧颅底肿瘤切除术5、颅面联合进路肿瘤切除术6、内听道肿瘤切除术(五)心胸外科一类一等:1、胸壁异物取出术2、肋骨骨折固定术3、肋骨牵引术4、胸骨牵引术5、上纵膈切开减压术6、胸壁脓肿切开引流术一类二等:1、胸腔开放、闭锁引流术2、贲门失弛缓症扩张术3、食道狭窄扩张术4、胸壁损伤清创术一类三等:1、肋骨良性肿瘤切除术2、肋骨骨髓炎病灶清除术3、胸壁瘘道清创术4、气管内异物取出术(气管镜下)5、食管内异物取出术(食管镜下)二类一等:1、心包开窗引流术2、急性脓胸引流术3、食道胃转流术4、开胸探查术二类二等:1、贲门肌层切开成形术2、开胸止血术二类三等:1、漏斗胸修复术2、颈动脉体摘除术3、胸导管结扎术4、食道异物取出术(开胸)5、气管、支气管异物取出术6、人工心脏起搏器置入术7、气管破裂修补术三类一等:1、外伤性血气胸探查术2、贲门肌层切开膈肌瓣修补术3、肺良性肿瘤局部切除术4、胸交感神经节切除术5、胸壁、胸膜恶性肿瘤切除术6、开胸心脏复苏术三类二等:1、食道憩室切除术2、食道平滑肌瘤切除术3、食道破裂修补术4、膈肌破裂修补术5、外伤性肺裂伤修补术6、肺大泡缝扎术7、开胸异物摘除术8、食道瘘清创修补术9、纵膈肿瘤切除术10、肺区切除术11、肺叶切除术12、动脉导管结扎术13、左经二尖瓣狭窄扩张术14、心脏异物摘除术15、胸腺切除术16、心脏、大血管创伤修补术17、弓下食道胃吻合术四类一等:1、弓上食道胃吻合术2、肺包囊虫内囊切除术3、中段食道瘤颈吻合术4、脓胸纤维板剥脱术5、胸廓成形术6、全肺切除合并纵膈淋巴结清扫术7、气管侧壁切除修补术8、缩窄性心包炎部分剥落术9、右经二尖瓣闭式扩张术10、动脉导管切断缝合术11、房间隔缺损修补术12、食道裂孔疝修复术13、食道闭锁矫形术14、横膈膨出修复术15、室间隔缺损修补术16、肺动脉瓣狭窄松解术17、右心室漏斗部狭窄松解术18、主动脉瓣下(上)狭窄松解术19、主动脉缩窄切除吻合术四类二等:1、左(右)心室双流出道矫正术2、三尖瓣下移畸形矫正术3、完全性肺静脉异位引流矫正术4、部分性肺静脉异位引流矫正术5、单心室矫正术6、大血管转位矫正术7、支气管袖状切除吻合术8、右心室双腔心矫正术9、部分型心内膜垫缺损矫正术10、体外循环11、二尖瓣闭锁不全成形术12、三尖瓣闭锁不全成形术13、瓣膜置换术14、心脏肿瘤切除术15、隆窦切除再造术16、主动脉窦瘤破裂修补17、法乐氏三联症矫正术18、法乐氏四联症矫正术四类三等或特等手术:1、冠状动脉搭桥术2、心脏移植术3、同种异体活组织移植术4、多瓣膜置换术或成形术5、完全型心内膜垫缺损矫正术(六)泌尿外科一类一等:1、尿道扩张术2、尿道外口切开术(或全皮)3、尿道肉阜电灼术4、阴茎囊肿切除术5、阴茎赘生物电灼术(冷冻)6、外生殖器官活检术7、腹股沟部淋巴结活检术8、更换耻骨上膀胱造瘘9、包皮嵌顿复位一类二等:1、尿道肉阜切除术2、阴茎龟头楔型切除术3、包皮环切术4、丝状探子尿道扩张术5、前列腺穿刺活检术6、输精管结扎术7、膀胱穿刺造瘘术8、膀胱镜检查术9、阴茎背深静脉结扎术一类三等:1、阴茎伸直术2、阴茎部分切除术3、单纯阴茎尿瘘修补术4、阴囊血肿切排术5、睾丸鞘膜积液翻转术6、精索鞘膜积液翻转术7、单纯精索静脉高位结扎术8、尿道旁腺囊肿摘除术9、睾丸鞘膜切除术10、巴氏腺囊肿摘除术11、逆行性膀胱造影术12、膀胱镜下逆行上尿道造影术或插管引流术(单侧)13、膀胱镜检查术14、附睾切除术15、精索鞘膜切除术二类一等:1、尿道结石取出术2、阴茎弯曲纠正术3、阴茎部多发性尿瘘修补术4、阴茎全切除术5、睾丸切除术(双侧)6、隐睾下降固定术(单侧)7、经阴道尿道折叠术8、经会阴前裂腺切取活检术9、阴道前壁折叠术10、双侧输精管吻合11、输尿管吻合术12、膀胱切开造瘘术13、膀胱切开取石术14、膀胱切开取异物术15、膀胱镜下电灼术16、膀胱镜下活检术17、膀胱镜下逆行上尿路18、造影或留置导管术(单侧)19、经尿道前列腺开放活检术20、经皮肾穿刺造影术21、经皮肾囊肿或积水穿刺引流术二类二等:1、全尿道切除术2、前尿道会师术3、前尿道吻合术4、龟头型尿道下裂成形术5、睾丸下降固定(腹内型)(单侧)6、高位隐睾下降固定(单侧)7、精索静脉曲张转流术8、膀胱破裂修补术9、膀胱肿瘤切除术10、膀胱部分切除术11、输尿管中段切开取石术12、肾周围脓肿切排引流术13、肾积水切开引流术二类三等:1、尿道憩室切除术2、全尿道切除尿道开口转位术3、阴茎、阴囊切除术4、阴茎型尿道下裂成形术5、显微镜下精索血管转流术6、膀胱憩室切除术7、膀胱大部切除术8、膀胱镜下碎石术9、阴茎血管成形术10、尿道、阴茎海绵体分流术11、输尿管上段切开取石术12、肾盂切开造瘘术13、B超指引下经皮肾穿刺造瘘术14、精索血管造影术15、膀胱镜下取异物16、阴茎假体植入术三类一等:1、龟头型尿道上裂成形术2、后尿道悬吊术3、后尿道吻合术4、精索囊肿切除术5、会阴型尿道下裂成形术6、高位隐睾探查固定术(双侧)7、输尿管造口术(单侧)8、输尿管端端吻合术(单侧)9、输尿管下段切开取石术10、输尿管下段囊肿切除吻合术11、肾脏固定术12、肾盂切开取石术13、肾实质切开造瘘术14、单纯肾切除术15、直肠膀胱瘘修补术三类二等:1、膀胱全切术2、陈旧性尿道狭窄吻合术3、经尿道前列腺冷冻术4、经尿道膀胱肿瘤电切术5、肾实质切开取石术6、肾窦内肾盂切开取石术7、多囊肾切开减压术8、显微镜下输精管吻合术9、肾盂整形术10、肾盂输尿管交界部整形术11、肾周淋巴管结扎术12、融合肾分解术13、肾血管造影术14、带蒂皮瓣正道成形术15、膀胱大部分切除输尿管膀胱吻合术(单侧)16、单纯肾上腺肿瘤切除术17、前列腺摘除术三类三等:1、阴茎肿瘤淋巴清扫(单侧)2、阴囊肿瘤淋巴清扫(单侧)3、内窥镜下尿道狭窄切开术4、前列腺球囊扩张术5、肾癌区域淋巴清扫术6、内窥镜下膀胱颈口切开术7、内窥镜下前列腺冷冻术8、内窥镜下输尿管镜检查术9、阴道-膀胱瘘修补术10、肾、输尿管全场切除术11、直视下尿道内切开术12、阴茎再造术13、肾上腺嗜铬细胞瘤摘除术14、根治性肾切除术15、尿道上裂成型术16、尿道下裂I期成形术17、多发性膀胱肿瘤电切术18、双侧输尿管造口术19、髂腹沟淋巴清扫(单侧)四类一等:1、前列腺癌根治术2、睾丸肿瘤后腹膜清扫术3、后腹膜淋巴清扫术4、阴茎、睾丸肿瘤双侧淋巴清扫术5、肾、输尿管全长膀胱部分切除术6、经皮肾穿刺取石扩张术7、肠代膀胱术四类二等:1、可控性肠代膀胱术2、膀胱扩大术3、多发性嗜铬细胞瘤切除术4、胸腹联合切口肾或肾上腺肿瘤根治术5、自体肾移植特类:1、内窥镜下多发性膀胱肿瘤切除术2、内窥镜下前列腺切除术3、异体肾移植术4、异体睾丸移植术5、内镜窥下输尿管镜手术6、经尿道前列腺电切术血液净化、肾移植(人工肾)一类一等:1、急性腹膜透析管拆除术2、单针双管拆除术一类二等:1、慢性腹膜管析管拆除术2、腹膜透析术一类三等:1、血液透析外瘘管拆除术2、血液透析动、静脉内瘘结扎术二类一等:1、应急血液透析经路建立术2、急性腹膜透析插管术二类二等:1、血液透析外瘘插管术2、慢性腹膜透析插管术二类三等:动、静脉内瘘建立术三类一等:1、自体血管移植动、静脉内瘘建立术2、人造血管动、静脉内瘘建立术3、异体血管移植动、静脉内瘘建立术特殊类:1、同种异体肾移植术2、血液透析术3、血液灌流术4、血浆置换术5、血液滤过术(七)妇产科一类一等:1、外倒转术2、生殖器官活组织检查术3、前庭大腺脓肿切开引流术4、诊断性刮宫术5、卵膜剥离术6、人工破膜术7、徒手旋转胎头术8、会阴正中切开缝合术9、会阴Ⅰ、Ⅱ度破裂缝补术10、处女膜切开术11、胎儿头皮钳牵引术12、脐带还纳术13、宫颈息肉摘除术14、阴道壁肉芽切除术15、宫口扩大术16、经腹羊膜穿刺术17、宫腔探查术18、外阴赘生物切除术19、宫颈裂伤修补术20、宫颈插管术21、宫颈环扎术22、未婚人工流产一类二等:1、前庭大腺囊肿造口术2、外阴血肿清除术3、阴道壁囊肿切除术4、后穹窿切开引流术5、子宫粘膜下肌瘤摘除术(经阴道)6、刮宫术(钳刮)7、会阴侧方切开缝合术8、人工剥离胎盘术9、宫颈粘连分离术10、产后刮宫术11、阴道纵膈横膈切开术12、阴道壁血肿切开缝合术13、前庭大腺囊肿切除术二类一等:1、产时会阴Ⅲ度修补术2、内倒转术3、阴蒂切除术4、腹壁下动脉插管术5、股动脉插管术6、宫颈锥形切除术二类二等:1、单纯外阴切除术2、嵌顿性宫内节育器取出术3、胎儿断头术4、剖腹探查术5、子宫破裂修补术6、子宫内翻复位术7、盆腔脓肿引流术二类三等:1、胎儿内脏挖出术2、卵巢楔形切除术3、阴道直肠瘘修补术4、经腹取环术5、输卵管切除术6、输卵管造口术7、尿道延长术8、子宫悬吊术9、阴道前后壁修补术三类一等:1、卵巢囊肿切除术2、子宫肌瘤挖出术3、会阴Ⅲ度破裂修补术4、膀胱阴道瘘修补术5、尿道阴道瘘修补术6、双侧附件切除术7、输卵管吻合术三类二等:1、子宫次全切除术2、子宫下段剖宫产术3、腹腔妊娠取胎术4、阴道壁肿瘤(困难)切除术5、外阴广泛切除术三类三等:1、子宫全切除术2、腹膜外剖宫产术3、阔韧带内肿瘤切除术4、宫颈部分切除、主韧带短、阴道前后壁修补术(曼氏手术)5、宫颈切除术(子宫次切术后)6、复杂性腹壁窦道切除术7、输卵管移植术8、卵巢移植术四类一等:1、子宫次广泛切除术2、阴道内子宫切除加阴道前后壁修补术3、阴道成形术4、输卵管吻合术(显微手术)四类二等:。
第四医院手术分级标准妇科一级手术1、扩宫和刮宫术;2.输卵管通气、通液术;3.后穹窿穿刺、切开术;4、外阴、宫颈活体组织采取术;5、外阴良性肿物切除、前庭大腺囊肿手术;6.附件切除术;7、异位妊娠手术;8.经阴道有蒂子宫肌瘤摘除术二级手术1.子宫切除术、子宫及附件切除术;2.腹腔镜下附件手术、一般宫腔镜手术;3.经腹子宫肌瘤剜出术;4.阔韧带肌瘤、囊肿切除术;5.子宫内膜异位症手术;6.单纯外阴切除术;7.子宫脱垂悬吊术或经阴道修补术;8.简单尿瘘修补术;9.宫颈息肉摘除术、宫颈赘生物电切术;10.宫颈电灼术、冷冻术及激光治疗术;11.盆腔脓肿清除引流术三级手术1.子宫扩大、广泛、次广泛切除术;2.外阴广泛性切除及腹股沟淋巴结清扫术;3.尿瘘、粪瘘修补术;4.复杂卵巢癌、绒癌根治术;5.外阴阴道成形术;6.外阴重建术;7.腹腔镜下子宫切除术四级手术1.盆腔清扫术;2.联合盆腔脏器切除术;3.新技术新项目手术产科一级手术1.会阴侧切及会阴侧切缝合术;2.会阴Ⅰ、Ⅱ度裂伤修补术;3.古典式剖宫产术;4.引产术;5.胎头吸引术;6.臀位助产术;7.常规助产二级手术1.会阴Ⅲ度裂伤修补术;2.子宫裂伤修补术;3.子宫翻出复位术;4.产钳术;5.臀位牵引术;6.人工胎盘剥离术三级手术1.腹膜外剖宫产;2.剖宫产子宫切除术;3.晚期妊娠子宫破裂手术;4.毁胎术四级手术1.重危手术;2.新技术新项目手术计划生育一级手术1.宫内节育器放置术;2.宫内节育器取出术;3.输卵管通气、通液术;4.人工流产吸刮术;5.腹部输卵管结扎术;6.羊水穿刺术;7.绒毛采取术二级手术1.输卵管吻合术;2.输卵管造口术;3.输卵管成形术;4.人工授精三级手术1.阴道输卵管结扎术;2.输卵管子宫内移植术;3.腹腔镜下取卵术;4.剖腹取卵+输卵管配子移植术;5.腹腔镜下取卵+输卵管配子移植术四级手术1.吻合血管的自体输卵管移植术;2.同种异体输卵管移植术;3.卵巢移植术;4.新技术新项目手术眼科一级手术1.眼睑小手术;2.睑内翻矫正术;3.睑外翻矫正术;4.眼睑松弛矫正术;5.双重睑手术;6.砂眼滤泡压碎术、沙眼摩擦术;7.翼状胬肉切除及结膜移植术;8.角膜、结膜异物摘除术;9.眼球摘除术、眼球内容剜除术;10.泪道探通术及泪囊摘除术;11.睫状体冷凝术;二级手术1.角膜裂伤缝合术;2.上睑下垂矫正术;3.眼睑退缩矫正术;4.睑球粘连矫正;5.泪点成形术、下泪点外翻矫正术;6.泪小管泪囊吻合术、泪囊鼻腔吻合术;7.结膜遮盖术;8.结膜良性病损切除成形术;9.一般斜视手术;10.球内异物吸出术;11.板层角膜移植术;12.白内障囊内、囊外摘除术、晶体乳化术、晶状体摘出;13.青光眼手术;14.虹膜切除术、小梁切除术、房角切开术;15.简单视网膜脱离手术三级手术1.光学角膜移植术;2.屈光性角膜成形术;3.屈光性角膜光切术;4.带蒂皮瓣、动脉岛状皮瓣移植修复、眼睑全层缺损再造;5.眼睑、结膜恶性肿瘤切除及成形;6.人工晶体植入术;7.玻璃体、晶状体切割术;8.复杂的眼肌手术(麻痹性斜视、眼球震颤、眼外肌发育异常斜视等);9.特殊类型的网膜脱离手术(黄斑裂孔性视网膜脱离、巨大视网膜裂孔视网膜脱离、白内障及无晶体眼的视网膜脱离、视网膜脱离伴脉络膜脱离、脉络膜缺损伴视网膜脱离、视网膜劈裂症的视网膜脱离等;10.视神经管减压术;11.后极部磁性及球内非磁性异物取出;12.眶内肿瘤摘除术四级手术1.眶部巨大肿瘤切除;2.涉及颅底手术;3、新技术新项目手术耳鼻喉科一级手术1.腭扁桃体切除、挤切术;2、咽部脓肿切开术;3.鼻腔、鼻后孔填塞术;4.常规气管切开术;5.鼻甲切除术;6.声带息肉摘除术;7.鼓膜切开术;8.单纯乳突凿开术;9.耳后骨膜下脓肿切开术;10. 上颌窦穿刺术;11.耳前瘘管摘除术;12. 简单的食道异物取出术;13. 鼻中膈粘膜下矫形术;14.鼻骨骨折复位术二级手术1.乳突根治术;2.鼓室成型术(Ⅰ型);3.上颌窦根治术;4.复杂的食道异物取出术;5.外耳道良性肿物切除术;6.鼻腔切开术;7.副鼻窦开窗术三级手术1.全耳廓外耳道一期成形术;2.外耳癌手术;3.咽鼓管成形术;4.鼓室成型术(Ⅱ~Ⅴ型);5.迷路切除术;6.耳硬化症手术;7.听神经瘤切除术;8.中耳恶性肿瘤手术;9.上颌骨根治切除术;10. 鼻咽部闭锁及鼾症手术;11. 喉气管成形术;12. 鼻成形术;13. 鼻腔及上颌窦肿瘤切除;14. 脑脊液鼻瘘修补;15. 气管异物取出术;16. 喉部分、全喉切除术;17. 电子耳蜗植入术;18. 鼻咽纤维血管瘤摘除术;19. 耳廓畸形矫正手术;20. 内窥镜下副鼻窦手术;21. 声带手术四级手术1.喉、咽喉、食管切除与一期重建术;2.喉全切除后喉再造术;3.喉全切除后发音管成形术;4.蝶鞍肿瘤切除;5.鼻部脑膜脑膨出修补;6.经鼻垂体瘤切除术;7.新技术新项目手术口腔外科一级手术1.拔牙术;2.舌系带修整术;3.口腔颌面间隙脓肿切开引流术;4.颌骨骨髓炎刮治术;5.口腔颌面部良性小肿物切除术;6.颌骨囊肿摘除术;7.牙外伤结扎固定术;8.下颌骨单纯性骨折颌间固定术二级手术1.唇裂修复术、腭裂修复术;2.唇裂术后畸形修复术;3.口角歪斜矫正术、唇外翻畸形矫正术、红唇缺损重建术;4.低位埋伏牙拔除术;5.牙再植术;6.颌骨、颧骨弓骨折复位内固定术;7.腮腺、颌下腺、舌下腺切除术;8.上颌窦瘘修补术;9.颌骨良性病变切除或刮除术;10. 颞下关节成形术;11. 三叉神经末梢支撕脱术;12. 口腔颌面部海绵状血管瘤切除术;13. 舌部分切除术三级手术1.保留面神经腮腺瘤切除术;2.复杂腭裂修复术;3.口腔颌面恶性肿瘤切除与重建术;4.神经吻合、神经游离移植手术;5.上颌骨、下颌骨畸形的手术矫正;6.颈廓清术四级手术1.颌面部复杂大手术如颌面、颈联合根治术;2.侵犯颅底肿瘤手术;3.吻合神经血管的肌瓣游离移植手术;4.新技术新项目手术肝胆外科一级手术1.简单开放性胆囊切除、胆囊造口术;2.简单胆总管切开探查及造口术;3.肝囊肿开窗及肝脓肿切开引流术;4.急性胰腺炎引流手术及胰腺囊肿外引流术二级手术1.较复杂的开放性胆囊切除术;2.较复杂的胆总管切开探查及造口术;3.一般胆囊、胆总管—十二指肠、空肠吻合术;4.肝破裂修补、肝活检及肝边缘病灶切除术;5.边缘肝切除、肝左外叶切除术;6.肝囊肿内引流、胰腺假性囊肿内引流术;7.胰尾切除、胰体尾裂伤手术及胰腺坏死组织清除及引流术;8.腹腔镜胆囊切除及肝囊肿开窗;9.脾切除术;10. 肝动脉结扎、栓塞及肝动脉、门静脉插管、化疗盒植入术;11. Oddi括约肌成形术;12. 经皮肝穿胆管造影及引流术(PTC、PTCD);13. 简单门体断流术;三级手术1.半肝切除术;2.肝门部肝胆管成形及高位肝胆管空肠吻合术;3.复杂或改进的胆总管空肠吻合术;4.胆总管囊肿手术;5.再次胆道手术;6.腹腔镜胆道手术;7.内镜、X光或超声引导下胆石、胆道狭窄支架手术;8.胰十二指肠切除、全胰、胰头切除术;9.胰头部复杂裂伤及胰十二指肠联合伤手术;10. 门腔静脉分流及复杂门体断流手术;11. 腹腔镜下肝边缘切除及脾切除术四级手术1.半肝以上肝切除、肝中叶切除、肝尾状叶切除;2. 活体供肝切取术;3.布—加综合征手术;4.新技术新项目手术胃肠外科一级手术1.一般腹外疝修补术;2.阑尾切除术;3.胃十二指肠溃疡单纯修补术;4.简单胃肠道破裂修补及造口术;5.一般痔、肛瘘手术;6.小肠吻合及其他腹腔、胃肠道简单手术;7.胃镜、结肠镜下活检术二级手术1.良性病变的胃、结肠切除及重建;2.迷走神经切断手术;3.简单门体静脉断流术;4.十二指肠手术及广泛小肠切除术;5.复杂疝修补术及人工补片疝修补术;6.复杂痔、肛瘘手术;7.弥漫性腹膜炎的剖腹探查术;8.胃肠道瘘修补及造口闭合术;9.简单胃肠内镜治疗手术;10.一般息肉摘除术;11.热探头治疗或活检术;12.一般消化道异物取出术;13.经内镜下激光或微波治疗三级手术1.全胃、全(次全)结肠切除术;2.胃癌、结肠癌、直肠癌根治术;3.贲门部手术;4.肛门、肛管成形手术;5.腹部外伤休克状态下的探查术;6.消化道出血休克状态下的探查术;7.腹腔镜下胃肠穿孔修补及阑尾切除术;8.复杂胃肠内镜治疗;9.良性病变的一般腹腔镜胃肠道手术;10. 组织胶或硬化剂治疗术;11. ERCP;12. 不行EST的ENBD;13.内镜下乳头球囊扩张术;14. EMR(内镜下粘膜切除术);15. 曲张静脉套扎术;16.经皮内镜下胃、空肠造瘘术(PEG);17. 复杂及高危险消化道异物取出术;18.食管、直肠支架置入术19. 巨大息肉摘除术;20.内镜下金属夹的使用;21. 心、肺功能和一般状况差的病人的操作;22.病房高危病人的床旁操作四级手术1.恶性肿瘤的腹腔镜胃、结直肠切除及消化道重建手术;2.同种异体小肠移植;3.新技术新项目手术;4.EST后的支架置入技术;5.EST及针状刀乳头开窗术6.内镜下胆、胰管内机械碎石术;7.Oddi氏扩约肌测压术;8.超声内镜下引导的穿刺术(EUS-guideFNA);9.胰管梗阻的内镜处理;10. 胰腺假性囊肿的内镜治疗;11. 食管探条扩张及球囊扩张术;12. 胆管良性狭窄带囊导管扩张术骨关节外科一级手术1. 一般清创、肌肉肌腱修补术;2. 四肢骨折手法复位、石膏外固定术;3. 骨牵引术;4. 肩、肘关节复位术;5. 腱鞘囊肿切除术;6. 关节腔切开引流术;7. 筋膜间隙综合征切开减压术二级手术1. 单处四肢长管骨骨折切开复位与内固定术;2. 开放性骨折的处理(单肢体、单处);3. 复杂的清创、肌腱修复术;4. 肌腱移位术、肌腱延长术;5. 拇(足)外翻矫形术;6. 上肢关节脱位切开复位、关节囊修复术;7. 急慢性骨髓炎病灶清除术;8. 四肢截肢术;9. 关节脱位的复位内固定;10.关节融合术三级手术1.多处开放性骨折的处理;2.多处四肢长管骨骨折的切开复位内固定术;3.需特殊技术要求的四肢长管骨骨折切开复位内固定术;4.六大关节的病灶清除术;5.股骨颈骨折固定术;6.骨骼的矫形手术、骨延长术;7.四肢骨肿瘤骨段切除及其重建术;8.关节镜功能重建手术;9.先天性髋脱位手术;10. 关节成形术、半关节置换术;11. 曾治疗效果不佳重新手术四级手术1.骨盆骨折切开复位内固定术;2.骶骨肿瘤切除术;3.影响关节功能的近关节粉碎性骨折处理;4.人工全关节置换术;5.骨移植术,关节移植术,带血管的骨、肌肉游离移植术;6.新技术新项目手术脊柱外科一级手术1.清创等简单操作;2.腰椎穿刺术;3.肌肉、韧带手术二类手术1.胸、腰椎后路椎板手术,不进入椎管;2.小关节手术;3.脊柱融合术;4.椎骨植骨术三级手术1.进入椎管的腰椎后路手术;2.腰椎前路手术;3.腰椎间盘手术四级手术1.颈、胸、骶椎的前、后路手术;2.脊柱内固定手术;3.脊柱肿瘤手术;4.新技术新项目手术显微手外科一级手术1.一般清创术;2.简单植皮术;3.腱鞘切开、松解术;4.肌腱缝合术;5.瘢痕松解术、手部“Z”字改形术;6.掌指关节侧副韧带切除术;7.赘指切除及软组织病损切除术二级手术1.掌、指骨骨折内固定;2.指、掌骨病损切除;3.腕、掌、指关节融合术;4.腕骨脱位切开复位;5.关节离断与截指术;6.周围神经吻合术,松解术;7.手指肌腱的晚期修复三级手术1.断指再植术;2.肌皮瓣转移术;3.肌腱、神经移位术与移植术;4.拇指及手指再造术;5.骨、关节瓣移植术四级手术1.断肢、断掌及复杂断指再植术;2.手、足指转移手术;3.指关节移植、指关节人工关节置换术;4.新技术新项目手术神经外科一级手术1.头皮肿物切除;2.颅骨骨折清创、颅骨肿瘤切除及颅骨缺损修补;3.硬膜外及硬膜下血肿、脓肿清除;4.颞肌下减压术二级手术1.脑清创;2.蛛网膜下血肿、脓肿清除术;3.脑血肿、脑脓肿清除术;4.半球肿瘤切除;5.小脑肿瘤切除;6.椎管内肿瘤手术;7.脑积液鼻瘘和耳瘘修补术;8.脑膜膨出、脊柱裂、脊膜膨出手术三级手术1.重度脑损伤清创;2.三叉神经痛手术;3.幕上肿瘤切除:脑膜瘤,胶质瘤;4.幕下肿瘤切除:小脑肿瘤(蚓部半球),四脑室肿瘤,中线部肿瘤;5.颅底肿瘤手术;6.高血压性脑出血手术;7.脑积水手术;8.鞍区占位性病变手术;9.硬脑膜动静脉瘘(AVF)手术;10. 颅外、颅内动脉血管吻合手术;11. 颈段脊髓损伤前路减压术;12. 介入神经放射治疗;13. 立体定向手术;14. 脊髓空洞症手术;15. 神经内镜手术;16. 血管内介入手术四级手术1.颅内动脉瘤手术;2.脑动静脉畸形(AVM)手术;3.海绵窦动静脉瘘手术;4.桥脑小脑角肿瘤手术;5.斜坡肿瘤手术;6.脑干肿瘤切除术;7.高颈段脊髓肿瘤切除术;8.新技术新项目手术甲状腺外科一级手术1.甲状腺腺瘤或囊肿切除;2.甲状舌管囊肿切除;3.甲状腺部分切除;4.颈部淋巴管囊肿切除;5.颈部肿块切除活检二级手术1.甲状腺腺叶切除;2.甲状腺大部或次全切除三级手术1.甲状腺癌根治性切除术;2.颈淋巴结清扫;3.甲状腺全切除术;4.胸骨后甲状腺切除;5.甲状旁腺手术四级手术1.腹腔镜甲状腺手术;2.新技术新项目手术乳腺外科一级手术1. 乳腺脓肿引流;2.乳腺活检;3.乳腺良性肿瘤切除;4.乳腺外伤手术二级手术1.乳腺全切除术;2.乳腺部分切除、腺叶切除术三级手术1.乳腺癌根治及改良根治术;2.乳房成形术;3.乳房重建术四级手术1.乳腺癌扩大根治切除术;2.新技术新项目手术泌尿外科一级手术1.包皮手术及鞘膜切除术;2.阴囊切除术,睾丸、附睾切除术;3.膀胱切开取石、膀胱造口术;4.输精管结扎术;5.精索静脉曲张高位结扎术;6.前部尿道狭窄切开术;7.尿道扩张术;8.尿道外口手术二级手术1.因茎部分切除术、因茎全切除及因茎癌根治术;2.睾丸牵引固定术;3.尿道狭窄内切开术、尿道吻合及成形术;4.肾切除术;5.肾裂伤修补术6.肾上腺无功能性肿物切除术;7.前列腺切除术;8.膀胱部分切除术;9.输尿管或肾盂切开取石术;10. 肾、输尿管、膀胱外伤手术;11. 尿道修补术、尿道下裂成形手术;12. 肾或肾盂造口术、肾盂输尿管连接部梗阻的手术;13.肾脏下垂固定术;14. 肾囊肿去顶术;15. 输精管吻合术;16. 输尿管镜检查术;17. 体外震波碎石三级手术1.肾脏部分切除术;2.根治性肾切除术;3.肾血管性高血压手术治疗;4.肾盂癌的肾、输尿管全切术;5.先天性输尿管畸形的手术治疗;6.肾积水整形术;7.单纯性及根治性膀胱全切术,肠代膀胱术;8.经尿道前列腺电切术;9.膀胱颈楔形切除术、膀胱颈Y-V成形术;10. 因茎假体植入术;11. 动、静脉性阳萎及因茎异常勃起的手术治疗;12. 一般腹腔镜肾脏手术、经皮肾镜手术四级手术1. 同种异体肾上腺移植术;2.腹膜后淋巴结清扫术;3.肾上腺嗜铬细胞瘤摘除术;4.复杂的腹腔镜肾脏手术、经皮肾镜手术;5.新技术新项目手术普胸外科一级手术1.胸腔开放及闭式引流术;2.脓胸引流术、纵隔引流术;3.胸壁病损切除手术;4.胸膜病损切除;5.肋骨、胸骨骨折的牵引及内固定术;6.气管切开术二级手术1.胸廓改型术;2.肺楔形及局部切除术;3.食管下段癌切除术;4.膈疝及食管裂孔疝修补术;5.胸腺手术;6.肺脏胸膜切除术;7.胸腔镜辅助手术三级手术1.全肺切除、肺叶及肺段切除术;2.全胸膜肺切除术;3.气管隆突切除重建术;4.中、高位食管癌根治术;5.纵隔肿瘤切除术;6.复杂胸腔镜手术四级手术1.新技术新项目手术心脏外科一级手术1.心包穿刺术;2.心包切开引流术、心包部分切除术;3.动脉导管未闭结扎术二级手术1.心脏瓣膜闭式扩张术;2.心包剥脱术;3.房间隔缺损、室间隔缺损、房室隔缺损修复术三级手术1.动脉瓣膜直视下成形手术;2.瓣膜置换术;3.三联症、四联症等先天性心脏病手术;4.主—肺动脉间隔缺损的修复手术;5.完全性大动脉转位矫正手术;6.简单的婴幼儿心脏手术四级手术1.胸内大血管损伤修复;2.主动脉瘤切除术;3.矫正性大动脉转位合并心内畸形的矫正术;4.心脏多瓣膜置换及成形术;7.冠状动脉旁路移植术;8.较复杂的新生儿、婴幼儿心脏手术;9.有严重合并症的心脏手术;10. 人造心脏植入;11. 新技术新项目手术血管外科一级手术1.动、静脉插管术;2.血管缝合术;3.浅表静脉手术二级手术1.外周动、静脉取栓术;2.血管吻合术;3.外周较小动、静脉瘤切除;4.简单静脉段移植术;5.大隐静脉及股浅静脉瓣膜环缩术;6.大隐静脉腔内激光治疗、旋切术;7.股深静脉瓣膜成形术三级手术1.动脉大隐静脉架桥术;2.动脉人工血管架桥术;3.较大动脉动脉瘤切除;4.颈动脉内膜切除术;5.颈部动脉瘤手术;6.一般下腔静脉手术四级手术1.胸主动脉瘤及腹主动脉瘤手术;2.复杂下腔静脉手术;3.血管镜手术;4.新技术新项目手术整形外科一级手术1.皮肤手术;2.皮下脂肪范围手术;3.小的肌肉部位手术二级手术1.单纯性疤痕挛缩整形植皮术;2.吸脂术;3.巨乳缩小术;4.隆乳术;5.除皱术;6.斜颈矫治术;7.皮肤软组织扩张器植入术三级手术1.小儿较复杂的整形手术;2.涉及较大范围的骨骼手术;3.鼻、耳缺损修复术;4.鼻、耳畸形矫治术;5.阴道成形或再造术;6.乳房成形再造术;7.各类皮瓣、肌皮瓣、肌瓣筋膜皮瓣成形修复术四级手术1.颅颌面严重畸形(如距增宽等)矫治术;2.男性生殖器成形或再造术;3.全鼻再造术;4.全耳再造术;5.变性手术;6.有学术争议的手术;7.新技术新项目手术介入手术一级手术1.一般动静脉造影术;2.四肢动静脉溶栓术二级手术1.肝动脉栓塞;2.支气管动脉栓塞;3.胃左动脉栓塞;4.髂内动脉栓塞;5.脾动脉栓塞;6.肠系膜动脉栓塞;7.子宫动脉栓塞;8.肾动脉栓塞;9.肾上腺动脉栓塞;10. 动静脉内溶栓;11. 下腔静脉滤器放置;12. 冠状动脉造影;13. 脊髓动脉造影;三级手术1.颈动脉或椎动脉支架术;2.肺动脉栓塞溶栓、消融术;3.肾动脉成形或血管内支架术;4.四肢大动脉成形或血管内支架术;5.经颈静脉肝内门肝内支架分流术(TIPSS);6.甲状腺动脉栓塞术;7.胃食管静脉栓塞四级手术1.颅内动脉瘤栓塞;2.颅内动静脉瘘栓塞;3.脊髓血管畸形栓塞;4.冠状动脉成形或支架术;5.房室间隔缺损或动脉导管未闭堵塞术;6.心脏瓣膜扩张术;7.主动脉支架术;8.新技术新项目手术31。
口腔科手术项目分级及收费标准 四级项目(收费单位为元)
10509001 种植治疗设计 次 100 10509001*1 种植治疗设计CT颌骨重建模拟种植设计加收 次 50 10509001-1 种植治疗设计(CT颌骨重建模拟种植设计) 次 150 1052201 种植模型制备 单颌 200 1052202 外科引导合板 单颌 100 2609001 牙种植体植入术 牙 500 2609004 骨劈开术 次 500 2609008 引导骨组织再生术 次 1000 2609010 种植体二期手术 牙 20 2609011 种植体取出术 牙 250 2609012 骨挤压术 次 500 2609013 种植体周软组织成形术 次 20 2604009 牙移植术 每牙 20 2604009-1 自体牙移植和异体牙移植 每牙 20 2604010 牙槽骨修整术 每牙 80 2604011 牙槽嵴增高术 每牙 150 2604012 颌骨隆突修整术 次 150 2604014 口腔上颌窦瘘修补术 次 450 2604015 上颌窦开窗异物取出术 次 450 2604016 唇颊沟加深术 次 450 2604017 修复前软组织成型术 次 20 2604020 颌骨病灶刮除术 次 400 2604021 皮肤瘘管切除术 次 20 2604022 根端囊肿摘除术 每牙 240 2604023 牙齿萌出囊肿袋形术 每牙 100 2604024 颌骨囊肿摘除术 次 1600 2604025 牙外科正畸术 每牙 200 2604026 根尖切除术 每牙 250 2604027 根尖搔刮术 每牙 240 2604029-1 牙龈翻瓣术(根向、冠向复位切口) 每牙 120 2604029-2 牙龈翻瓣术(远中楔形切除) 每牙 120 260402 牙龈再生术 每组 100 260401 牙龈切除术 每牙 100 260401-1 牙龈成形术 每牙 100 2604035 龈瘤切除术 次 350 2604036 牙周植骨术 每牙 180 2604037 截根术 每牙 180 2604038 分根术 每牙 90 2604039 半牙切除术 每牙 90 2604040 引导性牙周组织再生术 每牙 200 2605001-1 口腔小肿物切除术 次 250 2605001-2 颌面部良性小肿物切除术 次 250 10510006 牙开窗助萌术 每牙 20 10510006-1 各类阻生恒牙开窗助萌术 每牙 20 10510012 口腔活检术 次 220 10510012-1 口腔软组织活检 次 100 2605032 涎腺导管结石取石术 次 560 2605032-1 涎腺导管结石取石术--颌下腺 次 560 2605032-2 涎腺导管结石取石术--腮腺 次 560 2604008 牙再植术 每牙 100 2604019 牙槽突骨折结扎固定术 次 500 2604019-1 牙槽突骨折牵引复位固定术 次 500 10510010 牙外伤结扎固定术 每牙 50 10510010-1 牙根折结扎固定术 每牙 50 10510010-2 牙根挫伤结扎固定术 每牙 50 10510010-3 脱位结扎固定术 每牙 50 2608002 口腔颌面软组织清创术(中) 次 600 2608004 颌骨骨折单颌牙弓夹板固定术 单颌 360 2608005 颌骨骨折颌间固定术 单颌 360 2608017 单颌牙弓夹板拆除术 单颌 80 2608018 颌间固定拆除术 单颌 120 2604005 复杂牙拔除术 每牙 120 2604006 阻生牙拔除术 每牙 80 2604007 拔牙创面搔刮术 每牙 20 2604018 阻生智齿龈瓣整形术 每牙 100 2604029 牙龈翻瓣术 每牙 100 10511026-2 劈裂牙结扎 每牙 40 10511027 后牙纵折固定术 每牙 80 2604037 截根术 每牙 180 2604038 分根术 每牙 90 2604039 半牙切除术 每牙 90
2100002 神经阻滞麻醉 2小时 400 2609002 上颌窦底提升术 次 1200 2609003 下齿槽神经移位术 次 1000 10515001 颞下颌关节复位 次 35 2608003 口腔颌面软组织清创术(小) 次 250 10510007-4 各种口腔内局部出血的缝合创面止血 每牙 20 10512002 窝沟封闭(儿科专用) 每牙 2 10511003-1 大面积缺损的充填 80 10517008 咬合重建 次 600 10517008-1 复杂冠桥修复 次 600 10517001-0 冠修复(种植体冠修复) 每牙 2 10517001-1 全冠修复 每牙 20 10517001-11 全冠修复(种植体冠修复) 每牙 2 10519025 加磁性固位体 每牙 150
10519026 附着体增换 每附着体 120
10519026-1 附着体增加 每附着体 120 10519026-2 附着体更换 每附着体 120 10520001 垫颌 每件 200 10520002 肌松弛治疗 次 2 10521001 腭护板导板矫治 单颌 150 10521001*1 腭护板导板矫治间接法制作加收 单颌 50 10521001*2 腭护板导板矫治加放射治疗装置加收 单颌 100 10521001-1 腭护板导板矫治(间接法制作) 单颌 200 10521001-2 腭护板导板矫治(加放射治疗装置) 单颌 250
10521002 义颌修复 每区段 600
10521002*1 上颌骨一侧全切加收 每区段 20 10521002*2 下颌骨一侧全切加收 每区段 20 10521002*3 分段双重印模加收 每区段 600 10521002*4 分区双重印模加收 每区段 600 10521002-2 义齿修复 每区段 600 10521002-21 义齿修复(上颌骨一侧全切) 每区段 900 10521002-22 义齿修复(下颌骨一侧全切) 每区段 900 10521002-23 义齿修复(分段双重印模) 每区段 1200 10521002-24 义齿修复(分区双重印模) 每区段 1200 10521002-61 义颌修复(上颌骨一侧全切) 每区段 900 10521002-62 义颌修复(下颌骨一侧全切) 每区段 900 10521002-63 义颌修复(分段双重印模) 每区1200 段 10521002-64 义颌修复(分区双重印模) 每区段 1200 10518006 附着体义齿 单颌 20 10518006-1 可摘义齿 单颌 20 10518006-2 固定义齿 单颌 20 10518006-3 活动固定联合修复 单颌 20 10518007 总义齿 单颌 20 10518007-1 总义齿(覆盖义齿) 单颌 20 10518007-2 无唇翼义齿 单颌 20 10517003 桩核根帽修复 每牙 150 10517004 贴面修复 每牙 250 10517006 固定桥 每牙 20 10517006-1 双端固定桥 每牙 20 10517006-2 单端固定桥 每牙 20 10519022 铸造加工 每件 100
10522017-1 恒牙期骨性安氏III类错颌拔牙病例治疗 双颌 3500
10522017-11 恒牙期骨性安氏III类错颌拔牙病例治疗(隐形材料) 双颌 3850 10522016-1 恒牙期牙性安氏III类错颌拥挤不拔牙病例治疗 双颌 200 10522025 颞下颌关节病正畸治疗 双颌 220 10522025-1 颞下颌关节的弹响正畸治疗 双颌 220 10522025-2 颞下颌关节的疼痛正畸治疗 双颌 220 10522025-3 颞下颌关节盘移位正畸治疗 双颌 220 10522025-4 颞下颌关节病用活动矫治器正畸治疗 双颌 220 10522025-5 颞下颌关节病用固定矫治器正畸治疗 双颌 220
10522012 恒牙期骨性安氏II类错颌固定矫治器拔牙治疗 双颌 200
10522012*1 恒牙期骨性安氏II类错颌固定矫治器拔牙治疗伴前牙严重开颌加收 双颌 20 10522012*2 恒牙期骨性安氏II类错颌固定矫治器拔牙治疗深覆颌等复杂疑难病例加收加收 双颌 20 10522012*3 恒牙期骨性安氏II类错颌固定矫治器拔牙治疗阻生齿开窗矫治加收 双颌 20 10522012*4 恒牙期骨性安氏II类错颌固定矫治器拔牙治疗磨牙拨除矫治加收 双颌 20 10522012-1 恒牙期骨性安氏II类错拔牙病例固定矫治器治疗 双颌 200 10522011 恒牙期牙性安氏II类错颌固定矫治器治疗 双颌 200 10522011*1 恒牙期牙性安氏II类错颌固定矫治器治疗伴前牙严重开颌加收 双颌 20 10522011*2 恒牙期牙性安氏II类错颌固定矫治器治疗阻生齿开窗矫治加收 双颌 20 10522011*3 恒牙期牙性安氏II类错颌固定矫治器治疗伴深覆颌加收 双颌 20 10522011*4 恒牙期牙性安氏II类错颌固定矫治器治疗磨牙拨除矫治加收 双颌 20 10522011*5 恒牙期牙性安氏II类错颌固定矫治器治疗磨牙拨除矫治加收 次 20 10522011-1 牙性安氏II类错颌拥挤不拔牙病例固定矫治器治疗 双颌 200 10522011-2 简单拥挤拔牙病例固定矫治器治疗 双颌 200 10522004 恒牙期安氏I类错颌固定矫治器正畸治疗 双颌 200 10522004-1 拥挤不拔牙病例固定矫治器正畸治疗 双颌 200 10522004-2 牙列间隙病例固定矫治器正畸治疗 双颌 200 10522004-3 简单拥挤双尖牙拔牙病例固定矫治器正畸治疗 双颌 200 10507002 错颌畸形治疗设计 次 400
10507002*1 错颌畸形治疗设计(使用计算机进行三维护牙 模型测量和X线头影测量加收) 次 100
10507002-0 错颌畸形治疗设计(使用计算机进行三维护牙 模型测量和X线头影测量) 次 500 10507002-1 牙颌模型测量 次 400 10507002-11 牙颌模型测量(使用计算机进行三维护牙 模型测量和X线头影测量) 次 500 10507002-2 模型诊断性排牙 次 400 10507002-21 模型诊断性排牙(使用计算机进行三维护牙 模型测量和X线头影测量) 次 500 10507002-3 X线头影测量 次 400 10507002-1 X线头影测量(使用计算机进行三维护牙 模型测量和X线头影测量) 次 500 10522019 牙周病伴错颌畸形固定矫治器正畸治疗 双颌 200 10522019*1 局部牙周炎的正畸治疗(开颌加收) 双颌 20 10522019*2 局部牙周炎的正畸治疗(深覆颌加收) 双颌 20 10522019*3 局部牙周炎的正畸治疗(拔牙矫治加收) 双颌 20