-大豆蛋白纤维
- 格式:ppt
- 大小:305.00 KB
- 文档页数:35
大豆蛋白纤维薄膜的制备及应用研究大豆蛋白纤维薄膜是一种由大豆蛋白质制成的纤维薄膜材料,具有优良的生物可降解性和生物相容性,在食品包装、医用材料和环境保护等领域具有广泛的应用前景。
本文将就大豆蛋白纤维薄膜的制备方法、性能及其应用进行综述。
首先,大豆蛋白纤维薄膜的制备方法主要有溶液浇铸、自组装和电纺等。
其中,溶液浇铸法是制备大豆蛋白纤维薄膜的一种常用方法。
该方法通过将大豆蛋白质溶解于有机溶剂中形成溶液,再将溶液浇铸在平板或者模具上进行干燥,最后得到大豆蛋白纤维薄膜。
自组装法则是通过大豆蛋白质分子的自发排列形成纤维薄膜,可通过改变pH值和浓度等条件来调控薄膜的结构和性能。
电纺则是利用高压电场将大豆蛋白质溶液喷丝成纤维,经过交联、干燥等步骤最终制备成薄膜。
其次,大豆蛋白纤维薄膜具有一系列优良性能,包括良好的机械性能、较高的透明度、良好的抗水蒸气透过性、优异的隔氧性和较好的抗氧化性等。
这些性能使得大豆蛋白纤维薄膜在食品包装领域有着广阔的应用前景。
例如,将大豆蛋白纤维薄膜用作食品包装材料能够延缓食品的霉菌生长、保持食物的新鲜度并防止氧化反应。
此外,大豆蛋白纤维薄膜具有良好的生物相容性,可用于医药领域制备药物缓释系统、组织工程支架和生物传感器等。
同时,大豆蛋白纤维薄膜还可应用于环境保护领域制备过滤膜、吸附剂和催化剂等,实现废水处理、废气净化和环境修复等目的。
然而,大豆蛋白纤维薄膜在应用过程中面临着一些挑战。
首先,大豆蛋白质的稳定性较差,易受热、湿和光的影响,导致薄膜的性能不稳定。
此外,大豆蛋白质本身含有丰富的亲水基团,导致薄膜具有较差的水热稳定性和机械性能。
因此,进一步研究不仅需要提高大豆蛋白纤维薄膜的稳定性,还需要改善其机械性能和热性能,以满足更广泛的应用需求。
在未来的研究中,可以通过以下途径进一步改善大豆蛋白纤维薄膜的性能。
首先,可以通过交联、共混等方法来改善薄膜的稳定性和机械性能。
交联可以提高薄膜的抗水蒸气渗透性和机械强度,同时也可以改善薄膜的热稳定性。
大豆蛋白纤维的生物降解性研究随着环境保护意识的提高和可持续发展的要求,研究生物降解材料变得愈发重要。
大豆蛋白纤维作为一种天然的生物降解材料,因其独特的结构和优良的性能而备受关注。
本文将对大豆蛋白纤维的生物降解性进行研究,并探讨其在环境保护和可持续发展中的应用前景。
大豆蛋白纤维是一种由大豆蛋白质提取而得的纤维素材料。
它具有许多优良的性能,如良好的强度、柔软度、透气性和抗菌性。
在纺织行业,大豆蛋白纤维常被应用于服装、床上用品和家居用品等领域。
然而,与传统的合成纤维相比,大豆蛋白纤维的生物降解性能具有显著优势。
生物降解性是评价材料对环境友好性的重要指标之一。
对于大豆蛋白纤维而言,其生物降解过程主要分为酶解和微生物降解两个阶段。
在酶解阶段,蛋白酶将大豆蛋白纤维分解为小的多肽链和游离氨基酸。
而在微生物降解阶段,微生物会进一步分解这些多肽链和氨基酸,最终将大豆蛋白纤维完全降解为无毒的物质,如水、二氧化碳和氨。
这个过程不会对环境造成污染,并且可以为土壤提供养分。
大豆蛋白纤维的生物降解性能受多种因素影响。
首先,大豆蛋白纤维的结构对其生物降解性能有重要影响。
大豆蛋白纤维由多肽链交织而成,而这些多肽链的结构特性决定了酶解和微生物分解的难易程度。
其次,环境条件也对大豆蛋白纤维的生物降解性能有一定影响。
例如,适宜的温度、湿度和酸碱度可以促进大豆蛋白纤维的降解过程。
最后,降解酶和微生物的种类和数量也是影响大豆蛋白纤维生物降解性的关键因素。
适当的选择和调控这些因素可以提高大豆蛋白纤维的生物降解性。
在环境保护和可持续发展方面,大豆蛋白纤维的生物降解性能使其成为替代传统合成纤维的理想选择。
与合成纤维相比,大豆蛋白纤维不会对环境和健康造成负面影响。
此外,大豆蛋白纤维的生产过程也相对环保,因为它主要通过天然的提取和化学合成过程完成。
因此,大豆蛋白纤维在纺织行业的应用前景广阔,并且在可持续发展方面具有重要意义。
然而,尽管大豆蛋白纤维的生物降解性能在理论和实验室研究中表现出良好的潜力,但在实际应用中仍面临一些挑战。
大豆蛋白纤维及其制品漂白处理主要工艺方法本色大豆蛋白纤维在染色时(包括其制成的纱线、织物染色时),其纤维上的色素会影响染料与纤维分子的结合,从而影响产品的色彩和光泽,所以需要在染色前进行漂白处理。
大豆纤维产品的漂白可以采用散纤维漂白,也可以采用纤维条或纱线或织物漂白。
由于散纤维和纤维条漂白时,纤维呈疏松状态,漂白助剂和水份渗透性好,因而漂白效果好,还能节省物料和时间。
其加工工艺一般采用氧漂法、氧漂—还原漂复合法等。
通常染深浓色的产品不用漂白,中色产品采用氧漂工艺,浅色产品采用氧漂—还原漂复合工艺。
经漂白(不经增白)的纤维、纱线或织物,色调介于嫩黄和本白之间,呈现清亮的光泽;若不再染色,也不失为一种淡雅温馨的色彩。
2 大豆蛋白纤维及其纱线织物漂白大豆蛋白纤维漂白前不需要进行精练,可直接漂白。
大豆蛋白纤维条和纱线则要先经过精练,去除制条和纺纱前加入的防滑油剂、抗静电剂以及生产中携带的灰尘和吸附物以后,再经进行漂白。
而大豆纤维织物则还要去除织造前施加的浆料或石腊等,以及织造过程中产生的油渍等污染物,因此也必须先进行精练,然后再漂白处理。
由于织物中的纤维排列较紧密,漂白液料难以渗透,处理效果不及前几种方法。
由于大豆蛋白纤维耐湿热性差,随着温度的升高,纤维收缩率会增大,造成断裂延伸度提高。
同时,漂白时温度对纤维的强力影响较大。
据介绍,大豆蛋白纤维纱在95℃漂白时强力损失14.5%;而92℃漂白时仅下降5.8%。
因此精炼漂白时一般应控制温度低于95℃。
另外,纱线漂白分绞纱漂白和筒子纱漂白丙种形式。
前者在漂白时纤维较松散,白度均匀,但与水液和机械的摩擦较大,因而易发毛,易打结而形成乱纱,而且织造时还要重新卷绕成筒子,工艺冗长繁琐;后者工艺短,生产率和制成率均高,纱线表面较光洁,但应掌握好筒子的卷绕官度,以免漂白液渗透不充分而导致里外漂白不匀。
3 大豆蛋白纤维及其制品经漂白处理后大豆蛋白纤维及其制品即使经氧漂—还原漂后,色素还是难以除净而略带微黄色,对染特浅色和白色的产品,在色泽和鲜艳度方面会产生影响,故还应进行增白处理。
大豆纤维的前处置工艺一、前言大豆蛋白纤维又简称大豆蛋白或大豆纤维,这种纤维实质上是一种多组分复合纤维。
其中大豆蛋白质实采用化学和生物方式处置大豆渣提取球状蛋白,再和其他高分子物〔例如PVA〕及添加剂,经湿法纺丝而成的复合纤维,是国内研究并己第一次商品化生产的新型纤维,市场前景十分广漠。
该纤维具有蛋白质纤维的特性,织物光泽柔和,产品有类似蚕丝绸的手感、柔软性,又具有麻棉的吸湿性和透气性,故此纤维织物穿着舒适,深受客户青睐。
可是它的前处置和染色到目前还不是很成熟,尤其是它的漂白,大家都知道大豆纤维漂不白,因此染色时染鲜艳的浅色有必然的困难,限制了它的开展。
在此咱们就大豆纤维的漂白和染色加以研究。
二、前处置大豆纤维是短纤维,纤维截面是不规那么的哑铃状,纵向不滑腻,有凹槽,其中蛋白质含量为23%-25%,其余主如果PVA,蛋白质主要呈不持续的块状分散在持续的PVA介质中。
这种组成和构造使它具有较好的吸湿性和导湿透气性。
它耐酸性较好,耐碱性差,其中的蛋白质易水解,PVA也易溶胀。
因此在前处置时要特别注意湿热碱液处置,不能采用强碱退浆。
大豆蛋白纤维的前处置比拟简单,主要去除纤维制造加工中添加的上油剂、抗静电剂、润滑剂、色素等杂质,主要通过精炼漂白工序即可取得纯洁、渗透性好。
有必然白度的半制品要求。
再生大豆蛋白纤维呈现米黄色,类似于柞蚕丝的色泽。
由于大豆本身呈黄色,而纤维中的有色成份及形成原因尚未弄清,采用常规的漂白方式很难抵达理想的白度要求。
漂白后的大豆蛋白纤维还呈现淡黄色泽,需要时进展增白整理。
资料说明,采用传统的氧漂工艺漂白效果差,一般采取氧漂-恢复漂复合法,大豆蛋白纤维白度较好。
大豆蛋白散纤维精练漂白生产实验工艺和结果如下:1.工艺流程:纤维准备→氧漂→水洗→恢复漂→水洗→〔增白〕→柔软处置→脱水→开松→烘干2.精练漂白工艺:氧漂:双氧水〔30%〕10-35g/L纯碱1-2g/L〔调pH值在10-10.5〕稳定剂〔泡化碱〕2-4g/L精练剂1-2g/L渗透齐1-2g/L浴比1∶10左右保温温度和时间90-95℃×60-90分钟恢复复漂:恢复剂2-6g/L纯碱1-4g/L精练剂l-2g/L渗透剂l2g/L浴比1∶10 左右温度和时间90℃×30-40分钟3.增白由于大豆蛋白纤维中色素在漂白精练进程中难以净除,前面已讨论了通过氧漂——恢复漂后的大豆蛋白纤维还略带微黄色光,对染浅色或特浅色泽的品种还影响其鲜艳度。
大豆蛋白改性聚酯纤维是什么意思
大豆蛋白改性聚酯纤维是一种新型的纤维材料,它是由大豆蛋白和聚酯结合而
成的。
大豆蛋白是一种天然的蛋白质,它具有优良的力学性能,可以抵抗拉伸、压缩和弯曲,具有良好的耐磨性和耐腐蚀性。
聚酯是一种合成纤维,它具有优良的力学性能,可以抵抗拉伸、压缩和弯曲,具有良好的耐磨性和耐腐蚀性。
大豆蛋白改性聚酯纤维是将大豆蛋白和聚酯结合在一起,使它们的性能更加优良。
大豆蛋白改性聚酯纤维具有优良的力学性能,可以抵抗拉伸、压缩和弯曲,具
有良好的耐磨性和耐腐蚀性。
它的弹性模量高,抗拉强度高,抗弯曲强度高,抗拉伸强度高,抗压强度高,抗拉伸模量高,抗压模量高,抗弯曲模量高,抗拉伸模量高,抗压模量高,抗拉伸模量高,抗压模量高,抗拉伸模量高,抗压模量高,抗拉伸模量高,抗压模量高,抗拉伸模量高,抗压模量高,抗拉伸模量高,抗压模量高,抗拉伸模量高,抗压模量高,抗拉伸模量高,抗压模量高,抗拉伸模量高,抗压模量高,抗拉伸模量高,抗压模量高,抗拉伸模量高,抗压模量高,抗拉伸模量高,抗压模量高,抗拉伸模量高,抗压模量高,抗拉伸模量高,抗压模量高,抗拉伸模量高,抗压模量高,抗拉伸模量高,抗压模量高,抗拉伸模量高,抗压模量高,抗拉伸模量高,抗压模量高,抗拉伸模量高,抗压模量高,抗拉伸模量高,抗压模量高,抗拉伸模量高,抗压模量高,抗拉伸模量高,抗压模量高,抗拉伸模量高,抗压模量高,抗拉伸模量高,抗压模量高,抗拉伸模量高,抗压模量高,抗拉伸模量高,抗压模量高,抗拉伸模量。
什么是大豆被你在挑选被芯的时候是不是发现过“大豆被”这一全新的被芯呢?大豆被难道真的是有大豆直接做成的被子吗?难道像豆浆、豆腐半夜饿了吃一口?那么问题来了,到底什么是大豆被?别急,看看小水星下面这篇文章你就会明白了!五大方面让你了解什么是大豆被:一、什么是大豆被?二、何谓大豆蛋白纤维?三、大豆纤维发展历史四、大豆纤维原材料。
五、大豆被生产工艺。
一、什么是大豆被?顾名思义,大豆纤维被子是由大豆蛋白纤维制成的被子。
大豆蛋白纤维属于再生植物蛋白纤维。
它是以压榨豆粕为原料,利用生物工程技术,从豆粕中提取球蛋白,添加功能添加剂,与腈基、羟基等高聚物接枝共聚共混,制成一定浓度的蛋白质纺丝液,改变蛋白质的空间结构,然后湿法纺丝而成。
二、何谓大豆蛋白纤维?大豆蛋白纤维属于再生植物蛋白纤维类,以食用级大豆蛋白粉(豆粕)为原料,利用生物工程技术,提取出蛋白粉中的球蛋白,通过添加功能性助剂,与腈基、羟基等高聚物接枝、共聚、共混,制成一定浓度的蛋白质纺丝液,改变蛋白质空间结构,经湿法纺丝而成。
其有着羊绒般的柔软手感,蚕丝般的柔和光泽,优于棉的保暖性和良好的亲肤性等优良性能,被誉为“新世纪的健康舒适纤维”和“肌肤喜欢的好面料”。
大豆蛋白纤维三、大豆纤维发展历史大豆蛋白纤维是一种再生植物蛋白纤维。
再生蛋白纤维一种是从天然动物牛乳中提炼出的蛋白质,一种是从天然植物(如花生、玉米、大豆等)中提炼出的蛋白质溶解液经纺丝而成。
大豆蛋白纤维是我国纺织科技工作者李自主研发的高新技术,在世界上率先实现工业化生产。
也是迄今为止中国唯一拥有完全知识产权的纤维发明。
经过工业化规模生产,大豆纤维从纺纱到织造再到染整的相关生产技术已经比较成熟,其价格从初期的每吨7万元下降到3.5万元左右,得到了下游应用企业的认可,产业链结构逐渐形成。
再生蛋白纤维的研究历史较早,大约在19世纪末和20世纪初国外就开始了研究。
1935年,意大利科学家、1938年,英国ici公司、1939年,cornproductrefining公司分别探讨从牛乳、花生提炼蛋白质,从玉米大豆粕中提炼蛋白质再进行纺丝。
大豆蛋白纤维的功能
嘿,大家知道吗,有一种特别神奇的东西叫大豆蛋白纤维!这玩意儿可真不简单啊。
先来说说它的柔软性吧,那简直就像是棉花糖一样,摸上去特别舒服。
你想想,穿上用大豆蛋白纤维做成的衣服,就好像被温柔的云朵包裹着,能不惬意吗?这可不是我夸张哦,真的就是这么棒!
还有啊,它的透气性特别好。
就好比我们的皮肤需要呼吸一样,大豆蛋白纤维能让空气自由穿梭,不会让你感觉闷热。
夏天穿它,那简直爽歪歪,难道不比那些不透气的面料强多了?
再讲讲它的保暖性。
在寒冷的冬天,大豆蛋白纤维就像一个小暖炉,能给你带来温暖。
它能锁住热量,让你不会被寒风轻易侵袭。
这就好像给你加了一层温暖的保护罩呀!
而且哦,大豆蛋白纤维还有一个超级厉害的功能,那就是抗菌性。
这就像是给我们的身体加了一道防线,能抵抗那些讨厌的细菌。
穿这样的衣服,是不是感觉更健康、更安心呢?
它还很耐磨呢,不容易损坏。
这就意味着,你可以长时间地使用它,不用担心很快就穿坏了。
这不就给我们省了不少钱嘛!
另外,大豆蛋白纤维还很环保呢。
它是从大豆中提取出来的,这可比那些化学合成的纤维好多了吧?对环境也很友好呀。
总之,大豆蛋白纤维的功能实在是太多太强大了。
它柔软、透气、保暖、抗菌、耐磨又环保,这样的好东西,我们怎么能不喜欢呢?我觉得大豆蛋白纤维真的是一种非常了不起的材料,值得我们更多地去了解和使用它。
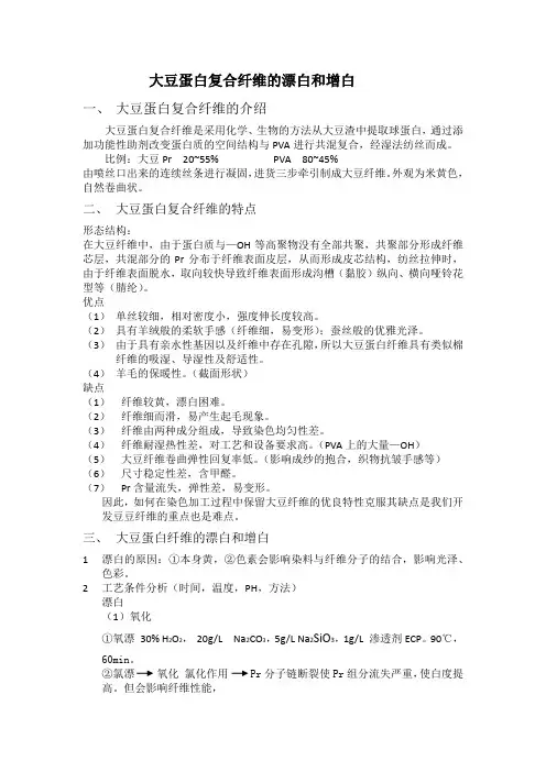
大豆蛋白复合纤维的漂白和增白一、大豆蛋白复合纤维的介绍大豆蛋白复合纤维是采用化学、生物的方法从大豆渣中提取球蛋白,通过添加功能性助剂改变蛋白质的空间结构与PVA进行共混复合,经湿法纺丝而成。
比例:大豆Pr 20~55% PVA 80~45%由喷丝口出来的连续丝条进行凝固,进货三步牵引制成大豆纤维。
外观为米黄色,自然卷曲状。
二、大豆蛋白复合纤维的特点形态结构:在大豆纤维中,由于蛋白质与—OH等高聚物没有全部共聚,共聚部分形成纤维芯层,共混部分的Pr分布于纤维表面皮层,从而形成皮芯结构,纺丝拉伸时,由于纤维表面脱水,取向较快导致纤维表面形成沟槽(黏胶)纵向、横向哑铃花型等(腈纶)。
优点(1)单丝较细,相对密度小,强度伸长度较高。
(2)具有羊绒般的柔软手感(纤维细,易变形);蚕丝般的优雅光泽。
(3)由于具有亲水性基因以及纤维中存在孔隙,所以大豆蛋白纤维具有类似棉纤维的吸湿、导湿性及舒适性。
(4)羊毛的保暖性。
(截面形状)缺点(1)纤维较黄,漂白困难。
(2)纤维细而滑,易产生起毛现象。
(3)纤维由两种成分组成,导致染色均匀性差。
(4)纤维耐湿热性差,对工艺和设备要求高。
(PVA上的大量—OH)(5)大豆纤维卷曲弹性回复率低。
(影响成纱的抱合,织物抗皱手感等)(6)尺寸稳定性差,含甲醛。
(7)Pr含量流失,弹性差,易变形。
因此,如何在染色加工过程中保留大豆纤维的优良特性克服其缺点是我们开发豆豆纤维的重点也是难点。
三、大豆蛋白纤维的漂白和增白1漂白的原因:①本身黄,②色素会影响染料与纤维分子的结合,影响光泽、色彩。
2工艺条件分析(时间,温度,PH,方法)漂白(1)氧化①氧漂30% H2O2,20g/L Na2CO3,5g/L Na2SiO3,1g/L 渗透剂ECP。
90℃,60min。
②氯漂氧化氯化作用 Pr分子链断裂使Pr组分流失严重,使白度提高。
但会影响纤维性能,(2)还原白度<氧化白度(3)氧化+还原,使白度提高。
再生蛋白质纤维再生蛋白质纤维是从天然牛乳或植物中提炼出的蛋白质溶解液,多依托于一定的基体(如聚丙烯脂、聚乙烯醇等)经纺丝而成,可分为再生植物蛋白纤维与再生动物蛋白纤维。
(1)大豆蛋白纤维大豆蛋白纤维是世界上唯一由中国自主研制开发的植物纤维,这项技术的发明人李官奇先生于2004年初荣获世界知识产权组织发明专利金奖。
大豆蛋白纤维可称为新世纪的“生态家纺纺织纤维”。
大豆蛋白纤维是采用化学、生物化学的方法浸泡去掉油脂的大豆粕,提取豆粕中的球状蛋白质,经过提纯、利用助剂改变空间结构,使之与含脂基、经基的高聚物接枝、共聚、共混制成一定浓度的蛋白质纺丝液,再经湿法纺丝而成。
大豆蛋白纤维的主要成分与羊绒和真丝类似,其结构主要由三部分组成,最外层为改性蛋白质,中间部分为经缩醛化的聚乙烯酵,内芯为含磺酸基单体的聚丙烯腊。
根据公开的专利文献报道,大豆蛋白纤维中的蛋白质含量为2州一55%,聚乙烯醇和其他成分为4州一77%。
蛋白质主要是以不连续的同块状分散在连续的PvA介质中,在结构上含有氨基、羧基、轻基、脂基等,这种组成大豆蛋白纤维动性比蚕丝小,手感轻柔滑爽,酷似羊绒,保暖性高于脂纶,悬垂性优于蚕丝,透气性高于蚕丝、脂纶,可洗性比晴纶和蚕丝好,摩擦因数小,抗静电性能优于合成纤维,公定回潮率为8。
6%,高于棉且大于合成纤维,强度高。
因此大豆蛋白纤维同时具有天然纤维和合成纤维的物理机械性能。
大豆蛋白纤维做服装面料在外观上具有真丝般的光泽,非常怕人;其悬垂性也极佳,给人以飘迟脱俗的感觉;用高支纱织成的织物,表面纹路细洁、清晰,是高档的衬衣面料。
大豆蛋白纤维具有天然纤维和化学纤维的众多优点,单丝纫度小、密度小、强伸度较高、耐酸耐碱性好,用它纺制成的面料,具有羊绒般的手感和蚕丝般的柔和光泽,兼有羊毛的保暖性、棉纤维的吸湿和导湿性,穿着舒适,而且能使成本下降30%一40%。
中国大豆资源丰富,年产大豆looo多万t,大豆榨油后产生的豆粕目前没能充分利用,大豆蛋白纤维技术充分提升了大豆的再利用价值。
大豆蛋白纤维的结构表征及功能性质大豆蛋白纤维是一种来源于大豆的天然蛋白质材料,其具有丰富的营养价值和广泛的应用前景。
在研究和开发大豆蛋白纤维之前,了解其结构表征和功能性质对于深入认识其特点和应用潜力至关重要。
大豆蛋白纤维的结构通常由多种蛋白小分子组成,包括大豆球蛋白、大豆隐球蛋白、大豆凝集素等。
这些蛋白小分子通过非共价键和共价键相互作用形成聚合物结构,进一步形成固态材料。
其主要结构特点包括分子量分布广泛、亲水性较强、组成成分多样等。
一种常用的表征大豆蛋白纤维结构的方法是扫描电子显微镜(SEM)。
使用SEM,我们可以观察到大豆蛋白纤维的表面形貌,并进一步分析纤维的形状、大小和表面特征。
另外,X射线衍射(XRD)和傅里叶变换红外光谱(FTIR)也是常用的结构表征方法。
XRD可以用来确定大豆蛋白纤维的晶型结构,而FTIR可以提供有关纤维中化学键和功能基团的信息。
大豆蛋白纤维的功能性质是指其在应用中所具备的特定功能。
首先,大豆蛋白纤维具有良好的亲水性和吸水性。
这使得它在食品工业中可以用作增稠剂、乳化剂和击剪剂等功能性成分。
其次,大豆蛋白纤维还具有优异的弹性和可塑性。
这使得它成为一种理想的材料用于制备肉制品、鱼糜和素肉等替代性食品。
此外,大豆蛋白纤维还具有生物降解性和生物相容性,使其在生物医学领域具有广阔的应用前景。
除此之外,大豆蛋白纤维还具有一定的保健功能。
研究表明,大豆蛋白纤维富含多种必需氨基酸、植物甾醇和多种维生素。
这些活性成分可以促进人体的新陈代谢和免疫功能,并具有降低血脂、抗氧化和抗炎作用。
根据以上的结构表征和功能性质分析,我们可以看出大豆蛋白纤维具有广泛的应用潜力。
在食品工业中,它可以用于替代动物性蛋白制备各类食品,如肉制品、乳制品和面制品等。
在纺织工业中,大豆蛋白纤维也可以用于制备环保纺织品,如服装和家居纺织品等。
此外,大豆蛋白纤维还可以应用于制备保健品、医用材料和化妆品等。
总之,大豆蛋白纤维作为一种天然的蛋白质材料,其结构表征和功能性质的研究对于深入了解其特点、优势和应用潜力至关重要。