无线传输液位控制有哪些方式
- 格式:pdf
- 大小:460.93 KB
- 文档页数:7
基于ZIGBEE无线传输技术的液位采集系统
随着工业化的发展,液位监测在工业领域中的应用日益广泛。
为了实现对液体水平的
准确监测和远程传输,融合了ZIGBEE无线传输技术的液位采集系统应运而生。
该系统由液位传感器、数据采集模块、无线传输模块和远程监测设备等组成。
液位传
感器负责实时感知并监测液体的水平高度。
数据采集模块负责将传感器获取的数据进行采
集和处理,并通过无线传输模块将数据发送给远程监测设备。
ZIGBEE无线传输技术作为系统的核心部分,能够提供低功耗、低成本、小体积的无线传输解决方案。
它采用短距离、低速率的无线通信方式,具有抗干扰能力强、多用户支持、网络灵活扩展等特点。
通过ZIGBEE协议栈的支持,系统可以实现无线传输距离长达几百米的覆盖范围。
该系统具有多项优势:无线传输技术实现了准确可靠的远程数据传输,免去了传统有
线传输方式所带来的布线成本和资源浪费。
液位采集系统采用了ZIGBEE技术,具备了低功耗、低成本和小体积的特点,适用于各种工业环境。
系统还可以实现多个传感器的网络化
连接,通过组网方式实现多点液位的监测和管理。
基于ZIGBEE无线传输技术的液位采集系统在工业领域具有广阔的应用前景。
它可以应用于石油化工、冶金、水利、环境保护等领域,实现对液体水平的远程监测和控制,提高
工作效率和安全性。
未来随着无线传输技术的不断发展和完善,液位采集系统将进一步提
升其性能和可靠性,为工业生产提供更加便捷和高效的解决方案。
基于ZIGBEE无线传输技术的液位采集系统随着科技的不断发展,各种无线传输技术也在不断完善和应用。
基于ZIGBEE无线传输技术的液位采集系统在工业控制和监测领域得到了广泛的应用。
本文将探讨基于ZIGBEE无线传输技术的液位采集系统的设计原理、特点和应用前景。
一、设计原理基于ZIGBEE无线传输技术的液位采集系统,是利用ZIGBEE模块和液位传感器来实现液位信号的采集和无线传输。
其设计原理主要包括以下几个方面:1. 液位传感器液位传感器是液位采集系统的核心部件,其作用是将液体的液位信息转换成电信号输出。
常见的液位传感器有浮子式液位传感器、压力式液位传感器和毛细管液位传感器等。
在不同的应用场景中,可以选择合适类型的液位传感器进行使用。
2. ZIGBEE模块ZIGBEE模块是用于实现无线数据传输的关键组件。
它基于IEEE 802.15.4标准,采用2.4GHz频段进行通信,具有低功耗、低成本、自组织网络等特点。
ZIGBEE模块可以实现设备之间的短距离无线通信,适用于工厂自动化、仓储物流、建筑物联网等领域。
3. 控制单元控制单元是液位采集系统的核心部件,主要用于采集液位传感器的信号、对液位数据进行处理和存储,并通过ZIGBEE模块将数据传输至监控中心。
控制单元通常采用微控制器或嵌入式系统来实现,具有较强的数据处理和通信能力。
1. 无线传输采用ZIGBEE模块进行数据传输,可以实现设备之间的无线通信,避免了传统有线连接的限制和成本。
2. 低功耗ZIGBEE模块具有较低的功耗特性,可实现长时间稳定运行,适用于远程监测和长期运行的场景。
3. 自组织网络ZIGBEE模块支持自组织网络,可以实现多个设备之间的自动组网和数据传输,提高了系统的稳定性和可靠性。
4. 灵活部署由于无线传输的特性,基于ZIGBEE无线传输技术的液位采集系统可以灵活部署在不同的场景中,适用于各种工业环境和应用需求。
三、应用前景基于ZIGBEE无线传输技术的液位采集系统在工业控制和监测领域具有广阔的应用前景。
水位控制系统工作原理水位控制系统是一种用于监测和控制液体水位的自动化系统,它在工业生产、环境监测、农业灌溉等领域有着广泛的应用。
其工作原理主要包括传感器检测、信号传输、控制执行等几个方面。
首先,水位控制系统的工作原理是基于传感器的检测。
传感器通常安装在液体容器的上、下部位,通过测量液位高度来实现对水位的监测。
常用的传感器有浮子式传感器、电容式传感器、超声波传感器等。
这些传感器能够将检测到的水位信息转化为电信号,为后续的控制提供准确的数据支持。
其次,水位控制系统通过信号传输将传感器获取的水位信息传送至控制中心。
传统的信号传输方式主要是通过导线连接,将传感器采集的信号传输至控制设备。
而随着无线技术的发展,如今也有许多水位控制系统采用无线传输技术,通过无线模块将信号传输至控制终端,实现远程监控和控制。
接着,控制中心接收到传感器传来的水位信息后,根据预设的控制策略,通过控制执行器对水位进行调节。
控制执行器通常是阀门、泵或其他控制装置,它们能够根据控制中心发送的指令,自动调节液体的流入或流出,从而实现对水位的精确控制。
此外,水位控制系统还包括了一些辅助设备,如控制面板、报警装置等。
控制面板用于设置和调整控制参数,监视系统运行状态;报警装置则能够在水位异常时发出警报信号,提醒操作人员进行处理,确保系统安全运行。
总的来说,水位控制系统通过传感器检测、信号传输、控制执行等环节,实现了对液体水位的自动化监测和控制。
它能够提高生产效率,减少人力成本,保障生产安全,对于各种液位控制场景都具有重要的意义和价值。
随着科技的不断进步,水位控制系统的工作原理也在不断完善和创新,为各行各业的发展带来了更多可能性。
基于ZIGBEE无线传输技术的液位采集系统
随着科技的快速发展,液位采集系统在工业自动化中起着重要的作用。
本文将介绍一种基于ZIGBEE无线传输技术的液位采集系统。
该系统主要包括液位传感器、数据处理模块和无线通信模块。
液位传感器负责直接测量液体的高度,将数据传输给数据处理模块。
数据处理模块负责将传感器采集到的原始数据进行处理和计算,得到液体的实际高度,并通过无线通信模块将结果发送到远程监控设备或终端。
在该系统中,ZIGBEE无线传输技术被应用于无线通信模块。
ZIGBEE是一种低功耗、低速率、短距离无线传输技术,适用于各种工业自动化场景。
它采用了分布式网络结构,可以支持多节点之间的通信。
在液位采集系统中,ZIGBEE无线传输技术可以实现传感器与数据处理模块之间的无线数据传输,避免了传统有线传输的复杂布线和高成本。
基于ZIGBEE无线传输技术的液位采集系统具有以下优点:系统具有低功耗的特点,可以长时间运行;系统具有短距离的传输距离,可以满足工业自动化中短距离的数据传输需求;系统具有低成本的特点,可以减少传统有线传输的布线和维护成本。
基于ZIGBEE无线传输技术的液位采集系统是一种高效、低功耗、低成本的解决方案。
在工业自动化领域具有广泛的应用前景。
无线液位控制器无线液位控制器可以有3种方式实现:第一种是直接采用无线收发设备传输液位信号,GKYWX收发器就是采用这种原理。
这种方式发射天线和接收天线之间不能有阻挡,障碍物会使传输信号大幅度衰减。
现在很多场合难以满足这样的条件,所以应用较少。
第二种是借助于通讯网络的短信收发功能将液位信号传达到目的地,GKYDX收发器就是采用这种原理。
这种应用在传输数据量较小的场合可以使用。
因为客户需提供一收一发至少2张手机卡,手机卡有月租费和短信费用。
短信量大了,通信费用较高。
GKY液位信号数据量少,而且在液位发生变化的时候才发短信,这样发送的短信数量有限,是一种方便可行的方案。
现在很多地区可以办理主副卡的形式,互相间发短信是免费的,如果操作得当,后期有可能实现0通信服务费。
GKY短信收发器采用应答式通信的方法传输数据:发方发送液位信号,对方收到并返回收到的信息;发送方收到返回信息后,确认信息传递正确,再等待液位发生变化时发送下一个液位信号。
这种方式传递液位信号,既可靠又节省,可以用于液位控制的无线传输。
GKY短信收发器在实现传输液位信号的同时还可以向管理者发短信,便于管理者监控整个系统的运行。
第三种是目前最流行一种传输方式,就是借助中间服务器平台,采用流量卡来传输液位信号。
GKYGPRS收发器就是采用这种原理。
流量卡按照流量收费,即使数据量很大时候费用也很低,当然还有中间服务器的费用,不可能实现0通信服务费。
GKY液位信号数据量较少,后期费用很低。
这种方式除了实现传输液位信号以外还可以借助中间服务平台管理多点通信系统,实现复杂的管理控制功能。
无线液位控制器还可以应用于液位语音短信应急报警,如GKYDXF-BJ1水位短信报警器。
因为在各种场合,有许多人们意想不到的突发现象。
比如,突降大雨、管道爆裂、水泵故障等等,使地下室等低处容易产生大量积水。
这些事故的发生,人们往往毫无察觉,导致很多重要的设备被淹,损失惨重。
基于ZIGBEE无线传输技术的液位采集系统液位采集系统是一种广泛应用于液体储存装置的实时监测系统。
液位采集系统可以监控液体储存容器内的液位高度,并通过各种通信设备将数据传输到控制中心,以便操作员及时得到反馈,并在必要时采取适当的措施。
为了实现液位监测系统的实时性和准确性,无线传输技术在液位监测系统中被广泛应用。
本文基于ZIGBEE无线传输技术,介绍了一种液位采集系统的设计方案。
液位采集系统的设计方案液位采集系统主要由传感器、数据采集器和控制器三部分组成。
其中,传感器负责采集液位高度数据,数据采集器负责将数据从传感器传递到控制器,而控制器则负责监测液位高度数据并做出响应。
传感器设计传感器是液位监测系统最重要的组成部分之一。
针对液位高度采集,一种基于浮子原理的传感器应运而生。
该传感器通过浮子控制中介物(例如液体或气体)的位移,将液位高度数据转换为电信号输出。
其中电信号具有较高的准确性和稳定性,因此适用于在液体储存装置中进行液位监测。
数据采集器设计数据采集器负责将传感器采集到的电信号进行处理和传输,最终将数据传输到控制器。
在数据处理方面,数据采集器采用了基于AT89C52单片机和ZIGBEE通信模块的方案。
该方案具有较高的可靠性和稳定性,并且采用了RS-485通信协议,可以满足长距离传输的需求。
控制器设计控制器是液位采集系统的中枢,负责监测液位高度数据并响应操作。
控制器采用了基于AT89C51单片机和ZIGBEE通信模块的方案。
该方案具有较高的实时性和稳定性,能够满足实时监测和控制的需求。
同时,控制器还采用了可编程逻辑控制器(PLC)进行逻辑控制和各种报警功能的实现。
在软件设计方面,控制器采用了面向对象的设计思路,结构清晰,方便维护。
实验结果通过对液位监测系统进行实验测试,我们得出了以下几个结论:1、基于浮子原理的传感器具有较高的精度和可靠性,能够满足液位监测的需求;2、数据采集器采用了ZIGBEE通信技术进行数据传输,具有高效率和可靠性;3、控制器对液位高度数据进行监测和控制,具有高实时性和稳定性;4、该液位监测系统具有实时监测、远程控制、故障报警等多种功能,适用于各种液体储存装置的实时监测和控制。
基于ZIGBEE无线传输技术的液位采集系统
液位采集系统是一种广泛应用于液体储存场所的数据采集系统。
传统的液位采集系统采用有线连接方式,需要铺设大量的电缆和信号线,造成了很高的成本和不便利的安装方式。
因此,研究开发一种基于ZIGBEE无线传输技术的液位采集系统,可以有效降低成本和提高安装的便利性。
本文提出的基于ZIGBEE无线传输技术的液位采集系统主要由液位传感器、数据采集节点、ZIGBEE无线通信模块和数据接收端组成。
液位传感器用于监测液体的液位高度,数据采集节点是用来采集液位传感器所测量到的数据并且自动发送到数据接收端。
ZIGBEE无线通信模块负责数据通信,将采集到的数据通过无线方式传输到数据接收端。
数据接收端将接收到的数据进行处理和存储,同时,还可以实现数据的远程监测和实时显示。
在系统的实现过程中,需要对液位传感器进行校准和调试,以保证液位数据的准确和可靠性。
同时,需要进行可靠性和稳定性测试,以保证系统的稳定性和可靠性。
在实际应用中,可以将该系统应用于液体储存场所的液位监测和控制,可以实现远程无线监测和控制,提高生产效率和保障安全。
综上所述,基于ZIGBEE无线传输技术的液位采集系统可以有效降低成本和提高安装的便利性,同时还可以实现远程无线数据传输和监测。
在实际应用中具有广阔的应用前景和推广价值。
液位计传感器信号转无线远传
主要功能:将A点4-20mA通过无线方式传输到B点再还原成4-20mA输出;实现A点到B点不用布线就行能将4-20mA传输还原。
主要特点:安装简单,零调试,上电自动链接。
适用于不方便布线的现场。
无线方案示意图[1] 无线方案示意图[2]
一、无线传输距离可达5000米二、可用4G网,无距离限制
应用领域:
1、工业现场传感器、变送器,如水位、液位、位移等。
2、自动化数据采集系统
3、楼宇自动化、安防、机房设备无线监控、门禁系统
4、交通、石油钻井、报警、也可适用于位移、转速、温度、压力、流量、水位的实时监测。
适用范围广:
CZ80DTD型号特点如下:
1、不用调试,上电自动连接
2、不用卡,不用外部网络
3、无后期服务费用
4、独立加密频段,抗干扰强
5、超强穿透,可穿墙传输
6、安装方便,可导轨安装
7、信号稳定,高精度
8、体积小,不占空间
接线图如下:。
基于ZIGBEE无线传输技术的液位采集系统随着现代科技的发展,无线传输技术在各行各业得到了广泛应用。
基于ZIGBEE无线传输技术的液位采集系统成为了石油化工、水利工程、环保监测等领域中不可或缺的重要设备。
本文将介绍基于ZIGBEE无线传输技术的液位采集系统的工作原理、优势和应用前景。
一、液位采集系统的工作原理基于ZIGBEE无线传输技术的液位采集系统主要由液位传感器、ZIGBEE无线模块、单片机、显示屏等组成。
液位传感器负责采集液体的高度信息,将其转化为电信号并传输给单片机。
单片机根据接收到的数据进行处理并通过ZIGBEE无线模块将数据传输至远程监控中心。
远程监控中心接收数据后可以实时监测液位信息,并做出相应的处理。
1. 无线传输:基于ZIGBEE无线传输技术的液位采集系统可以实现无线传输,不受布线限制,可以方便地部署在各种液体储存设施中,且无需担心信号传输中的干扰和延迟。
2. 稳定可靠:ZIGBEE无线传输技术在工业领域中具有较高的抗干扰能力和稳定性,能够保证数据的可靠传输。
3. 低功耗:ZIGBEE无线模块采用低功耗设计,大大延长了系统的使用寿命,并且可以通过低功耗休眠状态实现能耗的极大降低。
4. 易于维护:ZIGBEE协议具有自组织网络特性,在系统出现故障时能够自动调整网络结构,排除故障节点,降低了维护成本和难度。
5. 数据安全:ZIGBEE协议支持数据加密传输,保证了液位数据的安全性,不会被未经授权的人员窃取或篡改。
三、应用前景基于ZIGBEE无线传输技术的液位采集系统已经在石油化工、水利工程、环境监测等领域得到了广泛应用。
在石油化工领域,液位采集系统可以用于储罐、油罐、管道等设备的液位监测,提高了储存液体的安全性和管理效率;在水利工程领域,液位采集系统可以用于水库、水文站、泵站等设施的液位监测,帮助实现水资源的有效管理和利用;在环境监测领域,液位采集系统可以用于河流、湖泊、地下水的液位监测,帮助保护水资源的安全和环境的可持续发展。
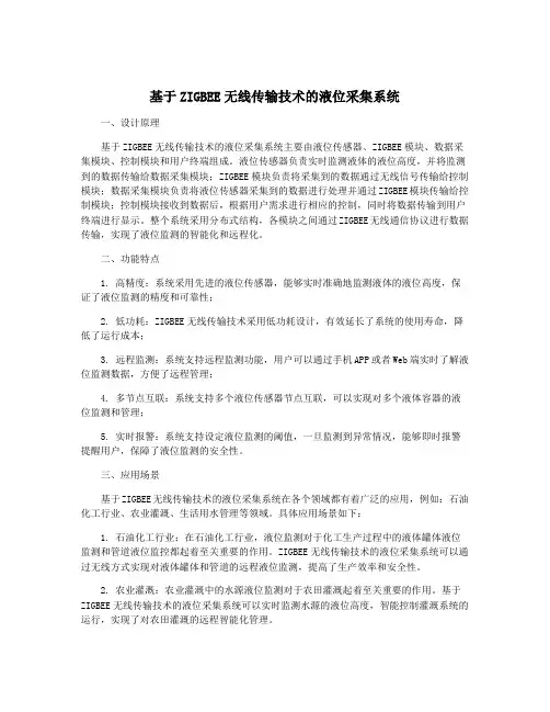
基于ZIGBEE无线传输技术的液位采集系统一、设计原理基于ZIGBEE无线传输技术的液位采集系统主要由液位传感器、ZIGBEE模块、数据采集模块、控制模块和用户终端组成。
液位传感器负责实时监测液体的液位高度,并将监测到的数据传输给数据采集模块;ZIGBEE模块负责将采集到的数据通过无线信号传输给控制模块;数据采集模块负责将液位传感器采集到的数据进行处理并通过ZIGBEE模块传输给控制模块;控制模块接收到数据后,根据用户需求进行相应的控制,同时将数据传输到用户终端进行显示。
整个系统采用分布式结构,各模块之间通过ZIGBEE无线通信协议进行数据传输,实现了液位监测的智能化和远程化。
二、功能特点1. 高精度:系统采用先进的液位传感器,能够实时准确地监测液体的液位高度,保证了液位监测的精度和可靠性;2. 低功耗:ZIGBEE无线传输技术采用低功耗设计,有效延长了系统的使用寿命,降低了运行成本;3. 远程监测:系统支持远程监测功能,用户可以通过手机APP或者Web端实时了解液位监测数据,方便了远程管理;4. 多节点互联:系统支持多个液位传感器节点互联,可以实现对多个液体容器的液位监测和管理;5. 实时报警:系统支持设定液位监测的阈值,一旦监测到异常情况,能够即时报警提醒用户,保障了液位监测的安全性。
三、应用场景基于ZIGBEE无线传输技术的液位采集系统在各个领域都有着广泛的应用,例如:石油化工行业、农业灌溉、生活用水管理等领域。
具体应用场景如下:1. 石油化工行业:在石油化工行业,液位监测对于化工生产过程中的液体罐体液位监测和管道液位监控都起着至关重要的作用。
ZIGBEE无线传输技术的液位采集系统可以通过无线方式实现对液体罐体和管道的远程液位监测,提高了生产效率和安全性。
2. 农业灌溉:农业灌溉中的水源液位监测对于农田灌溉起着至关重要的作用。
基于ZIGBEE无线传输技术的液位采集系统可以实时监测水源的液位高度,智能控制灌溉系统的运行,实现了对农田灌溉的远程智能化管理。
短信式无线液位控制器短信式无线液位控制器概述:控制器由水位控制器、水泵控制器、不锈钢浮子(THG01)/传感器(THG02)组成。
西门子进口通讯模块为核心部件。
控制器基于中国移动GPRS/GSM信号,实现水泵、水位信号无失真、超远距离无线通讯。
短信式无线液位控制器适用范围:山区、丘陵地段高位水池,工厂、医院、小区等远距离水源供水。
水位压力、水位深度、流量等远程监控。
短信式无线液位控制器功能与特点:1 控制器拥有国家六项实用新型专利。
2 采用高性能电子封装技术进行整体模块化封装3 采用高品质铝合金外壳,豪华加长天线,适合多种工作环境。
4 模块化设置、电磁灭弧设计、信号强化收集设计,确保产品高效、稳定、免维护运行。
5 实时在线监测,基于移动GPRS/GSM信号,无线信号传输稳定6 超远距离传输,无距离限制,无障碍物限制,不受天气变化影响。
7 绑定用户手机,用户手机可实时监测系统运行参数、状态。
8 超远距离无线通讯,自动根据水位启停水泵,真正做到全天候无人值守。
9 模块化设计易于用户需求扩展,可扩展用户手机查询、短信报警水泵运行参数(电压、电流)10 可扩展水位到限、水泵启停短信报知用户手机。
11 各种运行故障振铃至用户手机报警。
12 工业机品质,遵循实用耐用原则,坚固的结构,稳定的性能,胜任于各种恶劣环境。
13 系统基于移动短信信号,每月消费不超过10元,可满足客户运行稳定、费用低廉的要求。
短信式无线液位控制器主要技术参数:型号DTD110PVC塑料外壳115×74×60mm标准电源AC220V/DC12V工作温湿度温度-40℃-70℃;湿度 5%-95%4个开关量输入通道4个开关量输出通道输入信号是无源开关触点或者0~5V TTL电压信号输出信号是OC门输出或者0~5V TTL电压信号八年工业现场运行考验可确保工作于各种恶劣环境工业场合长期运行有效无线传输距离300米、1000米、3000米短信式无线液位控制器工作过程:控制器,水位端安装一套THG01型水位控制器,不锈钢浮子,水泵端安装一套水泵控制器,两端控制器内各内置一张手机卡,水位控制器实时监测浮子信号,水位到限后,水位控制器收到上浮子或下浮子信号,立即通过移动信号无线传输给水泵控制器,水泵控制器执行打开或关闭水泵动作,同时立即将水泵开启或关闭的信号回传至水位控制器。
一、概述DXYK型无线遥控水位控制仪,主要是为远距离的水塔、山顶水池水位监测而设计的智能仪表,它不但可监视水位的变化,同时还可以自动控制水泵的启停。
本机共分三大部分,即水深传感器、发送机与接收机(如图1),发送机装设在水塔内,接收机装在控制中心,传感器投入水中,其输出电压与水深成正比,水位越高,其输出电压越大,在时序电路的控制下,将其水深信号通过发射天线传输到控制中心的接收机,接收机在程序的控制下将水位数据显示出来,并且根据设定的水位上下限值及水位报警值,控制水泵的开启,及时发出超限报警信号。
二、仪器面板描述(如图2、3)三、主要技术指标1、电源 AC220V±10% 50Hz2、测量范围 -1999 ~ 9999字3、分辨率 0.01M4、测量精度±0.01M5、遥测距离 0 — 10 KM6、环境温度 -20℃~ +50℃7、相对湿度﹤90% 避免强腐蚀气体8、外形尺寸发送机 310×250×115 接收机 310×250×1159、重量发送机 4.6 Kg 接收机 4.6 Kg四、主要功能1、显示方式:①、-1999~9999测量值显示;②、-1999~9999设定值显示;③、发光二极管工作状态显示。
2、输出信号: DC 0~10mA(负载能力≤750Ω)DC 4~20mA(负载能力≤500Ω) DC 0~5V (输出能力≤250Ω) DC 1~5V(输出能力≤250Ω)3、控制方式:可选择1—4限控制,LED指示。
控制方式为继电器ON/OFF;带回差(用户可自由设定)控制精度±1字,触点容量:AC220V/3A 、DC24V/6A阻性负载。
4、报警方式:可选择1—4限报警,LED指示。
报警方式为继电器ON/OFF;;带回差(用户可自由设定)报警精度±1字,触点容量:AC220V/3A 、DC24V/6A阻性负载。
液位控制器的工作原理
液位控制器是一种用于测量和控制液体的液位的设备。
它的工作原理通常通过以下步骤实现:
1. 传感器:液位控制器使用传感器来检测液体的液位。
传感器通常会直接接触液体,可以是浮球传感器、导电传感器或超声波传感器等。
传感器会将液位信息转化为电信号。
2. 信号传输:传感器将检测到的液位信息转化为电信号后,会通过电线或者无线传输给液位控制器的电路板。
3. 信号处理:液位控制器的电路板接收到传感器传输的液位信号后,会对信号进行处理。
通常会进行放大、过滤和校准等操作,以保证测量的准确性。
4. 控制输出:经过信号处理后,液位控制器会将液位信息转化为控制信号,用于控制液体的液位。
控制输出可以是开关量输出(如继电器),也可以是模拟量输出(如电压或电流信号)。
5. 控制执行:控制输出信号将被传输到液位控制器的执行机构,例如电磁阀、泵或传动装置。
这些执行机构可根据控制信号的变化来调整液体的液位。
整个过程中,液位控制器会不断地监测液位,并根据设定的目标液位来调节液体的进出,以保持液位的稳定。
基于ZIGBEE无线传输技术的液位采集系统
近年来,随着工业自动化水平的不断提高和油罐、水箱等储存设施的广泛应用,对于
储罐液位精准监测的需求不断增加。
然而,传统的液位监测方式存在一系列问题,如需布线、数据传输不稳定、设备复杂等。
因此,本文提出了一种基于ZIGBEE无线传输技术的
液位采集系统,通过无线集中管理实现从远程监测数据采集、传输到数据分析的自动化处理,从而提高企业管理效率和降低运行成本。
本系统主要由采集模块、通信模块和监控平台组成。
其中,采集模块安装在液位计上,用于采集储罐内液位数据,并将数据通过ZIGBEE无线信道传输到通信模块。
通信模块安
装在远离储罐的位置,包括ZIGBEE控制器、接收器、电源、天线等,用于接收采集模块
的数据并将其传输到监控平台,同时也可发送指令控制采集模块的工作状态。
监控平台为
用户提供实时数据监测、历史数据查询、数据分析等功能,可以帮助用户及时了解液位变
化情况,并在需要时做出调整。
与传统有线液位监测系统相比,本系统具有显著的优势。
首先,无线传输可以免除布
线费用和布线后的维护成本,同时也能够避免传输信号受干扰的问题。
其次,ZIGBEE无线技术本身就具有防干扰、数据稳定的特点,能够保证实时采集数据的准确性。
此外,系统
模块简单,易于安装和维护,使用成本更低。
在实际应用中,本系统可以广泛应用于石油、化工、医药等领域的液位监测,既能提
高企业管理效率,又能降低运行成本,更能有效地维护企业的安全生产。
相信未来随着ZIGBEE技术的持续发展,本系统的应用前景会越来越广泛。
DS207SW 短信式无线液位控制器说明一,产品概述DS207SW短信式无线液位控制器是厦门遥望电子科技(IOTtek)研发的实现远距离自动液位控制的产品。
在多数情况下,使用两台DS207SW: 一台监控水池水位状况,另外一台控制水泵电机工作,两者之间通过短信来传递控制信息,这样就构成了一个不受距离和障碍物限制、不受天气变化影响的远距离水位控制系统。
DS207SW内部搭载一个高性能的工业手机模块,采用GSM短信方式来传递控制信息,因此每台设备均需要使用一张SIM手机卡。
DS207SW是针对工业控制场合设计的高品质产品,内部电路设计考虑到了工业应用场合的多种工作条件和干扰因素,并且采用了坚固的金属机壳设计,可以长时间可靠稳定地工作在各种恶劣环境下。
应用DS207SW来进行项目建设,系统不需要布线,不需要建立专门网络,实施起来方便快捷。
DS207SW适用于各种泵房与水池或水塔距离较远、且布线施工维护成本很高的场合。
如在丘陵、山区地段的水塔或水池供水,以及大型工厂、医院、小区等远距离水源供水。
二,应用示意图:如图所示,用到两台DS207SW无线液位控制器构成水位自动控制系统。
1、高位水池内安装浮球液位开关,用来识别高低水位,DS207SW根据水位情况对外发相应的控制短信。
2、泵房的抽水电机的启停控制信号由另外一台DS207SW控制。
3、2台DS207SW控制器之间,需要进行配对设置,然后通过短信进行无线通讯。
4、当水位达到低限时,山上的DS207SW向山下的DS207SW发送短信指令,开启抽水电机运行。
5、当水位达到高限时,山上的DS207SW向山下的DS207SW发送短信指令,关闭抽水电机运行。
6、辅助功能:短信查询水位状态,短信查询水泵控制状态,短信控制水泵启停。
三,DS207SW的应用优势1、采用短信无线通讯:超远距离传输且信号稳定,无距离限制,无障碍物限制,不受天气变化影响。
2、方便性:无需布线,实施快速,现场安装方便。
基于ZIGBEE无线传输技术的液位采集系统液位采集系统是一种常用的监测系统,涉及到许多不同的应用场景,如油罐、水池等。
这些系统需要精确地检测液体的水位,以确保生产的安全和有效性。
无线传输技术,尤其是ZIGBEE技术,可以提供可靠的、高效的数据传输方法,并有效减轻传统有线液位采集系统需要进行大量电线布线的问题。
本文将介绍一种基于ZIGBEE无线传输技术的液位采集系统的设计和实现。
I. 系统架构本系统采用星型拓扑结构,包括一个协调器和多个节点,节点用于采集液位数据,协调器用于接收节点的数据并将其传递给上位机。
图1 显示了系统的整体架构。
(图片)II. 硬件设计节点设计包括液位传感器、微控制器、ZIGBEE模块和电池电源等。
液位传感器通过接口板连接到微控制器,使用模拟模块以获取液位数据。
微控制器的作用是读取传感器的数据并将其通过ZIGBEE模块发送到协调器。
协调器用于接收节点的数据,并将其传输到上位机。
它包括一块微控制器、一块ZIGBEE模块和一个USB接口。
微控制器负责接收和处理数据,然后将其通过ZIGBEE模块和USB接口传输到上位机。
图2中显示了协调器的外观和接口布局。
3.1 节点软件设计节点的软件设计主要包括数据采集和传输。
采集部分使用模拟模块读取液位传感器的值,并进行ADC转换。
传输部分利用ZIGBEE模块,将采集的数据通过无线信号传输到协调器。
节点程序的流程图如图3所示。
图3:节点程序流程图协调器的软件设计主要包含数据接收、处理和传输部分。
接收部分使用ZIGBEE模块读取节点发送的数据,并将其存储在缓冲区中。
处理部分将缓冲区中的数据进行解码、校验和存储,以便上位机能够读取。
传输部分将数据通过USB接口发送到上位机。
协调器程序的流程图如图4所示。
IV. 实验结果将节点部分安装在液位传感器附近,并定期采集数据。
测试结果表明,本系统可以精确地采集液位数据,并且能够有效地传输数据。
在传输过程中,ZIGBEE无线传输技术展现出出色的性能,具有高可靠性和稳定性。
在传输距离远或不方便铺设传输线路的场所,需要使用无线传输系统。
远程控制单元DTU是通过串口传送数据的无线终端设备,和相关设备连接后就可以实现各种功能的远程自动控制。
GKYGPRS-DTU/GKY4G-DTU是专用于液位信号传输的DTU,GKYGPRS-DTU是通过GPRS网络传输,GKY4G-DTU是通过4G网络传输,价格稍贵一些。
无论哪种,它们的使用方法相同。
下面就以GKYGPRS-DTU为例,介绍其具体的使用方法。
GKYGPRS-DTU可以采用物联卡、流量卡或手机卡,如果是设备互联组建物联网,当然物联卡更专业一些。
物联卡按照流量收费,单卡一个月的流量约100M多一点,费用很低。
物联卡购买后插入DTU中,DTU分为发射和接受两部分,发射部分GKYGPRSFS接入液位传感器,接受部分GKYGPRSJS接GKY 液位控制仪表。
系统框图如下:
♦无线传输GPRS收发器均为长160宽110高105mm塑壳机箱,可安装在有手机信号的地方。
♦液位传感器需采用GKY液位传感器(也可以选择光电式等其他传感器),通过二芯传输线接入无线发射模块接线端,无线接收模块输出端子通过二芯传输线接入其它GKY仪表,传输线均采用普通传输线即可,传输距离可十达公里。
♦GKY系列仪表为传统的液位控制仪表,具有液位显示,超低超高液位报警,手动自动控制和水泵电流过载报警等功能。
仪表可以接入水泵电气控制柜,实现多种方式的液位自动控制。
按照上图接好后就可以实现液位信号的远程传输和自动控制。
当然液位信号
是先送到服务平台,再送到远端接收部分。
所以在服务平台还可以开发很多复杂的系统管理等功能,如数据推送、触发报警等等。