乐华网上阅卷系统10操作手册
- 格式:doc
- 大小:1.49 MB
- 文档页数:26
网上阅卷系统使用说明(阅卷老师部分)1.评阅操作说明1.1主界面主界面分上中下三个部分,上侧为功能菜单区,中间部分又分为左右两块,左侧为图像显示区,右侧为打分区,下方为用户状态显示区。
1.2功能菜单区1.2.1图像调整F6图像滚屏F7图像缩小、F8图像放大、F9图像还原、F10图像翻转1.2.2标注点击“直线”、“曲线”、“对号”、“错号”、“半对”、“标注”分别在图像上做相应的标记,点击“撤销”停止上述标记方式在图像上的应用。
1.2.3缩略图显示当前图像的缩略图,可以使用鼠标将缩略图拖动到任何位置。
1.2.4样卷对比若专家组通过下发标准卷的方式对评阅员进行试评考核,评阅员每评阅一份试卷都可以通过本功能看到所评试卷自己与专家组的评分差异。
1.2.5标准答案若质检组将本题的标准答案通过电子方式发布到系统中,本功能将展示此标准答案,以利于评阅员评卷。
1.2.6题目切换若评阅员有本科目2个以上题目的评阅权限,可以通过本功能进行其他题目的切换评阅。
1.2.7锁定若评阅员要短暂离开,可使用本功能锁定评阅界面,防止他人恶意操作,锁定后需用评阅员的密码解锁。
1.2.8密码评阅员可使用本功能进行密码的修改。
1.3图像显示区本区域显示考试试卷对应题目的电子图像。
评阅员可以通过“图像调整”、“划线”、“背景设置”等功能对图像进行设置,也可以使用鼠标对图像进行拖动。
1.4打分区答卷评阅打分包括试评卷评阅打分和正常卷评阅打分。
评阅员参照答卷图像在评阅打分区域相应的得分点输入分数后(多个得分点点击回车后自动下移到下一个得分点),点击回车或[确定]提交本卷成绩。
打分可分为两种方式,一种是在输入框输入分数,点击[确定]或回车后,系统给出分数提示,确定后,提交本题打分。
另一种打分方式是打分板打分,点击“打分板”链接,得分框下方会出现打分板,左键点击相应的分数后提交。
1.4.1异常卷标记在评阅过程中,会出现不清晰答卷、无图像答卷、做标记答卷等需要特殊标记的答卷。
通用阅卷系统快速上手说明前言阅卷系统是由光标阅读机和通用评卷系统软件两大部分组成,光标阅读机负责机读卡的数据读取,然后通过通用评卷系统软件负责所读数据的二次处理。
通过阅卷系统可以让客观题阅卷工作变得方便、轻松、高速、高准确性,在大大减少教师的客观题阅卷工作量的同时提高阅卷效率,同时通过本系统可以根据学生的成绩自动生成各种报表,为成绩分析提供最可靠的参考依据。
阅卷系统简洁明了,功能强大,对操作者的要求低,只要使用者有普通的电脑基本应用能力,将机器正确安装后,装上通用评卷系统及驱动程序,经过简单调试即可按照下面的说明使用评卷系统。
为了您能更好地使用本公司生产的阅卷系统,请务必注意以下几点:1、在使用本软件前请先阅读随机附带的“OMR2140A,B光标阅读机使用说明书”,等您对机器有基本了解后再阅读本说明书就有事半功倍的效果。
2、为说明准确,在此约定:如操作:点击菜单栏的辅助功能,然后点击出现的下拉菜单中的机器测试,打开标定测试程序界面,描述为“辅助功能->机器测试”,其他的以此类推;按钮用双引号(“”)括起来,输入数据或者选择可选项用([])括起来,以与说明性文字区别。
软件安装:OMR2140系列光标阅读机的驱动集成在通用评卷系统中,2140A型仅安装通用评卷系统即可使用,2140B型光标阅读机必须先安装相关的USB驱动,然后安装评卷系统才可以使用。
USB驱动安装:当光标阅读机通过USB线和电脑正确连接后,打开2140B型光标阅读机,启动电脑,系统会提示发现新硬件,请将随机附带光盘放入光驱,然后将驱动源路径指向在光盘上的USB驱动,即可进行安装。
通用评卷系统安装:将随机附带光盘放入光驱,然后打开安装目录下的setup.exe程序,根据提示操作即可完成安装,安装完毕后会在开始菜单的程序中出现“怀宇系列软件”字样。
如果需要在桌面打开软件,请在桌面创建快捷方式。
软件默认安装路径为C:\PJXT。
机器调试机器调试的目标是:1、走纸流畅;2、数据读取正确。
网上阅卷系统操作手册第一篇:网上阅卷系统操作手册网上机器阅卷操作手册一、制作试卷答题卡:双击行编辑修改打印。
,安装字体;打开试卷,根据试卷题目内容,题量,和参考答案对答题卡进二、制作模板:1.双击桌面上的“网络版模板编辑器”。
2.点击“文件”-“图像编辑”-“扫描新的模板图像”-将试卷的第1页面朝内放入扫描仪,设置“模板图像设置”,选择保存路径,命名“1”,“确定”,完成扫描试卷的第1页。
3.点击“文件”-“图像编辑”-“扫描新的模板图像”-将试卷的第2页朝内放入扫描仪,设置“模板图像设置”,选择保存路径,命名“2”,“确定”,完成扫描试卷的第2页。
4.打开“网络版模板编辑器”-“文件”-“图像编辑”-“打开”文件“1”,消除周围污渍;不能保存。
5.用鼠标左键选中考生学号栏下面的某一个[A],点击“T”,显示“填涂字符区域大小测量成功”,用鼠标左键选中考生学号栏下面的所有填涂区域, 点击“A”。
6.逐行对齐:用左键选中每一行,点击菜单栏上的正中间;逐列对齐:用左键选中每一列,点击菜单栏上的中间;7.点击菜单栏上的后选中考生学号下的填涂区域,点击菜单栏上的,左键点击选中的考生学号下的,用上下左右键微调,使得黑矩形位于填涂区域的正,用上下左右键微调,使得黑矩形位于填涂区域的填涂区域,点击键盘上的delete键,消除底色。
8.重复步骤5-7,将选择题,判断题编辑完毕,保存,显示“图像编辑修改成功”。
9.打开“网络版模板编辑器”-“文件”-‘“新建模板”,给模板命名为“大学物理A1”-“确定”-“图像”,选择文件“1”,勾选“双面扫描”,点击“添加定位框”,在右上黑块处拉成一个矩形;点击“添加定位框”,在右下黑块处拉成一个矩形;点击“添加定位框”,在左下黑块处拉成一个小矩形;再点击“添加定位框”,在左下黑块处拉成一个大矩形,然后点击“填涂块”;点击“添加定位框”,在“1”处拉成一个矩形,然后点击“标记块”,“确定”。
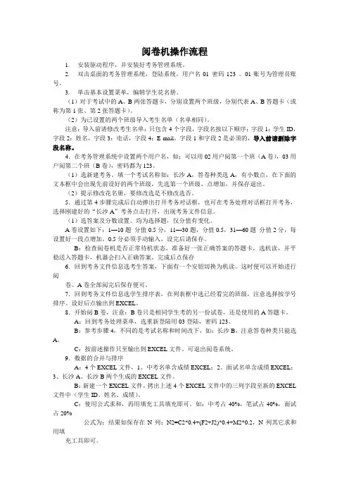
阅卷机操作流程1.安装驱动程序,并安装好考务管理系统。
2.双击桌面的考务管理系统,登陆系统,用户名01 密码123 。
01账号为管理员账号。
3.单击基本设置菜单,编辑学生花名册。
(1)对于考试中的A、B两张答题卡,分别设置两个班级,分别代表A、B答题卡(或称为第1张、第2张答题卡)。
(2)为已设置的两个班级导入考生名单(名单相同)。
注意:导入前请修改考生名单:只包含4个字段,字段名按以下顺序;字段1:学生ID,字段2:姓名,字段3:电话,字段4:E-mail。
字段1和字段2是必须的,导入前请删除字段名称。
4.在考务管理系统中设置两个用户名,如:可以用02用户阅第一个班(A卷),03用户阅第二个班(B卷),密码都为123。
(1)选新建考务。
填一个考试名称如:长沙A,答卷种类选A,有小数点,在下面的文本框中会出现先前设好的两个班级,先选第一个班级,点增加,并保存退出。
(2)提示修改花名册,要修改选是不修改选否。
5.通过第4步骤完成后自动弹出打开考务对话框,也可在考务处理对话框打开考务,选择刚建好的“长沙A”考务点击打开,出现考务文件信息。
(1)选答案及分数设置。
均为选择题,仅分值有变化。
A卷设置如下:1—10题分值0.5分,11—30题,分值0.5,31—60题分值2分,每设置好一段点增加。
0.5分必须手动输入,设完后请保存。
B:检查阅卷机是否正常待机状态,准备好一张正确答案的答题卡,选机读,并平稳送入答题卡,机器会扫入正确答案。
完成后点保存6.回到考务文件信息选考生答案,下面有一个安钮切换为机读。
这时便可以开始进行阅卷。
A卷全部阅完后保存便可。
7.回到考务文件信息选学生排序表,在列表框中选已经看完的班级,注意选择按学号排序。
设好后点输出到EXCEL。
8.开始阅B卷,注意:B卷只是相同学生考的另一份试卷,还是使用的A答题卡。
A:回到考务处理菜单,选重新登陆用03登陆,密码123。
B:参考步骤4,不同的是考试名称和时间改下,如:长沙B,注意答卷种类只能选A。
网络评阅支持手册1、打开IE浏览器,在地址栏输入此次网评服务器的公布地址,如图:语文评卷服务器IP为218.62.77.206在地址栏输入:http:// 218.62.77.206:8088/school/,进入到网评系统,如图:首次登录输入的【用户编号】和【用户密码】相同;登录后提示修改评阅教师信息,如图:点击【提交】按钮即可进入评阅系统2、进入评阅系统后可以看到评阅界面,如图3、第一种评阅方式点击【打分板】按钮,出现如图所示的打分板模块单击打分板里的数字,会直接为该题打分并提交,成功提交分数后会自动抽取下一张试卷4、第二种打分方式点击画面上部的【基础分数板】(注意,不是画面右侧的打分板),如图会在分数框内显示当前选择的基础分数,如图蓝色为基础分数,红色为批阅分数(及当题目实际得分);用鼠标每点击一下都会给1分,评分结束后点击【基础分数板】上边的【提交】按钮或者【打分板】下边的【提交】按钮均可提交分数,如图根据图片显示可以看出,当前基础分数为1分,试卷累计给分6次,最终得分6分,此时点击【提交】按钮即可5、第三种打分方式第三种打分方式为键盘打分,可以点击键盘数字键(包括小键盘),确定基础分数后点击回车键将基础分数变更为卷面分数,此时再次点击回车键将提交该试卷。
6、关于小组长权限的使用使用小组长权限登录的教师,在登录成功后会罗列出其所有权限,如图点击【小组长】权限登录会看到当前产生的【异常卷】的份数,如果存在异常卷,要及时点击【进入评卷】按钮进入评阅,如果小组长依然无法评阅该异常试卷,则要联系系统管理员调查原因(注意:批阅异常试卷时需要点击【全卷】按钮查看整张试卷后,才能提交分数)另外,小组长可以点击【科目进度】按钮查阅批阅进度,当【出成绩率】全部显示100%,则代表批阅结束7、注意事项(1)退出时务必点击【退出】按钮退出,不要点击IE浏览器右上角的【x】按钮退出,以免锁定试卷;(2)第二次登录时用户名不变需要输入修改后的密码,如果密码忘记,可以联系现场管理员;(3)画面上部分的功能区可以随意使用,其中【统计】按钮可以查看本组评阅情况(4)【回评】按钮仅可以查看并修改最近批阅的20张试卷,如果想修改这20张以外的试卷,只能通过现场管理员或者科目组长修改;(5)网评页面下方会显示评阅信息,包括已批阅份数和待批阅份数,评阅教师可以根据学校或者教研室平均分配的要求数量批阅试卷,如图长春泰兴数据工程有限公司。
初中网上阅卷系统考务操作指引(2011年5月修改)一、条形码粘贴及答题卷发放1. 考前15分钟,监考人员在答题纸指定区域内按指定方向准确粘贴条形码,条形码不能贴歪、不能超出外框线。
同时,将最后一张考场标签贴到答题袋封面上。
条形码粘贴区域条形码样张粘贴后效果图2. 监考人员分发完试卷答题纸后,要指导考生清点试卷页数,检查试卷是否有漏印或字迹不清等情况。
答题纸上发现有以下情况的,考生要及时通知监考人员:①黑色方块是否完整,颜色是否均匀;②客观题部分的黑色标记点是否与填涂项左右、上下对齐;③客观题填涂项是否错位;④红色线条是否有断点;⑤有污染、破损等情况。
二、考生填涂1. 考生答题前必须仔细阅读答卷上的注意事项栏内容,严格按照要求答题;2. 考生拿到答卷后,用黑色字迹的钢笔或签字笔填写答题纸上个人相关信息,仔细核对条形码上的信息是否与个人信息相符,如有不符必须立即汇报监考人员;3. 选择题的答题用2B铅笔在答题纸上填涂答案;非选择题的答题用0.5毫米及以上书写黑色字迹的钢笔或签字笔;4. 考生必须按规定的题号,在规定的答题区域内作答,超出答题区域书写的答案无效;5. 答题时如需要对答案进行修改,可用修改符号“—”将要修改的答案划去,新答案书写在划去答案的上方或下方,但不能超出该题的答题区域。
严禁使用涂改液、涂改胶条等辅助物修改;6. 考生答题时应书写规范,避免书写过于潦草或字迹太小等情况;7. 应保持答卷卷面的清洁,严禁饮料、矿泉水弄湿答卷纸,折叠、破损、污染的答卷无法正常进行图像处理,影响评分质量;8. 严禁考生在答卷的图像定位点(即黑方框)周围做任何涂写或标记;9. 作图题,考生可先用2B铅笔作图,待答题方案确定后,需用0.5mm 的黑色签字笔重绘作图部分。
示例:正确答题位置:错误的答题位置正确修改方式错误修改方式正确书写方式错误书写方式三、常见问题与解决方案条形码问题:①条形码破损:若条形码未粘贴至答卷已破损,无法继续使用,保持条形码粘贴区域空白即可,由监考人员在答卷袋封面备注栏内加以记录说明,并指导考生认真填写答卷上的姓名、准考证号。
网上阅卷系统(校园版)--------- 为您提供更加轻松的阅卷环境用户手册目录第一章概述 (1)1.1系统结构 (1)1.2系统功能特点 (2)第二章软件系统安装 (4)2.1网上阅卷服务器安装与启动 (4)2.2网上阅卷客户端安装与启动 (5)第三章网上阅卷客户端操作说明 (6)3.1信息设置 (6)3.2项目管理 (9)3.3科目管理 (12)3.4试卷设计 (13)3.5试卷扫描 (18)3.6教师阅卷 (21)3.7成绩报表 (25)第四章网上阅卷服务端操作说明 (30)4.1基本使用步骤 (30)第五章附录 (32)附录一教师阅卷速成 (32)第一章概述近年来,网上阅卷系统在高考、中考等各类大型考试中逐渐普及,网上阅卷系统安全、快捷、准确的特性逐渐被广大的教育工作者所认可,但是目前网上阅卷由于系统复杂、投资巨大、使用成本高等因素难以在广大的中小学校推广使用。
由于光标阅读机只能认读客观题,主观题必须由教师手工阅卷,且客观题在考试中所占比例不高,因此光标阅读机的阅卷方式实际上只是实现了阅卷一小部分的自动化,而对于阅卷效率的提高非常有限。
光标阅读机对答题卡的精确度要求很高,只有很少的专业厂家才能印刷,因此光标阅读机的阅卷成本也是比较高的。
针对以上问题,我们选取高考网上阅卷系统和光标阅读机的长处,克服其缺点,以学校应用理念为核心,开发了这套集考务管理、试卷制作、客观题识别、主观题评阅、成绩管理为一体的<网上阅卷系统>,使学校的考试阅卷工作实现全面的自动化、信息化,对提高考试阅卷的质量与效率以及大幅度减轻教师的工作负担具有重要的作用。
1.1、系统结构系统采用客户端、应用服务器、数据库的3层架构,客户端及服务器均可在windows98及其更高的版本上正常运行,并且无需安装,拷贝即可运行,系统部署非常简单。
客户端:分为信息管理、考试项目管理、科目设置、试卷设计、试卷扫描、教师阅卷、成绩报表7大模块,实现了学校从考试规划到统计分析各个步骤的全面信息化。
评卷系统操作方法
七、八年级网上评卷系统操作及时间安排
评卷员操作:
各位老师:评卷系统安装就绪,网址:http://218.15.222.10:800/apms/,以教研室分给你的帐号登录,各科老师初始登录密码:888 ,登录后可以修改密码(不修改也可),数位自定但要熟记,修改后的密码不能公开。
修改密码后要再退出该系统,重新点击网址,用新密码登录即可。
修改密码方法:在页面左上方双击“系统管理”-修改密码
重新登录后,点击页面左边栏目的“评卷”→点击“进入纯网页评卷”,然后你看到的就是你的评卷题目(任务),按参考答案及评分意见进行给分,按“提交试卷”后进入下一个考生。
查卷员(组长)操作:
1、质量控制:点出系统页面左边“质量控制”→进入“选题组”→点出左侧评
卷人姓名→点击“评卷记录”(如无显示的在右下字条按“刷新”)→点击下字条的“全选、抽查”则出现老师评卷页面图。
(如看不到下方的文字条则要缩小比例看)
2、评卷查询:点击系统页面左边“评卷查询”→右查评卷进度、评分状况等。
*如看不到下方的文字条则要缩小比例看
评卷时间安排:
1、1月20日上午8:00开始,语文、地理、物理、生物网上评卷,一天时间内
完成,电脑管理员协助。
2、1月21日上午8:00开始,数学、英语、历史、思德网上评卷,一天时间内
完成,电脑管理员协助。
试卷扫描一、依次单击“系统”-→“选择阅卷项目”,单击下拉按钮选择具体的阅卷项目,“初始化阅卷项目重新扫描试卷”按钮是把先前扫描的试卷全部清除,一定要小心,最后单击“确定”按钮。
二、依次单击“扫描”-→“扫描仪设置”,三、依次单击“扫描”-→“批量扫描试卷”。
扫描过程中如果出现卡纸,则要检查已经扫描完成的试卷的最后一张和窗口左侧列表最后一张是否一致,其后的试卷则需重新扫描。
四、发现试卷扫描反了或试卷扫描错了,可把错误的试卷删除。
删除的方法是,在左侧的已扫描试卷列表中找到后,右击,单击“删除“即可。
也可删除连续的多人的试卷,方法是选中连续的多张试卷,右击,单击”删除“即可。
扫描识别一、启动扫描识别程序。
二、依次单击“扫描识别”-→“选择阅卷项目”,打开如下窗口:在“阅卷项目”框中选择要识别的项目,单击“确定”。
再依次单击“扫描识别”-→“批量识别试卷(识别单张试卷:识别过程中出现错误的可单张识别)”。
在识别的过程中出现的条码错误和同步错误会先忽略,等扫描完成后统一修改。
条码识别错误的试卷需在错误列表中双击试卷编号,双击后显示该试卷的条码图像,输入正确考号,回车显示考生姓名,确认姓名一致,回车修改成功;同步定位错误,需要调整同步定位范围,调整的方法:选中出现同步错误的试卷,依次单击“视图”-→“试卷视图”-→“正面或反面”,打开视卷图片调整定位点范围和灰度阀值,再单张识别即可。
三、查询缺卷考生依次单击“系统管理” -→“查询缺卷考生”,则显示没有试卷的考生。
缺卷考生有三种原因:1考生缺考未交卷;2考生交卷,试卷未扫描;3识别错误未处理;缺卷必须确认原因,并相应处理。
四、查询未识别和错误试卷依次单击“系统管理”-→“设置扫描参数”-→仅显示未识别和错误试卷五、上传试卷所有错误处理完成后上传试卷。
依次单击“系统管理”-→“上传试题图像”。
在如下窗口:依次单击“获得上传试卷列表”、“选择上传所有试卷”选择表格中的所有试题列表,“上传试卷图像”后开始上传。
系统操作手册欢迎使用我们的系统!本操作手册将为您提供系统的详细使用说明,帮助您熟悉并顺利进行各项操作。
请按照以下步骤进行操作。
1. 登录系统在打开系统界面后,您需要进行登录。
点击登录按钮,然后输入您的用户名和密码,点击确认进行登录。
2. 主页面成功登录后,您将进入系统的主页面。
主页面包含了系统的各个功能模块和相应的操作按钮。
您可以根据自己的需要选择相应的功能模块进行操作。
3. 导航栏系统的导航栏位于主页面的顶部,其中包含了系统的主要功能入口。
通过导航栏,您可以快速访问各个功能模块。
4. 创建新项目如果您需要创建一个新项目,请点击导航栏中的“新建项目”按钮。
然后按照系统要求填写项目的相关信息,并点击确认提交。
系统将为您创建一个新的项目,并自动跳转到该项目的编辑界面。
5. 编辑项目项目的编辑界面包含了项目的各个细节信息和操作按钮。
您可以在该界面中对项目进行编辑、添加或删除相关内容。
完成编辑后,记得点击保存按钮,以保证所做的更改生效。
6. 项目进度系统可以帮助您跟踪项目的进度和状态。
在编辑界面中,您可以设置项目的进度和状态,并通过系统生成的图表直观地查看项目的整体情况。
7. 任务分配如果您需要将项目中的任务分配给不同成员,请点击编辑界面中的“任务分配”按钮。
然后按照系统要求选择相关成员,并为他们指定相应的任务。
系统将自动将任务分配给指定的成员,并提醒他们完成任务。
8. 文件管理系统支持文件的管理和共享。
您可以在编辑界面中上传、下载和删除项目相关的文件。
同时,您还可以设置文件的权限,以确保只有指定的成员可以访问和编辑文件。
9. 通知和提醒系统会自动发送通知和提醒,以便您及时了解项目的最新动态。
您可以在设置界面中自定义通知和提醒的方式和频率。
10. 报表和统计系统提供了项目的报表和统计功能,帮助您了解项目的绩效和效益。
您可以在报表界面中查看各类指标和图表,并根据需要导出相关数据。
总结:本操作手册详细介绍了系统的各个功能模块和操作步骤。
网上阅卷操作过程说明第1章答卷卡设计及制作为了减少网上阅卷的扫描工作量,均采用题卡分离的方式进行,即将试卷与答题卷分开制作。
1.1 答卷制作原则网上阅卷系统要求对答卷一次扫描,在扫描的同时进行客观题识别与主观题切割的办法,采用高速图像扫描仪。
常用的高速扫描仪均是A3及以下幅面的,且由于高考/中考等设计多数采用一张A3/A4答卷,双面答题。
因此纸张设置常用A4单面、A4双面、A3单面或A3双面。
为了避免扫描的不均匀及倾斜,在答卷上需有一个主定位点及2-3个副定位点,这些定位点常用一个小黑块表示,通常分布在答卷四角。
由于要由计算机系统识别答卷,因此,每张试卷上需要一个填写准考证(或学号)的区域;在考号区域中可以采用粘贴条形码或由学生采用涂点方法填入考号,采用OMR涂点方式不需确定是几位考号。
答卷上分为客观题区域及主观题区域。
每个客观题有题号及选择项组成,每个选择项由对应的A,B,C,D或1,2,3,4等组成,选择项可以从2至10个不等,常用的为4个选择项。
对主观题部分,除给出题号外,需要由命题人员确定答题区域的大小,在答卷上预留该部分区域;如果有作图题或参照图形的,也需按要求进行制图。
为了方便切割及阅卷,每个切割区域(如不同试题)用直线进行分割。
有别于人工阅卷,需要在答题纸的周围圈上黑框,并规定在黑框外答题无效。
除此以外,答卷上可增加考试标识、注意事项、填涂实例等。
1.2 制作模板及注意事项为了提高扫描效率及切割的正确率,在试卷四周均需加上黑色的方块,为此预定义了A4 双面,A3双面三栏,A3双面二栏三种预定义模板,可将对应的模板作为答卷的起始模板。
图1-1图1-2客观题可有横向排列及纵向排列两种,如图1-3及1-4所示:图1-3 横向排列图1-4 纵向排列在图1-3和1-4中的左面及上面有两列OMR识别同步黑块,黑块大小与选择项需对齐,为了减少纸张走纸错误,建议客观题上加上同步黑块,注意选择项采用小四号字大小,四周黑块采用3号字大小。
操作流程说明文档1.下载阅卷软件方式,注意:此方法只能在学校电脑使用。
打开IE在地址栏输入:172.17.4.130进入后右键点击LeaScentPaper.exe这个位置,选中目标另存为。
如图操作。
然后保存在任意地方即可。
2.下载完后,找到刚刚下载文件所保存的目录地址,双击这个程序,打开阅卷软件。
3.打开后会弹出一个框,要求输入:服务器地址,用户名称,用户密码。
服务器地址必须是:172.17.4.130模拟试用的用户名称和密码在中可以下载。
4. 点击确定后会提示是否修改密码,修改就在旧密码中输入“123”,新密码自行设置。
不修改就点放弃即可。
5.提交后进入批卷界面。
如图示6.开始阅卷,进入阅卷页面后,屏幕中间位置显示的是学生的答题情况,请老师根据答题的错对程序相应给分,分数输入到右侧的“评分位置”(如上图)评分后点击提交即是批完一份卷子,当老师点击提交后,系统会自动下载下一份学生试卷,老师则继续评分即可。
7.阅卷老师操作菜单中(左上角位置),如果上一份卷的分数给错,点了提交,可以点上一份回去重新评分。
如果看不清可以点击放大。
8.阅卷常用操作讲解。
出现非本题试题有关图片(提交图像异常)自动0分点提交是本题但答案写错位置(提交答错位置)自动0分点提交答题超出规定范围(提交答题过界)自动0分点提交(系统自动处理好后重新分发出来)优秀答题标记(提交优秀试卷)给分后提交典型解答方式标记(提交典型试卷)给分后提交糟糕试卷标记(提交糟糕试卷)给分后提交9. 试题批注。
应用如下:↓10.当提示“给你分配的试卷已经批阅完毕”,请点击左上角的“退出”按钮(如图),退出系统,完成阅卷。
如果要继续批其他题目,请点击“注销“按钮,就会回到登陆窗口,输入其他题目的账号密码,继续批阅试卷。
以下是外网下载方式方法2:(下面网址可以下载帮助文档,软件,账号)1.首先打开IE2.然后在地址栏输入:后点回车键,也可直接在此WORD文档中按住CTRL 键点击链接。
网上阅卷系统用户安装规范一、安装服务器首先安装服务器操作系统WINDOWS 2003 SERVER,(确保有连接数,一般我们连接数设为500)其次安装数据库SQL2000,注意安装时要严格按照公司规定的步骤和选项安装,这得擅自改变安装和设置,同时必须按照安装说明上要求打补丁(补丁三、补丁四,一定要按这个顺序)程序装完,不得有遗漏;(注意设置处理器个数)二、调试网上阅卷程序首先安装我们FTP服务器上提供的最新服务端,同时要扫描点上安装上我们的扫描客户端;在服务器上部署阅卷TOMCAT,同时加载全局变量;再次把汇总客户端安装到服务器或者用户操作端。
重新启动电脑,TOMCAT才能生效。
最后要实际切割几份试卷,测试下,系统是不是一套,能不能兼容,能不能调取试卷。
三、测试学校内部网络环境:使用公司做好的用户数据,测试用户网络环境,首先是图片切割,多校区的要测试不同的校区同时切割并上传图片的效果;其次是阅卷时调取试卷是否流畅;如果需要互联网上阅卷,还要打开对外端口,测试一下远程调取试卷的效果。
四、培训系统管理员和阅卷教师管理员要按照我们系统操作手册逐项培训,主要培训内容为主要培训试卷切割区域划分、客观题答案导入、主观题分数设置、主观题小题设置、老师阅卷权限划分、阅卷老师帐号管理、进度查看、双评设置、答题卡的制作。
阅卷老师按照公司编写的阅卷老师培训规范和话术进行培训,准备阅卷实例,逐项培训分数提交、回评、标记试卷、试卷标注、个人进度查看、双评仲裁。
备注:培训数据见数据光盘。
目录一、服务器安装 (3)1、安装WINDOWS2003 (3)2、安装 Microsoft SQL Server 2000 (9)二:考试前的准备部分 (16)2.1 印刷 (16)2.2考试信息收集: (16)三:公共设置部分 (17)3.1 如何建立相应的文件夹 (17)3.2如何打开阅卷 (17)3.3.基础数据库设置 (19)3.4 建立项目、科目信息 (20)3.5学生老师信息导入(项目人员管理) (22)四、各科设置(重复操作) (26)4.1 标答上主观题的划分 (26)4.2 模板的套制 (27)4.3 主观题设置 (34)4.4 教师权限 (35)4.5 批量扫描(切割) (36)4.6 异常信息处理 (42)4.7、处理漏涂,冒涂 (43)4.8、客观题的导入 (46)五、特殊功能操作方法 (49)5.1评估卡的使用 (49)5.2三角定位与背面无定位点的使用 (51)5.3 选做题使用方法 (51)六、报表导出 (53)七、扫描仪使用 (55)八、条码打印介绍 (58)一、服务器安装1、安装WINDOWS20031.1首先准备好企业版Enterprise Edition2003简体中文标准版安装光盘。
乐华网上阅卷系统1.0操作手册第一章安装配置简介:乐华网上阅卷系统分为“扫描识别”和“主观题网上阅卷”两个子系统。
1、运行环境网上阅卷服务器运行环境:●∙酷睿双核2.0或以上微处理器(CPU);●∙网络操作系统:Microsoft Windows XP / Windows Server 2003;●∙1G或以上内存,建议使用2G内存;●∙80G或以上的硬盘空间,为保证足够的存储空间,建议使用320G以上硬盘。
系统安装文件放置盘应为NTFS格式(若不是NTFS,可用DOS命令转换:convert 盘符:fs:ntfs)客户端运行环境:●∙Pentium II或以上微处理器(CPU);●∙Microsoft Windows 98/Me、Windows 2000、Windows XP操作系统,要求IE6.0或以上版本,建议使用IE6.0;●∙512MB或以上内存,建议使用1G内存。
扫描识别电脑基础配置:●∙Pentium II或以上微处理器(CPU);●∙Microsoft Windows 98/Me、Windows XP、Windows 2003操作系统,推荐使用Windows XP;●∙1G或以上内存,建议使用2G内存;●∙80G或以上的硬盘空间,为保证足够的存储空间,建议使用320G以上硬盘。
系统安装文件放置盘应为NTFS格式(若不是NTFS,可用DOS命令转换:convert 盘符:fs:ntfs)2、安装步骤系统采用一键式完整安装(免数据库安装、免Web发布器安装),简化用户操作步骤,最大程度体现易用性。
2.1、进入安装界面插入安装光碟,系统将自动运行安装程序(主界面如图所示),如果安装程序无法自动运行,可以打开安装程序文件夹,找到setup.exe文件,双击此安装文件运行安装程序。
安装过程中,根据需要可选择安装服务器端或扫描端。
系统自动进行安装,点击完成安装完毕。
3、配置服务器参数【1】系统安装完毕后,在桌面上找到,双击启动数据库服务器。
乐华网上阅卷系统1.0操作手册第一章安装配置简介:乐华网上阅卷系统分为“扫描识别”和“主观题网上阅卷”两个子系统。
1、运行环境网上阅卷服务器运行环境:●∙酷睿双核2.0或以上微处理器(CPU);●∙网络操作系统:Microsoft Windows XP / Windows Server 2003;●∙1G或以上内存,建议使用2G内存;●∙80G或以上的硬盘空间,为保证足够的存储空间,建议使用320G以上硬盘。
系统安装文件放置盘应为NTFS格式(若不是NTFS,可用DOS命令转换:convert 盘符:fs:ntfs)客户端运行环境:●∙Pentium II或以上微处理器(CPU);●∙Microsoft Windows 98/Me、Windows 2000、Windows XP操作系统,要求IE6.0或以上版本,建议使用IE6.0;●∙512MB或以上内存,建议使用1G内存。
扫描识别电脑基础配置:●∙Pentium II或以上微处理器(CPU);●∙Microsoft Windows 98/Me、Windows XP、Windows 2003操作系统,推荐使用Windows XP;●∙1G或以上内存,建议使用2G内存;●∙80G或以上的硬盘空间,为保证足够的存储空间,建议使用320G以上硬盘。
系统安装文件放置盘应为NTFS格式(若不是NTFS,可用DOS命令转换:convert 盘符:fs:ntfs)2、安装步骤系统采用一键式完整安装(免数据库安装、免Web发布器安装),简化用户操作步骤,最大程度体现易用性。
2.1、进入安装界面插入安装光碟,系统将自动运行安装程序(主界面如图所示),如果安装程序无法自动运行,可以打开安装程序文件夹,找到setup.exe文件,双击此安装文件运行安装程序。
安装过程中,根据需要可选择安装服务器端或扫描端。
系统自动进行安装,点击完成安装完毕。
3、配置服务器参数【1】系统安装完毕后,在桌面上找到,双击启动数据库服务器。
桌面右下角出现“”标志,表示数据服务器开启正常。
(注:必须启动阅卷数据库服务器,否则无法使用阅卷系统)【2】在桌面上找到,双击打开阅卷服务器,启动系统服务。
(注:必须启动阅卷服务器,否则无法使用阅卷系统)【注】如果提示80端口被占用,请检查服务器电脑上,是否运行有IIS或迅雷等占用80端口的软件,如有请停用,或者在乐华阅卷服务器软件“Web端口”里修改端口号。
打开浏览器(IE),在地址栏输入阅卷服务器地址及端口号,例如:http://服务器IP地址或域名(端口号),如:http://192.168.1.20.建议使用InternetExplorer6.0或更高版本的浏览器。
【3】首次打开系统,需要按提示加载客户端控件,如下图:【4】默认管理员账号:admin;密码:admin,点击“确定”登录。
在首次使用阅卷系统之前,应根据学校实际情况初始化系统数据。
定义学科、年级、阅卷员账号、考生名册等固定信息。
●∙∙新建评卷员账号点击导航栏的用户管理,在弹出的对话框中,根据各科实际教师人数,新增或导入评卷员账号。
账号名册格式参见模板。
●∙∙新建学科学科管理模块,新增学科信息。
此处新增学科为高中教育实际的学科名称。
如下图:∙∙∙●∙∙新建年级年级管理模块,定义本校年级信息。
以高中为例,则新增“高一年级”、“高二年级”、“高三年级”。
●∙∙导入考生名册※为了让操作人员更容易理解系统功能特点,在考试应用中快速上手,从第二章内容开始,以一次考试应用为例,全面模拟整个使用过程。
第二章扫描识别1、模板制作每一科答题卡在扫描时,必须有一个模板与之对应,所以,在准备扫描之前,我们需要拿到各科的空白答题卡,为每一科答题卡制作一个扫描模板。
下面以理科数学为例,制作模板。
1.1、设置考试项目和科目登陆阅卷系统,点击导航栏内,项目管理模块,进入项目和科目设置界面,新建考试项目和科目。
点击保存后,系统自动创建相应的目录结构及数据库。
1.2、设计学科模板【1】打开桌面上,进入扫描识别子系统。
界面如图所示。
进入扫描识别主界面,首先点击左上角的“参数设定”菜单,调出参数设置窗口。
设置数据存放路径(目录必须放置在NTFS格式盘符下);输入服务器IP地址(此处输入IP必须与阅卷服务器配置IP地址相同);阅卷端口号默认为6666,无需修改。
【2】连接扫描仪,将一张空白答题卡扫入模板设计器选定扫描以后,在扫描模块悬浮窗口中点击参数设定,将调出扫描仪驱动参数设置,如下图:以下参数完全参照网上阅卷需求设置,请务必遵守!1、模式:选择“黑白”;2、纸张尺寸:选择“自动检测”,让扫描仪自动检测纸张的大小;3、分辨率:选择“200dpi”;4、亮度和对比度默认值即可,如果印刷质量比较差、颜色淡、黑白色差对比不明显等,可以把对比度调到5,然后再试试扫描效果;5、扫描页面:根据答题卡实际情况选择“单面”或“双面”;5、送入选项:选择“标准送入”;6、“歪斜校正”前面务必勾选上,如果卷纸歪斜的话可以自动校正;在详细设置里面:7、勾选上“超声波检测”,用于检测纸张重张的;8、文稿方向选择“90度”(试卷逆时针90°放入搓纸板)。
按照以上要求设置好参数,将空白答题卡放入扫描仪,点确定,扫入正反两个页面,下图为预览界面。
点“确定”按钮,退出预览,进入主界面。
工具栏——用于设置模板参数。
导航栏——用于显示已设置的模板字段。
视图页面——显示做模板使用的答题卡图片。
【3】新增模板字段具体步骤:鼠标点击获取工具栏内的工具,再在视图页面上选取不同的区域,不同的工具表示新增不同的字段。
建立一个完整的模板,必须包含的字段有:(左右基准点、考号[条码考号]、选做题、选做题[根据科目情况,可选字段])。
每选取一块区域,左侧导航栏内新增一个字段。
①新增左基准点字段鼠标点击工具栏内的,然后在视图页面左上角找到“三角形”或者“矩形”黑色框(我们称之为“基准点”),按住鼠标左键,拖动选取该“基准点”,导航栏内则显示成功增加左基准点字段。
②新增右基准点字段新增右“基准点”做法同左。
③新增考号字段考号字段分为两种情况:1.考生使用铅笔填涂考号;2.粘贴条形码。
下面以粘贴条形码为例,新增考号字段。
鼠标点击工具栏内的,然后在视图页面上找到粘贴条形码的区域,按住鼠标左键,拖动选取该区域,即可成功新增“条码考号”字段注意:考虑到批量扫描时,图像所产生的偏移,建议选择区域尽量比粘贴框稍大一点。
④新增客观题字段客观题字段分为两种情况:1.单选题;2.多选题。
操作方法相同,下面以单选题为例,新增单选题字段。
一般情况下,各科答题卡中,客观题的设计方式是5个题一组,纵向排列。
我们只需先用鼠标点击工具栏内的,然后在视图页面上,按住鼠标左键,拖动选取一组客观题(纵向排列的N个客观题为一组,无论纵向排列有多少道题,都可自由选取,系统自动判断所选题目个数,并为本组内每道题生成客观题字段)。
注意:必须按照试题顺序,逐一选取试卷上所有的客观题,不可遗漏。
整体效果如下图:多选题的设定方法:点击工具栏内的按钮,其余步骤与单选题步骤一致。
⑤新增选做题字段在高三考试应用中,有些科目中存在选做题,即N个题为一组,考生只需选择其中一题解答。
以理科数学为例,答题卡背面最后一题为一组选做题,包含3个题目,考生任选一题,在同一答题局域作答。
首先,点导航栏内的背面,调出背面图像。
用鼠标点击工具栏内的,然后在视图页面上,按住鼠标左键,拖动选取选做题所对应的3个填涂点,此时弹出一个对话框,根据实际情况,填写本组选做题相关参数。
新增完所有必要字段,经过详细检查确认无误后,点工具栏内的按钮,模板文件将被保存至“参数设定”中所指向的扫描数据目录下的“\高三期末考试\高三年级\模板\理科数学”文件夹内(即“\项目名\年级名\模板\科目名”文件夹)。
在以后的使用中,可随时再次打开进行编辑。
提示:熟悉目录结构,方便下次查找。
2、批量扫描识别【1】切换至批量扫描模块,打开相应的科目模板【2】批量扫描答题卡①扫描不同科目的答题卡,则打开相应科目的模板。
②每次放入扫描仪进纸托盘内的答题卡数量:80张左右(或根据纸张厚度)。
③点击菜单栏中的,驱动扫描仪工作,开始连续扫描答题卡。
④每扫描一张答题卡,系统同步识别出考号和客观题字段并在左侧列表中显示,同时生成答题卡正反两面图像在图像浏览框中显示。
⑤批量扫描的同时,可以同步进行客观题的纠错及扫描错误试卷的考号校对处理。
【3】考号校对(注:此操作可以在批量扫描过程中,同步进行。
)在扫描过程中,时常会出现条码打印质量差,“条码考号”无法识别、考生填涂考号错误、同一张答题卡重复扫描等情况。
为了确保录入系统内的考号信息唯一性,在扫描一科完毕后,需要进行考号校对。
在扫描界面最下方的状态栏内显示扫描错误量,如图:点击菜单栏中的,进入校对考号界面。
【4】客观题校对(注:此操作可以在批量扫描时,同步进行。
)客观题识别错误有多种原因,例如:考生填涂信息点过轻、过重、铅笔质量差、修改填涂选项没有用橡皮擦干净等等。
这些都属于认为因素造成的失误,一般不给予纠错。
但如有特殊要求,需要纠正客观题时,可以在扫描界面的菜单栏中,勾选,界面右侧“图像浏览”显示框下方调出客观题校对栏,上方则定位到识别错误的客观题图像位置。
此时可根据图像上所显示的填涂项,在客观题校对栏的文本框内输入相应的选项,按回车键,自动调出下一个错误选项。
【5】上传模板和扫描数据(图像)确认本科目答题卡全部扫描,并校对完毕后。
开始上传科目模板和扫描数据。
点击菜单栏中的,此时如果有漏扫试卷,会弹出对话框提示,确认无误后,点确定。
用管理员或上传员账号连接到阅卷服务器,开始上传。
点“上传”,系统自动将数据、图片上传至服务器对应目录。
第三章网上阅卷1、题组设置选择需要设置题组的项目、科目,点“正面”或“反面”按钮,调出本科目的模板。
点右侧“新建”按钮,然后按住鼠标左键,在视图中拖动选取一道题的答题区域,松开鼠标弹出题组设定界面。
补充:新增一道试题时,可以不用给该题分配评卷账号。
只需要在“单科阅卷任务分配”中为该科目统一分配。
在这里分配权限的账号可以评改该科目下所有试题。
如下图:设置完试题参数,点“确定”按钮,生成一道主观题。
视图显示如下:新增完整张试卷的主观题,点右侧“保存”按钮。
将所有设置保存至数据库。
(注意:新增完正面的主观题,必须点“保存”按钮,然后再设置背面。
否则正面信息不被保存)2、教师评卷1、进入评卷打开浏览器(IE),在地址栏输入阅卷服务器地址及端口号,例如:http://服务器IP地址或域名,如:http://192.168.1.20.建议使用InternetExplorer6.0或更高版本的浏览器。