环冷机漏风治理方案分解
- 格式:ppt
- 大小:4.99 MB
- 文档页数:24
炼铁烧结烟气综合治理和提产措施摘要:近年来,在国家有关部门推动下,我国烧结烟气脱硫工作取得较大进展。
烧结废气中 SO2 排放量占废气排放总量的 50%左右,氮氧化物排放量占 40% 左右,粉尘排放量占 10% 左右。
实现烧结烟气的综合治理最重要的就是废气的脱硫、脱硝技术的应用。
某铁厂烧结机进行综合治理了环冷机漏风、台车跑偏改进措施,提高了烧结产量,满足了高炉对烧结矿的需求。
关键词:烧结;治理;措施近年来我国倡导绿色发展、可持续的发展理念,在发展经济的同时,注重生态环境保护。
钢铁工业作为我国重要的行业之一,直接关系我国各行各业的发展,同时钢铁行业也是排放烧结废气的主要行业之一。
钢铁企业排放的烧结废气温度较低,废气量庞大,成分复杂,污染物含量较高,造成了严重的环境污染,严重制约人们的身体健康和经济的长远发展。
钢铁行业废气排放中,主要是烧结废气的排放,由于其废气量大、污染物含量高、成分十分复杂的特点,成为钢铁行业废气治理的重点。
一、钢铁行业烧结烟气治理存在的问题1、缺乏适合我国国情的技术成熟、运行稳定、投资经济的烧结烟气脱硫工艺。
烧结烟气与火力发电烟气有很大不同,烧结烟气量大且不稳定,烟气温度、SO2 浓度、水分变化大,成分复杂、氧含量高,综合治理难度大。
近年来,国内脱硫企业结合我国国情和国际上成熟技术自主研发并建设运营了多种工艺的烧结烟气脱硫装置,但总体看,这些工艺普遍存在技术成熟度不高、运行不够稳定、副产物综合利用价值低且处置难、废水量大、综合运营成本较高等问题,一定程度上影响了我国钢铁企业建设烧结烟气脱硫设施的信心。
一些钢铁企业在技术选择上举棋不定、持观望态度,一些企业在几台烧结机上选择不同工艺建设脱硫装置,给运营管理造成很大不便。
2、钢铁企业脱硫装置运行率低,偷排现象较为普遍,现有监管措施不到位。
近年来,国家有关部门对钢铁行业减排 SO2 提出了目标要求,部分钢铁企业迫于政策压力仓促建设质低价廉的脱硫装置,由于故障率高,最后大多处于停运状态,成为企业应付环保检查的摆设。
除尘器漏风治理计划我跟你说啊,这除尘器漏风啊,可真是个大麻烦事儿。
就像一个到处漏风的破房子,呼呼地,那风就没个正形儿地乱窜。
我呢,就站在这除尘器跟前儿,瞅着它,心里那叫一个气啊。
这玩意儿,好好的怎么就漏风了呢?我皱着眉头,眼睛瞪得老大,像要把这漏风的地方给瞅出个窟窿来。
我想啊,这治理它得有个计划。
首先呢,得好好地检查一遍,就像给病人做全身检查一样。
我就叫上小李,这小李啊,瘦得跟个麻杆儿似的,眼睛倒是贼亮。
我对他说:“小李啊,咱今儿个就把这除尘器里里外外看个遍,漏风的地儿一个都不许放过。
”小李拍着胸脯说:“哥,您放心,我这眼睛就跟那X光似的。
”我们就围着这除尘器转啊,那环境,到处都是灰尘,灰蒙蒙的,跟下了雾似的。
我拿手在眼前挥了挥,嘟囔着:“这破地方,能不漏风吗?”小李在旁边还笑呢,说:“哥,这才有气氛嘛。
”我白了他一眼。
这检查的时候啊,发现有些地方的密封材料啊,就跟那掉了牙的老太太似的,缺一块少一块的。
我就寻思着,得换啊。
这换密封材料可不能含糊,得找好的。
我就跟仓库那边的老王打电话,老王那大嗓门儿啊,电话里都能把我耳朵震聋。
我说:“老王啊,给我弄点好的密封材料来,这除尘器漏风,可全靠这材料了。
”老王在那头喊着:“知道了知道了,你就等着吧。
”等材料来的这功夫呢,我和小李又继续检查别的地方。
发现有几个连接处啊,松松垮垮的,就像没系紧的鞋带儿。
我就跟小李说:“你看这,就这么晃悠着,风不都跑了嘛。
”小李挠挠头说:“哥,这得紧紧吧。
”我点头说:“那可不,就像你裤腰带松了,还不得赶紧系紧。
”小李听了,脸都红了,笑着说:“哥,您这比喻可真逗。
”这材料一到,我们就赶紧动手换啊。
我小心翼翼地把那旧的扯下来,那灰啊,直往脸上扑,我呸呸地吐着嘴里的灰,骂道:“这破玩意儿,可算要换了。
”小李在旁边一边递新的材料,一边笑。
换好了密封材料,紧好了连接处,我心里想着,这漏风应该能治好了吧。
我又围着这除尘器转了一圈,感觉那风好像真的不那么乱窜了。
烧结环冷机大修施工方案一、工程概况1.1工程简介本工程为钢铁公司烧结环冷机大修工程,由于该设备使用年限已久,主要零部件磨损严重,需对其进行更换,因此特对该机进行大修,本次大修项目如下:1.1.1更换内环侧轨梁、与立柱连接槽内加筋板焊接;1.1.2更换侧轨、按图找中、调整(拆除侧轨各种垫板保留);1.1.3更换60个台车轮;1.1.4更换台车百页形蓖板48台;1.1.5恢复台车底部散料回收百叶板;1.1.6破损台车墙板更换40件、数字板恢复;1.1.7卸料曲轨更换;1.1.8末端罩子腐烂更换;1.1.9 1#、3#风机风门更换、风机执行器更换;1.1.10三角梁本体开裂更换3件;1.1.11给料漏斗两侧2.2米以下侧板更换、导料平台更换;1.1.12内外环上墙板挡板全部更换;1.1.13更换摩擦板;1.1.14内外板密封皮恢复、密封板调平紧固;1.1.15更换2#传动、主从动摩擦轮;1.1.16环冷机防雨罩加固;1.1.17环冷机除尘罩顶部变形的地方恢复;1.1.18风道弧形密封板恢复。
1.2工程特点本工程是现有生产区大修项目,场地狭窄,吊装困难,环境差,工期短,任务重,我公司承诺工程保证在业主要求工期(绝对工期15天)内按期完工。
二、施工应具备的外部条件及施工进度保证措施:1、施工前,所有施工机具必须到位,所有吊点必须布置就绪。
2、施工前,所有的备品备件全部到位,并会同甲方现场技术人员对所有的备品备件尺寸进行核对,作好标识。
3、施工用电应由甲方指定地方,并落实到位。
4、为了保证进度,必须采用24小时连续作业。
5、突发事情的备品备件要及时联系解决。
6、搞好文明施工,保证现场干净卫生,备品备件不得随意丢放。
三、主要施工方法及技术措施:1、吊点及吊装机具的布置:由于环冷机和烧结机同时检修,检修烧结机需要用环冷机车间内桥式起重机,所以只能采取用汽车吊来配合吊装检修,因受场地的限制,汽车吊采用QY-25t型,由环冷机车间进入到指定位置。
烧结机及环冷机堵漏风应用及实践摘要:唐钢北区265m2烧结机始建于1998年,由于设备使用年限较长,设备老化严重,环冷机密封效果不好,烧结机本体漏风也较为严重。
经测试目前漏风率约为55%。
为提高烧结矿产量,降低吨矿生产成本,决定对烧结机及环冷机进行密封处理,改造后将提升产能,同时带来可观收益。
关键词:烧结机;环冷机;堵漏风;应用实践1烧结机进行多点漏风治理目标针对台车栏板处边缘效应,台车栏板端头处和台车栏板处、台车销孔、台车滑道、台车端头、烧结机风箱及法兰连接处、双层泄灰阀漏风点进行治理,使得治理后漏风率≤35%。
因烧结过程烧结矿透气率不同,风量预计降低≥20%,使烧结机产能趋近于设计负荷,降低燃料消耗3kg/t,稳定返矿率<8%。
2改造实施方案根据提供现场数据分析及检测,265m2烧结机漏风率高达55%以上,造成烧结机降负荷30%运行,烧结机电耗和固体燃料消耗高。
根据现场考察和双方技术交流,主要采用八项新技术来减少烧结机漏风。
在堵住漏风的前提下,准备将烧结料层进一步提高,实现厚料层低温烧结。
该技术采用后,烧结机产量、烧结矿固体燃料消耗和电耗指标将得到全面改善。
2.1台车栏板处存在边缘效应导致漏风由于烧结混合料在台车栏板处存在边缘效应,该处风阻力小,导致漏风。
治理措施:在靠烧结机台车栏板处加7~10根死箅条(具体加多少,以机尾烧结断面达到边部垂直烧结速度与台车中间部位垂直烧结速度一致为正好)。
虽然表面上看烧结机抽风面积减少了,但由于台车栏板处边缘效应的存在,烧结台车到达机尾时,台车边部烧结速度与台车其它部位烧结速度刚好同步。
台车栏板处存在的边缘效应被加装的死箅条抵消,即堵住了漏风,烧结机产量并没有减少。
2.2台车栏板端头处和台车栏板处漏风由于台车体端头和栏板端头不均匀磨损和变形使台车端头之间、台车栏板端头之间有缝隙产生漏风。
由于台车栏板翘起变形,产生台车体和台车下栏板之间,下栏板和上栏板之间漏风。
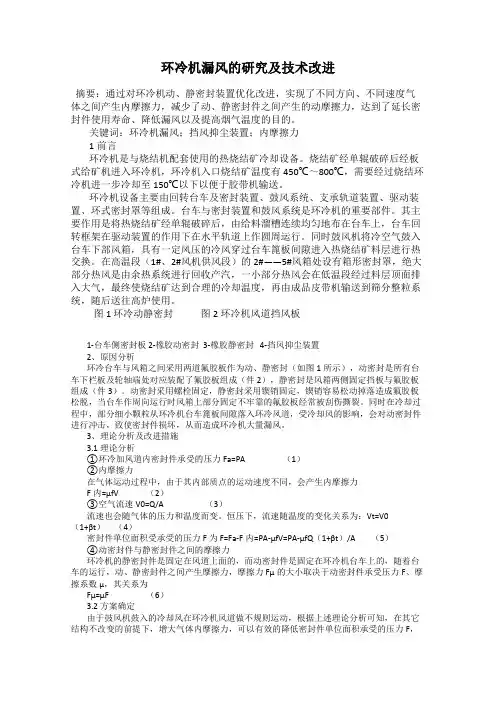
环冷机漏风的研究及技术改进摘要:通过对环冷机动、静密封装置优化改进,实现了不同方向、不同速度气体之间产生内摩擦力,减少了动、静密封件之间产生的动摩擦力,达到了延长密封件使用寿命、降低漏风以及提高烟气温度的目的。
关键词:环冷机漏风;挡风抑尘装置;内摩擦力1前言环冷机是与烧结机配套使用的热烧结矿冷却设备。
烧结矿经单辊破碎后经板式给矿机进入环冷机,环冷机入口烧结矿温度有450℃~800℃,需要经过烧结环冷机进一步冷却至150℃以下以便于胶带机输送。
环冷机设备主要由回转台车及密封装置、鼓风系统、支承轨道装置、驱动装置、环式密封罩等组成。
台车与密封装置和鼓风系统是环冷机的重要部件。
其主要作用是将热烧结矿经单辊破碎后,由给料溜槽连续均匀地布在台车上,台车回转框架在驱动装置的作用下在水平轨道上作圆周运行。
同时鼓风机将冷空气鼓入台车下部风箱,具有一定风压的冷风穿过台车篦板间隙进入热烧结矿料层进行热交换。
在高温段(1#、2#风机供风段)的2#——5#风箱处设有箱形密封罩,绝大部分热风是由余热系统进行回收产汽,一小部分热风会在低温段经过料层顶面排入大气,最终使烧结矿达到合理的冷却温度,再由成品皮带机输送到筛分整粒系统,随后送往高炉使用。
图1 环冷动静密封图2环冷机风道挡风板1-台车侧密封板 2-橡胶动密封 3-橡胶静密封 4-挡风抑尘装置2、原因分析环冷台车与风箱之间采用两道氟胶板作为动、静密封(如图1所示),动密封是所有台车下栏板及轮轴端处对应装配了氟胶板组成(件2),静密封是风箱两侧固定挡板与氟胶板组成(件3)。
动密封采用螺栓固定,静密封采用锲销固定,锲销容易松动掉落造成氟胶板松脱,当台车作周向运行时风箱上部分固定不牢靠的氟胶板经常被刮伤撕裂。
同时在冷却过程中,部分细小颗粒从环冷机台车篦板间隙落入环冷风道,受冷却风的影响,会对动密封件进行冲击,致使密封件损坏,从而造成环冷机大量漏风。
3、理论分析及改进措施3.1理论分析①环冷加风道内密封件承受的压力Fa=PA (1)②内摩擦力在气体运动过程中,由于其内部质点的运动速度不同,会产生内摩擦力F内=μfV(2)③空气流速V0=Q/A (3)流速也会随气体的压力和温度而变。
浮动密封装置在环冷机漏风问题治理中的应用邓利民【摘要】针对环冷机漏风带来的一系列问题,分析环冷机漏风的原因;介绍为解决环冷机漏风问题专门设计的新型密封装置的特点及应用效果,计算分析应用此装置带来的经济效益.该装置不仅可以有效解决环冷机漏风问题,而且能产生可观的经济效益.【期刊名称】《山西冶金》【年(卷),期】2016(039)003【总页数】2页(P117-118)【关键词】环冷机;密封装置;节能减排【作者】邓利民【作者单位】太原重工股份有限公司, 山西太原 030024【正文语种】中文【中图分类】TB42当前在用的环冷机多数沿用较早的设计,运行一段时间后常出现密封不严的问题,对现场环境、余热利用和维修成本产生了不利影响:环冷机密封损坏,漏风严重,降低了烧结矿的冷却效果;由于漏风,增加了冷却风机的耗电量;由漏风处吹出的含尘烟气污染了周边环境;配套了余热发电装置的环冷机由于漏风使进入余热锅炉的烟气温度降低,影响了发电量,浪费了能源,同时,热烟气进入周围环境又形成了热污染;由于环冷机冷却效果变差,使得烧结矿冷却后温度变高,加快了之后运输皮带机皮带和托辊的烫蚀和磨损,增加了皮带机的维护费用。
当前在用的环冷机基本是鼓风式环冷机,密封装置多数采用耐热橡胶板进行密封。
由于密封橡胶板长期在高温、高粉尘的环境下工作而快速老化,进而损坏,导致环冷机漏风严重(见图1);特别是增加了余热发电系统的环冷机,由于循环使用冷却风而提高了风温,增大了热辐射,使得密封橡胶板迅速老化、失效。
综合现场实际情况,失效原因主要有两点:高温气体和高温物料的热辐射使得橡胶板老化;台车或块状物料与橡胶板碰撞、摩擦而使橡胶板机械损伤。
由于台车运动轨迹的变动,台车栏板与上部烟罩之间的密封板不可能与台车栏板长期紧密接触(见图2),当余热发电系统的循环风机通过上部烟罩抽取烧结矿的热量时,大量的冷风就会通过间隙进入烟罩,降低了烟气温度,从而影响了发电量。
烧结环冷机柔磁性密封技术及其在凌钢的应用实践董建君1,朱兴益2,高彦3(1唐山科技职业技术学院,河北唐山063001;2.凌源钢铁公司炼铁厂,辽宁凌源122500;3.秦皇岛新特科技有限公司,河北秦皇岛066000)摘要:为解决烧结环冷机的漏风问题,提高余热利用效率,凌钢1#、2#环冷机采用了柔磁性密封技术。
结果表明:冷却机漏风率降低25%以上,烧结矿冷却效果明显改善,余热回收废气温度升高80℃左右,发电效率提高15%以上,年创效益1800多万元,使烧结余热发电水平又上了一个新台阶。
关键词:环冷机;柔磁性密封;漏风治理1 前言余热利用是烧结节能的重要方面,目前国内很多烧结厂都建设了余热发电系统。
本来,余热发电是一项成熟技术,但实际应用中却出现了投资大、效率低的现象。
究其原因,主要有两方面:一是废气没有很好地循环利用;二是系统漏风造成冷却机外排废气温度低,难于回收,余热利用效率低。
环冷机柔磁性密封就是为解决环冷机漏风而开发的一项新技术,其独特的密封方式可大幅度降低漏风、现场粉尘及噪音,提高余热发电效率。
2 环冷机柔磁性密封技术2.1 环冷机漏风的主要原因经现场分析,环冷机漏风主要有以下四个方面的原因。
2.1.1 底部漏风现有的鼓风式环冷机底部密封基本上都是采用橡胶密封,橡胶板多采用耐磨橡胶,具有一定硬度和弹性。
由于鼓风环冷机长期在高温、高粉尘环境下运行,密封板磨损较严重;其次,橡胶板有一定硬度,当其与台车梁底部或块料碰撞时易发生折断,从而导致漏风。
2.1.2 栏板漏风由于冷却机工作环境恶劣,台车栏板会产生不同程度的变形,形成缝隙,造成漏风。
2.1.3 横梁漏风卸料后及平时运动过程中,台车轮上的横梁与密封胶板接触不良,造成漏风,即三角梁处漏风。
2.1.4 烟罩漏风为防止运动的台车拦板碰撞烟罩,拦板与烟罩之间留有一定的间隙,从冷却机环型截面上来看,烟罩边沿距烧结矿也有一定的距离,当余热系统的引风机通过烟罩抽取烧结矿的热量时,大量的冷风就会从间隙处进入,影响烟气温度,降低发电量。
2017年04月烧结环冷机密封技术宋立丽刘昕(北京硕人海泰能源科技有限公司,北京100120)摘要:烧结环冷机的漏风率直接影响着烧结矿的品质和烧结工艺节能降耗指标。
现有密封技术只是针对漏风问题的基本解决方案,难以从根本上降低环冷机的漏风率。
针对环冷机的漏风问题,本论文提出了柔磁性和钢刷密封的综合治理建议。
关键词:环冷机漏风;柔磁性;密封1背景烧结矿冷却是鼓风机通过风箱鼓吹冷却风或是循环风冷却烧结矿,烧结矿在环冷机上由进料700℃~800℃降低到100℃~200℃,同时烧结机冷却风温度上升到150~450℃。
我国烧结机漏风率大多数在50%-60%,国外烧结机漏风率已减少到30%。
烧结环冷机密封效果差,漏风严重,不仅降低了烧结矿的冷却效果,影响环冷机产量和质量;还增加了冷却风机电耗,增加运行成本;漏出的含粉尘气体污染周边环境。
余热利用是烧结节能的重要发展方向,我国大多数钢铁公司都具有烧结余热发电系统,烧结机漏风,严重影响到锅炉进口烟气温度,降低锅炉产汽量。
因此,烧结机漏风会严重影响烧结工艺生产和烧结余热的回收利用,在现实生产中要严格控制与降低。
2漏风原因分析与解决方案烧结环冷机是连续运动设备,台车与下部风箱存在着相对运动。
由于两者之间存在温度差和压力差,需要进行密封,以减少由压差和温差造成的空气流动而形成的漏风。
一般情况下,烧结环冷机的密封是将耐高温的橡胶板固定安装在台车的上下部或风室烟罩上,通过橡胶板与钢板之间的滑动,来对台车与风室和烟罩处的间隙进行密封。
(1)风室处密封板由于台车在运动中的上下左右窜动,并且在高温烟气作用下,造成橡胶密封板磨损变形严重,密封性较差,这种缺陷使环冷机漏风率达30%-40%,这不仅大幅度降低了烟气的再循环利用率,降低了循环烟气的温度,影响发电量,同时补充大量的外漏烟气,大幅增加循环风机的负荷,影响了余热烟气的利用,增加了电耗,对这些缺陷处理,必须等烧结工序有较长时间的停产,才能进行局部检修。
工业技术科技创新导报 Science and Technology Innovation Herald85DOI:10.16660/ki.1674-098X.2019.09.085环冷机密封形式的优化王瑞环(唐山重型装备集团有限责任公司 河北唐山 063000)摘 要:环冷机是我国部分大型生产工艺中最为重要的冷却装置。
但由于国内外在使用环冷机时多出现漏风现象,究其原因主要是因为环冷机中的密封性因不同因素的存在逐渐降低,不仅导致整体冷却效果下降,同时也极易对环冷机的整体使用效率和降温质量产生严重影响,因此,针对环冷机的密封技术和形式进行进一步优化是减少漏风现象、提升环冷机实用性、高效性的最佳途径。
基于此,本文结合环冷机的基本运行原理进行了简要分析,并就导致漏风现象的主要原因及解决方法以及密封形式的优化途径展开了思考与探讨。
关键词:环形冷却机 漏风现象 密封形式 优化途径中图分类号:TH16 文献标识码:A 文章编号:1674-098X(2019)03(c)-0085-02在针对氧化球团等进行生产时,由于生产过程需要借助高温确保产品成型,但在使用过程中必须将产品的温度降低,因此则必须借助环冷机进行冷却。
在氧化球团生产过程中,需要借助环冷机将高温生产环境下产生的氧化球团从1300℃降低至150℃,进而达到提升球团生产效率的基本目的。
而在冷却过程中,环冷机需要在快速运转的情况下将温度降低,但在降低过程中必须保证其内部空气的流动性不会与外界产生冲突,因此,充分提升环冷机密封性是保证该设备冷却率的关键要素。
1 环冷机的基本运行原理环冷机的驱动装置由两套互成162°的传动系统组成。
两套系统都是悬挂在固定的门形框架上的,整个传动系统可以绕门形框架上的轴产生少量转动以吸收回转框架运行过程中的震动。
环冷机的台车体是用铰链连接在回转框架上的,台车体在受料区域接受从给矿漏斗卸下的炽热的烧结矿后,随回转框架沿水平圆形轨道做圆周运动。
烧结环冷机密封改造浅析一、前言针对传统烧结环冷机密封存在的问题,本文着重介绍我厂2#、3#烧结环冷机进行的密封改造以及通过改造所达到的经济效益。
二、改造前环冷机的密封情况烧结环冷机的漏风主要是以下二处漏风引起:(一)环冷机的三角梁漏风:三角梁两侧的漏风严重,日常维护困难,目前没有好的解决办法;(二)回转体与风箱密封:由风箱上的静密封与台车上的密封条之间通过挤压形成压力密封,在实际运行中,密封性不好。
台车回转中心直径11米,台车运行时,可能会成一个不规则的椭圆形,径向有一定的变动量,有的地方不能形成压力密封,有的地方由于压力过大而引起密封条变形,很快损坏等;另一方面从台车间隙漏下的烧结矿,由于温度过高而烧坏部分密封条。
所以密封条的使用寿命非常的短,密封性能很差。
三、密封设计方案根据环冷机目前的运行状况,综合国内部分钢厂环冷机密封改造及其运行情况,为方便运行和检查维护,决定采用全密封的形式,对1#、2#、3#风机所对应的台车进行全密封改造,对4#风机所对应的台车段不改造,作为检查维护段,预计改造后4#风机停机备用。
四、环冷机密封改造设计方法对环冷机密封改造分为以台车的上部密封改造即摩擦盘上平面的密封改造;摩擦盘下平面即台车平台侧面的密封改造,台车下部的密封改造和端部密封。
(一)上部密封设计上部密封改造即摩擦盘平面以上的密封改造(如图一)。
环冷机每一个台车内外侧摩擦盘平面以上用一块弧形板焊接密封好,考虑检修检查,更换台车轮子,轴承,吊出掉落的台车轮子方便等,每一个弧形板上安装一个检修检查孔,内外侧摩擦盘平面以上的整个密封圈只要安装2~4个大的检修检查孔,以方便快速吊出掉落的台车轮子;(二)中部密封和端部密封设计中部密封的设计是指摩擦盘下平面与环冷机走道平台之间,用橡胶条与摩擦盘下平面接触的动压力密封(如图一)。
由于周边是弧形,要求橡胶条与摩擦盘下平面和支撑钢板的弧形平面的接触良好,尽量减少漏风。
并要求计算,加工制作准确无误,压条钢度大,紧固螺栓足够多,一般每隔250-300mm设一个紧固螺栓。
环冷机新型柔磁性密封简介一、概述能源是人类赖以生存和发展的重要物质基础,能源使用效率的高低已成为一个部门、一个行业乃至一个国家技术进步的重要标志。
随着我国经济的快速发展和人口的不断增加,能源相对不足的矛盾已日显突出,开发可再生能源以及合理利用现有的宝贵能源将是我国今后如何确保经济可持续发展的关键所在。
钢铁生产企业是能源消耗大户,如何优化钢铁企业的用能,降低能源消耗,实现资源综合利用,走节约化的发展道路,已成为重要课题。
二、问题的提出由于环冷机经常在高温、高粉尘的环境下运行,环冷机上出现了一些其他的问题:1、冷却机密封效果差,漏风严重,降低了烧结矿的冷却效果。
2、由于漏风严重,增加了风机耗电量。
3、漏风处窜出的含粉尘气体污染周边环境。
4、台车底部漏风和烟罩处漏风严重影响到锅炉进口烟气温度,降低锅炉产汽量;三、环型冷却机漏风的基本分析1、现有的鼓风式环型冷却机底部密封采用橡胶密封,橡胶板采用耐磨橡胶,具有一的硬度与弹性,由于鼓风式冷却机长期在高温(由于增加余热发电系统,增大热辐射)、高粉尘的环境下运行,密封板出现漏风比较严重,现场原因主要有两种:㈠、温度过高烧毁或热辐射时间长橡胶老化㈡、由于橡胶有一定的硬度,台车梁底部或块料碰撞导致橡胶板折断。
太钢环冷机底部密封2、卸料后及平时运动过程中台车轮上的横梁与密封胶板接触不良,造成漏风。
太钢环冷机烟罩密封3、为防止运动的台车拦板碰撞烟罩,拦板与烟罩之间留有一定的空间(如上图所示),从冷却机环型截面上来看,烟罩边沿距烧结矿有一定的距离,当余热系统的引风机通过烟罩抽取烧结矿的热量时,大量的冷风就会从以上两个空间进入,影响烟气中的热量,降低发电量。
四、环冷机漏风治理方案以上几点漏风比较严重,为减少冷却机漏风带来的负面影响,需对冷却机进行必要的漏风治理。
我公司经过对国内外环冷机多年的研究总结,设计了一套新型密封系统,该系统采用耐磨金属材料代替橡胶材料,结构上做了新的改进,更适用于现场环境。