刑法规范中法定数罪并罚(条文)一览表
- 格式:doc
- 大小:2.05 KB
- 文档页数:1
刑法分则罪名一览表
以下为刑法分则常见罪名一览表:
1. 故意杀人罪:指妨害他人生命,造成该人死亡的行为。
2. 故意伤害罪:指故意动手打人、用刀、棍等凶器打人、斗殴等行为,造成他人身体损伤或死亡的行为。
3. 强奸罪:指使用暴力、胁迫或利用被害人无法抵抗等手段性侵他人行为。
4. 抢劫罪:指在公共场所或者非公共场所,以暴力、威胁手段或者其他方法,盗夺公私财物的行为。
5. 偷盗罪:指非法占有他人财物的行为,包括盗窃、侵占等。
6. 贪污罪:指利用职务上的便利,侵占、挪用、私分或者受贿索贿等行为。
7. 聚众斗殴罪:指故意组织或参与三人以上的斗殴行为,造成人员伤亡、财产损失等严重后果的行为。
8. 赌博罪:指在公共场所或者非公共场所以赌博为目的,组织、参加、开设赌博场所等行为。
9. 毒品犯罪:指非法制造、贩卖、运输、持有毒品等行为。
10. 诈骗罪:指以虚构事实、隐瞒真相等手段,骗取他人财物
的行为。
以上仅为常见罪名一览,实际上包含的罪名还有很多,需要根据具体情况进行确定。
数罪并罚量刑制度一:累犯、自首、立功量刑制度二:数罪并罚与缓刑制度↘第四节数罪并罚一、数罪并罚的概念数罪并罚:是指人民法院对一人在法定期限内所犯的数罪分别定罪量刑,然后按照法定的并罚原则觉得应执行的刑罚的制度。
即就是对一人所犯数罪的合并处罚制度。
是指法院对一人犯数罪分别定罪量刑,并根据法定原则与方法,决定应当执行的刑罚。
数罪并罚的特征:1、一人犯数罪2、2、数罪发生在法定期间内 a、判决宣告以前一人犯数罪 b、判决宣告后,刑罚执行完毕以前,发现被判刑的犯罪人在判决宣告以前还有其他罪没有判决的(漏罪) c、判决宣告后,刑罚执行完毕以前,被判刑的犯罪人又犯罪的(漏罪) d、被宣告缓刑或假释的犯罪人在缓刑或假释考验期内又犯罪或发现漏罪的。
吸收原则:是将数罪分别定罪量刑,然后选择最重的一种刑罚作为执行的刑罚,其余较轻的刑罚都被最重的刑罚吸收。
并科原则:也称为相加原则,是将数罪分别定罪量刑后,然后将各罪所处的刑罚相加在一起全部执行。
限制加重原则:是以数罪中的最高刑罚为基础,再加重一定的刑罚作为执行的刑罚,或者在数刑的合并刑期以下,依法酌情决定执行的刑罚。
二、数罪并罚的原则数罪并罚原则,是指对一人所犯数罪合并处罚的准则。
我国的数罪并罚原则:刑法第69条规定:判决宣告以前一人犯数罪的,除判处死刑和无期徒刑的以外,应当在总和刑期以下、数刑中最高刑期以上,酌情决定执行的刑期,但是管制最高不能超过三年,拘役最高不能超过一年,有期徒刑总和刑期不满三十五年的,最高不能超过二十年,总和刑期在三十五年以上的,最高不能超过二十五年。
“数罪中有判处附加刑的,附加刑仍须执行,其中附加刑种类相同的,合并执行,种类不同的,分别执行。
”确立了以限制加重原则为主,以吸收原则和并科原则为补充的综合原则。
1、吸收原则的表现:决定宣告的数个主刑中有死刑或无期徒刑的,采用吸收原则。
吸收原则2、限制加重原则表现:判决宣告的数个主刑为有期徒刑、拘役和管制的,采取限制加重原则(依据《刑法》第69条第一款规定)。
中国法院最新量刑标准一览表量刑调节比例常见犯罪量刑附:基本概念量刑起点:根据基本犯罪构成事实在相应的法定刑幅度内确定的量刑点。
基准刑:根据犯罪数额、次数、后果在量刑起点的基础上增加的刑罚量。
宣告刑:根据量刑情节调节基准刑,综合全案确定并依法宣告的实际刑罚。
最高人民法院《关于常见犯罪的量刑指导意见》(2014)为进一步规范刑罚裁量权,落实宽严相济刑事政策,增强量刑的公开性,实现量刑公正,根据刑法和刑事司法解释等有关规定,结合审判实践,制定本指导意见。
一、量刑的指导原则1.量刑应当以事实为根据,以法律为准绳,根据犯罪的事实、性质、情节和对于社会的危害程度,决定判处的刑罚。
2.量刑既要考虑被告人所犯罪行的轻重,又要考虑被告人应负刑事责任的大小,做到罪责刑相适应,实现惩罚和预防犯罪的目的。
3.量刑应当贯彻宽严相济的刑事政策,做到该宽则宽,当严则严,宽严相济,罚当其罪,确保裁判法律效果和社会效果的统一。
4.量刑要客观、全面把握不同时期不同地区的经济社会发展和治安形势的变化,确保刑法任务的实现;对于同一地区同一时期、案情相似的案件,所判处的刑罚应当基本均衡。
二、量刑的基本方法量刑时,应在定性分析的基础上,结合定量分析,依次确定量刑起点、基准刑和宣告刑。
1.量刑步骤(1)根据基本犯罪构成事实在相应的法定刑幅度内确定量刑起点;(2)根据其他影响犯罪构成的犯罪数额、犯罪次数、犯罪后果等犯罪事实,在量刑起点的基础上增加刑罚量确定基准刑;(3)根据量刑情节调节基准刑,并综合考虑全案情况,依法确定宣告刑。
2.调节基准刑的方法(1)具有单个量刑情节的,根据量刑情节的调节比例直接调节基准刑。
(2)具有多个量刑情节的,一般根据各个量刑情节的调节比例,采用同向相加、逆向相减的方法调节基准刑;具有未成年人犯罪、老年人犯罪、限制行为能力的精神病人犯罪、又聋又哑的人或者盲人犯罪,防卫过当、避险过当、犯罪预备、犯罪未遂、犯罪中止,从犯、胁从犯和教唆犯等量刑情节的,先适用该量刑情节对基准刑进行调节,在此基础上,再适用其他量刑情节进行调节。
2024年数罪并罚的具体情形总结范文2024年数罪并罚是指在一个案件中,对犯罪嫌疑人或被告人的不同犯罪行为进行综合考虑,并将其量刑情况综合计算,从而得出一个适当的刑罚。
下面是一个2024年数罪并罚的情形总结范文:根据2024年最高法院刑事审判指导意见,对于数罪并罚的情形,法院应综合考虑被告人的所有犯罪行为,并且根据各项犯罪的性质、危害程度、社会影响以及被告人的个人情况等因素,结合法律规定,进行量刑决定。
在最近的一起案件中,被告人张某被控多项犯罪行为,包括贩卖毒品、抢劫、故意伤害等。
根据法庭审理和相关证据,法院对每一项犯罪行为进行评估,并综合进行数罪并罚。
首先,对于贩卖毒品罪。
考虑到毒品对社会的严重危害性,法庭认为张某的贩卖毒品行为应当受到重点打击。
被告人张某被认定为重大贩毒案的主要犯罪嫌疑人,贩毒数量较大,对社会的危害程度较大。
根据《刑法》相关规定,对于贩卖毒品罪,法院判处张某有期徒刑15年,并处罚金200万元。
其次,对于抢劫罪。
考虑到抢劫行为对被害人的人身安全和财产安全造成的直接威胁,法庭认为张某的抢劫行为应受到严惩。
根据案件的事实和证据,张某在多个场合使用暴力手段,抢劫财物,并对被害人造成了一定的伤害。
根据《刑法》相关规定,法院判处张某有期徒刑10年,并处罚金100万元。
最后,对于故意伤害罪。
考虑到张某故意伤害他人的行为,法庭认为其对他人的人身安全造成了直接伤害,属于严重的犯罪行为。
根据案件的事实和证据,张某在与他人发生冲突时,故意使用暴力手段伤害他人。
根据《刑法》相关规定,法院判处张某有期徒刑5年,并处罚金50万元。
综上所述,2024年数罪并罚的具体情形总结如下:被告人张某被控贩毒罪、抢劫罪和故意伤害罪。
根据法庭评估和综合考虑,法院判处张某有期徒刑15年,并处罚金200万元,以及有期徒刑10年,并处罚金100万元,以及有期徒刑5年,并处罚金50万元。
这一判决不仅考虑了每项犯罪的性质和危害程度,也考虑了被告人的个人情况和社会影响,旨在达到刑罚公正和社会和谐的目标。
刑法规范中法定数罪并罚(条文)一览表-
第十二条审埋盗窃案件,应当注意区分盗窃罪与其他犯罪的界限:(一)盗窃广播电视设施、公用电信设施价值数额不大,但是构成危害公共安全犯罪的,依照刑法第一百二十四条的规定定罪处罚;盗窃广播电视设施、公用电信设施同时构成盗窃罪和破坏广播电视设施、公用电信设施罪的,择一重罪处罚。
(二)盗窃使用中的电力设备,同时构成盗窃罪和破坏电力设备罪的,择一重罪处罚。
(三)为盗窃其他财物,盗窃机动车辆当犯罪工具使用的,被盗机动车辆的价值计入盗窃数额;为实施其他犯罪盗窃机动车辆的,以盗窃罪和所实施的其他犯罪实行数罪并罚。
为实施其他犯罪,偷开机动车辆当犯罪工具使用后,将偷开的机动车辆送回原处或者停放到原处附近,车辆未丢失的,按照其所实施的犯罪从重处罚。
(四)为练习开车、游乐等目的,多次愉开机动车辆,并将机动车辆丢失的,以盗窃罪定罪处罚;在偷开机动车辆过程中发生交通肇事构成犯罪,又构成其他罪的,应当以交通肇事罪和其他罪实行数罪并罚;偷开机动车辆造成车辆损坏的,按照刑法第二百七十五条的规定定罪处罚;偶尔偷开机动车辆,情节轻微的,可以不认为是犯罪。
” (五)实施盗窃犯罪,造成公私财物损毁的,以盗窃罪从重处罚;又构成其他犯罪的,择一重罪从重处罚;盗窃公私财物未构成盗窃罪,但因采用破坏性手段造成公私财物损毁数额较大的,以故意毁坏财物罪走罪处罚。
盗窃后,为掩盖盗窃罪行或者报复等,故意破坏公私财物构成犯罪的,应当以盗窃罪和构成的其他罪实行数罪并罚。
(六)盗窃技术成果等商业秘密的,按照刑法第二百一十九条的规定定罪处罚。
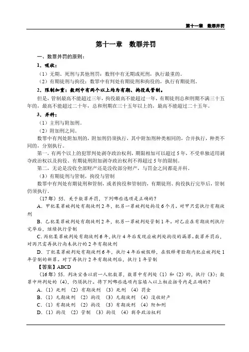
第十一章数罪并罚第十一章数罪并罚一、数罪并罚的原则:1.吸收:(1)无期、死刑与其他刑罚:数刑中有无期或死刑,执行最重的。
(2)有期徒刑与拘役:数罪中有判处有期徒刑和拘役的,执行有期徒刑。
2.限制加重:数刑中有两个以上均为有期、拘役或管制。
但是,管制最高不能超过三年,拘役最高不能超过一年,有期徒刑总和刑期不满三十五年的,最高不能超过二十年,总和刑期在三十五年以上的,最高不能超过二十五年。
3.并科:(1)主刑与附加刑。
(2)附加刑之间。
数罪中有判处附加刑的,附加刑仍须执行,其中附加刑种类相同的,合并执行,种类不同的,分别执行。
第一,有两个以上的犯罪判处剥夺政治权利,期限相加可以超过5年,不受单独适用剥夺政治权以及拘役、有期徒刑附加剥夺政治权利不得超过5年的限制。
第二,无论是没收全部财产还是没收部分财产,与罚金之间都是并科。
(3)有期徒刑与管制,拘役与管制数罪中有判处有期徒刑和管制,或者拘役和管制的,有期徒刑、拘役执行完毕后,管制仍须执行。
(17年)55.关于数罪并罚,下列哪些选项是正确的?A.甲犯某罪被判处有期徒刑2年,犯另一罪被判处拘役6个月。
对甲只需执行有期徒刑B.乙犯某罪被判处有期徒刑2年,犯另一罪被判处管制1年。
对乙应在有期徒刑执行完毕后,继续执行管制C.丙犯某罪被判处有期徒刑6年,执行4年后发现应被判处拘役的漏罪。
数罪并罚后,对丙只需再执行尚未执行的2年有期徒刑D.丁犯某罪被判处有期徒刑6年,执行4年后被假释,在假释考验期内犯应被判处1年管制的新罪。
对丁再执行2年有期徒刑后,执行1年管制【答案】ABCD(16年)55.判决宣告以前一人犯数罪,数罪中有判处(1)和(2)的,执行(3);数罪中所判处的(4),仍须执行。
将下列哪些选项内容填入以上相应括号内是正确的?A.(1)死刑(2)有期徒刑(3)死刑(4)罚金B.(1)无期徒刑(2)拘役(3)无期徒刑(4)没收财产C.(1)有期徒刑(2)拘役(3)有期徒刑(4)附加刑D.(1)拘役(2)管制(3)拘役(4)剥夺政治权利【答案】ABC(12年)12.甲因走私武器被判处15年有期徒刑,剥夺政治权利5年;因组织他人偷越国境被判处14年有期徒刑,并处没收财产5万元,剥夺政治权利3年;因骗取出口退税被判处10年有期徒刑,并处罚金20万元。
2024年数罪并罚的具体情形总结2024年的数罪并罚制度,是中国司法体系改革的重要一环,旨在更加公正、高效地处罚犯罪行为。
下面是对2024年数罪并罚的具体情形进行总结:一、数罪并罚的原则:1. 罪责划定原则:数罪并罚的前提是确保罪责划定准确无误,不得对无罪者进行惩罚。
2. 惩罚原则:数罪并罚的目的是对犯罪行为予以适当的惩罚,并尽可能追求犯罪所致的社会危害的最小化。
3. 刑法科学性原则:数罪并罚应遵循刑法科学性的原则,即根据犯罪性质、情节和后果等因素进行综合评判。
4. 公正原则:数罪并罚应维护司法公正,保障被告人的合法权益,尊重法律程序。
二、数罪并罚的适用范围和方式:1. 犯罪行为多次数罪并罚:当被告人在一次犯罪活动中同时犯多个罪行时,数罪并罚适用。
适用方式为分别判处刑罚,但不累加刑期。
2. 犯罪行为分别数罪并罚:当被告人在不同时间或场所犯有多个罪行时,数罪并罚适用。
适用方式为累加刑期,但不得超过刑法规定的最高刑期。
3. 犯罪行为数罪不并罚:当犯罪行为之间的关系不符合数罪并罚的要求时,不适用数罪并罚制度。
三、数罪并罚的具体情形:1. 犯罪在同一时间、地点实施的情形:如果被告人在同一时间、地点实施两个及以上的犯罪行为,可以适用数罪并罚。
例如,被告人在同一时间内故意伤害他人并抢夺其财物,可以分别以故意伤害罪和抢劫罪数罪并罚。
2. 犯罪时间间隔较短、手段相似的情形:如果被告人多次实施相同或类似的犯罪行为,时间间隔较短,可以适用数罪并罚。
例如,被告人连续多次盗窃同一商店财物,可以分别以盗窃罪数罪并罚。
3. 犯罪行为构成数罪并罚的情形:如果被告人实施的犯罪行为构成两个及以上的罪名时,可以适用数罪并罚。
例如,被告人盗窃财物后使用暴力驾驶车辆逃离现场,可以分别以盗窃罪和危险驾驶罪数罪并罚。
四、数罪并罚的具体判决方式:1. 分别判处刑罚:对于数罪并罚的情形,法院可以对每个罪名分别判处刑罚,即针对不同罪名进行单独处罚。
论我国刑法中的数罪并罚制度作者:刘爱花来源:《法制博览》2013年第09期【摘要】数罪并罚是我国刑法适用的基本制度之一,其具体规定主要体现在我国刑法第69条、70条和第71条中,对于一些不同的数罪并罚情形的出现,由于没有系统规定,在实际的司法实践中的操作难度较大。
本文从数罪并罚制度主要特征及实施意义入手,简要分析了数罪并罚的原则,针对数罪并罚实践运作中的问题提出了相应的对策。
【关键词】刑法;数罪并罚制度;特征;意义;原则;对策数罪并罚是我国刑法适用的基本制度之一,由于目前我国立法系统还不健全,相关法律条文尚不完善,现行刑法中有关数罪并罚制度的规定尚不详细和完善,从而使其在具体的司法实践中存在着无法可依、尺度不一等问题,影响了司法的严谨性和公平性。
因此,研究数罪并罚制度相关内容,针对数罪并罚实践运作中的问题进行必要的补充和完善具有重要的理论和现实意义。
一、数罪并罚制度主要特征及实施意义数罪并罚是指法院对犯罪人在法定的期限内所犯数罪分别定罪量刑之后,依照法定的并罚原则和规定决定其应予执行的刑罚的制度。
数罪并罚制度具有三个基本特征:(1)事实特征,即数罪并罚制度实施的前提和基础是一人犯有数罪。
(2)时限特征,即数罪必须是在法定期限以内发生的。
(3)程序和操作特征,即在司法实践中执行数罪并罚制度必须依照法定的原则和规则,严格按照相关操作执行。
1979年《中华人民共和国刑法》是司法机关正确解决数罪并罚问题的法律依据。
数罪并罚制度的实行符合我国刑法罪责刑相适应原则,该制度的实施体现了有罪必罚、一罪一罚的刑法原则,是实现刑罚目的的必然要求,体现可司法公正性,是健全和完善我国法制建设的重要制度。
二、数罪并罚原则数罪并罚原则是指对一人所犯数罪进行合并处罚时所依据的规则,是数罪并罚制度的核心和灵魂,决定着数罪如何进行并罚。
数罪并罚原则主要有四种:(一)并科原则并科原则是基于“有罪必罚”和“一罪一罚”的刑法原则而对犯罪行为进行的惩罚,对所犯罪行为数罪分别宣告刑罚,合并执行。
★法定的数罪、一罪、结果加重大总结★罪数形态一、一般规则: 1、罪数标准:构成要件说;2、处罚一罪一罚数罪并罚。
二、貌似数罪或实际数罪但不并罚的情况:(一)实质一罪(一行为犯一罪)1、继续犯,犯罪既遂后,如果行为造成的不法状态存在,则犯罪行为仍在继续。
对比:即成犯、状态犯,犯罪既遂后,犯罪行为结束,与不法状态存在与否无关。
常见继续犯:(1)侵犯自由的犯罪;…2‟纯正不作为犯;(3)持有型犯罪2、想象竞合犯:一行为同时犯数罪,从一重罪处罚。
典型形式:盗窃同时触犯其他罪名。
3、结果加重犯:法定性(二)处断的一罪(数行为犯数罪但不数罪并罚)1、连续犯,特征与处理原则;与惯犯的区别2、牵连犯,手段行为与目的行为或者原因行为与结果行为分别构成不同罪的情况。
特征:(1)一个目的;(2)数行为;(3)牵连关系:处理原则:一般,择一重罪处罚,例外,法定情况下,数罪并罚。
典型形式:伪造用于诈骗的;3、吸收犯:数个不同性质行为犯数罪,其中一行为吸收其他行为,仅成立吸收行为一罪的情况。
特征:(1)数行为;(2)犯数不同罪;(3)吸收关系;处理原则:仅成立一罪。
类型:(1)必经阶段;(2)当然发展。
典型形式:(1)(入室)杀人吸收非法侵入住宅;(2)非法制造枪支吸收非法持有枪支。
(三)几个界限:1、牵连犯与想象竞合犯区别:行为个数不同 2、牵连犯与连续犯的区别:是否同种罪 3、牵连犯与吸收犯的区别:牵连的程度不同 4、想象竞合犯与法条竞合犯的区别:条文内容是否存在重复情况。
5、法有特别规定的依照规定(参见:附罪数特殊情况)(一)法定的一罪:(1)结合犯、(2)集合犯。
法律上把一个犯罪作为另一个犯罪加重处罚情形的,不数罪并罚: 1、结果加重犯,非法拘禁过失致被拘禁人死亡的2、绑架并杀害人质的;绑架罪一罪处罚3、拐卖妇女又歼淫被拐卖的妇女的;拐卖妇女一罪处罚4、拐卖妇女又强迫、引诱、容留被拐卖的妇女卖淫的。
拐卖妇女一罪处罚。
刑法关于数罪并罚有哪些规定?1.必须一人犯有数罪。
2.一个人所犯的数罪,必须是指在判决宣告以前一人犯数罪,或者判决宣告以后,刑罚执行完毕以前。
3.数罪并罚不是对犯罪分子数个罪简单地加重处罚,而是先对犯罪分子所犯的各罪分别定罪处罚,然后再根据数罪并罚原则,决定该犯罪分子应执行的刑罚。
我国法律针对各种犯罪行为制订了相应的刑罚,在实践中,会有一些犯罪人员不仅仅涉及一种罪行,在这种情形下,法院在判决时可能会采取数罪并罚的形式对犯罪人员作出量刑。
那我国刑法关于数罪并罚有哪些规定?小编将为您提供相关的内容,相信对您会有所帮助。
▲一、刑法关于数罪并罚有哪些规定?中国人民共和国刑法对于数罪并罚的明文规定如下:第六十九条判决宣告以前一人犯数罪的,除判处死刑和无期徒刑的以外,应当在总和刑期以下、数刑中最高刑期以上,酌情决定执行的刑期,但是管制最高不能超过三年,拘役最高不能超过一年,有期徒刑最高不能超过二十年。
如果数罪中有判处附加刑的,附加刑仍须执行。
第七十条判决宣告以后,刑罚执行完毕以前,发现被判刑的犯罪分子在判决宣告以前还有其他罪没有判决的,应当对新发现的罪作出判决,把前后两个判决所判处的刑罚,依照本法第六十九条的规定,决定执行的刑罚。
已经执行的刑期,应当计算在新判决决定的刑期以内。
第七十一条判决宣告以后,刑罚执行完毕以前,被判刑的犯罪分子又犯罪的,应当对新犯的罪作出判决,把前罪没有执行的刑罚和后罪所判处的刑罚,依照本法第六十九条的规定,决定执行的刑罚。
▲二、数罪并罚的适用范围数罪并罚原则,只是解决在对数罪实行并罚的时候应当遵循什么准则进行并罚的问题。
至于在司法实践中,如何根据数罪并罚原则对各种不同类型的数罪实行并罚,是一个数罪并罚的适用问题。
对于这个问题,我国刑法第69条、第70条和第71条分别作了规定。
(一)普通数罪的并罚普通数罪是指判决宣告以前发现的数罪,对于这种数罪的并罚,是数罪并罚的典型形态,我国数罪并罚的原则,就是根据这种情况规定的,由于我们已经对数罪并罚原则作了详尽的论述。
目前我国《刑法》全部罪名一览表原文地址:目前我国《刑法》全部罪名一览表作者:大理著名专家律师目前我国《刑法》全部罪名一览表(含修正案八)【大理著名专家律师—马培杰律师】第一章危害国家安全罪1.背叛国家罪刑法第102条2.分裂国家罪刑法第103条第1款3.煽动分裂国家罪刑法第103条第2款4.武装叛乱、暴乱罪刑法第104条5.颠覆国家政权罪刑法第105条第1款6.煽动颠覆国家政权罪刑法第105条第2款7.资助危害国家安全犯罪活动罪刑法第107条8.投敌叛变罪刑法第108条9.叛逃罪刑法第109条10.间谍罪刑法第110条11.为境外窃取、剌探、收买、非法提供国家秘密、情报罪刑法第111条12.资敌罪刑法第112条第二章危害公共安全罪13.放火罪刑法第114条、第115条第1款14.决水罪同上15.爆炸罪同上16.投放危险物质罪同上17.以危险方法危害公共安全罪同上18.失火罪刑法第115条第2款19.过失决水罪同上20.过失爆炸罪同上21.过失投放危险物质罪同上22.过失以危险方法危害公共安全罪同上23.破坏交通工具罪刑法第116条、第119条第1款24.破坏交通设施罪刑法第117条、第119条第1款25.破坏电力设备罪刑法第118条、第119条第1款26.破坏易燃易爆设备罪同上27.过失损坏交通工具罪第119条第2款28.过失损坏交通设施罪同上29.过失损坏电力设备罪同上30.过失损坏易燃易爆设备罪同上31.组织、领导、参加恐怖组织罪刑法第120条32.资助恐怖活动罪刑法第120条之一,刑法修正案三33.劫持航空器罪刑法第121条34.劫持船只、汽车罪刑法第122条35.暴力危及飞行安全罪刑法第123条36.破坏广播电视设施、公用电信设施罪刑法第124条第1款37.过失损坏广播电视设施、公用电信设施罪刑法第124条第2款38.非法制造、买卖、运输、邮寄、储存枪支、弹药、爆炸物罪刑法第125条第1款39.非法制造、买卖、运输、储存危险物质罪第125条第2款,刑法修正案三40.违规制造、销售枪支罪刑法第126条41.盗窃、抢夺枪支、弹药、爆炸物、危险物质罪刑法第127条,刑法修正案42.抢劫枪支、弹药、爆炸物、危险物质罪刑法第127条第2款,刑法修正案43.非法持有、私藏枪支、弹药罪刑法第128条第1款44.非法出租、出借枪支罪刑法第128条刑法第2款、第3款45.丢失枪支不报罪刑法第129条46.非法携带枪支、弹药、管制刀具、危险物品危及公共安全罪刑法第130条47.重大飞行事故罪刑法第131条48.铁路运营安全事故罪刑法第132条49.交通肇事罪刑法第133条危险驾驶罪第133条之一(《刑法修正案(八)》第22条)50.重大责任事故罪刑法第134条51.强令违章冒险作业罪刑法第134条第2款刑法修正案六52.重大劳动安全事故罪刑法第135条53.大型群众性活动重大安全事故罪刑法第135条之一刑法修正案六54.危险物品肇事罪刑法第136条55.工程重大安全事故罪刑法第137条56.教育设施重大安全事故罪刑法第138条57.消防责任事故罪刑法第139条58.不报、谎报安全事故罪刑法第139条之一刑法修正案六第三章破坏社会主义市场经济秩序罪第一节生产、销售伪劣商品罪59.生产、销售伪劣产品罪刑法第140条60.生产、销售假药罪刑法第141条61.生产、销售劣药罪刑法第142条62.生产、销售不符合安全标准的食品罪(取消生产、销售不符合卫生标准的食品罪罪名)第1 43条(《刑法修正案(八)》第24条)63.生产、销售有毒、有害食品罪刑法第144条64.生产、销售不符合标准的医用器材罪刑法第145条65.生产、销售不符合安全标准的产品罪刑法第146条66.生产、销售伪劣农药、兽药、化肥、种子罪刑法第147条67.生产、销售不符合卫生标准的化妆品罪刑法第148条第二节走私罪68.走私武器、弹药罪刑法第151条第1款69.走私核材料罪同上70.走私假币罪同上71.走私文物罪刑法第151条第2款72.走私贵重金属罪同上73.走私珍贵动物、珍贵动物制品罪同上74.走私国家禁止进出口的货物、物品罪刑法第151条第3款75.走私淫秽物品罪刑法第152条76.走私普通货物、物品罪刑法第153条77.走私废物罪刑法第155条第3项,刑法修正案四第三节妨害对公司、企业的管理秩序罪78.虚报注册资本罪刑法第158条79.虚假出资、抽逃出资罪刑法第159条80.欺诈发行股票、债券罪刑法第160条81.违规披露、不披露重要信息罪刑法第161条刑法修正案六82.妨害清算罪刑法第162条83.虚假破产罪第162条之二刑法修正案六84.隐匿、故意销毁会计凭证、会计帐簿、财务会计报告罪刑法第162条之一,刑法修正案第一条85.非国家工作人员受贿罪刑法第163条刑法修正案六86.对非国家工作人员行贿罪刑法第164条刑法修正案六对外国公职人员、国际公共组织官员行贿罪第164条第2款(《刑法修正案(八)》第29条第2款)87.非法经营同类营业罪刑法第165条88.为亲友非法牟利罪刑法第166条89.签订、履行合同失职被骗罪刑法第167条90.国有公司、企业、事业单位人员失职罪刑法第168条,刑法修正案第二条91.国有公司、企业、事业单位人员滥用职权罪同上92.徇私舞弊低价折股、出售国有资产罪刑法第169条93.背信损害上市公司利益罪刑法第169条之一刑法修正案六第四节破坏金融管理秩序罪94.伪造货币罪刑法第170条95.出售、购买、运输假币罪刑法第171条第1款96.金融工作人员购买假币、以假币换取货币罪刑法第171条第2款97.持有、使用假币罪刑法第172条98.变造货币罪刑法第173条99.擅自设立金融机构罪刑法第174条第1款100.伪造、变造、转让金融机构经营许可证、批准文件罪刑法第174条第2款,刑法修正案第二条101.高利转贷罪刑法第175条102.骗取贷款、票据承兑、金融票证罪刑法第175条之一刑法修正案六103.非法吸收公众存款罪刑法第176条104.伪造、变造金融票证罪刑法第177条105.妨害信用卡管理罪刑法第177条之一第1款刑法修正案五106.窃取、收买、非法提供信用卡信息罪刑法第177条之一第2款刑法修正案107.伪造、变造国家有价证券罪刑法第178条第1款108.伪造、变造股票、公司、企业债券罪刑法第178条第2款109.擅自发行股票、公司、企业债券罪刑法第179条110.内幕交易、泄露内幕信息罪刑法第180条利用未公开信息交易罪第180 条第 4 款(《刑法修正案(七)》第 2 条第 2 款)111.编造并传播证券、期货交易虚假信息罪刑法第181条第1款,刑法修正案第五条112.诱骗投资者买卖证券、期货合约罪刑法第181条第2款,刑法修正案第五条113.操纵证券、期货市场罪刑法第182条,刑法修正案第六条114.背信运用受托财产罪刑法第185条之一第1款刑法修正案六115.违法运用资金罪刑法第185条之一第2款刑法修正案六116.违法发放贷款罪刑法第186条第1款刑法修正案六117.违法发放贷款罪刑法第186条第2款118.吸收客户资金不入账罪刑法第187条刑法修正案六119.违规出具金融票证罪刑法第188条刑法修正案六120.对违法票据承兑、付款、保证罪刑法第189条121.骗购外汇罪《全国人大常委会关于惩治骗购外汇、逃汇和非法买卖外汇犯罪的决定》第1条122.逃汇罪刑法第190条123.洗钱罪刑法第191条第五节金融诈骗罪124.集资诈骗罪刑法第192条125.贷款诈骗罪刑法第193条126.票据诈骗罪刑法第194条第1款127.金融凭证诈骗罪刑法第194条第2款128.信用证诈骗罪刑法第195条129.信用卡诈骗罪刑法第196条130.有价证券诈骗罪刑法第197条131.保险诈骗罪刑法第198条第六节危害税收征管罪132.逃税罪(取消偷税罪罪名)第201 条(《刑法修正案(七)》第3 条)133.抗税罪刑法第202条134.逃避追缴欠税罪刑法第203条135.骗取出口退税罪刑法第204条第1款136.虚开增值税专用发票、用于骗取出口退税、抵押税款发票罪刑法第205条虚开发票罪第205条之一(《刑法修正案(八)》第33条)137.伪造、出售伪造的增值税专用发票罪刑法第206条138.非法出售增值税专用发票罪刑法第207条139.非法购买增值税专用发票、购买伪造的增值税专用发票罪刑法第208条第1款140.非法制造、出售非法制造的用于骗取出口退税、抵押税款发票罪刑法第209条第1款141.非法制造、出售非法制造的发票罪刑法第209条第2款142.非法出售用于骗取出口退税、抵扣税款发票罪刑法第209条第3款143.非法出售发票罪刑法第209条第4款持有伪造的发票罪第210条之一(《刑法修正案(八)》第35条)第七节侵犯知识产权罪144.假冒注册商标罪刑法第213条145.销售假冒注册商标的商品罪刑法第214条146.非法制造、销售非法制造的注册商标标识罪刑法第215条147.假冒专利罪刑法第216条148.侵犯著作权罪刑法第217条149.销售侵权复制品罪刑法第218条150.侵犯商业秘密罪刑法第219条第八节扰乱市场秩序罪151.损害商业信誉、商品声誉罪刑法第221条152.虚假广告罪刑法第222条153.串通投标罪刑法第223条154.合同诈骗罪刑法第224条组织、领导传销活动罪第224 条之一(《刑法修正案(七)》第 4 条)155.非法经营罪刑法第225条156.强迫交易罪刑法第226条157.伪造、倒卖伪造的有价票证罪刑法第227条第1款158.倒卖车票、船票罪刑法第227条第2款159.非法转让、倒卖土地使用权罪刑法第228条160.提供虚假证明文件罪刑法第229条第1款、第2款161.出具证明文件重大失实罪刑法第229条第3款162.逃避商检罪刑法第230条第四章侵犯公民人身权利、民主权利罪163.故意杀人罪刑法第232条164.过失致人死亡罪刑法第233条165.故意伤害罪刑法第234条组织出卖人体器官罪第234条之一第1款(《刑法修正案(八)》第37条第1款)166.过失致人重伤罪刑法第235条167.强奸罪刑法第236条168.强制猥亵、侮辱妇女罪刑法第237条第1款169.猥亵儿童罪刑法第237条第3款170.非法拘禁罪刑法第238条171.绑架罪刑法第239条172.拐卖妇女、儿童罪刑法第240条173.收买被拐卖的妇女、儿童罪刑法第241条第1款174.聚众阻碍解救被收买的妇女、儿童罪刑法第242条第2款175.诬告陷害罪刑法第243条176.强迫劳动罪(取消强迫职工劳动罪罪名)第244条(《刑法修正案(八)》第38条)177.雇用童工从事危重劳动罪刑法第244条之一,刑法修正案四178.非法搜查罪刑法第245条179.非法侵入住宅罪刑法第245条180.侮辱罪刑法第246条181.诽谤罪刑法第246条182.刑讯逼供罪刑法第247条183.暴力取证罪刑法第247条184.虐待被监管人罪刑法第248条185.煽动民族仇恨、民族歧视罪刑法第249条186.出版歧视、侮辱少数民族作品罪刑法第250条187.非法剥夺公民宗教信仰自由罪刑法第251条188.侵犯少数民族风俗习惯罪刑法第251条189.侵犯通信自由罪刑法第252条190.私自开拆、隐匿、毁弃邮件、电报罪刑法第253条第1款出售、非法提供公民个人信息罪第253 条之一第 1 款(《刑法修正案(七)》第7 条第 1 款)非法获取公民个人信息罪第253 条之一第 2 款(《刑法修正案(七)》第7 条第 2 款)191.报复陷害罪刑法第254条192.打击报复会计、统计人员罪刑法第255条193.破坏选举罪刑法第256条194.暴力干涉婚姻自由罪刑法第257条195.重婚罪刑法第258条196.破坏军婚罪刑法第259条第1款197.虐待罪刑法第260条198.遗弃罪刑法第261条199.拐骗儿童罪刑法第262条200.组织残疾人、儿童乞讨罪刑法第262条之一刑法修正案六组织未成年人进行违反治安管理活动罪第262 条之二(《刑法修正案(七)》第8 条)第五章侵犯财产罪201.抢劫罪刑法第263条202.盗窃罪刑法第264条203.诈骗罪刑法第266条204.抢夺罪刑法第267条第1款205.聚众哄抢罪刑法第268条206.侵占罪刑法第270条207.职务侵占罪刑法第271条第1款208.挪用资金罪刑法第272条第1款209.挪用特定款物罪刑法第273条210.敲诈勒索罪刑法第274条211.故意毁坏财物罪刑法第275条212.破坏生产经营罪刑法第276条拒不支付劳动报酬罪第276条之一(《刑法修正案(八)》第41条)第六章妨害社会管理秩序罪第一节扰乱公共秩序罪213.妨害公务罪刑法第277条214.煽动暴力抗拒法律实施罪刑法第278条215.招摇撞骗罪刑法第279条216.伪造、变造、买卖国家机关公文、证件、印章罪刑法第280条第1款217.盗窃、抢夺、毁灭国家机关公文、证件、印章罪刑法第280条第1款218.伪造公司、企业、事业单位、人民团体印章罪刑法第280条第2款219.伪造、变造居民身份证罪刑法第280条第3款220.非法生产、买卖警用装备罪刑法第281条221.非法获取国家秘密罪刑法第282条第1款222.非法持有国家绝密、机密文件、资料、物品罪刑法第282条第2款223.非法生产、销售间谍专用器材罪刑法第283条224.非法使用窃听、窃照专用器材罪刑法第284条225.非法侵入计算机信息系统罪刑法第285条非法获取计算机信息系统数据、非法控制计算机信息系统罪第285 条第 2 款(《刑法修正案(七)》第9 条第 1 款)提供侵入、非法控制计算机信息系统程序、工具罪第285 条第 3 款(《刑法修正案(七)》第9 条第 2 款)226.破坏计算机信息系统罪刑法第286条227.扰乱无线电通讯管理秩序罪刑法第288条228.聚众扰乱社会秩序罪刑法第290条第1款229.聚众冲击国家机关罪刑法第290条第2款230.聚众扰乱公共场所秩序、交通秩序罪刑法第291条231.投放虚假危险物质罪刑法第291条之一,刑法修正案三232.编造、故意传播虚假恐怖信息罪刑法第291条之一,刑法修正案三233.聚众斗殴罪刑法第292条第1款234.寻衅滋事罪刑法第293条235.组织、领导、参加黑社会性质组织罪刑法第294条第1款236.入境发展黑社会组织罪刑法第294条第2款237.包庇、纵容黑社会性质组织罪刑法第294条第4款238.传授犯罪方法罪刑法第295条239.非法集会、游行、示威罪刑法第296条240.非法携带武器、管制刀具、爆炸物参加集会、游行、示威罪刑法第297条241.破坏集会、游行、示威罪刑法第298条242.侮辱国旗、国徽罪刑法第299条243.组织、利用会道门、邪教组织、利用迷信破坏法律实施罪刑法第300条第1款244.组织、利用会道门、邪教组织、利用迷信致人死亡罪刑法第300条第1款245.聚众淫乱罪刑法第301条第1款246.引诱未成年人聚众淫乱罪刑法第301条第2款247.盗窃、侮辱尸体罪刑法第302条248.赌博罪刑法第303条249.开设赌场罪刑法第303条第2款刑法修正案六250.故意延误投递邮件罪刑法第304条第二节妨害司法罪251.伪证罪刑法第305条252.辩护人、诉讼代理人毁灭证据、伪造证据、妨害作证罪刑法第306条253.妨害作证罪刑法第307条第1款254.帮助毁灭、伪造证据罪刑法第307条第2款255.打击报复证人罪刑法第308条256.扰乱法庭秩序罪刑法第309条257.窝藏、包庇罪刑法第310条258.拒绝提供间谍犯罪证据罪刑法第311条259.掩饰、隐瞒犯罪所得、犯罪所得收益罪刑法第312条刑法修正案六260.拒不执行判决、裁定罪刑法第313条261.非法处置查封、扣押、冻结的财产罪刑法第314条262.破坏监管秩序罪刑法第315条263.脱逃罪刑法第316条第1款264.劫夺被押解人员罪刑法第316条第2款265.组织越狱罪刑法第317条第1款266.暴动越狱罪刑法第317条第2款267.聚众持械劫狱罪刑法第317条第2款第三节妨害国(边)境管理罪268.组织他人偷越国(边)境罪刑法第318条269.骗取出境证件罪刑法第319条270.提供伪造、变造的出入境证件罪刑法第320条271.出售出入境证件罪刑法第320条272.运送他人偷越国(边)境罪刑法第321条273.偷越国(边)境罪刑法第322条274.破坏界碑、界桩罪刑法第323条275.破坏永久性测量标志罪刑法第323条第四节妨害文物管理罪276.故意损毁文物罪刑法第324条第1款277.故意损毁名胜古迹罪刑法第324条第2款278.过失损毁文物罪刑法第324条第3款279.非法向外国人出售、赠送珍贵文物罪刑法第325条280.倒卖文物罪刑法第326条281.非法出售、私赠文物藏品罪刑法第327条282.盗掘古文化遗址、古墓葬罪刑法第328条第1款283.盗掘古人类化石、古脊椎动物化石罪刑法第328条第2款284.抢夺、窃取国有档案罪刑法第329条第1款285.擅自出卖、转让国有档案罪刑法第329条第2款第五节危害公共卫生罪286.妨害传染病防治罪刑法第330条287.传染病菌种、毒种扩散罪刑法第331条288.妨害国境卫生检疫罪刑法第332条289.非法组织卖血罪刑法第333条第1款290.强迫卖血罪刑法第333条第1款291.非法采集、供应血液、制作、供应血液制品罪刑法第334条第1款292.采集、供应血液、制作、供应血液制品事故罪刑法第334条第2款293.医疗事故罪刑法第335条294.非法行医罪刑法第336条第1款295.非法进行节育手术罪刑法第336条第2款296.妨害动植物防疫、检疫罪(取消逃避动植物检疫罪罪名)第337 条第1 款(《刑法修正案(七)》第11 条)第六节破坏环境资源保护罪297.污染环境罪(取消重大环境污染事故罪罪名)第338条(《刑法修正案(八)》第46条)298.非法处置进口的固体废物罪刑法第339条第1款299.擅自进口固体废物罪刑法第339条第2款300.非法捕捞水产品罪刑法第340条301.非法猎捕、杀害珍贵、濒危野生动物罪刑法第341条第1款302.非法收购、运输、出售珍贵、濒危野生动物、珍贵、濒危野生动物制品罪刑法第341条第1款303.非法狩猎罪刑法第341条第2款304.非法占用农用地罪刑法第342条,刑法修政案二305.非法采矿罪刑法第343条第1款306.破坏性采矿罪刑法第343条第2款307.非法采伐、毁坏国家重点保护植物罪刑法第344条,刑法修正案四308.非法收购、运输、加工、出售国家重点保护植物、国家重点保护植物制品罪同上309.盗伐林木罪刑法法第345条第1款310.滥伐林木罪刑法第345条第2款311.非法收购、运输盗伐、滥伐的林木罪刑法第345条第3款,刑法修正案四第七节走私、贩卖、运输、制造毒品罪312.走私、贩卖、运输、制造毒品罪刑法第347条313.非法持有毒品罪刑法第348条314.包庇毒品犯罪分子罪刑法第349条第1款、第2款315.窝藏、转移、隐瞒毒品、毒赃罪刑法第349条第1款316.走私制毒物品罪刑法第350条第1款317.非法买卖制毒物品罪刑法第350条第1款318.非法种植毒品原植物罪刑法第351条319.非法买卖、运输、携带、持有毒品原植物种子、幼苗罪刑法第352条320.引诱、教唆、欺骗他人吸毒罪刑法第353条第1款321.强迫他人吸毒罪刑法第353条第2款322.容留他人吸毒罪刑法第354条323.非法提供麻醉药品、精神药品罪刑法第355条第八节组织、强迫、引诱、容留、介绍卖淫罪324.组织卖淫罪刑法第358条第1款325.强迫卖淫罪刑法第358条第1款326.协助组织卖淫罪刑法第358条第3款327.引诱、容留、介绍卖淫罪刑法第359条第1款328.引诱幼女卖淫罪刑法第359条第2款329.传播性病罪刑法第360条第1款330.嫖宿幼女罪刑法第360条第2款第九节制作、贩卖、传播淫秽物品罪331.制作、复制、出版、贩卖、传播淫秽物品牟利罪刑法第363条第1款332.为他人提供书号出版淫秽书刊罪刑法第363条第2款333.传播淫秽物品罪刑法第364条第1款334.组织播放淫秽音像制品罪刑法第364条第2款335.组织淫秽表演罪刑法第365条第七章危害国防利益罪336.阻碍军人执行职务罪刑法第368条第1款337.阻碍军事行动罪刑法第368条第2款338.破坏武器装备、军事设施、军事通信罪刑法第369条339.过失损坏武器装备、军事设施、军事通信罪刑法第369条第2款刑法修正案五340.故意提供不合格武器装备、军事设施罪刑法第370条第1款341.过失提供不合格武器装备、军事设施罪刑法第370条第2款342.聚众冲击军事禁区罪刑法第371条第1款343.聚众扰乱军事管理区秩序罪刑法第371条第2款344.冒充军人招摇撞骗罪刑法第372条345.煽动军人逃离部队罪刑法第373条346.雇用逃离部队军人罪刑法第373条347.接送不合格兵员罪刑法第374条348.伪造、变造、买卖武装部队公文、证件、印章罪刑法第375条第1款349.盗窃、抢夺武装部队公文、证件、印章罪刑法第375条第1款350.非法生产、买卖武装部队制式服装罪(取消非法生产、买卖军用标志罪罪名)第375 条第2 款(《刑法修正案(七)》第12 条第1 款)伪造、盗窃、买卖、非法提供、非法使用武装部队专用标志罪第375 条第 3 款(《刑法修正案(七)》第12 条第 2 款)351.战时拒绝、逃避征召、军事训练罪刑法第376条第1款352.战时拒绝、逃避服役罪刑法第376条第2款353.战时故意提供虚假敌情罪刑法第377条354.战时造谣扰乱军心罪刑法第378条355.战时窝藏逃离部队军人罪刑法第379条356.战时拒绝、故意延误军事订货罪刑法第380条357.战时拒绝军事征用罪刑法第381条第八章贪污贿赂罪358.贪污罪刑法第382条359.挪用公款罪刑法第384条360.受贿罪刑法第385条361.单位受贿罪刑法第387条利用影响力受贿罪第388 条之一(《刑法修正案(七)》第13 条)362.行贿罪刑法第389条363.对单位行贿罪刑法第391条364.介绍贿赂罪刑法第392条365.单位行贿罪刑法第393条366.巨额财产来源不明罪刑法第395条第1款367.隐瞒境外存款罪刑法第395条第2款368.私分国有资产罪刑法第396条第1款369.私分罚没财物罪刑法第396条第2款第九章渎职罪370.滥用职权罪刑法第397条371.玩忽职守罪刑法第397条372.故意泄露国家秘密罪刑法第398条373.过失泄露国家秘密罪刑法第398条374.徇私枉法罪刑法第399条第1款375.民事、行政枉法裁判罪刑法第399条第2款376.执行判决、裁定失职罪刑法第399条第3款,刑法修正案四377.执行判决、裁定滥用职权罪同上377.枉法仲裁罪刑法第399条之一刑法修正案六379.私放在押人员罪刑法第400条第1款380.失职致使在押人员脱逃罪刑法第400条第2款381.徇私舞弊减刑、假释、暂予监外执行罪刑法第401条382.徇私舞弊不移交刑事案件罪刑法第402条383.滥用管理公司、证券职权罪刑法第403条384.徇私舞弊不征、少征税款罪刑法第404条385.徇私舞弊发售发票、抵扣税款、出口退税罪刑法第405条第1款386.违法提供出口退税凭证罪刑法第405条第2款387.国家机关工作人员签订、履行合同失职被骗罪刑法第406条388.违法发放林木采伐许可证罪刑法第407条389.环境监管失职罪刑法第408条食品监管渎职罪第408条之一(《刑法修正案(八)》第49条)390.传染病防治失职罪刑法第409条391.非法批准征用、占用土地罪刑法第410条392.非法低价出让国有土地使用权罪刑法第410条393.放纵走私罪刑法第411条394.商检徇私舞弊罪刑法第412条第1款395.商检失职罪刑法第412条第2款396.动植物检疫徇私舞弊罪刑法第413条第1款397.动植物检疫失职罪刑法第413条第2款398.放纵制售伪劣商品犯罪行为罪刑法第414条399.办理偷越国(边)境人员出入境证件罪刑法第415条400.放行偷越国(边)境人员罪刑法第415条401.不解救被拐卖、绑架妇女、儿童罪刑法第416条第1款402.阻碍解救被拐卖、绑架妇女、儿童罪刑法第416条第2款403.帮助犯罪分子逃避处罚罪刑法第417条404.招收公务员、学生徇私舞弊罪刑法第418条405.失职造成珍贵文物损毁、流失罪刑法第419条第十章军人违反职责罪406.战时违抗命令罪刑法第421条407.隐瞒、谎报军情罪刑法第422条408.拒传、假传军令罪刑法第422条409.投降罪刑法第423条410.战时临阵脱逃罪刑法第424条411.擅离、玩忽军事职守罪刑法第425条412.阻碍执行军事职务罪刑法第426条413.指使部属违反职责罪刑法第427条414.违令作战消极罪刑法第428条415.拒不救援友邻部队罪刑法第429条416.军人叛逃罪刑法第430条417.非法获取军事秘密罪刑法第431条第1款418.为境外窃取、剌探、收买、非法提供军事秘密罪刑法第431条第2款419.故意泄露军事秘密罪刑法第432条420.过失泄露军事秘密罪刑法第432条421.战时造谣惑众罪刑法第433条422.战时自伤罪刑法第434条423.逃离部队罪刑法第435条424.武器装备肇事罪刑法第436条425.擅自改变武器装备编配用途罪刑法第437条426.盗窃、抢夺武器装备、军用物资罪刑法第438条427.非法出卖、转让武器装备罪刑法第439条428.遗弃武器装备罪刑法第440条429.遗失武器装备罪刑法第441条430.擅自出卖、转让军队房地产罪刑法第442条431.虐待部属罪刑法第443条432.遗弃伤病军人罪刑法第444条433.战时拒不救治伤病军人罪刑法第445条434.战时残害居民、掠夺居民财物罪刑法第446条435.私放俘虏罪刑法第447条436.虐待俘虏罪刑法第448条。
刑法罪名一览表2023新引言刑法罪名一览表是指列举出刑法中的各种罪名及其定义、刑罚以及适用条件等相关信息的表格或目录。
本文档旨在提供一个2023年最新版本的刑法罪名一览表,以供参考和学习之用。
目录1.蓄意谋杀罪2.故意伤害罪3.盗窃罪4.抢劫罪5.诈骗罪6.贪污罪7.走私罪8.聚众斗殴罪9.抢劫、强奸、绑架等暴力犯罪1. 蓄意谋杀罪定义•蓄意谋杀罪是指主观具有蓄意和杀意,实施故意杀人行为,致人死亡的罪行。
刑罚•最高刑罚:死刑•最低刑罚:3年以上有期徒刑•具体刑罚根据犯罪情节、社会危害程度等因素确定。
2. 故意伤害罪定义•故意伤害罪是指以非法侵害他人身体健康为目的,动员、胁迫、诱骗他人实施暴力行为致人伤害的罪行。
刑罚•最高刑罚:20年以上有期徒刑、无期徒刑•最低刑罚:3年以上有期徒刑•具体刑罚根据犯罪情节、伤害结果、社会危害程度等因素确定。
3. 盗窃罪定义•盗窃罪是指以非法侵占为目的,向他人财物实施窃取行为的罪行。
刑罚•最高刑罚:10年以下有期徒刑、拘役、罚金•最低刑罚:3年以下有期徒刑、拘役、罚金•具体刑罚根据被盗窃财物价值、犯罪情节等因素确定。
4. 抢劫罪定义•抢劫罪是指以暴力、胁迫等方法,抢夺他人财物的罪行。
刑罚•最高刑罚:死刑、无期徒刑•最低刑罚:3年以上有期徒刑•具体刑罚根据被抢夺财物价值、使用暴力程度等因素确定。
5. 诈骗罪定义•诈骗罪是指以虚构或隐瞒事实的方法,骗取他人财物的罪行。
刑罚•最高刑罚:10年以下有期徒刑、拘役、罚金•最低刑罚:3年以下有期徒刑、拘役、罚金•具体刑罚根据诈骗数额、犯罪手段等因素确定。
6. 贪污罪定义•贪污罪是指国家工作人员利用职务上的便利,侵吞、骗取、挪用或以其他方式非法获取国家财物的罪行。
刑罚•最高刑罚:死刑、无期徒刑•最低刑罚:7年以上有期徒刑•具体刑罚根据贪污数额、犯罪手段等因素确定。
7. 走私罪定义•走私罪是指违反国家法律规定,非法贩运、购买、销售、运输关税、禁止或限制进出口的物品的罪行。
刑法量刑情节一览表第一部分法定量刑情节一、总则性情节(一)法定减轻或者免除处罚情节1、在国外犯罪已在国外受过刑法处罚的(第10条);2、有重大立功表现的(第68条);3、正当防卫行为超过必要限度的(第20条第2款);4、紧急避险行为超过必要限度的(第21条第2款);5、中止犯(第24条第2款);6、胁从犯(第28条);7、犯罪后自首又有重大立功表现的(第68条第2款)。
(二)法定从轻或者减轻处罚情节1、已满14周岁不满18周岁的人犯罪(第17条第3款);2、限制行为能力的精神病人犯罪的(第18条第3款);3、未遂犯(第23条第2款);4、被教唆的人没有犯被教唆之罪的教唆犯(第29条第2款);5、有立功表现的(第68条第1款)。
(三)法定从轻、减轻或者免除处罚情节1、又聋又哑的人或者盲人犯罪(第19条);2、预备犯(第22条第2款);3、从犯(第27条第2款);4、自首(第67条第1款)。
(四)法定免除处罚情节自首且犯罪较轻的(第67条第1款)。
(五)法定从重处罚情节1、教唆不满18周岁的人犯罪的(第29条第1款);2、累犯(第65条第1款)。
二、分则性情节(危害国家安全罪及军人违反职责罪不在此列)(一)法定从重处罚情节1、武装掩护走私的(第157条第1款);2、伪造货币并出售或者运输伪造的货币的(第171条第3款);3、奸淫不满14周岁的幼女的(第236条第2款);4、猥亵儿童的(第237条第3款);5、非法拘禁,具有殴打、侮辱情节的(第238条第1款);6、国家机关工作人员利用职务犯非法拘禁罪(第238条第4款);7、国家机关工作人员犯诬告陷害罪(第243条第2款);8、司法工作人员滥用职权,犯非法搜查、非法侵入住宅罪的(第245条第2款);9、刑讯逼供、暴力取证致人伤残、死亡,因而构成故意伤害、故意杀人罪的(第247条);10、虐待被监管人,致人伤残、死亡,因而构成故意伤害、故意杀人罪的(第248条);11、邮政工作人员私自开拆邮件窃取财物,因而构成盗窃罪的(第253条第2款);12、冒充人民警察招摇撞骗的(第279条第2款);13、引诱未成年人聚众淫乱的(第301条第2款);14、司法工作人员犯妨害作证罪,帮助毁灭、伪造证据罪的(第307条第3款);15、盗伐、滥伐国家级自然保护区内的森林或者林木的(第345条第4款);16、利用、教唆未成年人走私、贩卖、运输、制造毒品,或者向未成年人出售毒品的(第347条第6款);17、缉毒人员或者其他国家机关工作人员掩护、包庇毒品犯罪分子的(第349条第2款);18、引诱、教唆、欺骗或者强迫未成年人吸食注射毒品的(第354条第3款);19、因走私、贩卖、运输、制造、非法持有毒品罪被判过刑,又犯毒品犯罪的(第356条);20、单位的主要负责人利用本单位的条件,强迫、引诱、容留、介绍他人卖淫的(第361条第2款);21、向不满18周岁的未成年人传播淫秽物品的(第364条第4款);22、战时破坏武器装备、军事设施、军事通信的(第369条);23、挪用用于救灾、抢险、防讯、优抚、扶贫、移民、救济款物归个人使用的(第384条第2款);24、索贿的(第386条);25、国有公司、企业、事业单位工作人员犯徇私舞弊造成破产、亏损罪的(刑法修正案第2条第3款)。
; (一)盗窃广播电视设施、公用电信设施价值数额不大,但是构成危害公共安全犯罪的,依照刑法第一百二十四条的规定定罪处罚;盗窃广播电视设施、公用电信设施同时构成盗窃罪和破坏广播电视设施、公用电信设施罪的,择一重罪处罚。
(二)盗窃使用中的电力设备,同时构成盗窃罪和破坏电力设备罪的,择一重罪处罚。
(三)为盗窃其他财物,盗窃机动车辆当犯罪工具使用的,被盗机动车辆的价值计入盗窃数额;为实施其他犯罪盗窃机动车辆的,以盗窃罪和所实施的其他犯罪实行数罪并罚。
为实施其他犯罪,偷开机动车辆当犯罪工具使用后,将偷开的机动车辆送回原处或者停放到原处附近,车辆未丢失的,按照其所实施的犯罪从重处罚。
(四)为练习开车、游乐等目的,多次愉开机动车辆,并将机动车辆丢失的,以盗窃罪定罪处罚;在偷开机动车辆过程中发生交通肇事构成犯罪,又构成其他罪的,应当以交通肇事罪和其他罪实行数罪并罚;偷开机动车辆造成车辆损坏的,按照刑法第二百七十五条的规定定罪处罚;偶尔偷开机动车辆,情节轻微的,可以不认为是犯罪。
”(五)实施盗窃犯罪,造成公私财物损毁的,以盗窃罪从重处罚;又构成其他犯罪的,择一重罪从重处罚;盗窃公私财物未构成盗窃罪,但因采用破坏性手段造成公私财物损毁数额较大的,以故意毁坏财物罪走罪处罚。
盗窃后,为掩盖盗窃罪行或者报复等,故意破坏公私财物构成犯罪的,应当以盗窃罪和构成的其他罪实行数罪并罚。
(六)盗窃技术成果等商业秘密的,按照刑法第二百一十九条的规定定罪处罚。
最高人民法院关于审理黑社会性质组织犯罪的案件具体应用法律若干问题的解释二○○○年十二月五日
第三条组织、领导、参加黑社会性质的组织又有其他犯罪行为的,根据刑法第二百九十四条第三款的规定,依照数罪并罚的规定处罚;对于黑社会性质组织的组织者、领导者,应当按照其所组织、领导的黑社会性质组织所犯的全部罪行处罚;对于黑社会性质组织的参加者,应当按照其所参与的犯罪处罚。
对于参加黑社会性质的组织,没有实施其他违法犯罪活动的,或者受蒙蔽、胁迫参加黑社会性质的组织,情节轻微的,可以不作为犯罪处理。
最高人民法院关于审理挪用公款案件具体应用法律若干问题的解释(1998年4月6日最高人民法院审判委员会第972次会议通过,自1998年5月9日起施行)法释[1998] 9号
第七条因挪用公款索取、收受贿赂构成犯罪的,依照数罪并罚的规定处罚。
挪用公款进行非法活动构成其他犯罪的,依照数罪并罚的规定处罚。
1 2。