新民事诉讼法修改十大亮点解读
- 格式:doc
- 大小:101.50 KB
- 文档页数:4
请简述2023年9月《民事诉讼法》修改的主要内容2023年9月,《民事诉讼法》经过修订,修改了一系列内容。
这些修改主要包括以下几个方面:1.强化调解机制修订后的《民事诉讼法》强调调解在民事诉讼中的重要性,明确规定在适当的情况下,法院可以推动当事人通过调解达成和解。
此外,修订后的法律还进一步强调了调解协议的法律效力,对调解协议进行进一步的保护,使得调解在解决民事纠纷中的地位更加稳固。
2.优化立案程序《民事诉讼法》修订后对立案程序进行了优化,明确规定了立案条件和程序。
在立案条件方面,修订后的法律进一步明确了原告起诉的适格主体和适格请求,加强了对立案条件的约束。
在立案程序方面,修订后的法律明确规定了立案的程序和时限,进一步规范了立案手续,提高了立案的效率。
3.完善举证责任修订后的《民事诉讼法》进一步完善了举证责任的规定,强调当事人应当在自己的能力范围内提供证据。
同时,修订后的法律明确规定了举证责任的分配原则,在司法实践中引导当事人按照法定的举证责任分配原则合理举证,有利于加快审判速度,提高审判质量。
4.加强财产保全制度修订后的《民事诉讼法》加强了财产保全制度,明确规定了申请财产保全的条件和程序。
此外,修订后的法律还对财产保全的效力进行了进一步的规定,对被申请人的财产进行保全,加强了对财产的保护,使得当事人在民事诉讼中能够更好地维护自己的权益。
5.规范执行程序《民事诉讼法》修订后对执行程序进行了进一步的规范,明确了执行程序的程序和时限。
此外,修订后的法律还对执行中的各种情况进行了细致的规定,加强了对执行的管理和监督,提高了执行的效率和质量。
6.增加司法救助制度修订后的《民事诉讼法》增加了司法救助制度,明确规定了对贫困当事人和其他需要帮助的当事人提供司法救助。
同时,修订后的法律还对司法救助的程序和时限进行了规定,进一步强化了对弱势当事人的保护,实现了司法公正和服务全民的目的。
综上所述,修订后的《民事诉讼法》在强化调解机制、优化立案程序、完善举证责任、加强财产保全制度、规范执行程序和增加司法救助制度等方面做出了全面的改进,为我国民事诉讼制度的完善和发展提供了有力的法律保障。
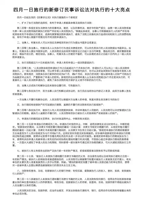
四⽉⼀⽇施⾏的新修订民事诉讼法对执⾏的⼗⼤亮点四⽉⼀⽇起⽣效的《民事诉讼法》对执⾏措施的⼗个新规定⼀、扩⼤了执⾏法院的选择权,有利于申请⼈根据具体情况选择执⾏法院:第⼆百零⼀条规定发⽣法律效⼒的民事判决、裁定,以及刑事判决、裁定中的财产部分,由第⼀审⼈民法院或者与第⼀审⼈民法院同级的被执⾏的财产所在地⼈民法院执⾏。
”根据此条规定,当事⼈可根据被执⾏⼈的财产所在地或其他有利于申请执⾏的情况,选择向某管辖法院申请执⾏,避免了法院之间委托执⾏造成时间和财⼒上的浪费和拖延,有利于申请⼈根据不同情况向不同法院申请执⾏。
⼆、当事⼈、利害关系⼈可以对违反法律规定的执⾏⾏为提出书⾯异议或复议;第⼆百零⼆条当事⼈、利害关系⼈认为执⾏⾏为违反法律规定的,可以向负责执⾏的⼈民法院提出书⾯异议。
当事⼈、利害关系⼈提出书⾯异议的,⼈民法院应当⾃收到书⾯异议之⽇起⼗五⽇内审查,理由成⽴的,裁定撤销或者改正;理由不成⽴的,裁定驳回。
当事⼈、利害关系⼈对裁定不服的,可以⾃裁定送达之⽇起⼗⽇内向上⼀级⼈民法院申请复议。
三、执⾏法院超过六⼗⽇未能执⾏的,申请⼈有权申请上⼀级法院提级执⾏;第⼆百零三条:“⼈民法院⾃收到申请执⾏书之⽇起超过六个⽉未执⾏的,申请执⾏⼈可以向上⼀级⼈民法院申请执⾏。
上⼀级⼈民法院经审查,可以责令原⼈民法院在⼀定期限内执⾏,也可以决定由本院执⾏或者指令其他⼈民法院执⾏。
原有规定,法院承办执⾏案件的时间为6个⽉,满6个⽉后,未执⾏的法院⼀般以被申请⼈⽆财产可供执⾏为由裁定终⽌执⾏,严重影响了申请⼈的权利。
新规定的出台使得申请⼈认为承办法院超过6个⽉还是未执⾏的,可直接向上⼀级⼈民法院申请执⾏,避免了承办法院的地⽅保护主义或不尽职的执⾏⾏为。
四、当事⼈达成执⾏和解协议后未按协议履⾏的,可恢复执⾏;第⼆百零七条在执⾏中,双⽅当事⼈⾃⾏和解达成协议的,执⾏员应当将协议内容记⼊笔录,由双⽅当事⼈签名或者盖章。
⼀⽅当事⼈不履⾏和解协议的,⼈民法院可以根据对⽅当事⼈的申请,恢复对原⽣效法律⽂书的执⾏五、执⾏期间有担保财产的可延缓执⾏期限,逾期仍不履⾏的法院有权执⾏担保财产;第⼆百零⼋条在执⾏中,被执⾏⼈向⼈民法院提供担保,并经申请执⾏⼈同意的,⼈民法院可以决定暂缓执⾏及暂缓执⾏的期限。
新民事诉讼法修订四大亮点解读一、扩大协议管辖的范围,在法院管辖问题上更加尊重意思自治二、增加针对诉讼代理人关系的申请回避,规范代理人与审判人员行为,保证公正审理三、新增公益诉讼制度,保护群体性利益有路可走四、新增第三人撤销之诉,案外第三人权利受侵害的维权之道。
民事诉讼法全称中华人民共和国民事诉讼法,是依据宪法,针对社会中发生的各类民事诉讼案件,结合相关实际情况,由全国人民代表大会和相关的审判机关通过,颁布执行的。
最新一次的民事诉讼法修订是2012年,这是对民事诉讼法的第一次全面修改,此次修订也针对一些问题作出了详细的规定。
下面,的小编就来为大家解读一下新民事诉讼法修订四大亮点。
一、认可并推动电子科技手段的运用随着电子科技产业的飞速发展,科技手段在推动民事诉讼程序向前发展方面赶到了越来越重要的作用,本次民事诉讼法修改在立法予以了认可,主要体现在:1、视听资料记录留置送达。
一直以来“送达难”是困扰人民法院审判工作的老大难之一,而留置送达是在受送达人拒绝签收送达文书书,由受送达人基层组织或所在单位代表在送达回证上注明的一种送达形式,但往往上述人员不愿意配合法院工作,送达人员为途省事自行在送达回请上说明送达过程,这实际上是不符合规范要求的。
新民事诉讼法第八十六条规定对于留置送达可以采用拍照、录像等方式记录送达过程,通过照片或录像将送达过程完整地记录并固定下来,确保了送达过程的程序合法性。
2、传真、邮件等新的送达方式。
为了提高工作效率,减轻法院及诉讼参与人的诉讼成本,新民事诉讼法规定了电子送达。
电子送达是指受送达人同意的情况下,采用传真、电子邮件等形式送达除判决书、调解书、裁定书之外的法律文书。
电子送达在民事诉讼过程的适用,可以提高法院工作效率,减少当事人或诉讼代理人往返法院的负担。
但在适用电子送达时应注意几点,一是送达方式不限于传真、电子邮件,只要是受送达人同意的方式都可,如QQ、短信等均可;二是所送达文书不能是判决书、调解书及裁定书,因为该三类文书直接影响当事人的实体及程序权利,必须以送达盖章的纸质文书为依据。
2023民事诉讼法主要修订内容【前言】随着社会的发展和法治理念的深入,我国民事诉讼法也需要不断调整和完善,以适应新的经济、社会和人民群众的需求。
为此,根据立法机关的要求和广大群众的意见建议,2023年针对民事诉讼法进行了一系列的修订。
本文将对2023年主要的民事诉讼法修订内容进行介绍和分析,以帮助读者全面了解相关法律改革的重要纲要。
【一、宽严相济原则的强化】为更好地保护当事人合法权益,新修订的民事诉讼法进一步强调了宽严相济的原则。
在判决和执行方面,根据案情与案件性质的不同,法院将更加灵活地运用宽严相济原则,既尊重法律的严肃性,又兼顾实际情况,使裁判结果更加公正合理。
【二、程序效率的提升】为了提高民事诉讼的效率,新修订的民事诉讼法主要在以下几个方面进行了重要调整。
1. 争议解决机制的创新:为促进当事人达成和解,新的民事诉讼法增设了调解和仲裁的机制。
在涉及财产纠纷的案件中,法院将积极推动当事人通过调解等方式快速解决纠纷,提高争议解决的效率和合作性。
2. 证据规定的优化:依托现代科技手段,新修订的民事诉讼法允许当事人在提供证据时可以采用电子数据或其他新型证据材料。
这将有助于提高证据收集和呈现的效率,加快案件审理的进程。
3. 应讼程序的简化:新的民事诉讼法在应讼程序的规定上进行了简化,例如取消一审多次补正状况的规定,并加大对滥诉行为的惩罚力度,以减轻法官的工作压力,保障案件审理的顺利进行。
【三、调解制度的完善】为更好地促进社会和谐稳定,新修订的民事诉讼法对调解制度进行了一系列的完善。
1. 调解员制度的创新:为了加强调解工作的专业性和权威性,新民事诉讼法规定设立专门的调解员机构,并对其权限和责任进行明确规定。
调解员将发挥其专业性和中立性,积极引导当事人达成和解,减少矛盾的升级和社会纠纷的发生。
2. 程序公开和公正:新的民事诉讼法要求对涉及民事纠纷的调解程序实行公开,保障当事人的知情权和参与权。
同时,调解员的行为将受到法律监督,确保调解的公正性和合法性。
在新民诉法集万千宠爱于一身时,在新民诉法在万众期待中粉墨登场时,笔者作为法律人,就新民诉法的修改亮点以及修改可能带来的变化和问题,学习后归纳如下:一、扩大协议管辖的范围,在法院管辖问题上更加尊重意思自治【法条索引】:新民诉法第34条:"合同或者其他财产权益纠纷的当事人可以书面协议选择被告住所地、合同履行地、合同签订地、原告住所地、标的物所在地等与争议有实际联系的地点的人民法院管辖,但不得违反本法对级别管辖和专属管辖的规定。
"旧民诉法第25条:"合同的双方当事人可以在书面合同中协议选择被告住所地、合同履行地、合同签订地、原告住所地、标的物所在地人民法院管辖,但不得违反本法对级别管辖和专属管辖的规定。
"【任在解读】:旧民诉法中对协议管辖的规定在适用范围上仅限于民事主体之间的合同纠纷,而不包括民事主体之间的其他类型纠纷,而只有涉外民事诉讼协议管辖才包括其他财产权纠纷也可以约定协议管辖。
此规定严重束缚了国内民事管辖案件的类型,对于实践中大量存在的除合同纠纷之外的债权纠纷和物权纠纷,当事人不得协议管辖。
修改后的民诉法则对协议管辖的适用范围作出了扩大,基本将涉外民事诉讼协议管辖规定移植到国内民事诉讼协议管辖上来,大大扩展了协议管辖适用的范围。
在客观上,给民事活动的当事人提供了充分的选择权,尊重意思自治,是本次的修改的一大亮点。
旧民诉法对协议管辖可选择的法院规定了五类,即给当事人在协议管辖时提供了五种选择,但是在司法实践中,可能出现为了方便诉讼,当事人约定管辖法院并不在五类之中,但是为了符合法律规定,只能作出不是最理想的选择。
修改后的民诉法在保留原有的五类法院之外,还增加了一个兜底性的条款"与争议有实际联系的地点",这给当事人在协议管辖时提供了更多的选择,也符合协议管辖的初衷。
要注意的是:当事人协议管辖的法院是否能被认定为"与争议有实际联系的地点",在认定时,应由主张不同意见的双方提供证据说明理由,最终应由法院作出判断,判断协议管辖的法院是否与争议有实际联系。
《民事诉讼法(2023修正)》重点修改内容解读老张啊,是个热心肠的人,就是有时候脾气有点急。
前段时间,他和楼下开水果店的小李闹了点不愉快。
事情是这样的,老张有天去小李的水果店买水果,挑了几斤苹果。
回家一称,发现分量不对,少了好几两呢。
老张这暴脾气一下子就上来了,第二天就气冲冲地去找小李理论。
老张站在水果店门口,大声说道:“小李啊,你这做生意可不能不地道啊!昨天我在你这儿买的苹果,咋少了这么多分量呢?”小李也有点懵,忙解释说:“张哥,这不可能啊,我这儿都是公平交易,不会干这种缺斤少两的事儿。
”两人你一言我一语,谁也不让谁,最后闹得有点僵。
老张越想越气,就打算通过法律途径来解决这个事儿。
这时候,他就遇到了麻烦。
按照之前的民事诉讼法规定,有些程序和要求让他有点摸不着头脑。
比如说,关于证据的收集和提交,老张不知道该准备哪些东西才能证明自己确实被少称了分量。
有一天,老张和几个老邻居在楼下聊天,说起这事儿。
王大妈就问:“老张啊,你这打官司的事儿现在弄得咋样啦?”老张笑着说:“大妈,多亏了这新修正的民事诉讼法啊!以前我都不知道该准备啥证据,现在清楚多了。
我把买苹果的小票和秤的照片都准备好了,就等按照程序走啦。
”还有啊,这新修正的民事诉讼法在送达程序上也有修改。
以前可能会出现一些送达不及时或者送达不到位的情况,导致当事人耽误事儿。
老张就担心自己万一收不到法院的通知啥的,那不就白忙活了嘛。
但现在好了,新的规定让送达更加规范和有效,老张心里的这块石头也落了地。
再比如说,关于在线诉讼的修改。
老张的儿子就跟他说:“爸,你知道吗?现在打官司有时候不用老跑去法院了,在网上就能解决不少事儿呢。
”老张一开始还不信,后来了解到新的民事诉讼法对在线诉讼的规定更加完善了,像提交证据、参加庭审这些,很多都能在网上进行。
老张不禁感叹:“这法律啊,真是越来越人性化了!”随着老张按照新修正的民事诉讼法的规定一步步准备着,他对打赢这场官司也越来越有信心。
解读修改后的最新民事诉讼法六大亮点一、我国修改民诉法破解“申诉难”与“执行难”要点:十届全国人大常委会第三十次会议2007年10月28日表决通过的全国人大常委会关于修改民事诉讼法的决定,针对民众反映强烈的“申诉难”和“执行难”问题作出了新的规定。
解读:民事诉讼法是审理民事案件的基本法律。
现行民事诉讼法是1991年由七届全国人大四次会议通过的。
全国人大常委会法工委副主任王胜明高度评价现行民事诉讼法的作用,但同时指出,随着改革开放和经济社会的发展,经济成分、组织形式、利益关系日趋多样化,新情况新问题不断出现,民事纠纷日益增多,公民、法人向人民法院提起民事诉讼维护自身合法权益的民事案件大量增加,人民法院在审理和执行过程中遇到了许多新的矛盾和难题,民事诉讼法的现有规定已经不能完全适应司法实践的需要。
“有必要总结民事审判实践经验,修改完善民事诉讼法。
”王胜明说。
民事诉讼法修改早已列入十届全国人大常委会立法规划和今年的立法计划。
十届全国人大代表联名提出修改民事诉讼法的议案共90件,其中针对当事人“申诉难”“执行难”,要求完善审判监督程序和执行程序的议案57件。
据介绍,十届全国人大五次会议期间,湖南团江必新等30名代表提出《关于修改民事诉讼法以解决“执行难”“申诉难”的议案》,并提出了民事诉讼法修正案草案的建议稿。
全国人大常委会法制工作委员会以该议案为基础,吸收其他代表有关议案的意见,并考虑专家的建议,会同全国人大内务司法委员会和最高人民法院、最高人民检察院多次研究修改形成草案。
2007年6月以来,十届全国人大常委会第二十八、二十九、三十次会议对民事诉讼法修正案草案进行了3次审议。
“本次修改民事诉讼法主要解决意见反映集中、修改条件比较成熟的上述两个问题,对民事诉讼法中的审判监督程序和执行程序作出修改。
”王胜明说。
为解决当事人“申诉难”问题,修改决定进一步将再审事由具体化,把民事诉讼法规定的再审事由从5项情形具体化为13项情形,增强可操作性,减少随意性,避免应当再审的不予再审,切实保障当事人申请再审的权利;为了避免由原审人民法院自己纠错较为困难,当事人不信任原审人民法院会公正处理再审申请的问题,修改决定明确规定当事人可以向上一级人民法院申请再审,同时明确人民法院应当自收到再审申请书之日起3个月内审查,及时裁定再审或裁定驳回申请。
盘点新修改的《民事诉讼法》六大亮点1月1日起施行的新修改的《民事诉讼法》,将给法院的民事审判工作带来什么变化?将对百姓的生活、打官司产生哪些影响?市民如何更好地依法维护自己的权益?本版在此邀请律师,就修改后的《民事诉讼法》在方便百姓打官司、减轻百姓打官司负担等方面进行解读。
亮点1子可先约定好在哪家法院打官司市民烦恼胡女士两年前借了一笔钱给同学,当时说好两年后归还。
可现在该同学离开大连到了住在外地的儿女家,并且一直躲避着这笔债务。
“电话打不通,在QQ上留言也无音讯……打官司吧,还得到她现在所在的城市去起诉,这一路奔波,实在是太麻烦了。
”胡女士无奈地说。
法律新规修改后的《民事诉讼法》明确规定:“合同或者其他财产权益纠纷的当事人可以书面协议选择被告住所地、合同履行地、合同签订地、原告住所地、标的物所在地等与争议有实际联系的地点的人民法院管辖,但不得违反本法对级别管辖和专属管辖的规定。
”也就是说,借贷双方可以事先就书面约好在哪个地方的法院打官司,以免日后产生麻烦。
律师解读实际上,这条规定与之前的规定相比,主要是明确了一下概念和范围。
这个法律术语叫“约定管辖”,就是约定哪个地方的法院更方便、更适合你打官司,以节约原告的诉讼成本,包括时间成本和经济成本等。
据此,建议读者,在发生民间借贷时,不仅要写好规范的借条、欠条等凭证,而且最好就双方若发生纠纷如何选择管辖法院进行约定,这样就能更好更方便地维权。
亮点2当事人可申请审判人员回避市民误解“打官司就是打关系。
”不少市民对法律诉讼有这样的误解。
因此,他们在选择律师打官司时,也往往以律师与法官关系好不好来作为主要标准。
法律新规为了打消这种顾虑,修改后的《民事诉讼法》规定:“审判人员有下列情形之一的,应当自行回避,当事人有权用口头或者书面方式申请他们回避:一是本案当事人或者当事人、诉讼代理人近亲属的;二是与本案有利害关系的;三是与本案当事人、诉讼代理人有其他关系,可能影响对案件公正审理的。
解读新《民事诉讼法》的八大亮点佚名【摘要】日前,全国人大常委会通过了关于修改《中华人民共和国民事诉讼法》的决定,新修订的《民事诉讼法》(以下简称新《民诉法》)将于2013年1月1日起实施。
新《民诉法》体现出了以下八大亮点。
1.小标的案件,一审终审。
现行《民诉法》对于民事诉讼案件统一实行二审终审制,也就是说当事人不服一审判决,均有权向上一级法院提起二审,在二审审判终结前一审判决并不生效。
但在司法实践中,个别当事人为拖延审判时间,延长最终法院执行期限,对一审认定事实清楚、适用法律正确的判决依然无故提出上诉,一个简单的案子有时能拖延一年甚至更长时间;【期刊名称】《乡村科技》【年(卷),期】2012(000)011【总页数】1页(P39-39)【关键词】《民事诉讼法》;中华人民共和国;全国人大常委会;解读;适用法律;当事人;判决;案件【正文语种】中文【中图分类】D925.1日前,全国人大常委会通过了关于修改《中华人民共和国民事诉讼法》的决定,新修订的《民事诉讼法》(以下简称新《民诉法》)将于2013年1月1日起实施。
新《民诉法》体现出了以下八大亮点。
1.小标的案件,一审终审。
现行《民诉法》对于民事诉讼案件统一实行二审终审制,也就是说当事人不服一审判决,均有权向上一级法院提起二审,在二审审判终结前一审判决并不生效。
但在司法实践中,个别当事人为拖延审判时间,延长最终法院执行期限,对一审认定事实清楚、适用法律正确的判决依然无故提出上诉,一个简单的案子有时能拖延一年甚至更长时间;另一方面,对简单的侵权、借款、租赁纠纷案件等,权利人苦于诉讼时间太长,权利得不到及时救济而放弃诉讼,进而通过一些非正常的甚至是违法手段行使“私利救济”,反而造成了更大的损失。
针对上述情况,新《民诉法》对于小标的额、适用简易程序审理的一审案件,增设“一审终审”制度,有助于减少当事人的诉累,节约司法资源,使公平正义得以及时实现。
2.当事人选择法院,应选“与争议有实际联系的地点”。
2023民事诉讼法新旧对比新旧民事诉讼法的对比随着社会的不断发展和进步,我国的民事诉讼法也在不断完善和更新。
2023年新颁布的民事诉讼法相较于旧版,有了一些改动与变化。
接下来,我们将对新旧民事诉讼法进行对比,以便更好地了解其中的变化和影响。
一、诉讼主体的变化在新版民事诉讼法中,对诉讼主体进行了一些调整。
旧版中规定,只有自然人、法人和其他组织才能作为原告或被告参与诉讼;而新版则将公民、法人和其他组织作为诉讼主体,扩大了参与诉讼的范围。
这一变化意味着,除了自然人和法人,其他组织也有了参与诉讼的权利和义务。
二、举证责任的转变在旧版民事诉讼法中,举证责任主要由原告承担,被告只需要提供反证即可。
而在新版中,对举证责任进行了明确规定,即原告和被告都需要承担举证责任。
这一变化使得双方在诉讼过程中更加公平,避免了一方承担过重的举证责任。
三、证据采信的标准提高在旧版民事诉讼法中,对证据的采信标准相对宽松,只要证据有利于事实的真实性,就可以予以采信。
而在新版中,对证据的采信标准提高了,要求证据必须确凿、充分、合法。
这一变化提高了对证据的要求,使得诉讼结果更加准确和公正。
四、诉讼期限的限制在旧版民事诉讼法中,对诉讼期限的限制并不明确,容易导致诉讼时间过长。
而在新版中,对诉讼期限进行了明确规定,规定了不同类型案件的诉讼期限,以保证诉讼能够及时进行,提高司法效率。
五、强制执行的力度加大旧版民事诉讼法对强制执行的力度相对较弱,执行效果不佳。
而新版民事诉讼法则加大了对强制执行的力度,对拒不履行义务的一方采取了更加严厉的措施,以确保判决能够得到有效执行。
六、诉讼费用的减免在旧版民事诉讼法中,对诉讼费用的减免并不明确,给一些经济困难的当事人带来了负担。
而新版民事诉讼法则对诉讼费用的减免进行了明确规定,对于一些经济困难的当事人,可以申请减免或分期支付诉讼费用,减轻了他们的经济压力。
新旧民事诉讼法在诉讼主体、举证责任、证据采信标准、诉讼期限、强制执行和诉讼费用减免等方面都进行了一些调整和变化。
民事诉讼法修改亮点【公益诉讼写入法规】对污染环境、侵害众多消费者合法权益等损害社会公共利益的行为,法律规定的机关和有关组织可以向人民法院提起诉讼。
【拖延诉讼或将罚款】人民法院根据当事人的主张和案件审理情况,确定当事人应当提供的证据及其期限。
在该期限内提供证据确有困难的,可以向人民法院申请延长期限,人民法院根据当事人的申请适当延长。
当事人逾期提供证据的,人民法院应当责令其说明理由;拒不说明理由或者理由不成立的,人民法院根据不同情形可以不予采纳该证据,或者采纳该证据但予以训诫、罚款。
【设立小额诉讼制度,实行一审终审】基层人民法院和它派出的法庭审理符合本法第一百五十七条第一款规定的简单的民事案件,标的额为各省、自治区、直辖市上年度就业人员年平均工资百分之三十以下的,实行一审终审。
【对民事诉讼、执行活动全方位“法律监督”】修改后的民事诉讼法规定,人民检察院有权对民事诉讼实行法律监督。
地方各级人民检察院对同级人民法院已经发生法律效力的判决、裁定,发现有本法第二百条规定情形之一的,或者发现调解书损害国家利益、社会公共利益的,可以向同级人民法院提出检察建议,并报上级人民检察院备案;也可以提请上级人民检察院向同级人民法院提出抗诉。
各级人民检察院对审判监督程序以外的其他审判程序中审判人员的违法行为,有权向同级人民法院提出检察建议。
【公众可查阅生效判决书】公众可以查阅发生法律效力的判决书、裁定书,但涉及国家秘密、商业秘密和个人隐私的内容除外。
刑事诉讼法修改亮点【将“尊重和保障人权”写入刑诉法】修正案将“尊重和保障人权”写入了刑事诉讼法的第2条,更加关注对人权的保障。
【保障犯罪嫌疑人的辩护权利】犯罪嫌疑人自被侦查机关第一次讯问或者采取强制措施之日起,有权委托辩护人;在侦查期间,只能委托律师作为辩护人。
被告人有权随时委托辩护人。
【增加证人强制出庭内容,近亲属可以拒绝作证】经人民法院通知,证人没有正当理由不出庭作证的,人民法院可以强制其到庭,但是被告人的配偶、父母、子女除外。
民诉法修改的十大亮点现行民诉法规定,对于生效的判决、裁定,除非依法定程序,启动审判监督程序改判或撤销,否则有强制性的通用力,任何法院、仲裁机构不得做出与生效裁决相悖的裁决。
如有一个生效判决因第三人未参加诉讼,而做出了错误判决,该第三人只有在法院启动再审程序,并经过重审审判程序(仅再审案件的重审就可能经历一审、二审)将原判决改判或撤销,方可再提起诉讼,维护自己的合法权益。
这比打“两个官司”更为复杂的诉讼过程,往往会持续数年以上。
新民诉法赋予无过错的第三人不经审判监督程序,直接起诉的权利,加大了对无过错第三人的保护。
这对减少当事人的诉累,提高司法纠错的效率等具有积极意义。
现行民诉法对于民事诉讼案件统一实行二审终审制,也就是说当事人不服一审判决,均有权向上一级法院提起二审,在二审审判终结前一审判决并不生效。
但在司法实践中,个别当事人为拖延审判时间,延长最终法院执行期限,对一审认定事实清楚、适用法律正确的判决依然无故提出上诉,一个简单的案子有时能拖延一年甚至更长;另一方面,如简单的侵权、借款、租赁纠纷案件等,权利人苦于诉讼时间太长,权利得不到及时救济而放弃诉讼,进而通过一些非正常的甚至是违法手段行使“私利救济”,反而造成了更大的损失。
针对上述情况,新民诉法对于小标的额、适用简易程序审理的一审案件,增设“一审终审”制度,有助于减少当事人的诉累,节约司法资源,使公平正义得以及时实现。
现行民诉法规定,可能因当事人一方的行为或者其他原因,使判决不能执行或者难以执行的案件,法院可以依当事人的申请或依职权采取财产保全措施,但保全的措施仅限于对财产采取查封、扣押、冻结等措施。
新民诉法将“责令作出一定行为或者禁止作出一定行为”作为新增的保全措施,对于保障判决的执行、八、当事人选择法院,应选“与争议有实际联系的地点”现行民诉法已经确立了“约定管辖”制度,即当事人可以通过约定,来选择合同或财产纠纷案件将来起诉时所管辖的法院。
《中华人民共和国民事诉讼法》修正案亮点解读作者:郝彩朋来源:《老友》2013年第01期2012年8月31日,十一届全国人大常委会第二十八次会议表决通过了《关于修改(中华人民共和国民事诉讼法)的决定》。
相比2007年的修改,此次《民事诉讼法》的修改幅度更大,涉及范围更广,主要表现在以下七个方面:完善调解与诉讼相衔接的机制:进一步保障当事人的诉讼权利;完善当事人举证制度:完善简易程序:强化法律监督;完善审判监督程序;完善保全制度。
尤其令人关注的一点是,新修改的《民事诉讼法》增加了公益诉讼制度。
根据决定,修改后的《民事诉讼法》将自2013年1月1日起实施。
1 民事纠纷适宜调解的要先调解新修改的《民事诉讼法》增加规定:当事人起诉到人民法院的民事纠纷,适宜调解的,先行调解,但当事人拒绝调解的除外。
当前我国处于社会转型期,各类民事纠纷日益增多,充分发挥调解作用,尽量将矛盾纠纷解决在基层、解决在当地,对及时化解矛盾纠纷,促进社会和谐稳定,具有重要意义。
2 诉讼当事人的诉讼权利进一步扩大新的《民事诉讼法》赋予当事人启动鉴定程序的权利。
根据审判实践和各方面意见,新法增加规定:当事人可以就查明事实的专门性问题向人民法院申请鉴定。
当事人申请鉴定的,由双方当事人协商确定具备资格的鉴定人;协商不成的,由人民法院指定。
当事人对鉴定意见有异议或者人民法院认为鉴定人有必要出庭的。
鉴定人应当出庭作证。
经人民法院通知,鉴定人拒不出庭作证的,鉴定意见不得作为认定事实的根据。
3 当事人的举证责任有了新变化新的《民事诉讼法》规定:证人因履行出庭作证义务而支出的交通、住宿、就餐等必要费用以及误工损失,由败诉一方当事人负担。
当事人申请证人作证的,由该当事人先行垫付;当事人没有申请,人民法院通知证人作证的,由人民法院先行垫付。
新法还规定:经人民法院通知,证人应当出庭作证。
有下列情形之一的,经人民法院许可,可以通过书面证言、视听传输技术或者视听资料等方式作证:因健康原因不能出庭的:因路途遥远,交通不便不能出庭的;因自然灾害等不可抗力不能出庭的:其他有正当理由不能出庭的。
2024民事诉讼法修改要点随着社会的发展和法律环境的变化,民事诉讼法也需要定期修订,以适应新形势下的法律需求。
2024年,经过广泛的讨论和研究,我国民事诉讼法进行了一系列的修改和完善。
本文将重点介绍2024民事诉讼法修改的要点。
一、调整诉讼程序在2024年的修改中,对诉讼程序进行了一系列的调整,旨在提高诉讼效率和服务质量。
首先,引入“多元化解机制”,鼓励当事人通过调解、仲裁等方式解决争议。
其次,在一审阶段设立“准裁决程序”,对一些简单的案件可以通过准裁决方式快速裁决,提高审理效率。
此外,对诉讼费用进行了合理的调整和明确,保证当事人的合法权益。
二、强化证据规则证据是民事诉讼中的关键因素之一,为了提高诉讼结果的准确性和公正性,2024年的修改重点强化了证据规则。
在新的规定中,更加明确了证据的收集、呈现和审查,同时加强对虚假证据的追究和处罚,以减少诉讼中的欺诈行为。
此外,修改还注重运用现代科技手段,如对电子数据的取证进行规范,提高证据的可靠性和有效性。
三、加强执行力度执行阶段的问题一直是民事诉讼中的痛点之一,2024年的修改着重解决了执行难的问题。
首先,加大对被执行人的惩戒力度,对恶意拖欠、规避执行等行为进行依法严惩。
其次,完善执行程序,提高执行效率,例如引入第三方机构协助执行,加快执行程序的推进。
最后,加强执行管理,建立完善的信用制度,提高当事人遵守执行义务的意识。
四、保障当事人权益一方面,2024年的修改强调了平等保护当事人的诉讼权利,具体体现在对相关诉讼程序的规定和保障上。
另一方面,修改还注重保障弱势当事人的合法权益,对于忽视民事主体地位的行为给予一定的惩罚和补偿。
同时,修改强化了诉讼参与人的地位,鼓励当事人积极参与诉讼,提高诉讼效果。
五、加强跨区域诉讼协调随着经济一体化的深入推进和人员流动的增加,跨区域诉讼的问题日益突出。
为了解决此类问题,2024年的修改对跨区域诉讼进行了协调和规范。
其中,通过建立跨区域诉讼衔接机制,加快案件转递和评估,同时强调加强各地地方司法部门的协作,提高跨区域诉讼的有效性和便捷性。
解读《民事诉讼法修改之亮点》2019年8月31日,十一届全国人大常委会第二十八次会议对《民事诉讼法》修正案进行了修改,终以140票赞成通过,从2019年1月1日起施行。
《民事诉讼法》是国家的基本法律,是公民、法人和其他组织进行民事诉讼活动和人民法院审理民事案件的基本规则,对于及时解决民事纠纷,促进社会和谐稳定具有重要意义。
我国现行《民事诉讼法》是1991年4月9日,七届全国人大四次会议通过的。
2019年10月28日,十届全国人大常委会第三十次会议曾对《民事诉讼法》审判监督程序和执行程序的部分规定作了修改。
随着经济社会快速发展,民事案件数量不断增多,新的案件类型不断出现,现行《民事诉讼法》在某些方面已经不能完全适应人民群众的司法需求,有必要进一步予以完善。
这次《民事诉讼法》修改历经3次审议,从多个方面完善了民事诉讼的规则和程序,对现行《民事诉讼法》修改和增加了80多处,引起社会的广泛关注。
《民事诉讼法》修改也案亮点纷呈,那么都有那些亮点呢?笔者认为有6个亮点值得注意。
1.“公益诉讼”首次写入《民事诉讼法》。
近年来,公益诉讼渐为人知,比如李某状告全国牙防组虚假认证案,因长达122公里的广深高速公路找不到厕所,律师赵某把广深珠高速公路有限公司告上了法庭,发生在我市的“两元钱官司”案件,都被认为是一场公益诉讼,公益诉讼维护的不是某一个特定人的利益,而是维护公共利益,与每个公民都息息相关,特别是当前,有一些企业傲慢地侵犯公民权益而不反思,公益诉讼应该得到更大范围地实践。
修改后《民事诉讼法》第55条的规定:“对污染环境、侵害众多消费者合法权益等损害社会公共利益的行为,法律规定的机关和有关组织可以向人民法院提起诉讼。
”这是本次《民事诉讼法》修改最大的亮点之一。
它意味着社会组织发起公益诉讼,师出有名,有法可依。
这一条款的增设具有宣示意义,使我国公益诉讼制度迈出跨越性一步。
通过公益诉讼,不仅可以维护社会环境公共利益,维护消费者权益,还可以震慑潜在违法者,增大他们的违法成本。
2023民事诉讼法新旧对比新旧对比:2023民事诉讼法引言:2023年,经过多年的修订和完善,新的民事诉讼法正式实施。
与此前的旧版相比,新的民事诉讼法在多个方面进行了改革和革新,旨在进一步保障公民的合法权益,提升司法公正和效率。
本文将对新旧民事诉讼法进行对比分析,以了解其主要变化和影响。
一、诉讼参与人范围的扩大旧版民事诉讼法对于诉讼参与人的范围相对较窄,仅限于当事人和代理人。
而新的民事诉讼法对诉讼参与人的范围进行了扩大,包括了公证员、鉴定人、调解员等,进一步提升了诉讼的公正性和专业性。
二、诉讼费用的减免和优化旧版民事诉讼法对于诉讼费用的规定较为简单,导致一些当事人由于经济困难无法支付高额的诉讼费用,影响了他们的诉讼权益。
而新的民事诉讼法在诉讼费用的减免和优化方面进行了明确规定,对于有困难的当事人提供了更多的帮助,确保了他们的合法权益不受侵害。
三、证据规则的调整和完善新的民事诉讼法对于证据规则进行了调整和完善,强调了证据的合法性和真实性,进一步保障了诉讼的公正性和权益保护。
与旧版相比,新的民事诉讼法在证据收集、鉴定和使用等方面都有了更加明确和具体的规定,使证据的认定更加科学和规范。
四、审判程序的简化和加速旧版民事诉讼法在审判程序上存在一些繁琐和耗时的问题,导致一些案件的审理周期过长,给当事人造成了不必要的困扰。
而新的民事诉讼法在审判程序的简化和加速方面进行了明确规定,通过合理的限制和程序优化,提高了案件审理的效率和质量,使当事人能够更快地获得公正的判决结果。
五、强化对虚假诉讼行为的打击旧版民事诉讼法对虚假诉讼行为的打击力度相对较弱,导致一些当事人滥用诉讼权利,扰乱了正常的司法秩序。
而新的民事诉讼法在对虚假诉讼行为的打击方面进行了强化,增加了相关的法律责任和惩罚措施,遏制了虚假诉讼行为的滋生,维护了司法公正和权益保护。
六、司法救助制度的建立和完善新的民事诉讼法在司法救助制度的建立和完善方面进行了重要改革。
新民事诉讼法修改十大亮点解读
文:张志伟民事诉讼法是我国法律体系中重要的基本法律。
我国现行民事诉讼法是1991年通过施行,分别于2007,2012年进行两次修正。
同时,《民诉解释》也自2015年2月4日起施行。
民诉法实施以来,至今已二十年,其对我国民事审判工作顺利进行以及民事权利的保护起到了至关重要的作用,此次修正结合了实践中的难点、热点问题,切实解决了诉讼中的现实困难。
亮点一:关于管辖
1、管辖方面修改了协议管辖规定,增加了“其他财产权益纠纷”,明确了将协议管辖的范围由合同纠纷扩展至其他财产权益纠纷,把因履行合同竞合产生的侵权纠纷也收纳进来。
2、增加了默示管辖规定。
该制度需三个基本条件:当事人未在答辩期内提出管辖权异议,当事人应诉答辩,应诉管辖不得违反专属管辖和级别管辖的规定。
3、修改了上下级法院移交管辖制度。
按2007年民诉法规定,上级法院既可审理下级法院管辖的案件,也可将其管辖的案件交下级法院审理,这种规定极易导致地方保护风险的增加。
此次修改,增加了“确有必要”和“其上级法院的批准”的条件。
亮点二:关于公益诉讼
增加了公益诉讼制度。
《民诉解释》就提起公益诉讼的条件、管辖法院、告知程序、公益诉讼与私益诉讼关系以及公益可以和解、调解等具体操作程序予以明确。
值得注意的是,依据目前法律规定,我们认为,目前民诉法中可以公益诉讼的主体即“法律规定的机关和有关组织”是“依照本法规定行使海洋环境监督管理权的部门”和“消费者协会”。
亮点三:关于第三人撤销之诉
增加了第三人撤销之诉制度。
《民诉解释》就提起第三人撤销之诉应提交的证据材料、审理程序、不予受理的情形等进行了详细的规定。
其中值得关注的是:一是提起的期限是自知道或者应当知道其民事权益受到损害之日起六个月内。
这六个月与当事人申请再审的期间一样,都是不变期间,不适用延长、中止、中断的规定。
二是管辖法院,第三人应当向作出该生效判决、裁定、调解书的人民法院提起诉讼。
亮点四:关于举证时限及逾期举证
证据部分增加了证据时限制度。
此前,《证据规定》等对于当事人未在举证期限内提供证据的,一律发生失权效果的规定,过于严苛。
此次修改,关于举证期限:应在审理前的准备阶段确定,可由当事人协商经法院准许,法院确定一审普通程序不少于十五日(此前的规定是三十日),二审不少于十日,期满后的反驳证据等法院可酌情确定期限。
关于逾期举证救济:一是只要当事人申请延长举证期限,原则上法院都应准许,但要审查是否“确有困难”情形;二是为逾期提供证据的当事人提供了程序上的保障,说明理由等;三是分层次设置了逾期举证的后果,据情节的不同适用训诫、罚款直至证据失权(但该证据与案件基本事实有关的,人民法院应当采纳)三种不同的后果。
亮点五:关于证人证言
关于证人,新民诉对“证人确有困难不能出庭”,采用并补充了《证据规定》的部分内容。
如:证人因健康原因不能出庭的,不仅限于年迈体弱或者行动不便,这是在范围上进行了扩展,更符合实际。
同时,在《民诉解释》中规定:申请证人出庭作证的,应当在举证期限届满前提出(此前规定为应当在举证期限届满十日前提出);增加了法院依职权通知证人出庭作证、证人拒绝签署保证书的,不得作证等内容。
亮点六:关于专家辅助人
“专家辅助人”,在诉讼中的功能是:协助当事人就有关专门性问题提出意见或者对鉴
定意见进行质证,回答审判人员和当事人就鉴定意见或有关专门性问题的询问、与对方当事人申请的“有专门知识的人”对质。
新民诉提出的鉴定人与专家辅助人并存的“双层”专家证据制度,既能维持鉴定人中立立场,又能对鉴定人的行为和作用形成有效制约,防止鉴定人过度介入诉讼,有利于法官作出更客观的判断。
亮点七:关于小额诉讼
增加小额诉讼制度。
小额诉讼程序,简言之是简易程序的再简化,其是与普通程序、简易程序三者并列的独立诉讼程序。
《民诉解释》就小额诉讼规定的更加详细,如以不完全列举的方式明确了适用该程序审理的范围、纠纷类型(大前提是金钱给付的案件)以及不适用的范围、类型。
值得注意的是为了保障效率,对适用小额诉讼程序的案件实行一审终审。
亮点八:关于司法确认
增加调解协议确认制度,该制度是指对于涉及当事人之间民事权利义务的纠纷,经具有调节职能的组织调解达成具有民事合同性质的协议后,由双方当事人共同到人民法院申请确认调解协议的法律效力的一种新的案件类型。
新民诉规定:提出时间系调解协议生效之日起三十日内,提出主体系双方当事人共同提出,管辖法院系调解组织所在地基层法院。
亮点九:关于实现担保物权程序
增加担保物权实现制度。
申请人系抵押权人、质权人、留置权人以及抵押人、出质人、财产被留置的债务人或者所有权人等;管辖法院系“担保财产所在地或者担保物权登记地基层法院”等。
另外,担保物权实现案件的具体程序:提出申请,同时提交《民诉解释》第三百六十七条规定的材料,法院受理后依据《民诉解释》第三百七十一条规定内容进行审查,并依据《民诉解释》第三百七十二条的规定作出处理。
值得注意的是裁定生效后,申请人即可申请强制执行。
亮点十:关于检察建议
文档出自:北京岳成律师事务所《法律顾问专刊》网址:。