台湾广和子餐食谱,小S子餐餐单及详细做法
- 格式:docx
- 大小:47.32 KB
- 文档页数:16
月子餐食谱及顺序(剖宫产)准备期排毒与修复净化与调整基础进补用餐时间产前一周产后(1-3天)(4--7 天)第2周(8-14天)第三/四周(15-30天)起床后空腹(约7:00)生化汤(50ML)无1.红豆汤一碗 1.麻油猪肝一碗 1.麻油杜仲猪腰 1.薏仁米饭/或鸡汤面早餐(7:30-8:00) 2.海带粥 2.薏仁米饭一碗 2.蔬菜一碗(胡萝卜.红茜菜.海带) 1.麻油鸡一碗/或虫草乌鸡汤3.或胡萝卜粥 3.糯米桂圆粥一碗 3.糯米粥一碗加餐前(约10:00)生化汤(50ML)水果一份1.红豆汤一碗 1.红豆汤一碗 1.红豆汤一碗早上点心养肝汤2.麻油猪心半份 2.排骨莲藕汤半碗 2.姜丝麻油煎鸭蛋午餐前空腹生化汤(50ML)无四神粥 1.四神粥 1.麻油猪肝一碗 1.麻油杜仲猪腰 1.麻油鸡一碗午餐(12:00-12:12:30) 2.四神猪肝 2.海带汤 2.蔬菜一碗(胡萝卜.红茜菜.海带) 2.蔬菜一碗(胡萝卜.红菥菜.地瓜叶等)(,产刖三天) 3.素炖品一碗 3..薏仁米饭一碗 3.薏仁米饭一碗 3.枸杞草虾/或金针膳背4.薏仁米饭或油饭一碗加餐前(约15:00)生化汤(50ML)水果一份1.甜糯米桂圆粥 1.甜糯米桂圆粥 1.桃仁蛋花酒/或糯米粥下午点心养肝汤2.麻油猪心半份 2.排骨莲藕汤半碗 2.花生猪脚汤/或猪脚肉皮汤晚餐前空腹生化汤(50ML)无四神粥 1.四神粥 1.甜糯米桂圆粥 1.薏仁米饭一碗 1.薏仁米饭/或鸡汤面晚餐(18:00-18:30)(:产前三天)2.四神猪肝2.清蒸鲈鱼(鲤鱼)/或鲜鱼汤一碗2.清蒸鲈鱼(鲤鱼)/或鲜鱼汤一碗 2.鲜鱼汤/莲子炖猪肚3.素炖品一碗 3.素炖品一碗 3.素炖品一碗 3.素炖品一碗加餐前(约21:00)生化汤(50ML)热鲜牛奶晚上点心养肝汤:红豆汤一碗红豆汤一碗红豆汤/或蛋花桃仁米酒油饭/或银耳莲心枸杞粥全天饮料1∙红枣养肝汤(,帮助肝脏解毒,分多次吃直到第15天)2. 坐月子妇宝饮料(桂圆枸杞,第一周)3.止渴饮山渣肉观音串荔枝壳制作1. 产前养肝汤可以水,产后用米酒水2.老姜必须用胡麻油爆透起皱3.所有蔬菜和肉类清洗后都必须沥干后再烹饪.备注:4.第三周开始水果可吃:哈密瓜.猕猴桃.葡萄5.鸡汤可用黄精、黄芪、当归、党参.虫草等烹饪,必须用全鸡6.所有菜不得放盐和酱油以及醋7忌吃:韭菜辣椒大蒜胡椒凉水等8.第2周每餐要配生化汤吃杜仲粉1钱第一周食谱一、生化汤[用量]:1日份[原料]:当归40克,川芎30克,桃仁(去心)25克,烤老姜(干姜)25克,灸草(蜜甘草)25克,月子米酒水1050毫升[制作流程]:1、艾佳人月子米酒水700毫升,加入配料包,用砂锅大火煮沸后转小火加盖煮60分种,约剩200毫升,药酒倒岀备用。
目录第1页:雷允上简介(按住CTRL并点击可直接进入此页,下同)第2页:月子餐食材购买及注意事项第3页:第一周月子食谱第4页:第二周月子食谱第5页:第三周月子食谱第6页:第四周月子食谱第8页:月子食谱做法及功效介绍雷允上简介(P02)错误!未定义书签。
她曾对三万六千名已开过刀的癌症妇女作过调查,发现容易有腰酸背痛、皮肤粗糙老化、乳房下垂、下腹突出和黑斑等症状的妇女大都是由于坐月子不良所引起的。
对于女人来说,一生有四次改变体质的重大机会——初潮期、生理期、生育期、更年期,尤其是生育期的产后调养。
因此,庄博士以其中西医学理论为基础、保留中华传统文化,研究发展出一套适合华人体质的坐月子方法,根据产妇产后特殊的生理特点,首创阶段性食补,主要是指导产妇如何在产前及产后正确的饮食及生活作息,让您在产后调理体质的同时也能兼顾身材的恢复,以此利用坐月子的宝贵时机为自己争取更青春、健康、美丽的未来。
而后因其外孙女章惠如老师生育双胞胎亲身印证其传统而独特的“养胎及坐月子方法”,亦已被公认为妇女坐月子的宝典。
多年来,庄博士在日本及台湾热心推广中国式的健康管理法,用爱心及耐心的指导,致力于所有的产妇产后的调理。
雷允上“月子餐”服务能有效的调节体质,恢复体形,并省却了坐月子期间饮食料理的麻烦。
因此受到了台湾、美国、东南亚等地华裔女性的广泛青睐。
刚刚生完孩子的产妇吃东西一定要考虑到营养的均衡与全面,这里有几条建议给刚生完孩子的妈妈们,同时在后面有我整理的月子餐食谱,顺产、剖腹产的都有,能恢复原来好身材和提高母乳量。
月子里吃的东西要符合以下准则:1.刚生完孩子的头三天,月子餐不能吃油腻的东西,一定要清淡,因为这时乳腺管还没打开,一旦吃了大补的东西,奶水有可能会堵在乳房中出不来,加上此时宝宝吃得又少,吸吮力也小,妈妈们就要遭罪了,奶涨,又不通,会很疼的。
这个时候可以吃的东西看我下面整理的月子餐食谱吧。
2.刚生完孩子一定要吃热的蔬菜,如果要吃水果的话也最好放在热水里温一下。
1234567早芝麻小芝麻小赤豆瘦海带蛋海带蛋黄花菜黄花菜米瘦肉米瘦肉肉粥花粥花粥蛋花粥蛋花粥粥粥点八宝粥八宝粥八宝粥赤豆红赤豆红赤豆红赤豆红心枣牛奶枣牛奶枣牛奶枣牛奶汤汤汤汤午 1. 黑白 1. 黑白 1. 黑白 1. 黑白 1. 黑白 1. 黑白 1. 黑白饭饭饭饭饭饭饭2.番茄 2.莲子 2.芋艿 2.番茄 2.莲子 2.芋艿 2.黑豆猪腰汤红枣乌牛肉枸猪肝汤红枣乌牛肉枸红枣鲫3.鸡汤杞汤3.鸡汤杞汤鱼汤豆芽清炒肉丝 3.丝瓜 3.木耳鳝丝 3.芦笋 3.清蒸 3.茭白毛豆蒸鲈鱼肉片鳜鱼猪肝点牛奶炖牛奶炖牛奶炖银耳莲银耳莲银耳莲银耳莲心蛋蛋蛋子羹子羹子羹子羹晚 1.黑白 1.黑白 1.黑白 1.黑白 1.黑白 1.黑白 1.黑白饭饭饭饭饭饭饭2.腐竹 2. 木瓜 2. 淮山 2. 腐竹 2. 木瓜 2. 淮山 2. 淮山山药百鲜鱼汤香菇炖山药百鲜鱼汤香菇炖圆肉炖合瘦肉3. 香菇乌鸡合瘦肉3. 虾仁乌鸡乌鸡汤汤3. 金针 3. 木耳 3. 青豆肉片蒸豆腐3.白灼菇牛肉 3. 西兰炒面筋虾仁虾花虾仁点新鲜水心果新鲜水果新鲜水果新鲜水果新鲜水果新鲜水果新鲜水果孕妇奶粉孕妇奶粉孕妇奶粉孕妇奶粉孕妇奶粉孕妇奶粉孕妇奶粉备注:1.黑白饭为黑米、血糯米、白米2.八宝粥为黑芝麻、黑米、百合、红枣、莲子、银耳、核桃、红糖。
3.乌鸡每次半只,乌骨鸡蛋每日 1 个。
4.喝汤时必定要将汤中的资料一并吃完。
烹饪方法举例:(1)芝麻小米瘦肉粥(功能:养肝益血)1、黑芝麻小火炒熟备用。
瘦肉切成肉粒,生姜切丝,用盐调味,搅匀。
2、小黄米、白米、同时放入锅内煮熟(稠),将腌制好的瘦肉放入粥内,小火煮开,加适当的盐,盛盘。
3、将炒好的芝麻放入粥内即可。
( 2)淮山香菇炖乌鸡(功能:补血养胃)1、乌骨鸡半只去脚、去头、去皮、去内脏;山药去皮切大块;香菇用温水浸泡。
乌骨鸡汆烫一下,备用。
2、将香菇、乌骨鸡、老姜、放入锅内,大火烧开 5 分钟,转小火煮20 分钟,最后放入山药煮10—15 分钟,加盐调味即可。
为甩13公斤赘肉,小S的月子餐点由营养师全权打造。
她同时也请来健身教练,为她设计甩肉运动,助她成功甩掉26斤肉。
小S瘦身餐
产后第一和第二周:不吃水果,以免水分摄取过多,不利减肥。
产后第一天(1日5餐):
早餐:姜丝鱼汤、麻油面线、绿色蔬菜
中餐:麻油猪肝、五谷杂粮饭、什锦蔬菜
下午茶:甜粥玉米
晚餐:药膳鸡腿、鲑鱼炒饭
夜宵:黑糖番薯
接下来的3周餐第一周:鲈鱼汤
功能:排除体内毒素
鲈鱼汤的具体做法:
原料:鲈鱼半尾(鱼头),老姜一块。
鲈鱼洗净,鱼身划下二刀,老姜切片。
水滚之后先将鱼放入,待水再次滚起时放入姜片。
然后再加入少许盐及烹大师调味即可。
第二周:猪腰、炖品
功能:补充钙质、矿物质
炒猪腰的具体做法:
原料:猪腰、老姜、麻油、米酒水
猪腰用米酒洗净后,切成三公分宽的小片。
麻油用大火烧热后放入老姜,放入猪腰片快炒至变色。
加入米酒水煮开,马上将火关上,趁热吃。
第三周:麻油鸡
功能:温补作用
麻油鸡的具体做法:原料:鸡腿、姜、葱、酱油、糖、香油
将鸡腿切成2厘米块,姜切成2厘米薄片,葱拍碎;炒锅加油置旺火上,放入姜、蒜炒香,在加入鸡块、酱油、香油、料酒、糖一同翻炒,至汤汁干时即可。
总之,小S吃的、喝的都遵从营养师的指示。
上面就是小S花65000元新台币在坐月中心求得的瘦身菜单。
来源:雅虎健康社区。
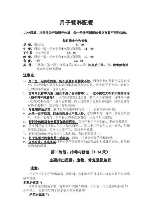
月子营养配餐共分四周、三阶段为产妇调养体质,每一阶段所调配的餐点有其不同的功效。
每日膳食分为五餐:早餐:粥/点心8:00午餐:两荤一素一汤+主食+水果(后两周) 11:00下午茶:点心/炖品 15:00晚餐:两荤一素一汤+主食+水果(后两周) 19:00宵夜:一汤22:00其他:生化汤(第一周)每天3次,每次1袋加热后于早、中、晚餐前食用观音串茶或止渴液注意点:1、月子里一定要吃的淡,能不放盐和味精就不放,因为宝宝的肾脏还没发育完全,这对奶水的质量和妈妈的体重都有直接关系,快坚持不下去时,想到自己的身材和宝宝,也就忍啦;2、前两周以排毒为主(猪肝和腰子有助排毒),一定不能吃大补和大热的东东(如母鸡和蹄膀等),因为新妈妈经过生育,整个人非常虚弱,这时候大补不但吸收不到精华,且只会长膘,而且这时候长得膘很难减掉,热性的食物对奶水也不好,宝宝吃了容易便秘;3、尽量用麻油炒菜,麻油有削减脂肪的功效,比一般食用油不长脂;4、水果一定不能忘,但是前两周也不能大补,道理和2是一样的,多吃些哈密瓜、木瓜、葡萄等,西瓜什幺的不要急着吃,因为西瓜太凉性;5、任何冷的流质食物都要加热后再吃,否则不利于子宫归位,不能刺激肠胃;6、第4周开始可以补力气了(如鸡肉等),第二个月开始和大家一样吃,但还是要注意清淡,否则宝宝受不了,自己也容易肿;7、任何要加糖的点心食物可以加红糖,有助于恶露排出;8、月子里每天晚餐都是一碗鱼汤,淡的,也算奶水好的小秘诀吧;9、多喝豆浆,多吃冬瓜对无论是孕期还是产妇都有减肥和减肿得功效,还能提高奶水的质量;第一阶段:排毒与修复(1-14天)主要排出恶露、废物,修复受损组织注意:产后半个月内严禁喝凉水、冰饮料,冰牛奶也不可以喝。
将来容易得风湿病或神经痛。
米酒水做法1:买商店里的瓶装米酒,将数瓶米酒倒入锅内,不加盖,大火煮沸后持续15分钟以上。
再将煮好的米酒水装入热水瓶备用。
米酒水做法2:米酒水的煮法很简单,只要把握三比一的原则即可,也就是将三瓶米酒煮成一瓶的量。
儿童午餐食谱简单做法儿童午餐食谱1:孜然土豆片材料土豆2个,盐、孜然粉、葱花、植物油做法1、土豆去皮洗净,切成较厚的片。
2、平底锅刷油,烧热后放入土豆片。
3、翻面煎至土豆片半熟时分次撒盐、孜然粉。
4、继续煎熟,撒上葱花。
儿童午餐食谱2:金沙玉米材料玉米粒150克,红萝卜60克,咸蛋黄2只,葱1根,油,盐适量,料酒少许做法1.将咸蛋黄蒸熟,捣碎,加入葱白碎备用;2.红萝卜切丁,加入少许盐备用;3.锅内放入油,烧热后倒入咸蛋黄泥,爆香,再加入料酒拌匀4.倒入玉米粒和红萝卜丁翻炒1分钟,撒上葱花即可小贴士1,咸蛋黄需要提前蒸熟,最好不要使用微波炉加热,容易使蛋黄爆碎;2,此菜加盐应少量,咸蛋黄已有盐份;3,可加入豌豆或青豆之类的绿色豆类,可使营养搭配更均衡,色彩缤纷。
儿童午餐食谱3:香菇玉米粥材料大米,玉米粒,胡萝卜,香菇,火腿做法1、把大米洗净泡1个小时以上,胡萝卜洗净切成小粒。
玉米粒我用的是罐头的;香菇、火腿也切成小粒。
2、将大米中放些色拉油,同时放入香菇粒,然后开始煮。
3、开锅后,放入胡萝卜、玉米粒,边煮边搅拌,要按一个方向哦!4、感觉快熬好的时候(大概20分钟),放入火腿丁。
5、再次开锅后,撒入葱花,最好用盐调味即可。
儿童午餐食谱4:紫薯银耳汤材料紫薯,银耳,冰糖做法1、将银耳用清水浸泡1小时左右,至银耳变软、完全舒展开来。
2、紫薯去皮切小丁。
3、银耳泡发好后,冲洗掉灰尘等小杂质,再撕成小片。
大小其实随意。
我习惯把银耳撕小片一点,不仅比较容易炖烂,喝起来也方便。
我一般是用来当水喝的,所以撕得很小。
4、将银耳放入汤煲内,加水,煮开后转小火炖煮1小时。
水可以多加点,且要一次加足。
一定是小火慢炖,才能将胶质煮出来。
心急用大火的话,水炖干了银耳也不会烂的。
5、1小时后,银耳已经煮得比较软了,下入紫薯和冰糖,继续煮45分钟。
至紫薯熟透,汤汁粘稠即可。
冰糖的用量根据个人口味增减,如果是晚上喝,就不要放太多。
广禾堂月子餐食谱介绍及制作方法内容介绍页数一、月子餐食谱一览表 11、顺产食谱一览表12、剖产食谱一览表5二、广禾堂月子餐制作方法介绍 9三、月子营养配餐 261、坐月子,15 个食补小秘诀 262、月子里的 5 个饮食误区263、准妈妈产后补血食物大搜罗274、月子中妈妈最需哪些营养?275、产妇分娩后的膳食四大宝286、产妇应吃哪些水果?307、产妇适宜食用的蔬菜308、五种食物滋补妈妈产后身体31四、每一阶段调配餐点功效讲解331、第一阶段:排毒与修复(1-14 天)342、第二段:收缩内脏周:目的是收缩子宫与骨盆腔403、第三四段:滋补营养、调养体力,补血、理气,预防老化45五、催乳食谱50六、坐月子营养食谱511、豆品类512、蛋品类533、牛羊类544、鱼虾类565、鸡鸭类60七、炖汤63八、月子注意事项:65九、执行产后瘦身四大关键 30 天内迅速恢复身材 669广禾堂月子餐制作方法介绍广禾堂产前养肝汤**材料**红枣7颗,水400毫升**做法**1、红枣洗净,每颗用刀划出7条直纹(可帮助养份溢出),放入大碗中;2、将滚水冲入碗内,加盖浸泡红枣8小时以上;3、将其加盖、隔水蒸1个小时,去除红枣即可饮用。
广禾堂贴心小叮咛:养肝汤每日份量不宜超过360毫升,且分2-3次饮用,否则较易上火。
预产期前10-15天饮用此汤,宝宝出生皮肤特别水嫩。
此汤品为避免因盛夏天热而变质,浸泡时最好放入冰箱内冷藏。
此外,此汤较适合剖腹产的产妇,帮助肝脏排解麻药毒性,也可减轻手术的疼痛只要秉承其中几个原则即可:月子里使用的所有水都是月子水或米酒,所有的油都是黑麻油,产妇多吃五谷杂粮、猪肝、猪腰,所有食用的都是都要保证热和烂糊,鸡不要用老母鸡,肥腻胖人,吃小公鸡,在开奶(乳腺通畅)之后,千万是之后,多喝汤汤水水,不然会堵奶,那可叫一个遭罪。
先说说我使用这月子餐的感受,肯定比传统的小米粥+鸡蛋要科学的多,但有其不足的一面。
广禾堂月子调理餐谱为了使您的身体尽快恢复,根据月子的特殊生理特点分三个阶段来调理,本食谱是经验方,请放心食用。
为了使您能更好的实际操作,主食每次一小碗,汤一小碗。
产后身体有特殊状况,或不明白的可打电话咨询。
第二至三周强腰固肾、滋养进步一阶段调理餐日期、时间第1天第2天第3天第4天第5天第6天第7天早餐(主食可用面条代替,需煮烂)仙杜康麻油腰花杜仲腰花黑木耳腰花杜仲腰花麻油鸡香菇鸡竹荪鸡五谷饭黄豆糙米饭薏仁饭黑米饭糙米饭五谷饭黄豆薏仁饭早点仙杜康午餐月悦台湾油饭月悦台湾油饭月悦台湾油饭月悦台湾油饭月悦台湾油饭月悦台湾油饭月悦台湾油饭竹荪莲子猪心豆芽猪血丝瓜鸡蛋当归排骨豆芽猪血膳食排骨竹荪莲子猪心时令时蔬时令时蔬时令时蔬时令时蔬时令时蔬时令时蔬时令时蔬午点银耳百合红枣汤银耳百合红枣汤银耳百合红枣汤银耳百合红枣汤银耳百合红枣汤银耳百合红枣汤银耳百合红枣汤晚餐仙杜康时令时蔬时令时蔬时令时蔬时令时蔬时令时蔬时令时蔬时令时蔬月悦糯米粥小米粥月悦糯米粥小米粥月悦糯米粥小米粥月悦糯米粥枸杞鲜鱼汤麻油鲜鱼汤首乌炖鱼汤干贝鲜鱼汤当归鲜鱼汤香菇鲜鱼汤黑木耳鱼汤晚点红豆汤红豆汤红豆汤红豆汤红豆汤红豆汤红豆汤坐月子饮料坐月子饮料坐月子饮料坐月子饮料坐月子饮料坐月子饮料坐月子饮料1、麻油鸡可选麻油乌骨鸡、麻油草鸡,公鸡、母鸡混搭食用2、月悦台湾油饭烧制雷同什锦拌饭第三-四周滋养进补二阶段调理餐日期、时间第1天第2天第3天第4天第5天第6天第7天早餐仙杜康麻油鸡香菇黑木耳炖鸡山药鸡香菇红枣炖鸡麻油鸡金针菇炖鸡山药鸡五谷饭黄豆糙米饭薏仁饭黑米饭糙米饭五谷饭黄豆薏仁饭早点牛奶、水果午餐仙杜康月悦台湾油饭月悦台湾油饭月悦台湾油饭月悦台湾油饭月悦台湾油饭月悦台湾油饭月悦台湾油饭山药玉米筒骨山药排骨黑木耳腰花豆芽猪血杜仲腰花膳食排骨豆制品时令时蔬时令时蔬时令时蔬时令时蔬时令时蔬时令时蔬时令时蔬午点红豆汤红豆汤红豆汤红豆汤红豆汤红豆汤红豆汤坐月子饮料坐月子饮料坐月子饮料坐月子饮料坐月子饮料坐月子饮料坐月子饮料晚餐仙杜康时令时蔬时令时蔬时令时蔬时令时蔬时令时蔬时令时蔬时令时蔬小米粥黑米粥月悦糯米粥小米粥黑米粥小米粥月悦糯米粥干贝鲜鱼汤当归鲜鱼汤麻油鲜鱼汤首乌炖鱼汤枸杞鲜鱼汤香菇鲜鱼汤黑木耳鱼汤晚点红豆汤红豆汤红豆汤红豆汤红豆汤红豆汤红豆汤坐月子饮料坐月子饮料坐月子饮料坐月子饮料坐月子饮料坐月子饮料坐月子饮料1、麻油鸡可选麻油乌骨鸡、麻油草鸡,公鸡、母鸡混搭食用2、月悦台湾油饭烧制雷同什锦拌饭第四-五周滋养进补二阶段调理餐日期、时间第1天第2天第3天第4天第5天第6天第7天早餐仙杜康麻油鸡香菇黑木耳炖鸡山药鸡香菇红枣炖鸡麻油鸡金针菇炖鸡山药鸡五谷饭黄豆糙米饭薏仁饭黑米饭糙米饭五谷饭黄豆薏仁饭早点牛奶、水果午餐仙杜康五谷饭黄豆糙米饭薏仁饭黑米饭糙米饭五谷饭黄豆薏仁饭山药玉米筒骨山药排骨黑木耳腰花当归排骨豆制品膳食排骨黑木耳腰花时令时蔬时令时蔬时令时蔬时令时蔬时令时蔬时令时蔬时令时蔬午点月悦台湾油饭月悦台湾油饭月悦台湾油饭月悦台湾油饭月悦台湾油饭月悦台湾油饭月悦台湾油饭坐月子饮料坐月子饮料坐月子饮料坐月子饮料坐月子饮料坐月子饮料坐月子饮料晚餐仙杜康时令时蔬时令时蔬时令时蔬时令时蔬时令时蔬时令时蔬时令时蔬月悦糯米粥黑米粥月悦糯米粥小米粥月悦糯米粥黑米粥月悦糯米粥干贝鲜鱼汤当归鲜鱼汤麻油鲜鱼汤首乌炖鱼汤枸杞鲜鱼汤香菇鲜鱼汤麻油鱼汤晚点红豆汤红豆汤红豆汤红豆汤红豆汤红豆汤红豆汤坐月子饮料坐月子饮料坐月子饮料坐月子饮料坐月子饮料坐月子饮料坐月子饮料2、麻油鸡可选麻油乌骨鸡、麻油草鸡,公鸡、母鸡混搭食用2、月悦台湾油饭烧制雷同什锦拌饭。
台湾月子餐详细做法第一周(代谢排毒周)(1-7天):排:排出体内废血(恶露)、废水、废气、陈旧废物,产妇刚生产完体力胃口皆不佳,食物以轻淡,好消化为主。
早餐:生化汤50ml,麻油猪肝、甜糯米粥(莲枣薏米粥)10点:生化汤50ml,红豆汤午餐:生化汤50ml,麻油猪肝、四神粥3点:生化汤50ml,红豆汤晚餐:生化汤50ml,麻油鱼、四神粥宵夜:生化汤50ml,甜糯米粥(莲枣薏米粥)饮料:养肝茶、桂圆枸杞茶、山楂茶或荔枝核茶第二周(内脏收缩周)(8-14天)(剖腹产餐前同第一周加生化汤):收,收缩子宫、骨盆,着重腰骨复原、骨盆腔复旧,促进新陈代谢,預防腰酸背痛。
早餐:麻油猪腰、甜糯米粥(莲枣薏米粥)10点:红豆汤午餐:麻油猪腰、蔬菜、糯米油饭(薏米饭)3点:红豆汤晚餐:麻油鱼、蔬菜、糯米油饭(薏米饭)宵夜:甜糯米粥(莲枣薏米粥)饮料:杜仲茶、山楂茶或荔枝核茶第三周~第四周(补充营养、恢复体力周)(15-30天或40天):补,补充元气、奶水、体力。
调养体力,补血、理气,預防老化,恢复女性肌肤的光滑与弹性。
早餐:麻油鸡、银耳莲子枸杞粥、水果10点:花生猪蹄汤午餐:麻油鸡、蔬菜、糯米油饭(薏米饭)、水果3点:花生猪蹄汤晚餐:麻油鱼、蔬菜、糯米油饭(薏米饭)宵夜:银耳莲子枸杞粥饮料:杜仲茶、山楂茶或荔枝核茶餐前准备台湾米酒富含蛋白质、氨基酸,能促进组织的愈合和母乳的合成;富含酵素,能提高神经和肌肉组织的兴奋性,预防产后忧郁;同时保留米酒行气活血的作用,能促进血液循环,防治产后肥胖。
台湾米酒的酒性和食材的食性及药材的药性协同作用,能达到产后温和热补的效果,改善虚寒的体质。
月子水的做法:配料:台湾米酒一桶共5000毫升做法:一、把台湾米酒一桶共五千毫升全部倒入锅中(建议使用非明火锅:如电磁炉锅、电饭煲、电砂锅等)开盖大火煮沸腾后转小火煮至约剩二千五百毫升即成没有酒精的月子水;二、待月子水冷却后装回桶中保存备用,代替普通水作一天饮食料理用;三、当天不能用完放入冰箱保存留作第二天用。
儿童餐食谱大全及做法标题:儿童餐食谱大全及做法导言:为了确保孩子们得到均衡的营养,儿童餐食谱的选择变得尤为重要。
本文将为您提供一些儿童餐食的全面谱系和简单的制作方式,帮助您为孩子们提供健康、美味的饮食。
一、早餐1. 香蕉草莓燕麦碗材料:- 燕麦片 1/2 杯- 牛奶 1/2 杯- 香蕉 1 根(切片)- 草莓适量- 蜂蜜适量制作方法:1. 将燕麦片和牛奶放入碗中,稍微搅拌均匀。
2. 加入香蕉切片和草莓。
3. 用蜂蜜调味。
4. 配上一杯牛奶或果汁和酸奶,即可享用。
2. 菠菜鸡蛋卷材料:- 鸡蛋 2 个- 菠菜 1 把(切碎)- 奶酪适量- 盐适量- 黑胡椒粉适量制作方法:1. 将鸡蛋打入碗中,加入切碎的菠菜、盐和黑胡椒粉。
2. 搅拌均匀。
3. 在平底锅中倒入搅拌好的蛋液,煎至两面金黄。
4. 取出,放上适量的奶酪,卷起来切成小段即可。
二、午餐1. 蔬菜粥材料:- 大米 1/2 杯- 水 4 杯- 蔬菜(胡萝卜、青豆、玉米等)适量- 盐适量制作方法:1. 将大米和水放入锅中煮沸。
2. 加入切好的蔬菜。
3. 转小火慢炖,直至大米煮熟。
4. 加入适量盐调味,搅拌均匀即可。
2. 鸡肉三明治材料:- 鸡胸肉 1 块- 面包适量- 生菜叶适量- 酸黄瓜适量- 番茄酱适量制作方法:1. 将鸡胸肉煮熟,切成薄片。
2. 取面包片,涂上适量番茄酱。
3. 在面包片上放上生菜叶、鸡肉片和酸黄瓜片。
4. 叠加另一片面包,即制作完成。
三、晚餐1. 番茄肉丸意面材料:- 意面适量- 绞肉 250 克- 番茄酱适量- 洋葱 1 个(切碎)- 大蒜 2 瓣(切碎)- 盐适量- 番茄 1 个(切碎)制作方法:1. 意面根据包装说明煮熟备用。
2. 绞肉、洋葱、大蒜、切碎的番茄和盐混合搅拌,制作成肉丸。
3. 在平底锅中加热番茄酱,加入肉丸煮熟。
4. 将煮熟的意面捞出,放入肉丸和番茄酱中拌炒均匀即可。
2. 蒸三色蛋材料:- 鸡蛋 3 个- 胡萝卜 1 根(切碎)- 青豆适量- 盐适量制作方法:1. 鸡蛋打入碗中,加入切碎的胡萝卜和青豆,加盐搅拌均匀。
台湾广和子餐食谱小S 子餐餐单及详细做法集团标准化办公室:[VV986T-J682P28-JP266L8-68PNN]广和月子餐简介(P02)享誉中日的“防癌之母”——中西医学博士庄淑旗是日本美智子皇后的宫廷医师,也是台湾第一位拿到中医执照的女医师,是一位和无数病患有过接触的临床医师。
她曾对三万六千名已开过刀的癌症妇女作过调查,发现容易有腰酸背痛、皮肤粗糙老化、乳房下垂、下腹突出和黑斑等症状的妇女大都是由于坐月子不良所引起的。
对于女人来说,一生有四次改变体质的重大机会——初潮期、生理期、生育期、更年期,尤其是生育期的产后调养。
因此,庄博士以其中西医学理论为基础、保留中华传统文化,研究发展出一套适合华人体质的坐月子方法,根据产妇产后特殊的生理特点,首创阶段性食补,主要是指导产妇如何在产前及产后正确的饮食及生活作息,让您在产后调理体质的同时也能兼顾身材的恢复,以此利用坐月子的宝贵时机为自己争取更青春、健康、美丽的未来。
而后因其外孙女章惠如老师生育双胞胎亲身印证其传统而独特的“养胎及坐月子方法”,亦已被公认为妇女坐月子的宝典。
多年来,庄博士在日本及台湾热心推广中国式的健康管理法,用爱心及耐心的指导,致力于所有的产妇产后的调理。
广和“月子餐”服务能有效的调节体质,恢复体形,并省却了坐月子期间饮食料理的麻烦。
因此受到了台湾、美国、东南亚等地华裔女性的广泛青睐。
创立这一行业的第一品牌“广和坐月子公司”已服务了三十余万产妇,并得到了充分验证。
今天,广和进入大陆市场,将这个机会贡献给您。
那么您呢台湾广和月子水、米精露、胡麻油、生化汤等系列坐月产品!全场包邮!多买多送!对论坛的妈妈可以打折优惠哦!旺旺ID:翕月lcr 店铺名:台湾广和大陆总部电话:俞小姐广和坐月子食谱旺旺ID:翕月lcr 店铺名:台湾广和大陆总部电话:俞小姐广和坐月子食谱广和坐月子食谱旺旺ID:翕月lcr 店铺名:台湾广和大陆总部电话:俞小姐广和坐月子食谱旺旺ID:翕月lcr 店铺名:台湾广和大陆总部电话:俞小姐食谱做法生化汤:功效:养血、活血、化淤为主,用于产后补血、去恶露;并有提高身体抵抗力和收缩子宫作用,产后连续服用14天。
台湾月子餐详细做法第一周(代谢排毒周)(1-7天):排:排出体内废血(恶露)、废水、废气、陈旧废物,产妇刚生产完体力胃口皆不佳,食物以轻淡,好消化为主。
早餐:生化汤50ml,麻油猪肝、甜糯米粥(莲枣薏米粥)10点:生化汤50ml,红豆汤午餐:生化汤50ml,麻油猪肝、四神粥3点:生化汤50ml,红豆汤晚餐:生化汤50ml,麻油鱼、四神粥宵夜:生化汤50ml,甜糯米粥(莲枣薏米粥)饮料:养肝茶、桂圆枸杞茶、山楂茶或荔枝核茶第二周(内脏收缩周)(8-14天)(剖腹产餐前同第一周加生化汤):收,收缩子宫、骨盆,着重腰骨复原、骨盆腔复旧,促进新陈代谢,預防腰酸背痛。
早餐:麻油猪腰、甜糯米粥(莲枣薏米粥)10点:红豆汤午餐:麻油猪腰、蔬菜、糯米油饭(薏米饭)3点:红豆汤晚餐:麻油鱼、蔬菜、糯米油饭(薏米饭)宵夜:甜糯米粥(莲枣薏米粥)饮料:杜仲茶、山楂茶或荔枝核茶第三周~第四周(补充营养、恢复体力周)(15-30天或40天):补,补充元气、奶水、体力。
调养体力,补血、理气,預防老化,恢复女性肌肤的光滑与弹性。
早餐:麻油鸡、银耳莲子枸杞粥、水果10点:花生猪蹄汤午餐:麻油鸡、蔬菜、糯米油饭(薏米饭)、水果3点:花生猪蹄汤晚餐:麻油鱼、蔬菜、糯米油饭(薏米饭)宵夜:银耳莲子枸杞粥饮料:杜仲茶、山楂茶或荔枝核茶餐前准备台湾米酒富含蛋白质、氨基酸,能促进组织的愈合和母乳的合成;富含酵素,能提高神经和肌肉组织的兴奋性,预防产后忧郁;同时保留米酒行气活血的作用,能促进血液循环,防治产后肥胖。
台湾米酒的酒性和食材的食性及药材的药性协同作用,能达到产后温和热补的效果,改善虚寒的体质。
月子水的做法:配料:台湾米酒一桶共5000毫升做法:一、把台湾米酒一桶共五千毫升全部倒入锅中(建议使用非明火锅:如电磁炉锅、电饭煲、电砂锅等)开盖大火煮沸腾后转小火煮至约剩二千五百毫升即成没有酒精的月子水;二、待月子水冷却后装回桶中保存备用,代替普通水作一天饮食料理用;三、当天不能用完放入冰箱保存留作第二天用。
厨房美食菜谱:暖心和子饭的做法
和子饭,是山西人家比较常见的早餐。
其基本组合为小米、薯类、蔬菜和各种面制食物饭菜合一,是所谓“调和饭”。
冬日的早晨,来一碗热乎乎的和子饭,从心暖到胃,从头暖到脚~
食材
主料:
小米南瓜粥
清水1000g
鸡蛋50g
白菜叶100g
蘑菇100g
面粉200g
干贝20g
步骤
1.1.干贝切成薄片,白菜叶切成粗丝,蘑菇切成粒备用。
2.2.必备的调味品,因为不会写标准的学名,所以没敢放在配料里,我们这里叫“宅麻花”,非常香的一种野草花,香气类似香菇和香葱的混合。
3.3.我用的是昨天晚上剩下的一晚小米南瓜粥,在粥里
加入1000g水,大火熬开,然后把蘑菇、干贝和白菜下进去,煮开。
4.在等待锅开的过程中,准备和子饭的主角,拌面图~
5.把水龙头开成这种效果,水流越细越好。
在大碗内盛好面粉,直接在这种小水流下用筷子快速朝一个方向搅拌。
4.6.碗里的面要拌成这种均匀的小疙瘩~
7.锅开后煮进面疙瘩,再次开锅后打入鸡蛋,煮开锅即可。
5.8.加盐、老抽、白胡椒粉、醋调味,然后用炒锅加适量食用油,加热,放入“宅麻花”,等“宅麻花”变色成金黄时起锅,马上把热油“滋”进和子饭,成啦~
小贴士:1.搅拌面疙瘩一定要水流小,搅拌快,一口气,不停歇,这样才能拌出均匀的小小的面疙瘩~。
台湾广和子餐食谱,小S子餐餐单及详细做法LG GROUP system office room 【LGA16H-LGYY-LGUA8Q8-LGA162】广和月子餐简介(P02)享誉中日的“防癌之母”——中西医学博士庄淑旗是日本美智子皇后的宫廷医师,也是台湾第一位拿到中医执照的女医师,是一位和无数病患有过接触的临床医师。
她曾对三万六千名已开过刀的癌症妇女作过调查,发现容易有腰酸背痛、皮肤粗糙老化、乳房下垂、下腹突出和黑斑等症状的妇女大都是由于坐月子不良所引起的。
对于女人来说,一生有四次改变体质的重大机会——初潮期、生理期、生育期、更年期,尤其是生育期的产后调养。
因此,庄博士以其中西医学理论为基础、保留中华传统文化,研究发展出一套适合华人体质的坐月子方法,根据产妇产后特殊的生理特点,首创阶段性食补,主要是指导产妇如何在产前及产后正确的饮食及生活作息,让您在产后调理体质的同时也能兼顾身材的恢复,以此利用坐月子的宝贵时机为自己争取更青春、健康、美丽的未来。
而后因其外孙女章惠如老师生育双胞胎亲身印证其传统而独特的“养胎及坐月子方法”,亦已被公认为妇女坐月子的宝典。
多年来,庄博士在日本及台湾热心推广中国式的健康管理法,用爱心及耐心的指导,致力于所有的产妇产后的调理。
广和“月子餐”服务能有效的调节体质,恢复体形,并省却了坐月子期间饮食料理的麻烦。
因此受到了台湾、美国、东南亚等地华裔女性的广泛青睐。
创立这一行业的第一品牌“广和坐月子公司”已服务了三十余万产妇,并得到了充分验证。
今天,广和进入大陆市场,将这个机会贡献给您。
那么您呢?台湾广和月子水、米精露、胡麻油、生化汤等系列坐月产品!全场包邮!多买多送!对论坛的妈妈可以打折优惠哦!旺旺ID:翕月lcr 店铺名:台湾广和大陆总部电话:俞小姐QQ:广和坐月子食谱旺旺ID:翕月lcr 店铺名:台湾广和大陆总部电话:俞小姐QQ:广和坐月子食谱广和坐月子食谱QQ:广和坐月子食谱QQ:食谱做法生化汤:功效:养血、活血、化淤为主,用于产后补血、去恶露;并有提高身体抵抗力和收缩子宫作用,产后连续服用14天。
材料(一日份):当归16克、川芎8克、桃仁(去心)1.5克、老姜1.5克、炙草(蜜甘草)1.5克、广和坐月子水500ml。
做法:1.广和坐月子水500 ml,加入药料,慢火加盖煮50分钟,约剩300 ml;2.分三次于每餐前饮用;也可当茶喝,每次小口。
使用阶段:产后第一、二周养肝汤:功效:为了解除剖腹产麻药可能带来的副作用,例如:胀气、掉头发、失眠、记忆力减退、便秘等症状。
材料(一日份):红枣七颗、广和坐月子水280 ml。
做法:1.红枣洗净,以刀划出七条纵纹;2.放在容器中,用烧开的坐月子水冲下,加盖泡八小时(夏天应放入冰箱保存);3.用蒸器蒸之;4.等沸腾后再用文火蒸40分钟;5.将红枣挑起,只取汤。
使用阶段:产后第一、二周旺旺ID:翕月lcr 店铺名:台湾广和大陆总部电话:俞小姐QQ:食谱做法坐月子饮料:功效:生津止渴,消食减脂,减轻子宫收缩时的腹疼。
材料(五日份):干山楂300克(超市有150克每袋),广和坐月子水2500 ml。
做法:1.将山楂加入广和坐月子水中;2.大火煮开后,加盖转小火煮20分钟,约剩2000 ml;3.将汤滤出倒入容器,放入适量的黑砂糖(红糖)搅拌均匀,冷却后放入冰箱冷藏使用阶段:全阶段食用注:喝时需加热,一日量约400 ml。
薏仁饭:功效:薏仁含丰富淀粉、维生素B1,可消除浮肿,帮助多余的水分排出体外,不必担心尿不出来,还可强化肠胃道机能,增进消化吸收能力。
材料(一日份):薏仁米半杯(一次性水杯),白米一杯,广和坐月子水150 ml。
做法:1.将材料洗净,在坐月子水中浸泡三到四小时,以水超过材料1.5公分左右;2.将浸泡好的材料移入电饭锅内煮熟即可。
使用阶段:全阶段食用注:材料的用量可根据个人食量的大小来调节。
旺旺ID:翕月lcr 店铺名:台湾广和大陆总部电话:俞小姐QQ:食谱做法红豆汤:功效:强心利尿,消除“水肥体形”;但红豆吃多易胀气,故每日需控制在2碗以内。
材料:红豆70克,黑(红)糖适量,广和坐月子水450 ml。
做法:1.将红豆用清水洗净后沥干;2.将红豆放入月子水中,加盖泡5小时;3.将泡好的红豆连带月子水一起倒入高压锅中煮15分钟左右;4.熄火,加入适量的黑糖调和即可。
使用阶段:全阶段食用甜糯米粥:功效:增强肠胃蠕动,防止胃下垂,预防便秘。
材料:糯米35克,桂圆肉15枚,黑糖(红糖)适量,广和坐月子水450 ml。
做法:1.糯米洗净,与桂圆肉同放入坐月子水中,加盖泡3小时;2.将糯米粥以大火煮开后,改为小火煮40分钟;3.熄火后加入适量黑红糖搅拌均匀,即可享用。
使用阶段:全阶段食用旺旺ID:翕月lcr 店铺名:台湾广和大陆总部电话:俞小姐QQ:食谱做法麻油炒猪肝:功效:富含维生素A、B2、铁、磷的麻油炒猪肝,有助于产妇将污血排出体外。
材料:猪肝200克,带皮老姜5片,胡麻油30 ml,广和坐月子水260 ml做法:1.猪肝洗净,切成0.5公分厚度;老姜刷洗干净,连皮一起切成薄片;2.麻油倒入锅内以大火烧热,放入姜片,改转小火爆至姜片两面均皱起来,且呈褐色,但不能焦黑;3.转大火,放入猪肝快炒至变色,加入坐月子,水煮开后立即熄火,趁热享用。
使用阶段:产后第一周(自然产)四神猪肝粥:功效:剖腹产及小产后前三天食用,有防止伤口发炎,补气、利水,快速恢复产后体力,促进新陈代谢,帮助入睡等作用。
材料:淮山药50克,薏仁50克,莲子5颗,芡实15克,广和坐月子水260 ml做法:1.将材料洗净、沥干泡入坐月子水中3小时备用;2.将山药切丁备用;3.将猪肝洗净、切丁,川烫后备用;4.将1加2加盖用大火煮开后转小火煮20分钟后加入3拌匀即可食用。
使用阶段:剖腹产后第一周前三天食用旺旺ID:翕月lcr 店铺名:台湾广和大陆总部电话:俞小姐QQ:食谱做法枸杞鱼汤:功效:补充蛋白质,清肝明目。
材料:鱼120克,带皮老姜5片,麻油45 ml,枸杞12粒,广和坐月子水350 ml。
做法:1.将材料洗净;2.麻油倒入锅内以大火烧热,放入老姜片后改转小火爆至褐色,但不能焦黑;3.放入鱼肉、月子水转大火煮开,转小火加入枸杞,加盖煮5分钟后熄火,即可享用。
使用阶段:全阶段食用山药猪肝:功效:补肾气,健脾,祛恶露。
材料:山药50克,带皮老姜6片,猪肝150克,黑麻油30 ml,广和坐月子水280 ml。
做法:1.将猪肝切成1公分厚度,洗净备用;2.将山药切成小块洗净备用;3.黑麻油入锅大火烧热,放入姜片转小火,爆至褐色但不要焦黑;4.倒入猪肝转大火炒至猪肝变色,加入山药及月子水一同煮开,转小火炖50分钟即可。
使用阶段:产后第一周旺旺ID:翕月lcr 店铺名:台湾广和大陆总部电话:俞小姐QQ:食谱做法药膳猪肝:功效:补充养分,补气,恢复体力。
材料:药包袋一袋(药店淮山药10克、茯苓5克、莲子5颗、白果5克、芡实10克、薏仁10克),猪肝200克,麻油20 ml,广和坐月子水400 ml。
做法:1.将猪肝切成1公分厚度,洗净备用;2.黑麻油入锅大火烧热,放入姜片转小火,爆至褐色但不要焦黑;3.倒入猪肝转大火炒至猪肝变色,放入药包袋及月子水一同煮开,转小火煮45分钟即可。
使用阶段:产后第一周注:药包可自行去药店配制,也可采用“广和药膳补贴”。
当归鱼汤:功效:活血补血,补充营养。
材料:鱼120克,带皮老姜5片,黑麻油45 ml,当归3片,广和坐月子水350 ml。
做法:1.将材料洗净;2.将油倒入锅中大火烧热,转小火,放入老姜爆至褐色,但不要焦黑;3.加入鱼、坐月子水及当归转大火煮开,加盖转小火煮5分钟熄火即可。
使用阶段:全阶段食用旺旺ID:翕月lcr 店铺名:台湾广和大陆总部电话:俞小姐QQ:食谱做法五谷饭:功效:均衡营养,防止营养不良,还具防癌的功效。
材料(一日份):白米半杯(一次性水杯),小米1/4杯,米仁(或燕麦片)1/4杯,玉米渣1/4杯,糯米1/4杯,做法:1.将材料洗净,在坐月子水中浸泡三到四小时,以水超过材料1.5公分左右;2.将浸泡好的材料移入电饭锅内煮熟即可。
使用阶段:全阶段食用注:材料的用量可根据个人食量的大小来调节。
糙米饭:功效:调节和维持体内内分泌平衡,促进代谢,防止肥胖。
材料(一日份):糙米一杯(一次性水杯),白米半杯。
做法:1.将材料洗净,在坐月子水中浸泡三到四小时,以水超过材料公分左右;2.将浸泡好的材料移入电饭锅内煮熟即可。
使用阶段:全阶段食用注:材料的用量可根据个人食量的大小来调节。
旺旺ID:翕月lcr 店铺名:台湾广和大陆总部电话:俞小姐QQ:食谱做法麻油鱼汤:功效:补充蛋白质和钙质,鲫鱼、鲢鱼还有促进乳汁分泌的作用。
材料:鱼120克,带皮老姜5片,麻油45 ml,广和坐月子水350 ml。
做法:1.将材料洗净;2.麻油倒入锅内以大火烧热,放入老姜片后改转小火爆至褐色,但不能焦黑;3.放入鱼肉、月子水转大火煮开,转小火,加盖煮5分钟后熄火,即可享用。
使用阶段:全阶段食用山药木耳排骨:功效:润肺补肾,健脑益气。
材料:山药100克,黑木耳(干)2克,带皮老姜5片,排骨200克,麻油35 ml,广和坐月子水600 ml。
做法:1.木耳用温水浸泡1小时,以泡软为标准,沥干备用;2.将山药切成小块洗净备用;3.黑麻油入锅大火烧热,放入姜片转小火,爆至褐色但不要焦黑;4.倒入排骨、木耳翻炒20秒,加入山药及月子水一同煮开,转小火炖50分钟即可。
使用阶段:产后第一周旺旺ID:翕月lcr 店铺名:台湾广和大陆总部电话:俞小姐QQ:食谱做法首乌鱼汤:功效:补肝,益肾,养血,美颜等。
材料:鱼120克,带皮老姜5片,制何首乌3片,枸杞8粒,麻油45 ml,广和坐月子水350 ml。
做法:1.将材料洗净;2.麻油倒入锅内以大火烧热,放入老姜片后改转小火爆至褐色,但不能焦黑;3.放入鱼肉、首乌、枸杞、月子水用大火煮开,转小火,加盖煮5分钟后熄火,即可享用。
使用阶段:全阶段食用黑米饭:功效:开胃益中,健脾暖肝,明目活血,美颜等。
材料(一日份):黑米一杯(一次性水杯),白米半杯。
做法:1.将材料洗净,在坐月子水中浸泡三到四小时,以水超过材料公分左右;2.将浸泡好的材料移入电饭锅内煮熟即可。
使用阶段:全阶段食用注:材料的用量可根据个人食量的大小来调节。
旺旺ID:翕月lcr 店铺名:台湾广和大陆总部电话:俞小姐QQ:食谱做法素炖品:功效:补充植物蛋白。
材料:素炖品1袋(可调换不同种类),枸杞12粒,麻油30 ml,广和坐月子水300 ml。
做法:1.麻油倒入锅内以大火烧热,放入老姜片后改转小火爆至褐色,但不能焦黑;2.开袋放入素炖品翻炒10秒,加入月子水及枸杞转大火煮开,转小火,加盖煮10分钟即可。