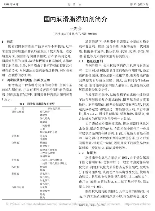
主要润滑油添加剂一览表
- 格式:doc
- 大小:26.50 KB
- 文档页数:3
润滑油添加剂分类
润滑油添加剂是一种化学物质,用于增强润滑油的性能。
润滑油添加剂摇号广泛,种类繁多,下面我们主要介绍一下润滑油添加剂的分类。
1、摩擦剂
摩擦剂可以提高润滑油的摩擦性能,并减少摩擦和磨损,使设备更加耐用。
常用的摩擦剂包括锆蒙脱石、聚四氟乙烯、石墨等。
2、抗氧化剂
抗氧化剂可以延长润滑油的使用寿命,减少因老化而引起的沉积物和腐蚀,以保持高水平的润滑性能。
常用的抗氧化剂有二元酚、邻苯二酚、三苯基磷酸等。
3、清洗剂
清洗剂是通过合理选择肥皂和合成清洗剂制成的混合物,可以清除发动机内沉积物和杂质。
常用的清洗剂有烷基化苯磺酸钠、烷基苯磺酸钠等。
4、乳化剂
乳化剂可以使水与油稳定地混合在一起,并防止油中混入水分而导致腐蚀、氧化和污染。
乳化剂通常采用表面活性剂,如碳酸钠、丙二醇单硬脂酸酯等。
5、减摩剂
减摩剂可以减少表面的摩擦和磨损,并增加油膜的稳定性。
常用的减摩剂有硫化对二甲苯、硫代磷酸酯等。
6、黏度指数改进剂
黏度指数改进剂可以提高油的黏度和黏度指数,使油在不同温度和使用条件下保持稠度均匀。
常用的黏度指数改进剂有多聚丙烯酸酯、聚己二酸酯等。
7、抗泡剂
抗泡剂可以减少在润滑油中的空气和气体生成,增强润滑油的润滑性能。
常用的抗泡剂有聚硅氧烷、二乙醇酰胺等。
8、抗磨剂
总之,润滑油添加剂的种类和用途多种多样,可以根据不同的使用条件和要求进行选择,以保证润滑油的最佳性能和使用寿命。
极压抗磨添加剂一些含磷、氯、硫的化合物具有极压和抗磨性。
一般磷化合物具有抗磨性,而氯化物与硫化物具有极压性。
同时含氯和磷化合物和含磷或硫化合物,既具有极压性,又具有抗磨性。
为了改进润滑脂的抗磨性和极压性可以混合使用两种或更多的添加剂。
极压剂和抗磨剂的类型见表2。
表2极压和抗磨添加剂二烷基二硫代氨基甲酸盐是近20多年来引人注目的通用多效添加剂,这类添加剂已成功地用于许多润滑脂和发动机油及工业润滑油中。
二烷基二硫代氨基甲酸的二价和三价金属盐,是润滑剂的多效能添加剂。
它具有抗氧化、抗磨和极压剂的功能,有的还具有金属钝化剂的功能。
锌盐和镉盐主要用做抗氧剂,但也兼有一些抗磨和极压性能。
钼、铝、锑盐主要用做抗磨极压添加剂,但也兼有一些抗氧化性能。
锌盐还可起到金属钝化剂的作用。
引人注目的另一类型的抗磨极压添加剂是硼酸盐或硼酸酯类。
它是一类新型极压抗磨添加剂,不含磷、硫、氯等活性元素。
它是所谓的“惰性”极压抗磨添加剂。
通过分散剂(如阴离子表面活性剂石油磺酸钠)将无机硼酸盐以极细的颗粒分散到矿物油中,分散体系中硼酸盐是非结晶小球,平均直径为0.1μm。
硼酸盐具有以下优点:①抗磨极压效果好,特别是在低黏度油中具有良好的抗磨极压效果。
国外称之为“节能油”的齿轮油,主要是由低黏度油加含硼添加剂制成,满足了抗磨极压性的要求。
②硼酸盐极压剂的使用寿命长。
因为硼酸盐的作用机理是由渗硼形成的FexBy形式的极压膜,这一层表面膜具有较高硬度,较好的抗磨性,较好的抗高温氧化、耐腐蚀性。
而含磷、硫、氯活性元素的极压性,作用机理主要是活性元素同金属(铁)起化学反应生成一层膜,这层膜的抗剪切强度比基础金属(铁)的低。
因而在使用过程中,这层膜容易被磨掉,换句话说,含磷、硫、氯的极压性,在使用过程中消耗得比硼酸盐快。
表现在使用寿命上,硼酸盐显得长。
③硼酸盐添加剂的抗磨性,对金属材料的选择性不敏感,换句话说,硼酸盐添加剂对各种金属材料都比较适应。
润滑脂组成之添加剂
添加剂
具有提高润滑脂抗氧化性能的添加剂有:2.6-二叔丁基对甲酚、苯基紫胺、酸钠等。
在润滑脂中,防止金属生锈的添加剂有:石油磷酸钡、环烷酸锌、亚硝酸钠等
能提高润滑脂润滑性的添加剂有:硫化烯烃、磷酸三甲酚酯、环烷酸铅、二烷基二硫代氨基甲酸锑、二烷基二硫代氨基甲酸氧化钼等。
稳定剂的作用是使稠化剂和基础油稳定地结合而不产生析油现象。
对润滑脂中的皂结构具有稳定作用的添加剂有:甘油、高级醇、脂肪酸、碘酸盐等。
钙基润滑脂中的水也是一种结构稳定剂。
不同润滑脂使用的稳定剂也不同,如钙基脂用微量水(1%~2%)作稳定剂,一旦钙基脂失去水分,脂的结构就完全被破坏,从而造成严重的油皂分离。
⑤黏附剂
可增强润滑脂黏附性的添加剂有:聚异丁烯、乙烯丙烯共聚物、聚甲基丙烯酸酯等。
固体润滑剂是指用以分隔摩擦副对偶表面的一层低剪切阻力的固体材料。
对于这类材料,除了要求具有低剪切阻力外,与基底表面之间还应具备较强的键联力。
这也就是说,载荷由基底承受,而相对运动发生在固体润滑剂内。
常用的固体润滑剂有:层状固体材料(如石墨、二硫化钼、氮化硼等),某些无机化合物(如氟化锂、氟化钙、氧化铅、硫化铅等),软金属(如铅、铟、锡、金、银、镉等),高分子聚合物(如尼龙、聚四氟乙烯、聚酰亚胺等)。
油溶黄、汉沙黄、孔雀蓝、颜料绿、油溶黑等。
润滑油是工业中常常用到的机油,很多人都知道润滑油却不知道润滑油中的各种添加剂,下面小编为大家详细介绍下。
1:清净剂 Detergents通过化学反应或吸附在沉淀物的母体上,中和并保持其在油中的溶解状态。
如:各种磺酸盐、酚盐、水扬酸盐、磺酸钡、磺酸钙、BA-50等。
2:分散剂 Dispersants借助极性基团的吸附与油泥和烟灰结合,防止其聚集,保持分散在油中。
如:各种丁二酰亚胺、丁二酸酯、曼尼希碱等。
3:抗氧剂 Antioxidants中断氧化反应初期的自由链反应或分解过氧化物,终止自由基反应,从而延缓润滑油的氧化。
如:ZDDP、屏蔽酚、硫化烷基酚、芳胺、有机酸铜盐、Elco 108等。
4:金属钝化剂 Metal deactivators在金属表面与金属离子络合形成钝化薄膜,以减少金属对油品氧化的催化作用。
如:含氮和含硫式有机胺类、硫化物、亚磷酸酯盐等螯合剂。
5:防腐和防锈剂Anticorrosive and Antirust是一些极性化合物,对金属有很强的吸附力,能在金属和油的界面上形成紧密的吸附膜以隔绝水分、潮气和酸性物质的侵蚀;防锈剂还能阻止氧化、防止酸性氧化物的生成,从而起到防锈的作用。
能防止非铁金属表面腐蚀和铁类金属表面锈蚀。
如:ZDDP、碱性金属磺酸盐、脂肪酸和胺、硼酸胺、羧酸胺。
6:摩擦改进剂 Friction modifiers agents也叫油性剂,都是带有极性分子的活性物质,优先吸附在金属表面,形成牢固的吸附膜,在接近边界润滑条件下,防止金属磨擦面而减少摩擦。
如:有机脂肪酸、胺类、硫磷酸铝、硫化烯烃、动植物油、磷酸酯、硫化猪油等。
7:极压添加剂 Extreme pressure additives在很高负荷或冲击负荷下通过化学反应在微信gh_29f8639a263f金属表面形成具有低剪切强度的固体膜,防止金属间表面擦伤或熔焊。
如:ZDDP、亚磷酸酯、硫化烯烃、硫化脂肪酸、硼酸盐、含S、P、N化合物、磷酸酯等。
润滑油添加剂主要成分润滑油添加剂是一种用于改善润滑油性能的化学物质。
它们通常是由多种不同的化合物组成,每种化合物都有特定的功能和作用。
本文将介绍润滑油添加剂的主要成分及其功能。
1. 抗氧化剂抗氧化剂是润滑油添加剂中的重要成分之一。
由于润滑油在使用过程中会受到热、氧化和污染等因素的影响,抗氧化剂的作用是防止润滑油氧化,延长其使用寿命。
常见的抗氧化剂有二苯胺类、酚醛类和腈类等。
2. 清净分散剂清净分散剂是用来清洁和分散发动机内部的沉积物和杂质的成分。
它们能够有效地清除发动机内部的积碳、油泥和杂质,并将它们分散在润滑油中,以防止其再次沉积。
清净分散剂通常是由磷酸盐、磺酸盐和多元醇等化合物组成。
3. 防磨剂防磨剂是一种能够减少金属之间摩擦和磨损的成分。
它们能够在金属表面形成一层保护膜,减少金属间的直接接触,从而减少摩擦和磨损。
常见的防磨剂有磷酸酯类、硫化物类和磺酸盐类等。
4. 析乳剂析乳剂是一种能够将润滑油中的水分析出并分散的成分。
它们能够有效地防止润滑油中的水分对润滑性能的影响,同时还能够防止水分引起的腐蚀和氧化。
常见的析乳剂有乙醇胺、磺酸盐和聚乙二醇等。
5. 抗泡剂抗泡剂是一种能够抑制润滑油产生气泡和泡沫的成分。
它们能够破坏润滑油中的气泡,并防止泡沫的形成。
抗泡剂通常是由硅酸盐、聚硅氧烷和磺酸盐等化合物组成。
6. 降低摩擦系数剂降低摩擦系数剂是一种能够减少摩擦力的成分。
它们能够在金属表面形成一层润滑膜,降低金属间的摩擦系数,从而减少能量损失和磨损。
常见的降低摩擦系数剂有硫化物、磺酸盐和磷酸酯等。
润滑油添加剂的主要成分包括抗氧化剂、清净分散剂、防磨剂、析乳剂、抗泡剂和降低摩擦系数剂等。
它们各自具有不同的功能和作用,共同提高润滑油的性能,延长其使用寿命。
了解润滑油添加剂的成分及其功能对正确选择和使用润滑油具有重要意义。
人体润滑剂的配方人体润滑剂是一种用于性爱或个人自慰时增加性行为舒适度的产品。
它可以在性活动中减少摩擦,提供更顺畅的体验。
人体润滑剂的配方通常是基于水、硅胶或油脂等成分的混合物。
下面将介绍几种常见的人体润滑剂配方,以及它们的特点和使用注意事项。
1. 水基润滑剂配方水基润滑剂是最常见的一种人体润滑剂,由水和黏稠剂(如羟乙基纤维素)组成。
它们易于清洗,不会破坏乳胶避孕套,并且与几乎所有的性玩具兼容。
水基润滑剂适用于大部分人,特别是对于那些对化学成分敏感的人来说,它是一个安全的选择。
然而,它的滑润效果不如硅胶润滑剂持久,需要在使用过程中经常补充。
2. 硅胶润滑剂配方硅胶润滑剂由硅油和增稠剂(如二甲基聚硅氧烷)组成。
它具有极好的润滑性能,持久性较高,不易干燥。
硅胶润滑剂可以在水下使用,不会被水冲刷掉,因此非常适合在浴缸或花洒下使用。
然而,硅胶润滑剂不应与硅胶性玩具一起使用,因为它们可能会相互反应,导致性玩具变质。
此外,硅胶润滑剂在清洗时较难去除,可能会在衣物上留下残留物。
3. 油脂润滑剂配方油脂润滑剂主要由植物油(如橄榄油、椰子油)或矿物油(如凡士林)等成分组成。
它们具有出色的润滑效果,并且持久性很高。
油脂润滑剂在性爱中提供了更加顺滑的感觉,但与乳胶避孕套和性玩具不兼容,因为它们可能会破坏乳胶材质。
此外,油脂润滑剂不易被水冲刷掉,清洗时可能需要使用肥皂和温水。
4. 水和硅胶混合润滑剂配方水和硅胶混合润滑剂是最近出现的一种新型配方。
它们结合了水基润滑剂和硅胶润滑剂的优点,提供了更持久的滑润效果,并且易于清洗。
这种配方适用于那些需要持久滑润感受,但又担心硅胶润滑剂可能对性玩具造成损害的人。
在选择和使用人体润滑剂时,有几点需要注意:1. 注意成分:不同的人体润滑剂配方可能对不同的人产生不同的反应,因此在使用之前最好先测试一下自己的皮肤对成分的敏感程度。
2. 避免使用添加剂:一些人体润滑剂可能添加了香味或颜色等添加剂,这些可能会引起过敏反应或刺激性不适,因此最好选择无添加剂的产品。
成人润滑液配方
成人润滑液通常由多种成分组成,包括水、甘油、丙二醇、纤维素等。
具体的配方可能因品牌和产品而异,但以下是一个常见的成人润滑液配方示例:
- 水:作为基础溶剂,占据配方的大部分比例。
- 甘油:一种保湿剂,可增加产品的滑溜感和滋润度。
- 丙二醇:一种有机溶剂,有助于增加产品的溶解性和稳定性。
- 纤维素:一种增稠剂,可提高产品的黏度和稠度。
- 卡波姆:一种胶凝剂,可使产品形成凝胶状。
- 苯甲酸钠:一种防腐剂,用于延长产品的保质期。
- 氢氧化钠:一种 pH 调节剂,可将产品的 pH 值调整到适宜的范围。
- 香味剂:可根据需要添加,以提供宜人的气味。
请注意,这只是一个示例配方,实际的成人润滑液配方可能会有所不同。
此外,润滑液的配方可能会因不同的用途、品牌和法规要求而有所变化。
如果你对特定的成人润滑液配方有更详细的需求,建议咨询相关的专业人士或参考相关的产品说明。
国产润滑油添加剂单剂名称代号对照表类代名称清净剂T低碱值石油磺酸钙T中碱值石油磺酸钙T高碱值石油磺酸钙T低碱值合成磺酸钙T中碱值合成磺酸钙T高碱值合成磺酸钙T超碱值合成磺酸钙T聚异丁烯硫磷化钡盐T烷基水杨酸钙T中碱值环烷酸钙T高碱值环烷酸钙T高碱值环烷酸钙T硫化烷基酚钙T中碱值硫化烷基酚钙T高碱值硫化烷基酚钙分散剂T单烯基丁二酰亚胺T聚异丁烯丁二酰亚胺T双丁二酰亚胺T聚异丁烯多丁二酰亚胺(低氮) T高分子量聚异丁烯丁二酰亚胺抗氧抗腐剂T烷基芳基硫代磷酸锌T二烷基硫代磷酸锌(ZDDP)T硫磷双辛基碱性锌盐、长链伯烷基二硫代磷T硫磷伯仲醇基锌盐、碱式硫磷双辛伯烷基锌T硫磷丙辛仲伯烷基锌盐极压抗磨剂T氯化石蜡T氯化烷基芳基硼酸钙T亚磷酸二正丁酯T硫磷酸含氮衍生物T TCP、磷酸三甲酚酯T硫代磷酸胺盐T酸性磷酸脂胺盐,如丁基异辛基磷酸十二胺T硫代磷酸三苯酯T硼化硫代磷酸酯胺盐T硼酸酯胺盐,硫代亚磷酸O,O-二(十二烷T硫化异丁烯T二苄基二硫化物T氨基硫代酯T多烷基苄硫化物T二丁基二硫代氨基甲酸钼T二烷基二硫代氨基甲酸锑T二丁基二硫代氨基甲酸铅T油状硼酸钾油T硫化鲸鱼油性剂和摩擦改进剂T二聚酸T油酸乙二醇酯T硫化棉籽油T硫化烯烃棉籽油T苯三唑脂肪酸胺盐T双唑脂肪胺衍生物T膦酸酯T硫磷酸钼T二烷基二硫代磷酸氧钼T烷基硫代磷酸钼T烷基硫代磷酸钼抗氧剂和金属减活剂T2,6-二叔丁基对甲酚T混合型液体屏蔽酚T硫化烷基酚抗氧剂T硫化烷基酚液体抗氧剂T2,6-二叔丁基-4-羟基苯基丙酸酯T N-苯基-α-萘胺T烷基二苯胺T苯三唑衍生物T杂环衍生物T噻二唑衍生物粘度指数改进剂T聚乙烯基正丁基醚T聚甲基丙烯酸酯T聚异丁烯T乙丙共聚物T乙丙共聚物防锈剂T石油磺酸钡T石油磺酸钠T十七烯基咪唑啉烯基丁二酸盐T环烷酸锌T二壬基萘磺酸钡T苯并三氮唑T合成磺酸镁T烷基磷酸咪唑啉盐T氧化石油脂钡皂T十二烯基丁二酸T十二烯基丁二酸半酯降凝剂T烷基萘T聚α烯烃T富马酸酯与醋酸乙烯酯共聚物T聚丙烯酸酯抗泡剂T甲基硅油T丙烯酸与醚共聚物T丙烯酸与醚共聚物抗乳化T胺的四聚氧丙撑衍生物T环氧乙烷、丙烷嵌段聚醚。
机械设备润滑油的添加剂经过分馏、精制、脱蜡和补充精制得到的基础油并不是成品润滑油,在很多情况下是满足不了各种设备的润滑要求的。
因此,为了使润滑油具有设备所需要的性能,人们研制或选用多种具有特殊性能的化合物,并添加到基础油中去。
这些化合物就是本节所介绍的润滑油添加剂。
润滑油品质量的优劣决定于基础油的精制水平和添加剂的品种、质量。
润滑油添加剂大多是各种有机化合物,为了达到应有的效能,添加剂必须能很好地溶于(或分散于)油中,在储存及使用时稳定,不易发生变化,并且不损坏润滑油的其他性能。
一、清净分散剂清净分散剂亦可细分为清净剂、分散剂,它是润滑油添加剂中最主要的添加剂之一,更是发动机油必需的添加剂。
发动机在工作过程中,其内部总会出现一些污垢。
这些污垢主要是燃料(甚至包括部分进入燃烧室的发动机油)的不完全燃烧产物以窜气形式通过活塞环及缸壁的间隙,进入曲轴箱和发动机油箱;另一部分则是润滑油在发动机内苛刻的工况条件下生成的氧化产物。
它们以漆膜、积炭和油泥的形式吸附于活塞上,并粘附、沉积于曲轴箱和机油箱。
清净剂在高温运转条件下能够防止或抑制机油氧化而生成沉积物,并且能够把在活塞及气缸壁上形成的漆膜和积炭"洗涤"下来,从而使发动机内部表面保持清洁。
分散剂能够吸附在较低的运转温度下形成的油泥,防止其凝聚成油泥沉积物,并使其分散开来,悬浮于机油中。
这时虽然机油的颜色会变深(黑).但却不会堵塞机油管路和滤清器,也不会使油的粘度上升。
清净剂多半是金属有机化合物,而分散剂则多为不含金属的有机聚合物(即所谓的无灰分散剂)。
无论是清净剂或是分散剂,几乎都是一些油溶性的皂类化合物。
它们的化学结构都是一些具有长的烃基链的某种酸的盐类物质。
从它们的阳离子看,基本上是钙、钡、钠、镁、锌和胺的盐类;从它们的酸的类型来看,又可分为磷酸盐、硫代磷酸盐、酚盐和水杨酸盐、丁二酸的胺盐(主要是它的酰亚胺)。
此外,清净剂多是高碱性物质。
经济型乘用车发动机油复合剂发布时间:[ 2009-11-18 0:41:57 ]经济型乘用车发动机油复合剂9330应用HiTEC-9330是雅富顿公司最新研发的、用于调配乘用车发动机油的复合剂。
在不需要其它补剂的情况下,该剂可以最经济的加剂量下满足从API SC/CC 到 SL/CF质量级别的要求。
同时HiTEC-9330的推出也丰富雅富顿公司现有的产品线,并适用于中东和亚太基础油。
另外,HiTEC-9330在不同的API性能要求下,也可以满足JASO MA 4-T摩托车油的质量级别。
推荐用量*在不同基础油中的配方推荐和粘度指数改进剂的使用,请联系雅富顿公司的销售代表。
典型特性储存、操作和毒性1.推荐最高的调和温度:70℃。
2.安全数据资料可以从雅富顿公司获得。
3.有效期限:常温下保存24个月。
T101 101 清净剂低碱值石油磺酸钙T102 102 清净剂中碱值石油磺酸钙T103 103 清净剂高碱值石油磺酸钙T104 104 清净剂低碱值合成磺酸钙T105 105 清净剂中碱值合成磺酸钙T106 106 清净剂高碱值合成磺酸钙T106A 106A 清净剂高碱值合成磺钙T107 107 清净剂超碱值合成磺酸镁T108 108 清净剂硫磷化聚异丁烯钡盐T108A 108A 清净剂硫磷化聚异丁烯钡盐T109 109 清净剂烷基水杨酸钙T111 111 清净剂环烷酸镁T114 114 清净剂高三值环烷酸钙T121 121 清净剂中碱值硫化烷基酚钙T122 122 清净剂高三值硫化烷基酚钙T151 151 分散剂单烯基丁二酰亚胺T152 152 分散剂双烯基丁二酰亚胺T153 153 分散剂多烯基丁二酰亚胺T154 154 分散剂聚异丁烯丁二酰亚胺(高氮)T155 155 分散剂聚异丁烯丁二酰亚胺(低氮)T201 201 抗氧抗腐剂硫磷烷基酚锌盐T202 202 抗氧抗腐剂硫磷丁辛基锌盐T203 203 抗氧抗腐剂硫磷双辛基碱性锌盐T203A 203A 抗氧抗腐剂硫磷双辛基碱性锌盐T204 204 抗氧抗腐剂硫磷二烷基锌盐T205 205 抗氧抗腐剂硫磷二烷基锌盐T301 301 极压抗磨剂氯化石蜡T304 304 极压抗磨剂酸性亚磷酸二丁酯T305 305 极压抗磨剂硫磷酸含氮衍生物T306 306 极压抗磨剂磷酸三甲酚酯T307 307 极压抗磨剂硫代磷酸胺盐T308 308 极压抗磨剂异辛基酸性磷酸酯十八胺盐T309 309 极压抗磨剂硫代磷酸三茜酸T321 321 极压抗磨剂硫化异丁烯T322 322 极压抗磨剂二苄基二硫化物T323 323 极压抗磨剂氨基硫代酯T341 341 极压抗磨剂环烷酸铅T351 351 极压抗磨剂二丁基二硫代氨基甲酸钼T352 352极压抗磨剂二丁基二硫代氨基甲酸锑T353 353极压抗磨剂二丁基二硫代氨基甲酸铅T361 361极压抗磨剂硼酸盐极压抗磨剂硼化油酰胺极压抗磨剂A-型有机铜化合物极压抗磨剂磷酸三(2,3-二氯丙烷)酯WH-E 有机硫化物T401 401 油性剂硫化鲸鱼油T402 402 油性剂二聚酸T403 403 油性剂油酸乙二醇酯T403A 403A 油性剂油酸乙二醇酯T404 404 油性剂硫化棉籽油T405 405 油性剂硫化烯烃棉籽油-1T405A 405A 油性剂硫化烯烃棉籽油-2T406 406 油性剂苯骈三氮唑脂肪酸胺盐油性剂亚磷酸三苯脂油性剂磷酸三乙酯油性剂油酸丁酯油性剂硬脂酸丁脂油性剂苯二甲酸二辛酯油性剂风吹菜油油性剂油酸油性剂SOS 油性剂油性剂SOAE 油性剂T451 451 摩擦改进剂磷酸酯T461 461 摩擦改进剂硫磷酸钼摩擦改进剂油酸环氧酯减摩剂FJM-1型节能材料减摩剂异氰尿酸三聚氰铵减摩剂TRIWON节能减摩剂减摩剂有机钼节能减摩剂减摩剂有机硼节能减摩剂减摩剂GRT 节能减摩剂减摩剂YGC 节能减摩剂减摩剂SAI 同T501 501 抗氧剂2,6 二叔丁基对甲酚T502 502 抗氧剂2,6- 二叔丁基混合酯T511 511 抗氧剂4,4- 亚甲基双(2,6- 二叔丁基酚)T521 521 抗氧剂2,6- 二叔丁基-α二甲氨基对甲酚T531 531 抗氧剂N- 苯基-α萘胺T532 532 含苯三唑衍生物复合剂抗氧剂四[β(3,5-二叔丁基-4-羟基苯基丙)酸]季戊四醇酯抗氧剂β- (3,5-叔丁基-4-m羟基苯基丙)酸十八碳醇酯抗氧剂硫化氨基甲酸锌抗氧剂二酚基丙烷T551 551 金属减活剂噻二唑衍生物T561 561 金属减活剂噻二唑衍生物T601 601 粘度指数改进剂聚乙烯基正丁基醚T602 602 粘度指数改进剂聚甲基丙烯酸酯T603 603 粘度指数改进剂聚异丁烯T603A 603A 粘度指数改进剂聚异丁烯T603B 603B 粘度指数改进剂聚异丁烯T603C 603C 粘度指数改进剂聚异丁烯T603D 603D 粘度指数改进剂聚异丁烯T611 611 粘度指数改进剂乙丙共聚物T612 612 粘度指数改进剂乙丙共聚物(6.5%)T612A 612A 粘度指数改进剂乙丙共聚物(8.5%)T613 613 粘度指数改进剂乙丙共聚物(11.5%)T614 614 粘度指数改进剂乙丙共聚物(13.5%)T631 631 粘度指数改进剂聚丙烯酸酯粘度指数改进剂丁二酰亚胺乙丙共聚物粘度指数改进剂分散型乙丙共聚物粘度指数改进剂苯乙烯-双烯共聚物T621/622 粘度指数改进剂分散型乙丙共聚物(高/低氮)粘度指数改进剂顺丁橡胶粘度指数改进剂无规聚丙烯粘度指数改进剂聚异丁烯T701 701 防锈剂石油磺酸钡T701B 防锈剂合成磺酸钡防锈剂重烷基苯磺酸钡T702 702 防锈剂石油磺酸钠T702A 防锈剂合成磺酸钠防锈剂重烷基苯磺酸钠T703 703 防锈剂十七烯基咪唑啉烯基丁二酸盐T704 704 防锈剂环烷酸锌T705 705 防锈剂二壬基萘磺酸钡盐T706 706 防锈剂苯骈三氮唑T707 707 防锈剂合成磺酸镁T708 708 防锈剂烷基磷酸咪唑啉盐T743 743 防锈剂氧化石油脂钡皂T746 746 防锈剂烯基丁二酸酯防锈剂烯基丁二酸酯防锈剂羊毛脂镁皂防锈剂失水山梨糖醇单油酸酯防锈剂油酸三乙醇胺酯防锈剂磺化蓖麻油防锈剂蓖麻酯钾防锈剂三古丁胺防锈剂羊毛脂防锈剂T8-MC防锈润滑剂防锈剂CY-11水溶性防锈剂T801 801 降凝剂烷基萘T803 803 降凝剂聚α烯烃T803A 803A 降凝剂聚α烯烃-1T803B 803B 降凝剂聚α烯烃-2T805 805 降凝剂聚α烯烃-3T806 806 降凝剂α- 烯烃4T814 814 降凝剂聚丙烯酸酯T901 901 抗泡剂甲基硅油T911 911 抗泡剂丙烯酸与醚共聚物T912 912 抗泡剂丙烯酸与醚共聚物EL 系列抗泡剂蓖麻油聚氧乙烯醚T1001 1001 抗乳化剂胺与环氧化物缩合物T1002 1002 抗乳化剂环氧乙烷、丙烷嵌段聚醚抗乳化剂聚环氧乙烷-环氧丙烷醚平平加乳化剂脂肪醇聚氧乙烯醚OP 系列乳化剂烷基酚聚氧乙烯醚NP 系列乳化剂壬基酚聚氧乙烯醚乳化剂磺化油DIH乳化剂磺化油乳化剂山梨糖醇酐单油酸酯美国雅富顿(原乙基)润滑油添加剂主要产品,如需详细资料请联系深圳华润公司种类内燃机油复合剂产品名称质量级别加剂量(%wt)备注H-9300 SE~SM 4.0~9.9 H-9310补强H-9386 SL/CF/CF-4 11.0H-953 SM/SL/CF 12.5% 专用于PAO调配全合成PROSUS SM 全配方PAO和酯类全合成H-1280 CD 5.0 中国基础油台架H-1272 CF/CD 5.0/4.0 10 TBNH-1275 CF-4 9.2 11 TBNH-1204A CH-4/CG-4/CF-4/SJ/SH 12.4 已复合降凝剂H-1221 CI-4/SL 13 已复合降凝剂,大于10TBNH-1229 CI-4+/SL 14.8%齿轮油复合剂H-343 GL-5/GL-4 4.2/2.1 中国基础油台架重负荷/中负荷 1.5/1.0H-317 优质工业齿轮油 1.8自动传动液复合剂H-410 DEXRON-IID 10.2H-2440 DEXRON- IID/Ⅲ(H) 7.5/10H-3429 DEXRON-Ⅲ(H) 全配方H-4006 DEXRON- VI 全配方粘指改进剂H-5748H-5777 分散型OCP液压油复合剂H-521 Denision HF-0等0.85 多种基础油台架H-543(无灰Denision HF-0等0.87 多种应用领域螺杆空压机油DAH 1.2 应用于I/II/III/PAO类造纸机油 1.5 透平油复合剂H-2571 常规0.8H-2590A 无灰0.35~0.62导轨油复合剂H-510 L-HG 2.25 优异的粘滑性能清净剂H-611 高碱值磺酸钙清净剂307TBN(RohMax)降凝剂VI-156 应用于发动机油,齿轮油,液压油等广泛领域VI-250 与各类基础油感受性较好粘度指数改进剂V8-310 应用于齿轮油,液压油V2-602 应用于发动机油用途分类:清净分散剂型号:115B CAS:NULL品牌:兰炼执行标准:GB 产品规格:200硫化烷基酚钙 T115B产品简介本产品具有良好的高温清净性和较强的酸中和能力,并具有一定的抗氧抗腐性能及抗磨损性能,对控制活塞顶环积炭效果显著,本品皂含量高,碱保持性较好,同时具有较好的分水性能.产品应用本品与磺酸盐、烷基水扬酸盐、环烷酸盐、丁二酰亚胺无灰剂、ZDDP等系列产品均有较好的配伍性,本品具有良好的添加剂协同效应,广泛应用于调制船用汽缸油及中高档次的内燃机油。
润滑油添加剂的种类和应用1.抗氧化剂:润滑油在接触空气时会氧化,导致油的性能下降。
抗氧化剂的添加可以延长润滑油的使用寿命,提高其氧化稳定性。
常见的抗氧化剂有酚类、二硫化物和羰基化合物等。
2.清洁剂:润滑油在使用过程中会积累杂质和沉淀物,影响其性能。
清洁剂的添加可以有效清除油中的杂质,保持油的清洁度。
常见的清洁剂有分散剂、溶剂和界面活性剂等。
3.极压剂:在重负荷和高温下,润滑油容易失去润滑性能,造成金属间的摩擦和磨损。
极压剂的添加可以形成一层保护膜,减少金属间的直接接触,提高润滑性能。
常见的极压剂有磷酸盐、硫化物和酚醛树脂等。
4.减摩剂:润滑油的主要功能之一就是减少金属间的摩擦和磨损。
减摩剂的添加可以在金属表面形成一层润滑膜,减少摩擦力和磨损。
常见的减摩剂有有机化合物、硅油和聚合物等。
5.抗磨剂:润滑油在金属表面形成抗磨膜,减少金属间的磨损。
抗磨剂的添加可以增强润滑油的抗磨性能,延长机械设备的使用寿命。
常见的抗磨剂有磷酸盐、硫化物和铜酮等。
6.乳化剂:润滑油的乳化剂可以将其与水混合形成乳液,用于冷却和润滑。
乳化剂的添加可以增强润滑油的乳化性能,提高润滑效果。
常见的乳化剂有界面活性剂和聚合物等。
7.抗泡剂:润滑油在使用过程中容易产生气泡,影响其润滑效果。
抗泡剂的添加可以减少气泡的产生和稳定,提高润滑油的泡沫抑制性能。
常见的抗泡剂有硅油、聚合物和界面活性剂等。
以上是润滑油添加剂的一些常见种类和应用。
润滑油添加剂可以根据不同的润滑要求进行配置和使用,以提高润滑油的性能和寿命。
在选择和使用润滑油添加剂时,应根据具体的应用条件和要求进行合理的选择,以确保润滑系统的正常运行和机械设备的可靠性。
各类润滑油中加入的添加剂的种类润滑油是一种用于减少机械零件间摩擦和磨损的润滑剂。
为了提高润滑油的性能,通常会向其添加一些化学物质,这些化学物质称为添加剂。
添加剂可以改善润滑油的黏度、抗氧化性能、清洁性能、防腐性能、抗磨损性能等。
以下是几种常见的润滑油添加剂的种类:1.抗氧化剂:抗氧化剂主要用于预防润滑油在高温、高压下氧化分解。
常见的抗氧化剂包括二苯基二胺(DPA)、对二甲苯二胺(PMDA)等。
2.清净分散剂:清净剂用于清除发动机内部沉积物和杂质,预防积碳和淤泥形成。
常见的清净剂有聚异丙基丙烯酸酯(PIBMA)、烷基磺酸钠等。
3.防腐剂:防腐剂用于保护润滑油和机械零件不受腐蚀。
常见的防腐剂有十八烷基硫酸钠(TBN)、有机锡化合物等。
4.摩擦改良剂:摩擦改良剂主要用于降低机械零件间的摩擦和磨损。
常见的摩擦改良剂有磷酸亚酯酸酐(ZDDP)、有机磷酸酯等。
5.工作润滑剂:工作润滑剂用于提高润滑油在高温、高负荷工况下的润滑性能。
常见的工作润滑剂有可逆双酰胺(IR)等。
6.粘稠度改进剂:粘稠度改进剂主要用于改善润滑油在不同温度下的黏度特性。
常见的粘稠度改进剂有聚丙烯等。
7.减摩剂:减摩剂用于降低机械零件之间的摩擦和磨损,提高机械效率。
常见的减摩剂有液晶聚合物、纳米材料等。
8.析乳剂:析乳剂用于分离和去除润滑油中的水分。
常见的析乳剂有聚氧乙烯醚等。
9.乳化剂:乳化剂用于在润滑油中形成乳化润滑剂,常用于水溶润滑系统。
常见的乳化剂有酯胺、表面活性剂等。
10.抗泡剂:抗泡剂用于防止润滑油中产生气泡,保证润滑性能。
常见的抗泡剂有硅酮、聚二甲基硅氧烷等。
总之,润滑油中添加剂的种类繁多,每一种添加剂都有其特定的功能和作用。
这些添加剂的使用能够大大提高润滑油的性能和使用寿命,保护机械设备的正常工作。
不同类型的润滑油可能添加不同的添加剂,根据机械设备的需要选择适当的润滑油和添加剂组合,可以有效保护机械设备并提高工作效率。
主要润滑油添加剂一览表
类型主要成分目的
抗氧化剂
烷基苯酚、二烷基二硫代磷酸锌
盐(ZnDTP) 推迟润滑油的氧化
洗涤去污剂
(金属去污剂)
钙磺酸盐、钙酸盐、镁磺酸盐、
钙水杨酸盐
防止发动机内将要沉积的不溶于润滑油的物质。
中和酸性物质
洗涤去污剂
(无灰清洁剂)
二亚酰胺琥珀酸盐、琥珀酸脂、
苄胺
除去润滑油中不溶于油的物质,保持发动机处于干净、清洁状况
粘度指数改进剂
聚甲基丙烯酸烯丙酯、聚异丁
烯、
烯烃共聚物
粘度随温度的变化而变化
倾点下降剂聚烷基异丁烯酸盐改进低温流动性防磨剂
二烷基二硫代磷酸锌盐
(ZnDTP)、磷酸胺盐
在边界润滑条件下防止磨蚀
防锈剂
钙磺酸盐、镁磺酸盐、烯基琥珀
酸盐、聚氧乙烯醚
为了防锈在金属表面形成保护膜层
防泡剂聚二甲基硅防止泡沫产生
摩擦改进剂
二烯丙基钼、二硫代磷酸盐、二
-2-乙基六基钼、二硫代碳酸盐、
氨基化合物、胺化合物
降低摩擦系数,达到降低油耗的效果
极压剂
烃的氯化物、烯烃硫酸盐、磷酸
三酯
当作用到齿轮上的压力特别大时,矿物油膜被破坏,故此,润滑作用丢失。
在此情况下,
使用极压剂。
在高温高压条件下,极压剂对金属摩擦面发生作用,形成易滑动的表面,防止烧痕和摩擦磨损。