健美操大赛评分标准
- 格式:doc
- 大小:23.00 KB
- 文档页数:2
长沙市现代商贸中等职业学校健美操比赛评分标准
为丰富学生业余文化生活,提高各班级凝聚力,为各班级
搭建一个相互交流,相互学习的平台,特在体育文化艺术及期间举行健美操比赛。
本次健美操
比赛本着公平、公正、公开的原则,以赛促学、以赛促提高。
通过本次比赛能够提高各班级团队协作能力,为班级建设添砖加
瓦。
为确保本次比赛顺利进行,评分公正,特制定此考核办法及详细评分细则。
具体如下:
一、考核办法:
1、本次比赛共评出一等奖1名,二等奖2名,三等奖3名。
2、比赛采用10分制,以评委所有评委打分平均分为最后得分,精确到小数点后两位。
3、各班级要求全部成员参赛,特殊情况需向评委组提前申请。
二、评分细则:
本次评分标准共分9项,比赛评分为十分制。
评分标准及具体分值分配情况如下:
1、队容整齐,学生精神振作。
1分
2、队形纵横,斜向成直线。
1分
3、班级应服装统一,整洁,给人以精神饱满的视觉享受。
1分
4、集队快、静、齐步伐整齐 2分
5、进场、退场 1分
6、动作幅度是否达到标准 2分
7、观察动作的力度 1分
8、协调性和连贯性 1分
9、未按大赛要求准时参加比赛的演出队,视为自动弃权,记零分。
长沙市现代商贸中等职业学校学工保卫处
二〇一九年十一月一日。
重庆市第一届中小学青年体育教师基本素质比赛
健美操内容及评分标准
一、比赛内容:
1、自编一套大众健美操(2′30〞)
2、自编一套竞技健美操(1′30〞);
二、参赛办法
经组委会抽签后,确定各单项上场顺序,并执行以下规定:
1、大众健美操动作执行中国健美操协会颁布的动作评判标准。
2、竞技健美操执行中国健美操协会颁布的2009—2012年竞技健美操评分规则。
三、大众健身操评分标准:
1、最高分9分,包括:
动作的正确性(4分)、
连接动作的连贯性(2分)、
表现力(2分)、
节奏感(1分)。
2、比赛服装“可着一件套或两件套健身服,穿运动式旅游鞋,可画淡妆;
3、比赛场地:7×7平方米;
4、比赛音乐:参赛选手自行准备由大会统一播放;
四、竞技健美操评分标准:
1、最高分10分,包括
动作的准确性4分
动作的动感流畅2分
音乐与表现力2分
场地空间2分
2、比赛服装:按竞技健美操2009—2012国际规则要求执行
3、比赛场地:7×7平方米;
4比赛音乐:参赛选手自行准备由大会统一播放;。
第十四届“忠山之秋”校园文化艺术节
健美操大赛评分表
注:
1、前三位选手表演完毕后,评委开始为前三位选手现场打分;从第四位选手开始,每队选手表演完后现场打分。
2、评委打分及选手分数计算:满分为10分,评委8.50分起评,最高分不超过9.90分;选手的分数以去掉一个最高分、去掉一个最低分后,其总得分的平均分为选手的最后得分,选手分数保留小数点后两位数。
3、如选手较长时间不能准确进入表演时中途退场等无法正常完成比赛的情况直接扣1.00分。
中国学生健身健美操竞赛评分规则一、动作表演评分要点:1.动作的流利性:判断选手动作是否流畅、协调,是否出现断节、卡顿等现象;2.动作的韵律感:选手在表演中是否具备韵律感,能否很好地与伴奏音乐相结合;3.动作的准确性:看选手是否准确地完成规定的动作,是否准确地对应着音乐的节奏。
二、技术要求评分要点:1.技术动作的难度:选手的技术动作是否具有一定的难度,是否能够充分展示自己的技术能力;2.技术动作的完成度:评判选手是否能够完成要求的技术动作,是否能够准确地完成难度较大的动作;3.技术动作的稳定性:评判选手在表演中技术动作是否能够保持稳定,是否能够控制好自己的身体平衡。
三、整体效果评分要点:1.情感的表达:选手在表演中是否能够真实地表达出自己内心的情感,使观众能够感受到选手的情感;2.舞台表现力:考察选手是否能够在有限的舞台空间内充分展示自己的形象和魅力;3.舞蹈的完整性:判断选手的整体表演是否都依据舞蹈的原有结构进行,是否整体连贯。
四、创意评分要点:1.动作的创新:看选手是否能够在规则允许的范围内对动作进行一定的创新,是否能够展示出自己独特的风格;2.富有创意的表现形式:评判选手在表演中是否采用了一些新颖的表现手法和形式,是否能够给观众以惊喜;3.音乐的使用:判断选手的音乐搭配是否能够与自己的表演形成良好的契合,是否具备一定的艺术性。
五、形象评分要点:1.仪态端庄:评判选手在表演中的仪态是否得体,是否能够展示出一种端庄的形象;2.肤色是否健康:评判选手的肤色是否健康、充满活力;3.化妆与服饰:评判选手是否合理使用化妆和服饰来展示自己的形象。
以上是中国学生健身健美操竞赛评分规则的主要内容,评分标准会根据实际比赛情况进行适应性调整。
希望选手们能够按照规则要求进行表演,展示出自己的才华和魅力。
健美操比赛竞赛规程一、比赛目的和意义健美操比赛是一项旨在展示健美操运动员的技术水平和艺术表现力的竞技活动。
通过比赛,可以促进体育健身事业的发展,激发参赛选手的竞技激情,提升健美操项目的整体水平和知名度。
二、参赛资格参赛者需具备以下条件:1.年满16周岁且身体健康;2.具备一定的健美操基础技能和训练经验。
三、比赛项目健美操比赛分为个人单项和团体项目两类,具体项目包括:1.个人单项:包括自选音乐伴奏的自由操表演项目;2.团体项目:包括四人小组和八人大组的控制操表演项目。
四、比赛规则和评分标准1.比赛时间:每位选手或团队的表演时间不得超过4分钟;2.动作要求:选手或团队须按照规定的动作编排和要求,进行精确而流畅的表演;3.动作内容:选手或团队的表演动作需包括平衡、柔韧性、灵活性、力量等综合要素;4.评分标准:评分主要根据技术难度、动作准确性、艺术表现力等方面进行综合评价;5.评委组成:比赛将由专业的评委组成,评委需具备丰富的健美操经验和专业知识。
五、比赛流程1.报名:参赛者需在规定时间内完成报名手续,并提交相关有效证件;2.赛前准备:参赛者需准备好个人或团队的表演节目,并进行充分的训练和调整;3.比赛表演:按照抽签顺序进行个人或团体表演;4.评分和排名:评委根据评分标准进行评分,并最终确定排名结果;5.颁奖典礼:根据比赛结果进行颁奖,颁发获奖证书和奖品。
六、比赛注意事项1.安全第一:参赛者在表演过程中,应注重安全,避免出现意外伤害;2.装备要求:参赛者需穿着合适的运动服装,不得穿着过于暴露或不符合安全要求的服装;3.纪律要求:参赛者应严格遵守比赛纪律,听从裁判和组织者的指挥和安排;4.公平竞争:参赛者应遵守公平竞争原则,不得使用任何改变比赛结果的非法手段。
七、参赛报名费和奖励1.报名费:参赛者需支付一定的报名费用,具体金额由组织者根据比赛需求确定;2.奖励设置:比赛将设置一、二、三等奖及优秀奖等,根据参赛人数和比赛水平进行适当调整。
2022-2022周期竞技健美操评分规则修订重点(1)一、总则1、成套时间:所有竞技类项目成套时间--1'20”±5”。
2、托举次数:从2次减少至1次,由裁判长评分,最高1.0分。
3、新增概念Collaboration--同伴配合:肩部以下的托举被认为是同伴配合,没有分值。
4、男单、女单项目难度动作保持10个不变,混双、三人、五人项目难度动作减少至9个。
5、所有难度动作要求至少来自三个难度动作组别。
6、同分判决:预赛及决赛中一旦出现分数相同的情况,依次参照三个标准排序:某完成分的最高总分某艺术分的最高总分某难度分的最高总分如果分数依然相同,则名次并列。
7、服装(1)女装某两袖(1个或2个)可有或可无,袖子可以使用透明材料。
某长裤袜、全身连体紧身衣均可以(腰部不可断开)。
(2)男装某长款紧身比赛服、短裤配以合体上衣均可。
某3/4裤长、长体操裤(紧身服+裤子)、一件套连体服等均可使用二、艺术1、统一速记符号:操化A、难度E、托举L、其他内容G(操化、难度、托举之外的主体内容)。
2、量化成套内容:某操化动作:不低于8个八拍某难度:单人项目10个、多人项目9个某托举:1个某主体内容:不低于4次3、质化成套内容:用+、-号表示一某8个A+,操化内容2.0分某4个G+,主体内容2.0分4、严格艺术性评判:某1次失误--艺术性最高1.5分某2次失误--艺术性最高1.2分三、完成1、取消0.2减分:四个尺度--0.1、0.3、0.5、1.0分2、增加1.0减分:意外摔倒在地(fall)3、多重错误避轻就重(未到不可接受的程度):(1)同一个动作有多个0.1减分:-0.1分(2)同一个动作有多个0.1减分+1个0.3减分:-0.3分(未达到不可接受程度)4、不可接受的完成(错误的技术或多重错误的叠加):科萨克跳、屈体跳、屈体分腿跳时(一般出现在成俯撑中):(1)上体后倒达到或超过45°,难度不算,完成-0.5分;(2)上体后倒小于45°,难度算,酌情-0.1/0.3分5、触地的完成减分组别触地程度完成减分难度触地程度完成减分难度A组1次/轻微0.3算超过1次/明显0.5不算B组1次/轻微0.5不算超过1次/掉落1.0不算C组1次/轻微0.3不算超过1次/明显0.5不算D组1次/轻微0.3不算超过1次/明显0.5不算(1)一般情况注:A、C、D组如果是无控制掉落、摔落、摔倒,完成均-1.0分(2)单手触地的垂劈动作,完成-0.3分,与规则上不同,中文规则已更正(3)摔倒减分:所有类型动作,只要摔倒-1.0/次7、完成减分一般性标准(1)不同类型动作的减分标准动作类型A难度动作难度&技巧小错-0.1大错-0.3不可接受-0.5摔倒-1.0BC编排内容一致性操化、过渡连接、托举、动作与配合小错-0.1每次-0.1大错-0.3竞技项目最多-2.0摔倒-1.0有氧项目最多-3.0注:只要不摔倒最多-0.3注:操化动作按八拍减分减分尺度(2)一般性错误I-身体形态、动作姿态、身体控制一般性错误不正确的身体控制不正确的身体形态腿与地面不平行双腿/双脚弯曲或分开小错0.10.10.10.1大错0.30.30.30.3不可接受0.50.50.5(3)—般性错误II-动作准确性注:不正确技术*--不正确身体形态&准备动作:-0.1或0.3;不可接受的完成-0.5(准备时间少于4拍不减分,4-6拍-0.1,8拍-0.3)一般性错误落地成站立或俯撑姿势落地城劈腿姿势不完整转体不正确技术触地小错0.10.10.10.1大错0.30.30.30.30.3不可接受0.50.50.50.58、特殊性错误(1)A组动作特殊性错误特殊性错误(所有动作)调整或纠正手的位置肩与大臂不在一条水平线上肘关节侧倒和后倒方向错误每次触地触地2次或更多文森搭腿高度低于肱三头肌/未支撑全旋、托马斯展体阶段为挺髋直升飞机以直臂姿态结束锐角支撑时背部未与地面平行纵劈腿动作结束时双手位置不正确没有展示腾空提臀起手、脚未同时离地(难度不算)0.10.10.10.10.30.30.30.30.30.30.30.30.30.30.30.50.50.5(2)B组动作特殊性错误特殊性错误(所有动作)直角和高直角支撑姿态不正确水平支撑时身体或腿未与地面平行锐角支撑后背未与地面平行技术动作保持时间不足2秒0.10.10.10.30.30.30.30.50.53)C组动作特殊性错误注:屈腿跳、屈体跳、分腿跳类动作最低完成标准是双腿平行于地面;劈腿跳、剪式变身跳最低完成标准是双腿开度大于170°、平行于地面;剪踢主动腿至少平行于地面。
四川省体考健美操专项评分标准
具体的四川省体考健美操专项评分标准可能会因年份和赛事等因素而有所不同,以下是一些一般性的评分标准:
1. 动作完成度:动作是否规范、标准、流畅;动作的连续性、协调性、节奏感等方面。
2. 动作难度:难度指数高低、姿势是否美观。
3. 姿态和形态:动作中是否保持美丽的姿态形态,是否有自己的表演特色。
4. 肌肉线条:肌肉发展、线条优美性,是否均衡对称。
5. 艺术表现:节奏感、音乐表现能力、动作的创新性。
以上仅是一些可能被考虑的因素,具体评分标准需要参赛者根据具体的比赛规则和要求进行查询。
健美操考核内容及评分标准
(一)基本技能考核(100分权重70%)
考核内容
《全国大众健美操煅炼标准》第三级套路动作
评分标准
90-100分:节奏好,韵律感强,完成动作熟练,姿态优美
80-89分:韵律感觉好,完成动作熟练,动作姿态较好
70-79分:韵律感一般,基本完成动作,动作姿态一般
60-69分:能完成组合动作,有一定的节奏感
59分以下:完成不了成套组合动作
(二)平时成绩(100分权重30%)
(1)课堂表现40分。
课堂学习的态度是否积极、认真、端正,技术、技能表现进步程度。
(2)出勤情况60分。
每缺勤一次扣12分,缺勤5次及5次以上者将被取消考试资格。
(三)成绩计算方法
学生最终成绩=平时成绩X30%+技能考试成绩X70%。
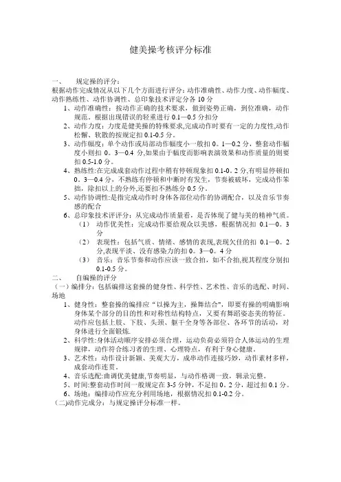
健美操考核评分标准一、规定操的评分:根据动作完成情况从以下几个方面进行评分:动作准确性、动作力度、动作幅度、动作熟练性、动作协调性、总印象技术评定分各10分1、动作准确性:按动作正确的技术要求,做到姿势正确,到位准确,动作规范。
根据出现错误的轻重进行0.1—0.5分扣分2、动作力度:力度是健美操的特殊要求,完成动作时要有一定的力度性,动作松懈、软散的按规定扣0.1-0.5分。
3、动作幅度:单个动作或局部动作幅度小一般扣0。
1—0.2分,整套动作幅度小则扣0。
3—0.4分,如果由于幅度而影响表演效果和动作质量的则要扣0.5-1.0分。
4、熟练性:在完成成套动作过程中稍有停顿现象扣0.1-0。
2分,有明显停顿扣0。
3—0.4分,不熟练有停顿和中断时有发生,节奏被破坏,完成动作笨拙,除扣以上的分外,还要扣不熟练分0.5分。
5、动作协调性:是指完成动作时身体各部位动作的协调配合,以及音乐节奏感的配合6、总印象技术评评分:从完成动作质量看,是否体现了健与美的精神气质。
(1)动作优美性:完成动作要给观众以美感,根据情况扣0.1—0。
3分(2)表现性:包括气质、情绪、感情的表现,表现欠佳的扣0.1—0。
2分,表现平淡、没有感染力的扣0。
3—0。
4分(3)音乐:音乐节奏和动作应该一致合拍,如不合拍,视其程度分别扣0.1-0.5分。
二、自编操的评分(一)编排分:包括编排这套操的健身性、科学性、艺术性、音乐的选配、时间、场地1、健身性:整套操的编排应“以操为主,操舞结合",即要有操的明确影响身体某个部分的目的性和对称性结构特点,又要有舞蹈姿态美的特征。
动作应包括上肢、下肢、头颈、躯干全身等各部位、各环节的活动,对身体进行全面锻炼.2、科学性:身体活动顺序安排必须合理,运动负荷必须符合人体运动的生理规律,动作符合练习者的生理、心理特点,有利于身心健康。
3、艺术性:动作设计新颖、美观大方,成串动作连接巧妙,动作素材多样,成套动作连贯。
健美操成套动作评分表成套动作评分1、规定动作评分(10分制)评分因素与分值:表演和团队精神 4分动作的完成 6分2、表演和团队精神表现力与热情:动作要展示内心的激情,体现一种健康和向上的情绪。
队形:队形变化清晰、流畅,体现集体配合的意识。
一致性:集体动作整齐,每个人在完成动作的时间、空间、能力和表现力上一致。
3、动作的完成动作的正确性:身体姿态舒展,动作技术正确,动作范围适当。
动作的熟练性:动作熟练,无漏做动作:漏做个别动作扣0.1-0.2分;漏做1×8拍以上动作扣0.3-0.4分;漏做2×8拍以上动作扣0.5分或更多;身体的协调性:全身协调运动,动作轻松、有弹性,动作清晰、无多余动作。
避免过分松弛或过分紧张。
连接动作的流畅性:动作之间的连接自然、流畅;动作的转换及方向的变化要干净、无多余动作。
动作与音乐:动作要充分表现音乐的情绪。
动作和音乐节奏配合要准确:若干动作不吻合扣0.1-0.2分;半套动作不吻合扣0.3-0.4分;整套动作不吻合扣0.5分或更多4 、裁判长减分裁判长对比赛的过程进行组织和监控,并对下列情况进行减分,每项均减0.2分:被叫到后20秒内未出场、参赛人数不符合规定、成套时间不足或超过、着装不符合规定、比赛时掉物或装束散落。
大丰市三龙中学阳光体育集体舞、武术、跑操比赛组长:陈铁飞副组长:咸建松陈标裁判员:周益林蒋高林陈爱华陆美云卞一鸣陆志兰祁尧敏计分:刘春龙陈桂忠比赛对像:初一、初二、初三学生比赛时间;比赛地点:比赛要求:每班不少于24人。
比赛计分表:集体舞、武术比赛评分表裁判:(签字)大丰市三龙中学2011年4月2日。
2011年公共卫生学院“跃动青春”杯健美操大赛评分表
评分标准:
1.参赛人员要求不少于6人,少于此人数,扣1分。
2.比赛时长限制在两分半钟,超过规定时间每半分钟减1分
3.参赛选手应有娴熟的动作技巧、通过自身的活力、热情和全身心投入的激情
来吸引观众的能力。
不符合要求的,酌情减分,最高可减2分
4.成套动作按音乐的结构、风格及乐句实现编排,成套动作的表演要与音乐风
格相吻合。
不符合要求的,酌情减分,最高可减2分
5.成套动作要有队形变化,队形变化应自然、流畅、美观、清晰。
不符合要求
的,酌情减分,最高可减2分
6.动作设计巧妙、队员造型优美、动作完成流畅,不符合要求的,酌情减分,
最高可减2分
7.在备注一栏中,请评委填写可入选院队的同学姓名。
健美操评分标准.doc【健美操评分标准】健美操是一种利用音乐和舞蹈动作来加强身体各部位的运动方式,现已普及到健身房、学校、社区等公共场所。
健美操有其独特的运动要求和技巧,因此需要对其进行规范的评分标准,以保证比赛的公正性和准确性。
一、动作技术1. 步伐准确性(10分)主要考察健美操者在各种动作中按照音乐、节奏的准确性和规范性来完成步伐。
具体要求如下:站立和跑步姿势要端正自然,运动要平稳有力。
2. 手臂舞蹈(10分)在表现力和节奏方面,健美操者们需要通过手臂的各种舞动动作,使动作更具表现力。
手臂舞蹈过程中要注意动作的灵活性和协调性,手臂的力度应适中,整个舞蹈的动作要流畅自然。
3. 腿部动作(10分)在表现力和节奏方面,它需要通过腿部的各种舞动动作来体现出来。
腿部动作要求健美操者的肢体能够十分协调。
4. 技术难度(10分)评估健美操者在比赛中的难度系数,包括运动难度和技术要求的难度。
评分标准要求鉴定人员应对每个动作的技术难度进行准狠的评估,通过技术难度的高低,来评估选手的技术实力和反应能力。
二、节奏掌握1. 节奏掌握(10分)健美操是通过音乐节奏运动的一种体育运动,因此节奏掌握是至关重要的。
评估健美操者的节奏掌握能力包括了音乐的律动感掌握,达到音乐与动作之间的协调性以及记录全过程中的统一性要求。
2. 整体协作(10分)健美操需要整体协作达到高效、流畅的状态,运动员需要充分理解和积极配合音乐和其他队员,来达到整体和谐的效果。
评估项目的目的是检查组合与拼装中的人员调节能力,进行完美的敲击。
三、表演能力1. 手部表现(10分)通过手部动作的协调性和舞蹈的表现力,使整个动作充满活力,具有魅力和感染力。
2. 面部表现(10分)在跳健美操时,树立个人形象非常重要,健美操者必须具备面部表现力,能够灵活运用面部动作、表情和明显的肢体语言来传递理解和兴奋情绪,从而能够将聚焦点营造出三维视觉体验。
3. 表现能力(10分)健美操是一种舞蹈类运动,需要健美操选手能够自然、流畅地展示他们的舞蹈技能和表现能力。
健身健美操比赛规则及评分细则健身健美操比赛规则及评分细则一、比赛规则1、参赛人数和性别:每队6——8名队员2、比赛时间:自编成套动作时间为2'30"±10"一、评分因素及分值:A、评分方法:评判员评分精确到0.1分,运动员最后得分精确到0.01分。
B、计分方法:成套动作的得分为艺术得分与完成得分之和,成套动作满分为20分。
1、成套动作的评分因素A.艺术编排:艺术分为10分,对任何有艺术价值的编排给予评价。
B.完成情况:完成分为10分,对任何偏离完美完成的所有动作错误给予减分。
艺术编排的内容及分值:A.成套编排5分B.音乐1分C.风格与主题1分D.创造性1分E.表演2分2、成套编排(5分)●配合和托举动作:动作设计巧妙、造型优美、完成流畅;成套动作中至少出现2次身体接触的配合动作;成套动作中托举的数量必须为3次。
●动作设计不提倡选择难度动作,如出现类似动作,不予加分,对出现的错误予以减分。
●成套动作步伐必须包括十四个基本步伐及其变化步伐:踏步(March)、曼波步(Manbo)、一字步(Easy Walk)、V字步(V Step)、单并步(Step Touch)、后屈腿(Step Curl)、侧抬膝(Step Knee)、双并步(Two Step)、后交叉步(Grapevine)、向前走(Walk Forward)、脚跟前点(Heel Tap)、脚尖侧点(Side Tap)、脚尖后点(Toe Back)、依次抬膝(Knee Lift)等十四个基本步伐以及各种基本步伐的变形动作。
●步伐组合应体现各种基本步伐的强度,节奏,平面的变化,应以高低冲击动作为主。
●操化动作:以十四个基本步伐组合上肢及身体其它部位的动作形式。
操化动作应体现组合形式的多样性,动作变化的多样性和复杂性。
3、完成情况的评分因素及标准技术技巧:指完美完成所有动作的能力小错误:稍偏离正确完成,每次扣0.1分。
中错误:明显偏离正确完成,每次扣0.2分。
健美操大赛评分标准
一、动作完成60分
包括技术技巧30分、整体的一致性10分、合拍10分和团队默契度10分。
所有动作都要充分体现团队的一致性,配合默契、交流自然、巧妙、流畅,队形变化迅速、准确。
二、编排20分
包括开始及结束的自创动作10分、队形变化设计10分。
动作编排要结合自己队伍的特点,做到有新意、有创意。
队形变化设计要有自己队伍的特点,队形变化要自然、流畅、连贯。
三、表演及总体印象20分
包括表现力、感染力、自信力10分,总体印象10分。
通过自己的活力、热情、高超的技能来吸引观众,持续感染观众。
运动员要展现强烈的自信心。
表演要与音乐风格、舞蹈动作和主题内容和谐一致。
总体印象要展现团队精神,成套动作的编排能力,场地使用的情况,以及成套动作的完成情况和服装等总体感觉。
一,参赛队入场、退赛队列队形评判标准:(共2分)
1,整齐度包括:列,路整体排面整齐,领操员位置。
0.8分
2,安静度:比赛过程中是否有多余的声音与动作。
0.6分
3,创新:入场与退场的队列队形创新。
0.6分
二,精神面貌评分标准:(共2分)
1,领操员声音洪亮、吐词清楚、口令清楚。
0.6分
2,参赛队员比赛过程中面部表情放松,面带微笑。
0.6分
4,参赛队比赛过程中动作舒展,清楚,整齐。
力度,幅度到位。
0.8分。
厚街中学健身健美操竞赛评分规则一、说明本评分规则的借鉴全国大众健美操比赛评分规则,只适用于本次厚街中学大众健美操竞赛评比。
最终解释权归厚街中学体育科组。
1.1定义健身健美操是在音乐伴奏下,以身体练习为基本手段、以有氧运动为基础,达到增进健康、塑造形体、改善气质、娱乐休闲的目的一项运动。
1.2目的制定本规则的目标是保证本次研究课题成果自编健身健美操比赛评分的客观性、规范性和公正性。
1.3比赛内容:自编健身健美操套路编排要求:1、成套中有4×8拍层次变化2、有4-6次的队形变化3、有1-2个的健身性难度动作4、内容不少于4-6个组合5、动作编排中不可出现编排暴力性、破坏性、非文明性的动作。
6、音乐自备1.4参赛人员:厚街中学在校学生均可参与,每队6-20 人,性别不限。
1.5出场顺序:比赛的出场顺序在赛前由组委会竞赛部指定中间人抽签确定。
1.6比赛场地与设备赛台高80-100cm,比赛场地为12M×12M 的地板,后面有背景遮挡和多媒体投影仪,地点在厚街中学体育馆。
1.7比赛服装与道具1.7.1 着健身服或运动式休闲服和运动鞋(不可穿旅游鞋,球鞋、体操鞋等)。
1.7.2 服装上可有亮片等装饰物,女运动员可化淡妆;比赛时运动员不得佩带首饰。
1.7.2 道具有参赛人员准备1.8裁判组组成:(裁判长有本课程教师担任,其他裁判均由通过裁判员学习的学生代表担任)裁判组由1名裁判长、5-7 名裁判员、1名记录长、2-3名记录员、1名计错员、1-2名放音员、2-名检录员、1名宣告员组成,也可根据比赛规模的大小适当增减裁判人员。
1.9评分办法1.9.1采取公开示分的方法,成套动作满分为10 分制,裁判员的评分精确到0.1 分。
1.9.2 裁判员的评分去掉1个最高分和1个最低分,中间3个分数的平均分即为总分,再减去裁判长减分即为最后得分。
1.9.3对比赛成绩和结果不接受申述。
1.10奖项设置与奖励办法。
健美操大赛评分标准
一、动作完成60分
包括技术技巧30分、整体的一致性10分、合拍10分和团队默契度10分。
所有动作都要充分体现团队的一致性,配合默契、交流自然、巧妙、流畅,队形变化迅速、准确。
二、编排20分
包括开始及结束的自创动作10分、队形变化设计10分。
动作编排要结合自己队伍的特点,做到有新意、有创意。
队形变化设计要有自己队伍的特点,队形变化要自然、流畅、连贯。
三、表演及总体印象20分
包括表现力、感染力、自信力10分,总体印象10分。
通过自己的活力、热情、高超的技能来吸引观众,持续感染观众。
运动员要展现强烈的自信心。
表演要与音乐风格、舞蹈动作和主题内容和谐一致。
总体印象要展现团队精神,成套动作的编排能力,场地使用的情况,以及成套动作的完成情况和服装等总体感觉。
一,参赛队入场、退赛队列队形评判标准:(共2分)
1,整齐度包括:列,路整体排面整齐,领操员位置。
分
2,安静度:比赛过程中是否有多余的声音与动作。
分
3,创新:入场与退场的队列队形创新。
分
二,精神面貌评分标准:(共2分)
1,领操员声音洪亮、吐词清楚、口令清楚。
分
2,参赛队员比赛过程中面部表情放松,面带微笑。
分
4,参赛队比赛过程中动作舒展,清楚,整齐。
力度,幅度到位。
分
2、表现力,运动员通过自己的情绪、表情及情感的投入来吸引、感染观众,表情过分的造作或平淡缺乏感染力。
扣分。
(20分)
3 、总体印象,成套表演的效果和气氛,是否体现健美操特有的活力、激情和健康向上的本质特点.欠缺和不足视其情况扣分。
(10分)。