光谱技术及应用复习提纲整理
- 格式:doc
- 大小:956.00 KB
- 文档页数:13
光谱有关知识点总结一、光的本性光的本性是光谱学研究的基础,它是光学和物理学的重要内容。
光是一种电磁波,它呈现出波动和粒子两重性。
在光的波动性方面,根据维尔伯理论,光是一种以极大物理意义振幅作为振动源的传递,在空间中传播的电磁波。
而在光的粒子性方面,根据爱因斯坦的光量子假说,光是由一束能量为hv的微粒组成的,这种微粒又称为光子。
光子具有能量和动量,它们遵循波动—粒子二重性原理,既可看作电磁波,也可看作微粒。
二、光谱的分析光谱的分析是光谱学的核心内容,它是通过测定物质在不同波长下对光的吸收、发射、散射、透射和反射行为,从而实现对物质的结构和性质的研究。
光的分析可以分为吸收光谱和发射光谱两类。
1. 吸收光谱吸收光谱是指物质对不同波长光的吸收行为所形成的光谱。
当物质受到激发时,它会吸收特定波长的光,吸收的光波长与物质分子结构和能级有关。
吸收光谱可用于研究物质的能级结构、电子跃迁、分子构型和物质类型等。
2. 发射光谱发射光谱是指物质在受到激发后产生的光辐射行为所形成的光谱。
当物质被激发后,它会发射出特定波长的光,这些发射光的波长也与物质的分子结构和能级有关。
发射光谱可用于研究物质的电子能级、分子振动、分子旋转、原子轨道结构和元素组成等。
三、光谱仪的原理及应用光谱仪是用于研究和分析物质的光谱特性、检测光的波长、强度和能量的仪器。
根据不同的光谱性质,光谱仪可以分为多种类型,如紫外可见光谱仪、红外光谱仪、质谱仪等。
1. 紫外可见光谱仪紫外可见光谱仪是一种常见的光谱仪,它主要用于测定物质在紫外和可见光波段的吸收光谱。
紫外可见光谱仪的原理是利用光源产生连续谱光,经过样品后,被检测器检测和记录,从而获得样品的吸收光谱。
紫外可见光谱仪广泛应用于生物化学、医药化工、环境保护和食品安全等领域。
2. 红外光谱仪红外光谱仪是一种用于测定物质在红外光波段的吸收光谱的仪器。
红外光谱仪的原理是利用发射的红外辐射照射样品,样品吸收部分红外辐射,剩余光被检测器探测和记录,从而获得样品的吸收光谱。
光谱技术知识点总结一、光谱技术概述光谱技术是一种通过测量物质对光的吸收、发射、散射等现象来分析物质的方法。
它利用物质对光的相互作用所产生的特征光谱信息,从而获得物质的组成、结构、性质等相关信息,是分析化学、物理学、生物学等领域中不可或缺的技术手段之一。
光谱技术主要包括吸收光谱、发射光谱、拉曼光谱、荧光光谱等多种形式,具有高灵敏度、高分辨率、非破坏性等特点,因此被广泛应用于材料分析、环境监测、生命科学等领域。
二、吸收光谱技术吸收光谱是通过测量物质对不同波长的光的吸收程度来获得其特征光谱信息的一种分析方法。
根据不同样品的特性,可以使用紫外可见光谱、红外光谱、拉曼光谱等多种方式进行分析。
紫外可见光谱主要用于分析有机物和无机物的电子跃迁,可以用来测定物质的浓度、结构等信息;红外光谱则能够分析物质的分子振动、转动等信息,可以用来鉴定有机物的功能团、确定分子结构等;拉曼光谱则可以鉴定无水晶样品的结构信息,对显微颗粒或显微颗粒中的成分做非破坏性的、表面特异的、原位的、无需特殊样品处理的分析。
吸收光谱技术具有高灵敏度、高分辨率、简便快捷等特点,在化学、生物、环境等领域有着广泛的应用。
三、发射光谱技术发射光谱是通过测量物质在受激条件下产生的特定波长的发射光谱来获得其特征光谱信息的一种分析方法。
根据受激条件的不同,可以使用原子发射光谱、电火花发射光谱、荧光光谱等多种方式进行分析。
原子发射光谱主要用于分析金属元素和其化合物;电火花发射光谱主要用于分析金属合金和矿石等样品;荧光光谱则能够分析材料的能级结构、电子跃迁等信息。
发射光谱技术具有高灵敏度、高选择性、多元素分析等特点,被广泛应用于金属材料、地质矿物、环境监测等领域。
四、拉曼光谱技术拉曼光谱是利用拉曼散射现象来获得物质特征光谱信息的一种分析方法。
当激发光与物质发生相互作用时,部分光子的能量被物质吸收,而另一部分光子的能量则与物质的分子振动能级相吻合,导致这些光子的能量发生改变,产生拉曼散射光谱。
第一章绪论第一节光学分析的历史及发展1.吸收光谱:由于物质对辐射的选择性吸收而得到的光谱。
2.发射光谱:构成物质的各种粒子受到热能、电能或者化学能的激发,由低能态或基态跃迁到较高能态,当其返回基态时以光辐射释放能量所产生的光谱。
第二章光谱分析技术基础第一节电磁辐射与波谱1.电磁辐射的波动性(1)散射丁铎尔散射和分子散射两类。
丁铎尔散射:当被照射试样粒子的直径等于或大于入射光的波长时。
分子散射:当被照射试样粒子的直径小于入射光的波长时。
分为瑞利散射(光子与分子相互作用时若没有能量交换)和拉曼散射(有能量交换)。
(2)折射和反射全反射:当入射角增大到某一角度时,折射角等于90,再增大入射角,光线全部反射回光密介质中,没有折射。
(3)干涉当频率相同,振动方向相同,周相相等或周相差保持恒定的波源所发射的电磁波互相叠加时,会产生波的干涉现象。
(4)衍射光波绕过障碍物而弯曲地向它后面传播的现象。
2.电磁波的粒子性光波长越长,光量子的能量越小。
光子:一个光子的能量是传递给金属中的单个电子的。
电子吸收一个光子后,能量会增加,一部分用来挣脱束缚,一部分变成动能。
3.物质的能态当物质改变其能态时,它吸引或发射的能量就完全等于两能级之间的能量差。
从低能态到高能态需要吸收能量,是为吸收光谱,即吸光度对波长或频率的函数。
从高能态到低能态需要释放能量,是为发射光谱。
第二节原子吸收光谱分析1.当原子吸引能量的时候,按能量数量使核外电子从一级跃迁到另一级,这与吸收的能量有关。
吸收能量的多少与原子本身和核外电子的状态有关。
第三节 分子吸收与光谱分析1.分子吸收与原子的不同在于,分子还需要转动跃迁、振动跃迁、电子跃迁等几个能级。
2.朗伯-比尔(Lambert-Beer )法则:设某物质被波长为λ、能量为的单色光照射时,)(0λI 在另一端输出的光的能量将出输入光的能量低。
考虑物质光程长度为L 中一个薄层)(λt I ,其入射光为,则其出射光为。
光谱有关知识点总结大全一、光谱基本原理1.1 原子的能级结构光谱的产生与原子和分子的能级结构有关。
原子的能级结构决定了原子在吸收或发射光线时的波长和强度。
原子和分子存在离散的能级,当它们受到外部能量的激发时,会跃迁到更高的能级,然后再返回到低能级时发射出光子,形成特定的波长光谱线。
1.2 光谱的种类光谱可分为发射光谱和吸收光谱两大类,它们分别对应着物质发射光线和吸收光线的过程。
发射光谱是指物质在激发状态下发射出的光线,其波长和强度可以提供物质的结构和组成信息;吸收光谱是指物质在受到外部光线照射时吸收特定波长的光线,其谱线图可用于分析物质的种类和浓度。
1.3 光谱分析技术光谱分析技术是一种基于物质对光的吸收和发射规律进行物质分析的手段。
常见的光谱分析技术包括原子吸收光谱(AAS)、原子发射光谱(AES)、紫外-可见吸收光谱(UV-Vis)、荧光光谱、红外光谱(IR)、拉曼光谱等,它们可以用于分析各种不同形态和结构的物质。
1.4 光谱仪器的结构和原理光谱仪器主要由光源、样品室、光栅、检测器等部分组成。
光源用于产生光线,样品室用于容纳待测试样品,光栅用于分散光线,检测器用于测量光线的强度。
其中,光栅是光谱仪中最重要的部分,它可以将光线分散成不同波长,并根据不同波长的光线进行检测。
二、光谱的应用2.1 天文学中的光谱在天文学中,光谱是研究星体组成和运动状态的重要手段。
天体发出的光线经过光谱仪测量后,能够得到代表其元素组成和运动速度的信息。
例如,星体的光谱可以揭示其表面温度、元素组成、磁场和运动速度等重要参数。
2.2 化学分析中的光谱光谱在化学分析中有着广泛的应用,可用于物质的成分分析、浓度测定、质量检验等方面。
例如,原子吸收光谱可以用于金属元素的浓度分析,紫外-可见吸收光谱可用于有机化合物的定性和定量分析,红外光谱可以用于标识物质的官能团和分子结构。
2.3 医学诊断中的光谱光谱技术在医学诊断中也有着广泛的应用。
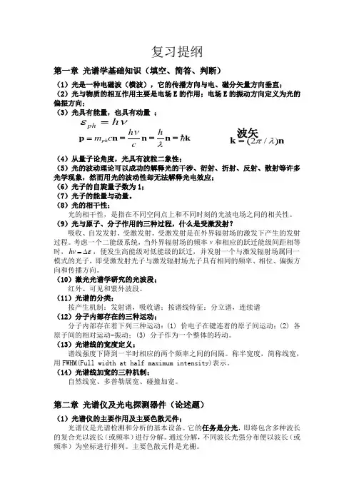
复习提纲第一章 光谱学基础知识(填空、简答、判断)(1)光是一种电磁波(横波),它的传播方向与电、磁分矢量方向垂直;(2)光与物质的相互作用主要是电场E 的作用;电场E 的振动方向定义为光的偏振方向;(3)光具有能量,也具有动量 ;(4)从量子论角度,光具有波粒二象性;(5)光的波动理论可以成功的解释光的干涉、衍射、折射、反射、散射等许多 光学现象,然而用光的波动性却无法解释光电效应;(6)光子的自旋量子数为1;(7)光子的能量与动量。
(8)光的相干性;光的相干性,是指在不同空间点上和不同时刻的光波电场之间的相关性。
(9)光与原子、分子作用的三种过程,什么是受激发射?吸收、自发发射、受激发射。
受激发射是在外界辐射场的激发下产生的发射过程。
考虑一个二能级系统,当外界辐射场的频率ν和相应的跃迁能级间距相等时,ε∆=hv ,便发生高能级对低能级的跃迁,并发射一个与激发辐射场属同一模式的光子,即受激发射光子与激发辐射场光子具有相同的频率、相位、偏振方向和传播方向。
(10)激光光谱学研究的光波段;红外、可见和紫外波段。
(11)光谱的分类;按产生机制:发射谱,吸收谱;按谱线特征:分立谱,连续谱(12)分子内部存在的三种运动;分子内部存在着下列三种运动:(1) 价电子在键连着的原子间运动;(2) 各原子间的相对运动-振动;(3) 分子作为一个整体的转动。
(13)光谱线的宽度定义;谱线强度下降到一半时相应的两个频率之间的间隔。
称半宽度,简称线宽,用FWHM(Full width at half maximum intensity)表示。
(14)光谱线加宽的三种机制;自然线宽、多普勒展宽、碰撞加宽。
第二章 光谱仪及光电探测器件(论述题)(1)光谱仪的主要作用及主要色散元件;光谱仪是光谱检测和分析的基本设备。
它的任务是分光,即将包含多种波长的复合光以波长(或频率)进行分解。
通过分解,不同波长光强分布便以波长(或频率)为坐标进行排列。
光谱简单入门知识点总结一、光的波动性和粒子性光的波动性和粒子性是光谱学研究的基础。
光的波动性表现在光具有波动性质,如干涉、衍射、折射等,可以用波长、频率和波速等物理量描述光的特性。
光的粒子性表现在光具有一定的能量,并且在与物质相互作用时表现出离散的能量变化,可以用光子理论来描述光的特性。
因此,光可以用波动理论和粒子理论来解释其行为,这是光谱学研究的理论基础。
二、光谱的基本概念1. 发射光谱和吸收光谱发射光谱是指物质受到激发后,向外辐射能量的光谱,它是物质在吸收光能后释放出的光谱,常见的发射光谱有电子激发光谱、原子发射光谱和分子发射光谱等。
吸收光谱是指物质受到外界光辐射后,吸收光能的光谱,它是物质在吸收光能后产生的光谱,常见的吸收光谱有原子吸收光谱、分子吸收光谱和固体吸收光谱等。
发射光谱和吸收光谱是光谱学研究的基本对象,通过对物质的发射和吸收光谱的分析,可以了解物质的组成、结构和性质。
2. 波长和频率光谱的波长和频率是描述光的重要物理量,波长是指光波的波长,通常用λ表示,单位是纳米(nm)或艾米(Å);频率是指光波的频率,通常用ν表示,单位是赫兹(Hz)。
波长和频率是光的基本特性,它们之间的关系由光速公式c=λν确定,其中c是光速,约为3×10^8 m/s。
因此,波长和频率是描述光波性质的关键参数,它们与光的色彩、能量和功率等性质密切相关。
3. 能级结构原子、分子和固体等物质的能级结构是产生光谱的基础,它决定了物质在光作用下的吸收、发射、散射和色散等行为。
能级结构表述了物质内部的能量状态,可以用能级图来描述。
在能级图中,能级之间通过跃迁产生发射光谱和吸收光谱,不同能级之间的跃迁对应不同的光谱线。
因此,能级结构是光谱学研究的重要内容,它揭示了物质在光作用下的能量变化和光谱特性。
三、光谱分析方法1. 原子吸收光谱原子吸收光谱是通过原子吸收光能产生的光谱,它是分析和检测元素含量的重要方法。
红外吸收光谱法复习重点提纲基本原理1.红外光波通常分为三个区域:中红外区、近红外区和远红外区。
2.解释为什么红外吸收谱带数目比理论的计算数目少。
答:①存在没有偶极矩变化的振动模式,不产生红外吸收,即非红外活性;②存在能量简并态的振动模式;③仪器的分辨率分辨不出频率十分相近的振动模式;④振动吸收的强度小,检测不到;⑤某些振动模式所吸收的能量不在中红外光谱区。
谱带相关概念1.影响基团吸收频率的因素答:内因:诱导效应,共轭效应,氢键效应,键角效应,空间位阻外因:溶剂影响,色散元件影响,以及温度影响等。
2.振动频率的影响因素:ν̅=12πc√Kμ可得:化学键的力常数K越大,原子的折合质量越小,振动频率越大,吸收峰将出现在高波数区;反之,出现在低波数区。
(两振动原子只要有一个原子的质量减小,μ值减小)3.空间效应的影响(1)空间位阻:当共轭体系的共平面性被破坏时,吸收频率增高强度降低。
(2)环张力:环张力大较大时,环外双键加强,吸收频率增大;环内双键减弱,吸收频率减小。
4. 氢键对吸收频率的影响答;影响原化学键的键力常数,吸收峰向低波数移动;峰型变宽;吸收强度加强。
5.溶剂和物质状态的影响答:极性溶剂对非极性物质的谱图影响不大,对极性物质会使基团的伸缩振动频率降低。
物质由固态向气态变化,其波数将增加。
6影响谱带吸收强度的因素答:(1)振动能级的跃迁几率:因此基频的吸收峰强度比倍频(v0→2、v0→3、v0→4)强。
(2)偶极矩的变化:基频振动(v0→1),偶极矩的变化越大,吸收峰也越强。
(3)吸收峰强度:反对称伸缩振动>对称伸缩振动>>变形振动(4)诱导效应:使基团极性降低的诱导效应使吸收强度减小,使基团极性增大的诱导效应使吸收强度增加。
(5)共轭效应:使π电子离域程度增大,极化程度增加,使不含饱和键的的伸缩振动强度增加。
(6)氢键的影响:氢键作用会提高化学键的极化程度,伸缩振动吸收峰加宽、增强。
.(7)振动耦合:使吸收增大。
1.原子发射光谱法原子发射光谱法是一种成分分析方法,可对约70种元素(金属元素及磷,硅,砷,碳,硼等非金属元素)进行分析。
这种方法常用于定性,半定量和定量分析。
在一般情况下,用于1%以下含量的组份测定,检出限可达ppm,精密度为±10%左右,线性范围约2个数量级。
但如采用电感耦合等离子体(ICP)作为光源,则可使某些元素的检出限降低至10-3 ~ 10-4ppm,精密度达到±1%以下,线性范围可延长至7个数量级。
这种方法可有效地用于测量高,中,低含量的元素。
原子发射光谱的产生:原子的外层电子由高能级向低能级跃迁,能量以电磁辐射的形式发射出去,这样就得到发射光谱、原子发射光谱是线状光谱。
一般情况下,原子处于基态,通过电致激发,热致激发或光致激发等激发光源作用下,原子获得能量,外层电子从基态跃迁到较高能态变为激发态,约经10-8 s,外层电子就从高能级向较低能级或基态跃迁,多余的能量的发射可得到一条光谱线。
共振线:共振线是原子由激发态跃迁至基态而产生的。
由于这种迁移及激发所需要的能量最低,所以基态原子对共振线的吸收也最严重。
当元素浓度很大时,共振线呈现自蚀现象。
自吸现象严重的谱线,往往具有一定的宽度,这是由于同类原子的互相碰撞而引起的,称为共振变宽。
由于自吸现象严重影响谱线强度,所以在光谱定量分析中是一个必须注意的问题。
原子发射光谱法仪器分为三部分:光源(重点ICP光源)、分光仪和检测器。
1. 光源光源具有使试样蒸发,解离,原子化,激发,跃迁产生光辐射的作用.光源对光谱分析的检出限,精密度和准确度都有很大的影响.目前常用的光源有直流电弧,交流电弧,电火花及电感耦合高频等离子体(ICP)。
2. 分光仪3. 常用的检测方法有:目视法、摄谱法和光电法。
定量分析方法:(1)校准曲线法,(2)标准加入法,(3)内标法。
2.原子吸收光谱法基本原理:仪器从光源辐射出具有待测元素特征谱线的光,通过试样蒸气时被蒸气中待测元素基态原子所吸收,由辐射特征谱线光被减弱的程度来测定试样中待测元素的含量。
光谱技术及应用一、引言光谱技术是一种分析物质成分和结构的方法,它通过对物质发射或吸收光的特性进行研究,可以获得有关物质种类、含量、结构等信息。
光谱技术在许多领域都有着广泛的应用,如物理、化学、材料科学、生物学、环境科学等。
本文将介绍光谱技术的基本原理及其在不同领域的应用。
二、光谱技术的基本原理光谱技术的基本原理是物质对光的吸收、发射和散射现象。
当光线照射到物质上时,物质会吸收部分光线,剩余的光线则发生发射或散射。
根据光的波长和强度变化,可以得到物质的光谱。
光谱可以反映出物质的分子结构、化学成分、能级状态等信息。
光谱技术通常分为吸收光谱、发射光谱和散射光谱三种类型。
吸收光谱是指物质吸收光的波长分布,发射光谱是指物质发射光的波长分布,散射光谱是指光线通过物质时发生的散射现象。
三、光谱技术的应用1. 物理领域在物理领域,光谱技术被广泛应用于研究物质的电磁性质、分子结构、晶体结构等。
例如,通过研究物质的光谱,可以确定物质的能级结构,了解物质的电子状态。
2. 化学领域在化学领域,光谱技术被用于分析物质的化学成分、分子结构和反应过程。
例如,通过紫外光谱可以分析物质的分子结构,通过红外光谱可以分析物质的官能团,通过核磁共振光谱可以分析物质的分子结构。
3. 材料科学领域在材料科学领域,光谱技术被用于研究材料的电子结构、光学性质和发光性能。
例如,通过光学光谱可以分析材料的光吸收和发射性能,通过拉曼光谱可以分析材料的分子振动模式。
4. 生物学领域在生物学领域,光谱技术被用于研究生物大分子的结构、功能和相互作用。
例如,通过荧光光谱可以分析生物分子的荧光性质,通过圆二色光谱可以分析生物分子的立体结构。
5. 环境科学领域在环境科学领域,光谱技术被用于监测和分析环境污染物的种类和浓度。
例如,通过紫外光谱可以监测大气中的臭氧浓度,通过红外光谱可以监测大气中的二氧化碳浓度。
四、光谱技术的发展趋势随着科学技术的进步,光谱技术得到了不断发展。
复习提纲第一章 光谱学基础知识(填空、简答、判断)(1)光是一种电磁波(横波),它的传播方向与电、磁分矢量方向垂直;(2)光与物质的相互作用主要是电场E 的作用;电场E 的振动方向定义为光的偏振方向;(3)光具有能量,也具有动量 ;(4)从量子论角度,光具有波粒二象性;(5)光的波动理论可以成功的解释光的干涉、衍射、折射、反射、散射等许多 光学现象,然而用光的波动性却无法解释光电效应;(6)光子的自旋量子数为1;(7)光子的能量与动量。
(8)光的相干性;光的相干性,是指在不同空间点上和不同时刻的光波电场之间的相关性。
(9)光与原子、分子作用的三种过程,什么是受激发射?吸收、自发发射、受激发射。
受激发射是在外界辐射场的激发下产生的发射过程。
考虑一个二能级系统,当外界辐射场的频率ν和相应的跃迁能级间距相等时,ε∆=hv ,便发生高能级对低能级的跃迁,并发射一个与激发辐射场属同一模式的光子,即受激发射光子与激发辐射场光子具有相同的频率、相位、偏振方向和传播方向。
(10)激光光谱学研究的光波段;红外、可见和紫外波段。
(11)光谱的分类;按产生机制:发射谱,吸收谱;按谱线特征:分立谱,连续谱(12)分子内部存在的三种运动;分子内部存在着下列三种运动:(1) 价电子在键连着的原子间运动;(2) 各原子间的相对运动-振动;(3) 分子作为一个整体的转动。
(13)光谱线的宽度定义;谱线强度下降到一半时相应的两个频率之间的间隔。
称半宽度,简称线宽,用FWHM(Full width at half maximum intensity)表示。
(14)光谱线加宽的三种机制;自然线宽、多普勒展宽、碰撞加宽。
第二章 光谱仪及光电探测器件(论述题)(1)光谱仪的主要作用及主要色散元件;光谱仪是光谱检测和分析的基本设备。
它的任务是分光,即将包含多种波长的复合光以波长(或频率)进行分解。
通过分解,不同波长光强分布便以波长(或频率)为坐标进行排列。
一、分子荧光的发射特征及产生原因电子由第一激发单重态的最低振动能级→基态(多为S1→S0跃迁),发射波长为λ2的荧光;10-7~10 -9 s 。
发射荧光的能量比分子吸收的能量小,波长长;λ 2 > λ 2 > λ 1 分子产生荧光必须具备的条件(1)具有强的紫外-可见吸收;(2)具有一定的荧光量子产率。
要使分子产生荧光,则分子结构能吸收UV-Vis辐射, 且要有较高的荧光效率。
若分子吸收UV-Vis辐射能力越强,发光越强一个分子的荧光发射有如下特征:二、超拉曼散射定义三、棱镜和光栅的色射特性1.棱镜分光与光栅分光比较(1)光栅分光具有较高的分辨率(2)工作波长基本不受限制(3)光栅分光的波长扫描机构为正弦机构,易实现;棱镜分光由于色散材料的非线性,往往用凸轮机构或程序控制。
(4)棱镜无光谱重叠,光栅应用中可能需要filter或光栅(5)可先光栅由于鬼线的存在有可能出现假谱线造成误判(6)光山岩蛇的光谱强度分开不太均匀,棱镜较均匀(7)光栅分光系统中,照相物镜像差较正(8)光栅较难维护,对环境要求高棱镜适应性强2.光栅色散特性四、偏光光谱技术优点1.与其他无多普勒光谱技术相比,它有很高的光谱分辨率,限制偏振光谱分辨率的主要因素是因为泵浦光和探测光之间不可能完全共线反向,小的夹角产生了剩余多普勒展宽。
2.偏振光谱的灵敏度比饱和吸收光谱提高了2到3个量级。
3.偏振信号的色散线型可以再不需要任何频率调谐的情况下,把激光器频率稳定到谱线中心上,而很高的信噪比又可能保证稳频的精度。
五、光电离光谱质谱检测或离子的质荷比222LtVem⋅=直线式TOF的质量分辨率约为400,直线式TOF质量的分辨率受限制的主要原因是激光激发产生的初始离子/中性粒子的能量具有分散性。
这是因为:(1)母体中性分子的初始动能不同,(2)碎裂时形成期间的初始动能差别,(3)空间电荷效应的影响,(4)有限的离子源体积导致在飞行时间上的分散。
红外光谱分析复习提纲一、基本原理1、常用的中红外区4000-650cm-1(2.5-15.4μ)。
2、红外光谱的主要振动形式:伸缩振动和弯曲振动。
3、红外光谱的吸收峰强度主要取决于分子振动时偶极矩变化大小。
基团的极性大,吸收峰强。
二、影响官能团吸收频率的因素1、电子效应(a)诱导效应以羰基为例,推电子基团使羰基吸收峰往低波数移动;吸电子基团反之。
(b)中介效应氧、氮和硫等使不饱和基团的振动波数降低,而自身连接的化学键振动波数升高。
(c)共轭效应羰基与双键共轭,羰基吸收峰往低波数移动。
2、空间效应(a)环的张力环的张力加大,环上基团的吸收峰往高波数移动。
环的键角越小,环外双键(C=C)的吸收峰往高波数移动;环外双键(=C-H)的吸收峰亦往高波数移动;环内双键(C=C)的吸收峰往低波数移动。
(b)空间障碍大基团的空间位阻作用,使邻近基团的吸收峰往高波数移动。
(c)氢键影响无论是分子间或分子内氢键,均使吸收峰往低波数移动三、红外光谱吸收波段的划分(cm-1)1、4000-2500(a)羟基、胺基等(b)C-H伸缩振动3000以上为不饱和,3000以下为饱和(c)叁键、累积双键(C≡C C≡N -N=C=S 2500-2000)(d)铵盐 (2700-2200cm-1)2、2000-1500(a)羰基(b)双键、苯环骨架、杂芳环、硝基(υas)(c)羧酸盐3、1500-1300(a)饱和碳氢弯曲振动(b)硝基(υs)4、1300-910(a)C-O单键伸缩振动(醚、醇)(c)P=O,P=S伸缩振动(d)砜、亚砜、磺酸盐、5、910以下判断苯环取代位置的主要依据烯烃的碳氢弯曲振动四、指纹区和官能团区4000-1300cm-1为官能团区,1300-650cm-1为指纹区。
子吸收光谱法提纲重点笔记基本原理1.原子吸收光谱(Atomic Absorption Spectroscopy, AAS),又称原子分光光度法,利用气态原子可以吸收一定波长的光辐射,利用电热能使原子中外层的电子从基态跃迁到激发态的现象而建立的。
能够进行定性、半定量、定量分析。
2.光线范围:紫外光和可见光3.测定方法:标准曲线法、标准加入法4.特征谱线因吸收而减弱的程度称吸光度A,在线性范围内与被测元素的含量成正比:A=KC式中K为常数;C为试样浓度;K包含了所有的常数。
此式就是原子吸收光谱法进行定量分析的理论基础5.原子吸收光谱线并不是严格几何意义上的线,而是占据着有限的相当窄的频率或波长范围,即有一定的宽度。
原子吸收光谱的轮廓以原子吸收谱线的中心波长和半宽度来表征。
中心波长由原子能级决定。
6.影响原子吸收谱线轮廓的两个主要因素:1、多普勒变宽。
多普勒宽度是由于原子热运动引起的。
从一个运动着的原子发出的光,如果运动方向离开观测者,则在观测者看来,其频率较静止原子所发的光的频率低,红移;反之,如原子向着观测者运动,则其频率较静止原子发出的光的频率为高,紫移。
这就是多普勒效应。
原子吸收分析中,对于火焰和石墨炉原子吸收池,气态原子处于无序热运动中,相对于检测器而言,各发光原子有着不同的运动分量,即使每个原子发出的光是频率相同的单色光,但检测器所接受的光则是频率略有不同的光,于是引起谱线的变宽。
2、碰撞变宽。
谱线宽度仅与激发态原子的平均寿命有关,平均寿命越长,则谱线宽度越窄。
原子之间相互碰撞导致激发态原子平均寿命缩短,引起谱线变宽。
碰撞变宽分为两种。
赫鲁兹马克变宽:指被测元素激发态原子与基态原子相互碰撞引起的变宽,称为共振变宽,又称压力变宽。
当蒸气压力达到0.1mmHg时,共振变宽效应则明显地表现出来。
洛伦茨变宽:指被测元素原子与其它元素的原子相互碰撞引起的变宽,称为洛伦茨变宽。
洛伦茨变宽随原子区内原子蒸气压力增大和温度升高而增大。
原子吸收光谱法提纲重点笔记基本原理1.原子吸收光谱(Atomic Absorption Spectroscopy,AAS),又称原子分光光度法,利用气态原子可以吸收一定波长的光辐射,利用电热能使原子中外层的电子从基态跃迁到激发态的现象而建立的。
能够进行定性、半定量、定量分析。
2.光线范围:紫外光和可见光3.测定方法:标准曲线法、标准加入法4.特征谱线因吸收而减弱的程度称吸光度A,在线性范围内与被测元素的含量成正比:A=KC式中K为常数;C为试样浓度;K包含了所有的常数。
此式就是原子吸收光谱法进行定量分析的理论基础5.原子吸收光谱线并不是严格几何意义上的线,而是占据着有限的相当窄的频率或波长范围,即有一定的宽度。
原子吸收光谱的轮廓以原子吸收谱线的中心波长和半宽度来表征。
中心波长由原子能级决定。
6.影响原子吸收谱线轮廓的两个主要因素:1、多普勒变宽。
多普勒宽度是由于原子热运动引起的。
从一个运动着的原子发出的光,如果运动方向离开观测者,则在观测者看来,其频率较静止原子所发的光的频率低,红移;反之,如原子向着观测者运动,则其频率较静止原子发出的光的频率为高,紫移。
这就是多普勒效应。
原子吸收分析中,对于火焰和石墨炉原子吸收池,气态原子处于无序热运动中,相对于检测器而言,各发光原子有着不同的运动分量,即使每个原子发出的光是频率相同的单色光,但检测器所接受的光则是频率略有不同的光,于是引起谱线的变宽。
2、碰撞变宽。
谱线宽度仅与激发态原子的平均寿命有关,平均寿命越长,则谱线宽度越窄。
原子之间相互碰撞导致激发态原子平均寿命缩短,引起谱线变宽。
碰撞变宽分为两种。
赫鲁兹马克变宽:指被测元素激发态原子与基态原子相互碰撞引起的变宽,称为共振变宽,又称压力变宽。
当蒸气压力达到0.1mmHg时,共振变宽效应则明显地表现出来。
洛伦茨变宽:指被测元素原子与其它元素的原子相互碰撞引起的变宽,称为洛伦茨变宽。
洛伦茨变宽随原子区内原子蒸气压力增大和温度升高而增大。
光谱有关知识点归纳总结一、光谱学的基本原理1. 光的电磁波性质光是一种电磁波,具有波长和频率,可以在真空中传播。
波长和频率之间有一个固定的关系,即光速等于波长乘以频率。
不同波长的光对应于不同的颜色,波长越短,频率越高,对应的颜色就越偏向紫色。
2. 物质的光谱特性不同物质对光的吸收、发射、散射都有特定的规律和特性。
通过观察物质对光的相互作用,可以了解其组成、结构和性质。
3. 光谱的分类根据不同的光谱特性,可以将光谱分为吸收光谱、发射光谱、拉曼光谱、散射光谱等,每种光谱都有自己独特的应用领域。
二、光谱分析的方法1. 吸收光谱分析吸收光谱分析是利用物质对特定波长光的吸收来研究其成分和浓度的方法。
其原理是当物质吸收特定波长光时,会产生吸收峰,吸收峰的强度与物质的浓度成正比。
2. 发射光谱分析发射光谱分析是通过加热或激发物质使其发射特定波长光来研究其成分和结构的方法。
发射光谱可以直接测定物质的元素组成,并用于光谱荧光法、原子发射光谱法等。
3. 拉曼光谱分析拉曼光谱分析是利用激光与样品相互作用产生拉曼散射光的方法,可以用于研究物质的结构和化学键。
4. 散射光谱分析散射光谱分析是通过测定物质对散射光的散射强度和方向来研究其性质和结构的方法,广泛应用于材料、生物等领域。
三、光谱学在不同领域的应用1. 化学分析领域光谱学在化学分析领域有着广泛的应用,可以用于研究物质的成分、浓度、结构和性质,包括红外光谱、紫外可见光谱、质谱等。
2. 生物医学领域在生物医学领域,光谱学可以用于研究生物大分子的结构和功能,包括蛋白质、核酸、多糖等,用于药物分析和诊断。
3. 天文学领域光谱学在天文学领域有重要的应用,可以用于研究星际空间中的物质组成、温度、运动状态等,包括天体光度学、分光测速等。
4. 材料科学领域光谱学在材料科学领域可以用于研究材料的组成、结构和性质,包括材料表面光谱分析、光学薄膜分析等。
研究物质的光谱特性对于深入了解物质性质和结构具有重要意义,光谱学的发展也不断推动着其他学科的进步。
复习提纲第一章 光谱学基础知识(填空、简答、判断)(1)光是一种电磁波(横波),它的传播方向与电、磁分矢量方向垂直;(2)光与物质的相互作用主要是电场E 的作用;电场E 的振动方向定义为光的偏振方向;(3)光具有能量,也具有动量 ;(4)从量子论角度,光具有波粒二象性;(5)光的波动理论可以成功的解释光的干涉、衍射、折射、反射、散射等许多 光学现象,然而用光的波动性却无法解释光电效应;(6)光子的自旋量子数为1;(7)光子的能量与动量。
(8)光的相干性;光的相干性,是指在不同空间点上和不同时刻的光波电场之间的相关性。
(9)光与原子、分子作用的三种过程,什么是受激发射?吸收、自发发射、受激发射。
受激发射是在外界辐射场的激发下产生的发射过程。
考虑一个二能级系统,当外界辐射场的频率ν和相应的跃迁能级间距相等时,ε∆=hv ,便发生高能级对低能级的跃迁,并发射一个与激发辐射场属同一模式的光子,即受激发射光子与激发辐射场光子具有相同的频率、相位、偏振方向和传播方向。
(10)激光光谱学研究的光波段;红外、可见和紫外波段。
(11)光谱的分类;按产生机制:发射谱,吸收谱;按谱线特征:分立谱,连续谱(12)分子内部存在的三种运动;分子内部存在着下列三种运动:(1) 价电子在键连着的原子间运动;(2) 各原子间的相对运动-振动;(3) 分子作为一个整体的转动。
(13)光谱线的宽度定义;谱线强度下降到一半时相应的两个频率之间的间隔。
称半宽度,简称线宽,用FWHM(Full width at half maximum intensity)表示。
(14)光谱线加宽的三种机制;自然线宽、多普勒展宽、碰撞加宽。
第二章 光谱仪及光电探测器件(论述题)(1)光谱仪的主要作用及主要色散元件;光谱仪是光谱检测和分析的基本设备。
它的任务是分光,即将包含多种波长的复合光以波长(或频率)进行分解。
通过分解,不同波长光强分布便以波长(或频率)为坐标进行排列。
主要色散元件是光栅。
νεh ph =k n n n =p ===λνh c h c m ph 波矢n k )/2(λπ=(2)光谱仪通常为何使用闪耀光栅?闪耀光栅的工作原理,及它与透射式光栅的不同点;平面光栅零级衍射的能量最大,随着衍射级次的增高,衍射能量将逐渐减少。
由于零级衍射没有色散,对分光无用,而色散高的二级、三级等强度较低,不利于使用光栅色散大的高级次。
为了解决衍射能量的利用问题,现代光谱仪中经常采用闪耀光栅。
它可使最大衍射能量集中在所需的级次上。
(不同点,透射最大在零级,闪耀则不是)单缝衍射光强主极大发生在:i=r 即满足反射定律的反射方向上βθθα+===-r i 。
闪耀角条件:2/)(βαθ-=,则衍射角θαβ2-=,反射系数R (β)围绕β为中心的最大值两侧有一个较宽的分布,而光强I (β)也受到R (β)的调制,中心极大已经不再零级,闪耀波长θλsin 2d m b =。
在闪耀方向上,闪耀波长b λ的光强可达到入射光强的80%。
(3)会画出单光栅单色仪的结构框图,知道各元器件的作用。
S 1 、S 2分别为入射狭缝和出射狭缝;G 为反射光栅,被放置在装有电动马达的平台上;M 1、M 2为凹面反射镜。
入射狭缝S 1处在凹面反射镜M 1的焦平面上,透过狭缝S 1 的入射光经反射镜M 1反射后投射到光栅G ,光栅G 将入射光色散成许多平行的单色光射到凹面反射镜M 2上,M 2将这许多单色光汇聚。
出射狭缝S 2处在M 2的焦平面上。
当光栅G 绕其转动中心转动时,在出射狭缝可以得到不同波长的出射光束。
(4)法布里─珀罗标准具的特性;多光束等倾干涉,处在透镜焦平面的屏上出现同心干涉圆环;对光的波长具有选择性即具有滤光特性;能分辨很小的波长差,但也只能分辨两条靠的很近的波长(常常需要将光源经过单色仪后再输入F-P );分辨本领很高,常被用作研究光谱线的精细结构。
(5)傅立叶变换光谱仪的技术构成、应用的光谱段;傅立叶变换光谱仪(FTIR)是将迈克尔逊干涉仪、调制技术与计算机技术相结合的一种新型光谱仪。
只适用于红外波段。
(6)光电探测器的大类;每大类的典型器件、主要表征参数;光电探测器主要有光电子发射探测器与半导体探测器。
光电子发射探测器主要有光电倍增管和微通道管探测器。
半导体探测器有:半导体二极管型光电探测器、红外探测器、固体成像探测器等几种。
主要表征参数有光谱响应、灵敏度、探测率、时间响应等。
(7)光电倍增管PMT的工作原理和使用中的注意事项;光阴极受光照射发射电子,在极间电场的作用下,飞向第一倍增级。
在电子的轰击下,倍增级发射二次电子,这些电子又飞向第二倍增级,再发射二次电子,如此继续下去,最后被阳极所收集后以电流输出。
设倍增级的二次电子发射系数为σ,经N次倍增,可得电流增益N=。
Gσ注意事项:(1)光电倍增管的选择:①光谱响应区,它取决于光阴极材料;②响应度,根据待测光源的光谱特性和光通量大小来确定响应度的要求;③暗电流,在测量微弱光信号时要特别注意挑选暗电流小的管子;④阴极尺寸,要与入射光面积相匹配。
(2)不得在加电压的情况下,有强光照射。
(3)电源:一般用专用电源。
光电倍增管的供电一般以负压供电居多。
(4)在冷却器中使用可减少暗电流发射和降低热噪声。
(8)CCD工作过程的信号电荷的产生,存储,传输,和检测;信号电荷的产生与存贮:在光谱测量中,被探测的光直接入射到耗尽层处,在此处产生电子─空穴对,外加电场将电子吸引到势阱内,形成信号电荷。
Q =ηq△ATη为材料的量子效率;q为电子电荷量;△为入射光的光子流速(与入射的光谱辐通量成正比);A为光敏单元的受光面积;T为光注入时间(由CCD驱动器的转移脉冲的周期决定)。
信号电荷的转移:三相电荷传递方式即加以三相交叠的脉冲,使电荷包逐个地沿单元列移动。
如上图所示取了四个CCD单元来演示三相电荷传递时的电荷耦合。
假定在t 1时刻,第二栅极处于10V高电位,其余各极均处于低电位。
到了t2时刻,各极电位变为如中间图所示的状况,第二栅极仍保持10V高电位,第三极则有低电位升高为高电位10V。
由于两极相邻很近,它们对应的势阱将合并在一起。
第二栅极的电荷向第三栅极移动。
在t2时刻第二栅极的电位变为低电位,相应的第三栅极变为10V高电位。
这就完成了电荷由一个单元向另一个单元的转移。
第三章微弱信号检测技术(1)微弱信号检测的三种主要方法及典型仪器;相干检测,典型仪器:锁相放大器;重复信号的时域平均,典型仪器:BOXCAR 平均器;离散信号的统计处理,典型仪器为单光子计数器、光学多道分析器。
(2)锁相放大器的构成及原理;信号通道、参考通道与相关器三部分。
利用参考信号与被测信号的互相关特性,提取出与参考信号同频率和同相位的被测信号,而利用噪声与信号的互不相关性来抑制噪声的。
(3)BOXCAR对怎样的信号进行测量,两种工作方式及特点。
利用BOXCAR平均器恢复可重复性信号波形的工作原理;(门的移动)微弱的重复脉冲信号。
有单点与扫描两种工作方式,单点式特点:取样点相对于信号起始时刻是固定延时,门宽不变,所测量的是离原点为固定延时的重复信号的某点瞬时平均值,而不是观察波形;扫描式特点:测量在确定的波长上谱线强度是随时间变化。
利用扫描式工作方式即变换取样法来恢复可重复性信号。
为了实现变换取样,取样门脉冲的延时就要逐步增加(或减少),使之依次扫过整个被测信号的持续时间。
比较器将一个快斜坡和一个慢斜坡电压进行比较,当快斜坡电压大于慢斜坡将输出正电压,反之输出负电压。
在慢斜坡电压时间Ts 内产生不断变窄的矩形波电压,而同时用这些电压触发门发生器,这样就得到延时不断增大的门脉冲。
(4)单光子技术的原理。
(一般了解)非常微弱的光信号,如被测光的强度仅有17181010---W 以下时入射的光子流将出现离散的状态,每秒几百个光子,即光以粒子的形式分离地到达光检测器。
于是光电倍增管的输出将是一个个分立的脉冲,而非连续信号。
一个光子入射时,光电倍增管输出一个电脉冲。
已知光阴极在入射光波长的量子效率,就可以采用计数电脉冲数的方法推算出光子流的强度 。
第四章 激光光谱学中的光源(1)普通光源的发光与激光有何不同;能量集中,高方向性、高强度,高亮度、单色性好、相干性强。
(2)何为激光?何为受激辐射;由受激辐射得到的放大了的光是相干光,称之为激光。
原子中处于高能级2E 的电子,会在外来光子(其频率恰好满足12E E h -=ν )的诱发下向低能级 1E 跃迁, 并发出与外来光子一样特征的光子, 这叫受激辐射。
(3)激光器的基本结构、激光产生的条件、实现这一条件的技术手段叫什么、泵浦两能级系统是否能实现粒子数的分布反转;激光工作物质、激励源(泵)、谐振腔。
如何从技术上实现粒子数反转是产生激光的必要条件。
泵浦。
不能,泵浦源是无法对二能级系统造成粒子数反转的,需要用多能级系统,常用的有三能级与四能级系统。
(4)激光器的类型(按激活介质形态来分)及工作方式;固体激光器,一般脉冲方式运转; 气体激光器,利用放电产生的等离子体中大量的电子与原子或分子之间或它们之间的碰撞使激光能级间实现粒子数反转;染料激光器是以染料作为激光工作物质的激光器;半导体激光器,利用正向偏置的PN结中电子与空穴复合发光;光纤激光器利用掺杂光纤为介质的激光器。
(5)激光的横模、纵模及含义。
横模:反映激光输出横截面上的光强度分布情况,定义:谐振腔内与轴向垂直的横截面内的稳定光场分布;纵模:反映激光器的工作频率,当光在腔内往返一周其相位变化为π的整数倍时,形成驻波,这时腔内的稳定光场分布称为纵模。
(6)几种常见激光器的输出波长(7)染料激光器的工作特点染料激光器是以染料作为激光工作物质的激光器;大多数是将染料溶于乙醇、苯、丙酮或水等溶剂中,配成10-5~10-3级浓度的溶液;染料激光器的突出优点是可以实现输出波长在一个较大的波长范围内调谐。
(8)He-Ne激光是利用哪个原子发的光?Ne原子。
第五章激光吸收光谱技术(论述题)(1)简单吸收光谱有何缺点,如何改进;基本为透明。
不利于高灵敏度的检测。
增加吸收光程。
(2)外腔式吸收光谱可测量得到绝对吸收系数的原理;两块高反射率的共焦腔镜构成一个光学谐振腔,n 次反射振荡后的光强)2ex p()(210nL R R I I n n α-= α为吸收系数。
从光在光腔内衰荡的时间考虑:(3)何为耦合双共振吸收?耦合双共振吸收是一个分子体系同时地对频率为1ν、2ν两束激光的共振吸收,并且通过一个公共能级或弛豫过程使两个共振跃迁间具有一定的耦合。
(4)就公共能级耦合方式解释光学-光学双共振实验的的原理。
强的泵浦光束使跃迁达到饱和状态,于是能级1的布居数将明显少于热平衡分布的布居数。