入党志愿书检查
- 格式:docx
- 大小:28.35 KB
- 文档页数:22
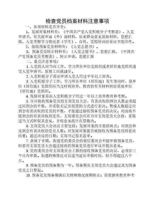
检查党员档案材料注意事项一、各项材料是否齐全:1、发展对象材料有:《中国共产党入党积极分子考察表》、入党申请书、有关政审函(外)调材料、征求群众意见原始材料,思想汇报、入党考察学习情况表(学生)、自传、党校培训结业证书复印件。
2、接收预备党员材料有:《入党志愿书》。
3、预备党员转正材料有:《入党志愿书》、思想汇报、《中国共产党预备党员考察表》、转正申请、思想汇报二、重点注意事项:1.入党的人应当向工作、学习所在单位党组织或者居住地党组织递交入党申请书,原则上应满18岁。
2.入党积极分子需由申请入党人经过半年以上培养。
3.入党积极分子工作、学习所在单位(居住地)发生变动时,原单位(居住地)党组织应当及时将培养、教育的有关材料转给其现单位(居住地)党组织。
4.发展对象需由入党积极分子经过一年以上培养教育和考察。
5.召开接收预备党员的支部党员大会,有表决权的到会人数必须超过应到会的半数,并采取无记名投票的方式进行表决。
赞成人数超过应到会有表决权的党员的半数,才能通过接收预备党员的决议。
对因故不能到会的有表决权的党员,支部委员会应在召开支部党员大会前,采取适当方式听取其意见,并将意见统计在票数内。
6.支部党员大会决议主要包括:发展对象的主要优缺点;应到会和实到会有表决权的党员人数;对发展对象能否被接收为预备党员的表决结果;通过决议的日期;支部书记签名盖章。
7.隶属于乡镇、街道党的委员会的基层委员会不能审批预备党员,但要对支部党员大会通过接收的预备党员进行审议并提出意见。
8.党的委员会对支部委员会上报的接收预备党员的决议,必须在三个月内审批。
如遇特殊情况可以适当延长审批时间,但不得超过六个月。
9.预备党员的预备期为一年。
预备期从支部党员大会通过其为预备党员之日算起。
10.预备党员预备期满后无特殊情况按期转正;需要继续教育和考察的,可以延长一次预备期,延长时间不能少于半年,最长不超过一年。
11.党的委员会对支部委员会上报的预备党员转正的决议,应当在三个月内讨论审批。
竭诚为您提供优质文档/双击可除公务员政审会核查入党志愿书吗篇一:入党积极分子的确定、培养与政审1入党积极分子的确定、培养与政审2接收预备党员的程序篇二:入党申请书由谁审查篇一:入党志愿书审查主要事项入党志愿书审查重点事项入党志愿书是个人党员档案的重要组成部分,它将伴随个人的人事材料一生。
因此,要求个人及支部书记填写时候要严肃、认真,使用黑色或者蓝黑色钢笔或签字笔填写。
在填写相关事项时字迹工整,注意三项:即正确性、完整性、规范性。
从20XX年7月起,开始启用新的入党志愿书,a4纸张大小,每份志愿书都有一个统一的编码,也就对应一名新发展的党员,所以要求填写内容准确,不能补领。
一、完整性1、入党志愿书第1-7页为个人填写部分;后为介绍人、支部书记等填写;2、入党志愿书须填写完整,没有的事项必须填写“无”,不能空着。
二、正确性(内容)及规范性(格式)(一)个人填写部分:姓名:与身份证上一致入党志愿书正确性重点审查部分1、对党的性质和指导思想表述不完善请各支部书记在指导新党员填写入党志愿书时,严格按照如下正确表述:“中国共产党是中国工人阶级的先锋队,同时是中国人民和中华民族的先锋队,是中国特色社会主义事业的领导核心,代表中国先进生产力的发展要求,代表中国先进文化的前进方向,代表中国最广大人民的根本利益。
党的最高理想和最终目标是实现共产主义。
中国共产党以马克思列宁主义、毛泽东思想、邓小平理论和“三个代表”重要思想作为自己的行动指南。
”如果志愿书中间没有对党的性质和党的指导思想进行上述表述,校组织部在审批的过程中一般是不会签署通过意见,请各支部书记一定重视,不要再出现此类情况。
2、填写入党志愿时,要联系自己的思想、学习、工作实际,切忌空对空地高谈阔论,同时切忌不要从网上下载。
常见问题注意——个人1、入党志愿书内容:如今,中国共产党已经走过了90多年路程,非80多年!2、今天我向党组织递交了入党志愿书,非入党申请书。
军校学员入党志愿书范本3000字为大家收集整理了《军校学员入党志愿书范本3000字》供大家参考,希望对大家有所帮助!!!经党组织的批准,我实现了梦寐以求的愿望,成为一名光荣的中国共产党预备党员。
一年来,我在这个团结求实,温暖友爱的集体里,亲身感受到了组织的关怀,团结奋斗的快乐。
在组织的培养教育下,我认真按照党员的标准去做,加强政治思想学习,对工作和学习精益求精,在XX年12月20日即将到来之际,我郑重向党组提出转正申请。
为了便于党组织对自己的考察,我将自己一年来的情况向组织作以汇报:一。
政治思想方面:首先,我主动加强政治学习,除了经常听广播,看电视新闻,看报纸,关心时事政治外,我利用业余时间认真学习党史和党章,了解我们党的光辉奋斗史,从而更加珍惜现在的生活,坚定正确的政治方向;明确党员的权利和义务,拿一名党员的标准严格要求自己。
我还阅读了老一辈无产阶级革命家的一些理论著作,及时学习江总书记的讲话和党中央颁布的决策,决议,在思想上和党组织保持高度一致。
在正在进行的"三讲"教育中,我听从队里的安排,将这次学习机会放在首位,不迟到缺席,认真阅读资料,作好学习笔记。
其次,我注意从平时做起,从小事做起,在日常生活中体现一名党员的模范带头作用。
除了作好自己的本职工作外,对于队里各项要求和活动,我还积极的参加和配合,如参加五四演讲的撰稿工作,队里组织的办报和学术活动;在生活中乐于助人,关心团结同学。
另外,我还十分重视与党组织的思想交流,经常向老党员学习经验,交流心得,按期向党小组长汇报自己的思想状况,及时解决自己的思想问题,表达入党的光荣和迫切愿望。
通过以上的努力,我感到自己的思想政治素质有了长足的进步,希望在以后的学习得到进一步提高。
二。
行政管理和作风纪律方面:作为一名部队培养的军校学员,八年的军营素以严明的纪律,严格的管理而著称,一名合格的军人应首先服从党和组织的领导,遵守纪律,培养良好的作风养成习惯。
入党志愿书写错检讨书3000字竭诚为您提供优质文档/双击可除入党志愿书写错检讨书3000字篇一:入党志愿书签名写错了入党志愿书填写要求12345篇二:关于入党申请书和入党志愿书书写过程中易出现的错误关于入党申请书和入党志愿书书写过程中易出现的错误:1.日期问题:在入党申请书,入党志愿书书写时,时间以及数字上的一定要精确,真实。
比如说:80多年指的是85年以下,不可以用来指85年到89年之间的时间段,这些数字性的东西该大写的就要大写,该小写的就要小写,并且在书写过程中不能涂改,也不能出现错别字。
2.表述问题:有些表述必须是非常完整的,精确的。
比如说,“三个代表”,还有党的基本路线,一些重要理论在写的时候一定要原话,要完全的写进去,不能多不能少,也不能改,要不就别写进去,写了就一定要写完整。
书写过程中不能涂改。
3.称谓问题:所写的称谓必须符合实际,一些领导与对他的称谓要正确。
比如说:在任的领导只有胡锦涛能称为总书记,其他的以同志称,或者不加同志。
入党志愿书例文里的前面三段话一定要写进去。
在入党申请书里一定不能出现“我志愿加入中国共产党”等字样。
4.入党申请书,入党志愿书都不能写得像议论文,要写出自己的对党认识及想法,要写出自己的努力方向,还有要如何向党组织靠拢,怎样严格要自己。
一定要写出自己的真实情感。
5.在写入党申请书,入党自愿书时不能写得太短,至少要16开的信纸2页以上。
在书写时还要注意字迹工整,清楚,字一定要看得清楚,句子要连贯,通顺。
6.不能够抄袭,写的要是自己的东西。
注意:所有的材料要用16开纸写,并且要用黑色笔,不能够涂改。
在检查这些材料的时候书写日期是以前的,不能写修改日期(比如你是20*年*月*日写的就要写那时的日期)。
篇三:关于入党申请书和入党志愿书书写过程中易出现的错误关于入党申请书和入党志愿书书写过程中易出现的错误:1.日期问题:在入党申请书,入党志愿书书写时,时间以及数字上的东西一定要精确,真实。
对发展对象填写的《入党志愿书》和有关材料进行审查的情况入党申请书的审查篇一:入党申请流程一、自愿提出入党申请要求入党的同志自愿向所在单位党组织提出书面申请,申请主要写对党的认识、入党动机和本人主要表现。
二、确定入党积极分子入党申请人经党小组(共青团组织)推荐、支委会(不设支委会的支部大会)审查同意后,便确定为入党积极分子。
党支部将入党积极分子报上级党委备案,并通知入党积极分子本人,要求其本人写出自传(内容主要写本人简历、家庭主要成员及主要社会关系的政历和现实表现情况),指定两名正式党员作为入党积极分子的培养联系人。
三、进入考察期考察期一年以上,自党支部确定其为入党积极分子之日算起。
党支部每半年要对要求入党的积极分子进行一次考察,每次考察情况要填入入党积极分子考察表(填写考察意见时,要真实、具体、准确,既要有优点,也要写出缺点)。
四、听取党内外群众意见党支部派一至两名正式党员召开座谈会,听取党内外群众对入党积极分子的反映。
1、座谈会党外群众一般不少于8人,不够8人的,支部应加以说明。
2、座谈会应在考察期近一年,支部准备列为发展对象之前召开。
记录整理表内评定意见反映要求真实。
除表内情况还应附一份完整的群众座谈会原始记录(参加人员必须签名)。
五、确定发展对象要求入党的积极分子经过一年以上培养教育后,在听取党小组、培养联系人和党内外群众意见的基础上,经支委会(不设支委会的支部大会)讨论同意,可列为发展对象。
党支部确定了发展对象,应及时向上级党委(总支)报告意见,并附送入党积极分子的政审材料、党内外群众意见的原始记录、考察材料、《入党积极分子考察登记表》等。
上级党委分管书记和组织部门进行审查,对符合要求的,同意确定为发展对象,并报市委组织部组织科审定,方可下发《入党志愿书》。
六、政治审查审查发展对象本人对党的路线、方针、政策的态度、政治历史和重大政治斗争中(特别是审查发展对象直系亲属和关系密切的主要社会关系的政治情况。
入党志愿书缺点和不足入党志愿书中缺点和不足怎么写呢?下面是小编为大家收集整理的3篇入党志愿书缺点和不足分析范文,欢迎大家阅读。
入党志愿书缺点和不足分析范文一时光如梭,转眼三年逝去,在过去的时间里,我取得了一系列成绩,在思想、学习、生活中都有了较大的提高。
思想方面,具有坚定不错的政治标的目的,拥护党的领导,坚持党的基本线路。
在平日的生活里认真学习马克思列宁主义,毛泽东思想,邓小平理论,“三个代表”,“科学发展观”等重要的党的引导理论和思想,并且将这些理论理解与平日的实践结合,在思想和行动上严格要求本身。
另外,我更加的明确了自己的义务和责任,人一出生即有了其义务和责任,成年的我除了对自己的家人有一份回报的责任外,作为现代大学生,我更加对国家社会有着贡献的责任。
而目前我的义务便是在学校努力提升自身素质,以便于将来为国家尽自己的一份公民义务。
学习方面,我端正了自己的学习态度和学习目的,主动学习,各科成绩优秀,每学期都拿到了学校金。
大学三年,我体系周全地学习了本专业的理论基础知识,同时把所学的理论知识应用于实践活动中,把所学知识转化为动手能力、应用能力和创造能力,利用课余时间,我还去听了与我们专业有关的中小型企业创业演讲,颇有感触。
同时我还报读了学校的英语双学位班,除了自己的专业知识还提升了自己的英语能力,也拿到了英语四级证书。
另外我还参加会计从业资格考试并取得了会计从业资格证书,另外还学习了计算机,拿到了计算机二级证书,为本身以后参加社会工作奠定了基础。
生活方面,我是同学眼中开朗、活泼、大方、学习成绩优秀、工作出色的学生。
在学校期间尊敬师长,交情同学,关心集体,乐于助人,在家期间孝敬父母,是父母眼中的好女儿,他们以我为荣。
我崇尚勤俭节约,这些中华民族的传统美德不敢忘记也愿意将其发扬光大。
生活的快乐也使得我在面对困难更有勇气,对生活中的每件事富有热情。
最后,我自身仍存在不足。
就我个人来说,我缺乏自信心,不善于表现自己;实践能力偏低,有时不能很好将所学的知识运用到解决问题的实践中去;专业知识学的不够扎实,感觉还有很多没有学;在处理一些问题时,有时掺杂个人感情;说话办事不太注意方式方法,容易让人曲解。
尊敬的党组织:我是系的学生,现任副班长一职。
今天我怀着无比激动的心情向组织递交转为预备党员的申请书. 在大学校园里,成为一名光荣的中共党员一直是我的崇高追求.经过党组织的考察,我于今年三月份被确定为入党积极分子。
二零零八年四月份,我参加了党校培训.在短短的七次课上,我认真地学习了党的基本理论和基本知识,接受了十七大通过的新党章的辅导,明确了当代大学生的政治使命和责任.在组织的培养教育下,我认真学习党的相关知识,戒骄戒躁,不断注意提高自身修养,无论思想,理论,还是行动上,都有了很大的提高。
在这之后,我顺利的通过了党校考试. 凭着一份认认真真为同学们办事,让同学们受到利益,得到提高,而自己也在从中学习,提高的心思,受同学们委托,我担任了我班副班长一职。
在职期间,我平时能做到注意举止的文明修养,具有坚韧的意志品格和坚定的毅力以及对学生工作的高度热情和主动负责的精神,积极深入学生中去,了解学生、认真探索学生工作、生活、学习规律,不断提高自身的组织管理能力,全面关心、帮助学生。
以前,我曾片面的理解:只要工作任劳任怨,勤勤恳恳,多为学生办实事,就能加入中国共产党,就能成为一名党员,但是,通过3个月来,在党组织的怀抱中,在支部和周围同学的帮助下,经过对《党章》的反复学习和实践,自己各方面都有新的提高和认识,感受和体会也很深。
首先,党在我心目中的地位更加确定。
《党章》总纲开宗明义:“中国共产党是中国工人阶级的先锋队,是中国各族人民利益的忠实代表,是中国社会主义事业的领导核心。
党的最终目标,是实现共产主义的社会制度。
中国共产党在我心目中的地位是高大的、坚强的,是神圣不可侵犯和不可动摇的。
《党章》说到的“先锋队”、“忠实代表”以及“领导核心”,这绝对不是夸张的赞美,它是中国共产党的性质、宗旨、历史地位的客观定位,也是人民大众经过历史的检验所做出的确认。
因此,加入中国共产党是我们每一个追求进步青年的渴求,是对自己心目中所崇拜党的形象的靠近。
发展党员自检自查报告篇一据《中共贵州省直属机关工作委员会关于对党员发展工作进行专项检查的通知》(省直党工通字〔2014〕67号)要求,我局严格对2014年以来发展党员工作情况进行全面自查,现将自查情况汇报如下:发展党员工作是各级党组织的一项本职性工作,也是巩固和加强党的执政建设需要。
我局发展党员工作在逐年完善提高基础上,实现了规范化、制度化要求,同时坚持标准,注重质量,真正做到成熟一个发展一个原则;强化培训,提高了党务工作者的业务素质,把握了做好发展党员工作的关键;优化结构,建立一支数量充足的入党积极分子队伍,做好了发展党员工作的基础;注重培养,全面提高了入党积极分子综合素质,掌握了发展党员工作的重点;健全机制,规范程序,为做好发展党员工作提供了组织保证。
一、提高认识,领导重视局党组始终本着求真、务实的态度,一直以来高度重视党员发展工作,坚持以《中国共产党章程》和《中国共产党发展党员工作细则》为指导,认真贯彻执行、严格遵循发展党员“坚持标准、保证质量、改善结构、慎重发展”的方针,把发展党员和党员管理工作列入重要记事日程,每年定期研究部署,积极稳妥地做好发展党员工作,党员队伍不断壮大,结构明显优化。
二、结构合理,程序规范(一)我局共有党组织57个,包括党委2个、党总支8个、党支部47个。
局现有党员481名,其中正式党员478名,预备党员3名,女党员104名,少数名族党员47名;在职党员280名,离退休党员198名。
2014年以来接收预备党员23名,预备党员转正20名。
(二)局机关党委对审批预备党员和预备党员转正都必须经过机关党委会集体研究,审批预备党员和预备党员转正的时间在党支部通过的接收预备党员决议上报后三个月内讨论审批;审批后将审批结果及时通知报批党支部,讨论审批两个以上的人入党时,都逐个进行讨论和表决。
(三)通过重点自查《入党申请书》、《入党志愿书》、《入党积极分子考察表》、《支部综合政审材料》、《个人思想汇报》(每季度一次)等的书写格式,自查入党申请书、志愿书是否由本人亲笔填写;从支部确定其为入党积极分子到支部通过其为预备党员,均为一年以上的考察培养期;培养教育期间,各支部均确定了2名培养人,培养人按照要求每半年填写一次考察鉴定;入党积极分子要求经过培训;本人参加支部吸收其为预备党员或预备党员转正的党员大会;党支部的会议记录完整,写清了会议时间、地点、内容、主持人、记录人、党员总数、实际出席缺席党员人数及缺席原因、参加会议的预备党员和列席人名单、会议讨论情况、表决形式及结果;《入党志愿书》中应该签名盖章的位置均有了签名和盖章;预备党员预备期满时,能够提出书面转正申请;入党材料上填写的时间与各种记录具有一致性,符合逻辑关系等。
竭诚为您提供优质文档/双击可除入党志愿书填写错了篇一:入党志愿书填写错了入党志愿书填写要求12345篇二:入党志愿书填写注意事项《中国共产党入党志愿书》填写说明特别说明:中国共产党入党志愿书仅限每人一份,填错无法更改,如在填写过程中有不不清楚的事项请先用铅笔填写,仔细询问清楚后再补填,不要想当然落笔。
(注意学历和学位的填写要求)。
填写前请认真阅读首页背面的“说明”和以下注意事项。
1、在封面左上角(务必用铅笔)标注上本人学号和手机号,以便于联系入党谈话和材料归档。
2、“姓名”应与居民身份证一致。
3、“民族”填写全称。
4、“籍贯”填写本人的祖居地(指祖父的长期居住地)。
“籍贯”和“出生地”按现行政区划填写到县(市、区)。
6、“单位、职务或职业”,无单位、职务的,填写职业。
7、“现居住地”填写现固定居住的详细地点。
现役军人中的入党申请人不填写。
8、“入党志愿”着重填写本人对党的认识、思想发展过程和对入党问题的态度。
9、“本人经历(包括学历)”从上小学填起,起止年月要衔接。
“在何地、何单位”要写全称。
“任何职”应写明主要职务。
参加电大、函大、夜大、职大、自学考试等学习的,都应填写;取得学位的在相应栏目中注明。
“证明人”填写熟悉本人情况的人或一同学习、工作过的人。
10、“何时何地加入中国共产主义青年团”、“何时何地参加过何种反动组织或封建迷信组织,任何职务,有何活动,以及有何其他政治历史问题,结论如何”中的何地,应填写到工作单位或乡镇、街道。
11、“何时何地何原因受过何种奖励”,要写明受奖励的时间、经何单位批准、获奖名称、享受待遇等。
12、“何时何地何原因受过何种处分”,填写受到党纪、政纪、团纪处分或刑事处罚的情况。
经组织复查被平反纠正的不需填写。
13、“家庭主要成员情况”:配偶一栏:无配偶者,只在姓名一栏填写“无”,其他不填写;有配偶者按照实际情况填写。
“其他成员”填写父母兄弟姐妹,“主要社会关系情况”填写爷爷奶奶叔叔阿姨中的某几位,但是不能填写导师。
一、入党志愿书填写注意事项(一)入党志愿书填写基本要求:1.发展对象已具备党员条件,经上级党组织预审通过发给《入党志愿书》。
2.填写《入党志愿书》,是申请入党的人必须履行的手续之一。
填写《入党志愿书》,是对申请入党者的一次实际教育和严格审查,是党组织对申请入党的人进一步审查的主要依据之一,也是党员的重要档案材料之一。
填写入党志愿书必须严肃认真。
3.在填写前党支部应对发展对象进行党的基本知识和对党的忠诚的教育,将填写内容和要求作详细的说明。
发展对象填写时要严肃认真、忠诚老实,不得有任何隐瞒和伪造。
4.填写《入党志愿书》应当简明扼要,尽量不要超出本栏。
如果内容确实填写不下,可另附纸填写,并在附纸的第一行注明是附在哪个栏目,如某些栏目没有内容可填写,应在该栏填写无”,不要划“×”或“/”。
5.填写时均应用钢笔,字迹要工整清楚,不得涂改。
为避免填写上的差错,最好是先写草稿,经检查无误后,再往上抄。
确有必要修改的以单划线为宜。
(二)入党志愿书填写具体要求一、封面:申请人姓名处填写个人姓名。
二、说明页:请仔细阅读并按照要求执行。
三、入党誓词:请牢记并背诵。
四、第一页:1.姓名:请用标准整齐字体写姓名。
2.性别:男/女3.民族:请写成“汉族/蒙古族/回族”这样的形式,不要写成“汉/蒙古/回”这样的形式。
4.出生年月:请写“XXXX年X月”,如1980年8月,不要写成“1980.8”或“1980/8”,不要写具体出生日期。
5.籍贯:请写“XX省XX市”或“XX省XX县”,如“广西省南宁市”,遇到自治区请写全称,如“新疆维吾尔自治区和田县”。
不要写成“北京昌平”或“江苏镇江”类似形式。
6.出生地:同籍贯的写法。
7.正面免冠照片(2寸):请贴正面整洁大方近期两寸照片。
与本人不要有较大形象变化。
8.学历:请写“大学专科”、“大学本科”或“研究生”9.学位或职称:请写“学士”“硕士”或“博士”10.单位、职务或职业:举例可写“中国移动通信集团公司网络部项目经理”“中国移动国际信息港建设中心项目经理”。
审查入党材料说明审查入党发展对象材料是一项严肃认真的政治工作,关系到发展新党员的质量,直接影响到党组织的形象。
现将对审查学生入党发展对象材料(下简称《材料》)及有关情况做如下说明。
一、材料整理和审查1、支部整理和审查材料。
支部对材料按《党员发展材料登记表》(下简称《登记表》)目录进行整理、排序和登记,如有打印材料,个人的要有本人签名;单位要有党组织盖章。
同时对材料进行审查,包括材料是否齐全,内容是否符合发展的要求。
材料的整理和审查工作由支部指定专人负责,一般由组织委员担任,无支部委员会设置的支部由书记负责。
2、总支审查材料。
(1)审查发展对象材料是否按《登记表》项目准备齐全,是否符合党委关于发展工作的要求,如材料是否整洁,字迹是否清晰,内容是否符合发展要求,不合格的材料应由支部重新整理。
符合要求的材料,由组织委员或指定专人负责,填写《登记表》中的总支审查意见,总支书记签字,总支盖章。
(2)审查《入党志愿书》填写是否符合要求并签署审批意见。
2、组织部审查《登记表》。
从《登记表》上审查材料是否齐全,总支是否签署发展意见。
组织部在《登记表》上填写是否同意总支意见,盖章。
领取《入党志愿书》、《发展学生党员登记卡》。
二、材料内容和要求(对照《登记表》)1、入党申请书。
在表中“入党申请书”相对应一栏的份数和备注中,说明写申请书的份数和时间。
2、自传。
本人基本情况,本人经历,直系亲属和与本人关系密切的主要社会关系的政治面貌、职业、现实表现。
3、思想汇报及个人总结。
在表中“思想汇报及个人总结”相对应一栏的份数和备注中,说明写思想汇报的份数和时间。
4、积极分子考察表。
注意表内的每一项内容,按规定的时间、项目及时填写。
5、培养联系人意见。
两个培养联系人可合写一份签名,也可每人各写一份。
6、团组织推荐意见。
《推优表》项目填写要完整,由校团委盖章为准。
7、原单位考察意见。
如工作调动前在外单位列为积极分子的,应由原单位党组织介绍培养情况。
入党志愿书,上级党组织篇一:入党志愿书上级党组织《入党志愿书》部分内容填写格式怎样填写“入党介绍人的意见”一、申请人的表现情况(含入党动机、政治觉悟、思想品质、工作、学习表现等)。
要求:一分为二,指出缺点和不足。
二、介绍人表明态度。
该同志是否具备党员条件;是否愿意介绍该同志加入中国共产党(如:该同志基本具备中共预备党员条件,愿意介绍×××同志加入中国共产党)怎样填写“上级党组织派人谈话”的意见上级党组织派人谈话后,要认真负责地、具体地将谈话情况和对申请人能否入党的意见填入《入党志愿书》。
填写的主要内容是:第一段写明入党材料是否齐全,入党手续是否完备,家庭主要成员和主要社会关系的政历是否清楚。
第二段写明对党的认识(入党动机是否端正,对党的基本知识是否了解等),觉悟程度和工作学习的表现(要求一分为二)。
第三段写明谈话人对其是否具备党员条件和是否同意其入党的意见。
最后谈话人要慎重签名(盖章)并注明谈话时间。
篇二:中国共产党入党志愿书填写范本中国共产党入党志愿书(填写范例,仅供参考,以最后定稿为准)申请人姓名::张山(与身份证姓名一致)相关规定:《中国共产党发展党员工作细则(试行)》第十五条发展对象填写《入党志愿书》,须经上级党组织同意。
支委会要对发展对象填写的《入党志愿书》和有关情况进行严格审查,经集体讨论认为合格后,再提交支部大会讨论。
填写要求:1、发展对象已具备党员条件,经上级党组织预审通过发给《入党志愿书》。
2、填写《入党志愿书》,是申请入党的人必须履行的手续之一。
填写《入党志愿书》,是对申请入党者的一次实际教育和严格审查,是党组织对申请入党的人进一步审查的主要依据之一,也是党员的重要档案材料之一。
填写入党志愿书必须严肃认真。
3、在填写前党支部应对发展对象进行党的基本知识和对党的忠诚的教育,将填写内容和要求作详细的说明。
发展对象填写时要严肃认真、忠诚老实,不得有任何隐瞒和伪造。
入党志愿书,家庭成员写错篇一:入党志愿书本人经历填错入党志愿书填写模板基本要求:用字要固定,文字要规范,不得让同学代写;用钢笔、签字笔或毛笔,用黑色中性笔,不能用圆珠笔和浅蓝色墨水;忠诚老实,实事求是,不得对党有任何隐瞒。
涂改次数大于两次的,本次不予发展。
有涂改的地方必须本人按红色手印确认。
必须按红色手印的位置有两处,封皮处申请人姓名上和《志愿书》第7页本人签名的签字上。
2345 篇二:入党志愿书学生本人填写情况模板中国共产党入党志愿书申请人姓名说明一、申请人填写入党志愿书要严肃、认真、忠实。
填写前,党支部负责人或入党介绍人应将表内项目向申请人解释清楚。
二、填写入党志愿书须使用钢笔、签字笔或毛笔,并使用黑色或蓝黑色墨水。
字迹要清晰、工整。
表内的年、月、日一律用公历和阿拉伯数字。
表内栏目没有内容填写时,应注明“无”。
个别栏目填写不下时,可加附页。
三、在上级党组织批准预备党员转为正式党员后,应及时将入党志愿书存入本人档案,没有档案的,由基层党委保存。
篇三:入党志愿书的填写规范入党志愿书的填写规范《中国共产党入党志愿书》填写规范一、看清说明《入党志愿书》的填写——填写前,其党员联系人或介绍人应将《入党志愿书》中各栏目如何填写向本人解释清楚,指导申请人用钢笔或毛笔填写,不得有任何隐瞒和伪造。
一般由本人填写,不得任意涂改。
⑴“入党志愿”栏,着重填写本人对党的认识,为什么要入党,以及自己的决心。
“入党志愿”栏要先写草稿,支部审查后填入正表。
⑵“本人经历”栏,填写要真实详细,并注意每段经历的证明人。
⑶“家庭成员”栏,主要填写本人直系亲属,如父母、配偶和子女,以及长期与本人生活在一起的人。
⑷“主要社会关系”栏,主要填写与本人有密切来往和影响较深的亲戚。
⑸“对党还有哪些要说明的问题”栏,主要填写需要向党说明而在其他项目又不好填写的历史、家庭和个人某些方面的重要问题。
⑹填写过程中如果某些项目没有内容可填写时,应注明“无”。
入党志愿
敬爱的党组织:
第一段:我志愿加入中国共产党…….
第二段:党的理论成果
第三段:党的实践成果
第四段:入党动机、目的
第五段:自己的优缺点
第六段:入党的决心
志愿人:XXX
XXXX年X 月X 日根据要求写一份入党志愿,个别段落顺序可以换,注意写完全文后仔细检查语句是否通顺,有无做到条理清晰,语言有没做到书面化,有没有错别字及标点的准确性,标题字用宋体三号,正文用宋体小四,字数控制在1700左右为最佳。
写完后务必请自己班或其他班已经发展为预备党员或是党员的同学审核一次。
5。
现役军人入党志愿书【三篇】作为一名军人,我志愿加入中国共产党。
并通过自己的努力,我思想方面也有了较快进步,这些都与党对我的教育、关怀分不开。
我的身上还存在缺点,还有待于不断学习、不断磨练,我衷心希望得到党组织的帮助和培养。
我志愿加入中国共产党,拥护党的纲领,遵守党的章程,履行党员义务,执行党的决定,严守党的纪律,保守党的秘密,对党忠诚,积极工作,为共产主义奋斗终身,随时准备为党和人民牺牲一切,永不叛党。
我会利用自己的特长,在社会中坚持党和人民的利益高于一切,个人利益服从党和人民的利益,吃苦在前,享受在后,克己奉公,多做贡献。
密切联系群众,向群众宣传党的主张,遇事同群众商量,及时向党反映群众的意见和要求,维护群众的正当利益。
虽然我现在还不是一名共产党员,但我决心积极向组织靠拢,在组织的教育和帮助下,发扬成绩,克服缺点,不断进步,争取早日从思想上入党。
当前,党和国家的各项事业正在蓬勃发展,能够在此时向党递交申请,我感到光荣和自豪,不论组织何时发展我入党,我都将为党的事业而不懈努力。
请党组织在实践中考验我。
此致敬礼!申请人年月日敬爱的党组织我是一名平凡现服役军人,在我心中,中国共产党是一个先进和光荣的政治组织,而且随着年龄的增长我越来越坚信,中国共产党的全心全意为人民服务的宗旨,是我最根本的人生目标。
为建设更加美好的社会贡献自己的力量并在此过程中展现自己的人生价值、完善自我是我内心深处的愿望。
所以,我再一次恳请加入中国共产党。
首先增强了对党性方面的了解。
中国共产党是中国工人阶级的先锋队,同时是中国人民和整个儿中华民族的先锋队,是中国特色社会主义事业的领导核心。
中国共产党诞生至今的全部历史证明,只有共产党的领导,才能肩负起民族的希望,才能领导中国人民把历史推向前进。
中国共产党始终坚持人民利益高于一切,坚持全心全意为人民服务的指导思想,中国共产党员无论在战争年代,还是在和平年代各个时期,都起到了模范带头的先锋作用。
竭诚为您提供优质文档/双击可除入党志愿书审核严吗篇一:入党志愿书审查主要事项入党志愿书审查重点事项入党志愿书是个人党员档案的重要组成部分,它将伴随个人的人事材料一生。
因此,要求个人及支部书记填写时候要严肃、认真,使用黑色或者蓝黑色钢笔或签字笔填写。
在填写相关事项时字迹工整,注意三项:即正确性、完整性、规范性。
从20XX年7月起,开始启用新的入党志愿书,A4纸张大小,每份志愿书都有一个统一的编码,也就对应一名新发展的党员,所以要求填写内容准确,不能补领。
一、完整性1、入党志愿书第1-7页为个人填写部分;后为介绍人、支部书记等填写;2、入党志愿书须填写完整,没有的事项必须填写“无”,不能空着。
二、正确性(内容)及规范性(格式)(一)个人填写部分:姓名:与身份证上一致入党志愿书正确性重点审查部分1、对党的性质和指导思想表述不完善请各支部书记在指导新党员填写入党志愿书时,严格按照如下正确表述:“中国共产党是中国工人阶级的先锋队,同时是中国人民和中华民族的先锋队,是中国特色社会主义事业的领导核心,代表中国先进生产力的发展要求,代表中国先进文化的前进方向,代表中国最广大人民的根本利益。
党的最高理想和最终目标是实现共产主义。
中国共产党以马克思列宁主义、毛泽东思想、邓小平理论和“三个代表”重要思想作为自己的行动指南。
”如果志愿书中间没有对党的性质和党的指导思想进行上述表述,校组织部在审批的过程中一般是不会签署通过意见,请各支部书记一定重视,不要再出现此类情况。
2、填写入党志愿时,要联系自己的思想、学习、工作实际,切忌空对空地高谈阔论,同时切忌不要从网上下载。
常见问题注意——个人1、入党志愿书内容:如今,中国共产党已经走过了90多年路程,非80多年!2、今天我向党组织递交了入党志愿书,非入党申请书。
(二)介绍人、支部书记填写部分入党志愿书正确性主要审查部分常见问题注意——支部书记1、时间顺序不能倒置。
入党志愿书从第7页开始填写的时间不能前后倒置,前页填写的时间不能大于后页填写的时间。
支部工作检查考核通报党支部工作检查通报党支部的基本要求,凡有正式党员3人以上的单位都应当建立党的支部。
下面WTT给大家带来党支部工作检查通报,供大家参考!党支部工作检查通报范文一关于对基层党支部工作进行检查的通知[阅读次数:2978 发布日期:20XX/6/610:33:14]各党总支:为深入贯彻落实党的十七大和十七届六中全会精神,进一步加强基层党支部工作,搞好党员队伍建设,发挥好基层党支部在学院中心工作中的战斗堡垒作用,不断总结经验,发现问题,改进工作。
经学院党委研究决定,对基层党支部工作进行检查,现将有关事项通知如下:一、检查对象各党总支所属党支部。
二、检查时间20XX年5月23日至31日。
三、检查内容按照科学、全面、客观、可操作的要求,根据基层党支部工作范围,确定从工作制度、组织生活、党员发展、创新活动和党员档案等五个方面进行检查,具体检查内容如下:1、上年度工作计划和本年度工作小结。
2、“三会一课”制度执行情况。
3、相关工作制度、活动安排、支部生活记录、支部会议记录等材料。
4、党员发展情况。
5、党员在教学、科研、管理工作中发挥先锋模范带头作用情况。
6、支部组织生活创新情况。
7、支部所属毕业班党员档案四、检查步骤和办法1、各党总支首先在内部对照以上七个内容做好自查,并写出自查报告,于5月30日前交党务工作部。
2、学院党务工作部将于5月30日至31日到各党总支进行检查,并将检查结果及时上报学院党委。
五、组织领导对基层党支部工作进行检查评比是抓基层、打基础、增强基层党组织战斗力的一项重要工作,各党总支要给予高度重视,按照本通知要求认真组织实施,工作中坚持实事求是,做到公平、公正、公开,确保检查工作顺利进行。
党务工作部年5月23日党支部工作检查通报范文二各基层党(工)委:为进一步促进全市发展党员工作规范化、制度化、科学化,着力提升党员队伍的整体素质,针对当前发展党员工作状况,尤其是来信来访较多的问题,9月上、中旬我部组织对全市发展党员工作进行了专项检查。
入党志愿书检查篇一:入党志愿书填写规范中国共产党党志愿(填写规范)入书申请人姓名-1--2 --3-篇二:对发展对象填写的《入党志愿书》和有关材料进行审查的情况中国共产党入党志愿书(填写样例)填写入党志愿书,是申请入党的人必须履行的手续之一。
填写入党志愿书,是对申请入党者的一次实际教育和严格审查,是党组织对申请入党的人的进一步审查的主要依据之一,同时,也是党员的重要档案材料之一。
因此,填写入党志愿书必须严肃认真。
填写前,党支部应对入党申请人进行忠诚老实的教育,将入党志愿书内的项目向申请人解释清楚。
入党申请人要严肃认真地忠实地按照入党志愿书的项目,填写清楚,不得有任何隐瞒和伪造。
入党志愿书,由申请人用钢笔或毛笔填写,字迹要清楚,不要涂改。
应注意事项:签名处都必须盖私章,学生无章则须盖手印。
若有的项目没有内容可填时,应注明“无”。
相关条规:《党章》第五条发展党员,必须经过党的支部,坚持个别吸收的原则。
申请入党的人,要填写入党志愿书,要有两名正式党员作介绍人,经过支部大会通过和上级党组织批准,并且经过预备期的考察,才能成为正式党员。
介绍人要认真了解申请人的思想、品质、经历和工作表现,向他解释党的纲领和党的章程,说明党员的条件、义务和权利,并向党组织作出负责的报告。
党的支部委员会对申请入党的人,要注意征求党内外有关群众的意见,进行严格的审查,认为合格后再提交支部大会讨论。
上级党组织在批准申请人入党之前、要派人同他谈话,作进一步的了解,并帮助他提高对党的认识。
《中国共产党发展党员工作细则(试行)》第十五条发展对象填写《入党志愿书》,须经上级党组织同意。
支委会要对发展对象填写的《入党志愿书》和有关情况进行严格审查,经集体讨论认为合格后,在提交支部大会讨论。
12345 篇二:入党志愿书填写格式与要求入党志愿书填写格式与要求根据中共中央组织部《关于印制、使用〈中国共产党入党志愿书〉(20XX年制)的通知》(组通字[20XX]34号),自20XX年10月1日起使用《中国共产党入党志愿书》(20XX年制)。
(填写范例,仅供参考)申请人姓名×××(与身份证姓名一致)。
相关规定:《中国共产党发展党员工作细则(试行)》第十五条发展对象填写《入党志愿书》,须经上级党组织同意。
支委会要对发展对象填写的《入党志愿书》和有关情况进行严格审查,经集体讨论认为合格后,再提交支部大会讨论。
填写要求:1、发展对象已具备党员条件,经上级党组织预审通过发给《入党志愿书》。
2、填写《入党志愿书》,是申请入党的人必须履行的手续之一。
填写《入党志愿书》,是对申请入党者的一次实际教育和严格审查,是党组织对申请入党的人进一步审查的主要依据之一,也是党员的重要档案材料之一。
填写入党志愿书必须严肃认真。
3、在填写前党支部应对发展对象进行党的基本知识和对党的忠诚的教育,将填写内容和要求作详细的说明。
发展对象填写时要严肃认真、忠诚老实,不得有任何隐瞒和伪造。
4、填写《入党志愿书》应当简明扼要,尽量不要超出本栏。
如果内容确实填写不下,可另附纸填写,并在附纸的第一行注明是附在哪个栏目,如某些栏目没有内容可填写,应在该栏填写无”,不要划“×”或“/”。
5、填写时均应用钢笔,字迹要工整清楚,不得涂改。
为避免填写上的差错,最好是先写草稿,经检查无误后,再往上抄。
确有必要修改的以单划线为宜。
篇三:如何填写和审查《入党志愿书》如何填写和审查《入党志愿书》(20XX年10月17日新任学生党支部书记培训班发言稿)《入党志愿书》的内容大致可分为六个部分,和党支部书记有关的是三大部分内容:第一部分:入党申请人填写的“入党志愿”等内容第二部分:入党介绍人填写的意见第三部分:党支部书记填写的支部大会决议《中国共产党发展党员工作细则(试行)》第十五条明确规定:支委会要对发展对象填写的《入党志愿书》和有关情况进行严格审查,经集体讨论认为合格后,再提交支部大会讨论。
作为党支部书记,如何对《入党志愿书》进行严格审查?下面根据市委组织部的有关规定和《上海师范大学发展党员工作手册》的要求,谈谈《入党志愿书》填写和审查的主要内容、基本格式和具体要求。
第一部分:入党申请人填写的“入党志愿”等内容(见《填表说明》p 3— p 7)由入党申请人填写的第一部分内容共有七个栏目:1、个人基本情况;2、入党志愿;3、本人经历(包括学历);4、参加党派和奖惩等情况;5、家庭主要成员及主要社会关系情况;6、需要向党组织说明的问题;7、本人签名及日期。
下面从基本要求、需要防止的问题、必须坚决杜绝的现象和建议四个方面进行讲解。
一、基本要求(先易后难,先讲第一、三、四、五、六、七栏目,最后讲第二栏目)。
第一个栏目:第3页“个人基本情况”共有13个空格,基本要求在下发的材料中已经写得很清楚了,时间关系,不一一讲解,今天重点讲填写中问题比较多的地方。
1、“照片”——2寸近期正面免冠照片,严格地说是“标准像”、证件照“。
现在发现不少同学很随意,用“大头贴”,这种照片比较“糊”,不正规。
为了保证《入党志愿书》的严肃性,希望我们支部书记在照片上能把关。
2、“学历”——在校读本科的,学历一般为“高中毕业”,或“中专毕业”,或“大专毕业”;在校读硕士的,学历一般为“大学本科毕业”。
正确填法:高中毕业,大学本科毕业错误填法:本科一年级,硕士二年级3、“有何专长”——应填本人长期学习、实践或研究并有一定水平的技术本领,不能简单地把自己的一些业余爱好理解为“专长”。
没有专长就写“无”。
这里需要强调的是:时间上是“长期”,性质上是“学习、实践或研究”,程度上是达到“一定水平”,内容上是“技术本领”。
不少同学把“唱歌、跳舞、打球、演讲、钢琴、书法”等兴趣爱好和一般特长作为“专长”填写,是不正确的填法。
一般而言,大学生由于年龄、经历等因素,大部分是没有“专长”的。
第三个栏目:第4页“本人经历(包括学历)”需要强调的是:1、时间从“远到近”,就是从小学开始到现在,不要倒过来填。
2、起止年月要衔接,不要有脱节。
3、“在何地、何单位”要写全称,不要写简称。
第四个栏目:第5页“参加党派和奖惩等情况”1、“何时”应填写到年、月;“何地”,应填写到工作(学习)单位或乡镇、街道。
2、“奖励”是指校级及以上的。
第五个栏目:第6页“家庭主要成员情况和主要社会关系情况”1、“家庭主要成员”中的“配偶”一栏,未婚的,在“姓名”一格中填写“无”;3、“政治面貌”——参加中共的,不要笼统地写党员,而要填写“中共党员”,参加民主党派的,要写清楚是什么党派,如民进会员,什么也没参加的写“群众”。
4、“单位、职务或职业”——退休或去世的要写明原来的单位和职务;没有工作单位或家住农村的应写明住址。
第六个栏目:第7页“需要向党组织说明的问题”如因父母离异不和自己生活在一起的父亲(母亲)的情况等应该在这一栏填写清楚。
说明一下:按规定《入党志愿书》上的全部内容都应该在支部大会上宣读,考虑到父母离异是一个人的隐私,对党组织应该毫无保留,但在具体操作时可以人性化一点,支部大会上可以不讲,但《入党志愿书》上一定要写,就写在这一栏里。
此栏根据各人的实际情况,有则填写具体内容,无则填“无”字。
第七个栏目:第7页“本人签名或盖章”必须本人签名;日期不能在支部大会之后。
需要强调的是:本人签名和日期,就这一个地方,其它地方都不需要申请人签名和写日期。
现在发现很多同学画蛇添足,在第3页的“入党志愿”结束处签名和写日期,结果前后日期不一致。
下面,我们回到前面,讲解第二个栏目:《入党志愿书》的第1页——第3页“入党志愿”,这是今天重点要讲解的内容。
“入党志愿”虽然只是《入党志愿书》中的一个栏目,但它反映的是申请入党者的政治理想和追求,是个人政治生命的一种表白。
这一栏是整个《入党志愿书》中最重要的栏目,但很多同学不知道怎样填写,所以问题很多,今天将这一栏目作为重点进行讲解。
(一)“入党志愿”的填写内容“入党志愿”着重阐述本人对党的纲领、性质、宗旨、指导思想、党员义务和权利的认识和理解,实事求是地表达本人对党的认识、入党动机和对入党问题的态度,要反映思想发展和认识提高的过程,并对自己的优缺点作出分析,具体表明自己如何争取做一名合格共产党员的决心和努力方向。
(二)“入党志愿”的填写要求可概括为“一句话、三个方面、六个性”。
一句话:“我志愿加入中国共产党”。
这句话必须要写,一般写在开头,当然也可以写在结尾,如果写在结尾,应该加上一句:“愿为共产主义事业奋斗终身!”这样整个句子就完整了。
三个方面、六个性:1、对党的认识——要体现准确性和时代性2、入党动机——要体现思想性和完整性3、怎样做一名合格的党员——要体现先进性和针对性具体要求:1、对党的认识,应该包括对党的性质、宗旨、指导思想、纲领、路线的认识和理解。
填写这一方面的内容,要体现准确性和时代性。
(1)准确性:阐述自己对党的认识,观点、内容要准确。
要严格按照党的十七大通过的《党章》,准确地阐述党的性质、宗旨、指导思想、纲领、路线,要求内容全,不能掐头去尾,一些关键词和句要绝对正确,不要自己造词造句。
(2)时代性:联系实际写对党的认识,要体现自己所经历的时代的特征。
当前,要重点联系党的十六大和十七大以来党的建设、国家的发展的实际,如:对建设和谐社会、反腐败斗争、党的先进性建设、民主政治建设、社会经济建设等的认识,当前尤其要注重联系党的十七大精神的学习,联系抗震救灾,联系北京奥运会,联系学习实践科学发展观活动等近几年来我们党、我们国家发生的重大事件,写自己对党的认识。
篇四:入党志愿书填写规范入党志愿书填写格式与要求根据中共中央组织部《关于印制、使用〈中国共产党入党志愿书〉(20XX年制)的通知》(组通字[20XX]34号),自20XX年10月1日起使用《中国共产党入党志愿书》(20XX年制)。
(填写范例,仅供参考)申请人姓名张山(与身份证姓名一致)相关规定:《中国共产党发展党员工作细则(试行)》第十五条发展对象填写《入党志愿书》,须经上级党组织同意。
支委会要对发展对象填写的《入党志愿书》和有关情况进行严格审查,经集体讨论认为合格后,再提交支部大会讨论。
填写要求:1、发展对象已具备党员条件,经上级党组织预审通过发给《入党志愿书》。
2、填写《入党志愿书》,是申请入党的人必须履行的手续之一。
填写《入党志愿书》,是对申请入党者的一次实际教育和严格审查,是党组织对申请入党的人进一步审查的主要依据之一,也是党员的重要档案材料之一。
填写入党志愿书必须严肃认真。
3、在填写前党支部应对发展对象进行党的基本知识和对党的忠诚的教育,将填写内容和要求作详细的说明。
发展对象填写时要严肃认真、忠诚老实,不得有任何隐瞒和伪造。