实验七 自准直仪测量直线度
- 格式:doc
- 大小:133.50 KB
- 文档页数:3
一、实验目的1. 了解直线距离检测的基本原理和方法;2. 掌握使用不同工具进行直线距离测量的方法;3. 通过实验,验证测量结果,提高测量精度。
二、实验原理直线距离检测是测量两个点或两个物体之间距离的一种方法。
常用的直线距离检测方法有直尺法、激光测距法、三角测量法等。
本实验主要介绍直尺法和激光测距法。
1. 直尺法:通过直接用直尺测量两点或物体之间的距离,然后记录数据。
2. 激光测距法:利用激光发射器发射激光,照射到目标物体上,通过测量激光从发射到返回所需的时间,根据光速计算两点或物体之间的距离。
三、实验器材1. 直尺:用于直尺法测量直线距离;2. 激光测距仪:用于激光测距法测量直线距离;3. 三脚架:用于固定激光测距仪;4. 水平仪:用于检查激光测距仪的垂直度;5. 记录本:用于记录实验数据;6. 计算器:用于计算数据。
四、实验步骤1. 直尺法测量直线距离:(1)将直尺放在两点或物体之间,确保直尺与两点或物体之间的直线平行;(2)用直尺直接测量两点或物体之间的距离,记录数据;(3)重复步骤(1)和(2),进行多次测量,取平均值。
2. 激光测距法测量直线距离:(1)将激光测距仪固定在三脚架上,确保激光测距仪的垂直度;(2)将激光测距仪对准目标物体,确保激光束与目标物体之间的直线平行;(3)打开激光测距仪,记录激光从发射到返回所需的时间;(4)根据光速计算两点或物体之间的距离;(5)重复步骤(1)至(4),进行多次测量,取平均值。
五、实验结果与分析1. 直尺法测量直线距离:(1)第一次测量:距离为1.2m;(2)第二次测量:距离为1.1m;(3)第三次测量:距离为1.15m;(4)平均值:1.15m。
2. 激光测距法测量直线距离:(1)第一次测量:距离为1.18m;(2)第二次测量:距离为1.16m;(3)第三次测量:距离为1.17m;(4)平均值:1.17m。
通过对比两种方法的测量结果,可以看出,激光测距法的测量结果相对准确,误差较小。
实验七⾃准直仪测量直线度实验七⾃准直仪测量直线度⼀、仪器原理:⾃准直仪是测量微⼩⾓度变化量的精密光学仪器,它适⽤于测量精密导轨的直线度误差及⼩⾓度范围内的精密⾓度测量,⽤⾃准直仪测量被测量要素的直线度误差。
利⽤⾃准直仪的光轴模拟理想直线,将被测量直线与理想直线⽐较,将所得数据⽤作图法或计算法来求出直线度误差值。
图3-3-1为⾃准直仪外形图。
图3-3-1⾃准直仪外形图1-灯头2-光源锁紧螺母3-读数⿎4-⽬镜5-紧固螺钉6-光电头锁紧⿎7-光电头8-基座⽀架9-物镜10-反射镜11-光电检波器图3-3-2⾃准直仪光路系统图1-光源2-聚光镜3-⼗字线分划板4-⽴⽅棱镜5-物镜组6-反射镜7-分光镜8-双刻线分划板9-⽬镜10-振动狭缝11-聚光镜12-光敏电阻13-测微螺丝14-测微读数⿎轮15-光电检波器⾃准直仪的光路系统如图3-3-2所⽰,光源1发出的光线经聚光镜2,照亮⼗字线分划板3后,经过中间有半透膜的⽴⽅棱镜4射向物镜组5,经物镜组成平⾏光束投射到反射镜6上。
平⾏光束经反射镜⼜返回到⽴⽅棱镜4,并反射向上⾄分光镜7。
⼀路光透过分光镜7,把分划板3的⼗字线成象在带双刻线分划板8上,通过⽬镜9即可进⾏⽬视瞄准;另⼀路光在分光镜7上反射,把⼗字线成象在振动狭缝10处,再经聚光镜11聚焦到光敏电阻12上,光敏电阻将光通量的变化转变为电信号,并送⾄检波器,经处理后由微安表指⽰。
振动狭缝、光敏电阻、和测微分划板连成⼀体,并装在光电头壳体中。
旋转测微读数⿎轮14能带动它们⼀起移动,可使狭缝振动中⼼与⼗字线象中⼼重合,此时微安表的指针指零,表⽰已瞄准好。
同时,在⽬镜视场中测微分划板的双线也应瞄准⼗字线象,表⽰⽬视瞄准与光电瞄准是同步的。
通过读数⿎轮便可读出⼀个⾓度值,(或从光电检波器上读数)。
测量时,平⾯反射镜6偏转某⼀⾓度,⼗字线象在双刻线分划板8和振动狭缝10上的位置就有所改变。
旋转读数⿎轮再次进⾏瞄准,即可在⿎轮(光电检波器)上读得另⼀⾓度值。
直线度误差测量一、实验目的(1)了解合像水平仪或自准直仪的结构并熟悉使用它测量直线度方法;(2)掌握给定平面内直线度误差值的评定方法;(3)掌握按两端点连线和最小条件作图求解直线度误差值的方法。
二、直线度误差的评定直线度误差是指实际被测直线对其理想直线的变动量,理想直线的位置符合最小条件。
最小条件是指实际被测直线对其理想直线(评定基准)的最大变动量为最小。
测量数据可以用指示表测量实际被测直线上均匀布置的各测点相对平板(测量基准)的高度来获得,也可以用水平仪或自准直仪对实际被测直线均匀布点测量,测量两相邻测点之间的高度差来获得。
然后,按照最小条件或以首、尾两个测点的连线(两端点连线)评定基准,由获得的测量数据用作图或计算的方法求解直线度误差值。
三、用合像水平仪测量直线度误差(1)量仪说明和测量原理合像水平仪是一种精密测角仪器,用自然水平面为测量基准。
合像水平仪的结构见图1,它的水准器8是一个密封的玻璃管,管内注入精镏乙醚,并留有一定量的空气,以形成气泡。
管的内壁在长度方向具有一定的曲率半径。
气泡在管中停住时,气泡的位置必然垂直于重力方向。
就是说,当水平仪倾斜时,气泡本身并不倾斜,而始终保持水平位置。
利用这个原理,将水平仪放在桥板上使用,便能测出实际被测直线上相距一个桥板跨距的两点间高度差,如图 2所示。
在水准器玻璃管管长的中部,从气泡的边缘开始向两端对称地按弧度值(mm/m)刻有若干条等距刻线。
水平仪的分度值i用[角]秒和mm/m表示。
合像水平仪的分度值为2",该角度相当于在1m长度上,对边高0.01mm的角度,这时分度值也用0.01mm/m或0.01/1000表示。
1-底板;2-杠杆;3-支承;4-壳体;5-支承架;6-放大镜;7-棱镜;8-水准器;9-微分筒;10-测微螺杆;11-放大镜;12-刻线尺图 1 合像水平仪I-桥板;Ⅱ-水平仪;Ⅲ-实际被测直线;L-桥板跨距;0,1,2,…,n-测点序号图 2 用水平仪测量直线度误差时的示意图参看图 1和图 3,测量时,合像水平仪水准器8中的气泡两端经棱镜7反射的两半像从放大镜6观察。
实验五直线度误差的测量一.实验目的1、熟悉用光学准直仪检测直线度的测量方法。
2、加深对直线度误差定义的理解,掌握被测物直线度合格性判断的方法。
3、进一步理解形状误差的评定准则一最小条件。
二. 测量仪器42J光学准直仪, “0”级平尺(1.5m)三.测量原理机床、仪器导轨或其他窄而长的平面,为了控制其直线度误差,常在给定平面(垂直平面、水平平面)内进行检测。
常用的计量器具有框式水平仪、合象水平仪、电子水平仪和自准直仪等。
使用这类器具有共同特点是测定微小角度的变化。
由于被测表面存在着直线度误差,计量器具置于不同的被测部位上,其倾斜角度就要发生相应的变化。
如果节距(相邻两测点的距离)一经确定,这个变化的微小倾角与被测相邻两点的高低差就有确切的对应关系。
通过对逐个节距的测量,得出变化的角度,用作图或计算,即可求出被测表面的直线度误差值。
四、实验步骤1.量出被测导轨表面总长,确定相邻两测点之间的距离(节距),将被测平尺或平板调整到基本水平位置(水平仪).2.量出被测物的点距Lx(钢板尺).3.调整光学平直仪及反光镜位置(光学平直仪基准线).4. 逐段测量,在草稿纸上记录“n”次后取点位平均值。
5.将其各点位平均值(正,反向)逐位记入数据表格内,并计算出相对误差及累积误差(f-).6.跟据计算出的实际相对误差及累积误差值,采用适当的比例和坐标,画出被测物直线度的误差放大图。
7采用最小条件法作两条平行线将被测物直线度的误差折线紧紧包容起来。
8垂直于X坐标,量出由最小条件法评定出的误差值f _ 。
9.对照相应直线度公差值t,判断是否f_≤t .提示;学生所作实验报告内容为(1.5m平尺)直线度检测,(0.6x0.9m)平板直线度检测作为实验辅助内容不记入实验报告。
如此顺测(从首点至终点)、回测(由终点至首点)各一次。
回测时桥板不能调头,各测点两次读数的平均值作为该点的测量数据。
必须注意,如某测点两次读数相差较大,说明测量情况不正常,应检查原因并加以消除后重测。
竭诚为您提供优质文档/双击可除直线度误差的测量实验报告篇一:实验二直线度误差测量实验报告实验二直线度误差测量实验报告1.简述直线度误差测量步骤2.记录测量数据3.作图:以测点数为横坐标轴,累计误差为纵坐标。
用最小区域法判断直线度误差篇二:直线度误差的测量实验三测量直线度误差一、实验目的:1、掌握用水平仪测量垂直平面内的直线度误差的方法。
2、掌握用作图法求直线度误差,用最小区域法评定直线度误差的方法。
3、了解其他测量直线度误差的方法。
二、实验内容:测量导轨直线度误差或测量平板一对角线的直线度误差。
三、框式水平仪的结构、工作原理、读数方法:1、框式水平仪的结构框式水平仪一般是制成200mm×200mm的矩形框架,它们互相垂直平行,下方框边的上面装有一个水准器(密封的玻璃容器),本实验用i=0.02mm/l000mm框式水平仪。
水准器是一个具有一定曲率半径的圆弧形玻璃管,管内装有粘度很小的液体如乙醚或乙醇,不装满,留有一定长度的气泡,称水准气泡。
我们就利用液体往低处流,气泡往高处跑的道理进行测量的。
水准器玻璃管表面上的刻度相等,以圆弧中心相对称,其刻线间距为2mm。
2、测量工作原理:以自然水平面为测量基准(摸拟理想要素)。
用节距法(又称跨距法)对被测直线进行逐段测量,得到各段的读数然后经过数据处理,就可以用作图法或计算法求出误差值。
3、水平仪的读数方法:实验采用双向读数法。
双向读数法读数较准确。
具体方法是:把水准器的刻度分成两大区间:二基线内为负区闭,二基线外为正区间。
如下图所示。
正区间正区间读数时.看气泡左基线相距几格,气泡右端相距右基线几格,分别以n左、n右表示,并带上“十”、“一”符号。
气泡相对水平位置移动的格数由公式算出:(n左?n右)2(格)式中:n左一一气泡左端相距左基线几格n右一一气泡左端相距右基线几格n一一水平仪的实际移动格数(水平仪读数)。
绝对值前面的“+”、“-”符号的确定:我们约定,当整个气泡移向对称线的右边,绝对值前冠“+”号,反之为“-”号。
自准直仪测量直线度一、实验目的:1、了解自准直测量原理2、了解自准直仪的光路原理与测微原理,3、了解并掌握自准直仪测量直线度的方法及数据处理。
二、实验原理:1、自准直测量原理:十字线与其倒像之间将错开距离t为:t fα=⋅tan2t---称为偏离量当α很小时,=2t fα2、应用自准直测量原理,再加上测微机构而设计制造的计量仪器,被称之为自准直仪。
自准直仪的光路原理如下:1-光源;2-滤光片;3-分划板;4-立方直角棱镜;5、6-反射镜;7-物镜;8-体外反射镜;9-固定分划板;10-活动分划板;11-目镜;12-测微螺杆;13-测微鼓轮求偏离量t:当反射镜8严格垂直于光轴时,十字线成像在固定分划板9的正中央,目镜视场如若反射镜8对光轴有一微小倾角α ,则十字线像将产生偏离,偏离量t 由自准直原理可得仪器的f 物为400mm ,测微螺杆12的螺距和固定分划板9上刻线的分度间隔都是0.4mm ,即测微螺杆每转一圈,活动分划板10上的长刻线在固定分划板9的刻度上移动一格,其对应的反射镜的倾角α为:0.41224002000t f α===⨯物弧度 测微螺杆12同轴相连的测微鼓轮13上有100格圆周刻度,每格代表反射镜的倾角α为0.005/1000弧度。
三、实验步骤:仪器安装调试:将自准直仪安装在稳固可靠的位置,将反射镜装在桥板上,使桥板跨角处在分段的第1和第2点处。
接通电源,使目镜视场内获得均匀照明调节目镜视度,使测量者感觉目镜分划板成像清晰,调整手轮4、5(见自准直仪),至在目镜视场内出现刻线的自准直象,并使自准直的十字丝象与物镜分划板的十字丝接近重合(即主光轴与反射镜面垂直),在本实验中测量的是平板x 方向的直线度误差,故仅使得十字丝像的y 轴重合即可。
在读完第一次数后将桥板移到1、2段,依次读出读数。
在测量时,从第一点开始,测到第8点,然后返回测量。
每个点的取值为两次测量值的平均值。
四、实验数据记录及数据处理:准直仪测量直线度序号n 0 1 2 3 4 5 6 7 8 各点读数ai 0 0 +3 +5 +3 +5 +9 +8 -3 积累值∑=ni ai 0+3+8+11+16+25+33+30转移量ni ∑=ni ai 00 3.75 7.5 11.25 15 18.75 22.5 26.25 30各点直线度△hi (s ) 0 -3.75 -4.5 -3.25 -4 -2.75 2.5 6.75 0各点直线度△hi ( m )0 -1.875 -2.25 -1.625 -2 -1.375 +1.25 +3.375 0导轨直线度误差f1+f2=∣+3.375∣+∣-2.25∣=5.625( m )tan 22t f f αα=≈⋅物物五、用作图法进行误差数据处理:在坐标图中,横坐标表示分段距离,纵坐标表示读数的累计值,将各坐标点连接,即可画出测得近似轮廓线,然后按最小条件,作一组平行直线包容该轮廓线,两平等直线间的纵坐标值,即为直线度误差。
第58卷0引言导轨广泛应用于机床设备、输送装置、铁轨等领域。
直线度是导轨非常重要的技术指标,它是指被测导轨实际线对其理想直线的变动量。
导轨直线度误差是形状误差之一[1]。
设备的准确性、可靠性和稳定性都与导轨的直线度高低相关,因此有必要对其进行精确测量。
目前,测试导轨直线度的方法很多,一般有4种方法,分别为水平仪测量法、自准直仪测量法、钢丝和显微镜测量法、激光干涉仪测量法[2]。
本文利用以上4种方法分别测量某导轨的直线度。
其中,水平仪测量法是一种传统的直线度测量方法,其优点是操作简单,使用方便,而且成本较低,缺点是其测量精度较低,需要图解法求解导轨直线度误差,数据的采集和分析很容易出错,不易测量超长导轨的直线度[3];自准直仪测量法的精度相对水平仪测量法有所提高,测量精度为5μm /m 。
此外,由于测试光线在空气中并非绝对准直,测量范围越大,其偏差就越大,不适用于超高精度导轨直线度的测试要求[4];用钢丝和显微镜法测量直线度简单、易操作、读数直观、准确和成本低[5];激光追踪仪测量导轨直线的优点为可测量距离大且测试精度高,一般可到达0.4μm /m ,缺点是在测量超长导轨时,由于光路过长,空气扰动、振动等一系列因素将会对测量产生很大的影响,且该方法的数据处理和运算等比较复杂,因此很难高精度地完成对超长导轨直线度的测量[1]。
收稿日期:2022-09-28;修订日期:2022-10-23作者简介:井溢涛(1985—),男,工程师,从事机械制造工艺技术研究。
E-m ai l :j i ngyi t ao1012@导轨直线度的几种检测方法井溢涛(济南铸锻所检验检测科技有限公司,山东济南250399)摘要:导轨作为机床的一个部件,起到支承和导向作用,主要用于机床的床身、立柱、滑台上。
导轨的几何精度影响工件的表面粗糙度、尺寸精度和形状精度。
本文利用框架水平仪测量法、自准直仪测量法、钢丝和显微镜测量法以及激光跟踪仪测量法四种方法检测同一导轨的直线度,并总结了四种检测方法的适用范围。
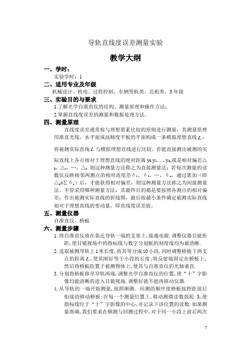
导轨直线度误差测量实验教学大纲一、学时:实验学时:1二、适用专业及年级机械设计、机电、过程控制、车辆等机类、近机类,3年级三、实验目的与要求1.了解光学自准直仪的结构、测量原理和操作方法;2.掌握直线度误差的测量和数据处理方法。
四、测量原理直线度误差通常按与理想要素比较的原则进行测量,其测量原理用准直光线、水平面或高精度平板的平面构成一条模拟理想直线L,将被测实际直线'L与模拟理想直线进行比较,若能直接测出被测的实际直线上各点相对于理想直线的绝对距离y0,y1,…,y n,或是相对偏差△,△1,…,△n,则这种测量方法称之为直接测量法;若每次测量的读0数仅反映相邻两测点的相对高度差δ1,δ2,…,δn,通过累加(即△k=∑δi)后,才能获得相对偏差,则这种测量方法称之为间接测量法。
不管采用哪种测量方法,其最终目的都是要按照各测点的相对偏差,作出被测实际直线的折线图,最后按最小条件确定被测实际直线相对于理想直线的变动量,即直线度误差值。
五、测量仪器自准直仪、桥板六、测量步骤1.将自准直仪放在靠近导轨一端的支架上,接通电源.调整仪器目镜焦距,使目镜视场中的指标线与数字分划板的刻度线均为最清晰.2.选取被侧导轨上1米长度,将其等分成10小段,同时调整桥板下两支点的距离L,使其刚好等于小段的长度;将反射镜固定在桥板上,然后将桥板防置于被测物体上,使其与自准直仪的光轴垂直.3.分别将桥板移至导轨两端,调整光学自准直仪的位置,使“十”字影像均能清晰的进入目镜视场.调整好就不能再移动仪器.4.从导轨的一端开始测量,按照顺测﹑回测的顺序使桥板按跨距前后衔接的移动桥板;在每一个测量位置上,移动测微读数鼓轮5,使指标线位于“十”字影像的中心,并记录下该位置的读数.如果测量准确,我们要求在顺测与回测过程中,对于同一小段上前后两次测量的读数不能差别1个格数.5.按照实验报告要求,进行数据处理,作出误差图线,根据最小条件,求出直线度误差,并作出被测导轨的合格性判断.七、数据处理1.对各测量位置的读数作累加生成,以获得各测点相对于0点的高度差,即△k=∑δi.2.在实验报告的坐标纸上,用横坐标χ表示测点序号,用纵坐标У表示各测点相对于0点的高度差△k,作出误差折线。
自准直仪使用方法一、什么是自准直仪?自准直仪是一种用来测量地面或建筑物的水平度和垂直度的仪器。
它能够通过激光技术提供高精度的测量结果,广泛应用于建筑、施工、工程测量等领域。
二、自准直仪的结构和原理自准直仪一般由激光发射器、激光接收器、测量传感器和显示屏等组成。
其工作原理是利用激光器发射出的激光束,在被测物体上形成一条水平线或垂直线,通过激光接收器接收到反射回来的激光信号,并通过测量传感器计算出被测物体的水平度或垂直度。
三、自准直仪的使用步骤1. 设置基准点:在使用自准直仪之前,首先需要确定一个基准点,即被测物体的参考点。
通常选择地面上的一个固定点或建筑物的一个稳定点作为基准点。
2. 安装自准直仪:将自准直仪放置在基准点附近的平稳水平面上,并根据需要调整仪器的高度和方向。
3. 打开自准直仪:按下自准直仪的开关按钮,待仪器启动后,激光发射器会开始发射激光束。
4. 瞄准测量目标:使用仪器上的瞄准器或望远镜,将激光束对准需要测量的目标物体上的参考点。
5. 读取测量结果:通过自准直仪上的显示屏可以直接读取到被测物体的水平度或垂直度数值。
有些自准直仪还可以将数据传输到计算机或移动设备上进行进一步分析和处理。
四、自准直仪的注意事项1. 在使用自准直仪之前,需要确保仪器的电量充足,并检查仪器的各个部件是否正常。
2. 在测量过程中,要避免激光束直接照射到人眼,以免对眼睛造成损伤。
3. 在选择测量目标时,应尽量选择平整、稳定的表面,以保证测量结果的准确性。
4. 自准直仪在使用过程中应保持稳定,避免受到外力的干扰,以免影响测量结果的精度。
5. 使用完毕后,应将自准直仪放置在干燥、通风的地方,避免受潮或受到其他物质的污染。
五、自准直仪的优势和应用领域自准直仪具有使用方便、测量精度高、效率高等优点,被广泛应用于建筑、施工、工程测量等领域。
它可以快速准确地测量建筑物的水平度和垂直度,帮助工程师和施工人员进行精细化的施工操作。
准直仪的使用方法
准直仪是一种用于测量平面度、直线度、空间度的工具,通常用于测量机械零件、光学元件、电路板、天线等的几何形状和尺寸。
下面是准直仪的使用方法:
1. 安装:将准直仪安装在需要测量的表面上,将准直仪的支撑杆放在需要测量的直线上,支撑杆的另一端放在另一个需要测量的表面上。
2. 调整:将准直仪的旋转轴安放在被测物体上,调整准直仪的高度以使旋转轴与被测物体对齐。
调整时需要注意准直仪的角度和高度,以确保测量精度。
3. 测量:慢慢移动准直仪,直到被测物体与准直仪中心对齐。
然后,使用准直仪上的测量按钮或手动旋转测量轴来测量被测物体的尺寸。
4. 修正:如果发现测量结果有误,可以使用补偿仪进行修正。
补偿仪是一种可旋转的仪器,可以调整被测物体的位置来消除误差。
5. 结束:完成测量后,将准直仪轻轻放下,并关闭电源。
需要注意的是,准直仪在使用前需要清洁,以确保测量精度。
同时,在使用准直仪时需要注意安全,避免由于过度使用或不当操作引起的损坏或危险。
自准直仪测直线度误差的方法
钱惠芬
【期刊名称】《现代机械》
【年(卷),期】2003(000)001
【摘要】针对用自准直仪测直线度误差时存在的首点位置问题的不同观点,用两种方法,分别测量同一工件,得到两组不同数据,经过数据处理得出结论,找到最佳方法.【总页数】1页(P38-38)
【作者】钱惠芬
【作者单位】河北科技大学机械电子工程学院,050054
【正文语种】中文
【中图分类】TH7
【相关文献】
1.光自准直仪检测直线度误差 [J], 解广娟;刘正伟
2.自准直仪测M1432B磨床导轨直线度 [J], 丛志鹏
3.自准直仪测量直线度误差 [J], 吴呼玲
4.自准直仪测量直线度误差 [J], 吴呼玲;
5.自准直仪光电探测器失调对测角的影响 [J], 罗敬;张晓辉;何煦;叶露;张天一
因版权原因,仅展示原文概要,查看原文内容请购买。
实验七自准直仪测量直线度
一、仪器原理:
自准直仪是测量微小角度变化量的精密光学仪器,它适用于测量精密导轨的直线度误差及小角度范围内的精密角度测量,用自准直仪测量被测量要素的直线度误差。
利用自准直仪的光轴模拟理想直线,将被测量直线与理想直线比较,将所得数据用作图法或计算法来求出直线度误差值。
图3-3-1为自准直仪外形图。
图3-3-1自准直仪外形图
1-灯头2-光源锁紧螺母3-读数鼓4-目镜5-紧固螺钉6-光电头锁紧鼓
7-光电头8-基座支架9-物镜10-反射镜11-光电检波器
图3-3-2自准直仪光路系统图1-光源2-聚光镜3-十字线分划板4-立方棱镜5-物镜组6-反射镜
7-分光镜8-双刻线分划板9-目镜10-振动狭缝11-聚光镜
12-光敏电阻13-测微螺丝14-测微读数鼓轮15-光电检波器
自准直仪的光路系统如图3-3-2所示,光源1发出的光线经聚光镜2,照亮十字线分划板3后,经过中间有半透膜的立方棱镜4射向物镜组5,经物镜组成平行光束投射到反射镜6上。
平行光束经反射镜又返回到立方棱镜4,并反射向上至分光镜7。
一路光透过分光镜7,把分划板3的十字线成象在带双刻线分划板8上,通过目镜9即可进行目视瞄准;另一路光在分光镜7上反射,把十字线成象在振动狭缝10处,再经聚光镜11聚焦到光敏电阻12上,光敏电阻将光通量的变化转变为电信号,并送至检波器,经处理后由微安表指示。
振动狭缝、光敏电阻、和测微分划板连成一体,并装在光电头壳体中。
旋转测微读数鼓轮14能带动它们一起移动,可使狭缝振动中心与十字线象中心重合,此时微安表的指针指零,表示已瞄准好。
同时,在目镜视场中测微分划板的双线也应瞄准十字线象,表示目视瞄准与光电瞄准是同步的。
通过读数鼓轮便可读出一个角度值,(或从光电检波器上读数)。
测量时,平面反射镜6偏转某一角度,十字线象在双刻线分划板8和振动狭缝10上的位置就有所改变。
旋转读数鼓轮再次进行瞄准,即
可在鼓轮(光电检波器)上读得另一角度值。
两次读数之差便是反射镜6偏转的角度。
当被测导轨凹凸不平时,使平面反射镜底座一段抬高或降低,平面反射镜便不再与物镜光轴垂直而相应偏转一微小角度,经平面镜反射后的平行光束相对于入射光束偏转2度角,自准直仪的读数仅与反射镜偏角有关,与镜面的位置无关。
微小角度量通常以角量(符号i)表示,即可按角秒或弧度计算,但在长度测量中要按线量(符号S)取值,它与所用桥板的长度有关:
i=5·10-6S L(u m)=0.005S L(u m)
式中:S的单位为角秒、L的单位为毫米、
例如:S=1(秒),L=200(m m)时,则i=1(u m)
用自准直仪测量导轨直线度误差,是将被测导轨全长沿测量方向上等距各点的连线相对于光轴的角度变化反映为高度变化,具体方法是:将安置反射镜座的桥板沿被测轮廓线上各测点顺次移动,在仪器的读数机构中读出桥板两端高度差△i,根据被测读数画出误差曲线,再按两端点连线或最小包容区域法求出直线度误差值。
二、实验步骤:自准直仪检测直线度
1、将自准直仪沿导轨的长度方向固定在靠近被测导轨一端。
2、接通电源,调整仪器目镜焦距,使可动分划板上的指标线清晰。
3、把被测量导轨调整到大致水平,即使得反射镜在导轨始,末两端位置上都能看到反射回来的十字影象。
4、将反射镜安放在桥板上,并置于被测导轨的一端,调节读数鼓轮,使指标线与影象对准,记下第一个读数A1。
5、将桥板依次按跨距逐段移动并进行测量,依次记下各次读数A2,A3,……,
A n。
移动时要注意首尾衔接,且移动轨迹尽量为一直线。
6、为减小测量中各种误差因素,对以上的测量再进行回测,并记下读数,取同一位置两次读数的平均值作为测量结果,若两次读数相差太大,还应该进行重测。
7、以测点O为基准,算出各测点的相对值和累积值,以适当的比例按表中的累积值画误差曲线,用作图法按最小包容区域法评定直线度误差,并作出合格性判断。
录象!!!(光学自准直仪测量直线度)
=。