长春医学高等专科学校(精)共42页
- 格式:ppt
- 大小:5.84 MB
- 文档页数:42
长春医高专护理专业教科书摘要:一、长春医高专护理专业教科书简介1.长春医学高等专科学校背景2.护理专业的重要性3.教科书的作用和意义二、教科书的内容与特点1.教科书的基本结构2.内容全面、系统、实用3.结合临床实践,突出实际操作能力培养三、教科书在护理专业教育中的作用1.培养护理专业人才2.提高护理实践水平3.促进护理专业发展四、长春医高专护理专业教科书的优势与不足1.优势a.内容丰富,适应护理专业发展需求b.结构合理,便于学生学习和掌握c.注重实践,提高学生的实际操作能力2.不足a.部分内容更新不及时b.某些领域研究不够深入c.需要不断修订和完善五、对长春医高专护理专业教科书的建议1.及时更新内容,反映护理专业最新发展2.深入研究护理专业领域,提高教科书质量3.加强与实际护理工作的联系,提高学生的实践能力正文:长春医学高等专科学校作为我国东北地区一所具有影响力的医学院校,在护理专业教育方面有着丰富的经验和优势。
护理专业教科书作为培养护理人才的重要工具,对于提高护理实践水平和促进护理专业发展具有举足轻重的地位。
长春医高专护理专业教科书具有全面、系统、实用的特点,旨在培养具备较高综合素质的护理专业人才。
教科书的基本结构包括护理学基础、护理技术、护理管理等模块,涵盖了护理专业的各个方面。
同时,教科书结合临床实践,突出实际操作能力的培养,有利于学生将理论知识应用于实际工作中。
长春医高专护理专业教科书在培养护理专业人才、提高护理实践水平以及促进护理专业发展等方面发挥了重要作用。
然而,在现有的教科书中,也存在部分内容更新不及时、某些领域研究不够深入等问题,需要不断修订和完善。
针对长春医高专护理专业教科书的发展,建议在今后的修订和完善过程中,及时更新内容,反映护理专业最新发展动态;深入研究护理专业领域,提高教科书质量;加强教科书与实际护理工作的联系,进一步提高学生的实践能力。
长春医学⾼等专科学校宿舍条件环境怎么样
长春医学⾼等专科学校的宿舍⼀般是六⼈⼀间的,个别是⼋⼈⼀间的,宿舍楼⾥有公共洗⾐机,环境还是可以的。
长春医学⾼等专科学校宿舍条件
宿舍⼤多数都是六⼈⼀间,偶尔有⼋⼈⼀间的,不过就算是六⼈间也不会太挤,就是书桌有点⼉挤,没有空调,没有⾃带的卫⽣间,每⼈有五度电,不过有⽡数限制,洗漱间⾥早晚有热⽔,三五楼有洗⾐机。
地处市中⼼,购物很⽅便,交通也便利。
周边环境还不错,新⽣应该住在新寝室,离商务中⼼很近,旁边学⽣也很多,离公交车总站更近,很⽅便。
学校外⾯有很多的⼩吃,放假以后晚上还可以出去逛下街买买东西,吃吃饭,还有超市、⽹吧等⼀些娱乐设施。
各⾷堂经营⼈负责本区域内的卫⽣,责任要落实到⼈,做到门窗玻璃明,活完地⾯净,桌⼦⼀⽇三擦,地⾯⼀⽇三刷,每周⼀次⼤扫除。
长春医学⾼等专科学校介绍
长春医学⾼等专科学校座落在吉林省长春市,始建于1936年,1993年经教育部批准为全⽇制普通⾼等专科学校。
2001年学校与长春市职⼯医科⼤学合并,2007年与长春市直机关业余⼤学合并,组成新的长春医学⾼等专科学校。
学校开办了临床医学、药学专业本科教育;1994年⾄今,开办了临床医学、护理、药学的成⼈本科教育。
⽬前,学校开设临床医学、中医学、⼝腔医学、针灸推拿、中西医结合、卫⽣监督、医学⽂秘、卫⽣信息管理、医学营养、医学影像技术、医疗美容技术、眼视光技术、医学检验技术、康复治疗技术、卫⽣检验与检疫技术、护理、助产、涉外护理、药学、药物制剂技术、中药制药技术、⽣物制药技术、药品经营与管理、⽣物技术及应⽤共24个专业。
长春医学高等专科学校分数线1. 引言长春医学高等专科学校(以下简称“长春医学专科学校”)是一所位于中国吉林省长春市的高等医学院校。
作为一所以医学为主的学校,长春医学专科学校拥有优秀的师资力量和先进的教育设施,为学生提供良好的学习环境和丰富的专业课程。
为了使学生更好地了解报考长春医学专科学校的条件和要求,掌握相关信息,本文将详细介绍长春医学专科学校的分数线,帮助学生有针对性地准备考试。
2. 长春医学专科学校概况长春医学专科学校成立于1952年,经过几十年的发展,已成为中国东北地区医学领域的重点学府之一。
学校设有多个学院和科室,涵盖医学、药学、护理等多个专业。
长春医学专科学校致力于培养高素质的医学人才,为国家和地区的卫生事业做出贡献。
3. 长春医学专科学校招生情况长春医学专科学校每年都招收一定数量的本科生和专科生。
对于本科生,招生工作主要依据高考成绩和综合素质进行,而专科生则主要根据高考成绩进行录取。
4. 长春医学专科学校的分数线长春医学专科学校的分数线是考生报考时最关心的问题之一。
下面是近几年的录取分数线情况:•2020年:专科生录取分数线为理科550分,文科540分;•2019年:专科生录取分数线为理科540分,文科530分;•2018年:专科生录取分数线为理科530分,文科520分;•2017年:专科生录取分数线为理科520分,文科510分。
需要注意的是,长春医学专科学校的分数线会根据每年的招生情况而有所调整,以上分数仅供参考。
5. 影响分数线的因素长春医学专科学校的招生录取比较严格,录取分数线主要受以下因素影响:•报考人数:报考人数多则分数线相对较高;•招生计划:招生计划多则录取分数线会有所下降;•考试难度:考试难度较大则分数线有可能下降。
由于这些因素的不确定性,建议考生在准备报考长春医学专科学校时要结合自身情况,做好全面的准备。
6. 如何提高录取机会为了提高进入长春医学专科学校的录取机会,考生可以从以下几个方面着手:•提前备考:合理安排时间,掌握基础知识,做好备考准备;•注重综合素质:长春医学专科学校注重学生的综合素质,积极参加各类学科竞赛和社会实践活动,提升自己的综合素质;•多做真题:熟悉考试题型和考试规则,多做真题进行练习,提高应试能力;•注意志愿填报:合理选择专业和填报志愿,增加被录取的机会。
长春医学高等专科学校第九届学术年会实施方案为充分发挥学术研究和科技人才在学校建设发展中的作用,进一步调动广大教职员工开展理论与应用研究的积极性,搭建并逐步完善我校权威性、品牌化的学术交流平台,切实提升研究质量,不断提高学术水平、学术层次,推动学校各项工作的深入发展,我校定于2011年12月初召开以“交流、提高、发展”为主题的第九届学术年会。
实施方案如下:一、组织机构(一)组委会本届学术年会的领导机构是“第九届长春医学高等专科学校学术年会组织委员会”(以下简称“组委会”)。
主任:张湘富副主任:刘伟委员(按姓氏笔画排列):于景龙马爱民王春梅刘洋孙莹杨鑫周洪凯赵学峰袁兆新(二)评委会由学术委员会委员组成,负责年会奖项的评定。
(三)工作处设在科教处,负责年会具体组织、协调工作。
二、会议内容(一)分组学术交流(二)大会学术交流(包括标准化课题)(三)表彰(个人、集体)三、实施办法(一)分组(二)奖项设定(1)优秀科研人员(2)优秀科研集体(以独立行政部门为单位申报)(三)成果时限2009年1月1日~2010年12月31日期间已结题的课题或公开发表的论文等。
(四)实施步骤1.各组组织参评申报及交流申报参评指参加本次年会设定的奖项(个人奖和集体奖)评比;交流包括课题交流、论文交流。
申报者需提交的材料如下:(1)“第九届学术年会优秀科研人员申报表”(附件1);(2)“第九届学术年会优秀科研集体申报表”(附件2);(3)“第九届学术年会学术交流申报表”(附件3),并提交成果验收报告书复印件或论文(封面、目录、版权页、正文)复印件;2. 各组在实施分组交流前一周,向工作处提交“第九届学术年会学术交流组会议安排”(附件4);3. 各组在2011年11月25日前完成分组交流,并向工作处提交附件1、附件2、附件3(被推荐人员)及“第九届学术年会学术交流推荐表”(附件5);五、交流形式ppt汇报(不超过10分钟)六、说明1.兼职教师专业学术论文在所属系部交流;2.医学、护理、药学、基础四个系(部)必须各自推荐1项课题、1篇论文,其他各组酌情推荐;3.每人限报1项课题或1篇论文交流。
多维度视角下培养职业院校医学生职业精神的路径研究
赵学峰;汪春红
【期刊名称】《卫生职业教育》
【年(卷),期】2024(42)1
【摘要】分析职业精神的内涵及医学生职业精神培养存在的问题,从思想素质、人文素质、综合能力和实践活动等多维度进行探讨,从明确目标定位、完善培养体系、促进校内外联动、建设特色校园文化等方面进行路径探索,从而实现医学生职业精
神培养的核心目标。
【总页数】3页(P31-33)
【作者】赵学峰;汪春红
【作者单位】长春医学高等专科学校
【正文语种】中文
【中图分类】G416
【相关文献】
1.临床医学教育综合改革中的医学生职业精神培养的着力点研究——医学生职业精神培养研究之二
2.临床医学教育综合改革中的医学生职业精神培养研究内容——
医学生职业精神培养研究之三3.职业院校学生职业精神培养的\r内涵、维度与路
径4.借鉴技能大赛经验培养职业院校学生工匠精神的路径研究——基于ARCS动
机模型的视角5.医学职业院校对医学生职业精神培养的对策研究
因版权原因,仅展示原文概要,查看原文内容请购买。
第三十七条学校学生工作遵循以下原则:(一)德育为先原则。
要加强对学生进行马克思主义中国化最新成果教育、理想信念教育、民族精神和时代精神教育、公民意识教育、社会主义荣辱观教育。
(二)主体性原则。
要尊重、关心、爱护学生,提高学生的自我教育、自我管理、自我服务能力,增强学生的主人翁意识、参与意识,积极维护好学生的合法权益。
(H)全面性原则。
学校坚持学生全面发展,加强和改进学生德育、智育、体育、美育教育工作。
(四)发展能力原则。
着力提高学生的学习能力、实践能力、创新能力,教育学生学会知识技能,学会动手动脑,学会生存生活,学会做事做人,促进学生主动适应社会。
(五)协调性原则学生工作是一个系统工程,范围广、内容多、影响大。
全校要在学校的统一部署下,统•认识,明确职责,协调行动,相互配合,做到教书育人、管理育人、服务育人。
第六章教师和其他教育工作者第三十八条学校教育工作者主要由教师和其他教育工作者组成。
其他教育工作者主要包括:教师以外的专业技术人员、管理人员和工勤人员。
.第三十九条教师享有以下权利:(一)进行教育教学活动,开展教育教学改革和实验;(二)从事科学研究、学术交流,参加专业的学术团体,在学术活动中充分发表意见;(H)指导学生的学习和发展,评定学生的品行和学业成绩:(四)按时获取工资报酬,享受国家规定的福利待遇以及寒暑假期的带薪休假;(五)对学校教育教学、管理工作和教育行政部门的工作提出意见和建议,通过教职工代表大会或其他形式,参与学校的民主管理;(六)参加进修或接受其他方式的培训;(七)对学校给予的处分向有关部门提出申诉。
第四十条教师应履行如下义务:(一)遵守宪法、法律和职业道德,为人师表:(二)贯彻国家的教育方针,遵守学校规章制度,执行学校的教学计划,履行教师聘约,按照学校规定完成教学工作任务和教育管理学生工作任务并接受学校质量评估和检查;(H)教师耍教书育人,教育学生树立正确的世界观、人生观和价值观;(四)关心爱护全体学生,尊重学生人格,促进学生品德、智力、体质全面发展:(五)制止有害于学生的行为或者其他侵犯学生合法权益的行为,批评和抵制有害于学生健康成长的现象:第三十七条学校学生工作遵循以下原则:(一)例育为先原则。
长春医学高等专科学校校园安全大检查工作方案为深入贯彻落实党中央、国务院关于安全生产决策部署,省教育厅、省公安厅、省住建厅、省质监局、省安监局、省卫计委、省食药监局、省地震局决定对全省大中小学校和幼儿园开展一次全口径、全覆盖的安全工作大检查。
根据我校的实际情况,特制定方案如下:一、检查目的将校园安全与教育工作同部署、同推进、同考核、同奖惩。
以“安全生产治理年”活动为抓手,全面摸清我校校园安全工作底数,全面推进问题隐患排查整改,全面加强安全风险分级管控和隐患排查治理机制建设,进一步夯实各部门安全工作责任,坚决遏制较大及以上安全事故,确保我校校园安全形势持续稳定向好。
二、领导小组组长:姜元生薛春志副组长:李银山成员:陈贵锋赵欣袁兆新下设办公室:校园安全领导小组办公室(兼)三、检查内容重点聚焦校舍安全、饮食卫生安全、“毒跑道”、“室内甲醛超标”、校车安全、防治校园欺凌、学生安全教育、防范非法入侵、校园周边综合防控、学校安全稳定、极端天气及地质灾害应对等情况。
(详见附件)三、检查安排期间,9月3日-5日,各部门全面自查;9月6日-7日,学校全面检查;9月8日-12日,学校迎接(高校)互查;9月13日-17日,省级巡查;9月18日-30日,情况汇总、形成报告。
四、结果运用检查结束后,省教育厅将向高校党委通报检查结果,结合全省干部作风大整顿活动,作为单位和干部日常考核、奖先评优、职务调整、追责问责的重要依据。
五、保障措施1.学校要制定具体实施方案,组织召开专题部署会议,从严从实开展排查,列出问题隐患清单、原因剖析清单、整改措施清单、责任落实清单和完成整改清单,实行销号管理。
2.要突出问题导向,深入查找和梳理存在的突出问题,深刻剖析原因,找准症结,为整改提高奠定基础。
要坚持立行立改、即知即改。
对不能马上整改的问题,要报学校挂牌督办。
切实做到“六个不放过”,即认识上不去的不放过、查找问题不准确的不放过、整改措施不具体的不放过、责任落实不到位的不放过、整改完成不彻底的不放过、师生不满意的不放过。
长春医学高等专科学校长春医学高等专科学校简介长春医学高等专科学校是经教育部批准的全日制普通高等专科学校。
面向全国30个省、市招生。
学校始建于1936年,经过70年的建设与发展,特别是十五期间与长春职工医科大学合并,经过资源整合、学科重组、教学改革与建设,已经形成了具有本校特色的医、药、护理、生物类专业齐全、相互渗透、协调发展的专业结构和雄厚的办学实力。
学校位于吉林省长春市东方广场,交通方便、环境优美,占地面积34万平方米,建筑面积12万平方米,有设备先进、一流的图书馆和大学生活动中心。
现有教职工1607人,高级职称676人,专任教师中研究生以上学历62人,在校学生一万余人。
学校实行校、院系(部)两级管理,设有两院三系七部,即:两所二级甲等附属医院、医学系、护理系、药学系、基础医学部、体育教研部、马列教研部、计算机教研部、外语教研部、国际交流部、成人教育部。
开设临床医学、护理、药学等十八个专业和成人本、专科十个专业。
学校现有国家级教学改革试点专业1个,省级教学改革试点专业2个,省优秀课程9门,省级合格实验室4个,市级重点专科3个。
普通全日制学生在校期间可以“专升本”,也可以报考本校成人本科,成人学历外语水平符合条件的可获得学士学位。
我校还与澳大利南岸护理学院合作办学培养国际护士,把办学的窗口面向了世界。
学校以就业为导向,积极拓宽就业渠道,建立了210个实习—就业基地,职业技能鉴定的工种已经达到17个,护理专业学生在校期间可以考取护士上岗证,使学生毕业具有双证书,就业率连续三年名列全省前茅。
学校坚持以培养合格学生为中心,突出育人功能,提出了“教以惠生、学以达仁”的办学理念,把“爱”的教育融入和贯穿到人才培养的各个环节。
现在全校教职员工正团结一致,上下一心,秉承前辈的意志,总结七十年的办学经验,力争在“十一五”期间把学校办成特色鲜明、国内一流的医学院校。
2019年长春医学高等专科学校宿舍条件环境照片宿舍空调相关配置介绍长春医学高等专科学校宿舍条件环境照片宿舍空调相关配置介绍更新:2018-11-30 13:57:23高中奋斗了三年的同学们马上就要开始新的学习环境了,高考之后,从高考中“煎熬”出来的准大学生们即将开始新的大学生活。
大学无疑是令人向往的,但是,对于大学这个完全陌生的环境,刚刚走出家人怀抱的新生们知不知道要做些什么?注意些什么呢?那些师兄师姐们曾经经历的,就是新生们马上要面对的。
为了让即将走入大学的同学们有的放矢的度过新生阶段。
本文主要和你介绍下长春医学高等学校的宿舍条件和宿舍环境的相关文章,也有长春医学高等专科学校新生入学注意事项。
希望本文可以帮你对大学生活有了解。
长春医学高等专科学校宿舍条件怎么样―长春医学高等专科学校宿舍图片大学宿舍就是我们的第二个家,长春医学高等专科学校宿舍条件怎么样也就成了同学们十分关心的问题,以下是长春医学高等专科学校招生信息网公布的长春医学高等专科学校大学宿舍条件:长春医学高等专科学校宿舍条件:按照学生的实际情况可以选择4人寝(1200元)、6人寝(650元)、8人寝室(300元)。
每栋宿舍楼配有洗衣机,饮用热水器。
看完了官方公布的长春医学高等专科学校宿舍条件,我们有必要来看一下长春医学高等专科学校的学长学姐眼中的长春医学高等专科学校宿舍条件又是怎样一番景象:宿舍是4、6、8人三种模式,环境不错,可以上网,但网得自己办。
女生分四人六人八人寝室!男生是六人八人寝室!!!四人寝室是上床下桌!!标准的女多男少,学校不乱,管得很严的。
宿舍还行吧比不上高中宿舍不过一般大学宿舍都破咱们学校算是挺好的了。
没有独立卫生间,想要住四人寝要提前来,晚了住不上。
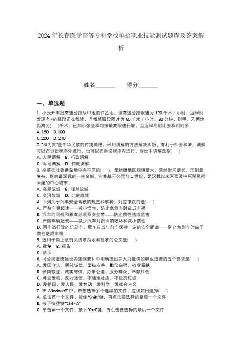
2024年长春医学高等专科学校单招职业技能测试题库及答案解析姓名:________得分:________一、单选题1.小张开车经高速公路从甲地前往乙地。
该高速公路限速为120千米/小时。
返程时发现有÷的路段正在维修,且维修路段限速为60千米/小时。
30分钟,则甲、乙两地距离为()千米。
已知小张全程均按最高限速行驶,且返程用时比去程用时多A.150B.180C.200D.2402.“和为贵”是中华民族的传统美德,采用调解的方法解决纠纷,有利于社会和谐。
调解可以在诉讼程序外进行,也可以在诉讼程序内进行,诉讼中调解是指()A.人民调解B.行政调解C.诉讼调解D.仲裁调解3.坐落在吐鲁番盆地中央平原的(),是新疆地区规模最大、延续时间最长、形制最复杂、影响最深远的一座名城。
它奠基于公元前1世纪,是汉魏以来河西及中原移民所营建的中心城市。
A.高昌故城B.楼兰故城C.交河故城D.北庭故城4.下列关于汽车安全驾驶的规定和解释,对应错误的是()A.严禁车辆超速——减小惯性,防止急刹车时造成车祸B.汽车的司机和乘客必须系安全带——防止惯性造成危害C.严禁车辆超载——减少汽车对路面的破坏和减小惯性D.同车道行驶的机动车,后车应当与前车保持一定的安全距离——防止急刹车时由于惯性造成车祸5.适用于向上级机关请求指示和批准的公文是()A.批复B.报告C.请示6.《公民道德建设实施纲要》中明确提出并大力提倡的职业道德的五个要求是()A.爱国守法、明礼诚信、团结友善、勤俭自强、敬业奉献B.爱岗敬业、诚实守信、办事公道、服务群众、奉献社会C.尊老爱幼、反对迷信、不随地吐痰、不乱扔垃圾D.爱祖国、爱人民、爱劳动、爱科学、爱社会主义7.在Windows7中,若想选择多个连续的文件,应该如何选择()A.单击第一个文件,按住“Shift”键,再点击要选择的最后一个文件B.按下快捷键“CtrI+A”C.单击第一个文件,按下“Ctrl”键,再点击要选择的最后一个文件D.按住鼠标左键拖拉矩形框选中8.2020年第四季度,全国进口药品每月平均金额为多少亿美元?()A.23.4B.24C.24.4D.259.下列说法正确的是()A.散逸层空气稀薄,温度和热量都非常高B.雷暴通常发生在温度低、湿度高的地方C.平流层是大气层的最底层,也是最主要的大气层D.地球大气散射蓝色光的能力比红色光强10.以下关于化学常识的说法,正确的是()A.任何金属都能和氧发生反应生成金属氧化物B.雷雨过后,人们感到空气清新,是因为闪电条件下生成臭氧所致C.浓硫酸和稀硫酸都具有脱水性D.被科学家称为人体微量元素中的“防癌之王”的是碘11.下列做法正确的是()A.用“201不锈钢”制成的锅炒菜B.用家用“84消毒液”对白色织物消毒C.在牙龈肿痛时,用5摄氏度的凉水刷牙D.用聚氯乙烯(PVE.保鲜膜包裹保存高温油炸食物12.鲁迅先生称之为“史家之绝唱,无韵之离骚”的是()A.《史记》B.《汉书》C.《三国志》D.《资治通鉴》13.化学在保证人类的生存并不断提高人类的生活质量方面起着重要作用。
长春医学高等专科学校分数线长春医学高等专科学校(以下简称“长医高专”)是长春市首批实施综合改革的11所高等专科院校之一,是一所以医学、生物科学、基础医学为主的多科性高等专科院校。
学校以紧跟世界医学教育发展潮流、以人文精神和医学教育的先进理念为指导,坚持科学化管理,规范化建设,树立“以人为本”的办学理念,推进师资建设,注重实践教学,致力于培养高素质的专科技术人才。
为了更好地培养人才,学校设置了一系列的分数线,其中高等专科学校招生考试,分数线比省级重点专科院校和普通本科院校低一些,要求考生必须考取本科及以上学历。
具体来说,长医高专设置了三类招生分数线:第一类为普通本科分数线,第二类为特长生招生分数线,第三类为艺术类招生分数线。
长医高专普通本科分数线要求:文科科目全部及格,文科科目总分不低于450分,理科科目总分不低于380分。
特长生招生分数线要求:特殊类科目分数不低于85分,文科科目全部及格,文科科目总分不低于350分,理科科目总分不低于330分。
艺术类招生分数线要求:特科科目分数不低于85分,文科科目全部及格,文科科目总分不低于250分,理科科目总分不低于230分。
据长春医学高等专科学校招生办公室相关负责人介绍,长医高专招生的分数线相对低于省级重点专科院校和普通本科院校,是适应市场对高等职业教育供给的调整,是提高招生水平的有力举措。
此外,长医高专招生不设体检复查环节,考生在达到学校设定的最低成绩线后,仍需要经过报名、笔试、面试等环节审核,考生还可以申请高考录取优惠政策,才能最终完成招生。
从长医高专招生分数线可以看出,在考取本科及以上学历的前提下,学校比省级重点专科院校和普通本科院校的分数线要低,为考生提供了更多的机会,同时也为学校培养更多的高素质的专科技术人才。
综上所述,长春医学高等专科学校通过设立分数线,为考生们提供更多的机会,在设定低于省级重点专科院校和普通本科院校分数线的前提下,让更多考生有机会上长医高专,学校也能够招收更多的高素质的专科技术人才,为我们的社会建设和发展做出贡献。
长春医学高等专科学校文件长医高专教字[2011]40号关于开展“绿色课堂”活动的通知各系(部)、相关处(室)、中心:为积极践行“绿色学校”精神,树立绿色的教学观、学生观、质量观和发展观,努力将“绿色教育”作为一种理念,渗透于人才培养的各个环节,植根于日常教学的每个课堂,形成“高效低耗”的课堂规范和工作机制,经研究决定,在全校范围内开展“绿色课堂”活动。
现将《绿色课堂实施方案》(附件)下发给你们,请教学系列各部门高度重视绿色课堂的开展,制订符合本部门的绿色课堂实施方案,对全体教师进行绿色课堂工作指导、评估和评价,积极开展绿色课堂的各种教学研究、学术研讨等活动。
附件:绿色课堂实施方案二〇一一年十一月十一日主题词:开展绿色课堂活动通知长医高专校长办公室校对:杨春花共印3份附件:绿色课堂实施方案绿色课堂是充满生命活力的课堂,是让学生成为学习的主人,流淌着挚爱和真情、唤醒灵性和天赋、回归自然和生命的课堂。
构建绿色课堂的核心是促进教学、师生和学校健康、和谐、科学与可持续发展,其目的是将“绿色教育”作为一种理念,渗透于人才培养的各个环节,植根于日常教学的每个课堂,形成“精讲、多练、守时、高效”的课堂规范和工作机制。
一、制订原则以2011~2012学年第一学期全校教职工大会上张湘富校长所作的《教育为何应该是“绿色”的》讲话精神为指导,树立绿色的教学观、学生观、质量观和发展观,以学生的发展为根本,注重其综合素质的培养,着重提高学生的学习能力、实践能力和创新能力。
积极转变教育教学理念,逐步绿化教学运行机制,努力提高教育质量内涵,全面促进教育教学工作的可持续发展。
二、组织机构1.成立学校“绿色课堂”工作与评价领导小组组长:张湘富副组长:刘伟成员:(按姓氏笔画为序)于景龙马爱民王秋香王春梅王晓丹刘洋孙莹杨鑫赵学峰袁兆新秘书:代生厚职责:主要负责实施方案的出台、解释与落实;对各系(部、中心)绿色课堂工作进行指导、评估与评价等。