行为规范及处罚条例
- 格式:doc
- 大小:130.50 KB
- 文档页数:11
班组管理制度处罚条例
第一章总则
为了营造良好的工作氛围,提高班组管理效率,规范班组工作行为,维护班组利益,特制定本处罚条例。
第二章行为规范
1. 严禁迟到早退:凡迟到超过15分钟或早退行为,一经发现将会受到相应处罚。
2. 严禁旷工:未经事先请假擅自缺勤导致旷工,将视情况严厉处罚。
3. 严禁擅自离岗:未经允许,擅自离开工作岗位,一经查实将受到相应处罚。
4. 严禁违规操作:违反操作规范、程序的行为将受到相应处罚。
5. 严禁违反安全规定:违反安全规定,存在安全隐患的行为将受到相应处罚。
第三章处罚措施
1. 通报批评:对轻微违规行为,进行口头警告和书面通报批评。
2. 记过:对严格违规行为,经组长讨论决定,记入个人档案,作为表彰和惩罚的依据。
3. 降级:对严重违规行为,经负责人审批,将其降为普通员工,薪资待遇相应调整。
4. 辞退:对恶意违规行为或多次被处罚的人员,将视情况予以辞退处理。
第四章处罚流程
1. 举报:任何人员发现他人有违规行为,可向班组组长或相关主管举报。
2. 调查:班组组长或相关主管接到举报后,将进行调查核实,依法依规处理。
3. 决定:核实后,班组组长或相关主管将依据违规行为的严重程度作出处罚决定。
4. 申诉:被处罚人员有权进行申诉,经过再次核实后,作出最终处罚决定。
第五章附则
本处罚条例经班组全体成员讨论通过,并报上级领导批准,自颁布之日起执行。
对于未尽事宜,按照相关规定处理。
以上内容为班组管理制度处罚条例,希望全体成员共同遵守,共同维护班组的良好秩序。
员工日常行为规范处罚条例
一、轻微违纪(5—20元)
1、上班迟到、早退15分钟。
2、上班时串岗位、离岗、大声喧哗。
3、上班时不注意仪容仪表,不着工装。
4、不正确使用礼貌用语者。
5、上班时间吃零食,在休息室看电视、打毛衣者。
二、严重违纪(20—开除)
1、在员工散布不利工作或团结言论者。
2、擅自超越职务或工作权限,给公司造成损失者。
3、因工作态度不好引起顾客投诉的。
4、不服从上级安排,对上级不礼貌者。
5、上班时进入房间内睡觉、休息、吹空调者。
6、上班时与同事吵架、打架者。
7、未经批准擅自换班造成空岗者。
8、擅自更改考勤表者。
9、捡到财物不及时主动上交者。
10、迟到30分钟以上视为旷工。
11、连续旷工两天者作开除处理。
12、有任何贪污行为者作开除处理
13、工作一贯表现不佳者作劝退处理。
14、工作期间赌博者罚款100元。
15、纠集外人干预公司内部事物者,作开除处理并追究其责任。
16、员工在客房、盐浴房洗澡洗衣者。
17、未经公司同意,私自开房,寄宿他人者罚款100元/次(收银员要把好房卡关)。
18、有任何私用公司日常用品造成公司财产损失者。
员工行为规范及违规违纪处罚条例第一章总则第一条为加强公司内部管理、规范员工行为,根据劳动法相关法律法规、《员工违规违纪行为处罚暂行办法》、《公司员工行为及劳动纪律管理规范》等相关制度,制定本条例。
第二条本条例适用于公司全体员工。
第二章员工行为规范第三条基本要求爱国爱司、认同文化。
认真贯彻执行党和国家的方针政策,热爱祖国、热爱集体;认同公司的企业文化。
爱岗敬业、奉公守纪。
热爱投资工作,恪守职业道德,坚持原则、秉公办事、遵纪守法。
第四条着装规范员工着装要与职业身份、岗位相称;仪容要以整洁大方为标准;在工作期间,应保持外貌整洁美观、衣着得体大方、举止言行恰到好处。
不穿奇装异服、牛仔裤、短裤、超短裙、拖鞋上班。
女士可化淡妆、不宜用味道浓烈的香水;男士应保证面部及发型清洁、注意修剪指甲、保持口腔气味清洁。
第五条工作纪律按照规定时间办公,不迟到、早退。
员工请假、办公时间内外出需要遵照《请假及考勤管理规定》执行。
办公时间内如需暂时离开,应向同事打招呼,说明去向;如有急事外出,则必须履行请假手续。
办公时间内不得处理与工作无关的事项。
不用办公电话打私人电话、上班期间不接待亲友、不办理个人私事;不在网上传输、发布有关公司禁止或不宜出现的内容;不在办公区域高声喧哗,办公区域内禁止争执或争吵;使用电话时注意语言简明、音量适中,以免影响其他同事;经过走廊时应放轻脚步,遇到同事或客人时应礼让;在食堂用餐时,不得大声喧哗,尽量避免浪费。
第六条职业素养集中统一。
上级要发扬民主,虚心听取下属意见;原则上,上级指示必须无条件执行;员工应自觉服从领导的安排,不得公开顶撞领导,不得无故拒绝、拖延、敷衍或擅自终止领导安排的工作。
团结协作。
员工应互相尊重,互相帮助,团结共事,不得在工作中互相推诿、扯皮;不得建设小团体。
注意保密。
严格执行公司有关保密管理规定,根据《商业秘密管理工作细则》开展工作。
离职移交。
获准离职、退休或工作调动者,须将经办事项、保管文件等向接任者移交清楚,方能离任。
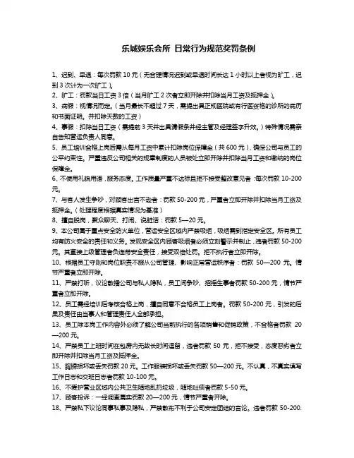
乐城娱乐会所日常行为规范奖罚条例1、迟到、早退:每次罚款10元(无合理情况迟到或早退时间长达1小时以上者视为旷工,迟到3次计为一次旷工)。
2、旷工:罚款当日工资3倍(当月旷工2次者立即开除并扣除当月工资及抵押金)。
3、病假:视情况而定。
(当月最长不超过7天,需提出具正规医院或有行医资格的诊所的病历和书面证明。
并扣除天数的工资)4、事假:扣除当日工资(需提前3天并出具请假条并经主管及经理签字升效。
)特殊情况需亲自告知营运负责人同意。
5、员工培训合格上岗后需从每月工资中累计扣除岗位保障金(共600元),确保公司与员工的公平约束性。
严重违反公司相关的规章制度的人员被处立即开除并扣除当月工资和缴纳的岗位保障金。
6、不使用礼貌用语,服务态度。
工作质量严重不达标且拒不接受整改意见者:每次罚款10-200元。
7、与客人发生争吵,对顾客出言不逊者:罚款50-200元,严重者立即开除并扣除当月工资及抵押金。
(处理程度根据真实情况为基准)8、擅自脱岗,聚众聊天、打闹、说脏话:罚款5—20元。
9、本公司属于重点安全防火单位,营运安全区域内严禁吸烟,吸烟需到指定安全区。
所有员工均有防火安全的责任和义务。
发现安全区内顾客吸烟者必须立刻警示并制止,违者罚款50-200元。
其直接上级管理者负连带安全责任,接受双倍处罚。
拒不执行者立即开除。
10、根据员工守则和岗位职责不服从公司管理、影响正常营运秩序者:罚款50—200元。
情节严重者立即开除。
11、严禁打听,议论散播公司与私人隐私,员工间争吵、招摇生事者罚款50-200元,情节严重者立即开除。
12、员工需经培训后考核合格上岗,擅自同意不合格员工上岗者。
罚款50-200元,引发的后果及责任由当事人和管理责任人全部承担。
13、员工除本岗工作内容外必须了解公司当前执行的各项销售和促销政策,不合格者罚款20—200元。
14、严禁员工上班时间在包房内无故长时间逗留,违者罚款50元,拒不接受,态度恶劣者立即开除并扣除当月工资及抵押金。
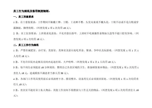
员工行为规范及惩罚制度细则:一,员工形象要求1条,员工着装要求:工作期间不佩戴工牌、工帽,工衣裤不整,头发未束或不戴头花,工鞋不洁或不是白鞋或穿露脚趾、脚背的鞋。
(纠查发现1项1次均罚10元);2条,员工仪容要求:上班要求化淡妆,不允许留长指甲,上班时不吃刺激性食物如大蒜等不能口腔有异味。
(纠查发现1项1次均罚10元)。
二,员工工作行为规范1条,严禁在减肥室、治疗室、美容室、美体室及前台处吃零食、聚谈、争吵以及玩游戏。
(纠查发现1项1次1人均罚10元);2条,不允许在院内走廓及房间内追逐打闹,大声喧哗。
(纠查发现1项1次1人均罚10元);3条,每个岗位必须提前10分钟到岗,整理自己负责区域的卫生、准备顾客基本物品。
(纠查发现1项1次均罚1责任人10元;造成顾客不满意者当事人罚30元);4条,各部门工作用具使用前后必须清理干净、摆设整齐,设备用完后必须放回原处。
(纠查发现1项1次均罚责任人10元);5条,贵宾室不能有员工私人物品,其他工作房间不得摆放与工作无关的物品。
(纠查发现1项1次均罚责任人10元);6条,各卫生责任区域发现床单有发黄污垢、或床单有异味、或有面膜遗留、或床单不能有用过后的痕迹。
(纠查发现1项1次均罚责任人20元);7条,发现设备及物品损坏或出现故障应及时报上级协联系维修,以绝后患。
(纠查发现1项1次均罚责任人10元;如果影响到工作,造成客人不满意者当事人罚30元);8条,员工无工作任务或身体不适,不允许躺在减肥床、美容床、美体床上睡觉。
(纠查发现1项1次均罚10元);9条,员工休假应提前一天交假条到财务处,并要求部门上司签字。
(纠查发现1项1次均罚10元)。
三,员工待客规范1条,招待顾客光临或送走,应注意礼仪用语,如“欢迎光临”、“请慢走”。
贵宾顾客离开时,责任服务人员应送客人到电梯口。
在院内、外走廓及前台遇到客人应该点头、微笑问好!(纠查发现1项1次均罚10元);2条,工作人员应该保密客人的隐私,不允许在工作场所谈论他人是非。
企业员工行为规范及处罚条例1 企业员工行为规范及处罚条例第一章总则1. 目的:为进一步规范生产、管理行为,明确各级员工的劳动义务;维护公司正常的管理次序和生产次序,依据《中华人民共和国劳动法》及相关法规制定本办法。
2. 范围:公司任何职级的正式合同工、试用合同工及临时工的违规处罚适用本办法。
3. 原则及定义:3.1公司本着提高工作效率降低生产成本为原则,纠正违纪违规行为。
应本着处罚与教育相结合的原则,引导员工自觉遵守厂规厂纪。
3.2.公司对员工的任何处理决定应当公开进行,但涉及到个人隐私及公司商业秘密的除外。
3.3.公司对员工违纪处罚应在查清事实的基础上,根据情节,依据本办法由公司相关职能部门以口头或书面形式给予处罚。
3.4员工对公司的处罚决定享有陈述、申辩的权利。
对处理决定不服的有权申请上级部门复查。
3.5公司员工对管理人员的违规管理,享有向上级部门检举、投诉的权利。
4. 职责4.1厂务部可依据员工的违规情况并在有关证据证明充分的前提下书面向上级部门提出处罚建议。
4.2部门主管可依据本部门员工的违规情节在有充分证据证明的前提下书面向上级部门提出处罚本部门员工的建议。
4.3人事部负责公司员工违规处罚申请的受理和审核并根据申请内容进行跟踪调查。
负责员工处罚材料的处理和执行处罚决定。
4.4.行政部负责员工处罚的核准及员工复查申请的受理和跟踪调查。
第二章处罚的种类及适用5.本办法适用的处罚有:5.1.口头警告5.2.书面警告5.3.记过5.4.记大过5.5.降职、降薪5.6.留职查看5.7.解雇、开除6.公司员工因违反本办法造成公司财产损失或他人人身伤害的,应当承担赔偿责任,对构成犯罪的依法移送司法机关。
公司支持和维护受害员工合法的诉讼权利7.公司员工因重大过失或故意违规操作,致使工伤事故发生的,应依据其过错程度承担相应的责任。
8.一人有两种以上违规、违纪行为的分别裁决,合并执行。
9.二人以上共同违反公司规定的,根据情节分别处罚;教唆、胁迫、诱骗他人违规违纪的,按其所教唆、胁迫、诱骗的行为处罚。
员工行为规范、惩罚条例4员工行为规范1.热爱公司、热爱本职工作、视公司利益高于一切、严禁有损公司形象和利益的事件发生,时时处处注意维护公司利益和荣誉。
2.工作主动热情、态度踏实端正、虚心好学、吃苦耐劳、提倡发挥个人主观能动性、有创造性的开展工作。
3.工作时间不得擅自离岗、串岗、闲聊、大声喧哗、不允许做与工作无关的事情、严禁上班时间做与工作无关的事,工作时间禁止饮酒(因工作需要除外)、工作时间不得吃零食。
4.按时保质完成上级安排的工作,高标准、严要求,执行上级命令认真彻底,如遇困难立即上报,不得马虎拖拉,工作上不得相互推卸、隐瞒实情。
5.不私自经营与公司业务有关的业务或兼任公司以外的职业。
6.严谨操守,不得收受与公司业务有关人士的贿赂或向其挪借款项。
7.同事间团结友爱,相互推心置腹,反对勾心斗角,同事间禁止有恶意中伤他人、打架骂人的事发生。
8.工作时间注意个人形象,着装整洁得体,发型稳健、简单、大方、有形,上班时不得穿运动装、穿背心、穿拖鞋,男性不得留长胡须,女性不得化浓妆,不得佩戴过于夸张的饰品,工作时间必须佩戴工作挂牌。
9.工作中注意礼节,文明用语、礼貌待人,同事之间应主动问好,进入上级领导的办公室应主动先敲门,同意后方可进入。
10.保持办公室及洗手间、会议室等公用地方整洁,专人看管专人维护清扫,不随地吐痰,乱扔垃圾纸屑、注意卫生、勤俭节约、爱护公物、爱惜办公用品、注意节水节电。
11.公司员工必须根据规定准时上下班,当日事,当日毕,每日上下班需打卡、不允许他人代打卡、不得迟到、早退、旷工,病事假严格按制度办理。
12.加强电话管理,公司电话打出及接听应礼貌热情,电话铃响不超过三声需接听,接听电话,应简洁,不闲聊,提倡说普通话。
员工奖惩条例1.适用范围(1)本规定适用于公司全体员工。
2.员工的奖惩除法律、法规另有规定者外,均依照本办法办理。
3.员工的奖励分为:嘉奖、小功、大功。
(1)员工符合下列条件之一者,予以记嘉奖。
员工行为规范及处罚细则第一章:绪论1.1目的和适用范围本员工行为规范及处罚细则(以下简称规范)的目的是为了引导和规范公司员工的行为,确保公司的运营和形象不受损害。
该规范适用于所有公司内部员工,不论其职位和级别。
1.2规范的重要性员工的行为直接关系到公司的声誉和业务的发展。
规范的制定和执行,能够有效地提升员工的工作效率和国际竞争力,促进公司的可持续发展。
第二章:员工行为规范2.1诚实守信员工应诚实守信,不得故意夸大或隐瞒工作相关信息,不得散布虚假信息。
2.2保护公司财产员工要妥善保管公司的资产和设备,不得私自使用或转让公司财产。
2.3保密员工在接触和处理公司机密信息时,应严守保密义务,不得泄露公司的商业秘密或客户信息。
2.4尊重他人员工要尊重他人的人权和劳动权利,不进行任何形式的歧视、骚扰和欺凌行为。
2.5禁止利益冲突员工在业务活动中不得利用职务之便谋取个人利益,不得与客户或供应商有利益冲突。
2.6社会责任第三章:违规行为及其处罚3.1违规行为范例3.1.1严重违反诚实守信原则,故意欺骗上级或同事。
3.1.2私自使用或转让公司财产。
3.1.3泄露公司的商业秘密或客户信息。
3.1.4进行任何形式的歧视、骚扰和欺凌行为。
3.1.5利用职务之便谋取个人利益。
3.2处罚措施3.2.1轻度违规行为,包括轻微的迟到、旷工等不严重行为,将给予口头警告或书面警告。
3.2.2中度违规行为,包括违规使用公司财产等较为严重的行为,将给予停职或降薪等处罚。
3.2.3重度违规行为,包括故意欺骗、泄露机密信息等严重行为,将给予解雇或追究法律责任的处罚。
3.3申诉和举报机制公司将建立申诉和举报机制,公平公正处理员工的申诉和举报,并保护举报人的权益。
第四章:审查和改进4.1规范的审查公司将定期对员工行为规范进行审查,及时发现和纠正问题。
4.2规范的改进公司将根据实际情况对员工行为规范进行改进,及时更新和完善规范内容。
结束语:本员工行为规范及处罚细则旨在确保公司的运营和声誉不受损害,促进员工的合规行为和职业道德。
厂区行为规范条例及处罚细则为了树立良好的企业形象,营造良好的生产、生活环境,维持车辆秩序,保证厂区人员和财产安全,凡进入厂区人员必须严格遵守本制度,违者进行处罚。
一、人员出入管理条例1、外来人员进入厂区,门卫需询问事由,经接洽人员或相关部门同意后,抵押来访人员证件更换相应工牌(应聘工作牌,贵宾卡,临时工作牌),值班门卫填写【来访登记单】,方可入内。
如接洽部门或相关人员不在或有其他原因不愿意接见的,门卫应委婉拒绝,请其出外。
2、进入厂区人员将工作牌戴于胸前,靠右侧黄线内行走,过马路时需走斑马线,不得翻越公司围墙。
3、厂区内禁止乱丢废弃物、随地吐痰、随地大小便,爱护花草树木,不得随意踩踏草坪,吸烟只可在指定地点吸烟(南、北门外),厂区内其他地点禁烟,违者进行处罚,态度恶劣者及时上报综合管理部。
4、严禁破坏公物、滋事打架,如有发现及时组织并上报综合管理部。
5、对携带物件有疑问时,应及时询问相关人员,加以确认。
6、来访者办事完毕,需持由接洽部门、接待人员签字确认的【出入登记单】,经门卫审核后,归还工牌方可离开公司;如有特殊情况未签字者,外出时门卫应打电话询问接洽部门情况是否属实后才可放行。
如工牌遗失需补交10元/个工本费。
二、车辆出入管理条例1、南门指定走小车、行人,东北门指定走拉货车、拉羊。
2.所有进入本公司的机动车辆必须减速缓行,进出大门应主动接受门卫查验。
3、凡公司内部车辆出入需办理车辆出入证,方可出入。
新增车辆提供行车本复印件、驾驶证复印件到综合管理部进行备案,办理车辆出入证。
4、厂区门口禁止停放任何车辆,如发现车辆滞留及时进行疏导。
进入厂区的所有车辆按照规定将车停放在指定位置,自行车、电动车、摩托车停放时需停在白线内并摆放整齐,小车停放在停车线内,不得压线。
5、机动车辆进入公司后靠右侧行驶,禁止鸣笛,严禁踏入草坪,行驶时速不得超过15公里/小时;严禁超车,遇到行人时,机动车应主动避让。
6、羊户来公司交货,应先在门卫室登记,由收货部门或人员接洽,并向公司羊源部提供行车本复印件、驾驶证复印件进行备案。
员工纪律行为规范与奖惩条例目录一、总则 (1)二、员工行为规范 (2)三、员工行为规范检查处理 (4)四、奖惩条例标准 (4)五、审批权限及实施流程 (7)六、附则 (7)一、总则1、为营造严谨、规范、有序的办公环境,提高员工职业素质与个人修养,提升企业形象,力求达到“知行合一、思想统一、上下同欲”的管理目标。
特制定《员工纪律行为规范与奖惩条例》,公司全体员工适用本制度规定。
2、公司实行“7S”现场管理制度:(1)整理(Seiri)定义:区分要与不要的东西,清除现场不需要的物品。
目的:区分存废,去坏留好(2)整顿(Seiton)定义:把要的东西按照规章制度进行科学有效的管理。
目的:科学管理,高效使用(3)清扫(Seiso)定义:保证工作区洁净卫生,确保人员、物料与机器的合理运行。
目的:环境设备,清扫干净(4)清洁(Seiketsu)定义:整理、整顿、清扫的后续维护,保持最佳工作状态。
目的:洁净环境,恒久保持(5)素养(Shitsuke)定义:提高人员的工作素质,遵守相应规章制度,养成良好工作习惯。
目的:遵守制度,形成习惯(6)安全(Safety)定义:清除安全隐患,预防事故发生,确保人员安全,降低经济损失。
目的:防微杜渐,安全第一(7)节约(Save)定义:合理利用时间,充分利用空间,节约使用能源。
目的:节约光荣,浪费可耻二、员工行为规范1、办公环境1.1保持办公区域整洁,时刻注意整理、整顿、清扫、清洁。
1.2禁止携带与工作无关的工具或物品进入办公区域。
1.3保持办公区域墙面、门窗、桌面清洁,非指定人员不得在墙面和信息栏上张贴、涂画。
1.4禁止随地吐痰、丢弃杂物。
1.5吸烟必须在公司指定区域内,公司内其它区域、车内严禁吸烟。
1.6办公区域内桌椅、文件柜、电子设备、线缆等各类设备设施摆放整齐或按规定位置放置。
1.7员工私人物品置于办公室隐蔽处,禁止堆放在明处。
1.8爱惜各种办公用品、设施、设备,按照规定使用和操作,保持外观整洁,做到节约用水用电,随手关门。
员工“行为规范”违纪处罚条例各公司(部门)为进一步推进公司制度化建设,牢固树立全体员工的遵章守纪意识,加强员工行为规范管理,促进职业道德的培养,根据公司《员工手册》的相关要求,经公司批准,特制定本条例。
公司要求每一位员工认真学习《员工手册》,自觉按照相关要求规范自己的行为,并为违纪行为承担责任。
凡公司《员工劳动纪律管理条例》中未涉及的员工“行为规范”违纪行为,均按本条例规定执行。
本条例适用于公司所属企业的全体员工。
一、违纪性质认定1.违反会议纪律包括迟到、早退、手机响铃以及其它干扰会场秩序的行为,均视为违纪,记“轻度违纪”1次;此类违纪每达到6次的,加记“中度违纪”1次;“中度违纪”每达到4次则加记“严重违纪1次。
2.违规停车、超速行驶⑴指违反公司关于厂区内停放、限速规定,或不听从相关人员指挥及劝阻的,均视为违纪;若未造成其它损失的,记“轻度违纪”1次;此类违纪每达到3次的,加记“中度违纪”1次;“中度违纪”每达到2次则加记“严重违纪1次;⑵若因违规停车、超速造成相应损失的,除赔偿所造成的全部损失外,记“中度违纪”1次;若第二次出现类似违纪,则记“严重违纪”1次。
3.禁烟区内吸烟公司任何员工均不得在易燃、易爆区域以及公司明令禁止吸烟的区域内吸烟。
违者,均视为违纪,且当事人必须承担由此造成的全部经济损失和法律责任。
⑴在普通禁烟区内:每次记“轻度违纪“1次;此类违纪每达到4次的,加记“中度违纪”1次;“中度违纪”每达到2次则加记“严重违纪1次;⑵在易燃、易爆区域内:均视为“严重违纪”1次,若第二次出现此类违纪,一律按“严重违纪”的顶格处理,即解除劳动合同。
4.乱丢烟头凡在未明令禁烟区域(包括办公室、室内、外及公共区域)吸烟,不得随意乱扔烟头;所有烟头必须确认熄灭后扔入(或倒入)烟桶内(或安全地点),绝不允许直接扔入(或倒入)废纸篓或垃圾桶内。
违者,当事人除承担由此造成的全部经济损失外,每次记“轻度违纪“1次;此类违纪每达到6次的,加记“中度违纪”1次;“中度违纪”每达到3次则加记“严重违纪1次。
员工行为规范及违规处罚条例1、保证每月出勤,员工请假需按照请假制度执行,否则罚款100元/次;2、未按公司规定时间开门营业者,罚款50元/次,经理承担连带责任,罚款100元/次;3、营业时间内,不得无故离开,违者罚款100元;4、保证每日销售产品的真实可靠性;5、分店内必须配备《顾客信息登记本》(附一表),并按A/B/C/D四个级别区分开,顾客信息登记包括:顾客姓名、联系电话、家庭住址、顾客级别、购入产品日期、名称、数量;领取产品日期、数量;剩余产品数量、备注等。
如未配备《顾客信息登记本》罚款200元;如《顾客信息登记本》内信息经核对后有出入,则罚款当事人100元/位;6、公司无论大、小会议,迟到者予以10元/分钟的罚款。
例会期间,手机调至无声或振动状态,并着工装上会,会议期间,禁止私下聊天、说笑、无故离场,违反一项罚款20元(如有与工作相关的电话可示意后出去接听);7、公司交代的工作,认真执行并第一时间完成,不允许推卸责任,违者罚款100元。
8、上班时间内不得玩手机、发微信(公司群内工作沟通除外);如有与工作有关的重要事宜可以打电话沟通,否则罚款50元/次;9、上班时间不可干私活,违者罚款100元;10、销售部员工上班必须着工装;工作保持干净、无破损,违者罚款20元;11、头发保持干净、梳理整齐,女员工须将长发盘起(刘海用卡子别起来)并按统一标准佩戴头饰;男员工头发不盖过耳部及后衣领,不得剃光头或留怪异发型,不得漂染奇异颜色,违者罚款30元/项;12、男员工不得留胡子,不得穿背心、短裤、拖鞋上岗。
女员工上岗时适度化妆,但不得佩带颜色、形状超常的饰物;不得涂抹颜色夸张的指甲油,不得穿超短裙、短裤和颜色、款式怪异的下装上岗,违者罚款100元/项;13、讲究个人卫生,身体、口腔不得有异味;不得蓄留长指甲,违者罚款20元/项;14、不得在班前酗酒,不得在工作时间吃东西、饮用含酒精的饮料、吸烟,违者罚款50元;15、店长职责理应对新员工做好传、帮、带,员工也应本着谦虚好学的态度向老师请教,双方应本着团结友爱的态度做到互相进步,违者罚款300元;16、新员工入职两个月后经公司考核后仍达不到独立完成工作水平的员工一律予以辞退处理,并罚款部门经理200元;17、《订单》上预留顾客信息必须将顾客姓名、电话、订购套系、订购日期等填写详细,《订单》、购买记录或预存款项,必须让顾客签字确认,提前备注客人特殊要求(如:客人生日等)和购买产品留存情况,否则罚款30元/项;18、凡属我司在职员工,无论级别高低,一律不允许在分店内、办公室及宿舍等地方与同事或顾客发生争执,一经发现,无论任何原因,处予当事人双方各500元罚款,情节严重者直接开除;19、不得拉帮结派,攻击其他员工,违者视情节轻重给予处罚;20、不得制造、传播谣言,不得以任何形式诬陷、诽谤他人,不得制造事端,干扰任何部门的正常工作,否则处予1000元罚款并做辞退处理;21、不得借助顾客向公司示威或向其他员工施加压力,一经发现,即时除名;22、在未经允许前,销售人员不得私自修改产品价格;23、销售人员不得以低折扣抢货,违者差余折扣补齐,另罚款1000元;24、不可以私拿赠品,违者按照赠品价值的10倍罚款。
员工行为规范及处罚条例第一章总则1、目的:为维护公司正常管理次序,规范员工行为,促进员工工作积极性和自觉性,制定本办法。
2、范围:公司全体员工的奖罚适用本办法。
3、原则:依据事实,奖优罚劣,奖勤罚懒,鼓励上进,鞭策落后。
第二章奖励的种类及适用4、奖励:公司奉行有功必奖的原则,鼓励员工发挥聪明才智,创造佳绩。
5、公司设立如下奖励项目(见附表一)(1)最佳团队奖;(2)优秀管理者奖;(3)优秀员工奖;(4)举报奖;(4)特殊贡献奖第三章处罚的种类及适用6、处罚:公司奉行有错必究的原则,实行惩罚积分与罚款并行的方式,即:每扣1分同时罚款的办法,积分以办年为一个期限。
7、公司的处罚形式有:(1)警告;(2)记过或通报批评;(3)罚款;(4)降职、降薪;(4)解雇、开除8、公司违纪行为的处罚细则(见附表二)9、员工有下列情况,应赔偿公司损失(1)员工损坏公司物品,视情节轻重赔偿损失。
故意损坏的应加倍赔偿。
(2)员工丢失公司财物按照一定比例给予赔偿。
(3)其它造成公司损失者,视情节予以赔偿。
10、公司员工因重大过失或故意违规操作,致使工伤事故发生的,依据其过错程度,承担相应责任。
对构成犯罪的依法移送司法机关。
11、处罚的实施(1)部门主管依据事实,对员工违纪情况做出处罚建议,经人力资源部核查属实后予以处罚;(2)总裁及人力资源部发现违纪行为可以直接进行处罚,同时对受处罚员工的直接主管和部门经理按管理不力论处,处以与受罚员工相同罚分。
(3)所有的处罚,由人力资源部填写《员工奖励/处罚单》或通报的形式,报总裁批准后执行。
第四章附则12、本条例由人力资源部制定,解释权在人力资源部。
13、本条例由总裁签字后,从年月日开始执行。
深圳市科技有限公司2011年9月1日1附表二:公司违反行为的处罚细则2附表一:公司设立如下激励项目3。
酒店员工行为规范及处罚条例
本规定旨在制定酒店员工的行为准则,以保持良好的品牌形象并确保客人及员工的安全。
员工行为规范
1. 佩戴工作制服和工作牌,确保工作场所的整洁和安全。
2. 保持良好的仪容仪表,保持礼貌并尽力满足客人需求。
3. 保守客人信息和酒店机密,不得泄露。
4. 禁止酗酒或吸毒,不得在工作时间内或在酒店内饮酒。
5. 禁止员工在工作时间内私人事务的沟通和处理。
6. 禁止员工在工作时间内打赌或进行其他违法活动。
7. 员工必须按时到达工作岗位,并在离开前完成工作任务和清理好工作场地。
处罚条例
对于员工违反行为规范的情况,将依据以下条例进行处罚:
1. 对于第一次轻微违规行为,将给予口头警告。
2. 对于第二次轻微违规行为,将给予书面警告。
3. 对于较严重的违规行为,如酗酒或吸毒,将立即停止工作并进行调查,如情况属实,将给予辞退处理。
4. 对于严重违规行为,如故意损坏酒店财产或盗窃,将立即报警并移交警方处理。
本条例适用于所有在酒店工作的员工,违反条例将会受到相应的惩罚。
同时,我们希望员工们时刻保持规范的行为和良好的工作态度,为酒店品牌树立良好的形象和声誉。
青岛海霸能源集团有限公司版次:01版总编号: HP/GG-ZD-11.1-10 员工行为规范受控:1.目的:明确公司要求、加强内部管理,从而树立良好的企业形象和文化氛围。
2.主题:员工日常工作行为规范。
3.适用范围:本集团及所有下属子公司(或办事机构)的在职员工。
4.管理权限:集团管理规划部负责本制度的整体管理,各级行政及督察人员负责该本制度的监管,所有员工必须依切实执行。
5.实施细则:5.1仪容/仪表:5.1.1仪容大方严肃,衣着整洁、精神饱满;5.1.2穿着整齐、清洁、干净、大方;5.1.3搞好个人卫生,除特别需要,男员工不得蓄胡须、留长发、烫染怪异发型或裸腿赤膊,女员工不得浓妆艳抹,不戴夸张首饰,不穿超短衣裙;5.1.4精神饱满,不带情绪工作,保持心情舒畅。
5.2言谈举止文明,行为端庄;5.2.1使用文明用语,规范使用敬语和谦语,注意称呼礼仪;5.2.2与同事、领导相见时要点头致意或礼貌问候;5.2.3接待客户时,应微笑致意,行进间礼让先行;如正处于工作状态,亦要点头致意后应立即投入工作;5.2.4进入其他人房间或办公室要先敲门,得到应答后方可入内,出入行走及关门声音要轻;5.2.5工作区域(包括园区)严禁吸烟;5.2.6维持公司一切场所整洁卫生与环境优美,保持工作地点环境整洁;5.2.7不准随地吐痰,不乱扔果皮纸屑。
5.3严守工作纪律、服从上级领导指挥:5.3.1提前10分钟到达办公(工作)区域,参加准备工作及接受工作安排;5.3.2坚守工作岗位,不脱岗、串岗;5.3.3严格遵守《考勤管理制度》和《请/销假管理制度》,不得无故迟到、早退或旷工。
5.3.4尊重领导(上级)决定,布置的任务应立即遵照执行,完成任务情况应及时向上汇报,禁止无故不参加上级的值班、加班安排;5.3.5严禁歧视、污辱、威胁(殴打)上级、同事或下级,如有意见或建议应以正面或书面形式向上级领导反映,并自觉配合相关人员化解所有矛盾,不背后议论。
职工行为规范矿井运输是煤炭生产的主要环节之一,搞好矿井运输的现场安全管理,对煤矿的安全持续生产起着尤为重要的作用。
为使我公司的井下辅助运输管理工作进一步走向正规化、标准化、科学化和法制化轨道,有效提升建设“本质安全型运输环境”系统工程的水平,提高职工的安全意识,消除三惯思想,从根本上提高自身整体素质,真正实现我队职工从“要我安全”向“我要安全”的转变,特制定本条例。
一、成立职工行为规范领导组组长:马云刚常潞副组长:杨俭鹏黄天岭史翔飞王跃红冯贵旺郎长青陈永平贾建斌成员:李建良姚宏智王建军李志学李雪林宋志文张小平张爱明郭路祥乔水清王安平连志敏刘建伟侯水风王河清孔贵林二、条例主题加强安全管理,规范职工行为,保证运输安全。
三、职工通常行为规范及处罚条例1、职工班前行为规范及处罚条例⑴每个职工要做好上班前的充分准备,要吃好,休息好,保持精力充沛和良好的工作状态。
睡眠不足、酒后或带病下井者,对当事人罚款50元。
⑵从走出家门就应该牢固树立“安全第一”的思想。
每经过一个路口,一条铁路都要“一停、二看、三通过”,宁停三分,不抢一秒。
⑶在雨雪天气要做好思想准备,带足防备工具。
路上行走或骑车一定要小心谨慎,防止意外事故发生。
⑷保证能够提前3分钟顺利到达队部会议室。
班前会不得迟到,否则对当事人罚款10元,不参加班前会严禁下井。
⑸班前会上,入井人员要认真听取本班安全注意事项,服从领导安排,领会自己所分配的工作,明确职责,了解互联保对象。
⑹入井前要调节好个人心理和情绪,抛开个人烦恼和不良情绪,充分做好全身心投入到工作中的思想准备。
情绪不稳者严禁下井,否则处罚当事人50元。
⑺进入澡塘换衣服要遵守澡塘的有关规定。
入井前要将随身携带的香烟、火柴、打火机或其它引火工具取出放到更衣箱内。
⑻入井人员要集体更衣,不得穿化纤衣服下井。
要认真检查所带工具是否齐全、完好,更衣箱门是否锁好,所有员工一律持证上岗,无证作业者按三违论处,队干和员工要做到同上同下。
青岛海霸能源集团有限公司版次:01版总编号: HP/GG-ZD-11.1-10 员工行为规范受控:1.目的:明确公司要求、加强内部管理,从而树立良好的企业形象和文化氛围。
2.主题:员工日常工作行为规范。
3.适用范围:本集团及所有下属子公司(或办事机构)的在职员工。
4.管理权限:集团管理规划部负责本制度的整体管理,各级行政及督察人员负责该本制度的监管,所有员工必须依切实执行。
5.实施细则:5.1仪容/仪表:5.1.1仪容大方严肃,衣着整洁、精神饱满;5.1.2穿着整齐、清洁、干净、大方;5.1.3搞好个人卫生,除特别需要,男员工不得蓄胡须、留长发、烫染怪异发型或裸腿赤膊,女员工不得浓妆艳抹,不戴夸张首饰,不穿超短衣裙;5.1.4精神饱满,不带情绪工作,保持心情舒畅。
5.2言谈举止文明,行为端庄;5.2.1使用文明用语,规范使用敬语和谦语,注意称呼礼仪;5.2.2与同事、领导相见时要点头致意或礼貌问候;5.2.3接待客户时,应微笑致意,行进间礼让先行;如正处于工作状态,亦要点头致意后应立即投入工作;5.2.4进入其他人房间或办公室要先敲门,得到应答后方可入内,出入行走及关门声音要轻;5.2.5工作区域(包括园区)严禁吸烟;5.2.6维持公司一切场所整洁卫生与环境优美,保持工作地点环境整洁;5.2.7不准随地吐痰,不乱扔果皮纸屑。
5.3严守工作纪律、服从上级领导指挥:5.3.1提前10分钟到达办公(工作)区域,参加准备工作及接受工作安排;5.3.2坚守工作岗位,不脱岗、串岗;5.3.3严格遵守《考勤管理制度》和《请/销假管理制度》,不得无故迟到、早退或旷工。
5.3.4尊重领导(上级)决定,布置的任务应立即遵照执行,完成任务情况应及时向上汇报,禁止无故不参加上级的值班、加班安排;5.3.5严禁歧视、污辱、威胁(殴打)上级、同事或下级,如有意见或建议应以正面或书面形式向上级领导反映,并自觉配合相关人员化解所有矛盾,不背后议论。
5.4爱岗敬业,维护公司信誉:5.4.1热爱本职、以公司为家,努力干好份内工作;5.4.2时刻以公司为荣,注意树立和维护公司公众形象;5.4.3不违法乱纪,不参与任何非法组织活动,不得以公司名义在外招摇撞骗。
5.5爱护公共财物,厉行节约:5.5.1爱惜并保养好所有的办公物品(物资)、工具和设备,禁止故意或过失损坏;5.5.2不化公为私,不挪用公款(物),节约用水、用电,不浪费公司任何资源。
5.6恪尽职守,保守(公司)机密:5.6.1自觉保守公司技术、业务机密,不得与非本公司人员谈论公司内部事务;5.6.2不消极怠工,不玩忽职责,不传播谣言,不制造混乱;5.6.3不得在公司外做任何兼职(包括宣传、代销产品,生产技术业务咨询,家教等)。
5.7加强学习和锻练,不断提高工作技能和效率,全面提高自身素质修养:5.7.1根据本职(工作)需要制定学习、工作计划;5.7.2随时记录工作情况,总结经验、找出不足、吸取教训;5.7.3努力学习,刻苦钻研,不断提高工作技能、技巧和工作效率;5.7.4注意品德修养,培养良好的工作作风和生活习惯。
5.8上班时全神贯注,全力以赴的工作:5.8.1不得携带任何与工作无关的物品进入工作场所;5.8.2上班时不得看与工作无关的报刊及网络杂志,不得闲谈聊天、玩游戏或干私事;5.8.3上班时接、打私人电话或处理私人信件每次不得超过2分钟;5.8.4未经允许,任何人不得操作、动用他人仪器和设备。
5.9 团队合作:5.9.1员工之间团结友爱、互相尊重、互相帮助;5.9.2发扬工作协作精神,经常交流工作经验/教训;5.9.3他人有困难时,要及时伸出热情援助之手;5.9.4不得损害他人利益,不妨碍、干扰他人工作、生活和休息;5.9.5员工之间要和睦相处,严禁搬弄是非、吵闹辱骂、打架斗殴等。
5.10 对外接待:依据《办公接待礼仪》执行。
5.11 请/销假:依据《人事管理制度》执行。
5.12 工作交接:5.12.1员工休假时必须对接班人员做好工作交接。
5.12.2遵守离职(辞职)程序,办好相关手续并做好交接工作;5.12.3员工有意离职者,试用期内需提前3天、正式员工需提前30天向公司提出申请,在获得批准后方可办理交接;5.12.4在公司未通知其办理离职手续之前,必须照常工作;5.12.5对擅离岗位者按旷工处理,并视其造成的损失情况予以追究。
本制度任何一项如有争议需要修改时,由集团管理规划部会同工会协商修定,其它所有章节不受影响。
本制度解释权归管理规划部所有。
青岛海霸能源集团有限公司版次:01版工作规范通则暨处罚条例总编号: HP/GG-ZD-11.1-11受控:(暂行)1.目的:为明确公司要求、加强内部管理,以严明的惩处措施规范员工工作行为;从而树立良好的企业形象和文化氛围。
2.主题:员工日常工作纪律及违纪处罚。
3.适用范围:本集团及所有下属子公司(或办事机构)的在职员工。
4.管理权限:集团管理规划部负责本制度的整体管理,各级行政及督察人员负责该本制度的监管,所有员工必须依切实执行。
5.实施细则:(每处罚1分等同于RMB1.00元在当月工资直接扣除):5.001年度目标完不成的,给予基本工资降1级处罚(年度考核定为次年3月份进行)。
5.002月度计划完不成的,根据完成情况处罚100-200分。
5.003每周工作计划完不成的,处罚50-100分。
5.004 每天的工作计划完不成的,处罚10-50分。
5.005工作任务未在规定时间内完成的,每次处罚10-100分(特殊情况除外)。
5.006不能适时完成重大或特别交办的阶段性重点工作的,每次处罚50-200分。
5.007上级交办(含临时安排)的工作若特殊情况完不成者需第一时间向领导反馈情况,不及时反馈且工作完不成的,视情节轻重处罚10-100分。
5.008凡事未安排专人负责(工作安排不到位的处罚部门负责人)或明确责任人的,每次处罚负责人10-100分。
5.009对于工作组织不力,致使任务未完成或完成不全面的,视情节轻重予以20-200分处罚。
5.010对待工作执行情况,每天不能按照有关规定汇报工作的,每次处罚5-10分,对完成情况未如实上报的,每次处罚20-30分,不上报者每次处罚50分,弄虚作假者加倍处罚。
5.011积压公事致妨碍公司相关业务,给公司造成损失的,视情节轻重每次处罚50-200分。
5.012未按照各项制度要求操作的,每次处罚10-100分。
5.013制度执行不到位的,每次处罚10-100分。
5.014不服从上级安排的,视情节轻重每次处罚100-200分。
5.015机器无人操作时设备电源未关的,每次处罚责任人10分;下班后未关电源或发现长明灯情况的加倍处罚。
直接上级监管不力的按责任人50%处罚。
5.016未按照规定设置设备参数或其它参数的,每次处罚10-20分;相关人员被提醒参数设置不符合公司规定,仍不听劝阻的,加倍处罚。
5.017不按设备、工艺要求作业或违反机器操作规定的,处罚责任人20-100分。
5.018对于工作配合不全面或消极怠工的,视情节轻重予以10-200分处罚。
5.019无论任何过错,发现漏报、瞒报的,处罚部门负责人10-100分;处理不及时的,处罚5-50分。
5.020上班时间开始后5分钟或30分钟内到班的,按迟到论处,每次处罚10分。
5.021超过30分钟以上(含30分钟)的,按旷工半日论处,扣除半日工资。
5.022提前5-30分钟以内下班者按早退论处,每次处罚20分。
5.023未经许可,上班时间私自外出30分钟以内(含30分钟)处罚10分,超出30分钟的扣除半日工资。
5.024无故旷工0.5-3天的,按日工资的3倍扣除旷工期间工资并取消当月全勤奖;旷工3天以上视自动离职,自动离职的依据《劳动合同法》扣除30天工资。
5.025如若发现代打卡,代打卡者和被代打卡者均每人每次处罚20分。
5.026若加班工作属在正常工作8小时以内完成的事项,不计加班。
5.027上班时间擅离职守的,视情节轻重,发现一次处罚10-100分。
5.028未落实《车辆管理制度》而违反交通规定受到处罚的,罚款金额由司机承担。
5.029公司员工上班期间外出必须有部门主管及管理部门签批的出门证,否则予以10-50分处罚。
5.030不能按照规定穿着工作服每次处罚5分,不佩戴工作证或工作证不佩戴在规定位置的每次处罚5分。
5.031外来人员来访,保安必须电话通知受访人,征得同意后方可进入,否则每次处罚保安10-30分。
5.032未经允许携带外人进入工厂(车间)参观的,每次处罚20-100分。
5.033外出人员必须要有《出门证》,没有《出门证》不许放行,否则处罚保安10-30分;《出门证》必须要有部门经理和管理部签字才可放行,否则处罚保安10-30分。
5.034任何人员携带公司物品外出必须要有总经理签批的《放行条》才可放行,否则处罚行为人与保安各30-100分。
5.035任何工作上报内容流于形式,反映情况不真实的,每次处罚50分。
5.036签批手续的人员不讲原则,胡乱签批者每次处罚50-200分。
5.037对绩效考核结果有异议,不书面提出申请而无理取闹的,予以20-200分的处罚。
5.038节假日不需要安排加班的人员自行出勤的,不给予计算加班。
5.039上班迟到、早退、脱岗、睡岗者按照《考勤管理规定》进行处罚。
5.040仪表不雅、仪容不整,面客服务过程失礼的,每次处罚50-200分;待客失礼、产生客怨或因服务态度欠佳,经客户检举属实的,每次处罚50-200分。
5.041对待工作,态度散漫、不能热情工作的,每次处罚10-100分。
5.042休假前未将工作交待妥当,影响工作的,每次处罚50-100分。
5.043使用公司通讯工具(电脑、电话等)闲玩聊天的,每次处罚10-100分。
5.044参加培训,态度懒散、不愿认真学习的,每次处罚20-100分。
5.045不团结同事,吵架拌嘴、搬弄是非的,每次处罚50-200分。
5.046未做好加油记录每次处罚20分;加油记录填写不属实每次处罚30分;5.047未及时申请充值油卡,影响公司工作正常进行的,每次处罚管理部门负责人10分。
5.048未经允许将公司配备车辆借给他人使用,每次处罚100分。
5.049办公室内无人而空调未关闭者,每次处罚20分。
5.050用水后不关紧水龙头,每次处罚5分;发现后水资源流失后不及时报修,每次处罚20分;5.051因未不定期进行检查或维修不及时造成水资源浪费,每次处罚负责人30-50分。
5.052所有住宿人员必须无条件服从管理部门安排,不服从者每次处罚10-100分。
5.053宿舍内不允许使用大功率电器或私自扯拉电线,使用大功率电器的,一经发现立即没收所用电器并处罚30-200分。