非织造产业用纺织品及设备概述
- 格式:pptx
- 大小:3.52 MB
- 文档页数:81
1.纺织品分类(按最终用途分):服装用、装饰用、产业用2。
产业用纺织品定义:是指用于许多非纺织行业的产品、制造过程和配套服务的经过专门设计的工程类纺织结构材料。
3.产业用纺织品也叫做:技术纺织品、高性能纺织品、高技术纺织品、工程纺织品、产业织物、技术织物4。
产业用纺织品与用于服装和装饰的普通纺织品不同,它通常由非纺织行业的专业人员用于各种性能要求高或耐用的场合5。
产业用纺织品与非产业用纺织品的区别。
(9个方面):(1)产业用纺织品的应用领域和使用对象不同:产业用纺织品属于生产资料领域,服装和装饰用纺织品属于消费领域;服装和装饰用纺织品的购买和使用对象是消费者,产业用纺织品的使用对象通常不是个体户(2)外观形态不同:产业用纺织品的外观形态有纤维形态、线绳结构、片状形态、三维形态;服装和装饰用纺织品的外观形态为片状形态(3)性能要求不同:产业用纺织品的性能要求比服装和装饰用纺织品的性能要求高(4)所用材料不同:产业用纺织品所用原料比服装和装饰用纺织品要广泛,会大量使用一些高性能和高功能的特殊原料,所用原料强度很高,抵抗各种外部环境的能力较强,性能优异;服装和装饰用纺织品对物理机械性能要求较低,对外观以及穿着舒适性要求较高.(5)加工方法和使用设备不同:产业用纺织品所用材料比较刚硬,加工难度大;由于性能方面的要求,加工方法和使用设备也与服装和装饰用纺织品不同(6)最终产品的处理不同:产业用纺织品最终产品绝大部分都要经过涂层、层压或复合处理,使其更好的发挥产品特性,弥补中间产品的各种缺陷(7)测试方法不同:产业用纺织品的测试具有一定难度,实验室不能完全模拟实际使用情况,所以实验结果必须具有足够的精度和可靠性(8)使用寿命不同:产业用纺织品的使用寿命比服装和装饰用纺织品要长得多,流行趋势对于产业用纺织品的使用寿命没有影响(9)价格不同:产业用纺织品的价格比传统纺织品高6。
产业用纺织品按最终用途分类。
(中、欧、美)中国:农业栽培用纺织品;渔业和水产养殖用纺织品;土工织物;传动、传送、通风等带管的骨架材料;蓬盖、帐篷用帆布;工业用呢、毡、垫等;产业用线、带、绳、缆,革、毡、瓦等的基布;过滤材料及筛网;隔层材料及绝缘材料;包装材料;各类劳保、防护用材料;文娱、体育用品的基布;医疗卫生及妇婴保健材料;国防、航空、航天及尖端工业用纺织品;其他类产业用纺织品欧洲:农业用纺织品;土木工程用纺织品;建筑用纺织品;环保用纺织品;交通运输用纺织品;工业用纺织品;防护用纺织品;医疗卫生用纺织品;功能性服装用纺织品;包装用纺织品;体育与休闲用纺织品;其他产业用纺织品美国:农用纺织品;建筑结构用纺织品;纺织结构复合材料;过滤用纺织品;土工织物;医疗纺织品;军事国防用纺织品;造纸机用织物;安全防护用纺织品;运动及娱乐用纺织品;交通运输用纺织品;其他产业用纺织品7. 产业用纺织品在21世纪中应起的作用一、在电子信息技术方面纺织复合材料具有许多优异的性能,如强度高、比刚度大、抗疲劳性好、耐腐蚀性好、尺寸稳定、密度低、独特的材料可设计性,应用于电子工业上,用作结构件及结构功能件,赋予产品以轻质、高强度、高刚度、高尺寸精度等特性,提高了产品的技术指标,更好地适应了现代高科技的发展要求。
我国无纺布行业概况研究1、行业概况无纺布属于非织造布行业,是产业用纺织品行业的重要组成部分。
产业用纺织品(国际上又称为技术纺织品)通常指区别于一般服装用纺织品、家用纺织品,经专门设计的、具有工程结构特点、特定应用领域和特定功能的纺织品。
产业用纺织品技术含量高,应用范围广,市场空间大;且其产品环境资源消耗较少、综合效率高,产品可回收、可降解,符合环保潮流,是纺织工业中极具潜力和高附加值的产品。
产业用纺织品行业将纺织品的技术性和功能性应用到工程新材料领域,是跨纺织和新材料两个产业的新型现代化纺织工业,其发展水平是衡量一个国家纺织工业是否强大的重要标志。
与劳动密集、技术含量低的传统纺织业不同,产业用纺织品行业具有资本密集、技术含量高、用工量少、劳动力素质要求高等特征。
在产业升级、结构调整、推进创新工业等背景下,产业用纺织品正成为纺织行业重要的增长极。
按加工方式和生产技术分类,产业用纺织品包含机织、非织造及以纺织品为基材的各种经后加工形成的产品。
其中,非织造布是产业用纺织品的重要组成部分。
非织造布又称无纺布或不织布,根据《纺织品非织造布术语》(GB/T 5709-1997),非织造布指定向或随机排列的纤维通过摩擦、抱合或粘合或者这些方法的组合而相互结合制成的片状物、纤网或絮垫。
非织造布是新一代环保材料,具有良好的透气性、过滤性和保温性,且不助燃、容易分解、无毒无刺激性、色彩丰富、轻盈、手感好、不产生纤维屑、没有传统纺织布料的方向性。
非织造布的生产工艺突破了传统的纺织原理,其生产原料主要有聚丙烯、聚酯和粘胶纤维等,工艺过程一般包括纤维准备、成网、加固和后处理四个工序。
与传统纺织布料相比,非织造布的生产具有工艺流程短、生产速度快、产量高、成本低、品种多、用途广、原料来源多等特点。
由于非织造布并非由纤维集束成纱机织而成,而是以一种随机排列的纤维集合体形式形成具有布的外观和某些相似性能的无编织材料,结构和特性使非织造布更适合于开发产业用纺织品,在医疗、卫生、包装、土工、过滤等很多产业领域都显示出其优于传统纺织品的使用性能,非织造布行业已经成为产业用纺织品的重要子行业。
我国无纺布产业发展状况Shilingyun2008@2012-6-15无纺布技术从诞生到现在,发展速度非常迅速。
尤其是近20年来,由于纤维、机械、化学粘合剂以及各项技术的发展,其发展更为显著。
一、无纺布工业发展的现状1、国际无纺布工业发展现状现代无纺布工业化生产起源于20世纪50年代,迄今为止获得了飞速发展,1986年世界无纺布产量约100万吨,1995年超过200万吨,1998年已达到280万吨,无纺布卷材产值达100亿美元,复制加工后产品则达350亿美元,2001年世界无纺布产品已经达到400万吨;从1991-2001年的10年间,无纺布以吨位计年均增长率达到7.5%,以平方米计增长了8.6%。
80年代的年平均增长率为8%,90年代前5年的年平均增长率仍维持在8%,未来10年的平均增长率仍将达6%。
美国、西欧和日本无纺布行业的发展代表着世界无纺布工业发展的主流,三者产量约占世界无纺布总产量的75%左右。
近两年欧洲的发展速度较快,其2000年的产量是1999年产量的127%。
亚洲、南美等地区近10年来发展速度加快,产量虽低,但增长率却高达10%-15%。
目前,无纺布应用最大的领域仍然是卫生吸收性产品,其主要增长的地区是后发展起来的国家和发展中国家。
对于发达国家,这几年增长最快的是揩布领域,各种性能和用途的揩布层出不穷,如欧洲2000年揩布的年增长率几乎达到50%。
另外,土工布、电子电器用品、过滤材料、家具用材料等发展也很快。
从世界范围来看,由于这几年生产发展快于市场增长,有供过于求的趋势,产品价格下降较多。
但无纺布的用途越来越广,预计今后5年的增长率不会低于前10 年,发展前景仍很乐观。
具体资料见表一。
表11991-2006年的世界无纺布产量及销售额2、中国无纺布工业的发展现状中国无纺布工业发展始于六十年代中期,由上海逐步向江、浙、粤扩散,至1980年产量还不足1万吨,自八十年代起中国的无纺布工业进入持续的超常规发展,八十年代的年均增长率达19.6%,九十年代仍维持在18.8%。
非织造材料概述1. 引言非织造材料(Nonwoven Fabric)是一种由纤维或片材通过物理、化学或机械方法互相结合而成的纺织品,与传统的纺织品相比,非织造材料具有独特的特性和广泛的应用领域。
本文将对非织造材料的定义、制备工艺、特点以及应用领域进行全面详细、完整且深入的介绍。
2. 定义非织造材料是一种不需要编织和针织的纺织品,它采用化学纤维、玻璃纤维或金属纤维等作为原料,通过将这些纤维进行层叠、网状排列或粘合在一起制成。
与传统的编织和针织材料相比,非织造材料具有许多优点,例如生产效率高、成本低廉、易于加工和改性等。
3. 制备工艺非织造材料的制备工艺多种多样,主要包括以下几种:3.1 熔融喷吹法(Meltblown)熔融喷吹法是一种常用的非织造材料制备工艺。
它通过将聚合物颗粒加热至熔融状态,然后将熔融聚合物通过高速喷嘴喷射到冷却辊上,形成纤维网状结构。
该工艺制备的非织造材料具有细密的纤维结构和较好的过滤性能。
3.2 纺粘法(Spunbond)纺粘法是另一种常用的非织造材料制备工艺。
它通过将聚合物颗粒加热至熔融状态,然后将熔融聚合物通过旋转孔板或旋转喷嘴喷射到冷却辊上,形成连续的纤维网状结构。
该工艺制备的非织造材料具有较高的强度和均匀性。
3.3 高压水流法(Hydroentanglement)高压水流法是一种利用高压水流使纤维相互交缠而形成非织造材料的制备工艺。
它通过将纤维在高压水流作用下进行湿润和剪切,使纤维间产生摩擦和交织,从而形成纤维网状结构。
该工艺制备的非织造材料具有较好的柔软性和吸湿性。
4. 特点非织造材料具有以下几个特点:4.1 均匀性非织造材料由纤维或片材通过物理、化学或机械方法互相结合而成,因此具有较好的均匀性。
与传统的编织和针织材料相比,非织造材料在纤维分布和力学性能上更加均匀。
4.2 强度非织造材料具有较高的强度,这是由于纤维在制备过程中经过层叠、网状排列或粘合而形成的连续结构。
非织造材料的生产设备技术研究非织造材料,作为一种新型的纺织材料,在近年来得到了迅猛的发展和广泛的应用。
从医疗防护用品到汽车内饰,从家居装饰到工业过滤,非织造材料以其独特的性能和多样的功能,在各个领域都发挥着重要的作用。
而支撑非织造材料生产的关键,则在于先进的生产设备和技术。
非织造材料的生产设备种类繁多,其中最为常见的包括梳理机、铺网机、针刺机、水刺机、熔喷机等。
这些设备在非织造材料的生产过程中各司其职,共同完成从纤维原料到成品的转变。
梳理机是整个生产流程的开端,其主要作用是对纤维进行充分的开松、梳理和混合,使纤维形成均匀的单纤维网。
梳理机的性能直接影响到后续工序的生产效率和产品质量。
先进的梳理机通常具备高精度的梳理元件、优化的气流控制和智能化的控制系统,能够实现对不同纤维原料的高效处理,并保证纤维网的均匀度和稳定性。
铺网机则负责将梳理机输出的单纤维网进行叠加和铺放,形成具有一定厚度和均匀度的纤网。
常见的铺网方式有机械铺网、气流铺网和交叉铺网等。
机械铺网适用于生产厚重的非织造材料,气流铺网能够生产出更加均匀轻薄的纤网,而交叉铺网则可以提高纤网的纵横向强力比。
针刺机是通过带刺的针板对纤网进行反复穿刺,使纤维之间相互缠结,从而增加纤网的强力和密度。
针刺机的针刺频率、针刺深度和针型等参数对产品的性能有着重要的影响。
随着技术的不断进步,高速针刺机和智能化针刺机逐渐成为市场的主流,它们能够提高生产效率,降低能耗,并实现对产品质量的精确控制。
水刺机则是利用高压微细水流对纤网进行喷射,使纤维相互缠结,并在缠结的同时对纤维进行清洁和整理。
水刺非织造材料具有柔软、吸湿、透气性好等优点,广泛应用于医疗卫生和个人护理领域。
水刺机的关键技术在于高压水系统的设计和优化,以及纤网输送系统的稳定性和精度控制。
熔喷机则是用于生产熔喷非织造材料的设备,其原理是将高聚物熔体通过高速高温的气流拉伸成超细纤维,并在接收装置上形成纤网。
熔喷非织造材料具有过滤效率高、阻隔性能好等特点,在口罩、空气过滤等领域有着重要的应用。
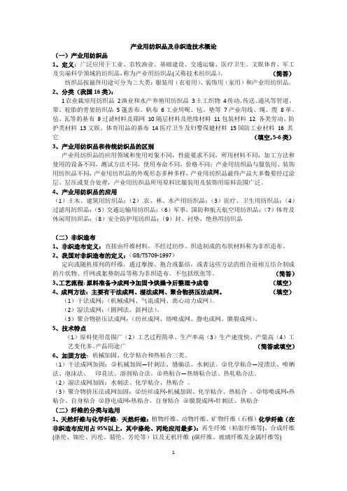
产业用纺织品及非织造技术概论(一)产业用纺织品1、定义:广泛应用于工业、农牧渔业、基础建设、交通运输、医疗卫生、文娱体育、军工及尖端科学领域的纺织品,称为产业用纺织品(又称技术纺织品)。
(简答)纺织品按最终用途可分为三大类:服装用(衣着用)、装饰用(家用)和产业用纺织品。
2、分类(我国16类):1农业栽培用纺织品2渔业和水产养殖用纺织品3土工织物4传动、传送、通风等管道、带、轮胎的骨架纺织品5篷盖布、帆布6工业用呢、毡、垫等7产业用线、绳、缆8革、毡、瓦等的基布9过滤材料及筛网10隔层材料及绝缘材料11包装材料12 各类劳动、防护类材料13文娱、体育用品的基布14医疗卫生及妇婴保健材料15国防工业材料16 其它(填空,5-6类)3、产业用纺织品和传统纺织品的区别产业用纺织品的应用领域和使用对象不同,性能要求不同,所用材料不同,加工方法和使用的设备不同,测试方法不同,使用寿命不同,价格不同;产业用纺织品与服装用、装饰用纺织品不同,产业用纺织品的外观形态多种多样,产业用纺织品最终产品大多数要经过涂层、层压或复合处理,产业用纺织品所用原料比服装用及装饰用原料范围广泛。
4、产业用纺织品的应用(1)土木、建筑用纺织品;(2).农、林、水产用纺织品;(3)医疗、卫生用纺织品;(4)过滤用纺织品;(5)交通运输用纺织品;(6)军事、国防和航天航空用纺织品;(7)体育及休闲用纺织品;(8)安全防护用纺织品;(9)封、衬垫、绝热用纺织品(二)非织造布1、非织造布定义:直接由纤维材料,不经过纺纱、织造制成的布状材料称为非织造布。
2、我国对非织造布的定义:(GB/T5709-1997)定向或随机排列的纤维,通过摩擦、抱合或黏结,或者这些方法的组合而相互结合制成的片状物、纤网或絮垫制品等称为非织造布。
不包括纸张等。
(简答)3、工艺流程:原料准备→成网→加固→烘燥→后整理→成卷(填空)4、成网方法:主要有干法成网、湿法成网、聚合物挤压法成网。
无纺布(非织造布)常识一、无纺布(非织造布)的概念以及用途:无纺布(非织造布)是一种不需要纺纱织布而形成的织物,只是将纺织短纤维或者长丝进行定向或随机撑列,形成纤网结构,然后采用机械、热粘或化学等方法加固而成。
简单的讲就是:它不是由一根一根的纱线交织、编结在一起的,而是将纤维直接通过物理的方法粘合在一起的,所以,当你拿到你衣服里的粘称时,就会发现,是抽不出一根根的线头的。
非织造布突破了传统的纺织原理,并具有工艺流程短、生产速度快,产量高、成本低、用途广、原料来源多等特点。
它的主要用途大致可分为:(1)医疗卫生用布:手术衣、防护服、消毒包布、口罩、尿片、妇女卫生巾等;(2)家庭装饰用布:贴墙布、台布、床单、床罩等;(3)跟装用布:衬里、粘合衬、絮片、定型棉、各种合成革底布等;(4)工业用布:过滤材料、绝缘材料、水泥包装袋、土工布、包覆布等;(5)农业用布:作物保护布、育秧布、灌溉布、保温幕帘等;(6)其它:太空棉、保温隔音材料、吸油毡、烟过滤嘴、袋包茶叶袋等。
二、无纺布(非织造布)的技术特点与分类:(一)无纺布(非织造布)的技术特点:1,多学科交叉2,工艺流程短程化,劳动生产率高3,生产速度高,产量高4,可应用纤维原料范围广5,工艺变化多,技术纺织品特征明显6,资金规模大,技术设计要求高在此,我们将各种设备的生产速度做了一个比较,大家对无纺布(非织造)的生产速度有一黏合法生产线600热轧法生产线1800纺丝成网法生产线200--2000湿法生产线2300--10000(二)无纺布(非织造布)分类1,按照生产工艺性质不同,可分为三大类:干法、聚合物挤压成网法、湿法,目前国内外最多的生产工艺是干法、聚合物挤压成网法。
2,按照加固技术来分(1)水刺加固:水刺布;(2)针刺加固:针刺布;(3)热轧机粘合:纺粘布,热轧布;(4)热风粘合:热风布;(5)汽刺固结:汽刺布;(6)化学方法粘合,其中还具体分为:浸渍法,喷胶法,泡沫下图为东华大学对无纺布(非织造布)的分类,供大家参考:3,以下列举了几种常见的无纺布(非织造布)(1),水刺无纺布水刺工艺是将高压微细水流喷射到一层或多层纤维网上,使纤维相互缠结在一起,从而使纤网得以加固而具备一定强力。
一.名词解释1. 产业用纺织品:用于许多非织造行业的产品、制造过程和配套服务中的经过专门设计的工程类纺织结构材料2. 天然纤维:取自于自然界的纤维植物纤维:取自于植物种子、茎、韧皮、叶或果实的纤维动物纤维:取自于动物的毛发或分泌液的纤维矿物纤维:从纤维状结构的矿物岩石中获得的纤维化学纤维:运用人工合成的方法生产出新的合成纤维,进而加工成为适合纺织的纤维再生纤维:天然高聚物为原料制成浆液,其化学组成基本不变并经高纯净化后制成的纤维合成纤维:以石油、煤、天然气及一些农副产品为原料制成的单体,经化学合成为高聚物纺制的纤维无机纤维:以天然无机物或含碳高聚物纤维为原料,经人工抽丝或直接炭化制得的纤维阻燃纤维:在接触火焰时不产生明火,或虽起火燃烧但离开火源后迅速自行熄灭的纤维抗静电纤维:比电阻较低,在纺织品加工和制品的使用过程中,能够降低静电电位或使之消失的纤维导电纤维:静电消除与防止的性能远高于抗静电纤维,其电阻小于108欧每米的纤维高吸水纤维:能够吸收比自重大数十倍、数百倍乃至千倍的水,吸水速度快的纤维生物体吸收性纤维:除具有普通纤维的机械性能和医学性能外,还有被生物体组织吸收的性能芳香纤维:带有芳香气味的纤维抗菌纤维:由维纶、锦纶、丙纶等常规纤维经接枝共聚、共混或后加工等改性处理而成的能抗微生物的纤维远红外纤维:能吸收太阳能中可见光和近红外线而辐射出远红外线,并能反射人体散发出的热量高性能纤维:高强、高模、耐高温和耐化学作用的纤维3. 编织物:将两组系统纱线按一定的角度相互交叉形成的织物非织造布:定向或随机排列的纤维通过摩擦、抱合、黏合或这些方法的组合而相互结合制成的片状物、纤网或絮垫,不包括纸、机织物、针织物、簇绒织物、带有缝编纱线的缝编织物以及湿法缩绒的毡制品4. 纺织结构复合材料:也叫纺织品增强复合材料,是作为工程材料使用的复合材料大类中的一个分支5. 不饱和聚酯树脂:不饱和二元羧酸或它们与饱和二元羧酸组成的混合酸与多元醇缩聚而成的,具有酯键和不饱和双键的线型高分子化合物环氧树脂:分子中含有2个或2个以上环氧基团的有机高分子化合物热塑性树脂:具有线型或分枝型结构的有机高分子化合物热固性树脂:具有体型或网状结构的有机高分子化合物6. 土工布:由聚合物材料制成的具有渗透性能的纺织结构材料土工合成材料:广义的土工布就是指土工合成材料7. 医用卫生用纺织品:应用于医疗、医药、卫生、保健等领域的纺织品8. 移植类纺织品:用于医疗移植、替代人体有关器官的一类医用纺织品非移植类纺织品:用于人体体外的一类医用纺织品,可以与皮肤接触,也可以不接触9. 体外医疗装置:在体外治疗用的器官替代物,也称人工器官二.填空题1. 纺织品按最终用途分为服装用,装饰用,产业用3大类。
现代非织造技术专业介绍现代非织造技术是一种用于制造无纺布的技术,无纺布是一种由纤维材料组成的均匀结构的纺织品,与传统的纺织品相比,无纺布具有许多独特的优点和广泛的应用领域。
现代非织造技术是一种以纤维为基本原料,通过一系列工艺过程将纤维进行混合、网结、加固和整理,最终形成无纺布的技术。
这种技术在制造过程中不需要经过纺纱和织造等传统的纺织步骤,因此具有高效、节能、环保的特点。
现代非织造技术主要包括五个步骤:纤维预处理、网结、加固、整理和成品制造。
在纤维预处理阶段,原始纤维经过清洗、纺前混合等处理,以确保纤维的质量和性能。
然后,纤维被送入网结机,通过机械、化学或热力等方法形成纤维网,这是无纺布的基本结构。
接下来,纤维网通过加固工艺,如针刺、热粘合或化学粘合等,以增强无纺布的强度和稳定性。
在整理阶段,通过涂覆、压光、印花等工艺,对无纺布进行表面处理,以改善其外观和性能。
最后,经过成品制造,无纺布可以制成各种形式的产品,如滤料、衣物、家居用品等。
现代非织造技术的应用领域非常广泛。
无纺布具有优异的透气性、防水性、隔热性和吸湿性等特点,因此在医疗卫生、建筑材料、汽车工业、农业、航空航天等领域得到了广泛的应用。
在医疗卫生领域,无纺布被用于制作口罩、手术衣、护理垫等产品,以提供更好的保护和舒适性。
在建筑材料领域,无纺布可以作为隔离层、防水层、过滤层等,以增强建筑材料的性能和使用寿命。
在汽车工业中,无纺布可以用于汽车内饰、座椅衬垫等,提供更好的舒适性和防火性能。
在农业领域,无纺布可以用于土壤覆盖、园艺覆盖等,改善作物生长环境。
在航空航天领域,无纺布可以用于制作飞机和宇航器的隔热材料,提供更好的保温性能。
现代非织造技术是一种高效、环保的纺织技术,通过一系列工艺过程将纤维制成无纺布。
无纺布具有许多独特的优点和广泛的应用领域,可以在医疗卫生、建筑材料、汽车工业、农业、航空航天等领域发挥重要作用。
随着科技的不断进步和创新,现代非织造技术将继续发展,为各个行业提供更多高性能的无纺布产品。
浅析非织造布发展前景及设备工艺技术摘要:近年来,随着我国工业化水平和人们生活质量的提高,我国的非织造布得到迅猛发展,产量、品种不断增加,产品也从中、低档向中、高档层次迈进。
为了进一步促进非织造布的健康发展,使产品具有较高的质量和技术含量,用作非织造布加工手段的设备也必须不断完善和开发,以确保非织造布产品的高产量、高质量和高技术性能。
关键词:非织造布、设备、发展引言非织造布是一门新兴的产业,也是我国纺织业中发展最快的行业,在短短的几十年中,国内兴建了数以千计的非织造布工厂,生产规模和产能得到了迅速提高。
不同于传统纺织厂,非织造布工厂的建设大多参照类似工厂的特点,再结合工艺上的有关要求而进行。
由于缺少一部分指导性的建设规范,从而导致建成的工厂形式各异,甚至留下难以挽回的遗憾造成不必要的损失。
本文尝试对非织造布中的复合穿孔设备和非织造布的成型工艺及前景进行探讨。
1、非织造布背景非织造布它是一种不需要纺纱织布而形成的织物,只是将纺织短纤维或者长丝进行定向或随机撑列,形成纤网结构,然后采用机械、热粘或化学等方法加固而成。
它直接利用高聚物切片、短纤维或长丝通过各种纤网成形方法和固结技术形成的具有柔软、透气和平面结构的新型纤维制品,非织造布已经是现代社会中不可缺少的一种布料,一些特殊非织造布需要在成品布料上进行穿孔,现有穿孔设备穿孔效率低,穿孔质量差,布料穿孔过程中易破损。
2、非织造布概述及前景非织造布它不是由一根一根的纱线交织、编结在一起的,而是将纤维直接通过物理的方法粘合在一起的,所以,当衣服里的粘称时,就会发现,是抽不出一根根的线头的。
非织造布突破了传统的纺织原理,并具有工艺流程短、生产速度快,产量高、成本低、用途广、原料来源多等特点。
我国国家标准GB/T 5709——1997《纺织品非织造布术语》对非织造布的定义是:定向或随机排列的纤维,通过摩擦、抱合、或粘合,或者这些方法的组合而相互结合制成的片状物、纤网或絮垫,不包括纸、机织物、针织物、簇绒织物以及湿法缩绒的毡制品。
非织造材料在环保纺织品中的应用在当今社会,环保意识日益增强,各个领域都在寻求可持续发展的解决方案。
纺织行业作为与人们日常生活息息相关的产业,也在不断探索更加环保、可持续的材料和技术。
非织造材料作为一种新型的纺织材料,因其独特的性能和环保优势,在环保纺织品中得到了广泛的应用。
一、非织造材料的特点和分类非织造材料,又称非织造布、无纺布,是指不经传统的纺纱、织造工艺过程,直接由纤维集合体或纤维网通过各种加固方法形成的具有柔软、透气和平面结构的新型纤维制品。
与传统的纺织材料相比,非织造材料具有工艺流程短、生产速度快、产量高、成本低、用途广等优点。
非织造材料的分类方法有很多种,根据生产工艺的不同,可以分为干法非织造材料、湿法非织造材料和聚合物挤出法非织造材料三大类。
其中,干法非织造材料包括针刺法非织造材料、缝编法非织造材料、水刺法非织造材料等;湿法非织造材料主要有湿法造纸非织造材料;聚合物挤出法非织造材料则包括纺粘法非织造材料、熔喷法非织造材料等。
二、非织造材料在环保纺织品中的应用优势1、资源节约非织造材料的生产过程相对简单,不需要经过复杂的纺纱和织造工序,大大减少了对原材料的消耗和能源的使用。
同时,非织造材料可以使用回收纤维和废弃纤维作为原料,有效地实现了资源的再利用,降低了对新纤维的需求,减少了对自然资源的开采和浪费。
2、生产过程环保与传统的纺织生产工艺相比,非织造材料的生产过程中产生的废水、废气和废渣较少。
例如,水刺法非织造材料的生产过程中,用水量相对较少,且废水经过处理后可以循环使用;纺粘法和熔喷法非织造材料的生产过程中,基本不产生废水和废气,对环境的污染较小。
3、可降解性许多非织造材料具有可降解性,在自然环境中能够较快地分解,不会对环境造成长期的污染。
例如,以天然纤维如棉、麻为原料的非织造材料,以及采用生物可降解聚合物如聚乳酸(PLA)制成的非织造材料,在使用后可以在一定条件下自然分解,回归自然。
典型的无纺布生产线的工艺流程水刺无纺布的生产工艺流程非织造布行业主要术语一、干法非织造布这是非织造布中应用范围最广、发展历史最长的一个大类的生产方法或产品名称。
凡是纤维在干态下用机械、气流、静电或它们的结合方式形成纤网,再用机械、化学或热的方法加固而成非织造布的工艺或产品,统称干法非织造布。
二、聚合物挤出法非织造布凡是高分子聚合物材料经过挤出(纺丝、熔喷、薄膜挤出等)加工而成网状结构非织造布的工艺或产品,统称聚合物挤出法非织造布。
三、湿法非织造布(又称造纸法非织造布)这是指纤维在水中悬浮的湿态下,采用造纸方法成网,再用机械、化学或热的方法加固而成非织造布的工艺或产品。
四、纤网(纤维网的简称)这是非织造布的中间产品,是指纤维原料经过一定手段(干法或湿法,机械、气流或水流)的加工所形成的网络状结构。
五、成网这是形成纤网的工艺阶段,是非织造布的重要加工工序。
成网有多种方法,例如机械成网、气流成网、水流成网(湿法成网)、纺丝成网等。
六、机械成网用传统梳理机(例如罗拉梳毛机、盖板梳棉机)或锯齿开棉机等形成纤网。
这种纤网可以直接进行后加工,亦可经过平行铺叠或交叉折叠后再进行后加工。
七、气流成网利用空气动力学原理,让纤维在气流中运动,最后尽可能均匀地沉积在连续运动的多孔帘带或尘笼上,形成纤网。
八、水流成网又称湿法成网或水力成网。
以水为介质,使短纤维均匀地悬浮于水中,并借水流作用,使纤维沉积在透水的帘带或多孔滚筒上,形成湿的纤网。
九、纺丝成网用化纤纺丝方法(熔融纺或溶剂纺等)所形成的长丝,在纺丝过程中直接铺放在运动着的凝网帘带上,形成纤网。
十、加固这是在非织造布生产中,使纤网具有一定强力而形成非织造布结构的一个重要工序。
加固作用可以通过机械、化学或热等方法达到。
化学或热加固主要通过纤维与纤维或纤维与粘合剂的粘合作用而实现,因此亦可称为化学粘合、热粘合。
十一、机械加固不用粘合剂、溶剂等化学材料,也不用热熔粘合手段,而是通过机械方法使纤网中纤维缠结,或用线圈状纤维束或纱线使纤网加固。