体能训练法教学大纲 沈阳体育学院课程
- 格式:docx
- 大小:12.15 KB
- 文档页数:7
《体能训练》课程教学大纲课程编码:8150课群名称:体育社会指导英文名称:Body Competition Train Method总学时:32 实验:0 上机:0适合专业:体育专业一、课程内容及要求第一章身体素质概述一、身体素质的概念二、身体素质的意义三、身体素质训练的内容四、各项身体素质的关系五、发展身体素质应注意的一般问题要求:了解身体素质的概念和定义,理解各项身体素质的概念,掌握各项身体素质训练的内容,熟练掌握各项身体素质训练的方法和手段。
难点:各项身体素质之间的联系第二章力量素质的教学与训练一、力量素质概述二、力量素质的种类及特点三、影响力量素质的因素分析四、力量素质练习方法、手段五、发展力量素质应注意事项要求:了解力量训练的特点,理解力量训练的概念,掌握力量训练的内容,熟练掌握力量训练的方法与手段。
难点:力量训练的分类、内容、影响因素、负荷特征、方法、手段及要求。
第三章速度素质的教学与训练一、速度素质的概念及意义二、速度素质的种类与特点三、影响速度素质的因素分析四、速度素质练习的方法、手段五、发展速度素质应注意事项要求:了解速度训练的特点,理解速度训练的概念,掌握速度训练的种类和意义,熟练掌握速度训练的特点影响因素、手段和注意事项。
难点:结合专项特点发展速度素质的理论与方法第四章耐力素质的教学与训练一、耐力素质的概念与意义二、耐力素质的种类与特点三、影响耐力素质的因素分析四、耐力素质练习的方法、手段五、发展耐力素质应注意事项要求:了解耐力素质训练的意义,理解耐力素质的概念、种类及特点,掌握耐力素质训练的方法与手段,熟练掌握耐力素质训练的方式方法及相关原理。
难点:疲劳与负荷的相互关系第五章柔韧素质的教学方法与训练一、柔韧素质的概念及意义二、柔韧素质的种类及特点三、影响柔韧素质的因素分析四、柔韧素质练习的方法、手段五、发展柔韧素质应注意事项要求:了解柔韧素质训练的意义,理解柔韧素质的概念、特点与意义,掌握柔韧素质训练的方法与手段,熟练掌握结合项目特点的柔韧素质要求与练习注意事项。
体能训练课程教学大纲一、课程名称:体能训练课程教学大纲二、课程概述:体能训练课程旨在培养学生的身体素质、提高身体机能,增强学生的体能水平。
通过多样化的训练方法和全面的训练内容,帮助学生全面发展身体各项素质,提高身体的耐力、力量、速度、柔韧性和协调性。
本课程还将注重培养学生的团队合作意识和领导能力,使学生在体能训练中培养良好的学习习惯和积极的态度。
三、教学目标:1. 培养学生的耐力,提高心肺功能。
2. 增强学生的力量,包括全身和部分肌肉群的力量。
3. 提高学生的速度和敏捷度,使其具备对抗性、爆发力和灵敏性。
4. 培养学生的柔韧性,增加关节的活动范围。
5. 培养学生的协调性,提高身体各部分的协调能力。
6. 提高学生的团队合作意识和领导能力。
7. 培养学生良好的学习习惯和积极的态度。
四、教学内容:1. 基础训练a. 有氧训练:包括跑步、游泳、骑车等,提高学生的心肺功能和耐力。
b. 力量训练:包括器械训练、举重、推拉等,全身和局部肌肉群的力量训练。
c. 灵敏度训练:包括敏捷操、反应训练等,提高学生的爆发力和灵敏性。
2. 柔韧性训练a. 基础伸展:包括各种拉伸动作,增加关节活动范围。
b. 瑜伽练习:通过瑜伽动作的练习,提高学生的柔韧性和平衡能力。
3. 协调性训练a. 平衡训练:包括单脚站立、坐姿平衡等,培养学生的身体协调能力。
b. 整合性动作训练:通过各种复合动作的训练,提高学生的身体协调性。
4. 团队合作训练a. 组织学生进行协作性训练,包括互助互补的团队项目和比赛。
b. 培养学生的沟通合作能力和领导才能。
5. 学习习惯和态度a. 增加讲解和分析的时间,让学生了解训练的目的和方法。
b. 督促学生按时参加训练,并鼓励他们根据个人情况进行合理调整。
c. 鼓励学生积极参与训练,培养他们在训练中的自律能力和毅力。
五、教学方法:1. 示范讲解法:通过示范讲解体能训练的动作和技巧。
2. 分组对抗法:以小组形式进行对抗性训练,培养学生的团队合作意识和竞争精神。
教学对象:大学一年级学生教学课时:2课时教学目标:1. 让学生掌握基本的力量训练方法,提高肌肉力量和耐力。
2. 培养学生团队合作精神,增强自信心。
3. 了解力量训练对身体健康的重要性。
教学重点:1. 力量训练的基本方法2. 安全规范操作教学难点:1. 学生对力量训练的认识和兴趣2. 力量训练的适宜强度和负荷教学内容:1. 力量训练的基本原理2. 力量训练的方法3. 力量训练的注意事项教学过程:一、准备部分(1课时)1. 集合整队,报告人数,师生问好。
2. 热身活动:慢跑、关节活动、肌肉拉伸等,约10分钟。
3. 介绍本次课程内容:力量训练的基本方法、注意事项等。
二、基本部分(1课时)1. 力量训练的基本原理(1)讲解力量训练对身体健康的重要性,提高学生的认识。
(2)介绍力量训练的基本原理,如肌肉收缩、神经支配等。
2. 力量训练的方法(1)讲解并示范力量训练的基本动作,如深蹲、卧推、硬拉等。
(2)让学生分组进行练习,教师巡回指导,纠正动作不规范的情况。
3. 力量训练的注意事项(1)讲解力量训练的注意事项,如安全规范操作、适宜的强度和负荷等。
(2)强调力量训练前后要做好热身和放松活动。
三、实践部分(1课时)1. 学生分组进行力量训练,教师巡回指导。
2. 观察学生的训练情况,及时纠正动作不规范的情况。
四、总结部分(1课时)1. 学生总结本次课程所学内容,分享训练心得。
2. 教师点评学生的训练表现,提出改进意见。
3. 布置课后作业:加强力量训练,注意安全规范操作。
教学评价:1. 学生对力量训练的认识和兴趣。
2. 学生掌握力量训练的基本方法。
3. 学生在训练中的安全规范操作。
教学反思:1. 教师要关注学生的个体差异,针对不同学生的身体素质进行分组训练。
2. 注重培养学生的团队合作精神,提高学生的自信心。
3. 加强对学生的安全教育,确保训练过程中的安全。
一、课程名称:大学体能训练二、课程目标:1. 提高学生的身体素质,增强体质,提高免疫力。
2. 培养学生的运动兴趣,激发学生参与体育锻炼的积极性。
3. 培养学生的团队协作精神和竞技意识。
4. 帮助学生掌握科学合理的锻炼方法,养成良好的运动习惯。
三、课程内容:1. 热身运动:慢跑、关节活动、肌肉拉伸等。
2. 有氧运动:慢跑、快走、游泳、骑自行车等。
3. 无氧运动:短跑、跳绳、俯卧撑、仰卧起坐等。
4. 柔韧性训练:瑜伽、舞蹈、太极等。
5. 力量训练:杠铃、哑铃、器械等。
6. 技能训练:球类运动、田径项目、体操等。
7. 休息与恢复:拉伸、呼吸、冥想等。
四、教学安排:1. 课时:16周,每周2课时。
2. 教学地点:田径场、体育馆、健身房等。
3. 教学方法:讲解示范法、练习法、比赛法、游戏法等。
五、教学过程:第1周:1. 介绍课程内容、教学目标、考核方法等。
2. 进行热身运动,让学生熟悉课程环境。
3. 学习慢跑的基本姿势和技巧。
第2周:1. 继续慢跑训练,提高学生的耐力。
2. 学习快走的基本姿势和技巧。
3. 进行无氧运动训练,如跳绳、俯卧撑等。
第3周:1. 结合有氧和无氧运动,进行全身性训练。
2. 学习柔韧性训练的基本动作,如瑜伽、舞蹈等。
3. 进行力量训练,如杠铃、哑铃等。
第4周:1. 进行技能训练,如球类运动、田径项目等。
2. 组织小型比赛,提高学生的竞技意识。
3. 强调休息与恢复的重要性,引导学生进行拉伸、呼吸、冥想等。
第5-8周:1. 持续进行有氧、无氧、柔韧性、力量和技能训练。
2. 根据学生的体能水平,调整训练强度和内容。
3. 定期进行体能测试,评估学生训练效果。
第9-16周:1. 进行综合体能训练,提高学生的综合运动能力。
2. 组织学生参加校内、校外体育比赛,培养学生的团队协作精神。
3. 针对学生的薄弱环节,进行专项训练,提高整体素质。
六、考核方法:1. 体能测试:包括耐力、力量、柔韧性等项目。
体育体能训练教案一、教学内容本节课的教学内容选自体育与健康课程标准,主要涉及体能训练的相关知识。
具体包括:1. 体能训练的基本概念;2. 体能训练的方法和原则;3. 体能训练的实践操作。
二、教学目标1. 让学生了解并掌握体能训练的基本概念、方法和原则。
2. 培养学生自觉进行体能训练的习惯,提高学生的运动能力。
3. 通过对体能训练的实践操作,提高学生的身体素质和运动水平。
三、教学难点与重点重点:体能训练的基本概念、方法和原则。
难点:体能训练的实践操作。
四、教具与学具准备教具:PPT、黑板、粉笔。
学具:笔记本、练习册。
五、教学过程1. 导入:通过向学生介绍体能训练在体育竞技和日常生活中的重要性,引发学生的兴趣和关注。
2. 理论讲解:讲解体能训练的基本概念、方法和原则,引导学生理解并掌握体能训练的理论知识。
3. 实践操作:分组进行体能训练实践,教师指导并纠正动作,确保学生掌握正确的训练方法。
4. 案例分析:分析典型案例,让学生了解体能训练在实际中的应用和效果。
5. 随堂练习:设置随堂练习题,检验学生对体能训练知识的掌握程度。
六、板书设计板书内容:体能训练的基本概念、方法和原则。
七、作业设计2. 答案:(1)基本概念:体能训练是一种针对身体素质和运动能力的训练,旨在提高人体的运动能力和适应能力。
(2)方法:包括有氧运动、无氧运动、力量训练等。
(3)原则:循序渐进、持之以恒、全面发展、因材施教。
八、课后反思及拓展延伸2. 拓展延伸:鼓励学生自觉进行体能训练,参加各类体育活动,提高自己的身体素质和运动水平。
重点和难点解析一、教学内容的细节补充1. 体能训练的基本概念:体能训练是一种针对身体素质和运动能力的训练,旨在提高人体的运动能力和适应能力。
它包括有氧运动、无氧运动、力量训练等,涵盖了速度、力量、耐力、柔韧性和协调性等方面。
2. 体能训练的方法:有氧运动是通过持续、中低强度的运动来提高心肺功能和耐力,如跑步、游泳、骑自行车等。
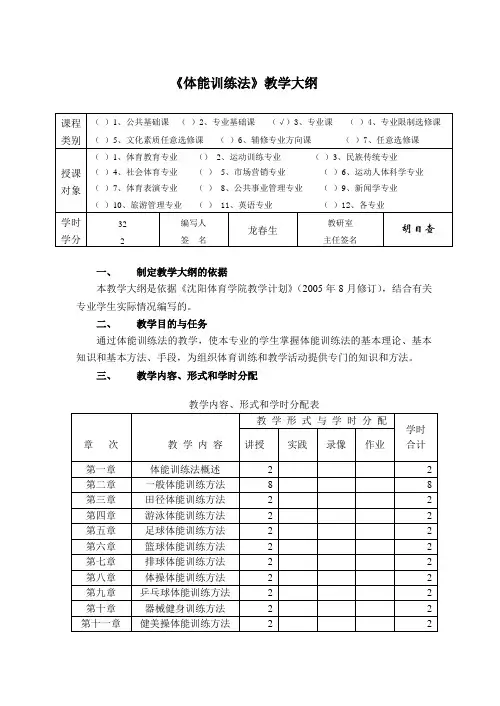
《体能训练法》教学大纲一、制定教学大纲的依据本教学大纲是依据《沈阳体育学院教学计划》(2005年8月修订),结合有关专业学生实际情况编写的。
二、教学目的与任务通过体能训练法的教学,使本专业的学生掌握体能训练法的基本理论、基本知识和基本方法、手段,为组织体育训练和教学活动提供专门的知识和方法。
三、教学内容、形式和学时分配四要第一章体能训练法概述本章教学重点:体能、体能训练、体能训练法概念释义。
本章教学难点:体能及体能训练法概念。
第一节体能、体能训练、体能训练法概念一、体能二、体能训练三、体能训练法第二节体能训练法研究的内容、意义、作用一、体能及体能训练的意义、作用二、一般体能训练内容三、专项体能训练内容本章教学实践能力培养内容:联系学生各个专项体能训练内容。
第二章一般体能训练方法本章教学重点:一般运动素质训练方法。
本章教学难点:力量、速度、耐力等素质训练方法。
第一节一般身体训练的意义、作用一、一般身体训练的意义二、一般身体训练的作用第二节力量素质训练方法一、力量素质的分类二、力量素质的影响因素三、发展力量素质的基本方法四、发展力量素质的基本手段第三节速度素质训练方法一、速度素质分类二、速度素质的影响因素三、发展速度素质的基本方法四、发展速度素质的基本手段第四节耐力素质训练方法一、耐力素质分类二、耐力素质影响因素三、发展耐力素质的基本方法四、发展耐力素质的基本手段第五节2 柔韧素质训练方法一、柔韧素质影响因素二、发展柔韧素质的基本方法三、发展柔韧素质的基本手段第六节灵敏素质训练方法一、灵敏素质影响因素二、发展灵敏素质的基本方法三、发展灵敏素质的基本手段本章教学实践能力培养内容:了解、掌握、创新一般运动素质训练方法、手段的能力培养。
第三章田径体能训练方法本章教学重点:田径各个专项体能训练方法本章教学难点:各个专项体能训练特点第一节田径运动员的专项体能训练特点一、田径运动员的专项体能分类二、径赛项目运动员体能训练特点三、跳跃项目运动员体能训练特点四、投掷项目运动员体能训练特点第二节田径运动员专项体能训练方法、手段一、跑类项目运动员体能训练方法、手段二、跳类项目运动员体能训练方法、手段三、投类项目运动员体能训练方法、手段本章教学实践能力培养内容:了解、掌握、创新田径运动员专项体能训练方法的能力培养。
一、教学目标1. 让学生掌握体能训练的基本方法和技巧,提高身体素质。
2. 培养学生的团队精神和坚韧不拔的意志品质。
3. 帮助学生了解体能训练对身体健康和运动技能提高的重要性。
二、教学对象大学体教班学生,共40人。
三、教学课时2课时四、教学内容1. 力量训练2. 速度训练3. 耐力训练4. 柔韧训练5. 协调训练五、教学过程第一课时:1. 热身活动(10分钟)- 跳绳:每人跳100次,提高心肺功能。
- 环形跑:绕操场慢跑2圈,提高心率。
2. 力量训练(20分钟)- 俯卧撑:每人做3组,每组10次,锻炼上肢力量。
- 仰卧起坐:每人做3组,每组15次,锻炼腹部力量。
- 深蹲:每人做3组,每组10次,锻炼下肢力量。
3. 速度训练(15分钟)- 短距离跑:每人做3组,每组50米,提高爆发力。
- 听声音跑:教师发出口令,学生迅速起跑,提高反应速度。
4. 耐力训练(15分钟)- 长跑:每人跑2圈,提高心肺功能和耐力。
5. 柔韧训练(10分钟)- 压腿:每人做3组,每组30秒,提高下肢柔韧性。
- 侧腰拉伸:每人做3组,每组30秒,提高腰部柔韧性。
6. 放松活动(5分钟)- 教师带领学生做简单的拉伸动作,缓解肌肉紧张。
第二课时:1. 热身活动(10分钟)- 跳绳:每人跳100次,提高心肺功能。
- 环形跑:绕操场慢跑2圈,提高心率。
2. 协调训练(20分钟)- 交叉跳:每人做3组,每组10次,提高身体协调性。
- 蛇形跑:每人做3组,每组20米,提高方向感。
3. 综合素质练习(15分钟)- 教师组织学生进行接力跑、拔河等游戏,提高团队协作能力。
4. 放松活动(5分钟)- 教师带领学生做简单的拉伸动作,缓解肌肉紧张。
六、教学评价1. 学生体能训练的参与度。
2. 学生对体能训练方法和技巧的掌握程度。
3. 学生在团队协作中的表现。
七、教学反思1. 教师要根据学生的实际情况调整教学内容和难度。
2. 注重学生的个体差异,因材施教。
体能训练课程教学大纲(大全5篇)第一篇:体能训练课程教学大纲《体能训练》课程教学大纲一、说明(一)课程定义:体能训练是由体能相关理论、体能训练及实验教学部分组成的课程内容。
(二)编写依据:根据2008版《成都体育学院运动训练专业本科培养方案》的培养目标,结合旅游与户外运动方向的教学具体情况,以及新形势的需要而制定。
(三)目的任务:1、培养学生忠诚党的教育事业,认真学习,树立刻苦锻炼和吃苦耐劳的思想品质。
2、系统学习和掌握体能相关理论、基本训练方法和体能能力对技能的渗透基本原理。
3、在系统学习和掌握体能相关理论及训练方法基础上,重点领会各户外运动体能训练理论与方法,达到贯通学生所学基础和户外运动理论与训练实践的结合,为学生认识体质与运动能力关系打好基础。
4、具有独立从事户外运动项目的体能训练及基本科研工作能力。
5、增强运动素质能力,提高专项运动技术和运动能力水平。
6、完成大纲中规定的教学内容及考核要求。
(四)课程代码:(五)教学时数与分配:本课程52学时,3 学分。
二、教学内容与学时分配(一)总学时教学内容与学时分配教学内容理论课实践课实验课考核机动合计教学时数 20 16 12 2 2521、理论课教学安排与学时分配教学内容体能及体适能概念及关系释义体能的构成及各主要项目体能构成的特点体能的实现方式及促进与限制因素影响体能的因素促进体能提高的因素体能训练的恢复原理早期高强度体能训练的正面与负面效果提高基础体能能力与专项体能能力的方法及原理合计学时分配 2学时 4学时 2学时 2学时 2学时 2学时 2学时 4学时20学时2、训练课教学安排与学时分配教学内容发展各个运动专项的静态与动态柔韧能力及练习效果转化训练发展各个运动专项的静态起动能力及力量练习效果转化训练发展各个运动专项的动态起动能力及力量练习效果转化训练发展各个运动专项的起动与疾加速能力及力量练习效果转化训练发展各个运动专项的疾加速能力与高速运动能力及力量练习效果转化训练发展各个运动专项的无氧移动耐力能力及无氧力量练习效果转化训练发展各个运动专项的有氧移动耐力能力及有氧力量练习效果转化训练发展各个运动专项的移动灵敏能力及力量练习效果转化训练机动合计学时分配 2学时 2学时 2学时 2学时 2学时 2学时 2学时 2学时2学时 18学时3、教学实验课内容及学时分配教学内容个人经历体能训练评价观摩运动训练专业和竞技体校体能训练课及评价学时分配 4学时* 2学时制定发展各种运动素质训练计划并讲解其依据提出各个项目体能训练难点及探疑合计4学时 2学时* 12学时*每人5分钟×32人计算三、教学内容与知识点(一)理论课1、体能及体适能概念释义及关系辩析1)目前国内外关于体能及体适能概念 2)体能及体适能概念本征 3)体能与体适能概念区别 4)一般与专项体能概念5)与体能相关概念(体力、体质、适应力)的区别2、体能的构成及各主要项目体能构成的特点1)一般体能的构成2)各主要项目体能的构成 3)体能构成的相互关系4)间接运动素质与专项体能提高的关系3、体能的实现方式及促进与限制因素1)各个运动项目的体能实现方式 2)限制单一动作体能实现方式的因素 3)限制周期运动动作体能实现方式的因素 4)导致期运动动作的体能渐进下降因素4、影响体能的主要因素1)环境因素2)场地因素3)气候因素4)心理因素 5)动作节奏因素5、促进体能提高的因素1)竞技状态2)关键运动素质3)生活条件 4)自我控制6、体能训练的恢复原理 1)自然恢复 2)辅助恢复 3)超量补偿4)训练中的累加恢复效应7、早期高强度体能训练的正面与负面效果1)传统观念2)恢复能力的正面与负面性3)基本技术能力与干扰技术能力累加的正面与负面性4)把握关键体能发展的正面与负面性8、提高基础体能能力与专项体能能力的方法及原理1)提高加速运动素质原理 2)提高移动耐力运动素质原理3)专项短翼和长翼运动距离与专项运动能力提高的原理4)提高技术能力原理5)力量训练转化为专项能力的原理(二)训练课1、发展各个运动专项的静态与动态柔韧能力及练习效果转化训练1)主要方法与手段内容及特征2)练习效果的专项转化途经3)方法与手段内容的调控2、发展各个运动专项的静态起动能力及力量练习效果转化训练1)主要方法与手段内容及特征 2)练习效果的专项转化途经 3)方法与手段内容的调控3、发展各个运动专项的动态起动能力及力量练习效果转化训练1)主要方法与手段内容及特征 2)练习效果的专项转化途径 3)方法与手段内容的调控4、发展各个运动专项的动态起动能力及力量练习效果转化训练1)主要方法与手段内容及特征 2)练习效果的专项转化途经 3)方法与手段内容的调控5、发展各个运动专项的疾加速能力与高速运动能力及力量练习效果转化训练1)主要方法与手段内容及特征2)练习效果的专项转化途经3)方法与手段内容的调控6、发展各个运动专项的无氧移动耐力能力及无氧力量练习效果转化训练1)主要方法与手段内容及特征2)练习效果的专项转化途经3)方法与手段内容的调控7、发展各个运动专项的有氧移动耐力能力及有氧力量练习效果转化训练1)主要方法与手段内容及特征2)练习效果的专项转化途经3)方法与手段内容的调控8、发展各个运动专项的移动灵敏能力及力量练习效果转化训练1)主要方法与手段内容及特征 2)练习效果的专项转化途经 3)方法与手段内容的调控(三)教学实验课1、传统方法与现代方法的区别性1)导致传统训练思维的原因2)现代训练的近期与远期效果2、专项体能训练效果转化技能能力提高的合理性1)专项体能训练的目的性2)专项体能训练效果转化的过度手段3)转化的时机与前后训练手段的衔接3、理论与实践结合的可行性1)理论的合理与现实实践的差异2)体能顺序安排3)体能训练周期安排4、各个专项体能训练的要点与难点1)各个专项的体能属性2)各个专项的关键体能发展的制约性与时机性四、考核根据培养目标,本课程主要考核学生对体能相关理论与训练实践应用的掌握程度。
《体能训练法》教学大纲一、制定教学大纲的依据本教学大纲是依据《沈阳体育学院教学计划》(2005年8月修订),结合有关专业学生实际情况编写的。
二、教学目的与任务通过体能训练法的教学,使本专业的学生掌握体能训练法的基本理论、基本知识和基本方法、手段,为组织体育训练和教学活动提供专门的知识和方法。
三、教学内容、形式和学时分配四、教学内容纲要第一章体能训练法概述本章教学重点:体能、体能训练、体能训练法概念释义。
本章教学难点:体能及体能训练法概念。
第一节体能、体能训练、体能训练法概念一、体能二、体能训练三、体能训练法第二节体能训练法研究的内容、意义、作用一、体能及体能训练的意义、作用二、一般体能训练内容三、专项体能训练内容本章教学实践能力培养内容:联系学生各个专项体能训练内容。
第二章一般体能训练方法本章教学重点:一般运动素质训练方法。
本章教学难点:力量、速度、耐力等素质训练方法。
第一节一般身体训练的意义、作用一、一般身体训练的意义二、一般身体训练的作用第二节力量素质训练方法一、力量素质的分类二、力量素质的影响因素三、发展力量素质的基本方法四、发展力量素质的基本手段第三节速度素质训练方法一、速度素质分类二、速度素质的影响因素三、发展速度素质的基本方法四、发展速度素质的基本手段第四节耐力素质训练方法一、耐力素质分类二、耐力素质影响因素三、发展耐力素质的基本方法四、发展耐力素质的基本手段第五节2柔韧素质训练方法一、柔韧素质影响因素二、发展柔韧素质的基本方法三、发展柔韧素质的基本手段第六节灵敏素质训练方法一、灵敏素质影响因素二、发展灵敏素质的基本方法三、发展灵敏素质的基本手段本章教学实践能力培养内容:了解、掌握、创新一般运动素质训练方法、手段的能力培养。
第三章田径体能训练方法本章教学重点:田径各个专项体能训练方法本章教学难点:各个专项体能训练特点第一节田径运动员的专项体能训练特点一、田径运动员的专项体能分类二、径赛项目运动员体能训练特点三、跳跃项目运动员体能训练特点四、投掷项目运动员体能训练特点第二节田径运动员专项体能训练方法、手段一、跑类项目运动员体能训练方法、手段二、跳类项目运动员体能训练方法、手段三、投类项目运动员体能训练方法、手段本章教学实践能力培养内容:了解、掌握、创新田径运动员专项体能训练方法的能力培养。
体能训练教学法教案一、引言体能训练在现代社会中变得越来越重要,不仅仅是运动员和体育教练需要关注和实施,普通人群的体能训练也愈发受到重视。
体能训练不仅可以提高身体素质,还能增强免疫力,减少受伤风险,促进身心健康。
因此,掌握正确的体能训练教学法对于任何一个体能训练者来说都是至关重要的。
二、目标通过本教案的学习,学生将能够: - 了解体能训练的概念和重要性; - 学会合理安排体能训练的内容和安排; - 掌握几种常用的体能训练方法。
三、教学内容1. 体能训练概念体能训练是指通过科学合理的训练方式,提高个体的身体素质和运动能力的一种训练活动。
体能训练的目的是为了提高个体的耐力、力量、速度、柔韧性等身体素质,并最大程度地发挥身体潜能。
2. 体能训练的重要性体能训练对于运动员来说是必不可少的,它可以直接影响运动员的竞技状态和成绩。
同时,对于普通人群来说,良好的体能可以提升生活质量,减少疾病的发病率,延长寿命。
3. 体能训练教学法•有氧运动:有氧运动是提高心肺功能和耐力的有效方法,常见的有氧运动包括慢跑、游泳、骑行等。
•力量训练:力量训练可以增强肌肉力量,预防运动损伤,提高身体的稳定性。
常见的力量训练包括举重、吊环、杠铃等。
•速度训练:速度训练可以提高爆发力和反应速度,常见的速度训练包括短跑、爬坡等。
•灵敏度训练:灵敏度训练可以提高身体协调性和反应能力,常见的灵敏度训练包括操纵训练、敏捷训练等。
四、教学方法1. 理论讲解与实践结合体能训练是一门实践性很强的学科,理论知识必须与实际操作相结合,才能更好地理解和掌握。
2. 个性化教学在体能训练中,每个人的身体素质和目标都不尽相同,因此需要根据个体特点制定个性化的训练计划,实现最佳效果。
五、教学评估教学结束后,通过学生的体能测试结果和训练表现,评估教学效果,及时调整训练计划,以达到最佳效果。
六、结语体能训练教学法是一门需要不断实践和探索的学科,只有不断学习和积累经验,才能更好地指导他人进行体能训练,使其获得更好的训练效果。
《体能训练理论与方法》教学大纲课程编码:课程类型:选修总学时:48 学分:3先修课程:运动生理学、运动解剖学、运动训练学后续课程:执笔人:审核人:一、课程目标(一)理解体能训练原理与方法(二)掌握体能训练的基本理论,(三)有较强的体能训练指导实践能力。
二、教学方法和手段(一)教学方法:课堂讲授、技术教学、训练实践(二)教学手段:多媒体演示、动作模拟、新媒体沟通学习三、教材和参考用书(一)使用教材自编(二)参考用书 ACSM体能训练概论(中国体能训练师认证参考教材)健身教练(国家职业资格培训教材)四、实践、实验教学五、考试、考核方式(一)考核方式:本门课满分为100分,过程性考核30%,体能综合测试占60%,考勤10%。
(二)考核要求:1.要布置和检查各章节的思考题,作业题完成的情况,作为过程性成绩。
2.过程性考核主要是检查学生对教学内容掌握的情况以及对实际问题的分析能力,体能综合测试考查体能发展水平,给出客观评价。
3.考评标准技能展示:(1)一套完整的体能训练准备活动,包含静力、动态拉伸、神经激活、动作练习等。
(2)抓举、挺举展示或其他力量训练手段展示,六、教学内容及学时安排第一章体能训练基础理论(12学时)[教学基本要求] 理论课时,认真听讲,形成知识体系[教学重点难点] 训练要素、体能评估[教学具体内容]体能范畴、体能训练要素、能量供应、训练原则、运动系统第一节体能与体能训练要素(2学时)第二节能量供应与训练原则(2学时)第三节体能训练测试与评估(2学时)第四节运动系统(肌肉)(6学时)[课堂训练、课外训练、作业思考题]第二章热身运动与柔韧性(8学时)[教学基本要求] 实践课时,认真练习,能自编训练内容[教学重点难点] 动作的熟练掌握。
[教学具体内容]热身运动(整套不少于20个动作)、恢复再生(按摩球、按摩棒、泡沫轴)第一节热身运动(静态、动态、激活、一般、专项)(2学时)第二节复习热身练习,动作练习(2学时)第三节复习学习,PNF拉伸练习(2学时)第四节恢复与再生(2学时)[课堂训练、课外训练、作业思考题]第三章抗阻训练(16学时)[教学基本要求] 实践课时,认真练习,能自行训练和指导训练。
体能训练第二课程教案一、教学目标1. 理解体能训练的重要性,掌握基本的体能训练知识。
2. 掌握体能训练的基本动作和技巧,提高身体的灵活性、力量和耐力。
3. 培养学生的团队合作意识和自我管理能力。
二、教学重点和难点1. 教学重点:体能训练的基本动作和技巧。
2. 教学难点:如何合理安排体能训练课程,使学生能够全面提高身体素质。
三、教学内容1. 热身活动(1)跑步:慢跑5-10分钟,让学生全身肌肉得到充分拉伸。
(2)拉伸活动:颈部、肩部、手臂、腰部、大腿等部位的拉伸活动,每个部位进行15-20秒。
2. 基本体能训练动作(1)仰卧起坐:训练腹部肌肉,提高腹部力量。
(2)俯卧撑:训练胸部和手臂肌肉,提高上肢力量。
(3)深蹲:训练大腿和臀部肌肉,提高下肢力量。
(4)引体向上:训练背部和手臂肌肉,提高上肢力量。
3. 训练方法(1)循序渐进:根据学生的实际情况,合理安排训练计划,循序渐进,逐步提高训练强度。
(2)循环训练:将不同的训练动作组合起来,进行循环训练,提高身体的耐力和灵活性。
(3)配合呼吸:在进行体能训练时,要注意配合呼吸,提高训练效果。
4. 教学方法(1)示范讲解:老师首先进行动作示范,然后详细讲解动作要领和注意事项。
(2)分组训练:将学生分成若干小组,进行分组训练,培养学生的团队合作意识。
(3)个性化指导:根据学生的身体素质和训练情况,进行个性化指导,帮助学生解决训练中的问题。
5. 教学评价(1)观察评价:老师在训练过程中观察学生的动作是否标准、姿势是否正确。
(2)成绩评价:根据学生的训练成绩和进步情况进行评价,及时给予肯定和鼓励。
四、教学反思本节课主要是针对体能训练的基本动作和技巧进行讲解和训练,通过热身活动、基本体能训练动作、训练方法、教学方法和教学评价等环节,使学生能够全面了解体能训练的重要性,掌握基本的体能训练知识,掌握体能训练的基本动作和技巧,提高身体的灵活性、力量和耐力,培养学生的团队合作意识和自我管理能力。
体能训练教学大纲一、引言体能训练在现代社会中占据着重要的地位,无论是运动员还是一般人,都需要通过体能训练提高身体素质。
本教学大纲旨在系统地介绍体能训练的基本概念、训练原理和具体方法,以帮助教师和教练有效进行体能训练。
二、体能训练概述1. 定义:体能训练是通过科学、系统的训练方法来提高个体的身体素质,包括力量、速度、耐力、灵敏度、柔韧性等方面。
2. 目标:提高运动员或个体的整体身体素质,使其能够更好地适应运动训练和日常生活的需求。
3. 影响因素:遗传、性别、年龄、训练方法等。
三、训练原理1. 超负荷原理:在适当的负荷下进行训练,以刺激身体适应和提高。
2. 过度负荷原理:逐渐增加训练的难度和强度,以逐步提高身体素质。
3. 反复原理:通过反复的训练来巩固和提高身体素质。
4. 个体差异原理:根据个体的特点和需求来制定个性化的训练计划。
四、体能训练方法1. 力量训练:a. 高强度重量训练:使用重量训练器械来增加肌肉力量。
b. 腿部训练:强化下半身肌肉力量,包括蹲跳、深蹲等动作。
c. 核心训练:加强腹肌和背肌的力量,提高身体的稳定性和平衡性。
2. 速度训练:a. 爆发力训练:通过短跑、起跳等动作来提高爆发力。
b. 固定距离训练:通过定点跑、定点冲刺等动作来提高速度。
3. 耐力训练:a. 持久性训练:通过长时间的有氧运动训练来提高心肺功能。
b. 高强度间歇训练:通过交替进行高强度和低强度运动来提高耐力水平。
4. 灵敏度训练:a. 反应力训练:通过反射弧训练和眼手协调训练来提高反应速度。
b. 协调性训练:通过各种协调性动作训练来提高身体的敏捷性。
5. 柔韧性训练:a. 静态伸展训练:通过静止保持伸展姿势来增加肌肉柔韧性。
b. 动态伸展训练:通过动作伸展来提高关节灵活性。
五、训练计划编制1. 目标设定:根据个体需求和体能水平,设定明确的训练目标。
2. 训练内容安排:根据训练原理和具体方法,结合个体差异,制定详细的训练内容。
体能训练教学大纲一、前言体能训练是提高身体素质、增强体能水平的重要手段。
通过系统有序的体能训练,可以有效地提升运动员的身体机能,增强抗疲劳能力,提高运动表现。
本教学大纲旨在为教练员、教师提供一套完整的体能训练教学指导,帮助运动员有效地进行体能训练。
二、教学目标1.了解体能训练的重要性和基本原理;2.掌握体能训练的基本方法和技巧;3.能够根据不同运动项目的需求设计合理的体能训练计划;4.提高运动员的身体机能水平,提升运动表现。
三、教学内容1. 体能训练基础知识•体能训练的定义和分类;•体能训练对运动员的重要性;•体能训练的基本原理。
2. 体能训练方法•有氧训练;•无氧训练;•肌肉力量训练;•灵敏度训练;•柔韧性训练;•平衡训练。
3. 体能训练计划设计•不同项目的体能需求分析;•训练周期和强度安排;•训练内容和方法选择;•训练评估和调整。
四、教学方法1.理论讲解:介绍体能训练基础知识和方法;2.案例分析:分析不同项目的体能训练需求;3.实际操作:进行体能训练动作演示和指导;4.讨论交流:对训练计划进行讨论和评估。
五、教学评估教学结束后,学员将进行考核,主要包括以下内容:1.体能训练知识及方法的掌握程度;2.能否设计合理的体能训练计划;3.实际操作能力及指导技巧。
六、总结体能训练是提高运动员竞技能力的基础,通过系统的训练可以有效提升运动表现。
教练员和教师应不断学习和掌握体能训练的知识和技巧,为运动员的成长和发展提供支持和指导。
本教学大纲旨在为有关人员提供一套系统完整的体能训练教学指导,帮助运动员在体能方面得到更好的发展。
体能训练课程教学大纲1. 引言体能训练是一种综合性的训练方法,通过运动和锻炼提高身体的各项机能,包括力量、耐力、速度和灵敏性等。
本文将介绍一份体能训练课程的教学大纲,旨在帮助教练和学生更好地了解和掌握体能训练的方法和内容。
2. 课程背景体能训练在体育领域具有重要意义,不仅可以提高运动员的竞技水平,还能促进身体健康和全面发展。
因此,我们需要设计一份科学合理的体能训练课程,以指导学生进行有效的训练。
3. 课程目标本课程的目标是培养学生的体能素质,包括力量、耐力、速度、灵敏性和柔韧性等方面的提高。
通过有计划、有系统的训练,学生将逐步提高自己的体能水平,提升运动表现。
4. 课程内容4.1 前期准备- 课程介绍和目标说明- 健康状况评估- 体能测试4.2 基础训练阶段- 动作基础训练:包括基本动作的技术要求和练习方法,如深蹲、卧推、引体向上等。
- 力量训练:通过使用自身重量、哑铃或器械进行力量训练,注重肌肉力量的增强和身体的稳定性训练。
- 耐力训练:采用有氧运动、间歇性运动和高强度间歇训练等方法,提高心肺功能和肌肉耐力。
- 灵敏性和柔韧性训练:包括拉伸、瑜伽、普拉提等练习,提高关节灵活性和肌肉的弹性。
4.3 进阶训练阶段- 动作技巧训练:结合具体项目要求,针对性地进行动作技巧的训练。
- 力量和速度提升:采用负重训练、爆发力训练、快速反应训练等方法,提高力量和速度素质。
- 耐力训练的变化:通过改变间歇时间、训练强度和训练方式,提升耐力水平。
- 灵敏性和柔韧性的进一步提高:采用更高难度的拉伸动作和深度伸展练习。
5. 课程特点5.1 科学性与系统性本课程的内容和方法均基于现代运动科学的理论和实践,严格遵循体能训练的科学规律和训练原则,保证训练效果。
5.2 个性化与差异化针对学生的体能水平和需求,制定个性化的训练计划,注重发掘每个学生的潜力和特长。
5.3 实践性与探索性鼓励学生在训练过程中发现问题,寻找解决方法,并通过反复实践和调整,逐步提高自己的训练效果。
《体能训练法》教学大纲一、制定教学大纲的依据本教学大纲是依据《沈阳体育学院教学计划》(2005年8月修订),结合有关专业学生实际情况编写的。
二、教学目的与任务通过体能训练法的教学,使本专业的学生掌握体能训练法的基本理论、基本知识和基本方法、手段,为组织体育训练和教学活动提供专门的知识和方法。
三、教学内容、形式和学时分配四要第一章体能训练法概述本章教学重点:体能、体能训练、体能训练法概念释义。
本章教学难点:体能及体能训练法概念。
第一节体能、体能训练、体能训练法概念一、体能二、体能训练三、体能训练法第二节体能训练法研究的内容、意义、作用一、体能及体能训练的意义、作用二、一般体能训练内容三、专项体能训练内容本章教学实践能力培养内容:联系学生各个专项体能训练内容。
第二章一般体能训练方法本章教学重点:一般运动素质训练方法。
本章教学难点:力量、速度、耐力等素质训练方法。
第一节一般身体训练的意义、作用一、一般身体训练的意义二、一般身体训练的作用第二节力量素质训练方法一、力量素质的分类二、力量素质的影响因素三、发展力量素质的基本方法四、发展力量素质的基本手段第三节速度素质训练方法一、速度素质分类二、速度素质的影响因素三、发展速度素质的基本方法四、发展速度素质的基本手段第四节耐力素质训练方法一、耐力素质分类二、耐力素质影响因素三、发展耐力素质的基本方法四、发展耐力素质的基本手段第五节2 柔韧素质训练方法一、柔韧素质影响因素二、发展柔韧素质的基本方法三、发展柔韧素质的基本手段第六节灵敏素质训练方法一、灵敏素质影响因素二、发展灵敏素质的基本方法三、发展灵敏素质的基本手段本章教学实践能力培养内容:了解、掌握、创新一般运动素质训练方法、手段的能力培养。
第三章田径体能训练方法本章教学重点:田径各个专项体能训练方法本章教学难点:各个专项体能训练特点第一节田径运动员的专项体能训练特点一、田径运动员的专项体能分类二、径赛项目运动员体能训练特点三、跳跃项目运动员体能训练特点四、投掷项目运动员体能训练特点第二节田径运动员专项体能训练方法、手段一、跑类项目运动员体能训练方法、手段二、跳类项目运动员体能训练方法、手段三、投类项目运动员体能训练方法、手段本章教学实践能力培养内容:了解、掌握、创新田径运动员专项体能训练方法的能力培养。
第四章游泳体能训练方法本章教学重点:游泳运动员的专项体能训练方法本章教学难点:游泳运动员的专项力量、专项耐力训练方法第一节游泳运动员专项体能训练特点一、游泳运动员专项体能训练特点二、游泳运动员专项体能训练内容第二节游泳运动员专项体能训练方法、手段一、游泳运动员的专项耐力训练方法、手段二、游泳运动员的专项力量训练方法、手段三、游泳运动员的柔韧性训练方法、手段本章教学实践能力培养内容:了解、掌握、创新游泳运动员专项体能训练方法的能力培养。
第五章足球体能训练方法本章教学重点:足球运动员的专项体能训练方法本章教学难点:足球运动员的专项体能的界定第一节足球运动员专项体能训练特点一、足球运动员的专项体能训练特点二、足球运动员的专项体能训练内容第二节足球运动员专项体能训练方法、手段一、足球运动员的专项耐力训练方法、手段二、足球运动员的专项力量训练方法、手段三、足球运动员的专项速度训练方法、手段四、足球运动员的比赛体能训练方法、手段本章教学实践能力培养内容:了解、掌握、创新足球运动员专项体能训练方法的能力培养。
第六章篮球体能训练方法本章教学重点:篮球运动员的专项体能训练方法本章教学难点:篮球运动员的专项体能的界定第一节篮球运动员专项体能训练特点一、篮球运动员专项体能训练特点二、篮球运动员专项体能训练内容第二节篮球运动员专项体能训练方法、手段一、篮球运动员专项速度训练方法、手段二、篮球运动员专项力量训练方法、手段三、篮球运动员专项耐力训练方法、手段四、篮球运动员灵敏、协调训练方法、手段五、篮球运动员比赛体能训练方法、手段本章教学实践能力培养内容:了解、掌握、创新篮球运动员专项体能训练方法的能力培养。
第七章排球体能训练方法本章教学重点:排球运动员的专项体能训练方法本章教学难点:排球运动员的专项体能的界定第一节排球运动员专项体能训练特点一、排球运动员专项体能训练特点二、排球运动员专项体能训练内容第二节排球运动员专项体能训练方法、手段一、排球运动员专项力量训练方法、手段二、排球运动员专项速度训练方法、手段三、排球运动员灵敏、协调训练方法、手段四、排球运动员比赛体能训练方法、手段本章教学实践能力培养内容:了解、掌握、创新排球运动员专项体能训练方法的能力培养。
第八章体操体能训练方法本章教学重点:体操运动员专项体能训练方法本章教学难点:体操运动员专项体能训练特点第一节体操运动员专项体能训练特点一、体操运动员专项体能训练特点二、体操运动员专项体能训练内容第二节体操运动员专项体能训练方法、手段一、体操运动员专项力量训练方法、手段二、体操运动员柔韧性、协调性、平衡能力训练方法、手段三、体操运动员各项目的专门性练习方法、手段四、器械、垫上基本体操动作练习方法、手段本章教学实践能力培养内容:了解、掌握、创新体操运动员专项体能训练方法的能力培养。
第九章乒乓球体能训练方法本章教学重点:乒乓球运动员专项体能训练方法本章教学难点:乒乓球运动员专项体能训练特点第一节乒乓球运动员专项体能训练特点一、乒乓球运动员专项体能训练特点二、乒乓球运动员专项体能训练内容第二节乒乓球运动员专项体能训练方法、手段一、乒乓球运动员专项速度训练方法、手段二、乒乓球运动员专项力量训练方法、手段三、乒乓球运动员灵敏、协调性训练方法、手段四、乒乓球运动员的移动灵活性训练方法、手段五、乒乓球运动员的比赛体能训练方法、手段本章教学实践能力培养内容:了解、掌握、创新乒乓球运动员专项体能训练方法的能力培养。
第十章器械健身体能训练方法本章教学重点:器械健身体能训练方法本章教学难点:各种器械健身的功能第一节器械健身的功能一、器械健身的功能二、器械健身的内容第二节器械健身训练方法、手段一、上肢力量训练方法、手段二、下肢力量训练方法、手段三、躯干力量训练方法、手段四、全身力量训练方法、手段本章教学实践能力培养内容:了解、掌握、创新器械健身体能训练方法的能力培养。
第十一章健美操体能训练方法本章教学重点:健美操体能训练方法本章教学难点:健美操基本动作、基本动作组合第一节健美操的基本动作一、健美操的基本动作二、健美操的基本动作组合第二节健美操的身体、形体训练方法、手段一、健美操的形体训练方法、手段二、健美操的身体训练方法、手段本章教学实践能力培养内容:了解、掌握、创新健美操体能训练方法的能力培养。
第十二章速度滑冰体能训练方法本章教学重点:速度滑冰运动员专项体能训练方法本章教学难点:速度滑冰运动员专项体能训练特点第一节速度滑冰运动员专项体能训练特点一、速度滑冰运动员专项体能训练特点二、速度滑冰运动员专项体能训练内容第二节速度滑冰运动员专项体能训练方法、手段一、速度滑冰运动员专项耐力训练方法、手段二、速度滑冰运动员专项力量训练方法、手段三、速度滑冰运动员专项速度训练方法、手段四、速度滑冰运动员陆上专门性训练方法、手段本章教学实践能力培养内容:了解、掌握、创新速度滑冰运动员专项体能训练方法的能力培养。
第十三章武术体能训练方法本章教学重点:武术体能训练方法本章教学难点:武术体能训练特点第一节武术体能训练特点一、武术体能训练特点二、武术体能训练内容第二节武术体能训练方法、手段一、武术运动员的力量训练方法、手段二、武术运动员的速度训练方法、手段三、武术运动员的耐力训练方法、手段四、武术运动员的柔韧性训练方法、手段五、武术运动员的灵敏、协调、平衡能力训练方法、手段六、武术运动员的专门性练习方法、手段七、武术运动员的比赛体能训练方法、手段本章教学实践能力培养内容:了解、掌握、创新武术体能训练方法的能力培养。
五、成绩评定及考试方法1、成绩评定2、考试方法平时成绩包括出勤、学习态度、课堂提问、作业等情况的考核;理论成绩为期末考试评分;实践成绩为课堂考核成绩。
六、执行本大纲的措施和建议一、本大纲教学内容以“专项体能”内容为主,讲课教师要认真备课,熟悉各个专项的教学内容,或请专项教师讲课。
二、自编教材《体能训练法》内容丰富,教师可根据实际情况选择教学内容。
三、实践能力培养可以在课堂上进行,也可以组织专门的教学方法实习课。
四、为避免与《运动训练学》“体能训练内容”重复,“一般体能训练方法” 内容要结合训练实践,重点突出一般体能训练的全面性、系统性及为专项体能训练打基础的特点。
七、教材及参考书一、教材1、龙春生等〈体能训练法〉沈阳体育学院自编教材2006年2、杨世勇等〈体能训练学〉四川科学技术出版社2005年—仝.廿-4?-二、参考书1、吴谦等〈身体素质训练方法〉辽宁教育出版社2000年。