2019届高考地理二轮复习微专题2.3降水学案(全国通用)含解析
- 格式:doc
- 大小:1.89 MB
- 文档页数:17
微专题三风向判读及风力大小Z知能整合hinengzhengheK考题调研aotidiaoyan(2018·全国Ⅱ)恩克斯堡岛图是考察南极冰盖雪被、陆缘冰及海冰的理想之地。
2017年2月7日,五星红旗在恩克斯堡岛上徐徐升起,我国第五个南极科学考察站选址奠基仪式正式举行。
据此完成下题。
五星红旗在恩克斯堡岛上迎风飘扬。
推测红旗常年飘扬的主要方向是( D )A.东北方向B.西南方向C.东南方向D.西北方向【解析】由图可知,恩克斯堡岛位于75°S附近,即位于极地东风带内,常年盛行东南风,因此红旗常年飘扬的主要方向是西北方向。
故选D。
G归纳拓展uinatuozhan1.风的形成(1)高空风与近地面风:高空风与等压线平行;近地面风与等压线有一个30°~45°的夹角;试题没特别说明一般当近地面的风来处理;各类等压线图中凡涉及风向问题,一般通过作图方法解决。
(2)海陆风与季风:海陆风反映的是海陆之间风向的日变化;季风反映的是海陆之间风向的季节变化,都与海、陆两者的气温差异进而导致气压差异有关。
成因都是海陆间热力性质差异造成的。
(3)山谷风:白天山坡增温快,暖空气膨胀上升,与山顶相同高度的山谷上空,因离地较远,空气增温较少,谷地上空空气收缩下沉,垂直方向的气流导致山坡与山谷近地面和高空出现气压差,从而在近地面形成由谷底吹向山坡的风即谷风;夜晚山坡降温快,同高度的谷地上空,空气因离地面较远,降温较少,山顶空气收缩下沉,在近地面形成高压,冷空气下沉使空气密度加大,顺山坡流入谷地,谷底的空气被迫抬升,并从上面向山顶上空流去,形成与白天相反的热力环流。
下层风由山坡吹向谷地,称为山风。
(4)城市风:城市由于热岛效应,气温高于郊区,导致近地面城市气压低于郊区,故风由郊区流向城市,形成城市风,城市风一直由郊区流向城市,它的强弱取决于城郊的气温差异大小。
(5)狭管风(效应):当气流由开阔地带流入狭谷地形时,风速加大。
第二类综合解题技能模板类型一特征描述型考题统计分析与阴坡相比,苔原带阳坡地表温度和湿度的特点根据支流的分布特征,分析图示额尔齐斯河流域降水分布特点判断河套平原的地势特点[题源]2017·全国卷Ⅰ,37(3)[背景] 山地垂直自然带的分异规律[角度] 通过阴阳坡比较,考查地表温度和湿度特点[题源]2017·全国卷Ⅲ,37(1)[背景] 等高线、河流分布图[角度] 通过河流支流分布状况的分析,考查降水分布特点[题源]2015·全国卷Ⅱ,37(1)[背景] 河套平原地区引水渠分布及河流流向[角度] 通过引水渠和河流流向考查地势特点答题模板类型描述的方向和角度地理位置特征可从半球位置、海陆位置、经纬度位置、交通位置(重要海峡、铁路枢纽、港口)、经济和军事位置、相邻地区等方面描述地形特征地形类型(高原、山地、丘陵、平原、盆地)和地貌类型(山谷或河谷、冲积扇、三角洲)、地势起伏状况、主要地形区名称及分布地势特征地势起伏状况(如西北高、东南低)、地势高低(如青藏高原地势高)地表环境特征气候(湿、热、冷、干)、植被状况、土地类型(荒漠、草地、林地、耕地)、河流发育程度等河流特征水文特征水量、汛期(长短、次数)、水位季节变化、结冰期、凌汛、含沙量、水能蕴藏量等水系特征发源地,流向,是否注入海洋,长度,流域面积,支流(多少、对称与否)及河网密度,水系形状,上、中、下游的划分,河道状况(宽窄、弯曲程度)气候特征气温(季节变化、积温)——热量条件,降水(季节变化、总量)——水分条件,气温和降水的组合状况(如雨热同期,水热组合好)农业生产特征农业地域类型、主要农作物种类及分布、农业部门结构、生产水平(产量高低、商品率高低、机械化水平高低、生产经营方式、集约化程度、区域专业化水平)工业生地域分布、发达程度、主要部门及结构、科学技术水平产特征区域地理环境特征地理位置特征、自然环境特征(地形、气候、水文、土壤、植被)、社会经济特征(人口、城市、农业、工业、交通、贸易等)强化提升阅读材料,完成下列问题。
2019年精品地理学习资料2019.4地理二轮专题复习讲义一、等值线专题1. 等高线地形图小专题:⑴水库建设:要考虑库址、坝址及修建水库后是否需要移民等。
①选在河流峡谷处或盆地、洼地的出口(即“口袋形”的地区,“口小”利于建坝,因此工程量小,工程造价低;“袋大”腹地宽阔,库容量大。
);②选在地质条件较好的地方,尽量避开断层、喀斯特地貌等,防止诱发水库地震;③考虑占地搬迁状况,尽量少淹良田和村镇。
④还要注意修建水库时,水源要较充足。
⑵交通运输线路(铁路、公路)选择某地的理由:等高线稀疏,地形坡度和缓,建设周期短,投资少,施工容易.⑶确定某地为盆地,判断理由:河流向中部汇集,表明地势中间低,四周高.⑷引水工程选择某地,原因:该地地势较高,河水可顺地势自流.⑸农业规划:根据等高线地形图反映出来的地形类型、地势起伏、坡度缓急、结合气候和水源条件,因地制宜地提出农林牧渔业合理布局的方案;如平原地区发展耕作业,山地、丘陵地区发展林业、畜牧业。
例:选择某地为梯田,理由:该地地势平缓,坡度较小,在此开垦梯田,既扩大耕地面积,又利于水土保持,达到生态、经济、社会效益的统一,实现可持续发展.⑹坡度问题:一看等高线疏密,密集的地方坡度陡,稀疏的地方坡度缓;例:登山选择某线路,原因:该地等高线稀疏(或线路与等高线交点少),地形坡度较小。
⑺通视问题:通过作地形剖面图来解决,如果过已知两点作的地形剖面图无山地或山脊阻挡,则两地可互相通视;注意凸坡(等高线上疏下密)不可见,凹坡(等高线上密下疏)可见;注意题中要求,分析图中景观图是仰视或俯视可见。
⑻河流流向:由海拔高处向低处流,发育于河谷(等高线凸向高值),河流流向与等高线凸出方向相反。
⑼水系特征:山地形成放射状水系,盆地形成向心状水系,山脊成为水系分水岭。
⑽地形对水文的影响:①地势决定河流的流向,由高处向低处流。
结合地图方向可确定河流的具体流向。
②地势陡峭的山区,一般河流流速大、水流急,有丰富的水能资源。
第一部分专题二第3讲读风速、相对湿度与体感温度的部分关系图,完成1~2题。
1.关于风速、湿度与体感温度的影响关系,分析正确的是( D )A.风速越大,体感温度越低B.气温越高,风速对体感温度的作用越明显C.湿度越大,体感温度越低D.冬季,衢州的体感温度普遍低于气温2.下列天气预报指数最能用图中信息判读的是( A )①着衣指数②舒适度指数③洗衣指数④洗车指数⑤运动指数⑥防晒指数A.①②⑤B.②⑤⑥C.①③⑤D.④⑤⑥解析:第1题,由左图分析可知气温25℃、-5℃时,风速越大,体感温度越低,33℃时风速的大小对体感温度没有影响,温度高于33℃时,风速越大,体感温度越高。
故A、B错;分析右图可知气温10℃时,体感温度与相对湿度的大小没有关系,当气温较高时,相对湿度越大体感温度越高;当气温较低时,相对湿度越大,体感温度越低,C错;衢州冬季气温较低,降水少空气干燥,相对湿度较小,风力较大,体感温度较低,D对。
第2题,体感温度、风速大小、相对湿度,会影响人们的舒适度,着衣指数,以及适不适合运动等,选A项。
(2018·湖北八校第一次联考)三伏是初伏、中伏和末伏的统称,一般是指长江流域在一年中最热的三、四十天,大约处在阳历的7月中下旬至8月上旬间。
据此完成3~4题。
3.三伏期间,下图中四地降水最丰富的是( C )4.三伏是长江流域一年中最热的三、四十天,有关原因分析不正确的是( B )A.此时空气湿度大,天气闷热B.白昼达到一年中最长、正午太阳高度达一年中最大的一个时段C.入伏后,地面每天吸收的热量多,散发的热量少,地面积累热量达到最高峰D.七八月份在副高的控制下,天气晴朗少雨解析:第3题,题中限定条件为三伏,材料中三伏的时间为7、8月份,北半球为夏季,南半球为冬季。
A 处位于新西兰东海岸,盛行西风带的背风坡地区,降水少;B位于台湾岛西海岸,7、8月份盛行东南风,处于背风坡,降水少;C处位于马达加斯加岛东部,受东南信风、马达加斯加岛暖流的影响,形成热带雨林气候,降水丰富;D处受寒流影响,降水少。
微专题11 水循环与河流补给1.水循环类型:海陆间循环、海上内循环和陆地内循环。
2.水循环的主要环节:蒸发、水汽输送、降水、地表径流、下渗、地下径流等。
3.水循环的意义:促进水体更新,维持全球水的动态平衡;调节各圈层之间的热量传输;塑造地表形态;促进地球表层各种化学元素的迁移。
4.驱动水循环的能量主要是太阳辐射能和水的重力能。
5.河流主要补给类型:雨水补给、湖泊水补给、地下水补给、冰川融水补给、季节性积雪融水补给。
6.一条河流往往具有多种补给形式,但其径流的变化特点取决于最主要的补给形式的变化特点。
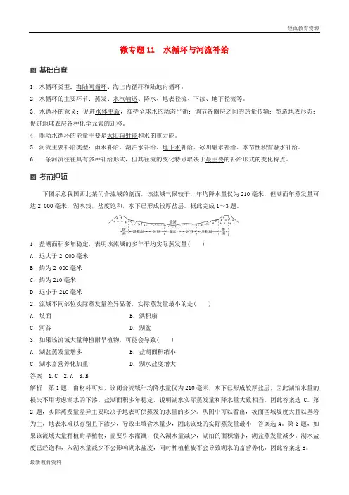
下图示意我国西北某闭合流域的剖面,该流域气候较干,年均降水量仅为210毫米,但湖面年蒸发量可达2 000毫米,湖水浅,盐度饱和,水下已形成较厚盐层。
据此完成1~3题。
1.盐湖面积多年稳定,表明该流域的多年平均实际蒸发量( )A.远大于2 000毫米B.约为2 000毫米C.约为210毫米D.远小于210毫米2.流域不同部位实际蒸发量差异显著,实际蒸发量最小的是( )A.坡面B.洪积扇C.河谷D.湖盆3.如果该流域大量种植耐旱植物,可能会导致( )A.湖盆蒸发量增多B.盐湖面积缩小C.湖水富营养化加重D.湖水盐度增大答案 1.C 2.A 3.B解析第1题,由材料可知,该闭合流域年均降水量仅为210毫米,水下已形成较厚盐层,因此湖泊水量的损失不用考虑湖水的下渗。
盐湖面积多年稳定,说明湖水实际蒸发量和降水量大致相当,因此答案选C。
第2题,实际蒸发量差异主要取决于地表可供蒸发的水量的多少。
从图中可以看出,坡面区域坡度大且以基岩为主,地表水难以存留且下渗少,导致土壤含水量少,因此该处的实际蒸发量最小,答案选A。
第3题,如果该流域大量种植耐旱植物,需要引水灌溉,使入湖水量减少,湖泊的面积缩小,湖盆蒸发量减少。
湖水盐度已经饱和,入湖水量减少不会影响湖水盐度,同时种植植被不会导致湖水的富营养化,因此答案选B。
位于长江中游的鄱阳湖是吞吐型湖泊,年内各月吞吐泥沙和水量很不均匀,2006年后三峡水库蓄水,也影响了鄱阳湖对泥沙和水量的吞吐,下图为“湖口站多年平均输沙量和径流量分布图”。
2019 年高考地理第二轮练习授课设计2注意事项:仔细阅读理解,结合历年的真题,总结经验,查找不足!重在审题,多思虑,多理解!不论是单项选择、多项选择仍是阐述题,最重要的就是看清题意。
在阐述题中,问题大多拥有委婉性,特别是历年真题部分,在给考生较大发挥空间的同时也大大增加了考试难度。
考生要仔细阅读题目中供应的有限资料,明确察看要点,最大限度的挖掘资料中的有效信息,建议考生答题时用笔将要点勾勒出来,方便屡次细读。
只有经过仔细商酌,推测命题老师的妄图,积极联想知识点,分析答题角度,才能够将考点锁定,明确题意。
授课目的:1、认识自然旅游资源与人文旅游资源的分类2、比较自然与人文旅游资源要点与难点:比较两类旅游资源课时: 1授课过程:阅读研究活动,问题:上述旅游景观可划分为几类?分类的主要依照是什么?——〔回想〕旅游资源多样性,表达在很多方面,如:内容上:〔本质属性〕自然、人文〔存在形式?〕景观性的、文化性的〔形成年代〕古代遗存、现代兴建〔存在形式〕实物性的、体察性的——所以,要分类必定要按必然的标准。
依照旅游资源的本质属性,平常将旅游资源划分为自然旅游资源和人文旅游资源两大类。
〔——此时将上述景观划分到这两类中去〕我们凭直觉应该知道哪些是自然,哪些是人文旅游资源。
那么两种资源是怎样定义与划分的呢?【一】自然旅游资源与人文旅游资源P11 与 P12,两类资源。
讲解:一般而言,自然旅游资源以地貌景观为中心,人文旅游资源以建筑景观为中心。
前者主要与各地的自然条件有关,后者主要与人类历史有关。
但:有时,两类资源之间难以判断其归属,因为自然旅游资源的开发必定要经过人为的加工,不可以能没有人文附加成分。
而人类社会多半的创立,即即是最能表达人文色彩的民族风情,都与自然条件有密不可以分的关系。
两类资源又可细分为假定干类,P11 与 P13 阅读资料。
【二】自然旅游资源与人文旅游资源的比较〔P13 表〕另:种类自然旅游资源人文旅游资源形成天然形成的自然事物和现象人类创立的文化事物和现象体量一般较大一般较小变化一般比较迟缓一般比较快速散布野外很多居民地很多功能生态旅游、探险旅游、体育旅游、度假旅文化旅游、宗教旅游、休闲旅游、购物旅游、游、健身旅游会展旅游比方山体、水域、植被、野生动物群、气象奇历史古迹、园林、工艺品、表演艺术、风俗、观、天文奇景、构景地貌、自然灾害古迹、宗教礼仪、城乡风采、社会风情自然保护区周边案例研究:实际上是为了说明有哪些旅游资源?要求归类列举。
微专题降水【知识精析】一、热力环流1.理解热力环流形成过程的三个关键点【易错警示】(1)高压的气压值一定高于低压不正确。
气压高低的比较是基于同一海拔基础上进行的,海拔越高,气压越低,如右图中甲、乙两地的气压一定大于丙、丁两地。
甲地气压高是相对于同一海拔的乙地而言,丙地气压高是相对于同一海拔的丁地而言,图中四地的气压值大小是:甲>乙>丙>丁。
(2)气温高的地方都是低压,气温低的地方都是高压不正确。
只有热力作用形成的气压符合上面的规律,但动力作用形成的不符合上面规律,如副热带高压带、副极地低压带。
2.把握大气环流的内在联系二、降水1.降水形成的基本条件①充足的水汽(空气过饱和);②冷凝(气温继续降低);③有较多的凝结核。
2.常见类型降水类型空气上升原因降水特征主要分布地区对流雨湿热空气强烈受热上升强度大,历时短,范围小,常有风暴、雷电赤道附近地区,夏季的中纬度大陆地区地形雨暖湿空气前进时受地形阻挡上升降水强度较大,历时较长山地迎风坡锋面雨冷暖空气相遇,暖湿空气被抬升持续时间长、范围广、强度小中纬度地区台风雨暖湿空气围绕台风中心旋转上升强度大、多暴雨,伴有狂风、雷电低纬度大陆东部3赤道地区降水多;两极地区降水少;中纬度地区沿海降水多,内陆降水少,南北回归线附近的大陆东岸降水多,西岸和内陆降水少。
4.影响降水的因素降水量影响因素常考分析语句海陆位置①深居内陆,大陆性强,降水少②位于沿海,受夏季风影响,降水丰富大气环流①终年受西风带控制,降水丰富,季节变化小;西风带控制时间长,降水多②终年受赤道低气压带控制,降水丰富,季节变化小【技巧点拨】(1)降水多少的成因分析(2)据两地距离判断降水差异影响因素的方法高考中经常给出两地的降水统计图表、两地降水具有差异等材料来命题,分析此类题目时可根据两地距离分析降水差异。
①若两地位于位置较远的南、北方向,则一般从大气环流角度去分析。
②若两地位于位置较远的东、西方向,则一般从海陆位置角度去分析。
③若两地位于纬度大致相当的大陆两岸,则一般从洋流角度去分析。
④若两地位置较近,且降水差异较大,则一般从地形(迎、背风坡)角度去分析。
5.雾形成条件分析雾形成的条件常考分析语句充足的水汽①临海;②雨季;③多河湖水域降温条件①逆温;②寒流降温;③夜间降温幅度大(山上冷空气沿坡下沉,气温日较差大等)凝结核工业排放粉尘多相对封闭的地形地表相对封闭,风力较弱,水汽不易扩散,多雾6.年等降水量线的判读方法(1)宏观看趋势①依据等降水量线疏密,判断降水量的地区分布差异。
等降水量线密集,则降水量的地区分布差异较大。
②根据各等降水量线的数值,分析降水量变化的趋势。
一般来说,年等降水量线与海岸线平行、年等降水量线数值由沿海向内陆减小。
③降水的垂直分布规律:在迎风坡上随高度增加,降水呈现少—多—少的分布规律。
在背风坡,随着高度的降低,降水呈现由多到少的分布规律。
如山地两侧降水量比较图分析:a.根据降水量变化曲线可知,H为最大降水高度。
b.某地降水量的大小判读方法:由B处作垂直于横轴(或平行于竖轴)的直线与年降水量曲线的交点,再作垂直于竖轴(或平行于横轴)的直线与竖轴的交点,读出竖轴的数值即为B点降水量。
c.由山坡两侧的降水量分布特征可以判断出A坡为背风坡,B坡为迎风坡。
(2)微观看特殊①年等降水量线凸向数值小的地方,说明该地年降水量比周围地区多;凸向数值大的地方,说明该地年降水量比周围地区少。
②如果某一地区等降水量线与山脉走向平行,降水量多的区域为迎风坡。
③如果某—区域内,两条等降水量线之间出现闭合曲线,则闭合区域内降水量出现特殊值,遵循“大于大的,小于小的”规律判读。
【高考例析】(2017·课标卷II)热带沙漠中的尼罗河泛滥区孕育了古埃及农耕文明。
尼罗河在每年6~10月泛滥,从上游带来的类似肥沃土壤的沉积物,与上游来水和周边区域的植物资源,都对农耕文明的形成意义重大。
据此完成1~3题。
1. 热带地区原始的耕种方式多为刀耕火种。
古埃及人在刀耕火种方式出现之前,能够在沉积物上直接耕种,是因为尼罗河泛滥区()A. 用水便利B. 土壤肥沃C. 地势平坦D. 植被缺失2. 尼罗河下游泛滥区沉积物主要来源地的降水特点为()A. 降水季节性强,年降水量大B. 降水季节性强,年降水量小C. 降水季节分配均匀,年降水量大D. 降水季节分配均匀,年降水量小3. 古埃及人从周边区域引入植物用于种植,引入植物的生长期必须与尼罗河泛滥区的耕种期一致。
由此判断这些植物最可能来自于()A. 热带雨林气候区B. 地中海气候区C. 热带草原气候区D. 热带季风气候1.D 注意理解刀耕火种,先放火烧荒直接目的是为了在没有植被的土地上播种,就容易理解尼罗河定期泛滥,肥沃淤泥覆盖,泛滥区缺失植被,直接在沉积物上种植作物的道理。
2.A 尼罗河下游沉积物主要来自于上游河源地,而其上游源地在东非高原气候为热带草原气候,这里的热带草原区,降水季节性强,年降水量大,这样也便于理解尼罗河泥沙含量较大的原因。
3.B 从题中可知,尼罗河在每年6~10月泛滥,则尼罗河泛滥区的耕种期在11月到第二年5月,冬季为植物生长期,植物从周边地区引入的,生长期于尼罗河泛滥区的耕种期一致,故地中海气候区符合。
【素养提升】一、选择题(2018·贵州省贵阳第一中学适应性考试)下图为贵州某山区的一次特大暴雨剖面图。
读下图,完成1~2题。
1.图中降水量最大的地区海拔约为()A. 500m B. 1000mC. 1500m D. 2000m2.图中揭示的降水规律是()A.海拔越高,降水越多B.海拔越高,降水越少C.海拔对降水的影响不大D.在一定海拔范围内,海拔越高,降水越多,超过一定高度则海拔越高,降水越少1.A 在图中找到降水量最大的地区,做垂线,与地形剖面线相交,从交点做水平线,与纵轴相交,交点的海拔约为500m,D对。
A、B、C错。
2.D 图中揭示的降水规律是在一定海拔范围内,海拔越高,降水越多,超过一定高度则海拔越高,降水越少,D对。
A、B、C错。
(2018·黑龙江省模拟精编大考卷(七))下图为某山体的海拔剖面图及不同坡向年降水量变化图。
读图,回答3~4题。
3.下列对图示的分析,正确的是()A.若在北半球,则常年受信风带控制 B.年降水量变化最大的范围位于山体南坡C.随着海拔的升高降水量逐渐增大 D.从北侧登山比南侧容易4.若该山体山麓地带的植被是地带性植被,则下列地区的自然带与该山体山麓自然带一致的是 ( ) A.亚欧大陆内部 B.非洲马达加斯加岛西部C.澳大利亚大分水岭的东北部 D.巴西高原的东南部3.B 根据图示可以看出,该山地南坡为迎风坡。
年降水量变化最大处,年降水量曲线斜率最大,因此该山体年降水量变化最大的范围为山体迎风坡约1200米至山顶处,故B项正确。
北半球信风带主导风向为东北风,而该山地迎风坡为南坡,故该山地不可能位于北半球信风带内,A项错误。
在该山地南坡,年降水量最大值不是在山顶,山体迎风坡海拔约1200米处至山顶的范围内降水量是随着海拔的升高而降低的,故C 项错误。
从剖面图上看,该山体南坡比北坡平缓,故从南侧登山比北侧容易,D项错误。
4.A 从年降水量上可以看出,该山体山麓地带植被为荒漠,与亚欧大陆内部自然带一致;澳大利亚大分水岭的东北部、巴西高原的东南部植被均为热带雨林;非洲马达加斯加岛西部植被为热带草原。
故A项正确。
(2018·全国省级联考押题密卷(七))读我国某月降水分布图。
据此完成5~7题。
5.图示月份可能是()A. 1月 B. 4月 C. 7月 D. 10月6.此时A处降水少的原因()A.受副热带高气压带控制,盛行下沉气流B.此时夏季风势力较弱,对A地影响小C.盆地内部西北低东南高,阻挡夏季风D.受冬季风影响大,气流沿山坡下沉7.图示时段()A.西北地区多晴天,大气保温作用弱,多霜冻B.华北地区气温回升快,降水少,土壤墒情差C.①处和②处的霜冻分布都是因地势高形成的D.我国大部分地区受西太平洋副热带高压的影响5.B 读图可知,图中的降水主要集中在华南地区,霜冻范围小,结合我国雨带移动的知识可知为4月份左右,选择B。
6.B A位于四川盆地,此时降水少是由于东南季风和西南季风比较弱,四川盆地周围山脉的阻挡,水汽难以到达盆地内部,难以形成降水,选择B。
7.B 读图可知,西北地区霜冻范围较小,A错误;此时,华北地区正午太阳高度角变大,白昼时间变长,气温回升快,但是雨带没有到达,降水少,土壤墒情差,B对;①处霜冻线分布是由于地形因素,②处的霜冻分布是由于纬度因素的影响,C错误;我国大部分地区受亚洲高压的影响,D错误。
我国甲、乙两地相距约20 km,但降水的日变化差异很大。
下图示意两地年降水量的日变化,读图完成8~10题。
8.影响甲地降水日变化的主要因素是( )A.纬度 B.地形C.植被 D.洋流9.与乙地相比,甲地降水的日变化特点有利于农业生产的原因主要是( )A.降水量较多 B.空气湿度较大C.病虫害较少 D.土壤水分较多10.甲、乙两地最可能位于( )A.云南省 B.海南省C.甘肃省 D.河北省8.B 根据材料信息“我国甲、乙两地相距约20 km,但降水的日变化差异很大”可知,影响两地降水日变化差异的主要因素应是局部地形。
读图可知,甲地降水夜间多于白天,则甲地可能位于河谷盆地,受山谷风的影响,夜晚盛行上升气流,多夜雨,白天盛行下沉气流,不易降水。
故本题选B项。
9.D 读图可知,甲地夜晚降水多,乙地白天降水多,则甲地夜晚蒸发量更小,更有利于保持土壤水分,对农业生产有利。
故本题选D项。
10.A 云南主要属于亚热带季风气候,海南属于热带季风气候,甘肃主要属于温带大陆性气候,河北属于温带季风气候。
读图可知,甲、乙两地年降水量约为1 000 mm,可以排除C、D选项;甲、乙两地相距较近,降水日变化差异主要受地形影响,因此两地最有可能位于地表崎岖不平的云南省。
故本题选A项。
下图示意亚洲西部某区域年降水量分布。
读图完成11~12题。
11.该区域年降水量最大差值约为( )A.400 B.550 C.600 D.72012.该区域年降水量自南向北增加的主要影响因素是( )A.纬度位置B.地形地势C.大气环流D.海陆位置11.D 从图中可以看出,年降水量最大值为550~750,最小值为0~150,年降水量差值为400~750。
选D。
12.C 根据纬度可知,该区域自南向北受西风带的影响时间增长,受副热带高气压带影响时间变短,所以年降水量自南向北增加的主要影响因素是大气环流。
选C。
(2017·江西九江一中期中测试)读我国某山地东坡和西坡年降水量随高度变化示意图,完成13~14题。