2020高考全国二卷生物试题分析解析解读
- 格式:doc
- 大小:13.50 KB
- 文档页数:4
2020全国II卷高考生物试卷逐题解析1.D解析:本题为新冠病毒相关知识点考察,今年热点,A选项,病毒进入宿主细胞的方式为胞吞,错误。
B 选项,新冠病毒无核糖体,需借助宿主细胞核糖体合成自身蛋白质。
C选项,根据题意,新冠病毒遗传物质为RNA,而肺炎双球菌为DNA,二者单体不同。
D选项正确。
2.B解析:本题为教材基础知识点,难度较低,自身免疫病的例子为系统性红斑狼疮,类风湿关节炎和风湿性心脏病,直接可选择B选项。
3.B解析:A选项,观察线粒体需使用健那绿染剂,线粒体会被染成蓝绿色,正确。
B红细胞无论状态如何都需要用显微镜观察,肉眼看不见,错误。
C选项,DNA与RNA的分布实验用甲基绿吡罗红混合试剂染色,正确。
D选项,观察细胞膜流动性实验需用荧光蛋白标记,最后观察荧光蛋白位置从而证明细胞膜的流动性,正确。
4.C解析:大多数的雌雄同体的植物是没有性染色体的,而大多数的雌雄异株植物细胞中含有性染色体,所以答案选C。
4.D解析:本题考点为植物细胞的吸水和失水相关。
在题干中已经给了浓度单位,应注意我们平时说的浓度是物质的量浓度,但是此题单位是质量浓度,所以我们应该换算一下,而题干条件为甲相对分子质量为乙的二倍,所以换算之后乙的物质的量浓度更大,渗透压更高,吸水能力强,故细胞吸水较少,所以D选项错误。
6.A解析:本题考察群落的演替和进化相关知识点,出题方式新颖。
群落的演替规律之一是由水生到陆生,而在本题中涉及到淡水和海水,原始生命起源于原始海洋,所以从进化的角度来说应该是先海水中的植物之后是淡水中的植物,因此演替规律应该是海水,淡水,陆地,因此选A。
29.答案:(1)rRNA tRNA(2)细胞核细胞质细胞质细胞核(3)酪氨酸-谷氨酸-组氨酸-色氨酸UAUGAGCACUGG解析:(1)在转录过程中,需要以mRNA为模版,tRNA转运氨基酸,而合成场所在核糖体,核糖体的组成成分中有rRNA。
(2)mRNA是以DNA为模版合成的,因此场所在细胞核,而翻译过程在细胞质的核糖体中进行。
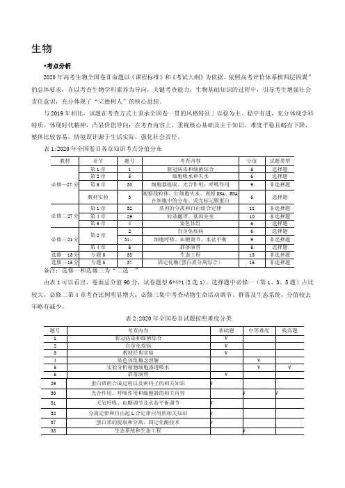
生物•考点分析2020年高考生物全国卷Ⅱ命题以《课程标准》和《考试大纲》为依据,依照高考评价体系核四层四翼”的总体要求,在以考查生物学科素养为导向,关键考查能力、生物基础知识的过程中,引导考生增强社会责任意识,充分体现了“立德树人”的核心思想。
与2019年相比,试题在考查方式上秉承全国卷一贯的风格特征」以稳为主、稳中有进,充分体现学科特质,体现时代精神,凸显价值导向;在考查内容上,重视核心基础及主干知识,难度平稳且略有下降,整体比较容易,情境设计源于生活实际,强化社会责任。
表1:2020年全国卷Ⅱ各章知识考点分值分布由表1可以看出,卷面总分值90分,试卷题型6+4+1(2选1)。
选择题中必修一(第1、3、5题)占比较大,必修二第4章考查比例明显增大;必修三集中考查动物生命活动调节、群落及生态系统,分值较去年略有减少。
表2:2020年全国卷Ⅱ试题按照难度分类由表2可以看出,2020年全国卷Ⅱ高考命题整体难度不大,主要考查核心概念、结论及过程,突出的特点依然是"注重基础,重视能力”。
表3:2020年全国卷Ⅱ高考情境化命题分值统计由表3可以看出,2020年全国卷Ⅱ情境化命题比例呈上升趋势,例如第31题,通过考查运动过程中肌肉酸痛感的生理变化、胰高血糖素维持血糖平衡的调节方式,以及大量出汗后补充电解质以维持内环境稳定的方式,引导考生注重体育锻炼的科学性。
·试题特点一、回归教材,彰显学科基础第2题,当人体的免疫系统将自身物质当作外来异物进行攻击时,可引起自身免疫病。
下列属于自身免疫病的是()。
其中B选项:类风湿性关节炎,这个选项链接《必修3》P38。
第3题,下列关于生物学实验的叙述,错误的是()。
A选项:观察活细胞中的线粒体时,可以用健那绿染液进行染色,链接的是《必修1》P47;B选项:探究人体红细胞因失水而发生的形态变化时,可用肉眼直接观察,链接的是《必修1》P42;C选项:观察细胞中RNA和DNA的分布时,可用吡罗红甲基绿染色剂染色,链接的是《必修1》P26;D项:用细胞融合的方法探究细胞膜流动性时,可用荧光染料标记膜蛋白,链接的是《必修1》P67。
2020年普通高等学校招生全国统一考试(新课标Ⅱ卷)理科综合生物能力测试一、选择题1.新冠病毒(SARS-CoV-2)和肺炎双球菌均可引发肺炎,但二者的结构不同,新冠病毒是一种含有单链RNA的病毒。
下列相关叙述正确的是()A. 新冠病毒进入宿主细胞的跨膜运输方式属于被动运输B. 新冠病毒与肺炎双球菌均可利用自身的核糖体进行蛋白质合成C. 新冠病毒与肺炎双球菌二者遗传物质所含有的核苷酸是相同的D. 新冠病毒或肺炎双球菌的某些蛋白质可作为抗原引起机体免疫反应【答案】D【解析】【分析】新冠病毒是一种RNA病毒,不具细胞结构,主要由RNA和蛋白质构成;肺炎双球菌是一种细菌,属于原核生物。
【详解】A、新冠病毒进入宿主细胞的方式为胞吞,A错误;B、新冠病毒不具细胞结构,不含核糖体等细胞器,利用宿主细胞的核糖体进行蛋白质的合成,B错误;C、新冠病毒的遗传物质为RNA,肺炎双球菌的遗传物质为DNA,二者的核苷酸不同,C错误;D、抗原是指能够引起机体产生特异性免疫反应的物质,病毒、细菌等病原体表面的蛋白质等物质都可以作为引起免疫反应的抗原,D正确。
故选D。
2.当人体的免疫系统将自身物质当作外来异物进行攻击时,可引起自身免疫病。
下列属于自身免疫病的是()A. 艾滋病B. 类风湿性关节炎C. 动物毛屑接触性鼻炎D. 抗维生素D佝偻病【答案】B【解析】【分析】自身免疫病:由于免疫系统异常敏感、反应过度,“敌我不分”地将自身物质当作外来异物进行攻击而引起的一类疾病。
过敏反应:日常生活中,有些人接触某些花粉而引起皮肤荨麻疹,或吃了海鲜而呕吐、接触了动物的毛屑而出现过敏性鼻炎等,都是由于免疫系统对外来物质(过敏原)过度敏感引起的过敏反应。
【详解】A、艾滋病是由艾滋病病毒引起的免疫功能缺失的获得性免疫缺陷综合征,A错误;B、类风湿性关节炎为自身免疫反应对自身组织和器官造成损伤,属于自身免疫病,B正确;C、动物毛屑接触性鼻炎是由于免疫系统对过敏原(毛屑)过度敏感引起的过敏反应,C错误;D、抗维生素D佝偻病是由显性致病基因控制的单基因遗传病,D错误。
2020年高考全国卷生物试题评析及建议
2020年高考尘埃落定,带着考前各种猜想,庐山全貌已现。
今年高考全国卷生物试题遵循高考评价体系理念,全面贯彻和落实“立德树人”的根本任务,通过核心价值引领,突显对核心知识和关键能力的考查,测评考生学科素养发展水平,体现了基础性、综合性、应用性、创新性的基本要求。
试题特点
01关注生命健康,落实社会责任
三套全国卷均有1道试题关注新冠疫情,要求考生应用生物学知识进行科学认识和防治新冠,倡导健康生活方式。
Ⅱ卷第38题以植树造林、“无废弃物农业”、污水净化为情境,要求运用生态工程原理进行生态修复,提倡生态文明建设实践。
02联系生活实践,考查生命观念
Ⅱ卷第31题以人的剧烈奔跑运动时机体生理变化为情境,。
2020年普通高等学校招生全国统一考试(新课标Ⅱ卷)生物一、选择题:本题共6小题,每小题6分,共36分,在每小题给出的四个选项中,只有一项是符合题目要求的。
1.下列关于人体中蛋白质功能的叙述,错误的是( )A.浆细胞产生的抗体可结合相应的病毒抗原B.肌细胞中的某些蛋白质参与肌肉收缩的过程C.蛋白质结合Mg2+形成的血红蛋白参与O2运输D.细胞核中某些蛋白质是染色体的重要组成成分解析:本题考查的是:蛋白质在生命活动中的主要功能。
A、浆细胞产生的抗体可结合相应的病毒抗原,产生抗原抗体复合物,A正确;B、肌细胞中的某些蛋白质参与肌肉收缩的过程,如肌动蛋白和肌球蛋白,B正确;C、蛋台质结合Fe2+形成的血红蛋白参与O2运输,C错误;D、染色体主要由DNA和蛋白质组成,细胞核中某些蛋白质是染色体的重要组成成分,D正确。
答案:C2.下列有关物质跨膜运输的叙述,正确的是( )A.巨噬细胞摄入病原体的过程属于协助扩散B.固醇类激素进入靶细胞的过程属于主动运输C.神经细胞受到刺激时产生的Na+内流属于被动运输D.护肤品中的甘油进入皮肤细胞的过程属于主动运输解析:本题考查的是:物质跨膜运输的方式及其异同。
A、巨噬细胞摄入病原体的过程属于胞吞作用,A错误;B、固醇类激素进入靶细胞的过程属于自由扩散(如性激素),B错误;C、神经细胞受到刺激时产生的Na+内流,需要载体,不消耗能量,属于被动运输,C正确;D、护肤品中的甘油进入皮肤细胞的过程属于自由扩散,D错误。
答案:C3.下列有关人体内激素的叙述,正确的是( )A.运动时,肾上腺素水平升高,可使心率加快,说明激素是高能化合物B.饥饿时,胰高血糖素水平升高,促进糖原分解,说叨激素具有酶的催化活性C.进食后,胰岛素水平升高,其既可加速糖原合成,也可作为细胞的结构组分D.青春期,性激素水平升高,随体液到达靶细胞,与受体结合可促进机体发育解析:本题考查的是:动物激素的调节。
A、激素只具有调节功能,不能提供能量,不属于高能化合物,A错误;B、激素只有调节功能,不具有酶的催化活性,B错误;C、激素不能作为细胞的结构组分,C错误;D、性激素水平升高,随体液到达靶细胞,与受体结合可促进机体发育,D正确。
2021年2月1日理科考试研究•综合版.63 •有丝分裂后期;③符合3. 2,为减数第二次分裂后期; ④符合1.2,为减数第二次分裂前期.根据图①A 与a 所在姐妹染色单体的颜色相同,可知发生过基因突 变,A 项错误;由于②为有丝分裂,①为减数分裂,所 以,②不可能来自①,B 项错误;③为减数第二次分裂 后期,无同源染色体,C 项错误,根据染色体的大小及 颜色,D 项正确.答案D在利用上述检索表时,需要特别注意的是其适用 范围,即对二倍体生物体细胞分裂图像辨析时才可以 使用.下面来看一个包含不能使用该检索表的例子.例题5蜜蜂种群中雌蜂是二倍体,雄蜂是单倍 体.图6是蜜蜂某些细胞分裂(部分染色体)的示意 图,下列有关判断错误的是()•图6A .甲图所示细胞分裂后能形成基因型为A D 的卵细胞B . 乙图所示细胞分裂不一定是减数分裂C .甲、乙两图所示细胞中的染色单体数分别是8条和〇条D . 甲、乙两图所示细胞中都有2个染色体组解析根据检索表以及雌性动物减数分裂的特 点,可判断图甲符合3. 1.2,为减数第一次分裂后期, 分裂后能形成基因型为A D 的第一极体,A 项错误;由 于题干提到了二倍体的雌蜂和单倍体的雄峰,所以, 对图乙需要分类讨论:若乙为雌蜂的体细胞,则可用 检索表,符合3. 2,为减数第二次分裂后期,若乙为雄 蜂的体细胞,则为有丝分裂后期,B 项正确;分析可 知,甲、乙两图所示细胞中的染色单体数分别是8条 和〇条,C 项正确;根据染色体组的概念,可知甲、乙 两图所示细胞中都有2个染色体组,D 项正确.答案A通过以上例题,可以看出熟练掌握并应用此检索 表,可以帮助学生掌握细胞分裂图像辨析这一难点, 也有助于学生运用科学思维方法认识事物.学生通过 归纳和总结此检索表,可以理解有丝分裂和减数分裂 的异同,从而加深对知识的理解.(收稿日期:2020-09 -23)2020年高考全国n 卷理综生物学部分武题评析朱志荣仲作军(民勤县第一中学甘肃民勤733399)摘要:2020年高考生物学试题突出了核心概念与应用能力及科学探究等思维品质的考查,本文对部分试题作评析.关键词:高考;试题评析;学科素养2020年高考生物全国卷试题,总体上紧紧围绕落 实立德树人根本任务,坚持能力立意和价值观立意并重,通过贴近学生社会生活实际和生产实践、新颖而开 放的试题情境,突出了核心概念与应用能力以及科学 探究等思维品质的考查.引导学生扎实、深刻地理解和 领悟学科知识的内涵,灵活思考、敢于创新,树立人与自然和谐发展和健康生活的意识,对高中生物学教学起到了较好的引领和推动作用.生物学试题由6道选择 题、4道必修和2道二选一的选修简答题组成,试题的 风格和难度保持相对稳定.现就部分题目作如下评析.选择题丨新冠病毒(S A R S -C 〇V -2)和肺炎双球 菌均可引发肺炎,但二者的结构不同,新冠病毒是一种含基金项目:甘肃省教育科学"十三五”规划2018年度课题“高考综合改革对高中生物学教学的影响及应对策略”(项目编号:GS [2018]GHBY 014).作者简介:朱志荣(1979 -),男,甘肃民勤人,本科,中学一级教师,研究方向:高中生物教学研究;仲作军( 1972 -),男,甘肃民勤人,本科,中学一级教师,研究方向:高中生物教学研究.• 64 •理科考试研究•综合版2021年2月1日有单链R N A 的病毒•下列相关叙述正确的是()•A .新冠病毒进入宿主细胞的跨膜运输方式属于 被动运输B .新冠病毒与肺炎双球菌均可利用自身的核糖 体进行蛋白质合成C . 新冠病毒与肺炎双球菌二者遗传物质所含有 的核苷酸是相同的D .新冠病毒或肺炎双球菌的某些蛋白质可作为 抗原引起机体免疫反应命题评析该题要求学生对能引发肺炎的病原 微生物新冠病毒和肺炎双球菌在遗传物质、遗传信息传递、作为抗原引起机体免疫应答等方面进行比较分 析.新冠病毒是一种R N A 病毒,不具有细胞结构,主 要由R N A 和蛋白质构成;肺炎双球菌是一种细菌,属 于原核生物.新冠病毒进入宿主细胞的方式为胞吞,A 错误;新冠病毒不具细胞结构,不含核糖体等细胞器, 利用宿主细胞的核糖体进行蛋白质的合成,B 错误; 新冠病毒的遗传物质为R N A ,肺炎双球菌的遗传物质 为D N A ,组成二者的核苷酸不同,C 错误;抗原是指能 够引起机体产生特异性免疫反应的物质,病毒、细菌 等病原体表面的蛋白质等物质都可以作为引起免疫 反应的抗原,D 正确.结合学科特点,将新冠疫情融入 高考生物学试题,从新冠病毒的遗传物质、免疫应答、 疫情防控措施中的生物学原理,以及疫情所导致的生 活方式改变和影响等方面进行考查,体现时代主题, 增强学生的社会责任感和使命担当意识.答案D选择题5取某植物的成熟叶片,用打孔器获取 叶圆片,等分成两份,分别放人浓度(单位为g /m L )相 同的甲糖溶液和乙糖溶液中,得到甲、乙两个实验组 (甲糖的相对分子质量约为乙糖的2倍).水分交换达 到平衡时,检测甲、乙两组的溶液浓度,发现甲组中甲 糖溶液浓度升高.在此期间叶细胞和溶液之间没有溶 质交换.据此判断下列说法错误的是().A .甲组叶细胞吸收了甲糖溶液中的水使甲糖溶 液浓度升高B •若测得乙糖溶液浓度不变,则乙组叶细胞的净 吸水量为零C •若测得乙糖溶液浓度降低,则乙组叶肉细胞可 能发生了质壁分离D .若测得乙糖溶液浓度升高,则叶细胞的净吸水 量乙组大于甲组命题评析本题以“植物细胞的吸水和失水”这 个实验为情境考查渗透作用的原理,要求学生能从简 单情境中获取有效信息并结合所学来分析作答.渗透 作用需要满足的条件是:①半透膜;②膜两侧具有浓 度差.浓度差是指单位体积溶质分子数量的差异,即物质的量浓度差异,由题干信息可知,甲糖和乙糖的 质量分数相同,但甲糖的相对分子质量约为乙糖的2 倍,因此,乙糖溶液的物质的量浓度约为甲糖溶液的2倍.由题干信息可知,叶细胞与溶液之间无溶质交换, 而甲组的甲糖溶液浓度升高,则可能是由于叶细胞的 细胞液浓度大于甲糖溶液物质的量浓度,引起了细胞吸水,A 正确;若乙糖溶液浓度不变,说明乙糖溶液物 质的量浓度与叶细胞的细胞液浓度相等,叶细胞净吸 水量为零,B 正确;若乙糖溶液浓度降低,说明细胞失 水,叶肉细胞可能发生了质壁分离,C 正确;若乙糖溶液 浓度升高,说明乙糖溶液物质的量浓度低于叶细胞的细胞液浓度,细胞吸水,而乙糖溶液的物质的量浓度约 为甲糖溶液的2倍,因此,叶细胞的净吸水量应是乙组 小于甲组,D 错误.该题以真实的科学研究为背景,考查 学生基于证据和逻辑进行严谨地推理、思考、分析、推测 的能力,对思维品质提出了较高要求.对中学生物学教 学回归学科本位、注重实验探究中科学思维的训练与 科学方法的掌握具有积极的导向作用.答案D题31人在剧烈奔跑运动时机体会出现一些生 理变化.回答下列问题:(1)剧烈奔跑运动时肌细胞会出现无氧呼吸,这 一呼吸方式会导致肌肉有酸痛感.(2)当进行较长时 间剧烈运动时,人体还会出现其他一些生理变化.例 如,与运动前相比,胰岛A 细胞的分泌活动会加强,分 泌胰高血糖素,该激素具有促进糖原分解和非糖物质 转化为葡萄糖(答出2点即可)等生理功能,从而使 血糖水平升高.(3)人在进行剧烈运动时会大量出汗, 因此,在大量出汗后,为维持内环境的相对稳定,可以 在饮水的同时适当补充一些电解质(或无机盐).命题评析本题以人剧烈奔跑运动时机体生理 变化为素材,主要考查了无氧呼吸、血糖调节以及水 盐平衡调节的相关知识,意在考查考生从题中获取信 息的能力,并运用所学知识对信息进行分析、推理和 解释现象的能力.胰岛B 细胞能分泌胰岛素,其作用 是促进组织细胞加速摄取、利用和储存葡萄糖,从而 使血糖水平降低;胰岛A 细胞能分泌胰高血糖素,其 作用是促进糖原分解,并促进一些非糖物质转化为葡 萄糖,从而使血糖水平升高.(1)剧烈奔跑时肌细胞会 进行无氧呼吸产生乳酸,从而使肌肉有酸痛感.(2)胰 岛A 细胞能分泌胰高血糖素,其作用是促进糖原分 解,并促进一些非糖物质转化为葡萄糖,从而使血糖 水平升高.(3)汗液中除含有水分外,还会含有一些电 解质(无机盐),故大量出汗后除了补充水分外,还应 补充电解质(无机盐).该题结合生活实例,既引导学 生注重体育锻炼的科学性,也可以激发学生了解生命 的热情,增强关爱生命的责任意识.2021年2月1日理科考试研究•综合版• 65 •□ i ^h p ^-k ^p o ,缓冲系统_ Tris-HCl缓冲系统 〇 Gly-N a O H 缓冲系统题37研究人员从海底微生物中分离到一种在 低温下有催化活性的a -淀粉酶A 3,并对其进行了研究.回答下列问题:(1) 在以淀粉为底物测定A 3酶活性时,既可检测 淀粉的减少,检测应采用的试剂是碘液,也可采用斐 林试剂检测还原糖(或葡萄糖)的增加.(2) 在A 3的分离过程中可采用聚丙烯酰胺凝胶 电泳检测其纯度,通常会在凝胶中添加S D S ,S D S 的作 用是消除蛋白质所带净电荷对迁移率的影响和使蛋白质发生变性.(3) 本实验中,研究人员在确定A 3的最适p H 时 使用了三种组分不同的缓冲系统,结果如图1所示. 某同学据图判断,缓冲系统的组分对酶活性有影响,其判断依据是在p H 相同时,不同缓冲系统条件下所 测得的相对酶活性不同.6.07.08.09.010.0P H图1(4)在制备A 3的固定化酶时,一般不宜采用包埋 法,原因是酶分子体积小,容易从包埋材料中漏出(答 出1点即可).命题评析本题比较基础,考查蛋白质的提取和 分离、固定化酶技术等相关知识,对于此类试题,需要 考生注意的细节较多,如实验的原理、实验采用的试 剂及试剂的作用、实验操作步骤等,考生在平时的学 习过程中应注意积累.(1)测定酶活性时,可以通过检 测反应物的减少或生成物的增加来反映酶活性,所 以,可以用碘液检测淀粉的减少,也可用斐林试剂检 测还原糖(或葡萄糖)的增加.(2)鉴定蛋白质纯度常 用S D S 聚丙烯酰胺凝胶电泳法,凝胶中加入S D S 可以 消除蛋白质所带净电荷对迁移率的影响,并使蛋白质 发生变性.(3)分析题中曲线可知,在p H 相同时,不 同缓冲系统条件下所测得的相对酶活性不同,可推测 缓冲系统的组分对酶活性有影响.(4)由于酶分子体 积小,容易从包埋材料中漏出,所以,固定化酶时,一 般不采用包埋法.该题通过考查S D S 这一核心组分在 聚丙烯酰胺凝胶蛋白质电泳实验中的作用,体现了高 考生物学试题继续加强对实验探究能力的考查,意在 促进中学实验教学改革.要求解释相同p H 条件下相对酶活性有差异的原因,并对所得实验结果进行深人分析,体现了非选择题注重对学生批判性思维能力的考查,意在引导学生注重思维的严谨性、逻辑性.题38植树造林、“无废弃物农业”、污水净化是 建设美丽中国的重要措施.回答下列有关生态工程的 问题:(1) 在植树造林时,一般认为,全部种植一种植物 的做法是不可取的.因为与混合种植方式所构建的生态系统相比,按照种植一种植物方式所构建的生态系 统,其抵抗力稳定性低•抵抗力稳定性的含义是生态 系统抵抗外界干扰并使自身的结构与功能保持原状 或不受损害的能力.(2) “无废弃物农业”是我国利用生态工程的原 理进行农业生产的一种模式,其做法是收集有机物质.包括人畜粪便、枯枝落叶等,采用堆肥和沤肥等多 种方式,把它们转变为有机肥料,再施用到农田中.施 用有机肥料的优点是改善了土壤结构;培育了 土壤微生物;实现了土壤养分的循环利用(答出3点即可). 在有机肥料的形成过程中,微生物起到了重要作用, 这些微生物属于生态系统组分中的分解者.(3) 在污水净化过程中,除发挥污水处理厂的作 用外,若要利用生物来回收污水中的铜、镉等金属元 素,请提供一个方案:种植能吸收这些金属元素的水 生植物,再从植物中回收金属.命题评析本题是植树造林、“无废弃物农业”、 污水净化等运用生态工程原理进行生态修复的实际 案例,考查生态系统和生态工程的相关知识,要求考 生识记生态系统的结构、稳定性以及生态工程的基本 原理等基础知识,理解生态农业的意义,能结合具体 情境准确答题.(1)生态系统的抵抗力稳定性取决于 生态系统中物种组成的复杂程度,种植一种植物,生 态系统的生物种类过少,抵抗力稳定性较低;所谓抵 抗力稳定性是指生态系统抵抗外界干扰并使自身的 结构与功能保持原状或不受损害的能力.(2)由于有 机肥料中有机物较多,故施用有机肥料可以改善土壤 结构、培育土壤微生物、实现了土壤养分的循环利用. 分解人畜粪便、枯枝败叶中的有机物质的微生物属于 分解者.(3)利用生物来回收污水中的金属元素,可以 通过种植能吸收这些金属元素的水生植物,再从植物 中回收金属.体现生态学原理和生态工程技术对生态 系统进行修复的显著优势,凸显生物方法处理污染的 优势,引导学生关注生态问题,倡导绿色发展理念,提 升生态意识.总体上,2020年全国D 卷理综试卷生物学试题,立 足基础性、综合性、应用性,注重必备知识和学科素养的 考查,很好地实现了引导教学和立德树人的功能.(收稿日期:2020-08 -21)I _ _ __ _ii_T8^w o «w o w o o o切557>S 54(321。
2020年全国Ⅱ卷高考真题生物试卷一、选择题1、新冠病毒(SARS−CoV−2)和肺炎双球菌均可引发肺炎,但二者的结构不同,新冠病毒是一种含有单链RNA的病毒。
下列相关叙述正确的是()A. 新冠病毒进入宿主细胞的跨膜运输方式属于被动运输B. 新冠病毒与肺炎双球菌均可利用自身的核糖体进行蛋白质合成C. 新冠病毒与肺炎双球菌二者遗传物质所含有的核苷酸是相同的D. 新冠病毒或肺炎双球菌的某些蛋白质可作为抗原引起机体免疫反应2、当人体的免疫系统将自身物质当作外来异物进行攻击时,可引起自身免疫病。
下列属于自身免疫病的是()A. 艾滋病B. 类风湿性关节炎C. 动物毛屑接触性鼻炎D. 抗维生素D佝偻病3、下列关于生物学实验的叙述,错误的是()A. 观察活细胞中的线粒体时,可以用健那绿染液进行染色B. 探究人体红细胞因失水而发生的形态变化时,可用肉眼直接观察C. 观察细胞中RNA和DNA的分布时,可用吡罗红甲基绿染色剂染色D. 用细胞融合的方法探究细胞膜流动性时,可用荧光染料标记膜蛋白4、关于高等植物细胞中染色体组的叙述,错误的是()A. 二倍体植物的配子只含有一个染色体组B. 每个染色体组中的染色体均为非同源染色体C. 每个染色体组中都含有常染色体和性染色体D. 每个染色体组中各染色体DNA的碱基序列不同5、取某植物的成熟叶片,用打孔器获取叶圆片,等分成两份,分别放入浓度(单位为g/mL)相同的甲糖溶液和乙糖溶液中,得到甲、乙两个实验组(甲糖的相对分子质量约为乙糖的2倍)。
水分交换达到平衡时,检测甲、乙两组的溶液浓度,发现甲组中甲糖溶液浓度升高。
在此期间叶细胞和溶液之间没有溶质交换。
据此判断下列说法错误的是()A. 甲组叶细胞吸收了甲糖溶液中的水使甲糖溶液浓度升高B. 若测得乙糖溶液浓度不变,则乙组叶细胞的净吸水量为零C. 若测得乙糖溶液浓度降低,则乙组叶肉细胞可能发生了质壁分离D. 若测得乙糖溶液浓度升高,则叶细胞的净吸水量乙组大于甲组6、河水携带泥沙流入大海时,泥沙会在入海口淤积形成三角洲。
2020年高考生物全国卷分析2020年高考生物全国卷分析2020年高考已经结束,对于许多省份来说,高考生物卷是理综卷的谢幕战。
今年,高考生物全国Ⅰ、Ⅱ、Ⅲ卷的主要特点是“回归教材”、“情境化试题比例提升”、“有着历年高考题的影子”。
一、回归教材今年的高考生物卷回归了教材,考查了学生对教材知识的掌握程度。
例如,新课标Ⅰ卷考查了新冠肺炎的相关知识,要求考生养成良好的生活惯,提高公共卫生安全意识。
在必修3中,某研究人员以小鼠为材料进行了与甲状腺相关的实验,要求考生分析实验结果。
此外,一道关于实验材料的题目也要求考生对教材中的实验进行理解。
二、情境化试题比例提升今年的高考生物卷情境化试题比例有所提升。
例如,必修3中的一道题目考查了土壤小动物对动植物遗体的分解起到的重要作用,要求考生分析叙述中的错误。
这道题目不仅考查了学生对土壤小动物的了解,还考查了学生的逻辑思维能力。
三、有着历年高考题的影子今年的高考生物卷中也出现了历年高考题的影子。
例如,必修1中的一道题目考查了真核细胞膜结构的功能,要求考生填写表格。
这道题目与2018年高考生物卷中的一道题目非常相似。
总的来说,今年的高考生物卷考查了学生对教材知识的掌握程度,注重情境化试题的提升,也有历年高考题的影子。
这对考生来说是一次很好的考验和挑战。
成分在缩手反射中,参与兴奋的传递。
参与豚鼠胰腺分泌K。
参与从土壤中吸收营养物质。
参与神经元之间的传递。
参与细胞分泌递质的功能。
过程兴奋在神经元之间传递时,参与缩手反射。
豚鼠胰腺分泌K时参与胰岛素的分泌。
植物根细胞从土壤中吸收营养物质时参与根瘤菌的共生。
细胞分泌递质时参与腹泡的分泌。
30.(节选)农业生产中的一些栽培措施可以影响作物的生理活动,促进作物的生长发育,达到增加产量等目的。
回答下列问题:1)中耕是指作物生长期中,在植株之间去除杂草并进行松土的一项栽培措施,该栽培措施对作物的作用有增加土壤通气性和保持土壤湿度的作用。
2020年普通高等学校招生全国统一考试(新课标Ⅰ卷)理科综合生物能力测试一、选择题1.新冠肺炎疫情警示人们要养成良好的生活习惯,提高公共卫生安全意识。
下列相关叙述错误的是()A. 戴口罩可以减少病原微生物通过飞沫在人与人之间的传播B. 病毒能够在餐具上增殖,用食盐溶液浸泡餐具可以阻止病毒增殖C. 高温可破坏病原体蛋白质的空间结构,煮沸处理餐具可杀死病原体D. 生活中接触的物体表面可能存在病原微生物,勤洗手可降低感染风险【答案】B【解析】【分析】新冠肺炎是由新型冠状病毒引起的疾病,该病毒不能离开活细胞独立生活。
【详解】A、戴口罩可以减少飞沫引起的病毒传播,可以在一定程度上预防新冠病毒,A正确;B、病毒只能依赖于活细胞才能存活,不能在餐桌上增殖,B错误;C、煮沸可以破坏病原体蛋白质的空间结构,进而杀死病原体,C正确;D、手可能接触到病毒,勤洗手可以洗去手上的病原体,降低感染风险,D正确。
故选B。
2.种子贮藏中需要控制呼吸作用以减少有机物消耗。
若作物种子呼吸作用所利用的物质是淀粉分解产生的葡萄糖,下列关于种子呼吸作用的叙述,错误的是()的A. 若产生的CO2与乙醇的分子数相等,则细胞只进行无氧呼吸B. 若细胞只进行有氧呼吸,则吸收O2的分子数与释放CO2的相等C. 若细胞只进行无氧呼吸且产物是乳酸,则无O2吸收也无CO2释放D. 若细胞同时进行有氧和无氧呼吸,则吸收O2的分子数比释放CO2的多【答案】D【解析】【分析】呼吸底物是葡萄糖时,若只进行有氧呼吸,则消耗的氧气=生成的二氧化碳量;若只进行无氧呼吸,当呼吸产物是酒精时,生成的酒精量=生成的二氧化碳量。
【详解】A、若二氧化碳的生成量=酒精的生成量,则说明不消耗氧气,故只有无氧呼吸,A正确;B、若只进行有氧呼吸,则消耗的氧气量=生成的二氧化碳量,B正确;C、若只进行无氧呼吸,说明不消耗氧气,产乳酸的无氧呼吸不会产生二氧化碳,C正确;D、若同时进行有氧呼吸和无氧呼吸,若无氧呼吸产酒精,则消耗的氧气量小于二氧化碳的生成量,若无氧呼吸产乳酸,则消耗的氧气量=二氧化碳的生成量,D错误。
2020年高考生物试题全国II卷评析
2020年高考全国I卷生物试题保持一贯的风格特征,稳中有进,突出应用性和创新性助力推进索质教有;同时在考查内容试题呈现方式等方面体现出综合和灵活多变的特点,便于更好地发挥高考区分选才和引导教学的功能。
■高考新动向1.试题注重回归教材,引导考生关注基础知识今年高考生物试题强调对基础知识的考查以及对主干知识的拓展与延伸,如第30题考查动物生命活动的调节,其中考查了教材中神经调节与体液调节的比较,这就要求考生在熟悉教材的同时能够准确运用教材语言进行规范答题。
2.试题综合性增强,强调知识间的联系与以往的高考生物试题相比,今年高考生物试题中,一道题目中涉及的知识点有所增加,章节间的跨度增大,且知识间的联系增强,如第31题以生态系统作为主线进行考查,题中还涉及光合作用和呼吸作用等知识,强调知识模块间的组合,对考生的综合运用能力要求较高。
3.联系生活实际与生产实践,倡导学以致用试题更加注重引导考生运用生物学知识解决实际问题,如第2题以马铃薯块茎的储藏为背最,引导考生利用所学知识解释有关现象;第4题从日常生活中会遇到的人体失水问题切入,考查内环境稳态和水盐平衡调节的相关知识。
4.关注生态文明,倡导环境保护理念高考生物试题坚持学科素养导向,着意传递保。
2020年高考生物试题解析全国1卷全国2卷全国3卷2020年全国1卷高考理综生物试题解析1.新冠肺炎疫情警示人们要养成良好的生活习惯,提高公共卫生安全意识。
下列相关叙述错误的是()A.戴口罩可以减少病原微生物通过飞沫在人与人之间的传播B.病毒能够在餐具上增殖,用食盐溶液浸泡餐具可以阻止病毒增殖C.高温可破坏病原体蛋白质的空间结构,煮沸处理餐具可杀死病原体D.生活中接触的物体表面可能存在病原微生物,勤洗手可降低感染风险【答案】B新冠肺炎是由新型冠状病毒引起的疾病,该病毒不能离开活细胞独立生活。
【解析】A、戴口罩可以减少飞沫引起的病毒传播,可以在一定程度上预防新冠病毒,A正确;B、病毒只能依赖于活细胞才能存活,不能在餐桌上增殖,B错误;C、煮沸可以破坏病原体蛋白质的空间结构,进而杀死病原体,C正确;D、手可能接触到病毒,勤洗手可以洗去手上的病原体,降低感染风险,D正确。
故选B。
2.种子贮藏中需要控制呼吸作用以减少有机物的消耗。
若作物种子呼吸作用所利用的物质是淀粉分解产生的葡萄糖,下列关于种子呼吸作用的叙述,错误的是()A.若产生的CO2与乙醇的分子数相等,则细胞只进行无氧呼吸B.若细胞只进行有氧呼吸,则吸收O2的分子数与释放CO2的相等C.若细胞只进行无氧呼吸且产物是乳酸,则无O2吸收也无CO2释放D.若细胞同时进行有氧和无氧呼吸,则吸收O2的分子数比释放CO2的多【答案】D呼吸底物是葡萄糖时,若只进行有氧呼吸,则消耗的氧气=生成的二氧化碳量;若只进行无氧呼吸,当呼吸产物是酒精时,生成的酒精量=生成的二氧化碳量。
【解析】A、若二氧化碳的生成量=酒精的生成量,则说明不消耗氧气,故只有无氧呼吸,A正确;B、若只进行有氧呼吸,则消耗的氧气量=生成的二氧化碳量,B正确;C、若只进行无氧呼吸,说明不消耗氧气,产乳酸的无氧呼吸不会产生二氧化碳,C正确;D、若同时进行有氧呼吸和无氧呼吸,若无氧呼吸产酒精,则消耗的氧气量小于二氧化碳的生成量,若无氧呼吸产乳酸,则消耗的氧气量=二氧化碳的生成量,D错误。
海南省2020年普通高中学业水平选择性考试生物注意事项:1.答卷前,考生务必将自己的姓名、准考证号填写在答题卡上。
2.回答选择题时,选出每小题答案后,用铅笔把答题卡上对应题目的答案标号涂黑。
如需改动,用橡皮擦干净后,再选涂其他答案标号。
回答非选择题时,将答案写在答题卡。
写在本试卷上无效。
3.考试结束后,将本试卷和答题卡一并交回。
一、选择题:本题共20小题,共50分。
其中第1~10小题,每小题2分;第11~20小题,每小题3分。
在每小题给出的四个选项中,只有一项是符合题目要求的。
1.下列关于人体脂质的叙述,正确的是A.组成脂肪与糖原的元素种类不同B.磷脂水解的终产物为甘油和脂肪酸C.性激素属于固醇类物质,能维持人体第二性征D.维生素D是构成骨骼的主要成分,缺乏维生素D会影响骨骼发育2.研究人员在调査某沙地的植物群落演替时,发现其自然演替顺序为:一年生草本→多年生草本→多年生亚灌木→多年生灌木。
下列有关叙述错误的是A.多年生草本群落在争夺阳光和空间方面比一年生草本群落更有优势B.与草本群落相比,灌木群落的垂直结构更加复杂C.多年生亚灌木群落里有草本和亚灌木,其自我调节能力比多年生灌木群落更强D.该沙地主要植被是多年生灌木,与其根系发达,抗风和吸水能力较强有关3.细胞可以清除功能异常的线粒体,线粒体也可以不断地分裂和融合,以维持细胞内线粒体的稳态。
下列有关线粒体的叙述,错误的是A.线粒体具有双层膜结构,内、外膜上所含酶的种类相同B.线粒体是真核细胞的“动力车间”,为细胞生命活动提供能量C.细胞可通过溶酶体清除功能异常的线粒体D.细胞内的线粒体数量处于动态变化中4.正常人体体温的昼夜周期性波动称为体温日节律。
下列有关体温日节律的叙述,错误的是A.因年龄和性别不同而存在差异B.是机体内环境稳态的一种表现C.通过神经调节来维持D.有利于机体适应昼夜变化5.在生态系统中,植物所固定的太阳能或所制造的有机物质称为初级生产量,其中一部分用于自身的呼吸消耗,余下部分称为净初级生产量。
海南省2020年普通高中学业水平选择性考试生物注意事项:1.答卷前,考生务必将自己的姓名、准考证号填写在答题卡上。
2.回答选择题时,选出每小题答案后,用铅笔把答题卡上对应题目的答案标号涂黑。
如需改动,用橡皮擦干净后,再选涂其他答案标号。
回答非选择题时,将答案写在答题卡。
写在本试卷上无效。
3.考试结束后,将本试卷和答题卡一并交回。
一、选择题:本题共20小题,共50分。
其中第1~10小题,每小题2分;第11~20小题,每小题3分。
在每小题给出的四个选项中,只有一项是符合题目要求的。
1.下列关于人体脂质的叙述,正确的是A.组成脂肪与糖原的元素种类不同B.磷脂水解的终产物为甘油和脂肪酸C.性激素属于固醇类物质,能维持人体第二性征D.维生素D是构成骨骼的主要成分,缺乏维生素D会影响骨骼发育2.研究人员在调査某沙地的植物群落演替时,发现其自然演替顺序为:一年生草本→多年生草本→多年生亚灌木→多年生灌木。
下列有关叙述错误的是A.多年生草本群落在争夺阳光和空间方面比一年生草本群落更有优势B.与草本群落相比,灌木群落的垂直结构更加复杂C.多年生亚灌木群落里有草本和亚灌木,其自我调节能力比多年生灌木群落更强D.该沙地主要植被是多年生灌木,与其根系发达,抗风和吸水能力较强有关3.细胞可以清除功能异常的线粒体,线粒体也可以不断地分裂和融合,以维持细胞内线粒体的稳态。
下列有关线粒体的叙述,错误的是A.线粒体具有双层膜结构,内、外膜上所含酶的种类相同B.线粒体是真核细胞的“动力车间”,为细胞生命活动提供能量C.细胞可通过溶酶体清除功能异常的线粒体D.细胞内的线粒体数量处于动态变化中4.正常人体体温的昼夜周期性波动称为体温日节律。
下列有关体温日节律的叙述,错误的是A.因年龄和性别不同而存在差异B.是机体内环境稳态的一种表现C.通过神经调节来维持D.有利于机体适应昼夜变化5.在生态系统中,植物所固定的太阳能或所制造的有机物质称为初级生产量,其中一部分用于自身的呼吸消耗,余下部分称为净初级生产量。
2020高考全国二卷生物试题分析解析解读2020年高考生物试题围绕“一核四层四翼”高考评价体系,坚持稳中有进的风格特征,充分发挥生物学科育人功能。
第一部分:以现实情境为载体,落实立德树人。
全国Ⅱ卷生物试题1以为考查载体,重点考查了致病机理、其与肺炎双球菌遗传物质等方面的区别以及机体对其免疫应答等。
试题2考查自身免疫病实例,创设现实情境,设置问题,全面彰显高考育人功能。
第二部分:基于学科素养导向,着力关键能力考查。
全国Ⅱ卷生物试题5、6题分别考查植物细胞吸水和失水、群落的演替和进化相关知识,呈现方式新颖,以考生知识获取能力为主要考查内容。
试题30(1)考查对实验条件补充,30题(2)(3)着重对实验现象进行解释,试题37考查SDS在聚丙烯酰胺凝胶电泳中的作用等,考查实验操作和考生能力。
第三部分:理论联系生活,助力德智体美劳全面发展。
全国Ⅱ卷生物试题29、31题分别设置以大豆蛋白在人体内经过消化道中酶作用后形成小肽情境和人体剧烈奔跑运动时机体出现的生理变化情境为载体,突出应用性的考查。
试题38考查植树造林、无废弃物农业、污水净化等建设美丽中国的重要措施中关于生态工程的相关问题,向考生传递保护环境的社会意识与建设生态文明的使命担当。
第四部分:主干知识考查突出,凸显生物学科特色。
今年的全国Ⅱ卷生物试题涉及了基础实验操作、高等植物细胞中染色体组概念和基因自由组合定律及应用等主干知识重点。
这些试题考查了学生对高中生物知识的理解和掌握程度。
为备战高考,学生需要树立大观念,设计大单元。
例如,今年的试题从到免疫系统的防卫功能过强引发疾病,都为“动物和人体生命活动调节”大单元相关内容。
研究单元的设计可以帮助学生将知识、技能与素养建立联系,构成一个完整的研究故事,有助于学生对知识的深入理解和迁移应用,也有助于发展学生的生命观念。
近几年的高考生物试题注重学生的理解能力、实验探究能力、获取信息能力以及综合运用能力的培养,考题更灵活。
2020年普通高等学校招生全国统一考试理综生物(全国卷Ⅱ)一、选择题1.新冠病毒(SARS-CoV-2)和肺炎双球菌均可引发肺炎,但二者的结构不同,新冠病毒是一种含有单链RNA的病毒。
下列相关叙述正确的是()A.新冠病毒进入宿主细胞的跨膜运输方式属于被动运输B.新冠病毒与肺炎双球菌均可利用自身的核糖体进行蛋白质合成C.新冠病毒与肺炎双球菌二者遗传物质所含有的核苷酸是相同的D.新冠病毒或肺炎双球菌的某些蛋白质可作为抗原引起机体免疫反应解析:病毒进入宿主细胞不属于跨膜运输,A错误;病毒没有细胞结构,无核糖体等细胞器,B错误;新冠病毒属于RNA病毒,遗传物质是RNA,肺炎双球菌的遗传物质是DNA,两者的核苷酸不同,C错误;病毒、细菌等病原体表面的蛋白质物质可以作为抗原引起机体免疫反应,D正确。
2.当人体的免疫系统将自身物质当作外来异物进行攻击时,可引起自身免疫病。
下列属于自身免疫病的是()A.艾滋病 B.类风湿性关节炎C.动物毛屑接触性鼻炎 D.抗维生素D佝偻病解析:艾滋病属于免疫缺陷病,是免疫过弱导致;类风湿性关节炎和系统性红斑狼疮属于自身免疫病,是免疫过强导致;动物毛屑接触性鼻炎属于过敏反应,是免疫过强导致;抗维生素D佝偻病属于伴X显性遗传病。
答案选B。
3.下列关于生物学实验的叙述,错误的是()A.观察活细胞中的线粒体时,可以用健那绿染液进行染色B.探究人体红细胞因失水而发生的形态变化时,可用肉眼直接观察C.观察细胞中RNA和DNA的分布时,可用吡罗红甲基绿染色剂染色D.用细胞融合的方法探究细胞膜流动性时,可用荧光染料标记膜蛋白解析:细胞无法直接用肉眼观察,必须借助显微镜才能观察,B错误。
4.关于高等植物细胞中染色体组的叙述,错误的是()A.二倍体植物的配子只含有一个染色体组B.每个染色体组中的染色体均为非同源染色体C.每个染色体组中都含有常染色体和性染色体D.每个染色体组中各染色体DNA的碱基序列不同解析:染色体组是由一组非同源染色体组成,非同源染色体中DNA的碱基序列不同,BD正确;二倍体有两个染色体组,它的配子只有一个染色体组,A正确;绝大多数植物是没有性染色体的,C错误。
2020年高考生物试题围绕“一核四层四翼”高考评价体系,坚持一贯的以稳为主、稳中有进的风格特征,充分发挥生物学科育人功能。
1.以现实情境为载体,落实立德树人。
全国Ⅱ卷生物试题1以当今最热门的新型冠状病毒话题为考查载体,重点考查了新型冠状病毒致病机理、其与肺炎双球菌(引发肺炎的另一种病原微生物)遗传物质等方面的区别以及机体对其免疫应答等,让考生从生物学角度加深对新型冠状病毒的认识,引导他们关注社会热点问题的同时,树立正确的世界观、科学观和方法论,相信科学,尊重事实,坚定人类必定战胜病毒的信心。
战胜病毒,需依靠自身强大的免疫系统功能,试题2就是从免疫系统防卫功能过强而引起的自身免疫病为载体,考查自身免疫病实例。
本题为教材基础知识,难度较低,创设现实情境,设置问题,全面彰显高考育人功能。
2.基于学科素养导向,着力关键能力考查。
关键能力是指即将进入高等学校的学习者在面对与学科相关的生活实践或学习探索问题情境时,高质量地认识问题、分析问题、解决问题所必须具备的能力。
全国Ⅱ卷生物试题5、6题分别考查植物细胞吸水和失水、群落的演替和进化相关知识,试题呈现方式新颖,以考生知识获取能力为主要考查内容,以区分学生综合能力的高低。
而全国Ⅱ卷生物试题30(1)考查对实验条件补充,30题(2)(3)着重对实验现象进行解释,试题37考查SDS在聚丙烯酰胺凝胶电泳中的作用等,考查实验操作,同时考查考生能否根据实验目的和要求,完善实验条件,科学收集、处理并解释实验数据,运用书面语言准确表达自己的看法。
3.理论联系生活,助力德智体美劳全面发展。
全国Ⅱ卷生物试题29、31题分别设置以大豆蛋白在人体内经过消化道中酶作用后形成小肽情境和人体剧烈奔跑运动时机体出现的生理变化情境为载体,突出应用性的考查,完美的将生物知识融入进现实生活,引导考生能够有意识地将所学知识和技能应用于与生活相关的问题解决中。
试题38考查植树造林、“无废弃物农业”、污水净化等建设美丽中国的重要措施中关于生态工程的相关问题,向考生传递保护环境的社会意识与建设生态文明的使命担当。
4.主干知识考查突出,凸显生物学科特色。
全国Ⅱ卷生物试题3、4、32题分别考查教材中基础实验操作、高等植物细胞中染色体组概念和基因自由组合定律及应用。
主干知识重点突出,考查学生对高中生物知识理解并掌握基本的生物学知识的程度。
明确目标,备战高考
1.树立大观念,设计大单元。
今年全国Ⅱ卷生物试题中,从第1题的新型冠状病毒到
第2题的免疫系统的防卫功能过强引发疾病,都为“动物和人体生命活动调节”大单元相关内容;第6题将群落演替与进化联系在一起考查。
因为部分考生对知识的理解是“成块”的,前后知识是脱节的,所以在高考等大型考试中知识整合在一起考查时,考生的问题便会暴露出来,因此在一轮和二轮复习中,“大单元教学”可以弥补这一点,一个学习单元使知识、技能与素养建立联系,构成一个完整的学习故事,有助于学生对知识的深入理解和迁移应用,也有助于发展学生的生命观念。
2.系统梳理,使知识结构化,使思维活跃化。
结合近几年的高考生物试题发现,高考重视学生的理解能力、实验探究能力、获取信息能力以及综合运用能力的培养,考题更灵活。
教师应注意精选题目,变式训练;专题复习,突破难点;注意归类,及时纠错等。
三轮复习注意精细,课堂可以围绕着易混淆概念辨析、典型例题分析、常考生物术语记诵环节展开,合理规划小专题,如光合作用和呼吸作用图表、细胞分裂、提高农作物产量的措施、遗传基本规律模型、病毒与免疫、生态文明等。
3.重视实验探究,使能力具体化。
高考生物越来越重视对考生科学思维和科学探究能力的考查,但学生普遍存在动手机会少,实验理解差,设计能力弱等问题,所以应尽可能创造条件让学生做实验、搞清变
量的关系,提供多种课题,鼓励学生设计实验。
4.“高考式模拟”常态化。
高三限时作业应包括“记”“思”“练”三环节,“记”即对常考生物术语、高频考点等记诵,“思”即知识如何应用,“练”每天时长30分钟,可以捆绑式“6道选择题+3道大题”或“5道大题”题量。
检测时题量与题型严格按照高考要求,命题时注重新情境的引入、考查学生的知识、能力和素养,培养学生的综合能力和创新思维。