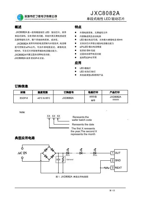
LED显示驱动芯片原理图
- 格式:doc
- 大小:254.50 KB
- 文档页数:6
MAX7219是MAXIM公司生产的串行输入/输出共阴极数码管显示驱动芯片,一片MAX7219可驱动8个7段(包括小数点共8段)数字LED、LED条线图形显示器、或64个分立的LED发光二级管。
该芯片具有10MHz传输率的三线串行接口可与任何微处理器相连,只需一个外接电阻即可设置所有LED的段电流。
它的操作很简单,MCU只需通过模拟SPI三线接口就可以将相关的指令写入MAX7219的内部指令和数据寄存器,同时它还允许用户选择多种译码方式和译码位。
此外它还支持多片7219串联方式,这样MCU就可以通过3根线(即串行数据线、串行时钟线和芯片选通线)控制更多的数码管显示。
MAX7219的外部引脚分配如图1所示及内部结构如图2所示。
图1 MAX7219的外部引脚分配图2 MAX7219的内部引脚分配各引脚的功能为:DIN:串行数据输入端DOUT:串行数据输出端,用于级连扩展LOAD:装载数据输入CLK:串行时钟输入DIG0~DIG7:8位LED位选线,从共阴极LED中吸入电流SEG A~SEG G DP 7段驱动和小数点驱动ISET:通过一个10k电阻和Vcc相连,设置段电流MAX7219有下列几组寄存器:(如图3)MAX7219内部的寄存器如图3,主要有:译码控制寄存器、亮度控制寄存器、扫描界限寄存器、关断模式寄存器、测试控制寄存器。
编程时只有正确操作这些寄存器,MAX7219才可工作。
图 3 MAX7219内部的相关寄存器分别介绍如下:(1)译码控制寄存器(X9H)如图4所示,MAX7219有两种译码方式:B译码方式和不译码方式。
当选择不译码时,8个数据为分别一一对应7个段和小数点位;B译码方式是BCD译码,直接送数据就可以显示。
实际应用中可以按位设置选择B译码或是不译码方式。
图4 MAX7219的译码控制寄存器(2)扫描界限寄存器(XBH)如图5所示,此寄存器用于设置显示的LED的个数(1~8),比如当设置为0xX4时,LED 0~5显示。
多功能LED译码显示驱动IC PS7219 1 引言PS7219是由力源公司自行研制、开发的一款新型多功能8位LED显示驱动IC。
接口采用三线SPI方式,用户只需简单修改内部相关的控制或数字RAM,便可很容易地实现多位LED显示。
在性能上PS7219与MAXIM 公司的MAX7219完全兼容,并增加了位闪等功能。
PS7219具有多个级联特性,为大屏幕LED显示提供了方便。
在理论上,只需三根用户I/O口控制线,便可以实现无穷多的LED级联显示。
在实际应用中,已实现了149片PS7219级联,可以控制1192位LED 显示。
2 PS7219特点与引脚说明PS7219的特点:★ 串行接口(16位控制字);★ 8位共阴级LED显示驱动;★ 显示位数1~8,可数字调节;★ 按位进行BCD译码/不译码数字制;★ 16级亮度数字控制;★ 上电LED全熄;★ 提供位闪功能;★ 多个PS7219级联可实现任意多的LED显示;★ 宽24脚双列直插模块封装。
PS7219引脚图如图1所示。
引脚功能说明见表1。
3 PS7219内部结构如图2 所示,PS7219由六部分组成。
图2 PS7219内部组成框图图1 PS7219引脚排列3.1 串行输入缓冲部分主要功能是与外部控制信号接口,将控制命令串行读入,并进行串并转换,供控制器读取。
3.2 控制器是整个IC的核心部分。
它先将输入缓冲部分的控制字读入处理,根据其地址值送到相应的控制RAM或数字RAM,同时将数据送入串行同步输出部分,以便在下一个控制字输入周期,将其串行输出。
3.3 控制RAM数据RAM这两部分一起控制LED译码显示部分,实现不同功能及字符的显示。
控制RAM包括:空操作寄存器,译码模式控制寄存器,亮度控制寄存器,掉电控制寄存器,闪烁控制寄存器,测试控制寄存器和扫描界线寄存器。
数据RAM包括:数据1—8寄存器。
3.4 LED译码显示根据控制RAM和数据RAM的不同值,来实现相应的显示功能。
产品说明书1、概述AiP1668 是一款3 线串口共阴极10 段7 位或13 段4 位带10*2 位键盘扫描的LED 驱动控制专用电路,它内置三线串行通讯接口,RC 振荡器,具有八级辉度可调,广泛适用于各种LED 面板场合。
其主要特点如下:内置显示RAM显示模式软件可调显示辉度软件可调10*2 扫描按键矩阵三线串行接口(CLK,STB,DIO)内置RC 振荡封装形式:SOP24/SSOP24(0.635mm)/QFN24应用领域:LED显示面板场合,例如微波炉,电磁炉,热水器等家电产品。
订购信息:管装:产品型号封装形式打印标识管装数盒装管盒装数箱装盒箱装数备注说明AiP1668SA.TB SOP24 AiP1668 30PCS/管80管/盒2400PCS/盒10盒/箱24000PCS/箱塑封体尺寸:15.4mm×7.5mm引脚间距:1.27mmAiP1668VB.TB SSOP24 AiP1668 60PCS/管160管/盒9600PCS/盒10盒/箱96000PCS/箱塑封体尺寸:8.7mm×3.9mm引脚间距:0.635mm编带:产品型号封装形式打印标识编带盘装数编带盒装数箱装数备注说明AiP1668SA.TR SOP24 AiP1668 1000PCS/盘1000PCS/盒8000PCS/箱塑封体尺寸:15.4mm×7.5mm引脚间1.27mmAiP1668VB.TR SSOP24 AiP1668 2500PCS/盘5000PCS/盒40000PCS/箱塑封体尺寸:8.7mm×3.9mm引脚间0.635mmAiP1668QB.TR QFN24 AiP1668 1000PCS/盘5000PCS/盒40000PCS/箱塑封体尺寸:4mm×4mm引脚间0.5mm注:如实物与订购信息不一致,请以实物为准。
2、引脚排列图及引脚说明2.1、引脚排列图2.2、引脚说明引脚符号I/O 功能1 DIO IO 数据口,N 管开漏输出,内置上拉电阻2 CLK I 时钟口3 STB I 片选口4 K1 I 按键输入口,内置下拉电阻5 K2 I 按键输入口,内置下拉电阻6 VDD —电源7 SEG1/KS1 O 段输出/按键扫描输出,P 管开漏输出8 SEG2/KS2 O 段输出/按键扫描输出,P 管开漏输出9 SEG3/KS3 O 段输出/按键扫描输出,P 管开漏输出10 SEG4/KS4 O 段输出/按键扫描输出,P 管开漏输出11 SEG5/KS5 O 段输出/按键扫描输出,P 管开漏输出12 SEG6/KS6 O 段输出/按键扫描输出,P 管开漏输出13 SEG7/KS7 O 段输出/按键扫描输出,P 管开漏输出14 SEG8/KS8 O 段输出/按键扫描输出,P 管开漏输出15 SEG9/KS9 O 段输出/按键扫描输出,P 管开漏输出16 SEG10/KS10 O 段输出/按键扫描输出,P 管开漏输出17 SEG12/GRID7 O 段/位复用输出,P/N 管开漏输出18 SEG13/GRID6 O 段/位复用输出,P/N 管开漏输出19 SEG14/GRID5 O 段/位复用输出,P/N 管开漏输出20 GRID4 O 位输出,N 管开漏输出21 GRID3 O 位输出,N 管开漏输出22 GND —地23 GRID2 O 位输出,N 管开漏输出24 GRID1 O 位输出,N 管开漏输出3、电特性3.1、极限参数(除非有特殊说明,否则T amb=25℃,GND=0V)参数名称符号条件额定值单位电源电压VDD —-0.5~+7.0 V逻辑输入电压V IN —-0.5~VDD+0.5 V输出高电平驱动(SEG)I O1 —-50 mA 输出低电平驱动(GRID)I O2 —+150 mA 工作温度T amb —-40~+85 ℃储存温度T stg —-65~+150 ℃焊接温度T L 10 秒250 ℃3.2、推荐使用条件参数名称符号最小典型最大单位逻辑电源电压VDD 3 5 5.5 V高电平输入电压V IH 0.7VDD —VDD V低电平输入电压V IL 0 —0.2VDD V 3.3、电气特性3.3.1、直流参数(除非有特殊说明,否则VDD=5V,GND=0V)参数符号测试条件最小典型最大单位输出高电平驱动I OH1 V O=VDD-2V,SEGn -20 -25 -40 mAI OH2 V O=VDD-3V,SEGn -20 -30 -50 mA输出低电平驱动I OL V O= 0.3V,GRIDn 80 100 —mA I DO V O=0.4V,DIO 4 8 —mA高电平输出电流容许量I TOLSG V O=VDD-3V,SEGn —— 5 % 输入高电平电压V IH CLK、DIO、STB 0.7VDD ——V 输入低电平电压V IL CLK、DIO、STB ——0.2VDD V滞后电压 V H CLK 、DIO 、STB—0.35 — V VIN=VDD ,STB 、CLK 、DIO ——±1输入漏电流 I I VIN=GND ,STB 、CLK——±1uA VIN=GND ,DIO100 200 400 静态电流 I DD 无负载,VIN=VDD110 130 150 uA 输入上拉电阻 R IP DIO—24—K Ω输入下拉电阻 R LK1~K2— 10—K Ω 3.3.2、交流参数 1(除非有特殊说明,否则 VDD=4.5~5.5V ,GND=0V )参数 符号 测试条件 最小 典型 最大 单位 振荡频率 f OSC —— 400 — KHz 传输延迟时间 t PLZ CLK →DIO— — 300 ns t PZL C L =15pF, R L =10K Ω — — 100 ns上升时间 t SEGn — — 2 us C =300pFt TZH GRIDn— — 0.5 us 下降时间 t THZ C L =300pF ,SEGn 、GRIDn— — 120 us 最大时钟频率 F max占空比 50%1——MHz3.3.3、交流参数 2(除非有特殊说明,否则 VDD=4.5~5.5V ,GND=0V )参数 符号 测试条件 最小 典型 最大 单位 时钟脉冲宽度 PW CLK — 400 — — ns 选通脉冲宽度 PW STB —1——us数据建立时间 t SETUP —100 — — ns 数据保持时间 t HOLD—100 ——nsCLK →STB 时间t CLK —STBCLK ↑→STB ↑ 1 — — us 等待时间t WAIT CLK ↑→CLK ↓1 ——usPW STBSTBPW CLKPW CLKt CLK-STBCLKt SETUP t HOLD tPZLt PLZDIO3、在SEG1-SEGn 上面串联二极管,如下图所示:4.6、初始化流程图开始设置显示模式设置数据指令设置显示地址初始化设置清空显示RAM(对所有RAM写0)显示控制指令主程序注:1、显示模式设置用来选择驱动显示屏的段位数,需根据用户实际的硬件连接来选择,一般只在初始化部分设置。
1、概述AIP1616 是LED 驱动控制专用电路,内部集成有MCU 数字接口、数据锁存器等电路。
本产品主要应用于VCR、VCD、DVD 及家庭影院等产品的显示屏驱动。
其主要特点如下:采用CMOS 工艺显示模式(7 段×4 位)辉度调节电路(占空比8 级可调)串行接口(CLK,STB,DIO)内置RC 振荡(450KH z±5%)内置上电复位电路封装形式:SOP162、引脚排列图及引脚说明2.1、引脚排列图2.2、引脚说明7 输出(段)SEG3 段输出,P 管开漏输出。
8 输出(段)SEG4 段输出,P 管开漏输出。
9 输出(段)SEG5 段输出,P 管开漏输出。
10 输出(段)SEG6 段输出,P 管开漏输出。
11 输出(段)SEG7 段输出,P 管开漏输出。
12 输出(位)GRID4 位输出,N 管开漏输出。
13 输出(位)GRID3 位输出,N 管开漏输出。
14 逻辑地GND 接系统地15 输出(位)GRID2 位输出,N 管开漏输出。
16 输出(位)GRID1 位输出,N 管开漏输出。
3、电特性3.1、极限参数(GND=0V,T amb=25℃)参数名称符号条件额定值单位逻辑电源电压V DD -0.5~+7.0 V 逻辑输入电压V I1 -0.5~V DD+0.5VLED Seg 驱动输出电流I O1 -50mALED Grid 驱动输出电流I O2 +200mA功率损耗P D 400mW工作温度Topt -40~+80 ℃储存温度Tstg -65~+150 ℃焊接温度T L 10 秒250 ℃3.2、推荐使用条件(Ta= -20℃~+70℃,GND=0V)参数名称符号最小典型最大单位逻辑电源电压V DD 3 5 5.5 V 高电平输入电压V IH 0.7V DD - V DDV低电平输入电压V IL 0 - 0.3V DDV3.3、电气特性4、时序图与端口操作说明、指令系统介绍4.1、时序图4.2、显示寄存器地址和显示模式该寄存器存储通过串行接口从外部器件传送到AIP1616 的数据,地址分配如下:xxHL(低四位) xxHU(高四位) xxHL(低四位) xxHU(高四位)B0 B1 B2 B3 B4 B5 B6 B7 B0 B1 B2 B3 B4 B5 B6 B700HL 00HU 01HL 01HU GRID1 02HL 02HU 03HL 03HU GRID2 04HL 04HU 05HL 05HU GRID3 06HL 06HU 07HL 07HU GRID4 08HL 08HU 09HL 09HU GRID5 0AHL 0AHU 0BHL 0BHU GRID6 0CHL 0CHU 0DHL 0DHU GRID74.3、串行数据传输格式接收1 个bit 在时钟的上升沿操作。
产品概述UCS2903是三通道LED驱动控制专用电路,内部集成有MCU数字接口、数据锁存器、LED高压驱动等电路。
通过外围MCU控制实现该芯片的单独辉度、级联控制实现户外大屏的彩色点阵发光控制。
产品性能优良,质量可靠。
主要特点l单线数据传输l内置双RC振荡,并根据数据线上信号进行时钟同步,在接受完本单元的数据后能自动将后续数据进行整形转发l线性传输时,可无限级联l任意两点传输距离超过10米而无需增加任何电路l数据传输频率800K/秒,可实现画面刷新速率30帧/秒时,不小于1024点l PWM控制端能够实现256级调节,扫描频率1.6MHz/sl芯片VDD内置5V稳压管。
l输出端口耐压24Vl采用预置17mA/通道恒流模式。
恒流精度高,片内误差《3%,片间误差《6%。
l可通过外接电阻改变恒流值大小l在上电后没有信号输入的情况下,亮蓝灯引出端排列(DIP8,SOP8)OUTR VDDOUTG VROUTB DINGND DO引出端功能UCS2903序号符号功能描述1 OUTR Red(红) PWM控制输出2 OUTG Green(绿) PWM控制输出3 OUTB Blue(蓝) PWM控制输出4 GND 接地5 DOUT 显示数据级联输出(800K)6 DIN 显示数据输入(800K)7 VR 外接电阻不同改变恒流输出值,悬空为17mA8最大额定值(如无特殊说明,T A=25℃,V SS=0V)参数符号范围单位逻辑电源电压V DD+6.0~+7.0 V输出端口耐压V OUT24 V逻辑输入电压V I1 −0.5~V DD+0.5 V工作温度T opt−40~+85 ℃储存温度T stg−55~+150 ℃推荐工作范围(如无特殊说明,T A=−20~+70℃,V SS=0V)参数符号最小典型最大单位测试条件逻辑电源电压V DD- 6 - V -高电平输入电压V IH0.7V DD- V DD V -低电平输入电压V IL0 - 0.3V DD V -电气参数(如无特殊说明,T A=−20~+70℃,V DD=4.5~5.5V,V SS=0V)参数符号最小典型最大单位测试条件低电平输出电流I OL1 - 17- mA R,G,B(VR悬空)低电平输出电流I dout10 - - mA V O=0.4V,D OUT 输入电流I I- - ±1 µA V I=V DD /V SS输出管脚电流Isink 35 40 mA高电平输入电压V IH0.7V DD- V D IN,SET低电平输入电压V IL- - 0.3V DD V D IN,SET 滞后电压V H- 0.35 - V D IN,SET开关特性(如无特殊说明,T A=−20~+70℃,V DD=4.5~5.5V,V SS=0V)参数符号最小典型最大单位测试条件F OSC1 - 800 - kHz - 振荡频率F OSC2 - - kHz -传输延迟时间t PLZ- - 300 nsC L=15pF,D IN→D OUT,R L=10kΩ下降时间t THZ- - 120 µs C L=300pF,OUTR/OUTG/OUTB数据传输率F MAX800 - - Kbps 占空比50%输入电容C I- - 15 pF -功能说明芯片采用单线通讯方式,采用归零码的方式发送信号。
第五节、电子原器件原理1、74HC2451脚为控制端,19脚为使能端;当1脚为高电平、19脚低为低电平时信号从2、 3、 4、 5、 6、 7、 8、 9 脚输入;18、17、16、15、14、13、12、11脚输出信号;当1脚为低电平、19脚低为低电平时信号从18、17、16、15、14、13、12、11脚输入;2、 3、 4、 5、 6、 7、8、 9位输出信号;10脚为GND,20脚为+5V;(输入信号从排针上来,一般为红;绿;锁存;时钟;使能;A B C D 信号;这些信号一般分到2个245的针脚上,然后输出到595(红;绿;锁存;时钟);138(A BC D);和输出的排针上(锁存;时钟)2、74HC1383线—8线译码器HC138有三个地址输入(A0-A2),三个选通输入(STA,-STB,-STC)和八个输出(-Y0 -- -Y7)。
当STA为高电平,-STB 和-STC为低电平时器件被选通,A0-A2K可确点-Y0 -- -Y7中的一个以低电平呈现,对于STA,-STB,-STC的其它任何组合,-Y0 -- -Y7均为高电平。
A0---A1地址输入端 STA---选通端 -STB.-STC--选通端(低电平有效)-Y0--- -Y1输出端(低电平有效) GND---地VCC---电源A0—A2一般为A:B:C信号 Y0—Y7信号输出端,输出到4953的2,4脚上;有时使能信号也245到138(第5脚)上,此信号又从138上输出到排针。
3、74HC5958位移位寄存器(串行输入,3S并行锁存输出)HC595内含8位串入,串/并出移位寄存器和8位三态输出锁存器。
寄存器和锁存器分别有各自的时钟输入(CPsr和CPla)。
当CPsr从低到高电平跳变时,串行输入数据(DS)移入寄存器。
当CPla从低到高电平跳变时,寄存器的数据置入锁存器。
清除端(-CR)的低电平仅对寄存器复位(Q7S 为低电平)。
P9813的应用原理图1. 引言P9813是一种数字灯带驱动芯片,可广泛应用于LED照明系统中。
本文将介绍P9813的应用原理图,帮助读者了解其工作原理和连接方式。
2. 原理图连接方式P9813芯片可通过以下方式连接到LED照明系统中:•[Step 1] 将P9813芯片的VDD引脚连接到正5V的电源上,保持稳定的电压供应。
•[Step 2] 将P9813芯片的GND引脚连接到电源的地线上,确保电路的接地正常。
•[Step 3] 将P9813芯片的DIN引脚连接到控制器的数据输出引脚,用于接收控制器发送的数据信号。
•[Step 4] 将P9813芯片的CLK引脚连接到控制器的时钟输出引脚,用于同步数据传输。
•[Step 5] 将P9813芯片的DOUT引脚连接到下一个P9813芯片的DIN引脚,实现多个芯片的级联。
3. 电路设计注意事项在设计P9813的应用原理图时,需要注意以下几点:•确保电源电压稳定,以避免对芯片和LED灯带的损坏。
•控制器的数据输出引脚和时钟输出引脚需要和P9813芯片的DIN、CLK引脚匹配,以保证数据传输正常。
•级联多个P9813芯片时,需要正确连接DOUT和DIN引脚,确保数据的顺序正确传递。
4. P9813的工作原理P9813芯片通过接收来自控制器的数据信号,控制LED灯带的亮灭和颜色变化。
其工作原理如下:1.控制器发送数据信号给P9813芯片。
2.P9813芯片接收到数据信号后,按照一定的协议解析数据,包括亮度、颜色等信息。
3.P9813芯片将解析后的数据应用到LED灯带,控制灯带的亮灭和颜色。
4.如果有多个P9813芯片级联,数据信号会依次传递给下一个芯片,实现多个灯带的同步控制。
5. 总结本文介绍了P9813的应用原理图,包括连接方式和工作原理。
通过正确连接芯片和控制器,并按照协议发送数据信号,我们可以实现对LED灯带的精确控制。
希望本文对读者理解P9813的应用原理有所帮助。
LED驱动芯片MX8109功能特性简述●采用高压工艺设计,9路输出,每路输出驱动电流为恒流18mA,LED灯电压可达24V;●片内集成5V稳压模块,仅需在VIN端口通过一个限流电阻接到系统电源;●同步RESET信号为32或以上个零;●灰度通过PWM形式来控制,灰度调节电路8位(256级灰度);●256级灰度调节时,LED显示刷新频率为1KHz;●片内集成温度保护功能,在多芯片级联应用时,当单颗芯片出现过热,仅关断过热芯片的LED灯输出,不影响后续芯片的正常工作;●在上电无信号输入时,输出为一半亮度白光;●在芯片正常输入中断时,输出保持芯片内部当前信号输出;●双线传输,数据和时钟信号经内部再生后,驱动下一级芯片,提高级联级数;●最大工作频率20MHZ,SOP16封装。
应用●户外LED广告数码管,洗墙灯,数码管屏,细管屏●室内舞台LED全彩硬灯条,细管屏●LED柔性全彩灯条,柔性幻彩灯条,柔性灯板,柔性全彩灯屏●建筑物外围装饰用全彩全彩数码管硬灯条●树木装饰用全彩彩灯灯条流星管点光源●音乐流星灯,全彩点光源,双面翻广告牌概述MX8109是一款简洁且低成本的9通道恒流18mA LED驱动芯片。
内嵌5V稳压模块,支持3V~24V LED端电压供电。
8位(256级灰度可调)工作模式。
具有基本的安全保护机制,包括:ESD保护达到3KV,过温保护。
外围电路简洁,元器件数目少,采用SOP16封装。
应用电路原理图注意:芯片内部需要从SVCC引脚提供的功耗约为2mA左右,所以R1的值取决于VCC电压值;当VCC大于5V时,R1应遵从如下公式:(VCC–5V)/R1>2mA(在VCC小于5V时,R1应该尽量小)。
建议值:5V电路51-100欧姆,12V电路2K-3.5K欧姆,24V电路5K-10K欧姆。
C1为滤波电容,可大可小,可选104,建议值为1uF。
Rext为产生基准电流源的外接电阻,在一定范围内Rext与驱动电流Iout遵从如下公式:1.31v/Rext=Iout/137.4;当Rext取值10K欧姆时,驱动电流Iout为18mA,当Rext取值15K欧姆时,驱动电流Iout为12mA。
1、概述AiP650E是一种带键盘扫描电路接口的LED驱动控制专用电路。
内部集成有MCU输入输出控制数字接口、数据锁存器、LED驱动、键盘扫描、辉度调节等电路。
本芯片性能稳定、质量可靠、抗干扰能力强,可适应于24小时长期连续工作的应用场合。
2 线串口共阴极 8段4位LED 驱动控制/7*4 位键盘扫描并带部分组合按键功能专用电路其主要特点如下:显示模式:8段×4位段驱动电流不小于25mA,字驱动电流不小于150mA.提供8级亮度控制键盘扫描:7×4bit,支持4个组合按键高速两线式串行接口内置时钟振荡电路内置上电复位电路支持3V-5.5V电源电压使用时VCC端建议加104电容,且电容尽量靠近AiP650E的VCC端口(建议小于2cm)封装形式:DIP16/SOP162、引脚排列图及引脚说明2.1、引脚排列图2.2、引脚说明引脚符号引脚名称功能1 DIG1 位/键扫描输出L ED 位驱动输出,低电平有效,及作为键盘扫描输出,高电平有效。
2 CLK 时钟输入 2 线串行接口的数据时钟输入,内置上拉电阻。
3 DAT 数据输入/输出2线串行接口的数据输入输出,为内置上拉开漏模式。
4 GND 接地端接地5 DIG2 位/键扫描输出L ED 位驱动输出,低电平有效,及作为键盘扫描输出,高电平有效。
6 DIG3 位/键扫描输出L ED 位驱动输出,低电平有效,及作为键盘扫描输出,高电平有效。
7 DIG4 位/键扫描输出L ED 位驱动输出,低电平有效,及作为键盘扫描输出,高电平有效。
8 A/KI1 段驱动输出/键扫描输入L ED 段驱动输出,高电平有效,也用作键扫描输入,高电平有效,内置下拉。
9 B/KI2 段驱动输出/键扫描输入L ED 段驱动输出,高电平有效,也用作键扫描输入,高电平有效,内置下拉。
10 VCC 电源端3~5.5V 工作时对地建议加104 电容,电容尽量靠近AiP650E 端口(建议小于2cm)11 C/KI3 段驱动输出/键扫描输入L ED 段驱动输出,高电平有效,也用作键扫描输入,高电平有效,内置下拉。
AIP1620LED 驱动控制专用电路产品说明书1、概述AIP1620 是LED 驱动控制专用电路,内部集成有MCU 数字接口、数据锁存器等电路。
本产品主要应用于VCR、VCD、DVD 及家庭影院等产品的显示屏驱动。
其主要特点如下:采用功率CMOS 工艺显示模式(8 段×6 位~10 段×4 位)辉度调节电路(占空比8 级可调)串行接口(CLK,STB,DIO)内置RC 振荡(450KHz±5%)内置上电复位电路封装形式:SOP202、引脚排列图及引脚说明2.1、引脚排列图2.2、引脚说明引脚引脚名称符号说明1 逻辑电源VDD 电源电压2 输出(段)SEG1 段输出,P 管开漏输出。
3 输出(段)SEG2 段输出,P 管开漏输出。
4 输出(段)SEG3 段输出,P 管开漏输出。
5 输出(段)SEG4 段输出,P 管开漏输出。
6 输出(段)SEG5 段输出,P 管开漏输出。
7 输出(段)SEG6 段输出,P 管开漏输出。
第 2 页共11 页8 输出(段)SEG7 段输出,P 管开漏输出。
9 输出(段)SEG8 段输出,P 管开漏输出。
10 输出(段/位)SEG13/GRID6 段/位复用输出11 输出(段/位)SEG14/GRID5 段/位复用输出12 逻辑地GND 接系统地13 输出(位)GRID4 位输出,N 管开漏输出。
14 输出(位)GRID3 位输出,N 管开漏输出。
15 逻辑地GND 接系统地16 输出(位)GRID2 位输出,N 管开漏输出。
17 输出(位)GRID1 位输出,N 管开漏输出。
在时钟下升沿输入/输出串行数据,从低位开始。
18 数据输入/输出DIO输出为N-ch open drain,且内部集成上拉电阻20K 左右。
19 时钟输入CLK 在上升沿读取串行数据,下降沿输出数据。
在上升或下降沿初始化串行接口,随后等待接收指20 片选STB 令。
对于244芯片驱动LED的电路,首先需要明确的是,244芯片是ARM9系列的微控制器,而LED的驱动方式会因具体的电路设计和应用需求而有所不同。
以下是一个基本的244芯片驱动LED的电路示例:
1. 硬件原理图分析:LED电路是共阳极的,并分别由244芯片的GPB5、GPB6、GPB7、GPB8口控制。
2. 去掉内核已有的LED驱动设置:因为IO口与mini2440开发板的不一致,所以不能直接控制板上的LED。
3. 确定如何控制引脚:看主芯片手册。
4. 编写程序:通过汇编或C语言来控制LED。
5. 编译:将程序编译为二进制文件。
6. 烧录bin文件:将编译好的二进制文件烧录到芯片中。
7. 查看原理图:确认LED电路与芯片引脚的连接方式。
以上步骤仅供参考,实际操作中还需要考虑其他因素,如电源设计、信号干扰等。
建议在实际操作前先仔细阅读相关文档,并进行必要的测试和验证。
led驱动芯片原理
LED驱动芯片是一种用于控制和供电LED灯珠的电子器件。
它通过将电源的直流电压转换为LED所需的恒定电流和电压
来驱动LED灯珠的发光。
LED驱动芯片通常由直流-直流转换器、开关元件、电流控制电路以及其他辅助电路组成。
LED驱动芯片的工作原理如下:
1. 直流-直流转换器:LED驱动芯片首先将外部直流电源输入
转换为合适的电压。
常见的是使用开关电源作为直流-直流转
换器,它能够转换电压,并保持输出电流的稳定性。
2. 开关元件:LED驱动芯片中的开关元件通常采用MOSFET
管或BJT管,用于改变电路的连接和断开状态。
当开关被打
开时,电流从电源流经LED灯珠,从而实现LED的发光。
当
开关关闭时,电流截断,LED停止发光。
3. 电流控制电路:LED驱动芯片中的电流控制电路用于控制
电流的大小。
通过调整电流控制电路中的元件参数,可以实现对LED的电流进行精确控制。
一般来说,LED驱动芯片提供
了多种电流控制方式,如恒流模式和可调电流模式等。
4. 辅助电路:LED驱动芯片还会包含一些辅助电路,如过温
保护电路、电压调整电路等。
这些辅助电路可以提高LED灯
的性能和可靠性,同时保护芯片和LED灯珠不受损坏。
总结起来,LED驱动芯片通过直流-直流转换器将电源的直流
电压转换为合适的电压,然后通过开关元件将电流导通或截断,
最后通过电流控制电路来控制LED的亮度。
辅助电路可以提高LED的性能和可靠性。
这样,LED驱动芯片就能够实现对LED灯珠的稳定供电和亮度控制。
LED显示驱动芯片功能解析(一)2009-12-24 11:09LED显示屏驱动IC:台湾点晶科技DD311 单信道大功率恒流驱动IC最大1A最高耐压36V线DD312 单信道大功率恒流驱动IC最大1A最高耐压18V线DD313 三信道大功率恒流驱动IC 500mA R/G/B恒流驱动DM114A,DM115A 新版8位驱动IC 主要是用于屏幕及灯饰DM115B 通用8位恒流驱动IC 恒流一致性及稳定性高DM11C 8位驱动IC 具有短断点侦测及温度保护功能,屏DM13C 16位驱动IC 具有短断点侦测及温度保护功能,屏DM134,DM135, DM136 16位驱动IC 主要用于LED屏幕及护栏管聚积科技公司:MBI5024 面对低端客户16位LED屏幕、护栏灯管恒流驱动IC I5025 16位最大45mALED屏幕、护栏灯管恒流驱动ICMBI5026 16位最大90mA LED屏幕、护栏灯管恒流驱动IC广鹏科技公司:AMC7140 5-50V DC&DC 最大500mA电流可调,1颗或多颗LED驱AMC7150 5-24V DC&DC 最大1.5A固定式, 1-3颗LED驱动台晶科技:T6317A MR16-1W 7-24V 350mA 1W多颗驱动ICT6325A MR16-3/5W 7-24V 700mA 多颗LED驱动IC东芝公司:TB62726AN/AF 16位全彩LED大屏幕TB62726ANG/AFG 16位全彩LED大屏幕彩LED大屏幕带断、短路侦测及温度保护IR 国际整流器公司:IRS2540 200V市电直驱1W多颗LED驱动IC,500mA IRS2541美国超科公司 (Supertex):HV9910 高压大功率直驱LED恒流器件HV9931 高压双向检测大功率直驱LED恒流IC,可PWM灰度调节杭州士兰微电子有限公司:SB16726 16位恒流驱动全彩屏幕ICSC16722 可级连、大电流输出的专用LED驱动电路SB42351 350mA低压差白光固定式LED驱动芯片SB42510 PWM控制、1A白光LED恒流芯片QX9910 大功率20MA-2A,2.5V-220V直驱恒流ICQX9920 2.5V-220V可编程LED 驱动电流,编程范围为10mA到1A QX62726 LED大屏幕16位移位恒流驱动SM16126B 16位恒流移位寄存器,应用于LED屏幕及灯饰产品LED屏幕配套部分逻辑IC,飞利浦些列:74HC595D 逻辑8位移位寄存器74HC245D 3态8总线收发器74HC138D 3-8线译码器、多路转换74HC164D 8位移位寄存器(串进并出)74HC04D 逻辑6非门74HC08D 逻辑6非门驱动器74HC244D 8缓冲/线驱动/线接收(3态)LED屏幕配套部分 MOS管:MT4953 台湾茂钿APM4953 台湾茂达GE4953 深圳捷托74HC5951 、描述 74HC595是硅结构的CMOS器件,兼容低电压TTL电路,遵守JEDEC标准。
MAX7219是MAXIM公司生产的串行输入/输出共阴极数码管显示驱动芯片,一片MAX7219可驱动8个7段(包括小数点共8段)数字LED、LED条线图形显示器、或64个分立的LED发光二级管。
该芯片具有10MHz传输率的三线串行接口可与任何微处理器相连,只需一个外接电阻即可设置所有LED的段电流。
它的操作很简单,MCU只需通过模拟SPI三线接口就可以将相关的指令写入MAX7219的内部指令和数据寄存器,同时它还允许用户选择多种译码方式和译码位。
此外它还支持多片7219串联方式,这样MCU就可以通过3根线(即串行数据线、串行时钟线和芯片选通线)控制更多的数码管显示。
MAX7219的外部引脚分配如图1所示及内部结构如图2所示。
图1 MAX7219的外部引脚分配图2 MAX7219的内部引脚分配各引脚的功能为:DIN:串行数据输入端DOUT:串行数据输出端,用于级连扩展LOAD:装载数据输入CLK:串行时钟输入DIG0~DIG7:8位LED位选线,从共阴极LED中吸入电流SEG A~SEG G DP 7段驱动和小数点驱动ISET:通过一个10k电阻和Vcc相连,设置段电流MAX7219有下列几组寄存器:(如图3)MAX7219内部的寄存器如图3,主要有:译码控制寄存器、亮度控制寄存器、扫描界限寄存器、关断模式寄存器、测试控制寄存器。
编程时只有正确操作这些寄存器,MAX7219才可工作。
图 3 MAX7219内部的相关寄存器分别介绍如下:(1)译码控制寄存器(X9H)如图4所示,MAX7219有两种译码方式:B译码方式和不译码方式。
当选择不译码时,8个数据为分别一一对应7个段和小数点位;B译码方式是BCD译码,直接送数据就可以显示。
实际应用中可以按位设置选择B译码或是不译码方式。
图4 MAX7219的译码控制寄存器(2)扫描界限寄存器(XBH)如图5所示,此寄存器用于设置显示的LED的个数(1~8),比如当设置为0xX4时,LED 0~5显示。
产品概述UCS1903是三通道LED(发光二极管显示器)驱动控制专用电路,内部集成有MCU 数字接口、数据锁存器、LED高压驱动等电路。
通过外围MCU控制实现该芯片的单独辉度、级联控制实现户外大屏的彩色点阵发光控制。
产品性能优良,质量可靠。
主要特点●输出端口耐压15V●芯片内置稳压管,电源端需串电阻到IC VDD脚,无需外加稳压管●辉度调节电路(256级辉度可调)●内置双RC振荡,并根据数据线上信号进行时钟同步,在接受完本单元的数据后能自动将后续数据进行整形转发●内置上电复位电路●PWM控制端能够实现256级调节,扫描频率不低于400Hz/s●串行接口级联接口,能通过一根信号线完成数据的接收与解码●线性传输时,可无限级联●任意两点传输距离超过10米而无需增加任何电路●当刷新速率30帧/秒时,低速模式级联数不小于512点,高速模式不小于1024点●数据发送速度可达400Kbps与800Kbps两种模式●采用预置恒流模式,并根据红灯发光强度弱的原理,使OUTR输出口的电流略大于OUTG与OUTB,白光效果更佳。
引出端排列引出端功能8最大额定值(如无特殊说明,T A=25℃,V SS=0V)推荐工作范围(如无特殊说明,T A=−20~+70℃,V SS=0V)电气参数(如无特殊说明,T A=−20~+70℃,V DD=4.5~5.5V,V SS=0V)开关特性(如无特殊说明,T A=−20~+70℃,V DD=4.5~5.5V,V SS=0V)功能说明芯片采用单线通讯方式,采用归零码的方式发送信号。
芯片在上电复位以后,接受DIN 端打来的数据,接受够24bit后,DO端口开始转发数据,供下一个芯片提供输入数据。
在转发之前,DO口一直拉低。
此时芯片将不接受新的数据,芯片OUTR、OUTG、OUTB三个PWM输出口根据接受到的24bit数据,发出相应的不同占空比的信号,该信号周期在4ms。
如果DIN端输入信号为RESET信号,芯片将接收到的数据送显示,芯片将在该信号结束后重新接受新的数据,在接受完开始的24bit数据后,通过DO口转发数据,芯片在没有接受到RESET码前,OUTR、OUTG、OUTB管脚原输出保持不变,当接受到24µs 以上低电平RESET码后,芯片将刚才接收到的24bit PWM数据脉宽输出到OUTR、OUTG、OUTB引脚上。