10kv手车式断路器防跳回路的分析和改进方案
- 格式:doc
- 大小:24.00 KB
- 文档页数:3
总变10kV进线断路器防跳回路分析中海油东方石化有限责任公司的研究人员李勇,在2015年第5期《电气技术》杂志上撰文,断路器跳跃现象对开关及负载具有频繁冲击,防跳回路是保护开关的重要二次部分。
以南瑞NSP30C操作机构防跳和西门子3AH5断路器本体防跳为例,分析两种防跳原理。
并对总变10kV进线断路器所使用的两套防跳机构配合可能出现状况进行分析,提出几种可避免防跳失效改造,完善防跳回路,保障供电可靠性。
断路器(开关)是电力系统中重要的一次设备,在其手动或自动装置合闸后,如果操作控制开关未复归导致粘连或控制开关触点、自动装置触点卡主,此时保护动作使断路器跳闸时,断路器将会合闸于故障线路,而发生多次“跳-合”现象。
因此需要防跳回路,以防止开关发生跳跃现象,进而保护开关装置以及负载免受频繁冲击。
我厂总变10kV进线开关柜使用西门子3AH5断路器,经由南瑞集团的NSP30C操作箱控制。
本文对操作箱与断路器本体的防跳回路的接线和作用进行比较分析,并进一步探讨两者使用配合问题。
1 防跳工作原理1.1 操作机构防跳工作原理NSP30C高压开关操作箱具备操作所需所有功能,包括跳合闸监视功能,较多用于110kV或35kV的三相开关操作NSP30C防跳回路工作原理如图一。
防跳回路选用的是电流启动,电压保持的双线圈继电器。
电流线圈TBJ串接于分闸回路作为启动线圈,电压线圈TBJV接于合闸回路,作为保持线圈。
当分闸时,电流线圈TBJ经分闸回路启动,其常开接点TBJ闭合。
如果合闸回路发生开关粘连现象,或处于手动合闸位置时,电压线圈TBJV启动,并通过其常开接点自保持,其常闭接点马上断开合闸回路,保证断路器在分闸过程中不能马上在合闸。
此外NSP30C在合闸时通过HBJ实现合闸保持回路与TBJ实现跳闸保持回路,以保证开关的可靠分合闸和防止分合闸接点因拉弧而烧坏。
图一操作机构防跳回路图中:HHJ-合后继电器;TBJV-防跳继电器;TBJ-跳闸保持及防跳继电器;HBJ-合闸保持继电器;TWJ-合闸回路监视继电器;HWJ-跳闸回路监视继电器;R-分压电阻;HC-合闸线圈;TQ-跳闸线圈;CB断路器辅助触点1.2 断路器本体防跳工作原理进线断路器选用西门子的3AH5断路器,3AH5真空断路器采用特殊触点执行真空断路的连接动作并为这些触点专门开发了改良型操作机构,同时该产品为适应中国电力系统的运行工况采用了大爬距绝缘设计,配用最新开发的大爬距真空灭弧室,因其产品优质性而广泛应用于电力、石化、冶金行业等。
10kV频繁跳闸线路故障分析及改进措施摘要:在电网系统之中,10KV配电线是重要的组成部分,与电网中全部电力客户直接相连,是企业履行社会责任、树立公司形象的公共服务平台。
因此,电力企业应该通过该线路为用户提供最安全、最可靠的电力供应,提高客户的用电保障,及时解决10kV电路上频繁出现的跳闸现象等故障。
基于此,本文将对10kV 电路上出现的频繁跳闸现象的原因进行分析,然后讨论其解决措施,从而达到提高电网运行稳定性的目标。
关键词:10kV线路;跳闸故障;改进措施引言:10kV电路的主要功能就是为用户配电,保证线路上的用电稳定,但是在实际的运行过程中经常会出现反复跳闸的现象,造成沿线居民用电受到延误,甚至还给电力企业带来巨大的经济损失,抢修成本也会随之上升。
为了解决这一跳闸问题,必须要对该线路进行综合治理,降低跳闸率,从而提高配电网运行的稳定性和安全性。
一、影响频繁跳闸的因素(一)树障树障是指电网线路上的树木因为自然生长而造成线路损坏的现象,也是引起该线路出现跳闸故障的主要原因[1]。
尤其是在气候湿润的地区,光照充足,降水量大,十分利于高大树木的自然生长,森林覆盖率极高,树木和线路之间的矛盾十分突出,这主要是由两方面的原因造成的。
首先就是树木在高速生长的同时,养护人员没有对线路上的树障进行及时的清理,或者清理的范围不够彻底,导致树木的枝节超过安全距离,一旦遇到大风天气,树枝很容易被吹断,然后挂在电线上,使得电线出现短路或者接地等故障。
二是在一些地形较为复杂的山区,居民居住的地点较为分散,并且地势起伏较大,线路运行的环境也比较艰苦,交通水平也较为落后,加之树木生长的速度较快,因此树障的清理工作开展起来有诸多不便。
(二)自然灾害据统计显示,因为自然灾害导致的10kV线路跳闸现象可达总跳闸次数的18.75%左右,所以自然灾害也是引发频繁跳闸的主要原因之一。
主要的自然灾害类型有雨雪覆冰、山体滑坡、雷击、大风等,其中雨水灾害多发于2月和3月,会导致高山地区的线路出现断线或者变形的现象,使电杆断裂,从而出现跳闸的故障。
10kV断路器防跳工作故障的改进优化作者:郑志基来源:《中国新技术新产品》2015年第09期摘要:本文主要针对10kV断路器防跳工作故障的改进优化展开了探讨,通过结合具体的故障处理实例,对防跳原理作了系统的分析,并提出了详细的改进方案,以期能为有关方面的需要提供有益的参考借鉴。
关键词:断路器;防跳回路;改进方案中图分类号:TM77 文献标识码:A1 引言断路器是电力系统中重要的一次设备,当断路器由于保护作用而跳闸时,断路器必须稳定可靠的断开,防止事故的进一步扩大。
但是在实际的日常工作中,断路器的防跳回路会存在着一定的故障,从而导致断路器的正常运行受到极大影响。
因此,为了保障断路器保护装置的工作质量,就需要对防跳回路进行改进优化。
基于此,本文就10kV断路器防跳工作故障改进优化,相信对有关方面的需要提供一定的帮助。
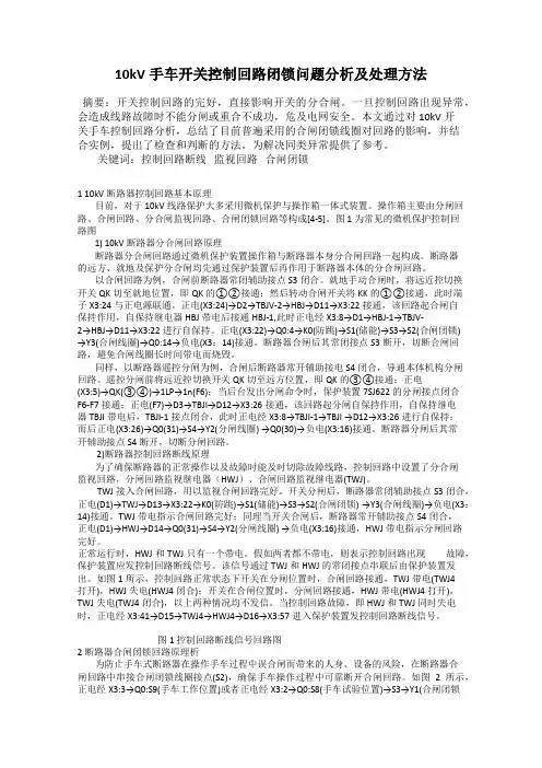
2 保护装置防跳原理分析断路器防跳工作原理如图1所示。
在图1中,TBJV是断路器的电压线圈,HBJ是断路器保持合闸装置,TBJ是断路器跳闸保持装置,TWJ是跳闸位置继电器,HWJ是合闸位置继电器,其操作程序是:在开启开关时,合闸形成回路。
当断路器一旦发生故障后,保护动作BTJ接点闭合,TBJ继电器励磁,并通过常开接点TBJ,跳闸回路接通;这时如果合闸接点接通粘合,防跳继电器TBJV通过TBJ 励磁,并经过自身常开接点TBJV自保持,使TBJV闭合接点打开,断开合闸回路,达到防跳的目的;只有此时合闸回路小时,TBJV继电器失电返回合闸回路恢复,才可以重新合闸。
3 断路器防跳控制原理断路器防跳控制原理如图2所示。
在图2中,在接收合闸命令时,接合器闸回路,但断路器在合上瞬间,合闸命令还存在,DL常开接点闭合,KO继电器鼓磁通过(1)常开接点自保持,KO常闭接点打开,合闸回路被断开。
当合闸命令消失之后,防跳继电器失电返回,合闸回路恢复。
4 继电器保护防跳回路原理继电器保护防跳回路原理如图3所示。
10kV频繁跳闸线路故障分析及改进措施10kV配电线路是电网的重要组织部分,是直接连接广大电力客户的社会公共服务平台,是电网企业履行社会责任、树立品牌形象的重要窗口。
因此,为用户提供安全可靠、优质清洁的电力供应,对10kV电力线路跳闸故障发生的频率进行降低具有十分重要的现实意义。
文章主要对陇南地区的10kV配电线路频繁跳闸的原因进行分析,并在此基础上,探讨了10kV线路跳闸故障的改进措施,从而提高10kV线路的安全稳定运行。
标签:10kV线路;跳闸故障;影响因素;改进措施引言10kV配电网线路是直接为用户供电的平台,但是,由于种种原因,10kV线路会经常出现跳闸故障,从而给供电企业造成不必要的经济损失,抢修成本大,人员安全风险高,频繁停电投诉多。
为了能够提高配网供电可靠性和优质服务水平,需要对频繁跳闸线路进行治理,降低跳闸率。
文章首先对陇南地区10kV频繁线路跳闸的原因做简要分析,进而在此基础上,针对性的提出配电网线路跳闸的解决方法,以降低10kV配电线路跳闸率为目的,从而保证10kV配电线路的安全稳定运行。
1 造成10kV线路发生频繁跳闸故障的因素陇南2014年跳闸3次以上的10kV配网线路共43条,累计跳闸208次,线路平均跳闸率为4.8次/条。
按故障原因分析,树障92次;自然灾害39次;客户故障36次;外力破坏32次;设计安装不当5次;过负荷4次。
树障、自然灾害、客户故障、外力破坏是造成线路跳闸的主要因素。
1.1 树障树障是引发10kV线路频繁跳闸的主要原因,陇南处于长江流域,气候湿润、雨量充沛、光照充足,深林覆盖率高,树线矛盾突出。
一是树木生长较快,对线路通道内树障清理不彻底、不及时,造成安全距离不够,在大风天气下,树枝挂搭导线,引起线路短路、接地等故障。
二是陇南地形复杂,山大沟深,农村用户居住分散,海波1500米以上的线路占比为67%,线路运行环境差,道路不通,树木生长迅速,清障工作困难。
10kV配电室高压断路器跳闸原因分析及改进发布时间:2023-02-24T03:13:17.590Z 来源:《中国科技信息》2022年第19期作者:毛厚波[导读] 近年来电网规模持续扩大的过程中毛厚波广东立胜综合能源服务有限公司广东省佛山市 528000摘要:近年来电网规模持续扩大的过程中,我国兴建了越来越多的配电室,特别是10kV配电室在电力供应与配送中承担着重要的职责。
在10KV配电室内高压断路器必不可少,但受限于运行条件、工作特征,高压断路器的跳闸问题频繁出现,影响了10kV配电室的正常工作,给供配电造成了极为不利的影响,这是电力事业中需关注的重点问题。
基于此,本文以10kV配电室高压断路器跳闸问题为研究对象,详细展开了原因分析,并提出了改进策略,对实际工作具有指导价值。
关键词:10kV配电室;高压断路器;跳闸;改进多年来,工业化与城市化稳步发展的过程中,各个领域对电力资源的需求量逐年递增,为缓解电力供应与配送方面的压力,做好10kV 配电室的建设、维护十分重要。
在10kV配电室内往往配备了多种电力设备与设施,不同设备之间的高度协调大大提升了电力服务水平,有利于为行业创造更大的经济与社会效益。
但根据我国现有10kV配电室的工作情况,高压断路器跳闸问题时有发生,增大了配电室的运行风险。
未来10kV配电室工作中需根据高压断路器的跳闸故障做好优化与改进。
1. 10kV配电室高压断路器跳闸原因1.1人为原因10kV配电室高压断路器跳闸为一种相对常见的故障,一旦发生这类故障,将影响配电室的正常工作。
就配电室断路器跳闸的原因来看,人为因素较为常见,高压断路器使用、操作、维护等环节都有严格的要求,岗位人员必须严格遵循这些标准,但实际的工作中,相关人员常常存在违规操作的情况,直接或间接发出跳闸指令,导致断路器跳闸问题[1]。
不规范操作主要有以下几种:就地操作时的间隔错误;遥控操作时选择的操作对象不正确;控制屏带电清灰环节,误碰断路器跳闸回路中的连接线、继电器;二次回路带电测量环节。
10KV断路器拒跳事故分析及整改措施摘要:断路器对确保110kV变电站的正常、安全运行具有十分重要的意义。
本文针对某110kV内桥接线的变电站断路器故障实例,对其故障原因进行了分析,并提出了相应的整改措施,以期能为类似变电站断路器故障处理提供参考。
关键词:断路器;故障;原因;整改措施0 引言随着社会用电需求量的日益增加,电网建设得到了迅猛的发展,变电站的数量也日益增加,尤其是110kV变电站的数量急剧上升。
在110kV变电站中,断路器是其中的重要组成部分,在变电站发生事故时,能够迅速切断故障电路,防止事故变得更加严重,保障变电站的安全运行。
若变电站断路器出现故障,将会严重威胁到变电站的安全运行。
1 变电站情况及事故经过1.1 事故前运行方式某110KV变电站,2台主变并列运行,故障线路Ⅰ线、Ⅱ线在10kVⅡ段母线上运行,10kV出线配置CD10型电磁型机构断路器。
变电站一次接线如图1所示。
1.2 事故现象2016年5月21日21时25分,变电站Ⅰ线、Ⅱ线(两线为同杆架设、并柜排列)过流Ⅱ、Ⅲ段同时动作,Ⅱ线开关三相跳闸出口,I线开关未跳闸,造成#1、#2主变低后备过流Ⅱ、Ⅲ段动作,跳开10kV母分开关、#2主变10kV开关,10kVⅡ段母线失电。
1.3 事故处理经过当日21时35分,现场检查发现Ⅱ线保护“告警”、“跳闸”灯亮,装置液晶显示AC相故障,故障电流为81.25A,过流Ⅱ、Ⅲ段动作;Ⅰ线保护“告警”、“跳闸”灯亮,装置液晶显示AC相故障,故障电流为50.97A,过流Ⅱ、Ⅲ段动作,保护出口压板、控制电源空开均正常投入,开关柜一次设备无明显异常。
两条线路均有重合闸动作信号。
当日21时55分,将Ⅰ线改为开关检修,然后拉开10kV Ⅱ段母线上所有开关,通过10kV母分开关试送10kV Ⅱ段母线成功,最后逐步送出停电线路。
2 事故原因分析2.1 保护及开关检查试验分析10kV开关拒跳原因有多种,保护回路故障、开关一次设备故障均可能引起,所以故障原因查找先从上述两方面入手。
10kV馈线间隔双防跳回路存在的影响及改进措施发布时间:2023-02-21T04:41:03.195Z 来源:《福光技术》2023年2期作者:林明涛[导读] 防跳即防止开关跳跃,防跳回路主要是防止当开关合闸接点粘合时,当开关跳开后,及时切断开关合闸回路,防止开关来回跳跃。
开关在同时采用机构防跳和保护防跳两种防跳方式时,控制回路会出现异常,开关会在断开后无法合上,合位指示灯和跳位指示灯同时亮起。
三亚运检公司三亚 572000摘要:本文分析10kV开关柜防跳原理及作用两种防跳方式(机构防跳和保护防跳)的区别,以及同时采取机构防跳和保护防跳两种防跳方式造成控制回路异常的解决方案。
关键词:防跳原理、防跳方式;控制回路前言防跳即防止开关跳跃,防跳回路主要是防止当开关合闸接点粘合时,当开关跳开后,及时切断开关合闸回路,防止开关来回跳跃。
开关在同时采用机构防跳和保护防跳两种防跳方式时,控制回路会出现异常,开关会在断开后无法合上,合位指示灯和跳位指示灯同时亮起。
如果开关失去防跳功能时,若线路出现故障保护动作跳开开关,此时开关合闸接点粘合的情况下,开关由于合与故障又再次跳开开关,以此往复一直分合跳跃,可能引发越级跳闸时间扩大停电范围,损失负荷,严重的情况下还有可能导致开关柜爆炸的发生,造成人身和设备的伤亡。
因此开关防跳的重要性不言而喻。
1防跳功能的实现方式1,保护防跳(操作箱防跳)回路原理保护装置的断路器控制回路如图所示,图1中有两种类型的防跳继电器,TBJ(电流启动线圈)和TBJV电压自保持线圈。
STJ为手跳节点,CKJ1为保护跳节点,CKJ3为遥控跳闸节点,CKJ4为遥控合闸节点。
当遥控合闸时,CJK4 动作,开关合上。
如果此时线路有故障,保护动作,CKJ1闭合,启动TBJ电流线圈,TBJ常开节点闭合,TBJV电压自保持线圈得电,其常闭节点断开,切断合闸回路。
如果此时kk操作把手节点粘连或者CKJ4遥合节点粘连,TBJV通过其常开节点得电自保持,常闭节点断开,切断合闸回路,防止开关合于故障。
10kV断路器防跳回路分析及改造摘要:针对10kV断路器防跳回路存在的缺陷,分析缺陷原因及串联型防跳和并联型防跳原理,并通过2个阶段的改造消除了回路改造中产生的寄生回路,完善了10kV断路器防跳回路,提高了F-C型断路器的可靠性和安全性。
关键词:断路器;防跳;合闸;寄生回路引言断路器是电力系统中重要一次设备。
当系统故障时,断路器可靠地切断故障电流,有效隔离正常设备和故障点,从而保障电力系统的安全稳定。
若断路器防跳回路存在问题,在故障时断路器将无法可靠跳闸,会多次“分合闸”,使一次设备(断路器、变压器等)遭受数次故障电流的冲击,造成断路器遮断能力下降、变压器绕组变形、系统失去稳定等情况,若在直流受端发生多次故障将会造成双极闭锁,恶化系统的安全稳定运行,为此需要确保断路器防跳回路正确无误,保证发生故障时能可靠断开断路器。
1断路器防跳设计原理宁夏某发电公司的 10 kV 断路器,除进线采用带防跳功能的 ZN63 型外,其余均采用不带防跳功能的 F—C 型,设计初衷是由微机式综合保护装置提供防跳功能,型号为 PA100-M。
装置采用了串联型防跳设计原理,即当断路器处于合闸位置时,若保护跳闸出口接点 BTJ 闭合或外部有跳闸指令开入时,TBJ 线圈励磁启动,启动电流应不小于 100 mA,合闸回路常闭接点TBJV 断开,常开接点TBJ,TBJV 闭合,若此时合闸脉冲仍未解除或 HBJ 接点粘死,TBJ 常开接点闭合使 TBJV 线圈励磁,TBJV 常闭接点断开,切断合闸回路,使断路器不会再次合闸。
1防跳回路不起作用的原因根据综合保护装置防跳采用串联型原理,防跳继电器靠跳闸回路启动,且启动TBJ线圈电流不能小于100mA。
综保跳闸出口X3—18经断路器常开辅助接点,与分闸接触器KMO线圈串联后,回到控制负电。
整个跳闸回路看似不存在问题,但测量KMO线圈阻值达到6.5kΩ,若其他阻值忽略不计,使保护出口接点BTJ闭合或短接外部跳闸指令,则流经综合保护装置跳闸回路的电流最大只有30mA,而防跳启动电流不小于100mA,显然,该综合保护装置防跳回路起不了作用。
10kV线路跳闸的原因及降低跳闸率的对策分析摘要:10kV配电网是电网中的一个重要环节,提高电网的稳定是其建设与运营的重点。
针对当前普遍存在的故障原因,应认真地进行原因剖析,制定相应的预防对策,确保电力系统安全,稳定地运行。
关键词:10kV线路;跳闸原因;降低跳闸率;对策分析近几年,全国电力系统全力打造世界一流的配电网网架,在“世界第一大电网”的基础上,大规模的风电、光伏等分布式能源进入电网,给配电系统的运行带来了新的课题和挑战。
与此同时,由于无人值班的变电站数目的增多,使得对故障的迅速处理和对故障的监测和对设备遥控的依赖程度日益提高。
要达到优质供电可靠度,才能达到一流的配电网架建设的目的,其关键在于降低停电次数、缩短断电的时间、在故障发生时迅速恢复供电。
为此,必须建立并实行一种较为合理、可行的配电线路跳闸处理系统,并采用智能电网调度、配电自动化等新技术,以提高和完善城市电网跳闸处理工作,构建一种高效的协调机制,以适应不断变化的电网安全形势。
1、10kV配电线路跳闸的原因1.1架空线路因素在10 kV配电线路的实际建设中,由于地形的原因,会产生大量的架空线路,由于自然环境和天气的原因,10 kV配电线路可能会发生跳闸。
由于架空线路位于高处,周围有大量的树木,在恶劣的气候条件下,树枝与导线会发生碰撞,从而导致10 kV配电线路的接地跳闸。
尤其是在雷暴天气下,10 kV配电线路受雷击的影响更为严重,若10 kV导线附近缺乏防雷保护,发生跳闸的可能性较大。
1.2采集回路在电流收集电路中,有两种常见的失效形式:断路和跳闸。
断路分为单相,二相,包括三相跳闸。
在这些情况下,三相断线和跳闸都会使继电器无法收集到足够的电流,从而使断路器在发生失效时被拒绝;而其他种类的失效也会导致断路器的错误动作或拒绝动作。
由于在实际的工程实例中,三相断线的可能性很小,所以可以忽略掉,所以一旦出现越级跳闸,对于电流收集电路,可以先观测到有没有明显的放电、烟、噪声等异常现象,再着重分析三相跳闸的原因,再根据三相接地的电压表测量 A, B, C的相对 N相的 DC电阻来判定有无其它问题。
10kV配电室高压断路器跳闸原因分析及改进改革开发以来,我国的经济飞速发展,社会建设也得到了长足发展,对电能的使用量和使用要求也在日益增加,然而我国现阶段的10kv配电室时常会发生跳闸现象,为了改变这一现象,本文对10kV配电室高压断路器跳闸原因进行了分析,在此基础上提出了几点具体改进对策,以期为用电的安全性提供保障。
标签:10kV配电室;高压断路器跳闸;原因;改进0 前言为了改善我国现阶段的用电环境,保障企业或者居民的用电安全,必须对导致断路器发生跳闸的原因进行分析,并且采取有效措施进行改进。
因此,本文主要分析了中央空调启动所导致的断路器跳闸现象,深入探讨了产生原因与实际改进措施。
1 10kv配电室运行方式简介以某个10kv配电室为例,其运行的方式如图1所示。
1 指的是变压器的高压侧通过911断路器与10kv母线相连,变压器电压利用变压器低压侧的空气断路器与第一段母线相连;2 则是通过912断路器与母线相连接,并且同样利用空气断路器与低压侧的第二段母线相连。
一般情况下,两个变压器都是800kvA的容量,而每一台变压器一次额定的电流均是46A,二次额定电流是1154A。
2 原因分析(1)负载短路导致的跳闸。
以中央空调启动导致的断电器跳闸作为分析对象,10kv配电室在正式投入使用之前,要事先检查空调电机的直流电阻及绝缘电阻,确定其符合规定之后,在正式投入运行[1]。
而为了进一步确保其运行的安全性,还应该对每一台电机进行加压试验,确认空调电机的启动与运行是否正常,以期避免因负载短路而造成配电室断路器发生跳闸现象。
(2)操作不当导致的跳闸。
一般来说,中央空调是靠两台容量比較大的变压器来工作的,此时其容量是足够用的,按常规来说若出现负载现象,理应是低压侧的断路器先发生跳闸,或者高压侧的断路器采取过流保护动作,但若低压侧的空气断路器没有发生跳闸,则在电流过大时不会产生保护动作[2]。
其原因有以下几种:变压器低压侧道德断路器拒动;系统的过流保护系统失效;高压断路器发生偷跳现象;启动时产生的电流比较大而导致跳闸。
6(10)kV开关“防跳”回路问题分析与改进发布时间:2021-03-19T09:47:33.493Z 来源:《中国电业》2020年32期作者:孙雪松[导读] 高压开关是发电厂、变电所及工业用电系统中最重要的控制和保护设备,其主要作用是接通和分断负荷电流,在线路发生短路故障时,快速断开故障电流,保护用电设备安全。
孙雪松国能民权热电有限公司河南省民权县 476000摘要:高压开关是发电厂、变电所及工业用电系统中最重要的控制和保护设备,其主要作用是接通和分断负荷电流,在线路发生短路故障时,快速断开故障电流,保护用电设备安全。
开关自身的安全运行对保障安全供电至关重要,而开关的“防跳”功能是保证开关安全运行的必要条件,要求在任何情况下开关都不能发生跳跃,同时其控制回路中不能出现寄生回路。
关键词:开关;防跳;寄生回路;分析与改进引言目前6(10)kV电压等级的开关大多使用弹簧操作机构,控制设备均使用微机保护测控装置,测控装置内部配置有“串联防跳”回路,同时开关本体操作机构也设计有“并联防跳”回路。
单独使用哪种“防跳”,在特定情况开关将无“防跳”功能,一旦在长合闸信号下,开关保护动作跳闸或机构因故障在自由脱扣状态下,开关将产生跳跃,造成开关灭弧室爆炸,甚至引起配电装置火灾事故,造成大面积停电及产生巨大经济损失。
开关“防跳”回路功能应满足在任何情况下开关都不会发生跳跃现象,以保证设备安全,目前普遍采用一种“防跳”装置,要么采用操作机构的,要么采用测控装置的,无论哪种均不能满足在任何情况下都不会发生跳跃的要求,因此必须对“防跳”回路进行分析改进,使测控装置的“防跳”与开关本体的“防跳”能够共用,避免开关跳跃的发生,提高供电可靠性,防止设备损毁。
1 开关控制现状分析1.1现状调查目前该电压等级的开关均采用微机保护测控装置,装置内部采用串联防跳回路,开关本体采用并联防跳回路,实际接线中只采用其中一种“防跳”回路。
1.2问题分析1.2.1两种“防跳”同时使用开关合闸后会产生寄生回路。
10kV配电室高压断路器跳闸原因分析及改进摘要:随着经济的快速发展,用户对电能质量的要求也越来越高,保证电力系统的安全可靠运行也越来越重要。
高压断路器是电力系统中最重要的开关设备之一,在电网中起到控制和保护作用,即正常运行时通过开合断路器来投入或切除相应的线路或电气设备从而变换电网的运行状态;当线路或电气设备发生故障时,将故障部分从电网中快速切除,保证电网无故障部分正常运行。
本文对10kV配电室高压断路器跳闸原因分析及改进进和关键词:10kV配电室;高压断路器;跳闸原因;改进措施高压断路器是电力系统中的主要的设备之一,又被称作是高压开关,它的作用在于主动切断高压电路中出现的空载电流以及负荷电流,能够在电力系统发生问题时,通过继电器的保护作用切断短路电路与过负荷电流,进而保护高压电线以及高压电力设备的安全。
但是在变电站的运行中,高压断路器经常会出现一些跳闸问题,一旦问题没有得到有效地解决,就对电力系统的运行造成一定的影响,因此相关的变电站的工作者应当系统的对断路器常出现的跳闸问题进行归纳与分析,以便更好地保障我国电力系统的稳定与安全运行。
1断路器的分类断路器按其适用范围分为高压断路器低压断路器,高低压界线划分比较模糊,一般将3kV以上的称为高压电器。
低压断路器又称自动开关,俗称空气开关,也是指低压断路器,它是一种既有手动开关作用,又能自动进行失压、欠压、过载、和短路保护的电器。
它可用来分配电能,不频繁地启动异步电动机,对电源线路及电动机等实行保护,当它们发生严重的过载或者短路及欠压等故障时能自动切断电路,其功能相当于熔断式开关与过欠热继电器等的组合。
而且在分断故障电流后一般不需要变更零部件,已获得了广泛应用。
2高压断路器的种类高压断路器是发电厂、变电所主要的电力控制设备,具有灭弧特性,当系统正常运行时,它能切断和接通线路以及各种电气设备的空载和负载电流;当系统发生故障时,它和继电保护配合,能迅速切断故障电流,以防止扩大事故范围。
10kV线路故障跳闸的原因分析及应采取的防范措施摘要:本文就2003年库尔勒供电公司10kv配电线路事故跳闸的案例,对10kv跳闸的常见故障及原因进行了分析,并讨论了如何加强配电网系统可靠性。
关键词:线路故障;跳闸;原因;防范措施2003年库尔勒供电公司10kV配电线路事故跳闸率较高,累计跳闸455次,其中133次重合不成功。
城网跳闸202次,69次重合不成功。
农网跳闸253次,64次重合不成功。
由于用户供电系统可靠性作为考核供电企业“安全生产文明双达标、创一流”的必备条件,如何预见城市配电系统常见的故障、分析原因,减少对用户的停电时间来提高可靠性是每一个供电职工应该正确对待的问题。
我们对跳闸原因进行了认真分析,将各种原因引起的跳闸分门别类的罗列出来,以便于配网管理部门更好的开展工作。
一、造成10kV跳闸的常见故障及原因分析对于任何事故都应该从管理和技术两个方面进行分析,只有找出问题的原因,才能拿出解决的办法。
(一)我们从技术方面分析,变电站出线断路器跳闸有四种原因,即线路故障、变电设备故障、不可抗拒的外力破坏、人为因素。
2003年线路跳闸455次,查出原因的有391次,线路故障造成10kV跳闸220次,占跳闸原因56%;变电设备故障造成10kV跳闸36次,占跳闸原因9%;不可抗拒的外力破坏造成10kV跳闸83次,占跳闸原因21%;人为因素造成10kV跳闸41次,占跳闸原因10%;还有4%是同杆架设对侧线路故障时由于弧光造成的跳闸。
1、线路故障的分析瓷瓶(瓷瓶包括针瓶、悬瓶、避雷器、跌落保险的瓷体)闪络放电造成50次跳闸,占线路故障原因23%;倒杆造成5次跳闸,占线路故障原因2%。
断线造成43次跳闸,占线路故障原因20%。
短路造成25次跳闸,占线路故障原因11%。
树害造成93次跳闸,占线路故障原因42%。
同时在133次重合不成功的跳闸原因分析过程中,我们发现有66次是在主干线的永久型故障,有44次是分支线路故障,由于分支跌落保险配置不当或柱上断路器拒分造成的越级跳闸。
10KV手车式断路器防跳回路的分析和改进方案
10KV手车式断路器防跳回路的分析和改进方案
摘要:本文扼要论述了采用并联防跳的断路器的工作原理,结合现场调试时出现的问题,提出了解决断路器本体防跳和综保装置操作箱的配合问题的方案。
关键词:中压断路器防跳回路并联防跳工作原理
一、前言
常规的断路器采用的是“串联防跳”,即采用一种串由在跳闸回路的电流线圈启动,由串在合闸回路的电压线圈保持的中间继电器,其作用是:当断路器在合闸位置时,此时可能由于控制开关或重合闸等自动装置触点的粘连,使得合闸命令一直预伏在回路中,如果此时保护装置发出跳闸命令,断路器跳闸完成,断路器的合、分闸触点和机构连动转换,使得预伏的合闸命令也同时发出,接通合闸回路,导致断路器发生多次跳合。
由于防跳继电器的存在,当保护发出跳闸命令的同时,也就立即启动了防跳继电器,它串联在TBJ电压线圈前的常开接点闭合,若合闸脉冲未解除,则TBJ电压自保持,由它的常闭接点打开断开合闸回路,这样也就避免了跳跃的发生。
本文引用的是一家合资厂家生产的断路器,其防跳回路采用的是“并联防跳”,即只在合闸回路并联一个防跳继电器,合闸命令发出且合闸完成后,断路器的常开辅助触点立即闭合,就启动了防跳继电器并自保持,此时断路器的常闭触点已经将合闸线圈中的电流切断,再通过打开防跳继电器的常闭触点,使合闸回路保险的断开,直到合闸命令消失后,防跳继电器自动返回,合闸回路恢复正常。
二、并联防跳的应用问题及分析:
常规的断路器控制回路设计中,均装设监视分、合闸回路的位置继电器,其作用是指示断路器的开关状态,作为微机保护某些逻辑的判据,以及通过TWJ,HWJ的常闭接点串联发送回路断线信号。
目前10KV断路器品牌很多,其中国外引进的产品大多采用断路器并联防跳,即图2所示。
由于国外的设计习惯是断路器的合、分闸回路不设
监视,或只对分闸回路监视。
而国内的合、分闸回路都有位置继电器。
典型的做法是操作回路的合闸出口和TWJ出口并联接入机构合闸回
路正电端。
当采用这种断路器的机构防跳而将保护装置的防跳解除时,第一次合闸后,如果合闸命令消失,按说52X应该返回,可是由于TWJ回路的存在,使得52X上存在一定的电压而使其足够自保持。
因此,当分闸后再进行一次合闸就无法合闸成功。
所以在这种情况下,不能将TWJ直接接入机构的合闸回路中。
以下方案A和B是解决这一问题的两种可行办法。
方案A:
经以上分析,在这种并联防跳的回路中,只要能使防跳继电器52X失电,断开其自保持回路就可达到能再次合闸的目的。
一开始计划在TWJ后串入一个断路器常闭辅助触点52b,是考虑到当断路器合闸命令完成、断路器合闸到位后,52b打开,则52X就被断开,回路恢复正常。
但是通过做试验,发现在进行合―分―合时,还是不能第二次合闸。
其原因是断路器的辅助触点和防跳继电器的触点动作时不是理想的瞬动,且断路器的辅助触点动作快于防跳继电器的触点。
比如先发出合闸命令,合闸到位后,52a闭合,防跳继电器52X动作并自保持,这个时候是没有问题的。
如果此时合闸命令没断电(比如控制开关没有自复位),且保护出口动作,断路器完成跳闸,则断路器的辅助触点52a和52b状态变化,注意在这个过程中,防跳继电器通过其自保持触点仍然是带电的。
52b的触点闭合,使得防跳继电器仍然从TWJ处得电,防跳继电器仍然处于自保持状态中,所以无法进行第二次合闸。
为了解决这一问题,可以再在52b后串入一个防跳继电器的常闭点,这样做的目的是:启动防跳继电器的同时,切断TWJ回路。
因为该并联防跳回路的设计是断路器的辅助触点动作完成后,才启动的防跳继电器,所以串入的这个52X闭点不会切断电流,其触点的工作环境比较安全。
这样就可以保证52X在合闸完成后彻底失电可靠返回,不会再受分、合时断路器辅助触点的影响。
方案A的好处是厂家不用太多改动断路器内部的控制电路板,但增加了接线,多用了两个触点,同时也增加了不可靠的因素。
方案B:
由于目前的断路器的控制器件集成在一块不大的印刷电路板上,其接线的可靠性是可以保证的。
为了简化接线,可以直接将TWJ的负端直接接入合闸线圈前,考虑到TWJ作为一个重要的判据参与在综保装置的逻辑内,将其接到回路中的 LS1(储能限位开关)和LS0(手车位置开关)之后,以免这些触点的损坏影响保护的判断。
方案B 较方案A,只更改了一处接线,就设备制造厂家来说,也便于进行改造。
三、结论
目前国产保护装置都是带TWJ和HWJ的,各个保护厂家的电路不尽相同,经咨询厂家技术人员,他们通过计算机模拟电路,测得 TWJ 和HWJ的阻抗值从2KΩ到37KΩ不等,同时,各断路器厂家的防跳继电器的特性也不一样。
在工程设计时,在综保装置防跳和断路器本体防跳两者之间二选一,不能同时共用。
由于在10KV系统,综保装置基本是就地安装在配电装置处,所以建议采用方案B,取消断路器本体防跳,直接采用综保装置上的防跳。
这样,可以使大多数断路器厂家能和我国的设计习惯配合,减少工程中出现的差错。
参考文献:
[1]西北电力设计院编《电力工程电气设计手册―电气二次部分》
[2]任元会等编《工业与民用配电设计手册》第三版
------------最新【精品】范文。