2017.7.1增值税税率表最新7月1日起执行
- 格式:xls
- 大小:36.50 KB
- 文档页数:3
2017年7月1日增值税减免政策简并税率政策对纳税人最直接的影响就是降低税负。
2017年7月1日是一个神奇的日子,对于每一个财会人都需要关注的日子。
增值税税收的新政策有哪些是可以关注的地方。
小编给大家整理了关于2017年7月1日增值税减免政策,希望你们喜欢!2017年7月1日起增值税减税政策增值税税率7月1日起四档并三档税负降低可通过价格传导惠及居民就在下周六(7月1日)简并增值税税率有关政策即将正式实施的前夕,昨日(6月21日),国家税务总局所得税司司长邓勇、货物和劳务税司副司长林枫作客中国政府网,介绍六项减税政策相关落实情况。
在新的增值税税率正式实施后,原销售或者进口货物适用13%税率的将全部降至11%,涉及农产品、天然气、食用盐、图书等23类产品;此外,按照17%税率征税的农产品深加工企业购入农产品维持原扣除力度不变,避免税负增加。
林枫表示,为实现增值税税收中性目标,各国普遍追求更简明的增值税税制,简并税率、减少优惠、拓宽税基已成为国际增值税制度发展的趋势和主流。
可降低居民基本生活成本简并税率政策对纳税人最直接的影响就是降低税负。
以广州为例,经初步测算,该项新政将惠及广州市2.5万户纳税人,主要集中在批发、零售业,预计每年可为纳税人减负5.01亿元,有助于增强企业扩大发展的动力,并形成传导效应,进一步促进经济发展。
相关行业则直接享受到税收减少的利好。
广州东兴农副产品加工有限公司主要从事坚果类农产品的简单加工、批发工作,法定代表人曹英财对记者表示:“新政策取消了13%的增值税税率,原适用13%税率的货物,适用11%的税率。
预计公司2017年下半年收入1500万元,根据这一政策规定,销项税额对比调整税率前直接减少了30万元。
”增值税简并税率之后,减税效果最终会传导至终端消费,使消费者享受到实实在在的好处。
“销售燃气的税率从13%下降为11%,我们公司今年可以节省增值税大约50万元。
”广州新奥燃气有限公司财务负责人卢笃强透露。
7月1日起启用最新增值税税率和征收率及预征率汇总(老会计人的经验)随着《财政部、国家税务总局关于简并增值税税率有关政策的通知》(财税〔2017〕37号)的下发,新一轮简化增值税税制拉开帷幕。
自2012年开始实行营改增试点,到去年5月1日全面推开营改增后,除了特定的不征税项目以及不列入征税范畴的政府性项目(我国不实行对政府征税,个别国家实行对政府征税)外,均征收增值税。
为落实国务院提出的简并增值税税率措施,自2017年7月1日起,我国增值税税率将取消13%税率档,由五档(17%、13%、11%、6%、0%)简并成四档(17%、11%、6%、0%)(这里需要说明的是,官方由于政府工作报告中说了由四档简并成三档,于是都说成如此,但是根据增值税条例规定,0%属于增值税税率中的一档,营改增政策中也同样有跨境应税行为适用零税率的规定)。
虽然简化,但是增值税由于其现行实施政策的复杂性,导致增值税税率、征收率、预征率等依然比较繁杂,时常容易搞错,因此,在原有整理的基础上,结合新政一叶税舟重新进行整理,以作实务备忘之用。
一、增值税税率通常所说的增值税税率是指增值税的适用税率,也就是增值税的法定税率。
现行增值税没有立法,因此,税率的确定由两个部分组成:增值税条例和营改增试点实施办法。
对于税率的适用范围,在基本政策规定外,也有特殊性规定,比如本次的税率简并。
增值税税率主要用于增值税一般计税方法的计算。
(一)适用税率为17%1.销售或者进口除列举的适用税率为11%和0之外的货物。
货物,是指有形动产,包括电力、热力、气体在内。
(中华人民共和国国务院令第538号)2.提供加工、修理修配劳务。
(中华人民共和国国务院令第538号)3.提供有形动产租赁服务。
(财税〔2016〕36号)这里需要特别注意的是部分货物或服务虽然主体适用税率为17%,但是在特殊区域或者行为下,按照其他税率执行。
笔者叶全华收集到以下几项:(1)水路运输企业中的程租业务、期租业务(主要标志性区别是船舶出租时同时配备操作人员)比照运输服务适用11%税率;(2)航空运输中的湿租业务(主要标志性区别是飞机出租时同时配备操作人员)比照运输服务适用11%税率;(3)将建筑施工设备出租给他人使用同时配备操作人员的,则按照建筑服务适用11%税率;(4)提供餐饮服务的纳税人销售的外卖食品,按照“餐饮服务”适用6%税率(但需要特别注意的是,根据2016年12月30日财政部税政司、国家税务总局货物和劳务税司《关于财税[2016]140号文件部分条款的政策解读》中明确,上述外卖食品是指企业实质性参与了生产、加工过程的食品,即通俗说就是自制食品外卖才适用6%税率,否则按照外购货物的适用税率,即按照兼营规定执行);(5)将飞机、汽车等动产上的广告位出租给其他单位或个人用于发布广告的,适用17%税率。
2017年7月1税务调整新政策新一轮的税收新政扑面而来,我们不妨看看都有哪些政策吧。
7月有哪些新出台的税务政策。
新出台的税务政策有哪些值得关注的地方。
小编给大家整理了关于2017年7月1税务新政策,希望你们喜欢!增值税普通发票只写企业名、办公用品将无法报销只填写企业名称就能开增值税发票、用于企业报销的时代即将终结。
根据国税总局通知,7月1日起,购买人开具企业发票,还需提供公司纳税人识别号(即“税号”)或统一社会信用代码,否则将不得作为税收凭证用于办理涉税业务。
开单位发票要填“税号”了根据国税总局此前发布的《关于增值税发票开具有关问题的公告》,购买方为企业的,索取增值税普通发票时,需要提供纳税人识别号或统一社会信用代码。
目前,很多企业已开始执行这一新规。
以滴滴出行为例,近日开始提示消费者,“自7月1日起,开具增值税普通发票需提供企业抬头及税号,否则发票将无法用于企业报销”。
按照规定,不符合规定的发票,将不得作为税收凭证用于办理涉税业务,如计税、退税、抵免等。
△通过滴滴出行开具企业发票时出现的新规提示。
如实填报发票内容——买衣服不能开餐饮消费除提供税号外,“如实填报发票内容”是公告的另一关键内容。
此前,部分销售方允许购买方自行选择需要开具发票的商品服务名称等内容,并按照购买方的要求开具与实际经营业务不符的发票。
为防范这一现象,公告要求“销售方开具发票时,应如实开具与实际经营业务相符的发票;购买方取得发票时,不得要求变更品名和金额”。
如网上购买图书只能开图书的发票,不可以更换发票内容,如果一个订单里既有图书也有日用品,系统会分别开具两张发票。
品名必须如实,意味着如果是单位明确不给报销的品类,购买人就无法擅自篡改,意在封堵靠修改发票内容来增加报销额的行为。
只填“办公用品”无法报销——商品明细要具体是本、是笔说清楚虚假发票之所以屡禁不绝,归根结底还是有其“用武之地”,含糊笼统的品类名称正是漏洞之一。
明细到底要细化到什么程度?销售方能否开具如此具体的商品发票呢?中国财税法学研究会会长刘剑文表示,如果只单独开办公用品肯定是无法报销的,需要注明具体细则,比如笔、剪刀、订书器等,“销售方开具发票时,如果不能细化,可以在票面其他地方备注商品明细,方便企业报销入账。
7月1日起启用最新增值税税率和征收率及预征率汇总随着《财政部、国家税务总局关于简并增值税税率有关政策的通知》(财税〔2017〕37号)的下发,新一轮简化增值税税制拉开帷幕。
自2012年开始实行营改增试点,到去年5月1日全面推开营改增后,除了特定的不征税项目以及不列入征税范畴的政府性项目(我国不实行对政府征税,个别国家实行对政府征税)外,均征收增值税。
为落实国务院提出的简并增值税税率措施,自2017年7月1日起,我国增值税税率将取消13%税率档,由五档(17%、13%、11%、6%、0%)简并成四档(17%、11%、6%、0%)(这里需要说明的是,官方由于政府工作报告中说了由四档简并成三档,于是都说成如此,但是根据增值税条例规定,0%属于增值税税率中的一档,营改增政策中也同样有跨境应税行为适用零税率的规定)。
虽然简化,但是增值税由于其现行实施政策的复杂性,导致增值税税率、征收率、预征率等依然比较繁杂,时常容易搞错,因此,在原有整理的基础上,结合新政一叶税舟重新进行整理,以作实务备忘之用。
一、增值税税率通常所说的增值税税率是指增值税的适用税率,也就是增值税的法定税率。
现行增值税没有立法,因此,税率的确定由两个部分组成:增值税条例和营改增试点实施办法。
对于税率的适用范围,在基本政策规定外,也有特殊性规定,比如本次的税率简并。
增值税税率主要用于增值税一般计税方法的计算。
(一)适用税率为17%1.销售或者进口除列举的适用税率为11%和0之外的货物。
货物,是指有形动产,包括电力、热力、气体在内。
(中华人民共和国国务院令第538号)2.提供加工、修理修配劳务。
(中华人民共和国国务院令第538号)3.提供有形动产租赁服务。
(财税〔2016〕36号)这里需要特别注意的是部分货物或服务虽然主体适用税率为17%,但是在特殊区域或者行为下,按照其他税率执行。
笔者叶全华收集到以下几项:(1)水路运输企业中的程租业务、期租业务(主要标志性区别是船舶出租时同时配备操作人员)比照运输服务适用11%税率;(2)航空运输中的湿租业务(主要标志性区别是飞机出租时同时配备操作人员)比照运输服务适用11%税率;(3)将建筑施工设备出租给他人使用同时配备操作人员的,则按照建筑服务适用11%税率;(4)提供餐饮服务的纳税人销售的外卖食品,按照餐饮服务适用6%税率(但需要特别注意的是,根据2016年12月30日财政部税政司、国家税务总局货物和劳务税司《关于财税[2016]140号文件部分条款的政策解读》中明确,上述外卖食品是指企业实质性参与了生产、加工过程的食品,即通俗说就是自制食品外卖才适用6%税率,否则按照外购货物的适用税率,即按照兼营规定执行);(5)将飞机、汽车等动产上的广告位出租给其他单位或个人用于发布广告的,适用17%税率。
增值税税率、征收率一览表(截至2017年7月)大类货物、劳务、服务明细项目细目和特例税率征收率销售货物、货物期货销售或进口货物(除其他类别已经列举的货物)17% 3% 农产品(含粮食)、自来水、暖气、石油液化气、天然气、食用植物油、冷气、热水、煤气、居民用煤炭制品、食用盐、农机、饲料、农药、农膜、化肥、沼气、二甲醚、图书、报纸、杂志、音像制品、电子出版物。
石油液化气(包括由石油伴生气加工压缩而成的石油液化气)天然气(包括西气东输项目上游中外合作开采天然气)食用植物油(包括棕榈油、棉籽油、茴油、毛椰子油、核桃油、橄榄油、花椒油、杏仁油、葡萄籽油、牡丹籽油)农机(包括农用水泵、农用柴油机、不带动力的手扶拖拉机、三轮农用运输车、密集型烤房设备、频振式杀虫灯、自动虫情测报灯、粘虫板、卷帘机、农用挖掘机、养鸡设备系列、养猪设备系列产品、动物尸体降解处理机、蔬菜清洗机)图书(包括中小学课本配套产品、批准印刷且采用国际标准书号编序的境外图书) 11% 3% 提供加工、修理修谱劳务 17% 3% 销售服务交通运输服务陆路运输服务,包括铁路运输服务、其他陆路运输服务(公路运输、缆车运输、索道运输、地铁运输、城市轻轨运输等) 出租车公司向租用出租车的司机收取的管理费用。
11% 3% 水路运输服务包括程租、期租业务航空运输服务包括湿租业务、航天运输服务(利用火箭等载体发射卫星、空间探测器等空间飞行器)管道运输服务无运输工具承运业务邮政服务邮政普遍服务,是指函件、包裹等邮件寄递,以及邮票发行、报刊发行和邮政汇兑等本税目特指中国邮政集团公司及其所属邮政企业 11% 3% 邮政特殊服务,是指义务兵平常信函、机要通信、盲人读物和革命烈士遗物的寄递等其他邮政服务, 是指邮册等邮品销售、邮政代理等电信服务基础电信服务,是指利用固网、移动网、卫星、互联网,提供语音通话服务的业务活动,以及出租或者出售带宽、波长等网络元素的业务活动。
“营改增”最新增值税税率表(2017年7月1日起执行)会计网讯 2017年7月1日起,增值税税率结构将减并,取消13%的增值税税率。
减并增值税税率后,各行业的税率将有哪些变化?一图了解↓增值税税率表(2017年7月1日执行)增值税税率简并政策原文:自2017年7月1日起,简并增值税税率结构,取消13%的增值税税率。
现将有关政策通知如下:一、纳税人销售或者进口下列货物,税率为11%:农产品(含粮食)、自来水、暖气、石油液化气、天然气、食用植物油、冷气、热水、煤气、居民用煤炭制品、食用盐、农机、饲料、农药、农膜、化肥、沼气、二甲醚、图书、报纸、杂志、音像制品、电子出版物。
上述货物的具体范围见本通知附件1。
二、纳税人购进农产品,按下列规定抵扣进项税额:(一) 除本条第(二)项规定外,纳税人购进农产品,取得一般纳税人开具的增值税专用发票或海关进口增值税专用缴款书的,以增值税专用发票或海关进口增值税专用缴款书上注明的增值税额为进项税额;从按照简易计税方法依照3%征收率计算缴纳增值税的小规模纳税人取得增值税专用发票的,以增值税专用发票上注明的金额和11%的扣除率计算进项税额;取得(开具)农产品销售发票或收购发票的,以农产品销售发票或收购发票上注明的农产品买价和11%的扣除率计算进项税额。
(二) 营业税改征增值税试点期间,纳税人购进用于生产销售或委托受托加工17%税率货物的农产品维持原扣除力度不变。
(三) 继续推进农产品增值税进项税额核定扣除试点,纳税人购进农产品进项税额已实行核定扣除的,仍按照《财政部国家税务总局关于在部分行业试行农产品增值税进项税额核定扣除办法的通知》(财税[2012]38号)、《财政部国家税务总局关于扩大农产品增值税进项税额核定扣除试点行业范围的通知》(财税[2013]57号)执行。
其中,《农产品增值税进项税额核定扣除试点实施办法》(财税[2012]38号印发)第四条第(二)项规定的扣除率调整为11%;第(三)项规定的扣除率调整为按本条第(一)项、第(二)项规定执行。
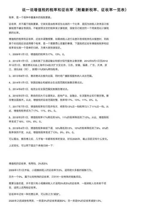
说⼀说增值税的税率和征收率(附最新税率、征收率⼀览表)税率,是⼀个税种中最基本的税制要素。
征收率,并不属于税制要素,它其实是由税率派⽣出来的⼀个⽐率,是因为纳税⼈财务会计核算制度不健全等原因、不能按照法定的税率来计算税款,国家另⾏制定的⼀个⽤来简化计算税款的⽐率。
增值税的税率和征收率,近些年调整频繁,如果纳税⼈进⾏⾃查补税或税务机关稽查时,到底某个时间段应该适⽤哪个税率,是⼀个需要费⼼思量的事情,下⾯我把近些年增值税税率和征收率变化做⼀个简单的归纳,⽅便⼤家快速锁定。
1、2009年1⽉1⽇,增值税的税率为17%、13%、0。
2、2012年1⽉1⽇,上海实施了交通运输业和部分现代服务业营改增;2012年9⽉1⽇⾄2012年12⽉1⽇,营改增试点由上海市分4批次扩⼤⾄北京、江苏、安徽、福建、⼴东、天津、浙江、湖北8省(市),新增11%和6%两档税率。
3、2013年8⽉1⽇,营改增试点推向全国,同时将⼴播影视服务纳⼊试点范围。
4、2014年1⽉1⽇,铁路运输业和邮政业在全国范围实施营改增试点。
5、2014年6⽉1⽇,电信业在全国范围实施营改增试点。
6、2016年5⽉1⽇,剩余的四⼤⾏业建筑业、房地产业、⾦融业、⽣活服务业实⾏营改增。
营改增全⾯推开。
从此,增值税的征收范围完整,税率有17%、13%、11%、6%、0。
7、2017年7⽉1⽇,增值税税率实⾏简并档次,将原先13%这⼀档税率归⼊了11%这⼀档。
从此,增值税税率成为了17%、11%、6%、0。
8、2018年5⽉1⽇,增值税税率17%降低到16%,11%的税率降低到了10%。
从此,增值税税率变成了16%、10%、6%、0。
9、2019年4⽉1⽇,增值税税率继续下调,16%降低到13%,10%的税率降低到了9%,6%的税率保持不变,从此,增值税税率变成了13%、9%、6%、0。
可以看出,营改增之后,⼏乎每⼀年都有税率的变动,好在2020年,截⽌⽬前没有什么变化。
2017年7月1日后增值税税率结构将减并,取消13%的增值税税率。
减并增值税税率后各行业的税率将有哪些变化呢?2017营改增最新增值税税率表奉上今天重点介绍适用于一般纳税人《增值税纳税申报表》的填写。
根据《国家税务总局关于全面推开营业税改征增值税试点后增值税纳税申报有关事项的公告》(税务总局公告〔2016〕13号),《增值税纳税申报表》(一般纳税人适用)长这样。
今天重点介绍适用于一般纳税人《增值税纳税申报表》的填写。
根据《国家税务总局关于全面推开营业税改征增值税试点后增值税纳税申报有关事项的公告》(税务总局公告〔2016〕13号),《增值税纳税申报表》(一般纳税人适用)长这样。
首先,我们来解释以下名词:(一)本表所称“货物”,是指增值税的应税货物。
(二)本表所称“劳务”,是指增值税的应税加工、修理、修配劳务。
(三)本表所称“服务、不动产和无形资产”,是指销售服务、不动产和无形资产。
(四)本表所称“按适用税率计税”、“按适用税率计算”和“一般计税方法”,均指按“应纳税额=当期销项税额-当期进项税额”公式计算增值税应纳税额的计税方法。
(五)本表所称“按简易办法计税”、“按简易征收办法计算”和“简易计税方法”,均指按“应纳税额=销售额×征收率”公式计算增值税应纳税额的计税方法。
(六)本表所称“扣除项目”,是指纳税人销售服务、不动产和无形资产,在确定销售额时,按照有关规定允许其从取得的全部价款和价外费用中扣除价款的项目。
接下来,具体阐述填写方法:(一)“税款所属时间”:指纳税人申报的增值税应纳税额的所属时间,应填写具体的起止年、月、日。
(二)“填表日期”:指纳税人填写本表的具体日期。
(三)“纳税人识别号”:填写纳税人的税务登记证件号码。
(四)“所属行业”:按照国民经济行业分类与代码中的小类行业填写。
(百度搜索“国民经济行业分类与代码”即可得)(五)“纳税人名称”:填写纳税人单位名称全称。
(六)“法定代表人姓名”:填写纳税人法定代表人的姓名。
2017年最新最全增值税税率表!增值税64种税目税率表序号税目税率1陆路运输服务11%2水路运输服务11%3航空运输服务11%4管道运输服务11%5邮政普遍服务11%6邮政特殊服务11%7其他邮政服务11%8基础电信服务11%增值电信服务6%10工程服务11%11安装服务11%12修缮服务11%13装饰服务11%14其他建筑服务11%15贷款服务6%16直接收费金融服务6%17保险服务6%18金融商品转让6%研发和技术服务6%20信息技术服务6%21文化创意服务6%22物流辅助服务6%23有形动产租赁服务17%24不动产租赁服务11%25鉴证咨询服务6%26广播影视服务6%27商务辅助服务6%28其他现代服务6%文化体育服务6%30教育医疗服务6%31旅游娱乐服务6%32餐饮住宿服务6%33居民日常服务6%34其他生活服务6%35销售无形资产6%36转让土地使用权11%37销售不动产11%38在境内载运旅客或者货物出境0%在境外载运旅客或者货物入境0%40在境外载运旅客或者货物0%41航天运输服务0%42向境外单位提供的完全在境外消费的研发服务0%43向境外单位提供的完全在境外消费的合同能源管理服务0%44向境外单位提供的完全在境外消费的设计服务0%45向境外单位提供的完全在境外消费的广播影视节目(作品)的制作和发行服务0%46向境外单位提供的完全在境外消费的软件服务0%47向境外单位提供的完全在境外消费的电路设计及测试服务0%48向境外单位提供的完全在境外消费的信息系统服务49向境外单位提供的完全在境外消费的业务流程管理服务0%50向境外单位提供的完全在境外消费的离岸服务外包业务0%51向境外单位提供的完全在境外消费的转让技术0%52财政部和国家税务总局规定的其他服务0%53销售或者进口货物17%54粮食、食用植物油11%55自来水、暖气、冷气、热水、煤气、石油液化气、天然气、沼气、居民用煤炭制品11%56图书、报纸、杂志11%57饲料、化肥、农药、农机、农膜11%58农产品11%59音像制品11%60电子出版物11%61二甲醚11%62国务院规定的其他货物11%63加工、修理修配劳务17%64出口货物0%征收率为5%的情形序号税目税率1不动产租赁服务5%2销售不动产5%3土地使用权出租5%4转让2016年4月30日前土地使用权5%5选择差额纳税劳务派遣5%6选择差额纳税安保服务5%7一般纳税人提供人力资源外包服务5%8中外合作油(气)田开采(含中外双方签定石油合同合作开采陆上)的原油、天然气,征收率为5%5%附注:1.总结记忆方法:不动产买卖和租赁+土地使用权转让和出租+劳务派遣(安保服务)+一般纳税人人力资源外包+中外合作油(气)田开采2.小规模纳税人(含其他个人)一律采用简易计税方法计税,一般情况下征收率为3%,特殊情况详见注释。
简并增值税税率政策从2017年7月1日起,将增值税税率由四档减至17%、11%和6%三档,取消13%这一档税率;将农产品、天然气等增值税税率从13%降至11%。
为避免因进项抵扣减少而增加税负,有关部门做出了对农产品深加工企业购入农产品维持原扣除力度不变的决定,也就是说对农产品深加工企业维持扣除力度不变,将出现销售环节征11%税率,购进环节扣13%税率的情况。
为配合简并税率,国税同步升级外贸企业出口退税申报系统2.0.8版、生产企业出口退税申报系统2.0.8版,2017年6月30日起开始采用新版申报系统。
升级时间:6月29日18:00——6月30日8:00期间出口退税网上申报系统和出口退税企业的增值税网上申报将暂停服务,出口企业可到国税网站软件下载目录,下载相应申报系统升级补丁软件。
现场办税须实名7月1日开始,税务大厅对办税服务厅现场办理的所有涉税业务都实行“身份验证”,也就是说办税人员到办税服务厅办理各项涉税业务,均须向税务机关提供有效的身份证明进行实名认证后才能办理。
如果前来大厅的办税人员无法出具实名办税身份证明,或是实名办税身份证明无法通过验证,税务机关将不再为其办理涉税业务。
在市范围内,所有实体办税厅(包含市行政服务中心办税窗口)办理的所有涉税业务,均须要实名办税。
7月1日以后,没有身份验证,将无法办理涉税业务。
从6月6日起至6月30日为过渡期,过渡期内办税人员前来办理业务,可按照之前规定继续办理。
企业开票需“税号7月1日之后,以企业名称开具增值税普通发票,若不填写纳税人识别号或统一社会信用代码,就不属于正规发票,不能用于税收凭证计税、退税、抵免等。
该项“新规”适用范围包括公司、非公司制企业法人、企业分支机构、个人独资企业、合伙企业和其他企业,但不包括个人、政府机构、事业单位中的非企业单位等。
个别商家如果提出开个人发票要求身份证号等个人信息要求,消费者可以拒绝。
”发票明细须填写购买或销售商品开具增值税发票时,发票内容应按照实际商品名称如实开具,不得填开与实际商品不相符的内容。
实用!2017最新增值税税目税率表最新增值税税目税率表适用11%增值税税率货物范围注释一、农产品农产品,是指种植业、养殖业、林业、牧业、水产业生产的各种植物、动物的初级产品。
具体征税范围暂继续按照《财政部、国家税务总局关于印发〈农业产品征税范围注释〉的通知》(财税字〔1995〕52号)及现行相关规定执行,并包括挂面、干姜、姜黄、玉米胚芽、动物骨粒、按照《食品安全国家标准—巴氏杀菌乳》(GB19645—2010)生产的巴氏杀菌乳、按照《食品安全国家标准—灭菌乳》(GB25190—2010)生产的灭菌乳。
二、食用植物油、自来水、暖气、冷气、热水、煤气、石油液化气、天然气、沼气、居民用煤炭制品、图书、报纸、杂志、化肥、农药、农机、农膜上述货物的具体征税范围暂继续按照《国家税务总局关于印发〈增值税部分货物征税范围注释〉的通知》(国税发〔1993〕151号)及现行相关规定执行,并包括棕榈油、棉籽油、茴油、毛椰子油、核桃油、橄榄油、花椒油、杏仁油、葡萄籽油、牡丹籽油、由石油伴生气加工压缩而成的石油液化气、西气东输项目上游中外合作开采天然气、中小学课本配套产品(包括各种纸制品或图片)、国内印刷企业承印的经新闻出版主管部门批准印刷且采用国际标准书号编序的境外图书、农用水泵、农用柴油机、不带动力的手扶拖拉机、三轮农用运输车、密集型烤房设备、频振式杀虫灯、自动虫情测报灯、粘虫板、卷帘机、农用挖掘机、养鸡设备系列、养猪设备系列产品、动物尸体降解处理机、蔬菜清洗机。
三、饲料饲料,是指用于动物饲养的产品或其加工品。
具体征税范围按照《国家税务总局关于修订“饲料”注释及加强饲料征免增值税管理问题的通知》(国税发〔1999〕39号)执行,并包括豆粕、宠物饲料、饲用鱼油、矿物质微量元素舔砖、饲料级磷酸二氢钙产品。
四、音像制品音像制品,是指正式出版的录有内容的录音带、录像带、唱片、激光唱盘和激光视盘。
五、电子出版物电子出版物,是指以数字代码方式,使用计算机应用程序,将图文声像等内容信息编辑加工后存储在具有确定的物理形态的磁、光、电等介质上,通过内嵌在计算机、手机、电子阅读设备、电子显示设备、数字音/视频播放设备、电子游戏机、导航仪以及其他具有类似功能的设备上读取使用,具有交互功能,用以表达思想、普及知识和积累文化的大众传播媒体。
21类货物适⽤13%的增值税低税率(2017年7⽉1⽇前)税屋提⽰——从2017年7⽉1⽇起,将增值税税率由四档减⾄17%、11%和6%三档,取消13%这⼀档税率;将农产品、天然⽓等增值税税率从13%降⾄11%。
具体参看:增值税税率7⽉1⽇起由四档减⾄17%、11%和6%三档 2009年增值税全国转型改⾰正式实施后,财政部和国家税务总局依据条例规定,对增值税13%低税率的适⽤范围进⾏了必要调整。
调整后增值税13%低税率的适⽤范围覆盖了21类货物。
⼀.粮⾷ 粮⾷是指各种主⾷⾷科植物果实的总称。
本货物的征税范围包括⼩麦、稻⾕、⽟⽶、⾼粱、⾕⼦和其他杂粮(如:⼤麦、燕麦等),以及经碾磨、脱壳等⼯艺加⼯后的粮⾷(如:⾯粉,⽶,⽟⽶⾯、渣等)。
切⾯、饺⼦⽪、馄饨⽪、⾯⽪、⽶粉等粮⾷复制品,也属于粮⾷的征税范围。
以粮⾷为原料加⼯的速冻⾷品、⽅便⾯、副⾷品和各种熟⾷品,不属于本货物的征税范围。
根据《国家税务总局关于挂⾯适⽤增值税税率问题的通知》(国税函[2008]1007号)的规定,挂⾯按照粮⾷复制品适⽤13%的增值税税率。
【例题】提问:对于超级市场经营的农业产品如何确定征收增值税适⽤税率 回答:根据《关于〈农业产品征税范围注释〉的规定》(财税字〔1995〕52号)及相关⽂件精神,对以农业产品为原料制作的初级产品,可按产品⽣熟程度判断是否适⽤13%税率,即⽣制品或经过加热等简单加⼯制作的⽣制品适⽤税率为13%,熟⾷或可直接⾷⽤的适⽤税率为17%。
具体列举如下: (1)以各种⾖类加⼯的⾖制品。
如:⾖腐、⾖浆、⾖奶、⾖腐⼲等,该类⾖制品以⼤⾖为原料,通过碾磨、提浆、点卤、成型、发酵、烘⼲等简单⼯艺加⼯制成的⽣制品,按农业产品13%税率计征增值税。
(2)以粮⾷为原料加⼯的粮⾷复制品。
如:粉条、粉丝、粉⽪、切⾯、挂⾯、拉⾯(不含⽅便⾯)、凉⽪、烧卖⽪等,该类粮⾷复制品以⼤⽶、绿⾖、豌⾖、蚕⾖、⽟⽶、地⽠、南⽠、⼭芋、莲藕等粮⾷作物为原料,通过碾磨、提浆、加热、成型、发酵、烘⼲等简单⼯艺加⼯制成的⽣制品,按农业产品13%税率计征增值税。
增值税发票税率是多少推荐文章单位刻发票专用章的介绍信范文热度:刻发票专用章的介绍信热度:新闻资讯:增值税税率2019年4月1日起下调热度:关于发票和收据这两者有什么区别吗热度:收据和发票相同点和不同点是什么呢热度:增值税发票也是发票的一种,具有增值税一般纳税人资格的企业都可以到主管国税部门申请领购增值税发票,并通过防伪税控系统开具。
那么增值税发票税率是多少下面店铺就带大家一起来详细了解下吧。
增值税发票种类第一节增值税专用发票增值税专用发票由基本联次或者基本联次附加其他联次构成,分为三联版和六联版两种。
基本联次为三联:第一联为记账联,是销售方记账凭证;第二联为抵扣联,是购买方扣税凭证;第三联为发票联,是购买方记账凭证。
其他联次用途,由纳税人自行确定。
纳税人办理产权过户手续需要使用发票的,可以使用增值税专用发票第六联。
第二节增值税普通发票一、增值税普通发票(折叠票)增值税普通发票(折叠票)由基本联次或者基本联次附加其他联次构成,分为两联版和五联版两种。
基本联次为两联:第一联为记账联,是销售方记账凭证;第二联为发票联,是购买方记账凭证。
其他联次用途,由纳税人自行确定。
纳税人办理产权过户手续需要使用发票的,可以使用增值税普通发票第三联。
二、增值税普通发票(卷票)增值税普通发票(卷票)分为两种规格:57mm×177.8mm、76mm×177.8mm,均为单联。
自2017年7月1日起,纳税人可按照《中华人民共和国发票管理办法》及其实施细则要求,书面向国税机关要求使用印有本单位名称的增值税普通发票(卷票),国税机关按规定确认印有该单位名称发票的种类和数量。
纳税人通过新系统开具印有本单位名称的增值税普通发票(卷票)。
印有本单位名称的增值税普通发票(卷票),由税务总局统一招标采购的增值税普通发票(卷票)中标厂商印制,其式样、规格、联次和防伪措施等与原有增值税普通发票(卷票)一致,并加印企业发票专用章。