1、应根据国家有关可行性研究报告编制规范和标准编制,应
- 格式:doc
- 大小:22.50 KB
- 文档页数:1
可研报告编制依据可研报告编制依据是任何项目启动的重要基础,它为项目的实施提供了信息和指导。
可研报告可以被视为是一个实现项目成功所需的完整蓝图。
在编制可研报告时必须遵循一定的标准和规范。
下面将介绍可研报告编制的基本依据。
1. 国家法律法规在编制可研报告时,需要遵循国家的法律法规。
这一点尤为重要,因为法律的规定会对项目的实施产生重大影响。
例如,建设大型水库必须符合国家《水利法》和《水库安全监察条例》等法律法规,以确保该项目的可行性和安全性。
2. 项目立项批复文件项目立项批复文件是项目启动的基础,它包含了项目的基本信息和目标,同时也规定了项目实施的程序和标准。
可研报告编制的内容必须与项目立项批复文件相符,以确保研究方案的可行性和可实施性。
例如,如果一个企业打算进行扩张,需要编制可行性研究报告,以便向政府申请批准资金和获得建设许可证。
在此过程中,必须严格遵守项目立项批复文件中规定的所有要求。
3. 行业标准和规范行业标准和规范是指在特定行业中被广泛认可和接受的标准和方法。
这些标准和规范通常由政府和行业组织制定,并在相关行业中得到广泛应用。
在编制可研报告时,必须遵循行业标准和规范,以确保研究方案的可行性和高效性。
例如,建造高速公路必须遵循所在国家的高速公路建设规范,以确保公路的安全性和经济性。
下面列举三个案例:1. 案例一:在一个新兴的电子商务领域,制定可研报告时需要遵循《国家电子商务发展规划(2021年-2025年)》等法律法规,此外还需要考虑与行业标准和规范的一致性。
2. 案例二:某市政府拟在当地开展绿化工程,编制可研报告时需要遵循《城市绿化与节约用水管理的技术规范》等行业标准和规范,以确保绿化方案的可实施性和环保性。
3. 案例三:某公司计划投资建造一座化工厂,需要编制化工生产项目可行性研究报告。
在此过程中,必须遵守国家《安全生产法》、《化学品安全管理条例》等法律法规,以确保化工厂的安全性和环保性。
同时也需要考虑行业中的化工标准和规范,以确保化工生产方案更加可行和符合相关要求。
可行性研究报告编制标准在项目实施之前,进行可行性研究是至关重要的一步。
可行性研究报告旨在评估项目的可行性,包括技术、经济、法律和操作等方面的考量。
为了确保可行性研究报告具有一致性和有效性,需要遵循一定的编制标准。
本文将探讨可行性研究报告编制的标准要点,以确保其质量和可靠性。
1. 摘要可行性研究报告的摘要应简明扼要地概括项目的背景、目的、范围以及主要结论。
摘要应该清晰地表达项目的可行性结论,以便读者能够在短时间内了解到报告的核心内容。
2. 引言在引言部分,应该介绍项目的背景和目的。
这包括项目的起因、目标以及与现有业务或项目的关联性。
引言应该概述项目的重要性,为后续的可行性研究提供必要的背景信息。
3. 技术可行性分析技术可行性分析主要评估项目在技术上的可行性。
这包括评估现有技术是否足以支持项目的实施,以及是否需要开发新的技术解决方案。
在技术可行性分析中,应该考虑技术成熟度、可行性验证和技术风险等因素。
4. 经济可行性分析经济可行性分析评估项目在经济上的可行性。
这包括成本估算、收益预测以及投资回报期等方面的分析。
经济可行性分析应该综合考虑项目的投资风险和回报潜力,为项目的经济决策提供依据。
5. 法律和政策可行性分析法律和政策可行性分析评估项目在法律和政策上的可行性。
这包括项目是否符合相关法律法规和政策要求,以及项目实施可能面临的法律风险。
法律和政策可行性分析应该考虑国家、地区以及行业的相关法律和政策要求。
6. 操作可行性分析操作可行性分析评估项目在操作上的可行性。
这包括项目的组织结构、人员配备、流程设计以及实施计划等方面的分析。
操作可行性分析应该考虑项目的实施难度和操作风险,为项目的实施提供指导。
7. 结论结论部分对整个可行性研究进行总结,并提出项目是否可行的结论。
结论应该清晰地表达项目的可行性结论,并指出项目实施可能面临的挑战和风险。
此外,结论还可以提出建议,为项目的后续决策提供参考。
结语可行性研究报告编制标准对于确保可行性研究的质量和可靠性至关重要。
可行性研究报告编制的依据1. 研究目的可行性研究报告是项目决策的重要参考依据,通过对项目的环境、市场、技术等方面进行深入调研和分析,旨在评估项目的可行性和风险,为项目决策者提供科学的决策依据。
2. 研究背景在项目启动前,进行可行性研究报告的编制是必要的。
可行性研究报告的编制可以帮助项目决策者全面了解项目的情况,评估项目的可行性,并为项目的进一步决策提供基础。
3. 编制步骤可行性研究报告的编制通常包括以下步骤:3.1 研究项目的背景和目标对项目的实施背景进行梳理和简要介绍,明确项目的目标和意义。
3.2 调研项目的现状和前景对项目所处的环境进行深入调研,包括市场环境、行业发展趋势等。
同时,对项目的前景进行分析,评估项目的盈利能力和发展潜力。
3.3 分析项目的可行性和风险对项目的可行性进行评估,包括技术可行性、市场可行性、经济可行性等方面的分析。
同时,对项目可能面临的风险进行分析和评估。
3.4 编制可行性研究报告根据前期调研和分析的结果,编制可行性研究报告,包括报告的目的、背景、研究方法、调研结果、可行性分析、风险评估等内容。
4. 编制要求编制可行性研究报告时,需要满足以下要求:4.1 科学性和可靠性可行性研究报告的编制应基于科学的研究方法和可靠的数据,确保分析结论的准确性和可信度。
4.2 全面性和系统性可行性研究报告应对项目的各个方面进行全面和系统的分析,评估项目的可行性和风险的全貌。
4.3 逻辑性和连贯性可行性研究报告的内容应逻辑清晰、连贯有序,确保报告的结构合理,论据有力,推理过程严密,让读者能够清晰地理解报告的内容和结论。
4.4 可操作性和建设性可行性研究报告应具备可操作性和建设性,在分析项目可行性和风险的基础上,提出相应的建议和措施,为项目决策者提供科学的决策依据。
5. 编制团队为确保可行性研究报告的质量和准确性,报告的编制应由专业团队完成,主要包括以下成员:•项目负责人:负责组织和协调报告的编制工作。
可研报告的编制依据
可研报告是进行投资决策的重要依据,其编制过程应该符合相应的规范和程序。
下面将详细介绍可研报告的编制依据。
一、法律法规
可研报告的编制必须遵循相关法律法规和政策,包括但不限于《中华人民共和国招投标法》、《中华人民共和国环境影响评价法》、《中华人民共和国建筑法》等,根据不同的领域,还有相应的部门规章和标准等。
二、项目建设规划文件
可研报告是项目建设规划的关键文献之一,其编制应该符合项目建设规划文件的要求。
例如,如果报告编制是为了获得国家部门的批准,就需要符合相关的编制标准和规范等。
三、国家和地方政策性文件
可研报告应该符合国家和地方政策性文件的规定,例如《中长期能源发展规划》、《国家海洋功能区划》等政策性文件,需要在报告中加以体现。
四、行业标准和技术规范
可研报告应该遵循行业标准和技术规范的要求,例如建筑工程行业的《建筑工程施工总承包企业资信评价标准》、智能制造行业的《工业互联网架构参考模型》等。
五、经济、市场和现场调查数据
可研报告编制的依据还包括经济、市场和现场调查数据,这些数据在报告的经济分析、市场分析以及可行性分析中发挥着关键作用。
这些数据应该来源可靠,并且要进行科学的统计和分析。
以上就是可研报告的编制依据,报告的准确性和可靠性是保证项目投资决策的重要保证之一。
因此在编制可研报告时一定要严格执行相关规范和程序,确保报告质量。
可行性研究报告的法律依据可行性研究报告是指对一个项目或计划的可行性进行系统、全面、客观、科学的研究和评价,并提出可行性意见的报告。
在项目实施前,进行可行性研究报告的编制,可以有效衡量项目的可行性,减少风险,并为决策者提供科学依据。
那么,对于可行性研究报告的编制有哪些法律依据呢?首先,我国《建设项目可行性研究报告编制与审查管理暂行办法》是可行性研究报告编制的主要法律依据。
该办法明确规定了可行性研究报告编制的基本要求以及主要内容的编制要求。
根据这些规定,编制可行性研究报告时必须进行项目概述、市场分析、技术分析、经济效益分析、社会效益分析、环境影响分析等内容的研究和评估。
其次,我国《招标投标法》也对可行性研究报告提供了法律依据。
在项目招标投标过程中,投标人需要根据招标文件提供可行性研究报告作为投标文件的一部分。
这就要求可行性研究报告的编制要符合招标文件的要求,并经过专业人士审查评审合格后方能向投标人提供。
此外,我国《环境影响评价法》也是编制可行性研究报告的重要法律依据。
该法规定,对于环境影响较大的建设项目,必须进行环境影响评价,并编制环境影响评价报告。
而可行性研究报告中的环境分析和评价部分往往是环境影响评价报告的重要组成部分。
另外,我国《公司法》也为可行性研究报告提供了法律依据。
一些涉及公司内部经营、投资决策的重大项目,往往需要进行可行性研究报告的编制。
公司法规定了公司董事会及其他决策机构的职权和义务,其中包括对于公司重大投资决策的审议、决策。
可行性研究报告提供了这些决策机构决策的科学依据。
除了以上法律依据外,可行性研究报告的编制还需遵循相关的国家标准。
我国目前已出台了一系列的标准,如《可行性研究报告编制指南》、《建设项目可行性研究报告报批手续》等。
这些标准对于可行性研究报告的编制方法、报批程序等方面进行了规范,具有法律效力。
综上所述,可行性研究报告的编制需要依据相关的法律法规和国家标准进行。
而这些法律依据的出台,旨在保证可行性研究报告的编制具有科学性、准确性和可靠性,为各种项目的决策者提供高质量的决策依据,从而确保项目能够顺利实施,取得预期的效益。
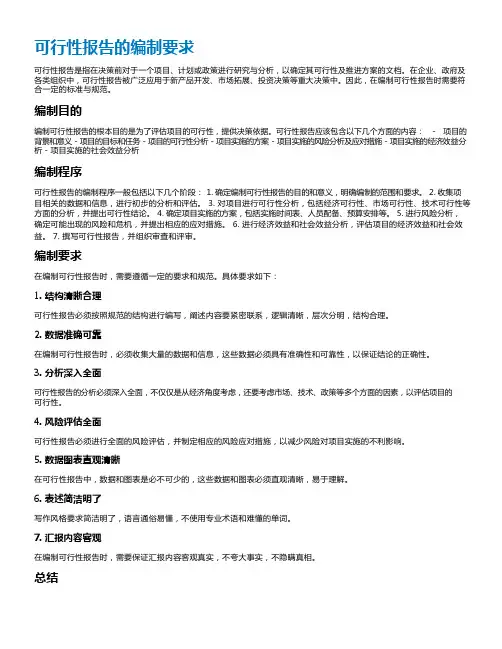
可行性报告的编制要求可行性报告是指在决策前对于一个项目、计划或政策进行研究与分析,以确定其可行性及推进方案的文档。
在企业、政府及各类组织中,可行性报告被广泛应用于新产品开发、市场拓展、投资决策等重大决策中。
因此,在编制可行性报告时需要符合一定的标准与规范。
编制目的编制可行性报告的根本目的是为了评估项目的可行性,提供决策依据。
可行性报告应该包含以下几个方面的内容:- 项目的背景和意义 - 项目的目标和任务 - 项目的可行性分析 - 项目实施的方案 - 项目实施的风险分析及应对措施 - 项目实施的经济效益分析 - 项目实施的社会效益分析编制程序可行性报告的编制程序一般包括以下几个阶段: 1. 确定编制可行性报告的目的和意义,明确编制的范围和要求。
2. 收集项目相关的数据和信息,进行初步的分析和评估。
3. 对项目进行可行性分析,包括经济可行性、市场可行性、技术可行性等方面的分析,并提出可行性结论。
4. 确定项目实施的方案,包括实施时间表、人员配备、预算安排等。
5. 进行风险分析,确定可能出现的风险和危机,并提出相应的应对措施。
6. 进行经济效益和社会效益分析,评估项目的经济效益和社会效益。
7. 撰写可行性报告,并组织审查和评审。
编制要求在编制可行性报告时,需要遵循一定的要求和规范。
具体要求如下:1.结构清晰合理可行性报告必须按照规范的结构进行编写,阐述内容要紧密联系,逻辑清晰,层次分明,结构合理。
2.数据准确可靠在编制可行性报告时,必须收集大量的数据和信息,这些数据必须具有准确性和可靠性,以保证结论的正确性。
3.分析深入全面可行性报告的分析必须深入全面,不仅仅是从经济角度考虑,还要考虑市场、技术、政策等多个方面的因素,以评估项目的可行性。
4.风险评估全面可行性报告必须进行全面的风险评估,并制定相应的风险应对措施,以减少风险对项目实施的不利影响。
5.数据图表直观清晰在可行性报告中,数据和图表是必不可少的,这些数据和图表必须直观清晰,易于理解。
可行性研究报告的编制依据一、选题背景和意义可行性研究报告是一种常见的商业文书,主要用于评估一个商业项目的可行性和风险。
它可以帮助项目负责人对商业项目做出全面、准确、可靠的评估和决策,也可以为投资人、银行、政府部门等相关利益方提供有力的参考依据。
因此,编制一份准确、客观、详细的可行性研究报告,对于确保商业项目成功实施至关重要。
二、编制依据和流程编制可行性研究报告的依据主要包括以下几个方面:1. 项目概述:描述项目的基本情况,包括项目名称、所处行业、项目性质等;2. 目标市场分析:对项目针对的市场进行调研和分析,包括市场规模、市场需求、竞争状况等,并提出自己的定位和策略;3. 技术可行性分析:对项目的技术可行性进行评估,包括技术研发难度、设备配置等方面;4. 经济可行性分析:对项目的经济可行性进行评估,包括项目前期投资、项目盈利预期、投资回报期等方面;5. 风险评估:对项目进行全面风险评估,包括市场风险、技术风险、经济风险等方面,并提出相应的风险应对措施;6. 可行性结论:对以上几个方面进行综合评估,得出可行性结论和建议。
对于编制可行性研究报告的流程,主要包括以下几个步骤:1. 确认项目需求和目标:明确编制可行性研究报告的目的和要求,以及要对相关内容进行评估的范围和要求;2. 收集相关数据和信息:通过市场调研、问卷调查、专家咨询等方式,获取相关的市场、技术、经济等方面的数据和信息;3. 分析和评估数据和信息:对收集到的数据和信息进行分析和评估,得出可行性结论,并提出相应的建议和措施;4. 撰写可行性研究报告:根据相关的编写规范和格式要求,将分析和评估的结论和建议编写成可行性研究报告的形式;5. 审核和修订报告:由项目负责人和相关专业人员进行审核和修订,确保可行性研究报告的准确性和可信度;6. 报告提交:报告最终提交给相关的利益方,包括投资人、银行、政府部门等,以便他们能够全面地评估商业项目的可行性和风险。
可行性研究报告编制步骤与要求在进行各类项目投资、建设或改革之前,编制一份详尽且准确的可行性研究报告是至关重要的。
它不仅是决策的重要依据,也是项目顺利推进的基础。
下面,我们将详细探讨可行性研究报告的编制步骤与要求。
一、确定研究目标和范围首先,要明确为什么要进行这项可行性研究,是为了投资新的生产线、开发新的产品,还是为了进行企业重组等。
同时,要界定研究的范围,包括时间范围、地理范围、业务范围等。
例如,如果是研究建设一座新工厂,那么范围可能包括工厂的选址、生产规模、工艺流程等。
二、收集和分析相关资料这一步骤需要广泛收集各种信息,包括市场数据、行业趋势、政策法规、技术发展等。
可以通过查阅文献、行业报告、政府统计数据、企业内部资料以及对相关企业和专家的访谈来获取信息。
对收集到的资料进行深入分析,找出关键因素和潜在的风险。
以市场数据为例,要了解产品或服务的市场需求、价格走势、竞争对手的情况等。
对于政策法规,要明确项目是否符合国家和地方的产业政策、环保要求等。
三、进行市场调研市场调研是可行性研究的重要组成部分。
要对目标市场进行全面的调查,包括市场规模、市场份额、消费者需求、销售渠道等。
可以通过问卷调查、焦点小组讨论、实地观察等方法来获取一手数据。
比如,如果是开发一款新的智能手机应用,需要了解潜在用户的年龄、性别、职业、使用习惯、付费意愿等,以及市场上现有类似应用的优缺点。
四、技术可行性分析评估项目所涉及的技术是否可行,包括现有技术的成熟度、新技术的研发难度、技术的可靠性和稳定性等。
如果需要引进新的技术,要考虑技术的获取成本、技术人员的培训等因素。
例如,对于一个高科技制造项目,要评估所需的生产工艺是否能够达到预期的产品质量和产量,是否有足够的技术人才来支持生产和维护。
五、经济可行性分析这是可行性研究的核心部分之一。
要进行成本估算,包括建设成本、运营成本、销售成本等。
同时,要预测项目的收益,包括销售收入、利润等。
可行性研究报告编制依据2篇文章1:可行性研究报告编制依据一、国家法律法规国家法律法规的存在是规范各行各业,维护社会秩序的重要手段。
在编制可行性研究报告时,必须遵守相关的法律法规,避免违法违规。
比如在项目建设中涉及到土地、环保等方面,需要遵守《土地管理法》、《环境保护法》等相关法律。
二、工程设计规范工程设计规范是指在工程建设中遵守的一些规范标准,包括建筑、设计、结构等方面。
根据不同的工程类型和级别,需要遵守不同的设计规范。
在编制可行性研究报告时,应注意针对该工程所遵循的设计规范和标准。
三、国家规划国家规划是指经中央政府批准后实施的长期规划纲要和中短期发展规划。
国家规划对于各行各业的发展都有着重要的影响,包括项目的实施和计划。
在编制可行性研究报告时,需要与国家规划相匹配,确保项目的可行性和合法性。
四、地方规划地方规划也称为城市规划,是由各地方政府部门组织制定的在本地区范围内进行区域发展的规划。
在编制可行性研究报告时,应注意地方规划,并考虑如何与之相适应。
五、相关行业标准和技术标准各行各业在实施中都有各自的行业标准和技术标准,这些标准都对项目的实施和可行性研究报告的编制有着指导作用。
在编制可行性研究报告时,需要遵循相关的标准和规范,确保项目的可行性和科学性。
六、相关企业经验相关企业经验是指在相似的项目建设或者行业中,成功经验和行业规律。
这些经验可以为项目实施提供有效的参考和指导,帮助编制可行性研究报告。
在编制可行性研究报告时,应尽可能的了解相关企业的成功经验和教训,参考和借鉴前人的经验,避免重走前人的老路。
七、市场需求市场需求是指消费者对于某种产品或服务的欲望和需求。
在编制可行性研究报告时,应对市场需求进行详细的研究和分析,了解目标市场的需求情况,以此来确定项目的可行性和发展方向。
八、财务预算编制财务预算是指预测项目未来的资金流动情况,以此来确定项目的可行性和利润率。
在编制可行性研究报告时,需要充分考虑项目运营成本和收益情况,制定出合理的财务预算,保证项目的盈利性。
可行性研究报告编制的依据
可行性研究报告是为了评估一个项目、计划或决策的可行性而编制的报告,其依据可能包括以下内容:
1. 项目需求分析:对项目的背景、目标、范围、需求进行详细分析,明确项目的目的和预期成果。
2. 市场分析:对项目所涉及的市场进行细致的调研与分析,包括市场规模、发展趋势、竞争情况等方面的内容,以确定项目的市场潜力及竞争优势。
3. 技术可行性分析:对项目所需的技术条件和技术实施方案进行评估,以确定项目的技术可行性和实施的风险。
4. 组织管理分析:对项目的组织结构、人员配备、管理制度等进行分析,评估项目的组织管理能力及相关风险。
5. 财务分析:对项目的投资规模、资金筹措、收入及支出预测进行详细的财务分析,包括投资回收期、利润率、财务风险评估等内容,以评估项目的财务可行性和可持续性。
6. 法律及政策分析:对项目所涉及的法律法规、政策和标准进行梳理和分析,以确定项目的合规性和相关法律风险。
7. 环境影响评估:对项目可能产生的环境影响进行评估和预测,分析项目对环境的影响程度及相关环境管理要求。
8. 风险评估与应对策略:对项目所面临的各种风险进行评估和预测,制定相应的应对策略,以保证项目的实施顺利进行。
以上是可行性研究报告编制的一些可能的依据,具体的依据内容还需要根据项目的具体情况进行确定,并根据实际情况进行适当调整。
可行性研究报告编制依据可行性研究报告是指在项目实施前,对项目可行性及经济、技术等方面的可行性进行全面研究和分析,并通过报告形式提交甲方,对其进行评估和决策,是项目实施前一项非常重要的工作。
可行性研究报告的编制依据是一个十分重要的问题,本文将对可行性研究报告编制依据进行探讨。
一、国家相关法规在可行性研究报告的编制中,国家相关法规是最基本的依据。
国家相关法规包括宪法、法律、法规、规章以及行政文件等,这些法规对企业的合法合规经营、环境保护、安全生产等提出了严格的要求和规定,可行性研究报告的编制需要遵循这些相关规定和要求,以确保企业的合法合规经营。
二、项目背景和目标编制可行性研究报告的一个很重要的依据是项目的背景和目标。
项目的背景是指项目实施的起因和条件,项目目标是指项目实施后要达到的效果和目标。
可行性研究报告编制需要从项目背景和目标出发,对项目的前景、市场、技术、经济等各个方面进行综合分析和评估,以确定项目的可行性和实施方案。
三、项目的市场需求和市场前景市场需求和市场前景是企业制定可行性研究报告的非常关键的一环。
项目需求的市场前景直接影响企业项目推进和运营的发展空间和路线,如果市场前景不确定或项目需求不够强烈,在可行性研究报告编制中,需要进行全面慎重的考虑,并给出具体的应对措施。
四、可行性研究报告编制标准在可行性研究报告的编制中,还需要参考可行性研究报告编制的相关标准和规范,比如《企业投资项目评估指南》、GB/T 17395《技术经济评审指南》等,这些标准和规范对可行性研究报告的编制提供了具体的指导和要求,有利于提高报告的规范性和可读性。
五、项目经济指标项目的经济指标是企业编制可行性研究报告的最关键的一环。
项目的经济指标包括项目的投资、运营成本、收益、回报期等,如果经济效益有保障,可行性研究报告才能够得到甲方的支持和批准。
可行性研究报告的编制需要在经济指标的计算和分析上下足功夫,力求得出准确而可信的数据和结论。
DLT5064-2007 水保工程可行性研究报告编制规程前言根据《中华人民共和国水土保持法》和国家有关标准规定,为了规范水土保持工程可行性研究报告的编制,确保报告的科学性、合理性和可行性,特制定本规程。
本规程适用于各类水土保持工程可行性研究报告的编制。
1. 报告编制要求1.1 编制依据1.1.1 水保工程可行性研究报告编制应依据《中华人民共和国水土保持法》、《水土保持规划编制规程》等相关法律法规和标准。
1.1.2 应充分收集和分析相关地区的自然、社会、经济、技术等资料,以当地水土流失现状、水土保持目标、水土保持分区规划为基础,进行项目可行性研究。
1.2 编制内容1.2.1 报告应包括以下内容:1.2.1.1 项目概况:项目名称、地点、规模、目标等。
1.2.1.2 项目背景:项目所在地区水土流失现状、水土保持需求等。
1.2.1.3 项目实施方案:治理措施、工程布局、施工工艺等。
1.2.1.4 项目投资估算:工程投资、运行维护费用等。
1.2.1.5 项目效益分析:水土保持效果、经济效益、社会效益等。
1.2.1.6 项目风险分析及应对措施:可能存在的问题及解决方案。
1.2.2 报告应附具相关图纸、表格、数据、文献等资料。
1.3 编制格式1.3.1 报告应采用Word或PDF格式,文字表述清晰、准确,图表规范。
1.3.2 报告应有完整的目录、页码,便于查阅。
1.3.3 报告应采用国家规定的标准计量单位、符号、度量衡等。
2. 报告编制流程2.1 收集资料:收集项目所在地区的自然、社会、经济、技术等资料。
2.2 分析现状:分析项目所在地区的水土流失现状和水土保持需求。
2.3 确定目标:明确项目的水土保持目标和任务。
2.4 编制方案:根据项目目标,制定治理措施、工程布局和施工工艺等。
2.5 投资估算:计算项目工程投资和运行维护费用。
2.6 效益分析:分析项目的水土保持效果、经济效益和社会效益。
2.7 风险分析:识别项目可能存在的问题,提出解决方案。
编制可行性研究报告步骤和要求篇一:可行性研究报告的编写流程导言:可行性研究报告是从事一种经济活动(投资)之前,双方要从经济、技术、生产、供销直到社会各种环境、法律等各种因素进行具体调查、研究、分析,确定有利和不利的因素、项目是否可行,估计成功率大小、经济效益和社会效果程度,为决策者和主管机关审批的上报文件。
含义:项目可行性研究报告主要是通过对项目的主要内容和配套条件,如市场需求、资源供应、建设规模、工艺路线、设备选型、环境影响、资金筹措、盈利能力等,从技术、经济、工程等方面进行调查研究和分析,并对项目建成以后可能取得的财务、经济效益及社会影响进行预测,从而提出该项目是否值得投资和如何进行建设的咨询意见,为项目决策提供依据的一种综合性的分析方法。
可行性研究具有预见性、公正性、可靠性、科学性的特点。
可行性研究报告是确定建设项目前具有决定性意义的工作,是在投资决策之前,对拟建项目进行全面技术经济分析论证的科学方法,在投资管理中,可行性研究是指对拟建项目有关的自然、社会、经济、技术等进行调研、分析比较以及预测建成后的社会经济效益。
用途:1、用于企业融资、对外招商合作的可行性研究报告此类研究报告通常要求市场分析准确、投资方案合理、并提供竞争分析、营销计划、管理方案、技术研发等实际运作方案。
2、用于国家发展和改革委(以前的计委)立项的可行性研究报告。
此文件是根据《中华人民共和国行政许可法》和《国务院对确需保留的行政审批项目设定行政许可的决定》而编写,是大型基础设施项目立项的基础文件,发改委根据可行性研究报告进行核准、备案或批复,决定某个项目是否实施。
另外医药企业在申请相关证书时也需要编写可行性研究报告。
3、用于银行贷款的可行性研究报告商业银行在贷款前进行风险评估时,需要项目方出具详细的可行性研究报告,对于国家开发银行等国内银行,该报告由甲级资格单位出具,通常不需要再组织专家评审,部分银行的贷款可行性研究报告不需要资格,但要求融资方案合理,分析正确,信息全面。
可行性研究报告国家规范一、引言可行性研究报告国家规范是指国家对于可行性研究报告所需的各项规范性文件和标准的审查、确定和发布。
可行性研究报告是一种技术、经济和管理综合性的研究报告,旨在为各种项目的决策提供科学依据。
国家规范的制定,对于推进我国各个领域的可行性研究及其应用具有重要的意义。
二、可行性研究的概念可行性研究是指对于一个具体的项目,进行技术、经济、管理、法律等多方面的调研和评估,以确定项目实施的可行性、可行性的程度和可行性的风险。
其目的是为项目的投资者、贷款机构、政府部门等决策者提供科学决策依据。
三、可行性研究报告的重要性一份好的可行性研究报告,不仅需要能够全面、客观、细致地评估项目的各个方面,还需要能够对各个方面的调研和数据进行合理的归纳和分析,最终得出合理的结论和建议,为项目的实施提供可靠的依据。
而可行性研究报告国家规范的制定,对于推进我国各个领域的可行性研究及其应用,具有以下重要的意义:1.提高可行性研究的科学性和规范性国家规范的制定,可以遵循一定的标准和要求,使可行性研究报告的编写更加科学和规范。
同时,这些规范和标准也能够为企业、政府、社会机构等项目的决策者制定标准,加强对于项目的评估和决策。
2.减少可行性研究报告的不同声音可行性研究报告的编写,很多情况下受到编写者的主观意愿和经验的影响,而国家规范的制定可以规范可行性研究报告必要的信息、要求和推荐标准,最终减少输入成本和对主观经验的依赖,从而减少可行性研究报告的不同声音。
3.提高可行性研究报告的可读性和可实施性一份好的可行性研究报告,不仅需要有足够的科学性和普适性,更需要能够与项目决策者沟通,让他们更好的理解项目,并为项目的实施提供实施性的建议。
而国家规范的制定,可以制定出好的可行性研究报告的格式、内容和组成要素,能够让可行性研究报告更通俗易懂,让项目决策者更好的理解项目,最终提升可行性研究报告的可读性和实施性。
四、可行性研究报告国家规范的现状目前,我国的可行性研究报告国家规范,主要是由国家有关行业制定的标准和规范,如《城市轨道交通可行性研究技术要求》、《城市供热供冷工程可行性研究规范》等。
国家电子政务工程建设项目可行性研究报告编制要求一、说明一本文件是编制国家电子政务工程建设项目可行性研究报告以下可简称“可研报告”的指导性文件;二项目可行性研究的任务旨在通过对实施条件和项目实际需求的进一步分析,提出项目建设的原则、目标、内容、方案、组织实施方式、投融资方案和效益评价;三项目建设单位应招标选定或委托具有相关专业甲级资质的工程咨询单位编制可研报告;四项目建设单位和可研报告编制单位主要依据项目审批部门对项目建议书的批复等,按照本文件的要求,本着客观、公正、科学的原则,开展项目可行性研究工作并编制可研报告;五可研报告需报送项目审批部门,项目审批部门委托有资格的咨询机构评估后审核批准,或报国务院审批后下达批复;二、格式和提纲可研报告应参考如下格式和提纲进行编制:一封面格式:××××项目全称可行性研究报告项目建设单位:×××××编制单位:×××××编制日期:××××年××月项目建设单位联系人:××××联系方式:×××××电话、传真、电子邮件二扉页格式:编制单位:××××盖章编制单位负责人:×××签章编制单位项目负责人:×××职称主要编制人员:×××职称参加编制单位:×××××盖章三可研报告编制提纲:第一章项目概述1、项目名称2、项目建设单位及负责人、项目责任人3、可研报告编制单位4、可研报告编制依据5、项目建设目标、规模、内容、建设期6、项目总投资及资金来源7、经济与社会效益8、相对项目建议书批复的调整情况9、主要结论与建议第二章项目建设单位概况1、项目建设单位与职能2、项目实施机构与职责第三章需求分析和项目建设的必要性1、与政务职能相关的社会问题和政务目标分析2、业务功能、业务流程和业务量分析3、信息量分析与预测4、系统功能和性能需求分析5、信息系统装备和应用现状与差距6、项目建设的必要性第四章总体建设方案1、建设原则和策略2、总体目标与分期目标3、总体建设任务与分期建设内容4、总体设计方案第五章本期项目建设方案1、建设目标、规模与内容2、标准规范建设内容3、信息资源规划和数据库建设方案4、应用支撑平台和应用系统建设方案5、数据处理和存储系统建设方案6、终端系统建设方案7、网络系统建设方案8、安全系统建设方案9、备份系统建设方案10、运行维护系统建设方案11、其它系统建设方案12、主要软硬件选型原则和详细软硬件配置清单13、机房及配套工程建设方案14、建设方案相对项目建议书批复变更调整情况的详细说明第六章项目招标方案1、招标范围2、招标方式3、招标组织形式第七章环保、消防、职业安全和卫生1、环境影响分析2、环保措施及方案3、消防措施4、职业安全和卫生措施第八章节能分析1、用能标准及节能设计规范2、项目能源消耗种类和数量分析3、项目所在地能源供应状况分析4、能耗指标5、节能措施和节能效果分析等内容第九章项目组织机构和人员培训1、领导和管理机构2、项目实施机构3、运行维护机构4、技术力量和人员配置5、人员培训方案第十章项目实施进度1、项目建设期2、实施进度计划第十一章投资估算和资金来源1、投资估算的有关说明2、项目总投资估算3、资金来源与落实情况4、资金使用计划5、项目运行维护经费估算第十二章效益与评价指标分析1、经济效益分析2、社会效益分析3、项目评价指标分析第十三章项目风险与风险管理1、风险识别和分析2、风险对策和管理附表:1、项目软硬件配置清单2、应用系统定制开发工作量核算表3、项目招投标范围和方式表4、项目总投资估算表5、项目资金来源和运用表6、项目运行维护费估算表附件:可研报告编制依据,有关的政策、技术、经济资料;附图:1、系统总体框架图2、系统网络拓扑图3、系统软硬件物理布置图三、编制内容要求第一章项目概况1、项目名称:工程项目的全称及简称;2、项目建设单位及负责人、项目责任人:项目建设单位含参建单位,项目实施机构名称,项目建设单位负责人和项目责任人姓名和职务;3、可研报告编制单位:包括工程咨询单位及参与可行性研究报告编制的有关单位,并附资质复印件;4、可研报告编制依据:列举所依据的重要法规、文件、资料名称、文号、发布日期等;包括:项目审批部门对项目建议书的批复、国家电子政务工程建设规划、项目需求分析报告及项目审批部门组织专家评议意见等,并将其中必要的部分全文附后,作为报告的附件;5、项目建设目标、规模、内容、建设期:简述项目的建设目标、建设规模、建设内容和建设周期;6、项目总投资及资金来源:简述项目总投资及资金构成,明确项目资金来源;7、经济与社会效益:简述项目实施后产生的经济效益和社会效益;8、相对项目建议书批复的调整情况:简述可研报告中相对于项目建议书批复调整的内容;9、主要结论与建议:简述项目主要结论;对于需要国家、有关部门解决的问题以及本部门需要进一步落实的工作,可以提出相关建议;第二章项目建设单位概况1、项目建设单位与职能:描述项目建设单位概况,包括:单位的性质、组织机构、主要领导人/法定代表人、主要职能和相关工作;对于多个部门和单位参与建设的项目,按照牵头单位和参加单位的顺序分别描述;2、项目实施机构与职责:描述项目实施机构概况,包括:机构名称、主要职责、项目负责人、主要技术力量等;第三章需求分析和项目建设的必要性1、与政务职能相关的社会问题和政务目标分析:详细分析与政务职能相关的社会问题及产生问题的根源,提出政务目标、业务目标、作业目标和信息化建设目标;2、业务功能、流程和业务量分析:详细分析与职能相关的各项业务功能、业务流程、业务处理量等业务逻辑;3、信息量分析与预测:根据业务逻辑分析,明确提出项目的数据处理量、存储量、传输流量的分析过程和测算结果,并分别提出这些数据量的现值和3~5年的预测值;4、系统功能和性能需求分析:结合业务逻辑分析和信息数据量分析,详细分析信息系统的功能和性能需求;并对系统的处理能力、存储能力和传输能力进行总量分析,提出系统能力的总量指标和应用系统的总体功能;5、信息系统装备和应用现状与差距:详细分析项目建设单位当前信息系统的装备状况,包括处理、存储、传输能力的设备存量情况和差距;分析信息化应用现状和应用系统功能现状及差距;提出信息系统装备的处理、存储、传输能力的增量指标,分析信息应用系统的功能增量;6、项目建设的必要性:结合实现政务目标、业务应用目标和信息化系统建设目标,分析项目建设的意义和必要性;第四章总体建设方案1、建设原则和策略:阐述项目建设原则,提出项目建设策略;2、总体目标与分期目标:根据前述需求分析,提出项目建设的总体目标,包括:政务目标、业务目标、作业目标、工程建设目标和建设规模、效益目标等;分阶段提出政务目标、业务目标、作业目标、工程建设目标和建设规模、效益目标等,清晰界定各期目标的边界和演进的内容,并用可考核、可量化的指标对目标进行刻画;3、总体建设任务与分期建设内容:结合项目总体目标和政务信息化现状,提出项目总体建设任务;结合项目分期目标和政务信息化发展状况,提出各期工程建设内容;4、总体设计方案:通过文字和图表描述政务信息系统整体框架,包括本政务系统内部结构和与外部系统间的联系,并区分出已建系统及功能和新增系统及功能;绘制系统总体架构图;第五章本期项目建设方案1、建设目标、规模与内容:详述本期工程的建设目标、建设规模和各项建设内容;2、标准规范建设内容:详述需要制定的行业统一技术标准和管理规范,以及在项目建设中需要遵从的国家电子政务标准规范和相关行业标准规范,并提出工作量和费用测算依据;3、信息资源规划和数据库建设方案:制定信息数据资源规划,详述数据库结构、数据库建设内容、数据量测算、技术特征以及数据库软件、服务器要求和参考选型;4、应用支撑平台和应用系统建设方案:详述应用支撑系统的结构、技术特征、主要软硬件设备选型;详述应用系统的结构细化到各子系统和功能模块、技术特征、应用系统工作量测算;5、数据处理和存储系统建设方案:详述信息处理和数据存储系统的结构、技术特征、处理和存储能力、主要软硬件设备选型;6、终端系统建设方案:对于配置大量终端系统的大型政务业务系统,提出终端系统设计方案,设计人机交互界面,确定终端设备配置方案;7、网络系统建设方案:详述各个网络系统的结构、技术特征、网络带宽、主要网络及网管设备选型,绘制网络拓朴图;8、安全系统建设方案:结合业务需求分析安全风险隐患,明确系统的安全域划分,确定系统的安全等级,制定安全策略,提出安全解决方案和主要软硬件设备选型;9、备份系统建设方案:确定备份等级,提出数据备份、应用备份、网络备份、环境备份解决方案和主要软硬件设备选型;10、运行维护系统建设方案:提出设备维护、网络维护、安全系统维护、应用系统维护的机制和建设方案,明确自维或代维方式,提出年运行维护工作内容、工作量和费用测算依据;11、其它系统建设方案:根据本项目需求和特点提出除上述系统建设以外的其它系统建设方案;12、主要软硬件选型原则和详细软硬件配置清单:根据上述建设内容,明确提出软硬件设备配置原则和系统配置软硬件设备清单,按照各个系统分别列表;软硬件配置清单包括:设备及软件参考型号同等国产品优先、生产厂家、单价选择近期市场成交价、数量、总价详见附表1,并提出国产化和自主品牌软硬件配置投资比例;分别列出各应用系统建设工作量按人/月计费初步核算表详见附表2;绘制系统主要设备配置图;13、机房及配套工程建设方案:详述新建或改造机房及配套设施的详细建设方案,包括:机房选址,周边环境,建设或改造面积列表表示功能分区面积,建设和改造的详细内容,单位造价,配套动力和支撑设备的选型和清单,提出水电气需求与供应情况,落实土地、规划和环保相关落实文件等;14、建设方案相对项目建议书批复变更调整情况的详细说明:详述可研报告中相对于项目建议书批复调整的内容及主要原因和调整依据;第六章项目招标方案1、招标范围:根据项目建设内容,提出建设项目涉及的各单项工程、软硬件设备及服务工程设计、施工、系统集成、工程监理等的具体招标范围;2、招标方式:通过文字和列表描述项目的各单项工程、软硬件设备及服务等招标内容所采取的招标采购方式,涉及公开招标、邀请招标、询价采购、竞争性谈判、单一来源采购等方式详见附表3;3、招标组织形式:提出各项招标内容所采取的组织形式,涉及委托招标、自行组织招标、直接政府采购等;第七章环保、消防、职业安全和卫生1、环境影响分析:分析建设项目对环境的影响;2、环保措施及方案:提出环保措施和环保解决方案,对于涉及土建工程需要落实环保批复文件;3、消防措施:分析消防安全隐患,提出消防措施和解决方案;4、职业安全和卫生措施:分析职业安全和卫生隐患,提出职业安全和卫生措施和解决方案;第八章节能方案1、用能标准及节能设计规范:提出适用的电子信息等行业用能标准和节能设计规范;2、项目能源消耗种类和数量分析:分析项目用水、电、气等各种资源消耗情况,并提出耗能指标;3、项目所在地能源供应状况分析:分析项目所在地用水、电、气等各种资源的供应情况;4、能耗指标:分析水、电、气等资源消耗情况和消耗量;5、节能措施和节能效果分析等内容:提出项目节能措施和解决方案,并说明和测算节能效果;第九章项目组织机构和人员培训1、领导和管理机构:描述和绘制项目建设单位的组织建设和管理体系,明确领导和各级职责,确保项目的有效实施;2、项目实施机构:描述项目具体实施单位的机构设置和相关职责,明确项目实施和管理的分工和责任;3、运行维护机构:提出项目建成后,系统运行维护的方式和相关运维方案;4、技术力量和人员配置:提出项目建设和运行维护的技术力量和人员配置;5、人员培训方案:提出系统建设和应用的人员培训计划、培训方案和培训经费测算依据,包括管理人员、技术人员和系统应用人员;第十章项目实施进度1、项目建设期:提出项目建设期和建设各阶段的划分;2、实施进度计划:描述项目实施进程安排,绘制项目实施进度表;第十一章投资估算和资金来源1、投资估算的有关说明:说明各项建设内容的测算依据和取费标准;如:设备关税、软件开发费的测算标准、系统集成费费率、培训费测算标准、前期工作费费率、设计费费率、招标费费率、监理费费率、项目管理费费率、预备费费率等;2、项目总投资估算:列出投资估算表详见附表4;3、资金来源与落实情况:明确项目投资的资金来源和落实情况,包括:中央投资和项目单位自筹资金详见附表5;4、资金使用计划:提出分年度资金使用计划;5、项目运行维护经费估算:结合系统运行方案,对系统建成后的年运行经费进行估算详见附表6;第十二章效益与评价指标分析1、经济效益分析:分别描述项目的直接经济效益和间接经济效益,尽可能用量化指标描述;2、社会效益分析:分析项目对国民经济和社会发展产生的促进作用;3、项目评价指标分析:包括项目建设对社会的贡献度和系统的利用率等;系统的贡献度涉及规范政务行为、公共服务能力、决策支持能力、信息共享程度、行政效率提高和行政成本降低程度等;系统利用率涉及软件和硬件设备的利用率、应用系统软件复用能力和应用软件推广应用程度;第十二章项目风险与风险管理1、风险识别和分析:识别和分析项目的政策风险如政策变化、政务体制变化等、系统风险如技术变化、系统设计、系统成熟度等和操作风险如管理等;2、风险对策和管理:提出应对风险的对策和风险管理措施;附表格式后附1、项目软硬件配置清单:软硬件配置清单参照本表要求列出,同时附在报告的技术方案中和附表中,便于与投资估算表进行对应;2、应用系统定制开发工作量核算表:应用系统定制开发工作量核算参照本表要求列出,同时附在报告的技术方案中和附表中,便于与投资估算表进行对应;3、项目招投标范围和方式表:项目招标范围、方式、组织形式等参照本表要求列出,并同时附在报告的相应章节中和附表中;4、项目总投资估算表:参照本表详细列出项目总投资和各主要建设内容相对应的投资;5、项目资金来源和运用表:参照本表列出项目资金来源、比例结构、落实情况和使用计划等信息;6、项目运行维护费估算表:结合系统运行维护方案,参照本表对系统建成后的每年运行维护经费进行估算;附件将可行性研究报告编制依据以及与项目有关的、必要的政策、技术、经济资料列为附件;附图:1、系统总体框架图:绘制四五层两翼的系统总体框架图,并表示出已建情况和未建情况,以及与外部系统的关联;2、系统网络拓扑图:绘制各个网络的拓朴图;3、系统软硬件物理布置图:结合设备部署,绘制出系统软硬件的物理布置图;附表1格式:附表1-1:硬件设备和软件购置清单按类别划分项目名称/子项目名称:单位:万元附表1格式:附表1-2:硬件设备和软件购置清单按系统划分项目名称/子项目名称:单位:万元附表2格式:附表2:应用系统定制开发工作量核算表附表3格式:附表3:招投标范围和方式表附表4格式:附表4:项目投资估算表项目名称:单位:万元说明:1、系统集成费=硬件设备购置费+系统软件购置费× 6~8%2、项目管理费=〔一+二+三〕× 1~2%3、项目前期咨询费、设计费、招标费、监理费等均参照国家有关部门颁布的取费标准进行测算4、培训费分为业务培训费和技术培训费,需根据培训人数、培训天数、培训费标准进行测算;如果应用系统建设费中包含了应用培训内容,则培训费中应予以剔除;5、预备费=〔一+二+三+四〕× 5~10%可研取5%6、对分项目或分地建设的项目在总表中以分项目1、2或地点1、2表示;附表5格式:附表5-1:项目资金来源和运用表项目名称:单位:万元说明:按照实际年度分别列出各年经费使用计划安排;附表5格式:附表5-2:项目资金来源和分配表项目名称:单位:万元源和分配情况进行填写;附表5格式:附表5-3:项目资金运用表项目名称:单位:万元附表6格式:附表6:系统运行维护费估算表项目子项目名称:。
可行性分析报告的国家标准一、背景随着经济的发展和市场竞争的不断加剧,各类项目的可行性分析越来越受到重视,以确保投资的合理性和项目的成功。
为统一和规范可行性分析报告的要求,国家制定了关于可行性分析报告的国家标准,旨在提高可行性分析报告的质量和参考价值,为投资者和决策者提供科学依据。
二、可行性分析报告的定义可行性分析报告是对一个项目或计划在经济、技术、市场、管理等多方面进行全面评估,以确定项目是否具备可行性和可实施性的报告。
其主要目的是评估项目的风险和收益,为企业或组织提供决策参考。
三、国家标准要求根据国家标准,可行性分析报告应包含以下内容:1. 项目背景介绍项目的名称、背景、目的和规模等基本信息。
2. 市场分析对项目所在行业的市场环境、竞争格局和发展趋势进行分析,评估项目的市场需求和前景。
3. 技术分析评估项目所需技术的成熟度和可行性,分析技术风险和解决方案。
4. 经济分析包括投资规模、投资回收期、盈利预测等经济指标,评估项目的经济效益和可行性。
5. 风险评估识别项目可能面临的各类风险,包括市场风险、技术风险、政策风险等,并提出风险应对措施。
6. 可行性结论综合评估各方面因素,提出对项目可行性的结论和建议。
四、国家标准的意义国家标准对可行性分析报告的要求明确,有利于规范和提升报告的质量。
符合国家标准的报告能够提供客观、全面的参考信息,帮助企业或组织做出合理决策,降低投资风险,实现项目的可持续发展。
五、结语可行性分析报告的国家标准为各类项目的决策提供了规范和标准,有助于项目的科学评估和实施。
只有通过严格按照国家标准要求编制可行性分析报告,才能为项目的可行性提供客观、可靠的评估,实现项目的成功实施和持续发展。
可行性研究报告编制的规定一、总体要求可行性研究报告是一个系统性的综合性分析报告,旨在对某一项目、计划、政策的可行性进行评估,从而为相关决策提供参考。
为了保证报告的科学性和全面性,编制过程中需要遵循以下总体规定:1. 报告内容要全面、客观、有效,不得有不实和敷衍的情况;2. 报告结构要清晰、逻辑,确保条理分明,不得存在矛盾和歧义;3. 报告语言要简练、准确、规范,不得存在错别字和语法错误;4. 报告数据要真实、可信,不得有造假和篡改的情况;5. 报告讨论要深入、具体、有建设性,不得敷衍概括和含糊带过。
二、报告内容可行性研究报告应包括以下主要内容:1. 项目概况:介绍项目的背景、目的、范围、重要性和研究对象等;2. 现状分析:对相关领域的现有情况进行详细分析和评估,包括市场分析、竞争分析等;3. 技术可行性:评估项目的技术实施是否可行,包括技术方案、前景展望等;4. 经济可行性:评估项目的经济效益和投资回报情况,包括成本估算、收益预测等;5. 社会可行性:评估项目对社会环境、社会效益等方面的影响和贡献;6. 风险评估:评估项目实施过程中可能面临的风险和挑战,提出解决方案和对策;7. 建议和结论:根据分析和评估结果,提出具体建议和决策建议,并得出结论。
三、报告撰写要求1. 报告要求采用A4纸,宋体小四字体,1.5倍行距,页边距左3厘米,右2厘米,上下2厘米;2. 报告篇幅不少于6000字以上,不包括封面、目录、致谢等无文字部分;3. 报告中的数据、表格、图表等必须清晰、准确,编号规范,引用标注清晰;4. 报告应遵循学术规范,不得抄袭他人研究成果,引用他人观点需要注明出处;5. 报告需经过相关专家、领导审核同意后才能定稿,不得私自修改和发布。
四、报告提交报告完成后需交由相关部门或领导审核审定,审定后方可正式提交使用。
报告一经提交,不得更改和撤销,如需修改需重新审查后再次提交。
以上为可行性研究报告编制的规定,望各相关部门和人员严格执行,确保报告的规范和科学性。
1、应根据国家有关可行性研究报告编制规范和标准编制,应资料完整、真实准确、数据无误、图表清晰、结论有据、建议合理、便于使用和适宜长期保存,并应因地制宜,重点突出,有明确的工程针对性。
2、可行性研究报告应根据任务要求、工程特点和地质条件等具体情况编写,并应包括但不仅限于以下内容:行政摘要、地区评价、地块评价、相关技术方案、环境保护、劳动保护、设施设备建议、企业组织和劳动定员、项目进度安排、拟建项目投资估算及资金筹措、拟建项目财务评价、可行性研究结论及建议。
3、可行性研究报告中的文字、术语、代号、符号、数字、计量单位、标点均应符合国家有关标准的规定。