世界级质量管理工具DOE第二版
- 格式:docx
- 大小:1.52 MB
- 文档页数:23
一.概述1.试验设计所要研究和解决的问题:如何以尽可能少的试验次数获得足够有效的数据,并分析得出比较可靠的结论。
2.20世纪20年代由英国R.A.Fisher等人最早提出试验设计技术,并首先应用于农业,以后逐渐被应用于生物学、遗传学等方面。
1935年,R.A.Fisher的专著《试验设计》的出版标志着一门新的学科的诞生。
20世纪30、40年代,该方法在欧美盛行,应用到工业领域。
二次大战后,该方法在日本得到进一步的发展和应用,特别是以田口玄一为首的一批人员,将试验设计方法应用于改进产品和系统的质量,成为战后推动质量管理的重要工具之一。
3.质量管理中,经常会遇到多因素、有误差、周期长的一类试验,希望通过试验解决以下几个问题:1)对质量指标的影响,哪些因素重要,哪些因素不重要?2)每个因素取什么水平为好?3)各个因素按什么样的水平搭配起来使指标较好?实践证明,正交试验设计是处理这类试验问题的一种简便易行、行之有效的方法。
4.田口方法介绍。
产品质量的形成贯穿于产品寿命周期的全过程,包括设计、制造和使用过程。
田口博士提出产品的三次设计思想:系统设计、参数设计和容差设计。
同时,他将正交试验设计方法应用于产品研制阶段对参数的合理选择,为提高产品的设计质量提供了一套理论和方法。
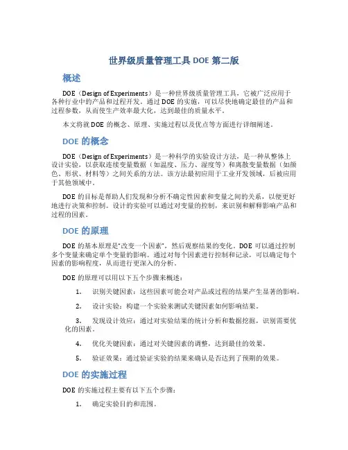
二.正交试验设计的基本方法正交表是一种规格化的表格,各种各样的正交表都已构造出来了,对于解决实际问题的应用来说,只要掌握正交表的应用方法就达到目的了。
上图是一张正交表,有4列,每列的数字代表水平符号;有9行,每一行的水平组合代表一个试验条件。
这张表简记为L9(34)。
L表示正交表,下标9表示试验次数,34表示应用这个表最多可以安排3水平4因子的试验。
这张表的性质(整齐可比性性质,或称正交性性质):1)在任意一列中,各水平出现的次数相同,即水平1、2、3出现的次数相同;2)对任意列的任一水平,其他列的水平1、2、3与之在同行上相遇的次数相同。
质量管理办法质量成本管理为什么要进行质量成本管理?道理很简单,企业建立的质量管理体系不仅应确保产品质量满足顾客的要求,更应减少质量损失\降低成本\增加盈利.如何用较合理的质量成本确保产品质量的提高,是每一个企业都必须面对的课题,质量成本管理为这一课题提供了全方位的解决之道.附6.1 质量体系的财务表现如何运用财务数据来分析和报告质量体系的有效性,一般有三个方法:过程成本法、质量损失法、质量成本法。
1、过程成本法过程成本法是指用于分析产品生产或服务提供中任何过程所发生的符合性成本和非符合性成本。
(1)符合性成本指为了满足拥护全部规定的和隐含的需要,现有过程不发生故障情况下而发生的费用。
主要指过程的预防、鉴定、外部保证等方面的投入。
(2)非符合性成本由于现有过程的故障而发生的费用。
主要指过程质量故障造成的损失。
过程成本法着重分析非符合性成本故障的产生原因,寻找降低的方法,为减少损失、降低成本、提供信息、指出改进提供途径。
“过程成本法”一般在需要时进行,没必要定期报告。
2、质量损失法质量损失法是针对由于质量差而产生的内部和外部损失,并按照企业提供产品或服务的具体情况,分别列出内部有形损失和无形损失类目。
典型的外部无形损失是指由于顾客不满意,以及造成抱怨、申诉或索赔等而造成影响今后销售的损失。
典型的内部无形损失是由于返工、人与机械控制不当、失去机会等而造成工作效率降低的后果。
有形损失是指内部和外部故障损失。
如果企业结构单一,有关活动简单或单纯,或质量管理体系不健全,最好采用质量损失法(只统计有形损失),而不必进行复杂的质量成本管理。
3、质量成本法见下面附6.2。
附6.2 质量成本法概论1、质量成本的定义质量成本(Quality-related Costs)是指为了确保和保证满意的质量而发生的费用以及没有达到满意的质量所造成的损失。
质量成本是体现产品质量经济性的一个重要方面。
质量成本的高低可以衡量一个企业质量体系运行的有效性,也为质量改进提供依据。
质量管理的5大工具
在现代企业管理中,质量管理是至关重要的一个环节。
通过合理运用各种工具和方法,可以提高产品和服务的质量,从而提升客户满意度,降低成本,增强竞争力。
本文将介绍质量管理中常用的5大工具,帮助企业更好地进行质量管理。
1. 控制图
控制图是一种用于监控过程稳定性和识别异常的工具。
通过控制图,我们可以将过程数据分析成图形化的形式,从而更直观地了解过程的变化情况和特征。
控制图可以帮助我们及时发现问题,采取相应措施,确保过程稳定性和一致性。
2. 因果分析图
因果分析图又称为鱼骨图或石英图,是一种通过分析问题产生的根本原因来找到解决方案的方法。
通过因果分析图,我们可以系统地罗列出可能导致问题发生的各种原因,并进一步找到解决问题的根本途径。
3. 流程图
流程图是一种直观而清晰地展现流程和活动顺序的图表,通过流程图,我们可以更好地了解业务流程的各个环节和步骤,从而找到优化和改进的空间,提高工作效率和质量。
4. 数据收集表
数据收集表是质量管理中常用的一种工具,用于系统地收集过程和产品的数据信息。
通过数据收集表,我们可以有条不紊地记录各种数据,为后续的分析和决策提供必要的支持。
5. Pareto图
Pareto图是一种按重要性递减顺序排序的柱状图,用于分析问题的根本原因。
通过Pareto图,我们可以快速找到对产品质量或流程效率影响最大的几个关键问题,有针对性地解决这些关键问题,以达到事半功倍的效果。
综上所述,质量管理的5大工具在企业的管理实践中起着重要的作用,通过运用这些工具,可以更好地管理质量,提高效率,降低成本,增强竞争力,最终实现企业的可持续发展。
世界级质量管理工具DOE第二版概述DOE(Design of Experiments)是一种世界级质量管理工具,它被广泛应用于各种行业中的产品和过程开发。
通过DOE的实施,可以尽快地确定最佳的产品和过程参数,从而使生产效率最大化,达到最佳的质量水平。
本文将就DOE的概念、原理、实施过程以及优点等方面进行详细阐述。
DOE的概念DOE(Design of Experiments)是一种科学的实验设计方法,是一种从整体上设计实验,以获取连续变量数据(如温度、压力、湿度等)和离散变量数据(如颜色、形状、材料等)之间关系的方法。
该方法最初应用于工业开发领域,后被应用于其他领域中。
DOE的目标是帮助人们发现和分析不确定性因素和变量之间的关系,以便更好地进行决策和控制。
设计的实验可以通过对变量的控制,来识别和解释影响产品和过程的因素。
DOE的原理DOE的基本原理是“改变一个因素”,然后观察结果的变化。
DOE可以通过控制多个变量来确定单个变量的影响。
通过对每个因素进行控制和记录,可以确定每个因素的影响程度,从而进行更深入的分析。
DOE的原理可以用以下五个步骤来概述:1.识别关键因素:这些因素可能会对产品或过程的结果产生显著的影响。
2.设计实验:构建一个实验来测试关键因素如何影响结果。
3.发现设计效应:通过对实验结果的统计分析和数据挖掘,识别需要优化的因素。
4.优化关键因素:通过对关键因素的调整,达到最佳的效果。
5.验证效果:通过验证实验的结果来确认是否达到了预期的效果。
DOE的实施过程DOE的实施过程主要有以下五个步骤:1.确定实验目的和范围。
2.识别可能影响结果的关键因素,并选择实验设计类型。
3.开展实验,并记录数据。
4.分析实验结果并优化实验设计。
5.确认实验结果并验证效果。
在实施DOE的过程中,关键是要确保所有变量均受到充分的控制,并且数据采集和数据分析的方法都是可靠的。
DOE的优点DOE有许多优点,其中最重要的是它允许识别关键因素和变量,并通过优化这些因素和变量来提高生产效率和质量水平。
质量管理工具汇总质量管理在企业管理中占据着至关重要的地位,它直接影响到产品的质量和企业的声誉。
为了有效地进行质量管理,许多工具和技术被开发和应用。
以下是一些常用的质量管理工具的详细介绍:1. 统计过程控制(SPC): SPC是一种使用统计方法来分析和改进制造过程中的工具。
它通过监控和测量关键过程参数,提前预警异常变化,保证产品质量的稳定性。
2. 失效模式与影响分析(FMEA): FMEA是一种前瞻性的工具,用于识别和评估潜在的失效模式及其对系统性能的影响。
它有助于预防问题,提高产品和过程的可靠性。
3. 六西格玛: 六西格玛是一套追求高效率、低缺陷的质量管理方法。
它通过定义、测量、分析、改进、控制五个步骤,不断提高过程能力,实现卓越质量。
4. 质量控制图: 质量控制图是对产品特性进行测量的工具,用于监控生产过程是否处于控制状态。
它可以帮助管理者快速识别异常并采取相应措施。
5. 田口方法: 田口方法是一种稳健性设计技术,强调产品性能对各种因素的抗干扰能力。
通过合理地选择设计参数,降低产品噪声,提高其鲁棒性。
6. QFD(质量功能展开): QFD是一种将客户需求转化为产品开发过程中的设计要求和质量目标的方法。
它确保产品满足用户需求,提高客户满意度。
7. PDCA循环: PDCA循环是质量管理的基本方法,包括Plan、Do、Check、Act四个阶段。
它通过持续改进,确保质量目标的实现。
8. 5W1H分析法: 5W1H分析法是一种常用的提问方法,用于识别问题的根本原因。
通过问“为什么”来追溯问题的源头,找到有效的解决方案。
9. 头脑风暴法: 头脑风暴法是一种激发创新思维的方法,通过集思广益,产生新观点和解决方案。
它鼓励自由思考,避免过早评价。
10. 因果图(鱼骨图): 因果图用于表示和识别因果关系,帮助分析人员直观地看到问题的可能原因。
通过绘制鱼骨图,可以系统地考虑各种因素,找到根本原因。
以上这些工具在质量管理中各自扮演着重要的角色,企业可以根据自身实际情况选择合适的工具来提升质量管理水平。
质量人必备的十种质量管理工具质量管理工具是更快、更好完成质量工作的必要知识。
掌握各种质量管理工具是每个从事质量工作的人员必备技能。
1、5W2H思维模式1)Why:为何----为什么要做?为什么要如此做(有没有更好的办法)?(做这项工作的原因或理由)2)What:何事----什么事?做什么?准备什么?(即明确工作的内容和要达成的目标)3)Where:何处----在何处着手进行最好?在哪里做?(工作发生的地点)?4)When:何时----什么时候开始?什么时候完成?什么时候检查?(时间)5)Who:何人----谁去做?(由谁来承担、执行?)谁负责?谁来完成?(参加人、负责人)6)How:如何----如何做?如何提高效率?如何实施?方法怎样?(用什么方法进行)7)How much:何价----成本如何?达到怎样的效果(做到什么程度)?数量如果?质量水平如何?费用产出如何?8)概括:即为什么?是什么?何处?何时?由谁做?怎样做?成本多少?结果会怎样?也就是:要明确工作/任务的原因、内容、空间位置、时间、执行对象、方法、成本。
9)再加上工作结果(how do you feel):工作结果预测,就成为5W3H2、5M1E分析问题方法1)Man:人2)Machine:机器3)Material:物料4)Method:方法5) Management:管理6) Environment:环境7) 5M1E是再加上measure(测量),和Market(市场),就是7M1E3、8D报告D0:准备D1:成立改善小组D2:问题描述D3:临时措施D4:根本原因D5:制订永久对策D6:实施/确认PCAD7:防止再发生D8:结案并祝贺4、填写报告5C原则C1:Correct (准确):每个组成部分的描述准确,不会引起误解;C2:Clear (清晰):每个组成部分的描述清晰,易于理解;C3:Concise (简洁):只包含必不可少的信息,不包括任何多余的内容;C4:Complete (完整):包含复现该缺陷的完整步骤和其他本质信息;C5:Consistent(一致):按照一致的格式书写全部缺陷报告。
MEOST:Multiple Environmental Over Stress Test 多环境强化应力试验设计第一篇引言第一章试验设计的需求、目标和益处有些最简单的问题能用质量控制(QC)的7种工具、工程判断、头脑风暴法、统计过程控制和凯普纳-特拉格方法解决,但这些传统工具无法解决长期的质量问题。
计划所有的工程师都是利用过去的图纸、供应商的推荐、传统的规则和类似的信息,而非利用DOE来确定实际的技术规范和容差。
冲不重要的参数中挑出重要的参数最好的工具就是试验设计。
统计过程控制(SPC)并不是解决问题的工具,而仅是监控和维护工具,而预控制图在统计方面远比控制图更充分。
将基本的可靠性技术(FMEA、强化应力试验)提升至完美的可靠性技术(DOE和MEOST 的综合应用),能使可靠性的改进提高1-2数量级。
第二章50年质量运动的风风雨雨·抽样20世纪50年代·零缺陷运动20世纪60年代·ISO 9000 1987年充其量不过是非常基本的质量体系,只是合同的质量水平而非不断改进的方式,事实上,几乎使质量运动倒退了20年。
·马克姆-波离奇质量奖1988年指南远胜于ISO 9000的企业规程。
没有充分注意到那些能够将高目标变成结果的有效工具。
·欧洲质量奖1990年以马克姆-波离奇质量奖为模板,重点改进:强调结果·QS9000 1995年美国三大汽车商统一对供应商所要求的质量体系目的:改进ISO 9000,强调减少偏差,最小Cpk为1.33.·全面质量管理(TQM)20世纪80年代和90年代·6sigma 1987年摩托罗拉目的:在公司全部的顾客都满意的要求下,达到迄今为止达不到的质量水平高度,但6sigma族计划需要大量的投资---上百万美元的外部咨询费和上千万美元的内部成本,而质量改进的投资回报为2:1到4:1。
·终极6sigma—“大Q”第三章21世纪的强大质量工具包QC七工具--幼儿园工具(日本人总结、包装的质量工具),对于长期的质量问题,完全没用8-D方法--费力不讨好的方法20世纪90年代福特汽车,被认为是双倍的戴明PDCA,最多提供了解决问题的程序和通用机构,没告诉人们如何解决既有的问题。
MEOST:Multiple Environmental Over Stress Test 多环境强化应力试验设计第一篇引言第一章试验设计的需求、目标和益处有些最简单的问题能用质量控制(QC)的7种工具、工程判断、头脑风暴法、统计过程控制和凯普纳-特拉格方法解决,但这些传统工具无法解决长期的质量问题。
计划所有的工程师都是利用过去的图纸、供应商的推荐、传统的规则和类似的信息,而非利用DOE来确定实际的技术规范和容差。
冲不重要的参数中挑出重要的参数最好的工具就是试验设计。
统计过程控制(SPC)并不是解决问题的工具,而仅是监控和维护工具,而预控制图在统计方面远比控制图更充分。
将基本的可靠性技术(FMEA、强化应力试验)提升至完美的可靠性技术(DOE和MEOST 的综合应用),能使可靠性的改进提高1-2数量级。
第二章50年质量运动的风风雨雨·抽样20世纪50年代·零缺陷运动20世纪60年代·ISO 9000 1987年充其量不过是非常基本的质量体系,只是合同的质量水平而非不断改进的方式,事实上,几乎使质量运动倒退了20年。
·马克姆-波离奇质量奖1988年指南远胜于ISO 9000的企业规程。
没有充分注意到那些能够将高目标变成结果的有效工具。
·欧洲质量奖1990年以马克姆-波离奇质量奖为模板,重点改进:强调结果·QS9000 1995年美国三大汽车商统一对供应商所要求的质量体系目的:改进ISO 9000,强调减少偏差,最小Cpk为1.33.·全面质量管理(TQM)20世纪80年代和90年代·6sigma 1987年摩托罗拉目的:在公司全部的顾客都满意的要求下,达到迄今为止达不到的质量水平高度,但6sigma族计划需要大量的投资---上百万美元的外部咨询费和上千万美元的内部成本,而质量改进的投资回报为2:1到4:1。
·终极6sigma—“大Q”第三章21世纪的强大质量工具包QC七工具--幼儿园工具(日本人总结、包装的质量工具),对于长期的质量问题,完全没用8-D方法--费力不讨好的方法20世纪90年代福特汽车,被认为是双倍的戴明PDCA,最多提供了解决问题的程序和通用机构,没告诉人们如何解决既有的问题。
企业质量管理的关键工具有哪些在当今竞争激烈的市场环境中,企业要想脱颖而出,确保产品或服务的高质量是至关重要的。
而实现高质量的关键在于有效地运用质量管理工具。
这些工具可以帮助企业识别问题、分析原因、制定解决方案并持续改进。
接下来,让我们一起探讨企业质量管理中一些关键的工具。
一、统计过程控制(SPC)统计过程控制是一种通过收集和分析数据来监控生产或服务过程的方法。
它使用控制图来展示过程中的变异情况,帮助企业及时发现潜在的问题。
控制图可以分为均值极差控制图、均值标准差控制图等多种类型。
通过观察控制图上的数据点是否超出控制限,企业能够判断过程是否处于稳定状态。
如果数据点超出控制限,就意味着可能存在特殊原因导致的变异,需要立即采取措施进行调查和纠正。
SPC 不仅能够帮助企业在产品或服务出现质量问题之前进行预警,还可以通过对过程能力的分析,确定过程是否能够满足质量要求。
如果过程能力不足,企业可以采取改进措施,如优化设备、调整工艺参数或加强人员培训等,以提高过程的稳定性和一致性。
二、六西格玛管理六西格玛是一种以数据为驱动、追求近乎完美质量的管理方法。
它的目标是通过减少过程中的变异和缺陷,将缺陷率控制在极低的水平。
六西格玛管理通常包括定义(Define)、测量(Measure)、分析(Analyze)、改进(Improve)和控制(Control)五个阶段,简称DMAIC 流程。
在定义阶段,明确项目的目标和范围;测量阶段收集相关数据,评估当前绩效;分析阶段找出影响质量的关键因素;改进阶段制定并实施改进方案;控制阶段则确保改进成果能够持续保持。
六西格玛强调通过团队合作和跨部门协作来解决问题,同时注重运用统计分析工具和技术,如假设检验、方差分析、回归分析等,以深入挖掘问题的根本原因。
许多企业通过实施六西格玛管理取得了显著的质量改进和经济效益提升。
三、失效模式及影响分析(FMEA)FMEA 是一种在产品设计和过程开发阶段用于预防故障的工具。
MEOST:Multiple Environmental Over Stress Test 多环境强化应力试验设计第一篇引言第一章试验设计的需求、目标和益处有些最简单的问题能用质量控制(QC)的7种工具、工程判断、头脑风暴法、统计过程控制和凯普纳-特拉格方法解决,但这些传统工具无法解决长期的质量问题。
计划所有的工程师都是利用过去的图纸、供应商的推荐、传统的规则和类似的信息,而非利用DOE来确定实际的技术规范和容差。
冲不重要的参数中挑出重要的参数最好的工具就是试验设计。
统计过程控制(SPC)并不是解决问题的工具,而仅是监控和维护工具,而预控制图在统计方面远比控制图更充分。
将基本的可靠性技术(FMEA、强化应力试验)提升至完美的可靠性技术(DOE和MEOST 的综合应用),能使可靠性的改进提高1-2数量级。
第二章50年质量运动的风风雨雨·抽样20世纪50年代·零缺陷运动20世纪60年代·ISO 9000 1987年充其量不过是非常基本的质量体系,只是合同的质量水平而非不断改进的方式,事实上,几乎使质量运动倒退了20年。
·马克姆-波离奇质量奖1988年指南远胜于ISO 9000的企业规程。
没有充分注意到那些能够将高目标变成结果的有效工具。
·欧洲质量奖1990年以马克姆-波离奇质量奖为模板,重点改进:强调结果·QS9000 1995年美国三大汽车商统一对供应商所要求的质量体系目的:改进ISO 9000,强调减少偏差,最小Cpk为1.33.·全面质量管理(TQM)20世纪80年代和90年代·6sigma 1987年摩托罗拉目的:在公司全部的顾客都满意的要求下,达到迄今为止达不到的质量水平高度,但6sigma族计划需要大量的投资---上百万美元的外部咨询费和上千万美元的内部成本,而质量改进的投资回报为2:1到4:1。
·终极6sigma—“大Q”第三章21世纪的强大质量工具包QC七工具--幼儿园工具(日本人总结、包装的质量工具),对于长期的质量问题,完全没用8-D方法--费力不讨好的方法20世纪90年代福特汽车,被认为是双倍的戴明PDCA,最多提供了解决问题的程序和通用机构,没告诉人们如何解决既有的问题。
仅仅利用了两项技术,因果图和5个为什么,而且都是边缘值。
工程方法(观察、思考、尝试、解释)21世纪10种有效工具◆试验设计(DOE)◆多环境强化应力试验(MEOST)◆质量功能展开(QFD)Quality Function Deployment◆全面生产维修(TPM)◆水平对比◆消除操作人员控制的错误◆客户管理(NOAC)◆供应管理◆全面价值工程◆缩短生产周期工具三:质量功能展开---倾听客户的意见(也称质量屋the house of quality)应用范围:新产品/服务概念阶段的客户---市场---设计的接口。
需求:产品设计长期受工程师和管理层所左右,而不是倾听客户的意见。
目标:1、在概念设计转到模样设计前,确定客户的需求、要求和期望;2、客户根据重要性和你与最佳竞争对手的类似产品的比较对每项需求进行评级;3、基于“质量屋”矩阵,确定你的设计中重要的、困难的和比较新的方面;4、利用类似的“质量屋”矩阵,将产品技术规范分解成零部件技术规范、工艺技术规范和生产技术规范。
益处:1、与以前的混色机比较,设计时间减半、缺陷量减半、成本减半、人力减半;2、客户又失望或仅仅是满意转向非常满意,并对你的产品情有独钟;3、具有优越的竞争力;4、在客户、设计、制造和供应商之间建立了有效的关联;5、使新工程师易于接受。
方法:QFD本身原理简单,但包括了大量管理技术的应用,便如:价值工程和价值分析、FMEA、FTA、KJ法、矩阵图法、系统图法、层次分析法(AHP)、市场调查和用户访问技术等等。
质量屋的结构框架,其结构要素如下:1)左墙---顾客需求及其重要度;2)天花板---工程措施(设计要求或质量特性);3)房间---关系矩阵4)地板---工程措施的指标及重要度;5)屋顶---相关矩阵;6)右墙---市场竞争能力评估矩阵;7)地下室---市场竞争能力评估;QFD的量方法---加权评分法1.顾客需求重要度顾客需求重要度Ki (i=1,2、、、,m)可取下列5个等级;1:不影响功能实现的需求;2:为影响主要功能实现的需求;3:比较重要的影响功能实现的需求;4:重要的影响实现的需求;5:基本的、涉及安全的、特别重要的需求。
2.关系矩阵关系矩阵即关系度rij建议采用1,3,5,7,9等关系度等级;1:该交点所对应的技术措施和顾客需求有微弱影响;3:该交点所对应的技术措施和顾客需求有一定影响;5:该交点所对应的技术措施和顾客需求存在比较密切的关系;7:该交点所对应的技术措施和顾客需求存在比较密切的关系;9:该交点所对应的技术措施和顾客需求存在非常密切的关系。
有时,也可以采用三个等级:1:符号△2:符号○3:符号◎3、相关矩阵相关矩阵即相关度。
“相关”指的是两个(或多个)变量之间存在相关关系,不是完全的函数关系,并可以以相关度去表示相关的性质(正相关或负相关)和相关的程度(强相关或弱相关)。
符号:○:正相关◎:强正相关×:负相关#:强负相关4、市场竟争力市场竟争能力Mi(i=1,2,---,M)可争取下列五个数值:1:无竟争能力可言,产品积压,无销路;2:竟争能力低下,市场占有份额递减;3:可以进入市场,但并不拥有优势;4:在国内市场竟争中拥有优势。
5、在国内市场竟争中拥有优势,可以参与国际市场竟争,占有一定的国际市场份额。
5、加权后工程措施的重要度加权后工程措施的重要度hj可按下式计算:hj=Σkirij (i=1,2,---,M)如果j 项工程措施与多项顾客需求密切相关,并且这些顾客需求较重要(ki 较大),则hj取值就较大,表明该项措施就较重要。
6、技术竟争能力技术竟争能力Tj表示第j项工程措施的技术水平。
所谓技术水平包括指标本身的水平,本企业的设计水平、工艺水平、制造水平、测试水平等,可取下列5个数值1:技术水平低下;2:技术水平一般;3:技术水平达到行业先进水平;4:技术水平达到国内先进水平;5:技术水平达到国际先进水平。
7. 市场竞争能力指数对市场竞争能力Mi(i =1,2,…,m)进行综合后,获得产品的市场竞争能力指数M。
M=∑KiM i /5 ∑Ki (i =1,2,、、、,m)M值越大越好。
8. 技术竞争能力指数对技术竞争能力Tj进行综合后,获得产品的技术竞争能力指数T。
T=∑hjTj /5 ∑hj (j =1,2,、、、,m)T值越大越好。
9.综合竞争能力指数CC=MT C值越大越好开发xx型号PECVD设备(见图6--3)一级质量屋各参数的计算1)加权后工程措施重要度hj的计算h j = ∑Kirij已知i =6,j=7(即:顾客需求有6项,工程措施有7项)h1=K1r11+K2r21+K3r31+K4r41+K5r51+K6r61=5X9+5X3+4X5+2X1+2X1+1X1=85h2=5X3+5X5+4X5+2X1+2X1=64h3=5X5+5X9+4X7+2X1+2X1=102h4=5X5+5X5+4X5+2X1+2X1=74h5=5X5+4X5+2X1+2X3=53h6=5X5+5X7+4X7+2X3+2X1=96h7=5X1+5X3+4X5+2X1+2X3+1X1=49hj=取值越大,即该项工程措施就重要。
上述h3,h6最重要4)综合竞争能力指数(原)本产品C本=MT=0.67x0.71=0.48改进后产品C改=0.87X0.91=0.79国内对手产品C内=0.65X0.62=0.40国外对手产品C外=0.98X0.98=0.96建立产品规划---一级质量屋建立零部件展开“二级质量屋”工艺计划“三级质量屋生产计划“四级质量屋”工具四:全面生产维修---改进设备生产率应用范围:制造过程/设备需求:1、维修费用占销售额的9%-15%2、工厂普遍存在“如果没有坏,就没有必要修”的观念3、工厂总有效率FOE=产量%*正常运行时间%*机械效率%(运行时间/运行时间+准备时间)4、维修人员将一半以上时间用在维修上,而非防止问题的发生上方法:1、说明工艺特性的变量搜索法2、优化工艺的散布图3、冻结工艺的正向控制法4、消除噪音因子的工艺验证法工具五:水平对比---学习并采纳最好的实验工具六:防差错法(POKA-YOKE)---消除操作者可控差错工具七:客户管理---白领质量、成本和周期时间的改进工具八:供应管理---供应商质量、成本和周期时间的转折点工具九:全面价值工程---远远超出了传统价值工程工具十:缩短生产周期---质量、成本、交付期和效益的综合体现第二篇试验设计绪论第四章工序能力的衡量不幸的是,“刚好满足规格”这种观念在制造业的灵魂中已经根深蒂固,并形成了一种永恒的文明,即进行不必要的检查和试验以及高成本的返工与报废。
第五章偏差:行业的通病1、管理差戴明和朱兰声称,85%的质量问题是由管理造成的,15%由生产线工人造成。
2、产品/生产规格低主要原因:销售和市场营销的不同。
这种偏差最致命的一点就是,有效地设计并制造出了产品,甚至是零缺陷,但缺不是客户所需要的。
第六章试验设计的三种方法:经典、田口和谢恩方法经典DOE20世纪20年代英国罗纳德-费雪爵士首用于农业(沃尔特-休哈特的老师)田口方法在最好的情况下取得适度的成功,在最坏的情况下彻底的失败。
谢恩DOE美国多利安-谢恩摩托罗拉名言:没有戴明,美国就不会有质量哲学;没有朱兰,美国就不会有质量的方向;没有谢恩,美国就无从解决质量问题。
第七章10种强有力的试验设计工具谢恩DOE建立的理论基础---帕累托定律(20/80定律)红色X:占Y的50%以上粉红X:20%--30% 浅粉红X:10%--15% 假定开始Cp为1.0,如变量减少75%,Cp为4;减少95%,Cp为20。
第三篇“与部件对话”----一组线索生成工具第八章多变量分析:自动寻找红色X目标:把大量未知的和不可处理的变量的原因减少为少得多的一族相关变量三个变量族:1、位置变量(部件内的族系)2、周期性变量(部件对部件族系)3、暂时性变量(时间对时间族系)P138。