2019-中小企业赴美上市介绍-文档资料
- 格式:ppt
- 大小:1.28 MB
- 文档页数:53
中企赴美上市流程和提交文件初探摘要:今年4月份中国概念股遭遇到了热捧后的“猎杀”。
无论是公司自身问题还是国际炒家的卖空行为,美国上市的利益和风险都值得我们思考和反省。
本文旨在介绍国内企业赴美国上市的流程并结合百度、中国人寿等成功案例具体分析上市需准备和递交的文件。
关键词:美国证券交易委员会招股说明书 f-1注册表一、上市流程白云在《中国公司在美国上市指南一》中将上市流程概括为四个阶段:组建上市顾问团队,尽职调查、注册和审批、促销和路演。
唐应茂在《登录华尔街》中则将其划分为五个阶段:项目启动前的准备阶段、秘密递交前的尽职调查和招股书准备阶段、同证监会的沟通阶段、公开递交后的路演、定价和交割阶段以及交割后的阶段。
本文将参照唐应茂的划分方法,对上市流程和提交文件进行详细描述。
1、准备阶段。
上市启动前公司需组建一个高效的工作团队,包括承销团、审计师和法律顾问等。
另外,负责协调和配合其他团队的公司内部上市团队也必不可少。
2、尽职调查阶段。
尽职调查是围绕公司法律、业务、财务开展的调查活动,便于起草招股说明书。
律师团负责审查公司组织文件、信贷安排、政府监管许可等;承销商牵头对公司战略、业务、行业趋势等进行业务方面的深入考察。
审计师则负责出具审计或者审阅报告,并向承销商提供“安慰函”以确认公司各种财务数据的准确性。
3、同美国证监会沟通阶段。
外国发行人在公开递交招股书前会与证监会进行多轮沟通,证监会根据招股书上信息向申请人提出问题并要求答复直到证监会表示没有太多实质性建议时,公司就可以向证监会公开递交招股书,并披露在证监会网站上供投资者查阅。
4、公司路演、定价和交割阶段。
公开递交招股书后,公司就可以印制初步招股书并开始路演。
路演结束后,公司和承销商谈判股票发行价并最终签订承销协议。
发行价确定后,公司制作最终招股书并提交证监会,待证监会正式宣布注册表生效后,公司正式上市。
二、递交文件1、从公开递交到注册表生效期间递交的文件。
中国公司在美国上市规则
(文档模板范本如下)
中国公司在美国上市规则
一、引言
本章介绍中国公司在美国上市的背景和意义。
二、美国上市市场简介
1. 美国上市市场概述
2. 美国证券交易委员会(SEC)监管机构简介
3. 美国股票交易所和交易市场分类介绍
三、中国公司在美国上市的方式
1. 美国存托凭证(ADR)库存发行
a. ADR的定义和发行方式
b. ADR的种类和分类
2. 直接在美国股票交易所上市
a. 上市的流程和条件要求
b. 上市后的监管和披露要求
四、中美两国上市规则的对照与差异
1. 公司披露要求的比较
2. 财务指标要求的比较
3. 公司管理要求的比较
五、中国公司在美国上市的挑战与解决方案
1. 技术要求和审计要求的挑战
2. 法规环境的挑战
3. 资金规模和市场需求的挑战
4. 持续披露和反馈机制的解决方案
六、中国公司在美国上市的风险管理
1. 市场波动和投资者敏感性的风险
2. 财务欺诈和财务造假的风险
3. 法律与政策风险
七、上市后的持续监管与合规要求
1. SEC对上市公司的监管要求
2. 上市公司的内部控制要求
3. 公司管理与董事会要求
八、中国公司在美国上市案例分析
1. 腾讯控股
2. 阿里巴巴
3. 百度
九、本文档所涉及附件如下:
1. ADR发行协议范本
2. 上市公司财务报表模板
3. 公司管理手册范本
十、本文档所涉及的法律名词及注释:
1. 美国证券法
- 注释1:美国证券法是指... 2. 上市公司法规
- 注释2:上市公司法规是指...。
美国上市方案书目录一、企业概................................................................ (4)二、基本面分................................................................ (4)三、上市的意................................................................ (5)1. 便于筹集资本促进××公司进一步发展和成 .................................................................. . (5)2. 利于收购兼并 .................................................................. ........................................ (6)3.提升公司形象 .................................................................. . (6)4.吸引高素质的员工 .................................................................. .. (7)5.提供流动性 .................................................................. .. (7)6. 财产安全性 .................................................................. (7)7. 移民选择 .................................................................. ......................................................................88.创造财富 .................................................................. .....................................................................8四、上市目标................................................................. (8)五、美国上市优 (8)1.时间短 .................................................................. ..................................................................... .. (8)2.核准快 .................................................................. ..................................................................... .. (9)3.成本低 .................................................................. ..................................................................... .. (9)4.融资易 .................................................................. ..................................................................... .. (9)5.案例多 .................................................................. ..................................................................... .. (9)六、宏观环境................................................................. (9)七、上市模式................................................................. . (11)八、专业机构介绍................................................................. .. (14)九、上市流程................................................................. . (15)十、上市费用................................................................. . (16)十一、我公司服务内容................................................................. . (17)前..................................................................... .. (17)中期 .................................................................. ..................................................................... .. (18)后期 .................................................................. ..................................................................... .. (18)十二、上市收益分析................................................................. . (19)十三、总结................................................................. . (19)一、企业概况二、基本面分析三、上市的意义1. 便于筹集资本促进××公司进一步发展和成长随着企业由小到大的发展,其融资手段也从期初的股东投入、内源融资,到债权融资,再到股权融资。
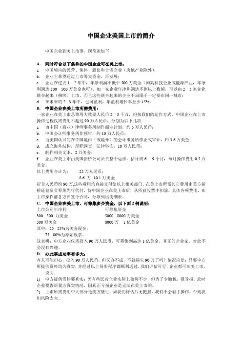
中国企业美国上市的简介中国企业到美上市事,现简述如下:A. 同时符合以下条件的中国企业可在美上市:a. 中国境内的民营、集体、股份和合资企业(房地产业除外);b. 企业主希望通过上市筹集资金、再发展;c. 企业在过去1 - 2年中,年净利润不低于500万美金(如高科技企业或能源产业,年净利润达300 - 500万美金也可)。
如一家企业年净利润达不到以上数额,可以由2 - 3家企业联合起来(捆绑)上市,而且这些联合起来的企业不局限于一定要在同一城市;d. 在未来的2 - 3年中,也可盈利,年盈利增长率至少15%。
B. 中国企业在美上市所需费用:一家企业在美上市总费用大致要人民币2 - 3千万,但按我们的运作方式,中国企业在上市操作过程仅需费用不超过90万人民币,分别为以下几项:a. 由中国(商业)律师事务所制作商业计划,约5万人民币;b. 中国会计师事务所作预审,约10万人民币;c. 由美国认可的在中国境内(或境外)的会计事务所作正式审计,约3.6万美金;d. 成立海外结构,尽职调查,法律咨询,10万人民币;e. 制作相关文本,2万美金;f. 企业在美上市由美国新桥公司负责整个运作,估计需6 - 9个月,每月操作费用0.5万美金。
以上费用合计为:25万人民币;8.6 万- 10.1万美金折合人民币约90万,这些费用均直接交付给以上相关部门。
在美上市所需其它费用由美方新桥证卷负责筹集先行代付,待中国企业在美上市后,从所获股票中扣除。
具体各项费用,在上市操作前各方要签个合同,分项列出明细表。
C. 中国企业在美上市,可筹集多少资金,以下面2例说明:上市公司年净利可筹集资金300 - 500 万美金5000 - 8000万美金500万美金8000万- 1亿美金其中:20 - 25%为美金现金;75 - 80%为原始股票。
这表明:中方企业仅需投入90万人民币,可筹集到高达1亿美金。
真正的企业家,对此不会没有兴趣。
为什么中国企业去美国上市中国企业去美国上市的原因1、美国股票市场资金容量大,为世界第一:如纳斯达克市场资金容量是香港创业板的几百倍,平均日融资量7000万美元以上。
2、中国企业赴美上市融资机会和融资量最大。
3、美国上市时间快:在美国OTCBB市场借壳上市6 9个月左右即可成功。
若在中国大陆、香港上市,包括辅导期正常在1 3年不等。
4、美国上市成本低:在美国OTCBB市场借壳上市,总成本仅50-100万美元左右,另加部分股权,保证成功;在中国大陆、香港主板上市成本高达5000 7000万元港币,创业板2000 3000万元港币,每年服务费最低200万元港币以上。
5、美国上市股票售价高达20 40倍左右,而在中国、香港上市仅10倍左右,还不稳定。
6、在美国OTCBB市场上市保证成功,不成功不收费,在中国大陆、香港上市,无法保证成功,风险大,很多企业负债上市,不成功损失惨重,甚至破产。
7、成为美国上市公司,为企业利用美国股市融资平台打下基础,集合国内外发展需要资金。
8、成为中美合(独)资企业,享受多种合(独)资企业政策优惠。
9、企业资产证券化,可以在美国股市合理套现实现阳光下的利润。
10、企业盈利可以合法申请外汇,向国外汇兑美元,再以外资投入国内项目。
11、利用美国上市公司的条件,扩大企业在国际市场上的知名度。
12、公司高层申请美国工作签证和永久居留,有利国际市场开发。
13、利用上市公司股票期权,保留公司核心技术和管理人员。
美国市场的五个最基本的特征(1)市场容量大。
美国是世界上最大的消费市场。
美国国内生产总值中2/3是消费。
由于美国劳动密集型的消费品生产多已转移到其它国家和地区,因此,对日用消费品的需求量大,从服装、鞋类、服装和日及小家电等。
(2)美国市场的接纳性很强。
美国社会是一个大熔炉,其人口多是来自不同的种族、不同的国家的移民。
同时,由于美国贫富差别较大,高、中、低收入阶层均是相当可观的消费群体,因此,来自世界各地的各种档次的产品在美国均有需求。
中小企业美国上市指南一、引言随着全球化的进程和经济的发展,越来越多的中小企业开始考虑在国际市场上扩大业务范围。
美国作为全球最大的资本市场之一,吸引了众多企业的目光。
本文将为中小企业提供一份美国上市的指南,帮助他们了解并准备应对上市的各种要求。
二、了解美国资本市场在决定在美国上市之前,中小企业需要了解美国资本市场的基本情况和规则。
首先,美国资本市场主要由纽约证券交易所(NYSE)和纳斯达克(NASDAQ)两大交易所组成,它们拥有全球最高的市值公司。
其次,中小企业要明白美国证券交易委员会(SEC)的监管要求和规定,包括公司注册、财务报告、信息披露等方面。
在准备上市之前,企业需要遵守SEC的相关规定,确保其业务运营和财务状况符合要求。
三、筹备上市计划1. 审视企业实力在考虑上市之前,中小企业需要认真审视自身的实力和可行性。
他们应该评估自己的财务状况、市场竞争力和未来发展潜力等方面。
同时,他们还需要确定上市的目的和所需融资规模,以便在后续的计划中进行更为精准的决策。
2. 选择合适的上市方式中小企业在决定上市方式时有多种选择,包括首次公开募股(IPO)、借壳上市以及特殊目的收购公司(SPAC)等。
企业需要综合考虑自身情况和上市目的,选择最适合的上市方式。
3. 引入专业团队上市过程中,中小企业需要与律师、会计师、投资银行等专业团队合作,以确保遵循规定并满足各项要求。
这些专业团队将协助企业完成申报文件的准备、与监管机构的沟通以及上市交易的执行等工作。
四、准备上市材料1. 公司注册文件中小企业需要准备包括公司章程、董事会决议和公司登记证明等文件,以证明其合法性和合规性。
2. 财务报告企业准备完整、准确的财务报告是上市过程中的关键步骤之一。
中小企业应该做好财务会计工作,准备财务报告,包括资产负债表、利润表、现金流量表等,并报请会计师事务所进行审计。
3. 信息披露文件中小企业需要准备信息披露文件,包括企业概况、经营情况、风险因素、董事会成员和高级管理人员的介绍等内容。
中国公司在美上市指南美国的证券市场概况美国最大的全国性证券交易所当数纽约证券交易所(NYSE)。
在纽约证券交易所交易中,购买和出售的订单传达到中心,由中心的专业人士通过维护系统以使买卖的订单匹配,从而实现交易。
在场外交易市场,买卖是通过券商之间连接的计算机终端和报价单来完成的。
最着名的场外交易市场就是纳斯达克(NASDAQ),券商作为中介代理人匹配客户之间的订单,或是直接以自己的名义介入证券交易。
纽约证券交易所是世界上最大的股票市场,其筹集的资金居股市之首。
纽约证券交易所有将近2800多个上市公司,在2003年,包括了来自51个国家的470个外国公司。
2003年,在纽约证交所上市的中国公司为15家,市值达到89亿美元;亚太地区共有82家公司,市值达728亿美元。
广泛的市场参与者,包括公司、个人投资人、机构投资人和成员公司,构成了这一交易市场。
在证券交易所上市的公司已经满足了最严格的上市标准,其范围包括从最大、最着名的蓝筹公司到许多世界顶级的技术公司和年轻、成长迅猛及私有化的非美国公司。
在美国,大概有35000个公司的股票在场外市场交易。
纳斯达克是一个全国范围内的询价系统,存储和提供每秒更新的来自全国联网券商的场外报价。
有6000多个公司的证券在该系统上询价,现有包括搜狐、新浪、网易三大中国门户网站在内的十几家中国公司在纳斯达克上市。
当今的纳斯达克市场已成为纽约证券交易所的竞争对手,许多符合纽约证券交易所上市标准的大公司已选择了纳斯达克,如着名的微软、英特尔、苹果电脑和升阳公司等。
纳斯达克市场分为两个部分:纳斯达克全国市场和纳斯达克小型市场。
在全国市场的上市标准更严格,证券更具折现性。
对于更小的公司而言,纳斯达克提供了一个“场外交易版”,但其并不是纳斯达克市场的一部分,而只是为券商们提供的通过计算机网络查询和估价的途径。
最小的公司则可以列于“粉红单”上。
在美上市的优势中国公司在美国上市的优势主要体现在以下几个方面:第一,市场的稳定性以及其代表的雄厚的资金来源为企业融资提供最大空间。
中国公司在美上市指南的市场参与者,包含公司、个人投资人、机构投资人与成员公司,构成了这一交易市场。
在证券交易所上市的公司已经满足了最严格的上市标准,其范围包含从最大、最著名的蓝筹公司到许多上代表着公司的价值,而通过上市在美国的资本市场亮相,借助路演等方式与媒体的曝光,取得类似促销的效应,能够提高企业的声誉。
通常,股市分析师会跟踪公司的业绩,并定期预测公司前景,积极有利的报告将有助于提高公司股票的价格。
第三,强化公司的购并手段。
上市使公司的价值能通过具有很高的折现性的美国股市的股票得以表达,也将成为中国公司进行改革与实施广泛国家的更加全面与严格,比如,其要求的披露要求分类披露公司的运营情况,还有一些敏感(有的时候是令人尴尬)的资料,包含要紧财产、任何运作。
不论冠之以全球存托股证或者美国存托股证,适用在美国的部分的法律是一样的。
3.私募资金与美国证券法144A条例私募资金是一种避免美国证券法要求的注册,而又能在美国出售证券的做法。
但是,美国证券法规关于出售私募证券有很多限制。
美国证监会1990年采纳的144 A条例同意将某些符合条件的证券出售给合格机构投资人,而不需履行证券法的披露义务。
但与144 A条例关联的交易务必符合基本条件:(1)该证券务必只能出售给合格机构投资人;(2)证券发行时,该证券不能与在美国的任一证交所交易或者是在如纳斯达克的券商询价系统报价的证券属同一种类;(3)卖家与未来的买家务必有权利获得发行公司的一些。
144A条例还规定了合格机构投资人的条件。
合格机构投资人通常包含美国银行、信用社与注册券商。
4.反向兼并近年来,中国民营企业通过反向兼并(Reverse Merger)方式在美国上市方兴未艾。
反向兼并,也称Reverse Takeover(RTO),俗称借壳上市,是一种简化快捷的上市方式,是指一家私人公司通过与一家没有业务、资产与负债的上市公司合并,该私人公司反向并入该上市公司,该上市公司成为一个全新的实体。
中国公司在美上市指南美国证券市场概况美国最大全国性证券交易所当数纽约证券交易所(NYSE)。
在纽约证券交易所交易中,购买和出售订单传达到中心,由中心专业人士通过维护系统以使买卖订单匹配,从而实现交易。
在场外交易市场,买卖是通过券商之间连接计算机终端和报价单来完成。
最著名场外交易市场就是纳斯达克(NASDAQ),券商作为中介代理人匹配客户之间订单,或是直接以自己名义介入证券交易。
纽约证券交易所是世界上最大股票市场,其筹集资金居股市之首。
纽约证券交易所有将近2800多个上市公司,在2003年,包括了来自51个国家470个外国公司。
2003年,在纽约证交所上市中国公司为15家,市值达到89亿美元;亚太地区共有82家公司,市值达728亿美元。
广泛市场参与者,包括公司、个人投资人、机构投资人和成员公司,构成了这一交易市场。
在证券交易所上市公司已经满足了最严格上市标准,其范围包括从最大、最著名蓝筹公司到许多世界顶级技术公司和年轻、成长迅猛及私有化非美国公司。
在美国,大概有35000个公司股票在场外市场交易。
纳斯达克是一个全国范围内电子询价系统,存储和提供每秒更新来自全国联网券商场外报价。
有6000多个公司证券在该系统上询价,现有包括搜狐、新浪、网易三大中国门户网站在内十几家中国公司在纳斯达克上市。
当今纳斯达克市场已成为纽约证券交易所竞争对手,许多符合纽约证券交易所上市标准大公司已选择了纳斯达克,如著名微软、英特尔、苹果电脑和升阳公司等。
纳斯达克市场分为两个部分:纳斯达克全国市场和纳斯达克小型市场。
在全国市场上市标准更严格,证券更具折现性。
对于更小公司而言,纳斯达克提供了一个“场外交易电子版”,但其并不是纳斯达克市场一部分,而只是为券商们提供通过计算机网络查询和估价途径。
最小公司则可以列于“粉红单”上。
在美上市优势中国公司在美国上市优势主要体现在以下几个方面:第一,市场稳定性以及其代表雄厚资金来源为企业融资提供最大空间。