(完整版)财务会计应聘笔试题(附答案)
- 格式:doc
- 大小:47.51 KB
- 文档页数:6
招聘财务会计岗位笔试题与参考答案(某大型国企)(答案在后面)一、单项选择题(本大题有10小题,每小题2分,共20分)1、在财务会计中,下列哪一项属于流动资产?A、长期投资B、固定资产C、应收账款D、无形资产2、哪一项是财务报表中最能反映企业盈利能力的报表?A、资产负债表B、现金流量表C、利润表D、所有者权益变动表3、下列各项中,不属于财务会计报表的是:A、资产负债表B、利润表C、现金流量表D、成本计算表4、企业从银行取得三年期长期借款100万元,年利率为6%,按年支付利息。
则该笔借款在第二年年末的分录应为:A、借:长期借款 100万,贷:实收资本 100万B、借:财务费用 6万,贷:应付利息 6万C、借:管理费用 6万,贷:银行存款 6万D、借:其他应付款 6万,贷:财务费用 6万5、某企业2023年1月购入一台设备,原值为100万元,预计使用年限为10年,预计净残值为5万元,采用直线法计提折旧。
则该设备2023年末的账面价值为()万元。
A. 95B. 90C. 85D. 806、某企业2023年1月1日发行3年期、年利率为5%的债券,面值为1000万元,实际发行价格为950万元。
该债券发行时产生的债券溢价为()万元。
A. 50B. 100C. 50D. 1507、在财务会计中,哪一种财务报表反映了公司在一定时期内的经营成果?A、资产负债表B、现金流量表C、利润表D、所有者权益变动表8、下列哪一项不属于财务会计中的资产类型?A、应收账款B、固定资产C、应付账款D、无形资产9、关于增值税的征收管理,以下说法正确的是:A. 增值税的征收管理实行属地征收,由各地的税务机关具体实施。
B. 增值税的纳税人必须在取得营业执照后的30天内到税务机关办理税务登记。
C. 增值税的纳税申报期限一般为每月的10日前,季度的月份为季度终了后的15日内。
D. 增值税申报表需要在税务机关领取,无法自行在线申报。
10、下列哪种企业需要缴纳企业所得税:A. 个人独资企业B. 合伙企业C. 外资企业D. 股份制企业二、多项选择题(本大题有10小题,每小题4分,共40分)1、某公司2022年度营业收入为1000万元,营业成本为600万元,期间费用为200万元,投资收益为50万元,营业外收入为30万元,营业外支出为20万元,所得税费用为100万元。
招聘财务岗位笔试题与参考答案(某大型央企)(答案在后面)一、单项选择题(本大题有10小题,每小题2分,共20分)1、一个企业在进行财务规划时,需要预测未来的收入和支出,以下哪一项是最重要的预测工具?A、历史数据统计B、市场调研报告C、财务模型D、专家意见2、某公司年度财务报表显示其净利润为5000万元,上年同期净利润为4000万元,则该公司的净利润同比增长率是多少?A、12.5%B、20%C、25%D、30%3、某公司2019年的利润总额为2000万元,当年计入当期损益的所得税费用为400万元,当年提取的法定盈余公积金为200万元,当年实现的净利润为多少?A. 1600万元B. 1800万元C. 1600万元D. 2000万元4、下列关于固定资产折旧的说法中,正确的是:A. 固定资产折旧是对固定资产价值减少的一种预计费用B. 固定资产折旧的方法只有直线法一种C. 固定资产折旧不影响企业的净利润D. 固定资产折旧只会影响利润表中的一项费用5、某公司2021年度营业收入为1000万元,营业成本为600万元,销售费用为100万元,管理费用为50万元,财务费用为20万元,营业外收入为30万元,营业外支出为10万元。
不考虑税收和折旧摊销等因素,该公司2021年度的营业利润为()万元。
A. 330B. 310C. 350D. 3206、下列关于会计等式“资产=负债+所有者权益”的表述,正确的是()。
A. 该等式表示企业的资产总量等于负债和所有者权益之和B. 该等式表示企业的负债总量等于资产和所有者权益之和C. 该等式表示企业的所有者权益总量等于资产和负债之和D. 该等式表示企业的资产总量等于负债和所有者权益的差额7、以下哪一项是财务报表分析中的关键组成部分之一,用于评估企业的盈利能力?A、资产负债表B、利润表C、现金流量表D、股东权益变动表8、以下哪项不是直接影响公司财务决策的因素?A、利率水平B、市场竞争状况C、公司内部员工满意度D、宏观经济政策9、题干:某公司2023年11月销售商品收入为1000万元,假定增值税税率为6%,该月应计入增值税销项税额的金额为:A. 60万元B. 66万元C. 60万元D. 66万元 10、题干:某企业2022年实现净利润为500万元,假定该企业股本为1000万元,资本公积为200万元,盈余公积为300万元,未分配利润为100万元,则该企业的盈余公积人民币表示金额占净资产的比例为:A. 12%B. 15%C. 18%D. 20%二、多项选择题(本大题有10小题,每小题4分,共40分)1、以下哪些是财务报表的组成部分?()A、资产负债表B、利润表C、现金流量表D、所有者权益变动表E、附注2、在下列会计准则中,哪一项是关于收入确认的原则?()A、权责发生制B、历史成本原则C、收入实现原则D、谨慎性原则E、实质重于形式原则3、以下哪些内容会在财务报表中体现?()A、资产总额B、负债总额C、净利润D、销售收入E、固定资产折旧4、下列哪些属于财务分析中的常见方法?()A、比率分析法B、趋势分析法C、结构分析法D、比较分析法E、因素分析法5、某公司2023年度营业收入为100亿元,利润总额为5亿元,所得税费用为1亿元,无形资产摊销为0.5亿元,计提的坏账准备为0.1亿元。
2025年招聘财务岗位笔试题与参考答案(某大型国企)(答案在后面)一、单项选择题(本大题有10小题,每小题2分,共20分)1、在下列会计科目中,属于资产类科目的是:A、应付账款B、主营业务收入C、库存现金D、固定资产2、下列关于会计等式的说法,正确的是:A、资产=负债+所有者权益B、收入-费用=利润C、资产-负债=所有者权益D、资产+负债=收入3、在编制现金流量表时,下列哪项应归类为经营活动产生的现金流量?A. 购买固定资产B. 发行股票收到的现金C. 支付给供应商的货款D. 偿还银行贷款利息4、某公司年度财务报表显示其应收账款从年初的120万元增加到了年末的150万元。
假设该公司本年度实现了全部销售均以赊销方式进行,并且没有发生坏账损失,则该变化对现金流量的影响是:A. 经营活动产生的现金流入减少了30万元B. 投资活动产生的现金流出增加了30万元C. 筹资活动产生的现金流入增加了30万元D. 对现金流量无影响5、某公司2021年度营业收入为5000万元,营业成本为3000万元,期间费用为500万元,税前利润为多少万元?A. 2000B. 1500C. 1000D. 25006、下列关于增值税的说法,正确的是:A. 增值税是针对商品和劳务的增值部分征税的一种流转税B. 增值税的纳税人是在中国境内销售商品或者提供加工、修理修配劳务的单位和个人C. 增值税的税率分为固定比例税率和超额累进税率D. 增值税的征税范围包括无形资产7、根据会计准则,下列哪一项不属于流动资产?A. 库存现金B. 存货C. 长期股权投资D. 应收账款8、企业在计算所得税费用时,下列哪一项应该作为递延所得税资产确认的基础?A. 应纳税暂时性差异B. 可抵扣暂时性差异C. 永久性差异D. 应付账款9、某公司2022年度实现利润总额为500万元,其中营业利润为450万元,投资收益为30万元,营业外收入为20万元,营业外支出为5万元。
招聘财务会计岗位笔试题与参考答案(某世界500强集团)(答案在后面)一、单项选择题(本大题有10小题,每小题2分,共20分)1、某公司2023年销售总额为500万元,其中销售收入为400万元,成本费用为120万元,税金及附加为20万元。
该公司的营业利润是多少?A、260万元B、220万元C、180万元D、60万元2、在以下的会计要素中,属于资产的是:A、应收账款B、实收资本C、未分配利润D、销售费用3、某公司2021年度营业收入为2000万元,营业成本为1500万元,期间费用为100万元,营业外收入为50万元,营业外支出为30万元,所得税费用为40万元。
求该公司2021年度的净利润是多少?A. 1150万元B. 1250万元C. 1300万元D. 1350万元4、下列关于会计等式“资产=负债+所有者权益”的说法,正确的是:A. 这个等式在任何情况下都是恒等的B. 这个等式只有在期末余额确定时才是恒等的C. 这个等式在会计期间内可能会因为业务发生而失衡D. 这个等式仅适用于股份有限公司5、500强集团的财务会计工作主要涉及哪一项?A、日常的财务报表管理B、主要负责企业的销售活动C、负责员工的考勤与工资发放D、以上都不是6、在编制财务报表时,必须遵循哪种会计原则?A、历史成本原则B、收入与费用配比原则C、权责发生制原则D、以上都是7、某公司在20X6年12月份收到一笔预收账款800,000元,这笔款项应计入以下哪个账户?A. 预收账款账户B. 应收账款账户C. 财务费用账户D. 预收收入账户8、下列关于应付票据的说法,不正确的是:A. 应付票据是企业与金融机构或其他企业间签发的,承诺在一定期限内支付一定金额的票据。
B. 应付票据到期时,企业应支付票面金额,包括票面金额和可能产生的利息。
C. 企业可以签发银行承兑汇票或商业承兑汇票。
D. 无论银行承兑还是商业承兑,企业都需要在票据到期时支付票面金额。
9、关于固定资产折旧方法的选择,下列说法错误的是:A. 直线法下,每年的折旧费用相等。
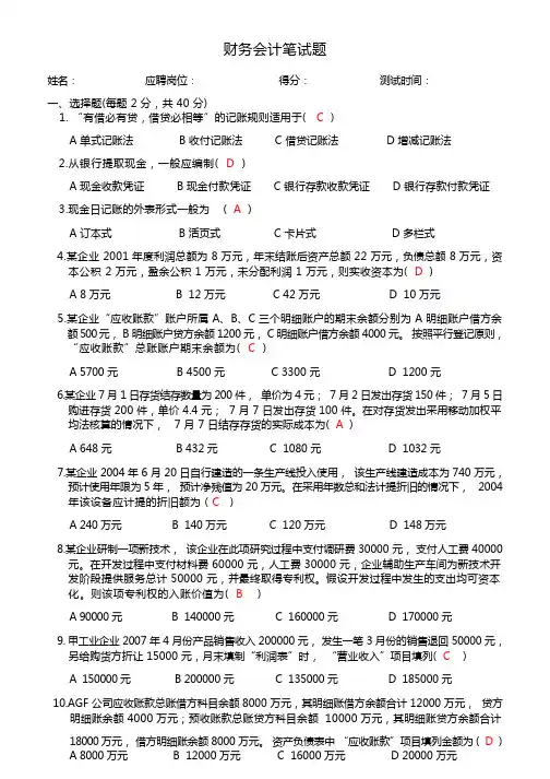
财务会计笔试题姓名:应聘岗位:得分:测试时间:一、选择题(每题 2 分,共 40 分)1. “有借必有贷,借贷必相等”的记账规则适用于( C )A 单式记账法B 收付记账法C 借贷记账法D 增减记账法2.从银行提取现金,一般应编制( D )A 现金收款凭证B 现金付款凭证C 银行存款收款凭证D 银行存款付款凭证3.现金日记账的外表形式一般为 ( A )A 订本式B 活页式C 卡片式D 多栏式4.某企业 2001 年度利润总额为 8 万元,年末结账后资产总额 22 万元,负债总额 8 万元,资本公积 2 万元,盈余公积 1 万元,未分配利润 1 万元,则实收资本为( D )A 8 万元B 12 万元C 42 万元D 10 万元5.某企业“应收账款”账户所属 A、B、C 三个明细账户的期末余额分别为 A 明细账户借方余额 500 元, B 明细账户贷方余额 1200 元, C 明细账户借方余额 4000 元。
按照平行登记原则,“应收账款”总账账户期末余额为( C )A 5700 元B 4500 元C 3300 元D 1200 元6.某企业 7 月 1 日存货结存数量为 200 件,单价为 4 元; 7 月 2 日发出存货 150 件; 7 月 5 日购进存货 200 件,单价 4.4 元; 7 月 7 日发出存货 100 件。
在对存货发出采用移动加权平均法核算的情况下, 7 月 7 日结存存货的实际成本为( A )A 648 元B 432 元C 1080 元D 1032 元7.某企业 2004 年 6 月 20 日自行建造的一条生产线投入使用,该生产线建造成本为 740 万元,预计使用年限为 5 年,预计净残值为 20 万元。
在采用年数总和法计提折旧的情况下, 2004 年该设备应计提的折旧额为 ( C )A 240 万元B 140 万元C 120 万元D 148 万元8.某企业研制一项新技术,该企业在此项研究过程中支付调研费 30000 元,支付人工费 40000元。
招聘财务岗位笔试题与参考答案(答案在后面)一、单项选择题(本大题有10小题,每小题2分,共20分)1、在下列各项中,哪一项属于流动负债?A. 长期借款B. 应收账款C. 应付账款D. 固定资产折旧2、如果一家公司的存货周转率较低,这可能意味着什么?A. 公司的销售能力很强B. 公司的存货管理水平高C. 公司可能存在过多的存货积压D. 公司的产品非常受欢迎3、下列关于会计科目设置的说法中,正确的是()。
A、会计科目设置必须与会计制度完全一致,不能根据企业实际情况进行调整B、会计科目设置应当力求详细,以便于详细反映企业的各项经济业务C、会计科目设置应当结合企业实际,在不违背会计准则的前提下进行D、会计科目设置可以随意设置,不受任何限制4、在会计分期假设下,企业的会计核算应当以()为会计期间。
A、年度B、季度C、月份D、实际发生的经济业务5、企业在进行现金管理时,下列哪一项不属于企业的现金持有动机?A、预防性动机B、交易性动机C、投资性动机D、投机性动机6、在资产负债表日,企业对发出存货应采用哪种计价方法?A、先进先出法B、个别计价法C、加权平均法D、后进先出法7、在企业会计准则中,下列哪个账户用来核算企业为筹集生产经营所需资金而取得的各种借款?A. 应收账款B. 长期借款C. 预收账款D. 短期借款8、关于会计档案的保管期限,以下哪种说法是正确的?A. 会计凭证和账簿保管期限为5年B. 月结单保管理期限为10年C. 会计报表类文件保管期限为15年D. 关于财产清查、内部审计报告的保管期限为30年9、根据《企业会计准则》,下列哪一项不属于企业的长期负债?A. 长期借款B. 应付债券C. 预收账款D. 长期应付款 10、在编制现金流量表时,下列哪项活动产生的现金流入或流出应归类为经营活动现金流?A. 收回投资所收到的现金B. 处置固定资产所收到的现金C. 销售商品或提供劳务收到的现金D. 发行股票收到的现金二、多项选择题(本大题有10小题,每小题4分,共40分)1、以下哪些是财务报表的组成部分?()A、资产负债表B、利润表C、现金流量表D、所有者权益变动表E、管理费用明细表2、以下关于会计确认原则的描述,正确的是哪些?()A、收入确认原则要求企业在收入实现时确认收入B、费用确认原则要求企业在费用发生时确认费用C、历史成本原则要求企业在资产和负债的计量上采用历史成本D、公允价值原则要求企业在资产和负债的计量上采用市场价值E、谨慎性原则要求企业在会计处理上应持谨慎态度,避免过度乐观3、以下哪些财务报表是企业必须定期编制并对外公开的?A. 资产负债表B. 利润表C. 现金流量表D. 所有者权益变动表4、下列哪些费用属于企业的期间费用?A. 直接材料费B. 直接人工费C. 销售费用D. 管理费用5、下列选项中,属于会计记账基本原则的是:A. 原始记录要真实、完整B. 会计科目设置要合理、科学C. 会计凭证要规范、准确D. 会计账簿要定期核对6、以下哪些项目应计入企业的固定资产:A. 购买的生产线B. 购买的办公用品C. 购买的一辆汽车D. 每年支付的广告费用7、下列关于企业成本费用的说法,哪些是正确的?(多选)A. 成本费用包括主营业务成本、其他业务成本、营业税金及附加等。
一、单项选择题1、正确划分投资者与被投资者经济活动范围的界限,所遵循的会计核算的基本前提是()。
A、会计主体B、持续经营C、会计分期D、货币计量×正确答案:A解析:会计主体前提要求会计人员只能核算和监督所在主体的经济活动,以便将该主体的经济活动与该主体所有者及职工个人,以及其他单位的经济活动区别开来。
2、下列各项,能够使企业资产总额减少的是()A、向银行借款B、以存货对外投资C、以银行存款偿还借款D、接受投资者投入的现金×正确答案:C解析:以银行存款偿还借款,资产和负债同时减少。
3、根据《会计档案管理办法》的规定,企业对原始凭证的保管期限应为()年。
A、3B、5C、10D、15×正确答案:D解析:本题考查会计档案的保管期限,依据05年教材92页。
4、甲公司2003年起采用销货百分比法计提坏账准备,2003年赊销金额750万元,估计损失比例1%,2004年6月16日确认坏账损失6万元,8月1日收回已作为坏账损失处理的应收账款4.5万元,2004年赊销金额600万元,计提准备比例同上年,该企业2004年末“坏账准备”科目的余额是()万元。
A、7.5B、6C、12D、0×正确答案:C解析:期末“坏账准备”科目的余额=750×1%-6+4.5+600×1%=12(万元)。
采用销货百分比法计提坏账准备是今年的新增内容,注意掌握。
5、某企业2001年11月1日销售商品,并于当日收到面值50000元、年利率6%、期限3个月的银行承兑汇票一张。
12月31日,该应收票据的账面价值为()元。
A、50000B、50250C、50500D、50750×正确答案:C解析:考试应注意带息应收票据,应于期末(一般为年末或中期末),按应收票据的票面价值和确定的利率计提利息,因此,12月31日应收票据的账面价值=面值+已计提的利息=50000+50000×6%×2/12=50500元。
财务会计笔试题姓名:应聘岗位:得分:测试时间:一、选择题(每题2分,共40分)1.“有借必有贷,借贷必相等”的记账规则适用于(C)A单式记账法 B收付记账法 C借贷记账法 D增减记账法2.从银行提取现金,一般应编制(D)A现金收款凭证 B现金付款凭证 C银行存款收款凭证 D银行存款付款凭证3.现金日记账的外表形式一般为(A)A订本式 B活页式 C卡片式 D多栏式4.某企业2001年度利润总额为8万元,年末结账后资产总额22万元,负债总额8万元,资本公积2万元,盈余公积1万元,未分配利润1万元,则实收资本为(D)A 8万元B 12万元C 42万元D 10万元5.某企业“应收账款”账户所属A、B、C三个明细账户的期末余额分别为A明细账户借方余额500元,B明细账户贷方余额1200元,C明细账户借方余额4000元。
按照平行登记原则,“应收账款”总账账户期末余额为(C)A 5700元B 4500元C 3300元D 1200元6.某企业7月1日存货结存数量为200件,单价为4元;7月2日发出存货150件;7月5日购进存货200件,单价4.4元;7月7日发出存货100件。
在对存货发出采用移动加权平均法核算的情况下,7月7日结存存货的实际成本为(A)A 648元B 432元C 1080元D 1032元7.某企业2004年6月20日自行建造的一条生产线投入使用,该生产线建造成本为740万元,预计使用年限为5年,预计净残值为20万元。
在采用年数总和法计提折旧的情况下,2004年该设备应计提的折旧额为( C )A 240万元B 140万元C 120万元D 148万元8.某企业研制一项新技术,该企业在此项研究过程中支付调研费30000元,支付人工费40000元。
在开发过程中支付材料费60000元,人工费30000元,企业辅助生产车间为新技术开发阶段提供服务总计50000元,并最终取得专利权。
假设开发过程中发生的支出均可资本化。
欢迎共阅单项选择题1、正确划分投资者与被投资者经济活动范围的界限,所遵循的会计核算的基本前提是()。
A 、会计主体B 、持续经营C 、会计分期D 、货币计量??×??正确答案:A??解析:会计主体前提要求会计人员只能核算和监督所在主体的经济活动,以便将该主体的经济活动与该主体所有者及职工个人,以及其他单位的经济活动区别开来。
2A B C D ??×????解析:3A 、3B 、5C 、10D 、15??×????解析:41%,2004 4.5万元,2004A 、7.5B 、6C 、12D 、0??×????解析:期末“坏账准备”科目的余额=750×1%-6+4.5+600×1%=12(万元)。
采用销货百分比法计提坏账准备是今年的新增内容,注意掌握。
5、某企业2001年11月1日销售商品,并于当日收到面值50000元、年利率6%、期限3个月的银行承兑汇票一张。
12月31日,该应收票据的账面价值为()元。
A 、50000B 、50250C 、50500D 、50750??×??正确答案:C??解析:考试应注意带息应收票据,应于期末(一般为年末或中期末),按应收票据的票面价值和确定的利率计提利息,因此,12月31日应收票据的账面价值=面值+已计提的利息=50000+50000×6%×2/12=50500元。
6、企业银行存款账户中,办理日常转账结算和现金收付业务的是()。
A、基本存款账户B、一般存款账户C、临时存款账户D、专用存款账户??×??正确答案:A??解析:根据我国《银行账户管理办法》规定,办理日常转账结算和现金收付业务的账户是基本存款账户。
7票面年利率5%A、B、C、D、1080??×????解析:8ABCD??×????解析:9万元,100万元。
假定该企业只生产一种产品,期末“生产成本”科目的余额为()万元。
财务会计岗位笔试题目及答案一、选择题(每题2分,共计20分)1. 以下哪项不是财务会计的基本职能?A. 预测B. 核算C. 控制D. 分析答案:A2. 以下哪个账户属于资产类账户?A. 应付账款B. 预收账款C. 银行存款D. 应交税费答案:C3. 以下哪个会计原则要求企业在会计处理过程中,对收入和费用进行合理匹配?A. 权责发生制B. 历史成本原则C. 一致性原则D. 实际成本原则答案:A4. 在财务报表中,以下哪个项目属于流动负债?A. 应付债券B. 预收账款C. 应付职工薪酬D. 长期借款答案:C5. 以下哪个会计准则要求企业在财务报表中,对财务信息进行充分、透明、公正的披露?A. 企业会计准则B. 国际会计准则C. 财政部会计准则D. 会计法答案:B二、判断题(每题2分,共计20分)6. 财务会计的主要目的是为外部用户提供决策有用的信息。
()答案:正确7. 企业的财务报表主要包括资产负债表、利润表、现金流量表和所有者权益变动表。
()答案:正确8. 会计凭证是记录经济业务、明确经济责任的书面证明。
()答案:正确9. 直接成本是指与产品生产直接相关的成本,间接成本是指与产品生产间接相关的成本。
()答案:错误(直接成本和间接成本的定义相反)10. 财务会计的职能包括预测、核算、控制和分析。
()答案:正确三、简答题(每题10分,共计30分)11. 简述财务会计的职能。
答案:财务会计的职能主要包括以下几个方面:(1)预测:预测企业未来的经济活动,为决策提供依据。
(2)核算:对企业已发生和正在发生的经济业务进行记录、分类、汇总,形成会计信息。
(3)控制:通过对会计信息的分析,对企业经济活动进行监督,确保企业经济活动的合规性。
(4)分析:对会计信息进行深入分析,为企业管理层提供决策依据。
12. 简述权责发生制和收付实现制的区别。
答案:权责发生制和收付实现制是会计处理经济业务的两种基本方法。
权责发生制:以经济业务的发生时间为依据,确认收入和费用。
应聘会计笔试考试题及答案一、单项选择题(每题1分,共10分)1. 会计的基本职能是()A. 记账、核算、监督B. 计划、组织、领导、控制C. 决策、执行、监督D. 预算、结算、决算答案:A2. 会计核算的基本原则不包括()A. 真实性原则B. 合法性原则C. 谨慎性原则D. 随机性原则答案:D3. 资产负债表中“应收账款”项目应根据()A. 应收账款账户的借方余额直接填列B. 应收账款账户的贷方余额直接填列C. 应收账款账户的借方余额减去坏账准备后的金额填列D. 应收账款账户的贷方余额加上其他应收款账户的借方余额填列答案:C4. 会计信息的质量要求中,要求企业应当以实际发生的交易或事项为依据进行会计核算的是()A. 可靠性B. 相关性C. 可理解性D. 及时性答案:A5. 企业在计算利润时,需要扣除的是()A. 营业收入B. 营业成本C. 营业外支出D. 投资收益答案:B6. 企业在编制现金流量表时,以下哪项活动不属于经营活动产生的现金流量()A. 销售商品、提供劳务收到的现金B. 收到的税费返还C. 收到的利息D. 支付给职工以及为职工支付的现金答案:C7. 会计政策变更采用追溯调整法时,需要()A. 调整当期损益B. 调整上期损益C. 调整所有者权益D. 重新编制以前年度的会计报表答案:D8. 会计估计变更的处理方法不包括()A. 调整当期损益B. 调整上期损益C. 调整相关资产或负债的账面价值D. 重新编制以前年度的会计报表答案:D9. 企业在进行资产减值测试时,以下哪项不是需要考虑的因素()A. 资产的公允价值减去处置费用后的净额B. 资产的可收回金额C. 资产的账面价值D. 资产的原始成本答案:D10. 会计报表附注中,以下哪项内容不是必须披露的()A. 会计政策和会计估计变更B. 财务报表的编制基础C. 重要会计估计的不确定性D. 企业的注册资本答案:D二、多项选择题(每题2分,共10分)11. 下列哪些属于会计要素()A. 资产B. 负债C. 所有者权益D. 收入E. 费用答案:ABCDE12. 会计核算的基本原则包括()A. 真实性原则B. 合法性原则C. 谨慎性原则D. 重要性原则E. 及时性原则答案:ABCDE13. 会计报表包括()A. 资产负债表B. 利润表C. 现金流量表D. 所有者权益变动表E. 附注答案:ABCDE14. 会计政策变更可能影响的财务报表项目包括()A. 营业收入B. 营业成本C. 投资收益D. 利润总额E. 所有者权益答案:BDE15. 会计估计变更可能影响的财务报表项目包括()A. 存货的账面价值B. 应收账款的坏账准备C. 固定资产的折旧D. 投资性房地产的公允价值变动E. 所有者权益答案:ABCD三、判断题(每题1分,共5分)16. 会计核算必须遵循历史成本原则。
财务会计笔试题姓名:应聘岗位:得分:测试时间:一、选择题(每题 2 分,共 40 分)1. “有借必有贷,借贷必相等”的记账规则适用于( C )A 单式记账法B 收付记账法C 借贷记账法D 增减记账法2.从银行提取现金,一般应编制( D )A 现金收款凭证B 现金付款凭证C 银行存款收款凭证D 银行存款付款凭证3.现金日记账的外表形式一般为 ( A )A 订本式B 活页式C 卡片式D 多栏式4.某企业 2001 年度利润总额为 8 万元,年末结账后资产总额 22 万元,负债总额 8 万元,资本公积 2 万元,盈余公积 1 万元,未分配利润 1 万元,则实收资本为( D )A 8 万元B 12 万元C 42 万元D 10 万元5.某企业“应收账款”账户所属 A、B、C 三个明细账户的期末余额分别为 A 明细账户借方余额 500 元, B 明细账户贷方余额 1200 元, C 明细账户借方余额 4000 元。
按照平行登记原则,“应收账款”总账账户期末余额为( C )A 5700 元B 4500 元C 3300 元D 1200 元6.某企业 7 月 1 日存货结存数量为 200 件,单价为 4 元; 7 月 2 日发出存货 150 件; 7 月 5 日购进存货 200 件,单价 4.4 元; 7 月 7 日发出存货 100 件。
在对存货发出采用移动加权平均法核算的情况下, 7 月 7 日结存存货的实际成本为( A )A 648 元B 432 元C 1080 元D 1032 元7.某企业 2004 年 6 月 20 日自行建造的一条生产线投入使用,该生产线建造成本为 740 万元,预计使用年限为 5 年,预计净残值为 20 万元。
在采用年数总和法计提折旧的情况下, 2004 年该设备应计提的折旧额为 ( C )A 240 万元B 140 万元C 120 万元D 148 万元8.某企业研制一项新技术,该企业在此项研究过程中支付调研费 30000 元,支付人工费 40000元。
财务会计招聘考试笔试题及答案解析财务会计招聘考试笔试题及答案解析【仅供学习参考,切勿通篇使用!】财务会计招聘考试笔试题及答案解析一、单项选择题1、正确划分投资者与被投资者经济活动范围的界限,所遵循的会计核算的基本前提是( )。
A、会计主体B、持续经营C、会计分期D、货币计量×正确答案:A解析:会计主体前提要求会计人员只能核算和监督所在主体的经济活动,以便将该主体的经济活动与该主体所有者及职工个人,以及其他单位的经济活动区别开来。
2、下列各项,能够使企业资产总额减少的是( )A、向银行借款B、以存货对外投资C、以银行存款偿还借款D、接受投资者投入的现金×正确答案:C解析:以银行存款偿还借款,资产和负债同时减少。
3、根据《会计档案管理办法》的规定,企业对原始凭证的保管期限应为( )年。
A、3B、5C、10D、15×正确答案:D解析:本题考查会计档案的保管期限,依据05年教材92页。
4、甲公司2003年起采用销货百分比法计提坏账准备,2003年赊销金额750万元,估计损失比例1%,2004年6月16日确认坏账损失6万元,8月1日收回已作为坏账损失处理的应收账款4.5万元,2004年赊销金额600万元,计提准备比例同上年,该企业2004年末“坏账准备”科目的余额是( )万元。
A、7.5B、6C、12D、0×正确答案:C解析:期末“坏账准备”科目的余额=750×1%-6+4.5+600×1%=12(万元)。
采用销货百分比法计提坏账准备是今年的新增内容,注意掌握。
5、某企业2001年11月1日销售商品,并于当日收到面值50000元、年利率6%、期限3个月的银行承兑汇票一张。
12月31日,该应收票据的账面价值为( )元。
A、50000B、50250C、50500D、50750×正确答案:C解析:考试应注意带息应收票据,应于期末(一般为年末或中期末),按应收票据的票面价值和确定的利率计提利息,因此,12月31日应收票据的账面价值=面值+已计提的利息=50000+50000×6%×2/12=50500元。
一、单项选择题1、正确划分投资者与被投资者经济活动范围的界限,所遵循的会计核算的基本前提是()。
A、会计主体B、持续经营C、会计分期D、货币计量×正确答案:A解析:会计主体前提要求会计人员只能核算和监督所在主体的经济活动,以便将该主体的经济活动与该主体所有者及职工个人,以及其他单位的经济活动区别开来。
2、下列各项,能够使企业资产总额减少的是()A、向银行借款B、以存货对外投资C、以银行存款偿还借款D、接受投资者投入的现金×正确答案:C解析:以银行存款偿还借款,资产和负债同时减少。
3、根据《会计档案管理办法》的规定,企业对原始凭证的保管期限应为()年。
A、3B、5C、10D、15×正确答案:D解析:本题考查会计档案的保管期限,依据05年教材92页。
4、甲公司2003年起采用销货百分比法计提坏账准备,2003年赊销金额750万元,估计损失比例1%,2004年6月16日确认坏账损失6万元,8月1日收回已作为坏账损失处理的应收账款4.5万元,2004年赊销金额600万元,计提准备比例同上年,该企业2004年末“坏账准备”科目的余额是()万元。
A、7.5B、6C、12D、0×正确答案:C解析:期末“坏账准备”科目的余额=750×1%-6+4.5+600×1%=12(万元)。
采用销货百分比法计提坏账准备是今年的新增内容,注意掌握。
5、某企业2001年11月1日销售商品,并于当日收到面值50000元、年利率6%、期限3个月的银行承兑汇票一张。
12月31日,该应收票据的账面价值为()元。
A、50000B、50250C、50500D、50750×正确答案:C解析:考试应注意带息应收票据,应于期末(一般为年末或中期末),按应收票据的票面价值和确定的利率计提利息,因此,12月31日应收票据的账面价值=面值+已计提的利息=50000+50000×6%×2/12=50500元。
2024年招聘财务岗位笔试题及解答(某大型国企)一、单项选择题(本大题有10小题,每小题2分,共20分)1、下列哪一项不属于资产负债表中的流动资产?A. 应收账款B. 存货C. 预付费用D. 固定资产答案:D. 固定资产解析:资产负债表中的流动资产是指预计在一个营业周期内(通常是一年内)变现、出售或耗用的资产。
选项A应收账款、B存货、C预付费用都是企业在短期内可以转换为现金或其他资产的项目,因此它们属于流动资产。
而选项D固定资产是企业用于长期经营的资产,不打算在一年内出售或消耗,故不属于流动资产。
2、根据中国会计准则,以下哪项应该被确认为企业收入?A. 收到政府补助资金B. 销售商品收到的款项C. 从银行获得的贷款D. 投资者投入的资本答案:B. 销售商品收到的款项解析:按照中国会计准则,收入是指企业在日常活动中形成的、会导致所有者权益增加的、与所有者投入资本无关的经济利益的总流入。
选项B销售商品收到的款项符合收入的定义,因为这是企业在其主要业务过程中通过销售产品或提供服务而产生的收益。
其他选项如A收到政府补助资金、C从银行获得的贷款、D投资者投入的资本则分别对应的是补贴收入、负债和所有者权益的变化,而非主营业务活动产生的收入。
3、某公司本年度销售收入为1000万元,成本费用为800万元,税率为25%,则该公司本年度的净利润为:A. 100万元B. 200万元C. 250万元D. 500万元答案:A解析:首先计算应纳税所得额,即销售收入减去成本费用,得到1000万 - 800万= 200万元。
然后根据税率计算应纳税额,200万× 25% = 50万元。
最后,净利润为应纳税所得额减去应纳税额,即200万 - 50万 = 150万元。
因此,正确答案为A。
4、以下哪项不属于财务报表的组成部分:A. 资产负债表B. 利润表C. 现金流量表D. 研发支出明细表答案:D解析:财务报表通常包括资产负债表、利润表、现金流量表和所有者权益变动表。
财务会计面试试题姓名:岗位:得分:一、单项选择题1、正确划分投资者与被投资者经济活动范围的界限,所遵循的会计核算的基本前提是()。
A、会计主体B、持续经营C、会计分期D、货币计量×正确答案:A解析:会计主体前提要求会计人员只能核算和监督所在主体的经济活动,以便将该主体的经济活动与该主体所有者及职工个人,以及其他单位的经济活动区别开来。
2、下列各项,能够使企业资产总额减少的是()A、向银行借款B、以存货对外投资C、以银行存款偿还借款D、接受投资者投入的现金×正确答案:C解析:以银行存款偿还借款,资产和负债同时减少。
3、根据《会计档案管理办法》的规定,企业对原始凭证的保管期限应为()年。
A、3B、5C、10D、15×正确答案:D解析:本题考查会计档案的保管期限,依据05年教材92页。
4、甲公司2003年起采用销货百分比法计提坏账准备,2003年赊销金额750万元,估计损失比例1%,2004年6月16日确认坏账损失6万元,8月1日收回已作为坏账损失处理的应收账款4.5万元,2004年赊销金额600万元,计提准备比例同上年,该企业2004年末“坏账准备”科目的余额是()万元。
A、7.5B、6C、12D、0×正确答案:C解析:期末“坏账准备”科目的余额=750×1%-6+4.5+600×1%=12(万元)。
采用销货百分比法计提坏账准备是今年的新增内容,注意掌握。
5、某企业2001年11月1日销售商品,并于当日收到面值50000元、年利率6%、期限3个月的银行承兑汇票一张。
12月31日,该应收票据的账面价值为()元。
A、50000B、50250C、50500D、50750×正确答案:C解析:考试应注意带息应收票据,应于期末(一般为年末或中期末),按应收票据的票面价值和确定的利率计提利息,因此,12月31日应收票据的账面价值=面值+已计提的利息=50000+50000×6%×2/12=50500元。
财务会计笔试题姓名:应聘岗位:得分:测试时间:一、选择题(每题 2 分,共 40 分)1. “有借必有贷,借贷必相等”的记账规则适用于( C )A 单式记账法B 收付记账法C 借贷记账法D 增减记账法2.从银行提取现金,一般应编制( D )A 现金收款凭证B 现金付款凭证C 银行存款收款凭证D 银行存款付款凭证3.现金日记账的外表形式一般为 ( A )A 订本式B 活页式C 卡片式D 多栏式4.某企业 2001 年度利润总额为 8 万元,年末结账后资产总额 22 万元,负债总额 8 万元,资本公积 2 万元,盈余公积 1 万元,未分配利润 1 万元,则实收资本为( D )A 8 万元B 12 万元C 42 万元D 10 万元5.某企业“应收账款”账户所属 A、B、C 三个明细账户的期末余额分别为 A 明细账户借方余额 500 元, B 明细账户贷方余额 1200 元, C 明细账户借方余额 4000 元。
按照平行登记原则,“应收账款”总账账户期末余额为( C )A 5700 元B 4500 元C 3300 元D 1200 元6.某企业 7 月 1 日存货结存数量为 200 件,单价为 4 元; 7 月 2 日发出存货 150 件; 7 月 5 日购进存货 200 件,单价 4.4 元; 7 月 7 日发出存货 100 件。
在对存货发出采用移动加权平均法核算的情况下, 7 月 7 日结存存货的实际成本为( A )A 648 元B 432 元C 1080 元D 1032 元7.某企业 2004 年 6 月 20 日自行建造的一条生产线投入使用,该生产线建造成本为 740 万元,预计使用年限为 5 年,预计净残值为 20 万元。
在采用年数总和法计提折旧的情况下, 2004 年该设备应计提的折旧额为 ( C )A 240 万元B 140 万元C 120 万元D 148 万元8.某企业研制一项新技术,该企业在此项研究过程中支付调研费 30000 元,支付人工费 40000元。
一、单项选择题1、正确划分投资者与被投资者经济活动范围的界限,所遵循的会计核算的基本前提是()。
A、会计主体B、持续经营C、会计分期D、货币计量×正确答案:A解析:会计主体前提要求会计人员只能核算和监督所在主体的经济活动,以便将该主体的经济活动与该主体所有者及职工个人,以及其他单位的经济活动区别开来。
2、下列各项,能够使企业资产总额减少的是()A、向银行借款B、以存货对外投资C、以银行存款偿还借款D、接受投资者投入的现金×正确答案:C解析:以银行存款偿还借款,资产和负债同时减少。
3、根据《会计档案管理办法》的规定,企业对原始凭证的保管期限应为()年。
A、3B、5C、10D、15×正确答案:D解析:本题考查会计档案的保管期限,依据05年教材92页。
4、甲公司2003年起采用销货百分比法计提坏账准备,2003年赊销金额750万元,估计损失比例1%,2004年6月16日确认坏账损失6万元,8月1日收回已作为坏账损失处理的应收账款4.5万元,2004年赊销金额600万元,计提准备比例同上年,该企业2004年末“坏账准备”科目的余额是()万元。
A、7.5B、6C、12D、0×正确答案:C解析:期末“坏账准备”科目的余额=750×1%-6+4.5+600×1%=12(万元)。
采用销货百分比法计提坏账准备是今年的新增内容,注意掌握。
5、某企业2001年11月1日销售商品,并于当日收到面值50000元、年利率6%、期限3个月的银行承兑汇票一张。
12月31日,该应收票据的账面价值为()元。
A、50000B、50250C、50500D、50750×正确答案:C解析:考试应注意带息应收票据,应于期末(一般为年末或中期末),按应收票据的票面价值和确定的利率计提利息,因此,12月31日应收票据的账面价值=面值+已计提的利息=50000+50000×6%×2/12=50500元。
6、企业银行存款账户中,办理日常转账结算和现金收付业务的是()。
A、基本存款账户B、一般存款账户C、临时存款账户D、专用存款账户×正确答案:A解析:根据我国《银行账户管理办法》规定,办理日常转账结算和现金收付业务的账户是基本存款账户。
7、为长期持有目的,甲企业于2003年5月8日购入乙企业同年2月8日发行、期限5年、票面年利率5%、到期一次还本付息的债券,该债券面值为1 000万元,实付价款为1 080万元。
假定不考虑相关税费,则该债券投资入账价值应为()万元。
A、987.5B、1000C、1067.5D、1080×正确答案:D解析:长期债券投资应以取得时的投资成本作为初始投资成本入账。
企业以支付现金方式取得的长期债券投资,应按实际支付的全部价款减去已到付息期,但尚未领取和债券利息,作为初始投资成本入账。
由于甲企业购入的是到期一次还本付息的债券,实付价款大于面值的差额不属于已到付息期,但尚未领取和债券利息,所以,也应作为该项投资的入账价值。
8、下列各项中,不通过应付账款科目核算的是()A、应付货物负担的进项税额B、应付货物的采购价款C、应付代垫运杂费D、应付租金×正确答案:D解析:本题考察应付账款科目的核算内容。
应付租金在其他应付款中核算。
9、某企业“生产成本”科目的期初余额为10万元,本期为生产产品发生直接材料费用80万元,直接人工费用15万元,制造费用20万元,企业行政管理费用10万元,本期结转完工产品成本为100万元。
假定该企业只生产一种产品,期末“生产成本”科目的余额为()万元。
A、5B、15C、25D、35×正确答案:C解析:“生产成本”科目的余额=10+80+15+20-100=25,行政管理费用属于期间费用,应直接记入当期损益,不记入“生产成本”。
10、下列交易或事项中,应确认收入的有()。
A、销售商品并同时约定日后购回B、企业发出货物后,发现对方企业面临破产C、已收到客户订购产品的款项但产品尚未完工D、销货发票和提货单已交买方并已收到款项,但买方因场地原因尚未提货×正确答案:D解析:销售商品并同时约定日后购回,因所售商品所有权上的主要风险和报酬并未转移,不能确认收入;与交易相关的经济利益不一定可以流入企业,不应确认收入;已收到客户订购产品的款项但产品尚未完工,因成本不能可靠计量,收入不能确认。
销货发票和提货单已交买方并已收到款项,但买方因场地原因尚未提货,属于交款提货销售方式,应在收到货款,发票账单和提货单交给买方时确认收入。
11、“应付账款”总账贷方科目余额65000万元,其明细账贷方余额合计95000万元,借方明细账余额合计30000万元;“预付账款”总账借方科目余额36000万元,其明细账借方余额合计93000万元,贷方明细账余额合计57000万元。
资产负债表中“应付账款”项目填列金额为()万元。
A、152000B、65000C、12000D、95000×正确答案:A解析:95000+57000=152000(万元)。
“应付账款”项目要根据“应付账款”和“预付账款”科目所属明细科目贷方余额合计填列。
12、会计人员对不真实、不合法的原始凭证应()。
A、不予受理B、予以退回C、更正补充D、无权自行处理×正确答案:A解析:对于不真实、不合法的原始凭证,会计机构、会计人员有权不予接受,并向单位负责人报告。
13、甲公司2003年1月1日成立并开始采用账龄分析法计提坏账准备。
2003年末应收账款余额750万元,其中1个月内未到期应收账款300万元,计提准备比例1%;1个月以上逾期应收账款450万元,计提准备比例5%。
2004年6月确认坏账损失4.5万元,2004年11月收回已作为坏账损失处理的应收账款3万元,2004年末应收账款余额600万元,其中1个月内未到期应收账款300万元、1个月以上逾期应收账款也为300万元,计提准备比例同上年。
则该企业2004年末资产负债表中“应收账款”项目填列的金额是()万元。
A、574.5B、276C、582D、591×正确答案:C解析:2004年末资产负债表中“应收账款”项目填列金额=应收账款余额600-“坏账准备”科目余额300×1%+300×5%=582(万元)。
采用账龄分析法计提坏账准备是今年的新增内容,注意掌握。
14、某企业月初固定资产原价总额为3 200万元,其构成情况如下:生产经营用固定资产2 000万元(其中:已提足折旧仍可继续使用的固定资产200万元);经营性租出固定资产800万元;未使用机器设备400万元。
该企业的折旧率为1%,则该企业本月应计提的折旧费用为()A、28B、25C、30D、29×正确答案:C解析:[(2 000—200)+800+400]×1%=30(万元)15、企业在转销已经确认的无法支付的应付账款时,应贷记的会计科目是()。
]A、其他业务收入B、营业外收入C、盈余公积D、资本公积×正确答案:D解析:见05年教材240页16、某企业福利部门领用产品一批,该产品的账面价值为60 000元,市场价格80 000(不含增值税),适用的消费税税率为10%,增值税税率为17%,则应记入“应付福利费”科目的金额为()元。
]A、81 600B、60 000C、80 000D、76 200×正确答案:A解析:应记入“应付福利费”科目的金额=60 000+80 000×(10%+17%)=81 600(元)17、A企业本月发生销项税额合计91 820元,进项税额转出35 128元,进项税额31 220元,已交增值税70 000元,则本月转入“未交增值税”明细科目的金额为()元A、56 692B、21 820C、25 728D、56 948×正确答案:C解析:A企业本月转入“未交增值税”明细科目的金额=91 820+35 128—31 220—70 000=25 728(元)18、某企业2004年初未分配利润为-4万元。
2004年末该企业税前利润为54万元,其所得税税率为30%,本年按净利润的10%、5%分别提取法定盈余公积,法定公益金,向投资者分配利润10.5万元,若该企业用税前利润弥补亏损,则2004年未分配利润为()万元。
A、35B、29.75C、18.73D、19.25×正确答案:D解析:2002年末分配利润=(54-4)×(1-30%)×(1-15%)-10.5=19.25万元19、下列项目中,能引起负债和所有者权益同时发生变动的是()。
A、摊销无形资产价值B、计提短期应付债券利息C、发放股票股利D、计提长期债券投资利息×正确答案:B解析:损益类的变动会影响所有者权益的变动。
摊销无形资产价值会影响资产和所有者权益的变动;计提短期应付债券利息会引起负债和所有者权益同时发生变动;发放股票股利影响所有者权益类内部项目之间发生变化,不影响所有者权益总额发生变化,计提长期债券投资利息会引起资产和所有者权益发生变化。
20、某国有企业会计科出纳员因工作调动需办理工作交接手续,根据《会计基础工作规范》的规定,负责监交的人员应是()。
A、该单位一般会计人员B、该单位会计机构负责人C、该单位负责人D、当地财政部门派出人员×正确答案:B解析:根据《会计基础工作规范》的规定,一般会计人员办理交接手续,由单位的会计机构负责人、会计主管人员负责监交。
21、根据《会计法》的规定,对于伪造、变造会计凭证、会计账簿或者编制虚假财务会计报告的行为,尚不构成犯罪的,由县级以上人民政府财政部门予以通报,并可以对单位、直接负责的主管人员和其他直接责任人员处以一定数额的罚款。
其中,对单位罚款的最低数额为()元。
A、1000B、2000C、3000D、5000×正确答案:D解析:伪造、变造会计凭证、会计账簿,编制虚假财务会计报告尚不构成犯罪的,对单位处以5000元以上10万元以下的罚款,对其直接负责的主管人员,可以处以3000元以上5万元以下的罚款,对其中的会计人员,由县级以上人民政府财政部门吊销会计从业资格证书。
22、某国有商业企业2004年度的销售收入为2000万元,全年发生业务宣传费20万元。
根据国家税务总局的有关规定,该企业2004年度准予在税前扣除的业务宣传费为()万元。
A、40B、60C、9D、10×正确答案:D解析:业务宣传费的扣除标准为销售收入的5‰。
23、某企业2004年的销售收入为100万,销售成本为60万,缴纳的增值税税款为17万,营业税税金为20万,消费税税金为10万,本企业04年应纳的所得税为()万元。