贫血的鉴别诊断
- 格式:docx
- 大小:33.26 KB
- 文档页数:12
贫血诊断标准分级贫血是指血液中红细胞数量或血红蛋白含量低于正常范围的一种疾病。
贫血的诊断标准分级是非常重要的,可以帮助医生对患者进行准确的诊断和治疗。
根据世界卫生组织的标准,贫血可分为轻、中、重度贫血,下面将详细介绍各个分级的诊断标准。
一、轻度贫血。
轻度贫血是指血红蛋白浓度低于正常范围,但仍能维持正常生理功能。
根据世界卫生组织的标准,成年女性的血红蛋白浓度在120g/L至130g/L之间为轻度贫血,而成年男性的血红蛋白浓度在130g/L至140g/L之间为轻度贫血。
此外,孕妇和老年人的血红蛋白浓度标准也有所不同。
轻度贫血的患者通常没有明显的症状,但在体力活动或运动时可能会感到乏力、气短等不适。
在诊断时,医生除了检查患者的血红蛋白浓度外,还需要结合患者的临床症状和体征进行综合分析,以排除其他可能的疾病。
二、中度贫血。
中度贫血是指血红蛋白浓度低于正常范围,且已经影响到患者的正常生活和工作。
根据世界卫生组织的标准,成年女性的血红蛋白浓度在90g/L至120g/L之间为中度贫血,而成年男性的血红蛋白浓度在100g/L至130g/L之间为中度贫血。
中度贫血的患者通常会出现明显的疲劳、乏力、头晕、心悸等症状,严重者还可能出现皮肤苍白、胸闷、气短等症状。
在诊断中,医生除了检查患者的血红蛋白浓度外,还需要进行详细的病史询问和体格检查,包括查找潜在的出血病灶、肝脾肿大等情况。
有些患者还需要进行骨髓穿刺等检查以明确病因。
三、重度贫血。
重度贫血是指血红蛋白浓度低于正常范围,且已经威胁到患者的生命安全。
根据世界卫生组织的标准,成年女性的血红蛋白浓度低于90g/L为重度贫血,而成年男性的血红蛋白浓度低于100g/L为重度贫血。
重度贫血的患者通常会出现严重的贫血症状,如进行性贫血、心功能不全、心绞痛、心肌梗死等。
在诊断中,医生需要立即进行详细的病史询问和体格检查,包括全面的血液学检查、肝肾功能检查、电解质检查等,以明确病因并及时采取治疗措施。
贫血的鉴别诊断贫血是一种常见的疾病,特征是体内红细胞数量或功能减少,导致血液携氧能力下降。
贫血可以由多种原因引起,包括营养不良、慢性疾病、遗传性疾病等。
对贫血进行鉴别诊断十分重要,可以帮助确定其病因并指导治疗方案。
1. 临床症状贫血患者常表现为乏力、疲倦、头晕、心悸等症状。
根据病史和体格检查可以初步判断贫血的类型。
2. 血常规检查2.1 红细胞计数和血红蛋白浓度红细胞计数和血红蛋白浓度是诊断贫血的重要指标,可以帮助判断贫血的程度和类型。
2.2 红细胞比容(HCT)和平均红细胞体积(MCV)HCT反映血液中红细胞的比例,MCV反映红细胞平均大小。
这些参数有助于鉴别不同类型的贫血。
3. 鉴别诊断3.1 缺铁性贫血缺铁性贫血是最常见的一种贫血类型,常见症状包括乏力、苍白、头晕等。
血清铁蛋白和铁饱和度是诊断缺铁性贫血的重要指标。
3.2 酶病性贫血酶病性贫血是由遗传性疾病引起的贫血,常见类型包括地中海贫血和镰状细胞性贫血。
血涂片和血红蛋白电泳是诊断酶病性贫血的关键检查。
3.3 慢性疾病相关性贫血慢性疾病可以导致慢性炎症,进而引起贫血。
血清铁蛋白和C反应蛋白等指标有助于鉴别慢性疾病相关性贫血。
4. 处理和治疗针对不同类型的贫血,治疗方法也有所不同。
缺铁性贫血可通过口服铁剂补充,酶病性贫血需要根据特定的遗传病学情况进行治疗。
结语贫血的鉴别诊断对于制定有效的治疗方案至关重要。
临床医生应该综合临床症状和实验室检查结果,全面评估患者的贫血状况,并制定个体化的治疗方案。
只有如此,才能更好地帮助患者早日康复。
血液系统常见疾病的鉴别诊断血液系统是人体内最为重要的系统之一,它负责输送氧气和营养物质,同时也是免疫系统的重要组成部分。
然而,血液系统也容易受到各种疾病的影响,如贫血、白血病、淋巴瘤等。
在临床上,鉴别诊断是诊断血液系统疾病的关键步骤之一。
本文将介绍血液系统常见疾病的鉴别诊断方法。
一、贫血的鉴别诊断贫血是指血液中红细胞数量或质量不足,导致氧气输送不足的一种疾病。
常见的贫血类型包括缺铁性贫血、巨幼细胞性贫血、溶血性贫血等。
鉴别诊断贫血需要进行详细的病史询问、体格检查和实验室检查。
常见的实验室检查包括血常规、铁代谢指标、骨髓穿刺等。
此外,还需要进行其他相关检查,如胃肠镜、尿常规等。
二、白血病的鉴别诊断白血病是一种由于骨髓中白细胞过度增生而导致的恶性肿瘤。
根据白血病的发病机制和临床表现,可以将其分为急性白血病和慢性白血病两种类型。
鉴别诊断白血病需要进行详细的病史询问、体格检查和实验室检查。
常见的实验室检查包括血常规、骨髓穿刺、免疫学检查等。
此外,还需要进行其他相关检查,如CT、MRI等。
三、淋巴瘤的鉴别诊断淋巴瘤是一种由淋巴细胞或淋巴组织恶性增生而导致的疾病。
根据淋巴瘤的发病机制和临床表现,可以将其分为霍奇金淋巴瘤和非霍奇金淋巴瘤两种类型。
鉴别诊断淋巴瘤需要进行详细的病史询问、体格检查和实验室检查。
常见的实验室检查包括血常规、淋巴结活检、免疫学检查等。
此外,还需要进行其他相关检查,如CT、MRI等。
综上所述,血液系统常见疾病的鉴别诊断需要进行详细的病史询问、体格检查和实验室检查。
在实验室检查方面,血常规、铁代谢指标、骨髓穿刺、淋巴结活检等是常见的检查项目。
此外,还需要进行其他相关检查,如CT、MRI等。
通过综合分析病史、体格检查和实验室检查结果,可以准确地诊断血液系统疾病,并制定相应的治疗方案。
地中海贫血的鉴别诊断
一、引言
地中海贫血是一种常见的遗传性血液疾病,主要发生在地中海沿岸地区。
由于
地中海贫血的临床症状与其他类型贫血相似,鉴别诊断成为临床工作中的重要任务。
本文将介绍地中海贫血的鉴别诊断方法。
二、地中海贫血的病因
地中海贫血主要由α地中海贫血和β地中海贫血两种类型构成,分别由α和β
球蛋白链基因的突变导致。
三、地中海贫血的临床表现
地中海贫血患者主要表现为贫血、溶血性贫血、肝脾肿大等症状,容易与其他
贫血类型混淆。
四、地中海贫血的鉴别诊断
1.实验室检查
–血常规:地中海贫血患者显示出不同程度的贫血和红细胞数量异常。
–血涂片:观察红细胞形态可与其他贫血类型区分。
–血红蛋白电泳:可明确地中海贫血类型。
2.遗传学检查
–基因检测:通过检测α和β球蛋白链基因突变可确定地中海贫血的类型。
五、地中海贫血的治疗
目前地中海贫血的治疗主要是对症治疗和干预治疗,包括输血、脾切除、造血
干细胞移植等方法。
同时,定期随访和遗传咨询也是重要的治疗手段。
六、结论
地中海贫血由于其独特的病因和临床表现,需要进行专门的鉴别诊断。
通过实
验室检查和遗传学检查的综合应用,可以明确诊断和选择合适的治疗方案,提高患者的生存率和生活质量。
对地中海贫血的研究和诊治工作仍需不断加强,以减少患者的痛苦和提高生活水平。
以上就是对地中海贫血的鉴别诊断的简要介绍,希望对您有所帮助。
贫血及其鉴别诊断
贫血指的是体内红细胞数量或质量不足,导致血液输送氧气的功能受损。
常见的贫血类型包括缺铁性贫血、溶血性贫血和再生障碍性贫血等。
鉴别诊断贫血的主要方法包括以下几点:
1. 病史询问:医生会询问患者的病史,了解症状的具体表现、病程以及可能的原因。
2. 体格检查:医生会仔细检查患者的皮肤、黏膜、巩膜等部位是否有贫血表现,如苍白、黄疸等。
3. 血液检查:误判血液分析是确诊贫血的主要方法之一。
一般血液检查会包括红细胞计数、血红蛋白浓度、红细胞体积等指标。
4. 骨髓检查:如果疑似再生障碍性贫血等病因,则需要进行骨髓检查,以了解造血功能是否存在异常。
5. 其他辅助检查:针对不同病因,还可以进行铁代谢指标检查、溶血性贫血相关指标检查等。
通过上述方法,医生可以明确贫血的类型及病因,从而制定针对性的治疗方案。
同时,鉴别诊断也可以排除其他疾病所致的类似症状。
贫血评定标准
贫血的诊断标准主要基于血红蛋白(Hb)的浓度。
根据世界卫生组织的标准,在海平面地区,成年男性血红蛋白低于130g/L,成年女性血红蛋白低
于120g/L,孕妇血红蛋白低于110g/L,即可诊断为贫血。
此外,贫血还可以根据血红蛋白含量的高低分为轻度、中度、重度和极重度。
具体如下:
轻度贫血:血红蛋白含量在90g/L以上。
中度贫血:血红蛋白含量在60-90g/L。
重度贫血:血红蛋白含量在60g/L以下。
极重度贫血:血红蛋白含量在30g/L以下。
值得注意的是,单位容积血液中血红蛋白的容量,因地区、年龄、性别以及生理性的血容量变化而有所不同,高原地区血红蛋白正常值较海平面居民高;妊娠、低蛋白血症易被误诊为贫血;在脱水、急性大失血等循环血容量减少时贫血易被漏诊。
因此,建议患者咨询专业医师,在医生指导下规范检测,以免出现误诊或漏诊等情况。
日常注意适当锻炼,增强自身免疫力,多进食富含膳食纤维、优质蛋白的食物,补充营养物质。
血常规检验鉴别诊断贫血的具体方法及价值评定血常规检验是临床诊断和治疗中的重要手段之一。
在贫血的诊断中,血常规检验可以提供关键信息,如红细胞计数、血红蛋白、红细胞平均体积等指标,有助于鉴别不同类型的贫血。
本文将介绍血常规检验鉴别诊断贫血的具体方法及其价值评定。
血常规检验包括血红细胞计数、血红蛋白浓度、红细胞平均体积、红细胞分布宽度等指标,其中,红细胞计数和血红蛋白浓度是诊断贫血的关键指标。
1. 红细胞计数红细胞计数是血常规检验中最基本的指标之一,也是血液中贫血程度的重要标志。
正常成年男性红细胞计数范围为(4.3-5.7)×1012/L,正常成年女性红细胞计数范围为(3.5-5.0)×1012/L。
贫血患者红细胞计数下降,通常可以从以下几个方面进行分析:(1)贫血类型:不同类型的贫血红细胞计数下降的程度不同。
例如:缺铁性贫血、慢性病性贫血等红细胞计数明显下降,而溶血性贫血则红细胞计数可能正常或稍有增多。
(2)贫血程度:通常情况下,贫血程度越重,红细胞计数下降幅度越大。
(3)其他因素:年龄、性别、海拔高度等因素也会对红细胞计数产生一定的影响。
2. 血红蛋白浓度3. 红细胞平均体积红细胞平均体积(MCV)反映了单个红细胞的平均大小,是诊断不同类型贫血的重要指标之一。
正常成年人红细胞平均体积范围为(82-98)fL。
不同类型的贫血红细胞平均体积的变化情况如下:(1)缺铁性贫血:红细胞平均体积下降,常见MCV<80 fL。
(3)阵发性睡眠性血红蛋白尿:红细胞平均体积增大,但不如维生素B12缺乏性贫血明显。
血常规检验的结果可以为临床医生提供基本信息,对贫血的鉴别诊断具有重要价值。
1. 提供贫血的诊断依据血常规检验是贫血的一项基本检查,可以提供病人的红细胞计数、血红蛋白浓度、红细胞平均体积等指标,从而为贫血的诊断提供依据。
为了更好地判断贫血的类型和严重程度,通常还需要根据病史、体格检查、其他辅助检查等多种因素进行综合分析。
1.缺铁性贫血临床特点:(1)病史,常有铁的吸收和利用障碍或铁的丢失等病因。
(2)临床检查具有贫血征象和较为特征改变如指甲异常变薄变平或成为反甲。
(3)贫血呈小细胞低色素性。
(4)体内铁的含量降低(血清铁,铁蛋白,骨髓铁染色)。
(5)载铁蛋白结合能力增强(总铁结合力升高)。
(6)铁剂资料有效。
2.巨幼细胞性贫血临床特点:(1)病史,常有维生素B12或叶酸摄入不足或人体需要量增加等病因。
(2)临床检查除有贫血体征外多伴有神经系统症状,舌质异常呈紫红色。
(3)贫血外周血和骨髓呈大细胞性贫血改变。
(4)血清维生素B12和叶酸水平降低。
(5)使用维生素B12和叶酸治疗有效。
3.再生障碍性贫血临床特点:(1)病史,有接触毒性化学物质或放射物,或服用特殊药物史。
(2)临床检查肝脾淋巴结不大。
(3)全血减少,各系程度不一。
网织红细胞计数降低。
(4)骨髓增生低下,非造血细胞增加,无巨核细胞。
骨髓小粒周围无造血细胞。
急性比慢性再生障碍性贫血程度重,发病急,急性型发病与免疫有关。
纯红再生障碍性贫血认为是免疫性疾病,病史应注意免疫疾病方面和胸腺瘤的检查,临床表现单纯红细胞减少,粒巨两系正常激素治疗有效。
4.阵发性睡眠性血红蛋白尿临床特点:(1)病史有阵发性睡眠后或清晨醒来后酱油尿的发作表现。
(2)有血管内溶血表现,血红蛋白尿。
(3)有获得性红细胞膜缺陷存在的证据即:酸化血清溶血试验(Ham试验)和蔗糖溶血试验(糖水试验)阳性。
(4)骨髓增生活跃以红系为主或低下。
(5)激素治疗有效。
5.自身免疫溶血性贫血临床特点:(1)病史,此类疾病可以是自身免疫性疾病的一种临床表现。
(2)属于血管外溶血,常有脾大。
(3)抗人球蛋白实验阳性。
(4)溶血证据存在。
(5)激素治疗有效。
6.骨髓增生异常综合症(MDS)临床特点:(1)病史,属于骨髓异质性疾病,干细胞的增殖与分裂异常。
(2)临床多见于老年人,除贫血外可伴有白细胞和或血小板减少。
贫血诊断标准分级贫血是一种常见的疾病,其诊断标准分级对于临床诊断和治疗非常重要。
根据世界卫生组织(WHO)的标准,贫血可分为轻度、中度和重度三个等级。
下面我们将详细介绍这三个等级的贫血诊断标准。
轻度贫血的诊断标准是指血红蛋白浓度低于正常参考范围,但仍能维持正常生理功能。
根据WHO的标准,成年男性的血红蛋白浓度低于130g/L,成年女性的血红蛋白浓度低于120g/L,则被诊断为轻度贫血。
此外,还需结合患者的临床表现和病史,如疲劳、头晕、心慌等症状,以及营养状况、生活环境等因素进行综合评估。
中度贫血的诊断标准是指血红蛋白浓度进一步下降,已经影响了机体的正常功能。
根据WHO的标准,成年男性的血红蛋白浓度低于110g/L,成年女性的血红蛋白浓度低于100g/L,则被诊断为中度贫血。
此时患者可能出现更明显的贫血症状,如气短、头晕、心慌、皮肤苍白等。
诊断中度贫血时,还需排除其他可能导致贫血的疾病,如出血、溶血等。
重度贫血的诊断标准是指血红蛋白浓度明显下降,已经对机体造成了严重影响。
根据WHO的标准,成年男性的血红蛋白浓度低于80g/L,成年女性的血红蛋白浓度低于70g/L,则被诊断为重度贫血。
此时患者可能出现严重的贫血症状,如严重的气短、心悸、乏力、甚至心脏功能不全。
诊断重度贫血时,需立即进行全面的检查和治疗,以防止严重的并发症发生。
总之,贫血诊断标准分级是根据血红蛋白浓度和临床表现进行评估的,能够帮助医生准确判断患者的贫血程度,从而制定合理的治疗方案。
对于患者来说,及时发现和诊断贫血,对于早期治疗和预防并发症非常重要。
因此,对于可能患有贫血的人群,应定期进行血液检查,及时发现并治疗贫血,以维护身体健康。
血常规检验鉴别诊断贫血的具体方法及价值评定血常规检验是一种常用的诊断贫血的方法,通过检查患者的血液中的各项指标,可以确定贫血的类型和程度,从而辅助医生进行鉴别诊断。
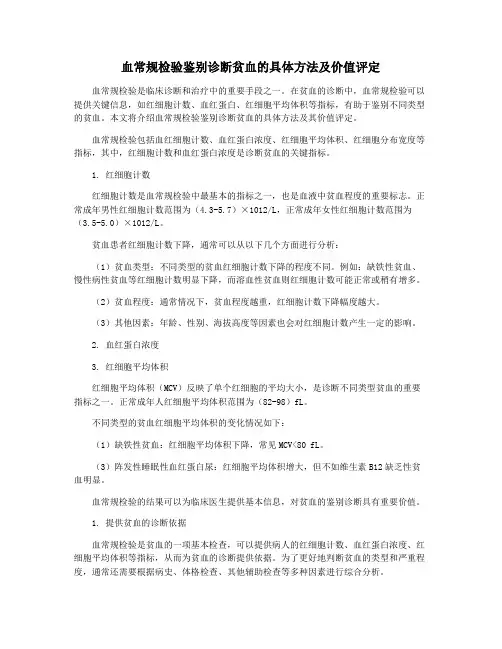
具体的方法如下:一、采集血样首先需要采集患者的血样,一般采用静脉采血的方法,在采血前需要提醒患者保持镇定,避免运动、情绪波动等因素影响结果,同时选择合适的采血针头和采血容器,避免对血液造成污染或损伤。
二、检查指标1. 血红蛋白(Hb):反映血液中红细胞的含量,单位为g/L。
正常值:男性130-175g/L,女性120-160g/L。
低于正常范围表明贫血存在,其程度根据具体数值确定。
3. 血红蛋白含量(MCH):反映一个红细胞内平均含有的血红蛋白量,单位为pg。
正常值:27-34pg。
低于正常范围表明红细胞内血红蛋白含量不足,提示缺铁性贫血等疾病可能。
6. 红细胞分布宽度(RDW):反映红细胞大小分布的不均匀程度,单位为百分比。
正常值:11.5-14.5%。
高于正常范围表明红细胞大小分布不均,提示缺铁性贫血、巨幼细胞性贫血等疾病可能。
7. 白细胞计数(WBC):反映血液中白细胞的数量,单位为10^9/L。
正常值:4-10×10^9/L。
高于正常范围表明可能存在感染、炎症等疾病,低于正常范围则可能与骨髓功能异常有关。
三、价值评定血常规检验是一种快速、简便、常用的诊断贫血的方法,其价值评定主要体现在以下几个方面:1. 鉴别诊断:根据不同的指标变化,可以辅助医生进行鉴别诊断,如缺铁性贫血、巨幼细胞性贫血、溶血性贫血、再生障碍性贫血等疾病。
2. 治疗方案制定:根据患者的血常规指标变化,可以确定治疗方案的选择和疗效评估,如铁剂治疗、输血、免疫抑制剂治疗等。
3. 预后评估:根据治疗后血常规指标的变化,可以评估患者的预后,及时调整治疗方案,缩短治疗时间,提高治愈率和生存率。
总之,血常规检验是一种线下感知的检查方法,可对贫血进行有效的诊断和鉴别,对于发现贫血早期征兆、及时进行干预具有重要的临床价值。
贫血的鉴别诊断虽然现在的生活条件越来越好,人们已经吃喝不愁,而且日常生活中想吃什么就吃什么,但是依然有很多人出现了贫血症状。
贫血的种类其实有很多种,不同的贫血有不同的症状表现和防治方法。
本文将详细介绍一下贫血的鉴别诊断应该是怎么样的。
1、营养不良性贫血营养不良性贫血主要指体内严重缺铁,其次是缺少维生素B2而引起的贫血。
病因:许多女性过分控制饮食,对肉类、鸡蛋和牛奶不敢沾,甚至连植物油也吃得少,长期以青菜、萝卜之类素食为伍,从而导致贫血。
症状:病人除有头晕、耳鸣、眼花、倦怠、头发干枯脱落等一般贫血症状外,还可伴发食欲不振、腹泻、口疮、舌炎等。
防治:营养不良性贫血的防治关键是调整膳食营养结构、科学进餐。
早餐能摄取足够的高热量优质蛋白,如豆浆、鸡蛋、牛奶等;中餐能从菜肴中广泛摄取各种营养素;晚餐少吃脂肪多的食物和甜食,以防止消化不良和肥胖等。
紫菜头、胡萝卜、柑桔、番茄等宜多吃一些,患有肠炎、溃疡病应积极治疗,以改善全身营养状况。
2、缺铁性贫血缺铁性贫血是指体内贮存铁不足,影响血红蛋白合成所引起的一种小细胞低色素性贫血。
是世界各地包括我国贫血中最常见的一种。
本病发病率甚高,几乎遍及全球。
病因:铁是造血的重要微量元素,膳食中缺铁是贫血的主要原因。
另外钩虫感染、胃肠吸收不良、胃和十二指肠溃疡病出血、痔疮出血以及妇女月经过多、青春期功能性子宫出血等均可造成缺铁性贫血。
症状:与营养不良性贫血的症状差不多,可通过测验头发中的微量元素加以鉴别。
防治:治疗缺铁性贫血可用硫酸亚铁或乳酸亚铁(铁之缘片),每日服3次,一般选择乳酸亚铁会更好一些,主要是对肠胃无刺激性。
同时还需同服维生素C100-200毫克,每日3次,以促进铁的吸收。
贫血症状消失后,为巩固疗效还需继续服药1-2个月。
3、失血性贫血失血是贫血最常见的原因,可分为急性和慢性两种。
慢性失血常引起缺铁性贫血;由于外伤或疾病过程造成血管破裂或止血机制缺陷,在短时间内大量失血而引起的贫血称为急性失血性贫血。
缺铁性贫血的鉴别诊断
缺铁性贫血是指由于机体缺乏铁元素而导致的贫血症状。
在临床上,需要进行
一系列的鉴别诊断,以确保对患者准确的诊断和治疗。
临床表现
缺铁性贫血患者常出现疲乏、头晕、心悸、皮肤苍白等症状。
而其他类型的贫
血可能有不同的临床表现,如巨幼细胞性贫血的患者可能出现黄疸、脾肿大等症状。
实验室检查
进行红细胞形态学检查,缺铁性贫血的患者表现为红细胞小、色素减少、中心淡。
鉴别诊断
1.铁粒幼细胞性贫血 vs 缺铁性贫血
–铁粒幼细胞性贫血常见于维生素B6或烟酸缺乏,骨髓显示铁粒增多。
–缺铁性贫血有明显缺铁表现。
2.巨幼细胞性贫血 vs 缺铁性贫血
–巨幼细胞性贫血可见巨幼细胞及嗜碱性嗜酸性粒细胞增多。
–缺铁性贫血主要以缺铁表现为主要特征。
3.再生异常性贫血 vs 缺铁性贫血
–再生异常性贫血可见异常红细胞形态,骨髓有明显异常细胞出现。
–缺铁性贫血主要表现为缺铁。
治疗
缺铁性贫血的治疗主要是补充铁剂,包括口服和静脉注射两种方式。
同时,也
要调整饮食,增加富含铁元素的食物摄入。
预防
预防缺铁性贫血的关键是保持良好的饮食习惯,尽量摄入富含铁元素的食物,
如红肉、动物内脏、豆类等。
同时,也应保持规律的生活作息,避免过度疲劳。
结语
缺铁性贫血是常见的贫血类型之一,通过临床表现、实验室检查和鉴别诊断,可以帮助医生准确诊断并进行有效治疗。
患者也应注意预防缺铁性贫血,保持身体健康。
贫血的分级和诊断标准贫血是一种常见的临床症状,其主要特征是血红蛋白水平下降,导致血液输送氧气能力减弱。
根据血红蛋白水平的不同,贫血可以分为不同的级别,并且可以通过一系列的诊断标准进行准确的诊断。
本文将从贫血的分级和诊断标准两个方面进行详细介绍。
首先,根据世界卫生组织(WHO)的标准,贫血可以分为轻度、中度和重度三个级别。
轻度贫血指的是血红蛋白水平在男性小于130g/L,女性小于120g/L的情况;中度贫血是指男性血红蛋白水平在110-129g/L之间,女性为100-119g/L;重度贫血则是指血红蛋白水平低于110g/L。
通过对血红蛋白水平的测量,可以准确地对贫血进行分级,有助于制定相应的治疗方案。
其次,诊断贫血需要综合考虑患者的临床表现、血液学检查和相关病史。
患者出现的症状包括乏力、头晕、心悸、气短等,这些都可能是贫血的表现。
血液学检查则包括血红蛋白水平、红细胞计数、红细胞平均体积等指标的检测,可以帮助确定贫血的类型和程度。
此外,患者的病史也是诊断贫血的重要依据,包括饮食习惯、患病史、用药史等方面的信息都需要充分了解。
在诊断贫血时,还需要排除其他可能引起贫血的疾病,如慢性疾病、肿瘤、遗传性疾病等。
因此,诊断贫血需要综合考虑患者的临床表现、实验室检查和病史资料,以确定贫血的类型和原因。
总之,贫血的分级和诊断标准是临床工作中的重要内容,通过对患者的血红蛋白水平进行分级和综合考虑临床表现、实验室检查和病史资料,可以准确地诊断贫血,并为患者制定合理的治疗方案提供依据。
希望本文对贫血的分级和诊断标准有所帮助,也希望临床医生能够加强对贫血的认识,提高对贫血的诊断水平,为患者的健康保驾护航。
贫血判断标准贫血是指机体内红细胞数量或血红蛋白含量低于正常水平的一种疾病。
贫血的判断标准可以通过多种方法进行评估,包括临床症状、血液检查、骨髓检查等。
下面将介绍贫血的判断标准及相关内容。
一、临床症状。
1. 皮肤和黏膜的表现,贫血患者常出现面色苍白、口唇苍白、甲床苍白等症状。
2. 活动耐力下降,贫血患者常感到疲乏、乏力,活动耐力明显下降。
3. 心血管系统表现,贫血患者可能出现心悸、气短、头晕等症状。
4. 其他症状,贫血还可能导致头痛、耳鸣、食欲减退等不适感。
二、血液检查。
1. 血红蛋白浓度,成年男性正常血红蛋白浓度在130-175g/L,成年女性正常血红蛋白浓度在120-160g/L,低于此范围可考虑为贫血。
2. 红细胞计数,成年男性正常红细胞计数在4.3-5.8×10^12/L,成年女性正常红细胞计数在3.8-5.1×10^12/L,低于此范围可考虑为贫血。
3. 血红蛋白含量,成年男性正常血红蛋白含量在130-175g/L,成年女性正常血红蛋白含量在120-160g/L,低于此范围可考虑为贫血。
4. 红细胞平均体积,正常范围在80-100fL,低于此范围可考虑为贫血。
5. 红细胞平均血红蛋白含量,正常范围在27-31pg,低于此范围可考虑为贫血。
6. 红细胞平均血红蛋白浓度,正常范围在320-360g/L,低于此范围可考虑为贫血。
三、骨髓检查。
骨髓检查对于贫血的判断具有重要意义,可以明确贫血的病因及类型。
通过骨髓穿刺和骨髓活检,可以观察骨髓中红系、白系、血小板系细胞的分布和形态,从而判断贫血的病因。
综上所述,贫血的判断标准主要包括临床症状、血液检查和骨髓检查。
临床医生在判断贫血时应综合考虑以上各项指标,结合患者的具体情况进行综合分析,以确保准确诊断贫血,并制定合理的治疗方案。
对于患有贫血的患者,及时就医并接受规范的治疗是非常重要的,以避免病情加重,影响身体健康。
希望本文对贫血的判断标准有所帮助,也希望广大患者能够重视贫血的预防和治疗,保持身体健康。
各型贫血症状的鉴别诊断引言:贫血是指血液中红细胞数量或质量的异常下降导致供氧能力不足的病症。
贫血的类型多种多样,因此,正确鉴别贫血的类型对于指导治疗至关重要。
本文将介绍各型贫血症状的鉴别诊断方法。
一、铁缺乏性贫血:铁缺乏是最常见的导致贫血的原因之一。
铁缺乏性贫血的症状主要包括疲劳、乏力、头晕、头痛、心悸、呼吸急促、皮肤苍白等。
在鉴别诊断时,可以进行血红蛋白、红细胞计数和铁代谢指标的检测,如血清铁、转铁蛋白饱和度和血清铁蛋白水平。
二、巨幼细胞性贫血:巨幼细胞性贫血是指红细胞体积增大并伴有细胞内成熟不全。
巨幼细胞性贫血的症状可能包括乏力、心悸、呼吸急促、头晕、肌肉无力等。
鉴别诊断时,可通过血常规检查,如红细胞平均体积(MCV)、红细胞平均血红蛋白含量(MCHC)、涂片染色等来判断。
三、镰状细胞性贫血:镰状细胞性贫血是一种遗传性疾病,红细胞形态异常,呈镰刀状。
此类型贫血的症状包括黏附性疼痛发作、溶血性贫血、严重感染等。
鉴别诊断时,可以通过血片观察、血红蛋白电泳或基因检测等方法进行。
四、再生障碍性贫血:再生障碍性贫血是由于骨髓功能低下导致红细胞、白细胞和血小板数量减少的疾病。
其症状包括疲劳、易出血和易感染等。
鉴别诊断时,可以进行骨髓穿刺检查、血常规和免疫学检测等。
五、溶血性贫血:溶血性贫血是指红细胞在循环中过早地破裂导致贫血的疾病。
其症状可能包括黄疸、贫血、脾脏肿大等。
鉴别诊断时,可以进行血常规、生化检查、血铁代谢检测和溶血试验等。
结论:根据不同的贫血症状,可以通过相关检查手段进行鉴别诊断。
及早明确贫血的类型有助于制定有效的治疗方案,提高患者的生活质量。
参考文献:1. 丁爽. 内科学(第8版). 人民卫生出版社. 2013.2. Hoffbrand AV, Moss PAH, Pettit JE. Essential Haematology. John Wiley & Sons. 2019.3. Lee GR, Foerster J, Lukens J, et al. Wintrobe's Clinical Hematology. Lippincott Williams & Wilkins. 2003.。
贫血诊断标准分级贫血是一种常见的疾病,其诊断标准分级对于临床诊断和治疗具有重要意义。
根据世界卫生组织(WHO)的标准,贫血可以分为轻度、中度和重度三个级别。
下面将详细介绍各个级别的贫血诊断标准。
一、轻度贫血。
轻度贫血是指血红蛋白水平在男性小于130g/L,女性小于120g/L的情况。
在这个级别下,患者可能会出现轻度的疲劳、乏力、头晕等症状。
此时,临床医生可以通过血液检测来确认患者是否患有轻度贫血。
一般来说,这个级别的贫血对患者的生命并不构成严重威胁,但也需要引起足够重视,及时进行治疗。
二、中度贫血。
中度贫血是指血红蛋白水平在男性100-130g/L,女性90-120g/L的情况。
在这个级别下,患者的症状会明显加重,出现明显的乏力、气短、心悸等症状。
严重的贫血会影响患者的生活质量,甚至影响工作和学习。
此时,患者需要及时就医,接受相关治疗,以提高血红蛋白水平,缓解症状。
三、重度贫血。
重度贫血是指血红蛋白水平在男性小于100g/L,女性小于90g/L的情况。
在这个级别下,患者的症状会非常严重,出现严重的贫血性心脏病、贫血性休克等并发症。
这种情况下,患者需要立即就医,接受紧急的输血治疗,以避免危及生命。
总结。
贫血诊断标准的分级对于临床诊断和治疗非常重要。
通过对血红蛋白水平的准确测定,可以及时发现和评估贫血的严重程度,从而采取相应的治疗措施。
对于不同级别的贫血,临床医生需要根据患者的具体情况,制定合理的治疗方案,以提高患者的生活质量,减少并发症的发生。
同时,患者也应该重视贫血的诊断和治疗,积极配合医生的治疗方案,以促进康复。
在日常生活中,我们也应该注意均衡饮食,多摄入富含铁、维生素B12和叶酸的食物,如瘦肉、豆类、绿叶蔬菜等,以预防贫血的发生。
同时,定期进行体检,及时发现和治疗潜在的健康问题,也是非常重要的。
希望大家能够重视贫血问题,保持健康的生活方式,远离贫血的困扰。
贫血的鉴别诊断贫血(anemia)是由多种原因引起的外周血单位容积内的血红蛋白(Hb)浓度、红细胞计数(RBC)及血细胞比容(Hct)低于本地区、相同年龄和性别的人群的参考范围下限的一种症状。
贫血是最常见的临床症状之一,既可以是原发于造血器官的疾病也可以是某些系统疾病的表现。
如果骨髓生成不能代偿红细胞的破坏或丢失,则任何能损伤红细胞的产生或加速其破坏的情况都会导致贫血。
贫血临床表现及分类贫血的临床表现主要是由体内器官组织缺氧和机体对缺氧的代偿机制(氧化的血流量增多和组织对氧的利用率增加)所引起,同时也决定于引起贫血的基础疾病。
由于贫血可影响机体全身器官和组织,其所导致的临床症状和体征可涉及全身各系统(如下表)。
贫血的临床表现贫血基于不同的临床特点有不同的分类,主要有按细胞形态学变化、骨髓增生程度及发病机制进行分类。
各类分类法各有其优缺点,临床上常将形态学分类和病因及发病机制分类相结合应用,对贫血进行诊断。
(一)根据细胞形态学分类外周血常规检查是诊断贫血最基本也是最重要的检查,镜下对红细胞形态的认真观察,对红细胞相关检查结果的综合分析,利于贫血的诊断及鉴别诊断。
根据MCV、MCH、MCHC对贫血进行分类同时,通过对镜下红细胞形态的观察,当某类异常形态较多出现时,对贫血的疾病诊断也有重要提示作用。
如小细胞低色素性红细胞增多时常见于缺铁性贫血。
(二)根据骨髓有核细胞增生程度及形态学特征对贫血的分类通过对患者骨髓涂片进行检查,可观察红细胞增生情况和形态学变化,对贫血进行分类,可分为:1、增生性贫血:多见于溶血性贫血,失血性贫血,缺铁性贫血;2、增生不良性贫血:多见于再生障碍性贫血,纯红细胞再生障碍;3、骨髓红系成熟障碍性贫血(红细胞无效性生成):见于巨幼细胞性贫血、MDS和慢性疾病性贫血。
(三)根据贫血的病因及发病机制分类贫血发生的病理生理机制可分为骨髓生成减少、红细胞破坏过多和失血三大类。
贫血的诊断贫血的正确诊断需综合分析临床症状、体征和各种实验室检查才能获得。
贫血诊断常进行的实验室检查有血常规检查、红细胞形态观察、网织红细胞计数、骨髓细胞形态学及病理组织学检查、病因检查等。
其诊断包括以下三个步骤:(一)确定有无贫血在确定有无贫血时,Hb和Hct为最常用的诊断指标。
以上诊断标准的地区以海平面计,海拔每增高一千米,血红蛋白应升高约百分之四。
(二)贫血的程度划分及类型确定根据血红蛋白浓度,成人贫血等级可划分为4级。
轻度:Hb 参考范围下限低于91g/L,症状轻微;中度:Hb90~60g/L,体力劳动时心慌气短;重度:Hb60~31g/L,休息时感心慌气短;极重度:Hb30g/L,常合并贫血性心脏病。
(三)查明贫血的病因及原发病1、临床资料的收集与分析(1)详细了解患者的病史:包括饮食习惯,药物史及有无接触有毒有害物质,有无出血史(女性患者应询问月经史及有无月经过多),有无其他慢性疾病,家庭成员贫血史,输血史,地区流行性疾病等。
(2)详细的体格检查:注意有无肝、脾、淋巴结肿大,注意皮肤、黏膜是否苍白,有无紫癜、黄疸等。
2、贫血的实验室检查(1)确定贫血的形态学分类,寻找贫血的病因。
(2)根据骨髓增生程度和临床资料判断患者贫血的可能原因,选择适用的实验室检查,进行最后诊断。
(3)为进行贫血的诊断和鉴别诊断可选择针对性的实验项目,进行贫血的筛查、确诊和鉴别诊断。
贫血的病因有时很明显,有时很隐匿。
对暂时因实验方法及诊断条件等原因不能明确诊断时,需在保证患者安全的前提条件下,可实施某些诊断性治疗,如疑为缺铁性贫血患者,可给予铁剂治疗,并观察疗效。
背景材料患儿,男,7岁。
以“头晕、乏力伴面色苍白半月余”为主诉入院。
现病史:患者4个月前曾光脚到施用了未经处理的人粪的稻田玩耍,当天患者足底、足趾间及足背局部皮肤有烧灼、瘙痒感,继而出现水肿和丘疹,经一般治疗有所好转。
体格检查:神志清,面色、口唇苍白,全身皮肤、黏膜无黄染,浅表淋巴结无肿大,双肺呼吸音清、无干湿啰音,心律齐,心率96次/min、未闻及病理性杂音,腹软,肝、脾肋下未触及。
初步实验室检查:血常规:WBC 8.3/L,NE 0.23,LY 0.28,MO 0.03,EO 0.46,RBC 3.56/L,Hb 90.2g/L,MCV 79.8fl,MCH 25.4pg,MCHC 316g/L,PLT ;血涂片可见成熟红细胞大小不等,中心淡然区扩大;尿液常规检查正常。
大便检查:湿片镜检未见异常,粪便隐血实验阳性。
根据材料可初步诊断如下:(1)患儿面色、口唇苍白,全身皮肤、黏膜无黄染,浅表淋巴结无肿大,头晕、乏力,RBC 3.56×,Hb 90.2g/L,此均符合贫血的临床症状。
(2)血常规显示MCV 79.8fl,MCH 25.4pg,MCHC 316g/L,均低于正常值,可提示为小细胞低色素性贫血。
小细胞低色素性贫血,常见于缺铁性贫血,铁粒幼细胞性贫血,地中海贫血,慢性炎症贫血。
(3)血涂片可见成熟红细胞大小不等,中心淡然区扩大,多见于小红细胞,提示Hb合成障碍,常见于IDA,珠蛋白生成障碍性贫血。
(4)血常规EO 0.46,高于正常值,常见于寄生虫病,过敏性疾病等。
粪便隐血试验阳性,结合现病史:粪便隐血试验阳性,患者4个月前曾光脚到施用了未经处理的人粪的稻田玩耍,当天患者足底、足趾间及足背局部皮肤有烧灼、瘙痒感,继而出现水肿和丘疹,经一般治疗有所好转。
可推断患儿可能有肠道寄生虫感染。
根据所学寄生虫检验结合患者皮炎症状,可进一步推断患儿可能感染了十二指肠钩虫,十二指肠壁被破坏,影响铁吸收。
(5)钩虫引起贫血的原因:钩虫体内有三种单细胞腺体:①头腺1对,位于虫体两侧,前端与头感器相连,开口于口囊两侧的头感器孔,后端可达虫体中横线前后。
头腺主要分泌抗凝素及乙酰胆碱酯酶,抗凝素是一种耐热的非酶性多肽,具有抗凝血酶原作用,阻止宿主肠壁伤口的血液凝固,有利于钩虫的吸血,头腺的分泌活动受神经控美洲钩虫口囊制;②咽腺3个,位于咽管壁内,其主要分泌物为乙酰胆碱酯酶、蛋白酶及胶原酶。
乙酰胆碱酯酶可破坏乙酰胆碱,而影响神经介质的传递作用,降低宿主肠壁的蠕动,有利于虫体的附着。
经细胞酶化学定量分析,美洲钩虫乙酰胆碱酯酶含量比十二指肠钩虫高;③排泄腺1对,呈囊状,游离于原体腔的亚腹侧,长可达虫体后1/3处,腺体与排泄横管相连,分泌物主要为蛋白酶。
钩虫寄生于小肠,在肠壁不断更换部位吸血,伤口不断流血,引起慢性贫血。
患者常表现为上腹部不适及疼痛,食欲不振等症状。
由于胃口不佳,小肠壁被破坏,消化功能不良,影响了铁的吸收,使贫血不断加重。
何谓缺铁性贫血?缺铁性贫血(IDA)是机体铁的需要量增加和(或)铁吸收减少使机体内储存铁耗尽而缺乏,又不能得到足够的补充,致使用于合成血红蛋白的铁不足所引起的小细胞低色素性贫血。
本病发病率甚高,无论城市或农村几乎遍布全球。
儿童、成年及老年均可发生。
一般认为,正常成人男性每天需铁量约1mg,生育期妇女2mg,妊娠期4mg。
正常情况下铁的吸收与排泄保持平衡,当铁摄入不足及需铁量增加,铁的吸收不良,铁损失过多,游离铁丢失增加及原因不明的缺铁等可引起缺铁性贫血。
铁摄入不足的原因有:1、膳食中铁不足;2、需要量增加,常见于生长较快的婴幼儿,青春期妇女,妇女妊娠期、哺乳期;吸收障碍常见于胃炎及胃酸缺乏,胃大部分切除,慢性腹泻等。
铁丢失过多常见于:月经过多,妊娠失血,各种出血性疾病等。
缺铁性贫血的诊断要点一、病史常有慢性失血及胃肠道疾患或挑食等习惯,以及需铁量增加,如钩虫病、溃疡病、月经过多等。
二、临床表现与分期IDA多数起病缓慢,常见于4个月以上婴儿、儿童及20~50 岁生育期妇女。
临床上常分为三期:1、储铁减少期。
2、红细胞生成缺铁期。
3、缺铁性贫血期。
缺铁性贫血的主要临床特征有:1、发病缓慢。
2、通过病因调查,大部分病例可追及缺铁原因。
3、除一般症状外,严重而长期患者可有一些特殊表现,如眼部病变,胸部水肿,口腔炎,反甲症及吞咽困难综合征等。
三、缺铁性贫血实验室检查特点1、血象典型血象为小细胞低色素性贫血,血红蛋白比红细胞减少更为明显。
血涂片可见成熟红细胞体积一般较小,形态大小不一,中心淡然区扩大,甚至形成环状红细胞。
WBC、PLT 多数正常。
2、骨髓象均为增生活跃或明显活跃,幼红细胞增生,以中、晚幼红细胞增生为主。
幼红细胞分裂相易见,体积较小,胞质少,胞质发育晚于核。
3、铁染色检查用普鲁士蓝染色观察骨髓含铁血黄素及铁粒幼红细胞,可反映机体内铁储存情况,是诊断IDA敏感而可靠的方法。
正常含铁血黄素为中等量(+~++),缺铁性贫血时为阴性。
缺铁时,因铁被利用,很少找到铁粒幼红细胞。
4、血清铁IDA时常低于9.0umol/L(50ug/dl);血清总铁结合力高达71.6~89.6umol/L(400~500ug/dl);转运铁饱和度显著减少(<15%)。
四、缺铁性贫血与其他贫血的鉴别诊断1、慢性感染性贫血多为正常色素性小细胞性贫血,血清铁降低,总铁结合力正常或降低,骨髓铁增多,中性粒细胞常有中毒变化。
2、铁粒幼红细胞性贫血又称铁利用障碍性贫血,一般见于中年及老年人,血涂片可见正常色素性及低色素性红细胞,骨髓中可见大量铁粒幼红细胞。
血清铁升高,总铁结合力降低。
3、地中海贫血有家族史,病人有特殊面容,血涂片可见多量靶形红细胞,血清铁增多。
IDA的预防及治疗积极预防各种导致缺铁性贫血的原因,如钩虫病,痔,月经增多。
补充铁剂,使血红蛋白回复正常,补充储存铁。
口服铁剂有硫酸亚铁或富马酸铁等;注射铁剂有右旋糖酐铁及山梨醇铁。
IDA一般不需输血,可酌情给予高蛋白及含铁丰富的饮食。
由此可见,引起贫血的原因很多,钩虫为常见原因之一。
钩虫简介及致病因素与检验防治一生活史(一)在外界土壤中的发育成虫寄生于人体小肠上段,雌雄交配后,雌虫产卵,卵随粪便排出体外。
虫卵在潮湿(相对湿度60%—80%),温暖(25—30),荫蔽,氧气充分,肥沃的土壤中,卵内细胞很快生特性,即感染期蚴。
丝状蚴具有向温、向上特性,当接触到人的皮肤时,活动力增强,依靠机械性穿刺和酶的作用,从皮肤薄嫩处,经毛囊,汗腺口或破损皮肤侵入人体。
(二)在人体内的发育丝状蚴侵入皮肤后,在局部停留约25小时,然后进入小静脉或淋巴管,随血流经右心到肺,穿过肺微血管进入肺泡,再循支气管,气管上皮细胞的纤毛摆动,向上移行至咽,随吞咽动作被咽下,经食管,胃到达小肠。
钩虫丝状蚴主要经皮肤感染,但十二指肠钩虫也可经口感染。
二致病人体感染钩虫后,是否出现临床症状,除与钩蚴侵入数量及成虫在小肠寄生数量有关外,也与人体的营养状况和免疫力有密切关系。
(一)幼虫致病作用1.钩蚴性皮炎丝状蚴钻入皮肤后,约在1小时内即可在宿主接触泥土部位,如手指,足趾间以及手背、足背、踝部、手腕等处出现钩蚴性皮炎。