《建筑施工扣件式钢管脚手架安全技术规范》JGJ130-2011
- 格式:ppt
- 大小:1.42 MB
- 文档页数:44
建筑施工扣件式钢管脚手架安全技术规范JGJ 130-2011中华人民共和国建设部公告902号2011-01-28批准 2011-12-01实施目录1 总则........................................... 错误!未定义书签。
2 术语、符号..................................... 错误!未定义书签。
2.1 术语.......................................... 错误!未定义书签。
2.2 符号.......................................... 错误!未定义书签。
3 构配件......................................... 错误!未定义书签。
3.1 钢管.......................................... 错误!未定义书签。
3.2 扣件.......................................... 错误!未定义书签。
3.3 脚手板........................................ 错误!未定义书签。
3.4 可调托撑...................................... 错误!未定义书签。
3.5 悬挑脚手架用型钢.............................. 错误!未定义书签。
4 荷载......................................... 错误!未定义书签。
4.1 荷载分类...................................... 错误!未定义书签。
4.2 荷载标准值.................................... 错误!未定义书签。
4.3 荷载效应组合.................................. 错误!未定义书签。
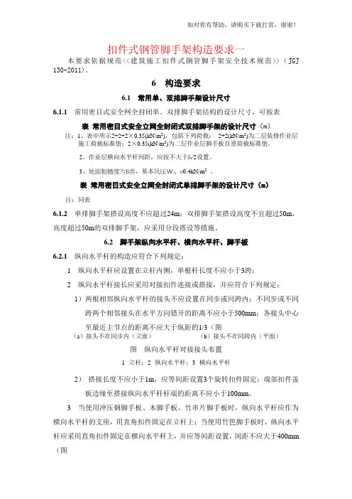
扣件式钢管脚手架构造要求一本要求依据规范<<建筑施工扣件式钢管脚手架安全技术规范>>(JGJ 130-2011)。
6 构造要求6.1 常用单、双排脚手架设计尺寸6.1.1 常用密目式安全网全封闭单、双排脚手架结构的设计尺寸,可按表表常用密目式安全立网全封闭式双排脚手架的设计尺寸(m)注:1、表中所示2+2+2×0.35(kN/m2),包括下列荷载:2+2(kN/m2)为二层装修作业层施工荷载标准值;2×0.35(kN/m2)为二层作业层脚手板自重荷载标准值。
2、作业层横向水平杆间距,应按不大于l a/2设置。
3、地面粗糙度为B类,基本风压Wo =0.4kN/m2。
表常用密目式安全立网全封闭式单排脚手架的设计尺寸(m)注:同表6.1.2 单排脚手架搭设高度不应超过24m;双排脚手架搭设高度不宜超过50m,高度超过50m的双排脚手架,应采用分段搭设等措施。
6.2 脚手架纵向水平杆、横向水平杆、脚手板6.2.1纵向水平杆的构造应符合下列规定:1 纵向水平杆应设置在立杆内侧,单根杆长度不应小于3跨;2 纵向水平杆接长应采用对接扣件连接或搭接,并应符合下列规定:1)两根相邻纵向水平杆的接头不应设置在同步或同跨内;不同步或不同跨两个相邻接头在水平方向错开的距离不应小于500mm;各接头中心至最近主节点的距离不应大于纵距的1/3(图(a)接头不在同步内(立面)(b)接头不在同跨内(平面)图纵向水平杆对接接头布置1--立杆;2--纵向水平杆;3--横向水平杆2)搭接长度不应小于1m,应等间距设置3个旋转扣件固定;端部扣件盖板边缘至搭接纵向水平杆杆端的距离不应小于100mm。
3 当使用冲压钢脚手板、木脚手板、竹串片脚手板时,纵向水平杆应作为横向水平杆的支座,用直角扣件固定在立杆上;当使用竹笆脚手板时,纵向水平杆应采用直角扣件固定在横向水平杆上,并应等间距设置,间距不应大于400mm (图图铺竹笆脚手板时纵向水平杆的构造1--立杆;2--纵向水平杆;3--横向水平杆;4--竹笆脚手板;5--其它脚手板6.2.2横向水平杆的构造应符合下列规定:1 作业层上非主节点处的横向水平杆,宜根据支承脚手板的需要等间距设置,最大间距不应大于纵距的1/2;2 当使用冲压钢脚手板、木脚手板、竹串片脚手板时,双排脚手架的横向水平杆两端均应采用直角扣件固定在纵向水平杆上;单排脚手架的横向水平杆的一端应用直角扣件固定在纵向水平杆上,另一端应插入墙内,插入长度不应小于180mm;3 当使用竹笆脚手板时,双排脚手架的横向水平杆的两端,应用直角扣件固定在立杆上;单排脚手架的横向水平杆的一端,应用直角扣件固定在立杆上,另一端插入墙内,插入长度不应小于180mm。
《建筑施工扣件式钢管脚手架安全技术规范》JGJ 130-20111 总则1.0.1 为在扣件式钢管脚手架设计与施工中贯彻执行国家安全生产的方针政策,确保施工人员安全,做到技术先进、经济合理、安全适用,制定本规范。
1.0.2 本规范适用于房屋建筑工程和市政工程等施工用落地式单、双排扣件式钢管脚手架、满堂扣件式钢管脚手架、型钢悬挑扣件式钢管脚手架、满堂扣件式钢管支撑架的设计、施工及验收。
1.0.3 扣件式钢管脚手架施工前,应按本规范的规定对其结构构件与立杆地基承载力进行设计计算,并应编制专项施工方案。
1.0.4 扣件式钢管脚手架的设计、施工与验收,除应符合本规范的规定外,尚应符合国家现行有关强制性标准的规定。
2 术语、符号2.1 术语2.1.1 扣件式脚手架 steel tubular scaffold with couplers为建筑施工而搭设的、承受荷载的由扣件和钢管等构成的脚手架与支撑架,包含本规范各类脚手架与支撑架,统称脚手架。
2.1.2 支撑架 formwork support为钢结构安装或浇筑混凝土构件等搭设的承力支架。
2.1.3 单排扣件式钢管脚手架single pole steel tubular scaffold with couplers只有一排立杆,横向水平杆的一端搁置固定在墙体上的脚手架,简称单排架。
2.1.4 双排脚手架 double pole steel tubular scaffold with couplers由内外两排立杆和水平杆等构成的脚手架,简称双排架。
2.1.5 满堂扣件式钢管脚手架fastener steel tube full hall scaffold在纵、横方向,由不少于三排立杆并与水平杆、水平剪刀撑、竖向剪刀撑、扣件等构成的脚手架。
该架体顶部施工荷载通过水平杆传递给立杆,立杆呈偏心受压状态,简称满堂脚手架。
2.1.6 满堂扣件式钢管支撑架fastener steel tuber full hall formwork support在纵、横方向,由不少于三排立杆并与水平杆、水平剪刀撑、竖向剪刀撑、扣件等构成的脚手架。
《建筑施工扣件式钢管脚手架安全技术规范》(JGJ130-2011)宣讲稿一、规范修订的背景《建筑施工扣件式钢管脚手架安全技术规范》(JGJ130-2001)的编写工作于1986年开始,经历了调研、统计、实验研究、结构分析、总结和讨论后,于1993年定稿上报,2001年修改后批准实施。
规范使用期内国家的建设规模、建筑工地的安全管理和脚手架使用等方面都发生了很大变化,规范内容应适应变化。
和本规范配套的相关规范在内容作了修订,使本规范在内容上应作出修改,和相关规范协调。
施工现场高大支架和模板工程数量增多,事故频发。
在技术上亟待给予指导和规范。
2005年开始对《建筑施工扣件式钢管脚手架安全技术规范》(JGJ130-2001)规范的修订工作。
二、本次规范修订的主要内容1、修订了钢管规格。
取消φ51×钢管;为符合《焊接钢管尺寸及单位长度重量》(GB/T 21835-2008)的规定,将原标准中φ48×的脚手架用钢管改为φ×。
2、对钢管壁厚的下差更严格。
将原规定壁厚下差限值为0.5mm 改为0.36mm。
当所用钢管的壁厚不符合规范规定时,可以按钢管的实际尺寸进行设计计算。
3、双管立杆脚手架的经济性不好,在施工现场已经很少使用,本次修订中予以取消。
4、脚手架柔性连墙件的做法粗糙,可靠性差,不符合安全要求,本次修订中予以取消。
5、与建筑结构荷载规范的内容统一。
将作用于脚手架上的水平风荷载标准值的计算公式形式由:w k=μz·μs·w0(w0取n=50)修改为:w=μz·μs·w0(w0取n=10)。
k6、将荷载效应组合表中的可变荷载组合系数由提高为。
7、将连墙件约束脚手架平面外变形所产生的轴向力由单排架取3kN改为2kN,双排架取5kN改为3kN ;8、根据施工现场脚手架应采用密目式安全立网全封闭的安全管理规定,此次修订内容中弱化了开敞式脚手架,对常用脚手架的允许搭设高度做了调整。
扣件式钢管脚手架构造要求一本要求依据规范<<建筑施工扣件式钢管脚手架安全技术规范>>(JGJ 130-2011)。
6 构造要求6.1 常用单、双排脚手架设计尺寸6.1.1 常用密目式安全网全封闭单、双排脚手架结构的设计尺寸,可按表6.1.1-1、表6.1.1-2采用。
表6.1.1-1常用密目式安全立网全封闭式双排脚手架的设计尺寸(m)注:1、表中所示2+2+2×0.35(kN/m2),包括下列荷载:2+2(kN/m2)为二层装修作业层施工荷载标准值;2×0.35(kN/m2)为二层作业层脚手板自重荷载标准值。
2、作业层横向水平杆间距,应按不大于l a/2设置。
3、地面粗糙度为B类,基本风压Wo =0.4kN/m2。
表6.1.1-2常用密目式安全立网全封闭式单排脚手架的设计尺寸(m)注:同表6.1.1-1。
6.1.2 单排脚手架搭设高度不应超过24m;双排脚手架搭设高度不宜超过50m,高度超过50m的双排脚手架,应采用分段搭设等措施。
6.2 脚手架纵向水平杆、横向水平杆、脚手板6.2.1纵向水平杆的构造应符合下列规定:1 纵向水平杆应设置在立杆内侧,单根杆长度不应小于3跨;2 纵向水平杆接长应采用对接扣件连接或搭接,并应符合下列规定:1)两根相邻纵向水平杆的接头不应设置在同步或同跨内;不同步或不同跨两个相邻接头在水平方向错开的距离不应小于500mm;各接头中心至最近主节点的距离不应大于纵距的1/3(图6.2.1-1)。
(a)接头不在同步内(立面)(b)接头不在同跨内(平面)图6.2.1-1 纵向水平杆对接接头布置1--立杆;2--纵向水平杆;3--横向水平杆2)搭接长度不应小于1m,应等间距设置3个旋转扣件固定;端部扣件盖板边缘至搭接纵向水平杆杆端的距离不应小于100mm。
3 当使用冲压钢脚手板、木脚手板、竹串片脚手板时,纵向水平杆应作为横向水平杆的支座,用直角扣件固定在立杆上;当使用竹笆脚手板时,纵向水平杆应采用直角扣件固定在横向水平杆上,并应等间距设置,间距不应大于400mm (图6.2.1-2)。
94、建筑施工扣件式钢管脚手架安全技术规范JGJ130-2011一、规范修订的背景《建筑施工扣件式钢管脚手架安全技术规范》(JGJ130-2001)的编写工作于1986年开始,经历了调研、统计、实验研究、结构分析、总结和讨论后,于1993年定稿上报,2001年修改后批准实施。
规范使用期内国家的建设规模、建筑工地的安全管理和脚手架使用等方面都发生了很大变化,规范内容应适应变化。
和本规范配套的相关规范在内容作了修订,使本规范在内容上应作出修改,和相关规范协调。
施工现场高大支架和模板工程数量增多,事故频发。
在技术上亟待给予指导和规范。
2005年开始对《建筑施工扣件式钢管脚手架安全技术规范》(JGJ130-2001)规范的修订工作。
二、本次规范修订的主要内容1、修订了钢管规格。
取消φ51×3.0钢管;为符合《焊接钢管尺寸及单位长度重量》(GB/T 21835-2008)的规定,将原标准中φ48×3.5的脚手架用钢管改为φ48.3×3.6。
2、对钢管壁厚的下差更严格。
将原规定壁厚下差限值为0.5mm改为0.36mm。
当所用钢管的壁厚不符合规范规定时,可以按钢管的实际尺寸进行设计计算。
3、双管立杆脚手架的经济性不好,在施工现场已经很少使用,本次修订中予以取消。
4、脚手架柔性连墙件的做法粗糙,可靠性差,不符合安全要求,本次修订中予以取消。
5、与建筑结构荷载规范的内容统一。
将作用于脚手架上的水平风荷载标准值的计算公式形式由:w k=0.7μz·μs·w0(w0取n=50)修改为:w k=μz·μs·w0(w0取n=10)。
6、将荷载效应组合表中的可变荷载组合系数由0.85提高为0.9。
7、将连墙件约束脚手架平面外变形所产生的轴向力由单排架取3kN改为2kN,双排架取5kN改为3kN ;8、根据施工现场脚手架应采用密目式安全立网全封闭的安全管理规定,此次修订内容中弱化了开敞式脚手架,对常用脚手架的允许搭设高度做了调整。
94、建筑施工扣件式钢管脚手架安全技术规范JGJ130-2011一、规范修订的背景《建筑施工扣件式钢管脚手架安全技术规范》(JGJ130-2001)的编写工作于1986年开始,经历了调研、统计、实验研究、结构分析、总结和讨论后,于1993年定稿上报,2001年修改后批准实施。
规范使用期内国家的建设规模、建筑工地的安全管理和脚手架使用等方面都发生了很大变化,规范内容应适应变化。
和本规范配套的相关规范在内容作了修订,使本规范在内容上应作出修改,和相关规范协调。
)改为敞式脚手架,对常用脚手架的允许搭设高度做了调整。
常用密目式安全立网全封闭式双排脚手架的设计尺寸(m)注:10算等。
规范中将此类支架体系划分为满堂脚手架(顶部荷载通过纵、横向水平杆传至立杆)和满堂支撑架(顶部荷载通过立杆顶端的可调顶撑传至立杆)二种体系。
满堂支撑架根据剪刀撑的间距(5m)细分为普通型满堂支撑架和加强型满堂支撑架。
三、双排脚手架的结构性能及其规范修订内容1、双排脚手架的结构性能在作用极限荷载时,双排脚手架结构的可能破坏形式是以连墙件为反弯点的脚手架平面外大波整体失稳或脚手架较大步距间立杆段的局部弯曲失稳二种形式。
通常情况下,脚手架的破坏表现为前一种形式,其承载力由平面外大波整体失稳时的承载力值确定。
如果脚手架的步距过大(超过二米),立杆段的局部稳定承载力可能低于架体整体失稳时的承载力。
这种情况通常由在构造上减小步距的方法来避免。
影响脚手架结构承载力的主要因素:跨距和排距、连墙件的布置方式和间距,立杆的截面面积和步距。
2、 双排脚手架的设计计算公式立杆稳定性计算是脚手架计算的主要内容。
由于扣件的偏心距很小,脚手架有一定高度,其底部立杆接近轴心受力构件,计算时视为轴心受压构件。
以不组合风荷载为例,规范中脚手架立杆稳定性的计算公式为:fA N ≤∙ϕ;式中:N —脚手架立杆的轴力设计值;A —脚手架立杆的横截面面积,f细比λ0m ϕ,。
《建筑施工扣件式钢管脚手架安全技术规范》(JGJ130-2011)一、规范修订的背景《建筑施工扣件式钢管脚手架安全技术规范》(JGJ130-2001)的编写工作于1986年开始,经历了调研、统计、实验研究、结构分析、总结和讨论后,于1993年定稿上报,2001年修改后批准实施。
规范使用期内国家的建设规模、建筑工地的安全管理和脚手架使用等方面都发生了很大变化,规范内容应适应变化。
和本规范配套的相关规范在内容作了修订,使本规范在内容上应作出修改,和相关规范协调。
施工现场高大支架和模板工程数量增多,事故频发。
在技术上亟待给予指导和规范。
2005年开始对《建筑施工扣件式钢管脚手架安全技术规范》(JGJ130-2001)规范的修订工作。
二、本次规范修订的主要内容1、修订了钢管规格。
取消φ51×3.0钢管;为符合《焊接钢管尺寸及单位长度重量》(GB/T 21835-2008)的规定,将原标准中φ48×3.5的脚手架用钢管改为φ48.3×3.6。
2、对钢管壁厚的下差更严格。
将原规定壁厚下差限值为0.5mm 改为0.36mm。
当所用钢管的壁厚不符合规范规定时,可以按钢管的实际尺寸进行设计计算。
3、双管立杆脚手架的经济性不好,在施工现场已经很少使用,本次修订中予以取消。
4、脚手架柔性连墙件的做法粗糙,可靠性差,不符合安全要求,本次修订中予以取消。
5、与建筑结构荷载规范的内容统一。
将作用于脚手架上的水平风荷载标准值的计算公式形式由:w k=0.7μz·μs·w0(w0取n=50)修改为:w k=μz·μs·w0(w0取n=10)。
6、将荷载效应组合表中的可变荷载组合系数由0.85提高为0.9。
7、将连墙件约束脚手架平面外变形所产生的轴向力由单排架取3kN改为2kN,双排架取5kN改为3kN ;表4.3.1荷载效应组合8、根据施工现场脚手架应采用密目式安全立网全封闭的安全管理规定,此次修订内容中弱化了开敞式脚手架,对常用脚手架的允许搭设高度做了调整。
94、建筑施工扣件式钢管脚手架安全技术规范JGJ130-2011一、规范修订的背景《建筑施工扣件式钢管脚手架安全技术规范》(JGJ130-2001)的编写工作于1986年开始,经历了调研、统计、实验研究、结构分析、总结和讨论后,于1993年定稿上报,2001年修改后批准实施。
规范使用期内国家的建设规模、建筑工地的安全管理和脚手架使用等方面都发生了很大变化,规范内容应适应变化。
和本规范配套的相关规范在内容作了修订,使本规范在内容上应作出修改,和相关规范协调。
施工现场高大支架和模板工程数量增多,事故频发。
在技术上亟待给予指导和规范。
2005年开始对《建筑施工扣件式钢管脚手架安全技术规范》(JGJ130-2001)规范的修订工作。
二、本次规范修订的主要内容1、修订了钢管规格。
取消φ51×3.0钢管;为符合《焊接钢管尺寸及单位长度重量》(GB/T 21835-2008)的规定,将原标准中φ48×3.5的脚手架用钢管改为φ48.3×3.6。
2、对钢管壁厚的下差更严格。
将原规定壁厚下差限值为0.5mm改为0.36mm。
当所用钢管的壁厚不符合规范规定时,可以按钢管的实际尺寸进行设计计算。
3、双管立杆脚手架的经济性不好,在施工现场已经很少使用,本次修订中予以取消。
4、脚手架柔性连墙件的做法粗糙,可靠性差,不符合安全要求,本次修订中予以取消。
5、与建筑结构荷载规范的内容统一。
将作用于脚手架上的水平风荷载标准值的计算公式形式由:w k=0.7μz·μs·w0(w0取n=50)修改为:w k=μz·μs·w0(w0取n=10)。
6、将荷载效应组合表中的可变荷载组合系数由0.85提高为0.9。
7、将连墙件约束脚手架平面外变形所产生的轴向力由单排架取3kN改为2kN,双排架取5kN改为3kN ;表4.3.1 荷载效应组合8、根据施工现场脚手架应采用密目式安全立网全封闭的安全管理规定,此次修订内容中弱化了开敞式脚手架,对常用脚手架的允许搭设高度做了调整。
建筑施工扣件式钢管脚手架安全技术规范JGJ 130-2011中华人民共和国建设部公告902号2011-01-28批准 2011-12-01实施1 总则1.0.1 为在扣件式钢管脚手架设计与施工中贯彻执行国家安全生产的方针政策,确保施工人员安全,做到技术先进、经济合理、安全适用,制定本规范。
1.0.2 本规范适用于房屋建筑工程和市政工程等施工用落地式单、双排扣件式钢管脚手架、满堂扣件式钢管脚手架、型钢悬挑扣件式钢管脚手架、满堂扣件式钢管支撑架的设计、施工及验收。
1.0.3 扣件式钢管脚手架施工前,应按本规范的规定对其结构构件与立杆地基承载力进行设计计算,并应编制专项施工方案。
1.0.4 扣件式钢管脚手架的设计、施工与验收,除应符合本规范的规定外,尚应符合国家现行有关强制性标准的规定。
2 术语、符号2.1 术语2.1.1 扣件式脚手架 steel tubular scaffold with couplers为建筑施工而搭设的、承受荷载的由扣件和钢管等构成的脚手架与支撑架,包含本规范各类脚手架与支撑架,统称脚手架。
2.1.2 支撑架 formwork support为钢结构安装或浇筑混凝土构件等搭设的承力支架。
2.1.3 单排扣件式钢管脚手架single pole steel tubular scaffold with couplers只有一排立杆,横向水平杆的一端搁置固定在墙体上的脚手架,简称单排架。
2.1.4 双排脚手架 double pole steel tubular scaffold with couplers 由内外两排立杆和水平杆等构成的脚手架,简称双排架。
2.1.5 满堂扣件式钢管脚手架fastener steel tube full hall scaffold 在纵、横方向,由不少于三排立杆并与水平杆、水平剪刀撑、竖向剪刀撑、扣件等构成的脚手架。
该架体顶部施工荷载通过水平杆传递给立杆,立杆呈偏心受压状态,简称满堂脚手架。
扣件式钢管脚手架构造要求一本要求依据规范<<建筑施工扣件式钢管脚手架安全技术规范>>(JGJ 130-2011)。
6 构造要求6.1 常用单、双排脚手架设计尺寸6.1.1 常用密目式安全网全封闭单、双排脚手架结构的设计尺寸,可按表6.1.1-1、表6.1.1-2采用。
表6.1.1-1常用密目式安全立网全封闭式双排脚手架的设计尺寸(m)注:1、表中所示2+2+2×0.35(kN/m2),包括下列荷载:2+2(kN/m2)为二层装修作业层施工荷载标准值;2×0.35(kN/m2)为二层作业层脚手板自重荷载标准值。
2、作业层横向水平杆间距,应按不大于l a/2设置。
3、地面粗糙度为B类,基本风压Wo =0.4kN/m2。
表6.1.1-2常用密目式安全立网全封闭式单排脚手架的设计尺寸(m)注:同表6.1.1-1。
6.1.2 单排脚手架搭设高度不应超过24m;双排脚手架搭设高度不宜超过50m,高度超过50m的双排脚手架,应采用分段搭设等措施。
6.2 脚手架纵向水平杆、横向水平杆、脚手板6.2.1纵向水平杆的构造应符合下列规定:1 纵向水平杆应设置在立杆内侧,单根杆长度不应小于3跨;2 纵向水平杆接长应采用对接扣件连接或搭接,并应符合下列规定:1)两根相邻纵向水平杆的接头不应设置在同步或同跨内;不同步或不同跨两个相邻接头在水平方向错开的距离不应小于500mm;各接头中心至最近主节点的距离不应大于纵距的1/3(图6.2.1-1)。
(a)接头不在同步内(立面)(b)接头不在同跨内(平面)图6.2.1-1 纵向水平杆对接接头布置1--立杆;2--纵向水平杆;3--横向水平杆29848 7498 璘28339 6EB3 溳38609 96D1 雑N27531 6B8B 残27084 69CC 槌23066 5A1A 娚2)搭接长度不应小于1m,应等间距设置3个旋转扣件固定;端部扣件盖板边缘至搭接纵向水平杆杆端的距离不应小于100mm。
建筑施工扣件式钢管脚手架安全技术规范(JGJ-130-2011建筑施工扣件式钢管脚手架安全技术规范JGJ 130-2011中华人民共和国建设部公告902号2011-01-28批准 2011-12-01实施1 总则1.0.1 为在扣件式钢管脚手架设计与施工中贯彻执行国家安全生产的方针政策,确保施工人员安全,做到技术先进、经济合理、安全适用,制定本规范。
1.0.2 本规范适用于房屋建筑工程和市政工程等施工用落地式单、双排扣件式钢管脚手架、满堂扣件式钢管脚手架、型钢悬挑扣件式钢管脚手架、满堂扣件式钢管支撑架的设计、施工及验收。
1.0.3 扣件式钢管脚手架施工前,应按本规范的规定对其结构构件与立杆地基承载力进行设计计算,并应编制专项施工方案。
1.0.4 扣件式钢管脚手架的设计、施工与验收,除应符合本规范的规定外,尚应符合国家现行有关强制性标准的规定。
2 术语、符号2.1 术语2.1.1 扣件式脚手架 steel tubular scaffold with couplers为建筑施工而搭设的、承受荷载的由扣件和钢管等构成的脚手架与支撑架,包含本规范各类脚手架与支撑架,统称脚手架。
2.1.2 支撑架 formwork support为钢结构安装或浇筑混凝土构件等搭设的承力支架。
2.1.3 单排扣件式钢管脚手架single pole steel tubular scaffold with couplers只有一排立杆,横向水平杆的一端搁置固定在墙体上的脚手架,简称单排架。
2.1.4 双排脚手架 double pole steel tubular scaffold with couplers 由内外两排立杆和水平杆等构成的脚手架,简称双排架。
2.1.5 满堂扣件式钢管脚手架fastener steel tube full hall scaffold 在纵、横方向,由不少于三排立杆并与水平杆、水平剪刀撑、竖向剪刀撑、扣件等构成的脚手架。
130-2011(脚手架新规范)UDC中华人民共和国行业标准 J G JP JGJ 130—2011备案号J84—2011建筑施工扣件式钢管脚手架安全技术规范Technical code for safety of steel tubular scaffold with couplersin construction2011—01—28发 布 2011—12—01实 施中华人民共和国住房和城乡建设部 发 布中华人民共和国行业标准建筑施工扣件式钢管脚手架安全技术规范Technical code for safety of steel tubular scaffold with couplersin constructionJGJ130—2011批准部门:中华人民共和国住房和城乡建设部施行日期:2011年12 月 1 日中国建筑工业出版社2011 北京中华人民共和国住房和城乡建设部公告第902号关于发布行业标准《建筑施工扣件式钢管脚手架安全技术规范》的公告现批准《建筑施工扣件式钢管脚手架安全技术规范》为行业标准,编号为JGJ 130—2011,自2011年12月1日起实施。
其中,第3.4.3、6.2.3、6.3.3、6.3.5、6.4.4、6.6.3、6.6.5、7.4.2、7.4.5、8.1.4、9.0.1、9.0.4、9.0.5、9.0.7、9.0.13、9.0.14条为强制性条文,必须严格执行。
原行业标准《建筑施工扣件式钢管脚手架安全技术规范》JGJ 130—2001同时废止。
本规范由我部标准定额研究所组织中国建筑工业出版社出版发行。
中华人民共和国住房和城乡建房建设部2011年1月28日前言根据原建设部《关于印发<二00四年度工程建设城建、建工行业标准制订、修订计划>的通知》(建标[2004]66号)的要求,规范编制组经广泛调查研究,认真总结了我国扣件式钢管脚手架应用的经验,参考有关国际标准和国外先进标准,并在广泛征求意见的基础上,修订了本规范。