河北省衡水中学高中化学 2.2.5 离子反应(趣味记忆+知识梳理+小试身手)试题 新人教版必修1
- 格式:doc
- 大小:49.00 KB
- 文档页数:4
离子反应【上期答案】【珍惜水资源】——纯净水与矿泉水的区别纯净水,顾名思义,就是纯净的水,几乎不含杂质。
衡量纯净水的一个重要标准就是电导率(即水的导电能力)。
水中含有的杂质离子越多,其电导率越大(水自身电离的H+和OH-也可以使水导电)。
我们常说的蒸馏水就是采用蒸馏法加工制成的纯净水。
饮用纯净水是指:以符合生活饮用水卫生标准的水为原水,采用蒸馏法、去离子法、离子交换法、反渗透及其他适当加工方法,去除水中的矿物质、有机成分、有害杂质及微生物等加工制得的,没有任何添加物(臭氧除外)的可以直接饮用的水。
矿泉水,就是含有矿物质的水,其中会含有人体必须的稀有元素。
一般说来矿泉水往往从温度、盐类成份、矿化度、水质化学成份或自由逸出气体的特征等方面区别于一般淡水。
我国国家标准中规定饮用天然矿泉水是:从地下深处自然涌出的或经人工开采的、未受污染的地下水;含有一定量的矿物盐、微量元素或二氧化碳气体;在通常情况下,其化学成分、流量、水温等动态在天然波动范围内相对稳定。
矿泉水中的微量元素能参与人体内激素、核酸的代谢,应该说是人体所需要的保健成分,但对其进行生理化学研究后的结果表明:有许多矿泉水不符合卫生要求,即使卫生合格的矿泉水,因人的身体条件不同,所需微量元素种类和数量也不同,所以矿泉水的微量元素和离子也并非对人人都有益。
据报导:人体内微量元素的生理浓度和中毒剂量很接近,微量元素过量比摄入不足对人体更有害,因此,生理保健专家特别指出:微量元素不可乱补。
矿泉水虽然含有一定量的微量元素,如人体所需的微量元素已经满足,再补进去,多了就会在血流、细胞内沉积,导致微量元素代谢失调,增加肾脏负担易产生肾结石、尿道结石及胆结石等。
所以说,饮用何种类型的矿泉水应在医生指导下选择,但矿泉水不应作为长期饮用的最佳水。
纯净水在去除水中有害杂质的同时,也几乎去除了所有对人体有益的微量元素和矿物质。
它不仅不能对人体补充有益的微量元素和矿物质,而且因其具有极强的溶解各种微量元素、化合物、营养物质的能力,饮用后将溶解体内的微量元素,并排出体外,使体内物质失去平衡,若不及时加以补充可能致病。
高中化学离子反应知识点归纳高中化学中,离子反应是一个非常重要的知识点。
在离子反应中,化学反应中的离子通过离子交换来产生新的物质。
这种反应是通过离子间的电荷相互作用而产生的。
当我们了解离子反应的知识点时,我们能够更好的理解化学反应的本质,以及如何正确预测或描述化学反应的结果。
本文将对高中化学中常见的离子反应进行详细的归纳和总结。
1. 离子的化学式在进行离子反应之前,我们首先需要了解离子的化学式。
化学式是指一种物质中所包含的原子和离子的种类和数量的表示方法。
在离子化合物的化学式中,阴离子和阳离子通常会分别写在化学式的左和右。
例如,在NaCl中,Na是阳离子,Cl是阴离子。
它们的化学式为Na+ + Cl-。
这意味着在离子反应中,Na+离子和Cl-离子之间会进行离子交换。
2. 离子生成离子生成是指将复合离子分解为离子的过程。
例如,Na2CO3是一种复合离子,在水中可以将其分解为Na+、CO32-离子。
Na2CO3 -> 2Na+ + CO32-这种反应也可以发生逆反应。
例如,当Na+和CO32-离子在一起时,它们会结合成Na2CO3。
3. 双替换反应双替换反应是指在两种离子互相交换后形成两种新的离子和新的化合物的反应。
例如:AgNO3 + NaCl -> AgCl↓ + NaNO3在此反应中,Ag+和Cl-离子交换,从而形成了AgCl固体和NaNO3。
4. 氧化还原反应氧化还原反应涉及原子的氧化和还原状态的变化。
在氧化还原反应中,氧化剂接受电子以氧化反应物,而还原剂提供电子以还原反应物。
例如,当铁与氧气反应时,铁被氧化为Fe2O3晶体。
4Fe + 3O2 -> 2Fe2O3在这种情况下,氧气是氧化剂,它接受来自铁的电子。
相反,铁是还原剂,它提供电子。
5. 酸碱反应酸碱反应是指在酸与碱发生反应时,产生盐和水的化学反应。
在这种反应中,酸和碱的H+和OH-离子互相交换。
例如:HCL + NaOH -> H2O + NaCl这是一种酸碱反应。
高中化学离子反应知识点详解在高中化学的学习中,离子反应是一个非常重要的知识点。
它不仅在理论上帮助我们深入理解化学反应的本质,还在实际应用中有着广泛的用途,比如在工业生产、环境保护和化学分析等方面。
接下来,就让我们一起详细了解一下离子反应的相关知识。
一、离子反应的定义离子反应是指有离子参加或生成的化学反应。
简单来说,就是在溶液中,离子之间发生的相互作用,导致原有离子的组合发生变化,形成新的物质。
二、离子反应发生的条件离子反应的发生需要满足一定的条件,主要包括以下几个方面:1、生成沉淀当溶液中的离子结合形成难溶物质时,离子反应就会发生。
例如,氯化钡溶液和硫酸钠溶液混合,钡离子(Ba²⁺)和硫酸根离子(SO₄²⁻)结合生成硫酸钡沉淀(BaSO₄),其反应方程式为:Ba²⁺+ SO₄²⁻= BaSO₄↓2、生成气体如果离子结合能产生气体,离子反应也会进行。
比如,碳酸钠溶液和盐酸混合,碳酸根离子(CO₃²⁻)与氢离子(H⁺)反应生成二氧化碳气体(CO₂)和水,化学方程式为:CO₃²⁻+ 2H⁺= CO₂↑ +H₂O3、生成弱电解质当离子结合形成弱电解质,如弱酸、弱碱或水时,离子反应能够发生。
例如,氢氧化钠溶液和醋酸溶液混合,氢氧根离子(OH⁻)与醋酸根离子(CH₃COOH)反应生成醋酸钠(CH₃COONa)和水,离子方程式为:OH⁻+ CH₃COOH = CH₃COO⁻+ H₂O4、发生氧化还原反应具有氧化性和还原性的离子之间发生电子转移,从而导致离子反应的发生。
比如,铁与硫酸铜溶液反应,铁原子(Fe)失去电子变成亚铁离子(Fe²⁺),铜离子(Cu²⁺)得到电子变成铜原子(Cu),反应方程式为:Fe + Cu²⁺= Fe²⁺+ Cu三、离子方程式离子方程式是用实际参加反应的离子符号来表示离子反应的式子。
它能够更清晰地反映出化学反应的本质。
离子反应【学习目标】1.了解电解质的概念||,了解酸、碱、盐在水溶液中的电离||。
2.了解离子反应的概念||,了解离子反应发生的条件||,并会判断离子在溶液中能否大量共存||。
3.能运用书写规则书写常见反应的离子方程式;或结合具体反应对所给离子方程式进行正误判断||。
【要点梳理】要点一、电解质与非电解质(1)电解质、非电解质均应是化合物||。
金属属于单质||,故既不是电解质||,也不是非电解质||。
(2)电解质导电必须有外界条件:水溶液或熔融状态||。
(3)电解质应是一定条件下本身电离而导电的化合物;CO2、SO2、SO3、NH3溶于水后也导电||,却是与水反应生成新物质后电离而导电的||,不是本身电离导电的||,故属于非电解质||。
(4)能导电的物质并不一定是电解质||,如铜、铝、石墨能导电||,但因其为单质||,故不属于电解质(也不属于非电解质);食盐水能导电||,但其为混合物||,不属于电解质||。
溶于水不能导电的物质可能是电解质||,如BaSO4难溶于水||,但其溶于水的部分是完全电离的||,属于电解质||。
要点二、强电解质与弱电解质1不同点电离程度完全电离部分电离电离过程不可逆过程可逆过程||,存在电离平衡表示方法电离方程式用“==”电离方程式用“”溶液中溶质微粒只有水合离子水合离子||,弱电解质分子实例强酸:HCl、HNO3、H2SO4 HBr、HI、HClO4等强碱:KOH、NaOH、Ba(OH)2 Ca(OH)2绝大多数盐:BaSO4、AgCl、CaCO3弱酸:HF、HClO、H2S、H2SO3、H3PO4、H2CO3、H2SiO3、CH3COOH等||。
弱碱:NH3·H2O、Fe(OH)3等不溶性碱水:H2O要点诠释:电解质的强弱是以电离的程度来区分的||,与物质的溶解度、溶液的导电能力没有必然联系||。
①BaSO4、CaCO3等虽然在水中溶解度很小||,溶液的导电性很差||,但是由于都是离子化合物||,溶于水的部分是全部电离的||,是强电解质||。
离子反应【上期答案】【你了解吗?】——总统的内幕新闻1929年,腰缠万贯的胡佛终于登上了美国第三十一届总统的宝座。
名声大噪,其发迹的秘密也就成为善点迷津的内幕新闻披露出来。
胡佛先前家境贫寒,学生时代仅以打零工才勉强维持学业。
尔后,则又职微薪薄,寄人篱下。
穷途末路之际则风尘仆仆来到中国,以期转机。
腐败、落后的旧中国任忍列强宰割,多少洋人在此大发其财!无疑,胡佛也不失所望,很快的了发财的良机。
当时,开采金矿的水平低,滤过矿金后就丢弃了。
在胡佛凭借他掌握的化学知识,断定这些“废物”中仍有尚多的黄金,于是便搞起他的“废物利用”来了。
他雇人用氰化钠的稀溶液处理矿砂。
于是氰化钠与之发生化学反应,使 Au呈络合物而溶解,接着,他又让人用锌粒与滤液作用,置换反应的结果,纯净的Au也就被提取出来了。
显然,这种炼金方法在当时是较为先进的。
因而,成色尚好的黄金便源源不断地流进了胡佛的腰包,不久成了百万巨富。
总统发迹内幕昭然若揭。
不乏慕之者,赞其超群绝伦,生财有方,更是平步青云有道。
然而,更有真诚的人们,深知胡佛是靠用黄金垒起的台阶登上总统宝座的。
【指点迷津】[例1]下列各组离子,能在溶液中大量共存的是A.Na+、Mg2+、Cl-、OH-B.H+、Ca2+、CO-23、NO-3C.Cu2+、K+、SO-24、NO-3D.Na+、HCO-3、OH-、Ca2+解析:溶液中大量共存的离子必须相互不起反应。
A中Mg2+和OH-能起反应生成Mg(OH)2↓; B中H+和CO-23、Ca2+和CO-23都能起反应;C中可以; D中HCO-3和OH-能起反应、Ca2+和OH-不能大量共存。
答案:C【点评】离子能否大量共存是考查离子反应的常见题型。
主要考查角度有:一看能否反应产生难溶物,如本题中Mg(OH)2、CaCO3、Ca(OH)2等;二看能否反应产生挥发性物质,如CO-23、HCO-3与H+反应;三看能否生成不易电离物质,如弱酸根与H+反应, H+与OH-反应生成水。
(完整)离子反应知识点总结(word版可编辑修改)编辑整理:尊敬的读者朋友们:这里是精品文档编辑中心,本文档内容是由我和我的同事精心编辑整理后发布的,发布之前我们对文中内容进行仔细校对,但是难免会有疏漏的地方,但是任然希望((完整)离子反应知识点总结(word版可编辑修改))的内容能够给您的工作和学习带来便利。
同时也真诚的希望收到您的建议和反馈,这将是我们进步的源泉,前进的动力。
本文可编辑可修改,如果觉得对您有帮助请收藏以便随时查阅,最后祝您生活愉快业绩进步,以下为(完整)离子反应知识点总结(word版可编辑修改)的全部内容。
离子反应知识点归纳一、电解质与非电解质1。
电解质:在水溶液里或熔融状态下能够导电的化合物.所含类型:①酸:HCl、H2SO4、HNO3、H3PO4、H2CO3、CH3COOH②碱:NaOH、KOH、Ba(OH)2、NH3·H2O、Fe(OH)3、③盐:NaCl、CaCO3、NaHSO4、KNO3④活泼金属氧化物:Na2O、CaO、MgO⑤水2.非电解质:在水溶液里或熔融状态下都不导电的化合物。
所含类型:①非金属氧化物:SO2、SO3、CO2、CO、P2O5②非酸性气态氢化物:NH3③部分有机物:蔗糖、酒精、CH4*补充知识点:①电解质与非电解质均属于化合物。
例如:HCl是电解质,其水溶液盐酸不是电解质.②化合物具备下列条件之一变为电解质:a.在水溶液中能导电。
b。
在熔融状态下能导电。
例:共价化合物HCl在液态时不导电,在水溶液中能导电。
③CO2等非电解质氧化物溶于水后所得溶液能导电,原因是在溶液中真正起到导电作用的是它们与水反应的生成物H2SO3、H2SO4,而不是它们自己本身.所以CO2属非电解质。
④能导电的物质不一定是电解质,如石墨、铜等;电解质不一定都能导电,如NaCl晶体。
⑤活泼金属氧化物(NaO、MgO)在熔融状态下能电离,能导电,故属于电解质.⑥BaSO4、CaCO3等盐难溶于水,但它们在熔融状态下能电离,能导电,故属于电解质.二、强电解质和弱电解质强电解质弱电解质比较在水溶液中完全电离在水溶液中部分电离可溶于水也可不溶于水与常见物质类别的关系通常为①强酸:、H2SO4、HNO3、HBr、HI、HClO4等②强碱:NaOH、KOH、Ba(OH)2等③绝大多数盐:NaCl、CaCO3、CH3COONa等通常为①弱酸:CH3COOH、HF、HClO、H2S、H2CO3、H2SiO3、等。
高一离子反应化学知识点
电解质(酸、碱、盐、水) 在水溶液里或熔融状态下本身能够导电的化合物
非电解质(包括CO2、SO2) 在水溶液里或熔融状态下不能够导电的化合物
碳酸的电离方程式 H2CO3 H++HCO3- (弱电解质用
NaHCO3的电离方程式 NaHCO3=Na++HCO3- (强电解质用 =
离子反应式用实际参加反应的离子所表示的式子
离子反应化学知识点离子反应式写法一写、二改、三删、四查
单质、氧化物、气体、难溶、难电离的物质要保留分子式
离子共存有颜色的离子 MnO4-紫红、Fe3+棕黄、Fe2+浅绿、Cu2+蓝色
与H+不共存(弱酸根) OH-、CO32-、SO32-、SiO32-、AlO2-、S2-、F- 等
与OH-不共存(弱碱金属阳离子) H+、Fe3+、Fe2+、Fe3+、Cu2+、Al3+、Mg2+、NH4+ 等
与H+和OH-都不共存 HCO3-、HSO3-、HS-、等
常见生成沉淀 Ba2+、Ca2+与SO42-、CO32- Ag+与Cl-
胶体胶体的性质(介稳定) 丁达尔现象、布朗运动、电泳、聚沉
判断胶体最简单的方法丁达尔现象
胶体提纯渗析(胶体微粒不能透过半透膜)
Fe(OH)3胶体制备的方法取烧杯盛20mL蒸馏水,加热至沸腾,然后逐滴加入饱和FeCl3溶液1mL~2mL。
继续煮沸至溶液呈红褐色。
观察所得红褐色液体Fe(OH)3胶体。
Fe(OH)3胶体制备方程式 FeCl3+3H2O =Fe(OH)3(胶体)
+3HCl
胶体凝聚的条件加热、加电解质、加相反电性的胶体。
离子反应【环境与人系列一】“天人合一”是中国的传统文化,它揭示了人和环境的关系,即人和环境相互作用的关系,人不是自然的主宰,而应该与自然和睦、公平地相处。
人选择不同的生产方式和生活方式会对环境造成不同的影响;反过来,环境对人类的生产、生活、人的健康以及人类的发展和生存也起着关键性的作用。
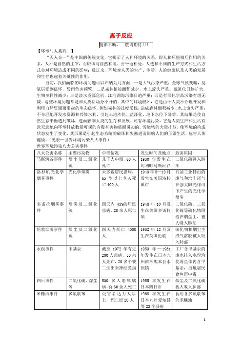
当前,我们面临的环境问题可以归纳为几方面:一是大气污染严重,全球气候变暖,臭氧层受到破坏,酸雨危害频繁;二是森林植被面积减少,水土流失严重。
荒漠化日趋扩大,生物多样性减少;三是淡水资源危机,江河湖海污染日趋严重;四是有毒化学品污染有增无减。
这些环境问题都是和人类活动分不开的。
其中的环境破坏,它是由于人类不合理开发和利用自然资源而引起的生态破坏。
例如森林的过度采伐,造成森林面积减少、水土流失严重;不合理地开发水资源和兴修水利,引起土地沙化、盐泽化、地下水位下降等。
其结果是使自然生态平衡遭到破坏,进而影响人类的生存和发展。
还有环境污染,它是人类生产和生活有意无意地向环境排放数量可观的有毒有害物质而引起的。
污染物的大量排放,使环境的构成状态发生了变化,其后果是引起生态系统的破坏和失衡进而影响人们的正常生活,危害人体健康。
(见表—世界环境污染八大事件)世界环境污染八大公害事件【试试身手】1.在下列状态下,能导电的电解质是()A. 氨水B. 液态氯化氢C. 液态水银D. 熔融氯化钠2.下列电离方程式错误的是()A.NaHCO3=Na++H++CO32- B.NaHSO4=Na++H++SO42-C.H2SO4=2H++SO42- D.KClO3=K++Cl-+3O2-3.下列说法正确的是()A.盐酸与烧碱都是电解质B.NaCl溶液能导电是因为溶液中有自由移动的Na+和Cl-C.H2SO4在电流作用下在水中电离出H+和SO42-D.检验CO32-或HCO3-离子的方法是取少许样品加盐酸,将产生的气体通入澄清石灰水4.加入氢氧化钠溶液后,溶液中那种离子数目明显减少:()A 、CO32- B、Mg2+ C、 SO42- D 、HCO3-5. 下列说法正确的是:()A、某化合物在水溶液中不导电,就属非电解质;B、离子反应就是指复分解反应C、检验CO32-要用到盐酸和澄清石灰水;D、在某溶液中加入BaCl2溶液和稀硝酸后,有白色沉淀生成就一定有SO42-。
离子反应专题复习总结(全)概念:离子反应是指在溶液中(或熔融状态下)有离子参加或生成的反应。
1.离子反应的类型及其发生的条件(1)复分解反应:这类离子反应又叫离子互换反应,其反应条件是:产生深沉、产生气体或产生难电离的物质如:BaSO4+H2SO4═BaSO4↓+2H2ONa2CO3+2HCl═2NaCl+CO2↑+2H2ONH4Cl+NaOH═NH3·H2O+NaCl这些反应的共同特点是:反应后溶液中自由移动的离子数目减少,因此离子互换反应一般是朝着溶液离子浓度减少的方向进行。
但有少数例外,如:CaCO3+CO2+H2O═Ca(HCO3)21.离子反应的类型及其发生的条件(1)复分解反应:这类离子反应又叫离子互换反应,其反应条件是:产生深沉、产生气体或产生难电离的物质如:BaSO4+H2SO4═BaSO4↓+2H2ONa2CO3+2HCl═2NaCl+CO2↑+2H2ONH4Cl+NaOH═NH3·H2O+NaCl这些反应的共同特点是:反应后溶液中自由移动的离子数目减少,因此离子互换反应一般是朝着溶液离子浓度减少的方向进行。
但有少数例外,如:CaCO3+CO2+H2O═Ca(HCO3)2(1)复分解反应:这类离子反应又叫离子互换反应,其反应条件是:产生深沉、产生气体或产生难电离的物质如:BaSO4+H2SO4═BaSO4↓+2H2ONa2CO3+2HCl═2NaCl+CO2↑+2H2ONH4Cl+NaOH═NH3·H2O+NaCl这些反应的共同特点是:反应后溶液中自由移动的离子数目减少,因此离子互换反应一般是朝着溶液离子浓度减少的方向进行。
但有少数例外,如:CaCO3+CO2+H2O═Ca(HCO3)2BaSO4+H2SO4═BaSO4↓+2H2ONa2CO3+2HCl═2NaCl+CO2↑+2H2ONH4Cl+NaOH═NH3·H2O+NaCl这些反应的共同特点是:反应后溶液中自由移动的离子数目减少,因此离子互换反应一般是朝着溶液离子浓度减少的方向进行。
高一化学必修二《离子反应》教案与知识点心无旁骛,全力以赴,争分夺秒,顽强拼搏脚踏实地,不骄不躁,长风破浪,直济沧海,我们,注定成功!下面就是给大家带来的高一化学必修二《离子反应》教案与知识点,希望能帮助到大家!教学准备教学目标一、知识与技能1、理解离子反应的概念,2、掌握离子方程式的书写步骤,复分解型离子反应发生的条件二、过程与方法通过自学课文及练习,掌握离子方程式的书写方法。
三、情感态度与价值观*投入,体验透过现象,发现本质的科学研究过程。
教学重难点【教学重点】离子方程式的书写,离子反应发生的条件。
【教学难点】离子方程式的书写。
教学过程1、离子反应--有离子参加的反应设问:1.BaCl2溶液能与CuSO4溶液反应而NaCl溶液却不能,试分析原因。
2.在实验“2”的滤液中存在大量的Cl-和Cu2+,能否用实验证明?请简单设计。
BaCl2溶液与CuSO4溶液混合反应本质:Ba2++SO2-4==BaSO4↓CuCl2溶液与AgNO3溶液混合反应本质:Ag++Cl-==AgCl↓AgNO3与NaCl反应动画。
请点击画面2、离子反应方程式:--上述用实际参加反应的离子符号表示离子反应的式子叫做离子方程式3、离子方程式的书写①“写”,写化学方程式②“拆”,把易溶于水且易电离的物质写成离子形式,其他物质写化学式。
如单质、沉淀、气体、难电离物质、氧化物等。
③“删”,删去两边没反应的离子,④“查”,检查方程式两边各元素、原子个数和电荷数是否守恒。
离子方程式书写步骤请点击观看应该改写成离子形式的物质:易溶于水、易电离的物质:a、强酸:HCl、H2SO4、HNO3等;b、强碱:KOH、NaOH、Ba(OH)2.Ca(OH)2是微溶物,一般在反应物中存在于溶液中,写成离子形式,而为生成物时一般是沉淀,写沉化学式。
c、可溶性盐:请学生课后复习溶解性表。
仍用化学式表示的物质:a、难溶的物质:Cu(OH)2、BaSO4、AgCl等b、难电离的物质:弱酸、弱碱、水。
高中化学离子反应知识点归纳高中化学离子反应知识点归纳高中的化学课程上,我们会学习很多化学反应,其中离子反应是一个很重要的知识点,在考试的试题中也会经常被考察。
下面是店铺为大家整理的高中化学重要的知识点,希望对大家有用!高中化学离子反应知识点归纳篇11、离子反应:指在溶液中(或熔化状态下)有离子参加或离子生成的反应。
2、离子方程式:用实际参加反应的离子符号表示化学反应的式子。
3、离子方程式的书写。
(1)书写规则:①单质、氧化物、不溶物、难电离的物质(弱酸、弱碱及水等)不能拆开来写。
如Cl2、Na2O等不可以拆开写成Cl、Na+、O2—;BaSO4不可以拆开写成Ba2+、SO42—形式。
②易溶于水,易电离的物质的离子符号的改写同电离方程式中的离子形式。
③微溶物,若出现在反应物中一般改写成离子符号(悬浊液除外);若出现在生成物中一般不改写。
④固体与固体物质反应不写离子方程式。
⑤浓H2SO4、浓H3PO4一般不拆开写成离子形式;HCl、HNO3无论浓稀,均应改写成离子符号。
如Cu片与浓H2SO4反应的离子方程式为:(2)书写步骤(以CuSO4溶液与BaCl2 溶液反应为)①写出反应的化学方程式:②把易溶于水、易电离的物质拆开写成离子形式,难溶的`物质或难电离的物质以及气体等仍用化学式来表示。
上述化学方程式可改写成:Cu2++SO42+Ba2++2Cl—=Cu2++2Cl—+BaSO4例2:(2008·上海)下列离子方程式书写正确的是()A、AgNO3溶液中滴入少量的Na2S溶液 2Ag+ + S2—==Ag2SB、过量CO2通入Ca(ClO)2溶液中ClO—+CO2+H2O==HCO3—+HClOC、向Na2CO3溶液中加入过量CH3COOH溶液CO32—+2H+==CO2↑+H2OD、向Ba(OH)2溶液中加入少量NaHSO3溶液2HSO3—+Ba2++2OH—==BaSO3 +SO32—+2H2O【解析】CH3COOH为弱电解质,不可拆开写成离子形式,故C 不正确;因加入的NaHSO3溶液少量,则在反应中Ba(OH)2过量,书写离子方程式时应以少量的NaHSO3为主,其离子方程式应为:HSO3—+Ba2++OH—==BaSO3 + H2O,故D不正确。
离子反应【长生梦】帝王们不仅做着黄金梦,而且做着长生梦。
秦始皇、汉武帝、唐太宗,是中国历史上声名显赫的皇帝。
然而,就在他们创立了丰功伟绩之后,却做起了长生梦。
秦始皇在统一了六国之后,专门派人远度重洋,去寻找“仙人不死之药”。
结果呢?什么长生不老之药,都没有找到。
汉武帝呢?他听说露水是“仙露”,能够使人“长生不老”,于是,便下令在长安的建章宫里,竖立起所谓“承露盘”。
那盘是用青铜铸造的,高高地安置在20丈高的石柱上。
夜间,露水凝结在盘里,成了“仙露”。
这“仙露”被侍从送呈汉武帝,跟美玉碎屑一起服用,以求长生不老。
因为据说“服玉者寿如玉”。
其实,那青铜盘经日晒雨淋,长满铜绿,而美玉碎屑,人体无法消化、吸收,还会阻塞消化器官,使人得病呢。
命运最悲惨的,要算是唐太宗了。
使唐太宗丧命的,不是他的敌人所下的毒药,而是他自己要吃的“长生药”!原来,他希图长生。
在648年(贞观22年),他的部队打败帝那伏帝国,从俘虏中发现一个名叫那罗迩娑婆的和尚,据说会制造“长生药”。
唐太宗待他如上宾,叫他在金飙门制造“长生药”。
第二年,当唐太宗吃下了那个和尚给他配制的“长生药”后,竟然中毒而亡!那“长生药”究竟是什么东西呢?1970年,我国考古学家在唐代京都长安——现在的西安,发掘到两坛唐代窖藏的宝物。
据查证,那是唐明皇的堂兄邠王李守礼埋在地下的东西。
里面除了金银财宝之类外,还有一张“长生药”的药方。
药方上开列着珠砂、密陀僧、琥珀、珊瑚、乳石、石英等。
朱砂是什么?这种红色的矿物的化学成分是硫化汞,是一种剧毒的化合物。
那些皇帝们服用了剧毒的“长生药”,怎能不呜呼哀哉?!你知道吗,这些“长生药”也跟化学有着密切的关系哩。
在古代,化学又被称为“炼丹术”。
这“丹”,便是指“长生丹”,也就是“长生药”。
比如:8世纪阿拉伯炼金术士贾博,在炼金时制成了硫酸、硝酸、硝酸银等,还懂得用盐酸和硝酸配制成“王水”。
汉朝末年的魏伯阳,被人们称为“中国炼丹术始祖”。
高三化学离子反应知识点化学是一门研究物质的性质、组成、结构、性能及其变化规律的科学。
离子反应作为化学中的重要分支之一,是高中化学的重要内容。
本文将介绍高三化学中离子反应的知识点。
一、离子的概念和形成离子是指在相应的条件下,原子或分子失去或增加一个或多个电子而带电的粒子。
离子可以分为阴离子和阳离子,阴离子带有负电荷,阳离子带有正电荷。
离子的形成通常是由于原子或分子之间发生了化学反应或电离过程。
二、离子反应的基本规律1. 阳离子与阴离子之间的结合。
在离子反应中,阳离子和阴离子之间通过电荷吸引力结合在一起,形成稳定的化合物。
例如,氯离子(Cl-)与钠离子(Na+)结合形成氯化钠(NaCl)。
2. 离子反应的反应物和生成物。
离子反应的反应物是参与反应的离子,生成物是从反应物中重新组合而成的新离子或化合物。
例如,Na+和Cl-是离子反应的反应物,NaCl是离子反应的生成物。
3. 离子反应中的离子平衡。
在离子反应中,离子的个数必须在反应物和生成物之间保持平衡。
例如,在镁离子(Mg2+)和氯离子(Cl-)反应生成氯化镁(MgCl2)的反应中,反应物中有2个氯离子,生成物中也必须有2个氯离子。
4. 离子反应的电荷平衡。
在离子反应中,反应物和生成物中的总电荷必须相等,以保持电荷平衡。
例如,在Al3+离子与SO42-离子反应生成Al2(SO4)3化合物时,Al3+离子的3个正电荷与SO42-离子的2个负电荷相互抵消。
三、离子反应的类型1. 酸碱反应。
酸碱反应是指酸性物质与碱性物质之间发生的反应。
在这种反应中,酸中的氢离子与碱中的氢氧根离子结合形成水,并生成盐类。
例如,硫酸(H2SO4)与钠氢氧化物(NaOH)反应生成水(H2O)和硫酸钠(Na2SO4)。
2. 氧化还原反应。
氧化还原反应是指物质失去电子的过程称为氧化,获得电子的过程称为还原。
在这种反应中,氧化剂得到电子,还原剂失去电子。
常见的氧化还原反应包括金属与非金属的反应、单质与化合物的反应等。
化学离子反应高三知识点化学离子反应是高三化学学科中的重要内容之一。
了解和掌握离子反应的知识,对于理解化学反应机理、预测产物、计算化学方程式等方面具有重要意义。
本文将介绍化学离子反应的基本概念、离子反应的分类、离子反应的常见类型以及离子反应方程的书写规则。
一、化学离子反应的基本概念离子反应是指在溶液中或在固体中发生的,以离子的形式出现的化学反应。
在离子反应中,离子之间通过化学键的形式连接在一起,并且在反应过程中离子的数量不发生改变。
只有离子的位置发生改变或离子与非离子物质发生反应,才能被称为离子反应。
二、离子反应的分类根据离子反应发生的环境和反应形式,离子反应可分为以下几类:1. 溶液中的离子反应:溶液中的离子反应是指在溶液中发生的离子间的反应。
根据反应的性质又可分为:酸碱中的离子反应、氧化还原反应和沉淀反应等。
2. 气体中的离子反应:气体中的离子反应是指在气体体系中发生的离子间的反应。
典型的气体离子反应有氨气和盐酸气体发生的反应。
3. 固体中的离子反应:固体中的离子反应是指在固体体系中发生的离子间的反应。
常见的固体离子反应包括金属与非金属离子的反应。
三、离子反应的常见类型在离子反应中,常见的类型包括酸碱中的离子反应、氧化还原反应和沉淀反应等。
1. 酸碱中的离子反应:酸碱中的离子反应是指发生在酸和碱之间的反应。
酸和碱在溶液中可以自离解成离子,而酸的阳离子和碱的阴离子之间发生反应形成水和盐。
2. 氧化还原反应:氧化还原反应是指反应物中某种物质失去电子(氧化)而另一种物质获得电子(还原)的反应。
氧化还原反应是化学反应中最重要的类型之一,常见的有金属与非金属的反应,以及电化学反应等。
3. 沉淀反应:沉淀反应是指在溶液中,两种离子结合形成固体颗粒的反应。
当溶液中的两种离子结合形成的固体颗粒达到一定大小时,会从溶液中析出,形成沉淀。
四、离子反应方程的书写规则在书写离子反应方程式时,需遵循以下规则:1. 写出反应物和产物的离子式,确保电荷和质量守恒。
衡水中学高一化学预习知识点——离子反应
一、电解质
二、电解质的电离
1.概念:电解质在水溶液中或熔融状态下离解成自由移动离子的过程。
2.表示方法——电离方程式
(1)酸的电离(如H2SO4):H2SO4===2H ++SO2-4。
(2)碱的电离(如NaOH):NaOH===Na ++OH -。
(3)盐的电离(如CuSO4):CuSO4===Cu2++SO2
-4。
3.从电离的角度认识酸、碱、盐:
(1)酸:电离时生成的阳离子全部是氢离子(H +)的化合物; (2)碱:电离时生成的阴离子全部是氢氧根离子(OH -)的化合物; (3)盐:由金属阳离子或铵根离子(NH +4 )与酸根阴离子组成的化合物。
三、离子反应
1.离子反应 (1)实验探究
(2)概念:有离子参加或有离子生成的化学反应。
(3)实质:反应物的某些离子的浓度减小。
2.离子方程式
(1)概念:用实际参加反应的离子符号来表示反应的式子。
(2)书写步骤
(3)意义
①表示某一个具体的化学反应 CuSO4+Ba(OH)2===Cu(OH)2↓+BaSO4↓
表示为Cu2++SO2-4+Ba2++2OH -===Cu(OH)2↓+BaSO4↓ ②表示同一类型的离子反应
如H ++OH -===H2O 可以表示NaOH 和HCl 、NaOH 和H2SO4、KOH 和H2SO4的反应。
四、离子反应发生的条件
1.实验探究
2.复分解型离子反应发生的条件。
离子反应【上期答案】【环境与人系列二】——环境污染对人类生活及健康的影响1、空气污染对人体的危害空气里面主要含有氮气、氧气,其中氧气是人和动植物最需要的,大约占空气的21%;如果空气中的氧气含量降到16%时,正在点燃着的蜡烛就会熄灭;如果降到7%时,人和动物很快就会被憋死。
空气中还含有水蒸气、二氧化碳、硫氧化物、氮氧化物、灰尘等气体和物质。
如果空气中的硫氧化物、氮氧化物、灰尘等有害气体和灰尘含量过高,这种空气就是被污染了,空气中掺杂的这些有害气体和脏东西越多,空气被污染的也就越厉害,对人和动植物的危害也就越大。
空气污染首先是危害人们的身体健康,其次是影响动植物的生长,还会引起全球性的气候变化。
空气污染引起人体呼吸系统疾病,造成人群死亡率增加。
重庆市污染严重地区的肺癌死亡率逐年上升,超过50人/10万,比相对清洁区高4.7倍。
长沙市个别街区的肺癌死亡率高达94 .36人/10万。
2、温室效应增强、气候变暖对人体的危害近几十年来,由于人类活动影响,特别是所消耗能源急剧增加,以及森林遭到破坏,致使空气中二氧化碳的含量不断增加,使得温室效应不断增强,全世界的气候变暖。
这就会使人们的呼吸道疾病、癌症、头疼等发病率增高,并助长疟疾等热带流行性疾病的发生和蔓延。
3、酸雨对人类的生产和生活的影响酸雨被称为空中死神,它能使土壤酸化,湖酸化,从而使森林衰退和枯萎,许多水生生物无法生存。
进而影响人类的生产和生活。
而且,酸雨还对文物古迹和建筑物有侵蚀作用。
4、水污染的影响。
水环境污染的后果是严重的,不但使工农业生产备受损失,而且淡水鱼的捕获量也大幅度下降,许多名贵鱼种如长江鲥鱼和黑龙江的大马哈鱼产量急剧下降,有的甚至绝迹。
全国性污染导致的死鱼、人畜中毒事件频频发生,全国肝癌、胃癌、食道癌等消化系统癌症发病率逐年上升,我国的水环境污染已经到了非治理不可的地步。
5、噪声污染给居民的生活和健康造成很大的影响据29个环保部门统计,在群众来信来访中,反映噪声问题的占30%以上。
高三离子反应知识点总结离子反应是化学中的重要概念,也是高三化学学习的重点内容之一。
离子反应涉及到离子的生成、离子的配对和离子反应的平衡等知识点。
下面将对高三离子反应的相关知识进行总结。
一、离子的生成离子的生成是指化学反应中原子、分子之间电子的转移,从而形成带电离子的过程。
常见的离子生成有三种方式,即离子的形成、酸碱中离子生成和氧化还原反应中的离子生成。
1. 离子的形成离子的形成是指在化学反应中某些原子通过不同方式失去或获得电子,从而成为带电离子。
例如,氯原子失去电子后成为氯离子Cl-,氧原子获得电子后成为氧离子O2-。
2. 酸碱中离子生成在酸碱中,酸和碱反应时会生成离子。
酸会释放出氢离子,碱会释放出氢氧根离子。
例如,盐酸(HCl)和氢氧化钠(NaOH)反应时,产生氯离子(Cl-)和氢氧根离子(OH-)。
3. 氧化还原反应中的离子生成氧化还原反应中,物质之间发生电子的转移,从而生成离子。
氧化剂接受电子,同时还原剂失去电子。
例如,氯化铁(FeCl2)和氧化铜(CuO)发生反应时,生成亚铁离子(Fe2+)和铜离子(Cu2+)。
二、离子的配对离子的配对是指在离子反应中,离子按照一定规则进行组合。
离子的配对考察化学反应的离子方程式的编写与平衡相关的知识点。
1. 离子配对的原则离子配对的原则是按照离子的电价、价数、电量等特性进行配对。
离子配对的原则包括电价平衡、正负电量相等和花纹存放平衡。
2. 离子方程式的编写离子方程式是反应物和生成物中离子进行配对的化学方程式。
编写离子方程式需要遵循一定的规则,如写出反应物和生成物的离子式,保持电量平衡,同时还要考虑物质状态和反应条件等。
三、离子反应的平衡离子反应的平衡是指离子反应中反应物和生成物之间的离子数量保持一定比例的状态。
离子反应中的平衡包括离子反应中的平衡常数、平衡条件和平衡浓度等。
1. 离子反应中的平衡常数离子反应中的平衡常数是指在一定温度下,反应物和生成物之间的离子数量比例的平衡状态。
离子反应【上期答案】【珍惜水资源】——纯净水与矿泉水的区别纯净水,顾名思义,就是纯净的水,几乎不含杂质。
衡量纯净水的一个重要标准就是电导率(即水的导电能力)。
水中含有的杂质离子越多,其电导率越大(水自身电离的H+和OH-也可以使水导电)。
我们常说的蒸馏水就是采用蒸馏法加工制成的纯净水。
饮用纯净水是指:以符合生活饮用水卫生标准的水为原水,采用蒸馏法、去离子法、离子交换法、反渗透及其他适当加工方法,去除水中的矿物质、有机成分、有害杂质及微生物等加工制得的,没有任何添加物(臭氧除外)的可以直接饮用的水。
矿泉水,就是含有矿物质的水,其中会含有人体必须的稀有元素。
一般说来矿泉水往往从温度、盐类成份、矿化度、水质化学成份或自由逸出气体的特征等方面区别于一般淡水。
我国国家标准中规定饮用天然矿泉水是:从地下深处自然涌出的或经人工开采的、未受污染的地下水;含有一定量的矿物盐、微量元素或二氧化碳气体;在通常情况下,其化学成分、流量、水温等动态在天然波动范围内相对稳定。
矿泉水中的微量元素能参与人体内激素、核酸的代谢,应该说是人体所需要的保健成分,但对其进行生理化学研究后的结果表明:有许多矿泉水不符合卫生要求,即使卫生合格的矿泉水,因人的身体条件不同,所需微量元素种类和数量也不同,所以矿泉水的微量元素和离子也并非对人人都有益。
据报导:人体内微量元素的生理浓度和中毒剂量很接近,微量元素过量比摄入不足对人体更有害,因此,生理保健专家特别指出:微量元素不可乱补。
矿泉水虽然含有一定量的微量元素,如人体所需的微量元素已经满足,再补进去,多了就会在血流、细胞内沉积,导致微量元素代谢失调,增加肾脏负担易产生肾结石、尿道结石及胆结石等。
所以说,饮用何种类型的矿泉水应在医生指导下选择,但矿泉水不应作为长期饮用的最佳水。
纯净水在去除水中有害杂质的同时,也几乎去除了所有对人体有益的微量元素和矿物质。
它不仅不能对人体补充有益的微量元素和矿物质,而且因其具有极强的溶解各种微量元素、化合物、营养物质的能力,饮用后将溶解体内的微量元素,并排出体外,使体内物质失去平衡,若不及时加以补充可能致病。
因此,饮用水并非越纯越好。
天然矿泉水中则含有许多人体所需的微量元素和矿物质,经多级初滤、精滤及消毒灭菌后,可供饮用。
矿泉水可防治一些疾病,具有一定的有益健康的作用。
因宇航员最早饮用的是这种水,故也叫太空水。
正常人适当饮用纯净水,有助于人体的微循环,但不宜长期饮用,由于它不仅除去了水中的细菌、病毒、污染物等杂质,也除去了人体有益的微量元素和矿物质,如钙、镁几乎被除净。
因此,长期饮用会影响体内电解质酸碱平衡,影响神经、肌肉和多种酶的活动,特别是老人和儿童,如不及时补充营养及钙质,容易缺乏营养和患缺钙症。
对于并非营养过剩的人,不宜长期饮用纯净水。
矿泉水和纯净水要搭配喝。
很多消费者都有这样的疑问:矿泉水和纯净水的颜色、口感都差不多,它们到底有什么区别?哪种水对人体更有益处呢?纯净水是以江河湖水、自来水等为水源,采用蒸馏法、电渗析法、离子交换法、反渗透法等处理工艺制成的。
就是经过复杂深层的净化程序达到无菌纯净。
矿泉水是从地下深处自然涌出或经人工揭露、未受污染的地下矿水。
京华时报特供水德溢源天然桶装矿泉水含有对人体有益的多种矿物质和微量元素,如锂、锶、硒、锌、溴、钼等,生理功能强,对人体有一定的保健作用。
在通常情况下,矿泉水的化学成分、流量、水温等动态在天然波动范围内相对稳定。
矿泉水与纯净水的共同点是安全、卫生。
其最大的区别是矿物质元素的含量。
纯净水是把水中各种元素最大限度的去除,只保留水分子,在去除有害物质的同时,也去除了有益的物质;而矿泉水则是把水中的一些物质和微量元素做一定程度的保留。
那么长期饮用纯净水是否会导致微量元素缺乏呢?由于人体从饮水中所获得的重量元素只占极少量,日常生活中只要达到膳食平衡,不管您饮用何种饮用水,也不会出现微量元素缺乏。
【知识整理】三、离子共存离子之间能否大量共存,实际是判断离子之间能否发生化学反应,若不发生反应即可共存,若反应则不能共存。
(做离子共存选择题型的常用方法是排除法)【练习】(一)与H+能共存的有所有阳离子,阴离子有SO42—、NO3—、Cl—,其余的不能共存。
1、在酸性(pH=1)的溶液中能大量共存的离子组是()A、Na+、K+、S2—、Cl—B、Ca2+、Na+、Cl—、NO3—C、Na+、K+、CO32—、NO3—D、NH4+、Na+、Cl—、SO32—2、在酸性溶液中不能大量共存的离子组是()A、Zn2+、Na+、Cl—、NO3—B、Na+、Cl—、SO42—、NH4+C、Na+、K+、OH—、NO3—D、K+、Mg2+、CH3COO—、SO42—3、在酸性溶液中,能大量共存的离子是:()A、SO32-B、CO32-C、Cl-D、CH3COO-、(二)与OH—能共存的阴离子除弱酸酸根外,阳离子有Na+、K+、Ba2+,其余的不能共存。
4、下列各组离子,在强碱性溶液中可以大量共存的是()A、I—、Cl—、S2—、CO32—B、Na+、K+、NH4+、Ba2+C、Br—、Cl—、S2—、NO3—D、HCO3—、SO42—、NO3—、SO32—5、下列各组离子,在强碱性溶液中能共存的是()A、Na+、Cl-、K+、SO42-B、Na+、Ba2+、SO32-、NO3-C、NH4+、K+、Cl-、NO3-D、K+、Mg2+、ClO-、S2-6、无论在酸性溶液还是在碱性溶液中,都能大量共存的离子组是()A.Na+、Ba2+、S2-、SO42- B.Na+、Cu2+、SO42-、Cl-C.Br-、Ba2+、Cl-、K+ D.Ca2+、K+、CO32-、NO3-(三)生成难溶物不能大量共存。
如Ag+与Cl-、Ba2+与SO42-、Cu2+与S2—、 Fe3+与OH—等;7、下列各组离子不能同时大量共存的是:()A、K+、Al3+、OH —、SO42—B、Cu2+、Fe3+、Cl—、NO3—C、Ba2+、Na+、SO42—、NO3—D、Fe3+、Na+、Cl—、SO42—8、下列各组离子在溶液中可以大量共存的是:()A、 H+、SO42-、 SO32-、CO32-B、Cu2+、Cl-、CO32-、NO3-C、Mg2+ 、H+、SO42-、Cl-D、Mg2+、OH-、CO32-、H+9、滴入氢氧化钠溶液后,溶液中哪种离子数目明显减少()A .CO32- B.Mg2+ C. SO42- D.HCO3-10、无论在酸性还是碱性溶液中均能较大量共存的离子组是:()A. Ba2+、NO3-、Cl-、K+B. S2-、Cl-、Fe3+、Na+C. H+、HS-、Ba2+、OH-D. Na+、HSO3-、Mg2+、NO3-(四)此外应注意溶液是否有颜色,如为无色溶液,则不能含有的离子是:Fe2+(浅绿色)、Fe3+(黄色)、Cu2+(蓝色)、MnO4-(紫色)。
还有题中是否以pH隐含溶液的酸碱性。
11、下列无色透明溶液能够大量共存的是()A.H+、K+、SO42-、Cl- B.Na+、Fe3+、Cl-、NO3-C.Mg2+、Ba2+、OH-、NO3- D.Ca2+、Ag+、NO3-、Cl-12、在强酸溶液中能大量共存,并且溶液为无色透明的离子组是 ( )A.MnO4-、K+、Na+、SO42-B.Na+、K+、HCO3-、Cl-C.Mg2+、NH4+、Cl-、NO3-D.Ba2+、K+、S2-、SO42-13、在无色透明的酸性溶液中,能够大量共存的离子组是A、NH4+、NO3-、Al3+、Cl-B、Na+、S2-、K+、NO3-C、MnO4-、K+、SO42-、Na+D、K+、SO42-、HCO3-、Na+14、某无色透明的酸性溶液中,肯定不存在的离子组是()A.Cl-、NO3-、Ca2+、K+ B.NH4+、Cl-、Na+、Ba2+C.MnO4-、Cl-、Mg2+、Na+ D.SO42-、K+、HCO3-、NH4+四、离子推断15、甲,乙两个相邻的化工厂排放的污水中含有Ag+,Ba2+,Fe3+,Na+,Cl-,SO42-,NO3-,OH-8种离子中各不相同的4种离子若单独排放会污染环境,如将甲,乙两厂的污水按适当比例充分混合经沉淀后排放出的污水转为无色澄清的硝酸钠溶液,污染程度大大降低,又测的甲工厂污水显碱性,试判断:甲厂污水中含有的4种离子是: ,乙工厂污水中含有的4种离子是: .16、现有稀盐酸、稀硫酸、氢氧化钡、碳酸钠四瓶失去标签的溶液,分别编号为A、B、C、D。
每次取少量溶液两两混合,所观察到现象记录在下表中(“-”表示无明显现象;“↓”表示有沉淀生成;“↑”表示有气体生成)(1)据此推断这四瓶溶液中的溶质分别为A ;B ; C; D ;(2)写出上述实验过程中有关物质间反应的离子方程式:C ;【参考答案】1—5 B CD C AC A 6—10 C AC C BD A 11—14 A C A CD15.甲:OH-、Cl-、SO42-、Na+乙:Ag+、Fe3+、Ba2+、NO3-16. H2SO4;Na2CO3;Ba(OH)2;HClCO32-+ 2H+ =CO2↑+H2O; H+ + OH- = H2O;2H++SO42-+2OH-+Ba2+=BaSO4↓+2H2O【这些你知道吗?】1、为什么白铁桶不能贮存酸性食品?白铁桶就是镀锌的铁皮桶。
锌是一种白色柔软而有光泽的金属, 它易溶于酸性溶液。
如在白铁桶或其他镀锌器皿内配制或贮存酸性食品、饮料, 锌就会以有毒的有机酸盐的形式溶入食品中, 人食后有中毒的危险。
因此, 使用镀锌容器时, 切勿用它来盛装酸性菜肴、汤水、酒类、果汁、牛奶等饮料。
2、为什么劣质的彩釉小碗不宜盛放酸性食品?劣质彩釉中含有铅、镉、锰等有毒重金属,酸性食品中所含的酸可以把这些重金属溶解出来,这意味着有毒重金属从彩釉中转移到食品中。
吃了这样的食品,哪有不中毒的。
3、人们喜欢吃鱼,是因为鱼的味道鲜美。
可是,如果剖鱼时不小心弄破了鱼胆,胆汁沾在鱼上,就会使鱼肉带有苦味,影响人们的食欲如何除去鱼胆的苦味?胆汁中产生苦味的主要成分是胆汁酸,因为它难溶于水,所以渗入鱼肉中的胆汁,用水是很难完全洗除的。
而纯碱能与胆汁酸发生反应,生成物是胆汁酸钠,它可溶于水。
所以弄破了鱼胆,只要在沾了胆汁的鱼肉上抹些纯碱粉,稍等片刻再用水冲洗干净,苦味便可消除。
如果胆汁污染面积较大,可把鱼放到稀碱液中浸泡片刻,然后冲洗干净,苦味可完全消除。