内迷信重点归纳
- 格式:pdf
- 大小:402.90 KB
- 文档页数:5
篇一:崇尚科学,破除迷信崇尚科学,破除迷信教学目标态度:树立“相信科学,反对迷信”的思想观念,自觉抵制封建迷信活动,破除陋习。
培养学生崇尚科学精神和形成科学态度的意识,增强他们热爱科学、勤奋学习的责任感和自觉性。
培养学生从小热爱科学、勤奋学习、勇于创新的优秀品质。
能力:培养学生正确地观察、认识社会和辨别是非的能力;培养学生的搜集能力和创新能力。
知识:使学生懂得封建迷信活动是有害的、骗人的,会对社会和人民生命财产造成危害;懂得科学是反对迷信的思想武器,自觉地学习科学、宣传科学,用科学反对形形色色的迷信思想和迷信活动,移风易俗。
养成教育训练点:1.继续培养学生认真倾听、勤于思考的好习惯。
2.培养学生正确观察、认识社会事物的能力。
3.培养学生的搜集能力和创新能力。
教学重点:教育学生树立相信科学的意识,反对一切封建迷信活动。
教学难点:对迷信的原因的认识,揭穿迷信活动的欺骗性,并能自学抵制迷信活动。
教学准备:1.教师和学生调查、搜集一些本地的封建迷信骗人、害人的事例。
2.教师和学生调查、搜集一些有关反动邪教的资料或图片。
3.搜集世界上为了科学而献身的科学家的事迹。
4.搜集一些著名科学家的故事。
5.多媒体课件影片《小二黑结婚》片断。
课时安排:二课时教学过程:一、第一课时封建迷信害人不浅向邪教宣战一、教学目标1.了解封建迷信背后的实质,通过科学的解释批驳迷信的虚伪性。
2.通过实例来揭露封建迷信的骗人伎俩。
3.了解邪教对各国人民的危害,揭发邪教的丑恶嘴脸。
4.通过活生生的事例,让学生了解邪教对人民的危害。
二、教学过程(一)封建迷信害人不浅1.从讲故事导入手:见15页一个秀才的故事。
儿子破了头,生命危在旦夕,应该及时抢救,但他却崇尚迷信,结果却耽误了孩子的病情,最后孩子死了。
这虽然只是一个故事,但封建迷信害人的现象在民间仍然根深蒂固。
2.联系生活,说说封建迷信对人的危害性。
3.教师小结,板书课题崇尚科学,破除迷信封建迷信害人不浅4.解释鬼火现象:所谓的鬼火常见于夏季傍晚时的坟地里,人们见到飘在地面左摇右摆的火光,由于人们对这种现象不能解释,又因为是在坟地,就加之于鬼魂色彩,称之为“鬼火”,其实,这是因为坟地里有许多人的尸骨,人的骨中有大量的磷,磷这种物质在空气中容易氧化并自燃,又因为夏天白天天气很热,磷其在白天就燃烧了,只是光线暗,人们看不见,到了黄昏时,光线昏暗,人们才看见。
迷信真实案例迷信,是指人们在认识、判断和处理事物时,盲目相信迷信观念,迷信行为,迷信习俗和迷信活动的一种心理现象。
迷信是一种不合理的信仰,它使人们在认识世界和处理问题时,产生片面、片断、片面的认识和处理,从而导致错误的认识和处理结果。
下面,我将为大家介绍一些真实的迷信案例,希望大家能够从中认识到迷信的危害,摒弃迷信,理性看待世界。
案例一,风水迷信。
某地有一户人家,家里的风水很差,家人经常生病,生活不顺。
于是他们找来了一个所谓的风水大师,大师说家里的风水不好,需要进行风水布局调整,才能改变家里的运势。
于是,他们花了大量的金钱请风水大师进行了风水布局调整。
然而,事实证明,这些风水布局并没有起到任何作用,家里的状况依然没有改善。
案例二,拜神迷信。
某人生意失败,听说拜神可以改变命运,于是他每天都去寺庙烧香拜佛,希望能够改变自己的命运。
然而,他却忽视了自身的努力和经营方式,最终导致生意越来越不景气。
案例三,忌讳迷信。
有人因为生肖忌讳,不敢与某些生肖的人交往,认为这样会给自己带来厄运。
结果,他错过了很多与这些人交流学习的机会,导致自己的视野变得狭窄,影响了自己的发展。
这些案例告诉我们,迷信是一种不理性的信仰,它只会让人们产生错误的认识和处理,从而导致错误的结果。
迷信会使人们丧失理性思考的能力,盲目相信一些不合理的观念和行为,最终导致自己陷入困境,无法自拔。
因此,我们应该摒弃迷信,理性看待世界。
在面对问题时,我们应该依靠科学知识和实践经验,进行理性分析和处理,不要盲目相信迷信观念,迷信行为和迷信活动。
只有这样,我们才能够正确地认识世界,正确地处理问题,正确地改变自己的命运。
希望大家能够从这些真实案例中认识到迷信的危害,摒弃迷信,理性看待世界,做一个理性的人。
中国传统节日的民间传统迷信拜神与驱邪的习俗中国拥有丰富多样的传统节日,这些节日在千百年的历史长河中扎根生长,并形成了许多独特的民间传统习俗,其中包括拜神与驱邪的迷信习俗。
这些习俗充满了神秘与民间传说,代表着中国人深厚的宗教信仰与文化传承。
一、春节春节是中国最重要的传统节日,也是中国人最重视的时刻之一。
在传统民俗中,春节有着丰富的迷信习俗。
人们相信,春节时拜神可以祈求来年的平安与好运。
家族内会准备祭坛,供奉神祗,常见的神包括门神、财神、祖先等。
人们会点燃香烛,烧纸钱,向神明祈愿并表达敬意。
此外,还有贴春联、挂福字、放鞭炮等迷信习俗,都是为了招财、驱邪、祈福。
二、端午节端午节是中国人民热爱的传统节日之一,也是纪念屈原的节日。
端午节有着丰富的民间传统迷信习俗,最著名的就是赛龙舟和吃粽子。
人们相信划龙舟可以驱逐邪恶。
传说屈原投江后,百鬼夜行,于是人们就采用划龙舟和敲鼓声来驱邪避凶。
此外,人们还会佩戴艾草、挂菖蒲和雄黄酒来驱邪,据信这些都能保护人们的健康与平安。
三、中秋节中秋节是中国的传统节日,也是中国家庭团聚的重要时刻。
在中秋节这天,人们往往会在院子里或者露天空地上设立一个供桌,供奉着月亮仙女嫦娥。
人们会向嫦娥祈求健康、幸福和好运。
此外,还有吃月饼、赏月、猜灯谜等迷信习俗。
人们相信瞻仰月亮可以让自己更年轻、更美丽,同时也能保佑家人平安与团圆。
四、元宵节元宵节是中国农历年的第一个月圆之夜,也是中国传统的节日之一。
在元宵节这天,人们也会设立供桌来祭拜月亮仙女嫦娥,祈求家人平安和大家的美好未来。
此外,还有猜灯谜、舞龙灯、吃汤圆等迷信习俗。
人们相信猜对灯谜可以带来好运和智慧,同时还可以消除疾病与厄运。
五、清明节清明节是中国传统的祭祖节日,人们会回到祖先的坟墓前祭拜、扫墓,并向祖先表达敬意和怀念之情。
在这一天,人们会烧纸钱、烧香、献鲜花等,以示对逝去的先人的尊敬。
此外,还有预防瘟疫的迷信习俗,如踏青、野餐、放风筝等,人们相信这样可以保佑自己和家人的健康平安。
老一辈传下来的这五个“迷信”说法,真实原因是有科学依据的老一辈传下来的这五个“迷信”说法,真实原因是有科学依据的八年级的小朋友 2018-09-22 14:43 原创说法一:房前不栽桑,屋后不种槐。
这个说法在农村流传最广。
很多人觉得是因为桑树的“桑”音同“丧”,而槐树带有“鬼”旁,如果房前栽桑,屋后种槐,就会形成“出门见丧,身后有鬼”的风水,对家里人运势和健康都会有不利影响。
但其实是因为农村的房子为了采光通风,一般都是坐南朝北或坐西朝东,桑树叶子大,又长得高,种在屋前会遮挡阳光,不利于采光。
而且桑树叶子是各类虫子的美食(想想小时候养的蚕),到了夏天又会结桑葚,这又是鸟类的美食,到时候院子里弄的到处都是虫屎鸟粪,成熟的桑葚用容易掉下来,又甜又粘,容易招来虫蚁还不好打扫。
槐树有刺,而且攀高,躯干很难长得像杨树一样直,横生的枝杈还特别多,种在屋后,刮风的时候会挂掉屋顶的瓦。
说法二:宅中杏旺人不旺农村有句老话“生瓜李枣,吃了不得了”。
意思这几种水果还未成熟的时候吃下去,轻则拉肚跑稀,重则可能引起食物中毒!在农村是杏李不分的,杏(李)有轻微的毒素,杏树高大茂盛的话,对老人、小孩、虚弱的人身体不好。
而且小孩一旦误食了不熟的杏子,本身就抵抗力弱,凭以前农村极其落后的医疗条件,一旦中毒就很容易出现生命危险,这样就“人丁不旺”了。
说法三:桑枣杜梨槐,不进阴阳宅。
老一辈人说这五种木材,既不适合做房子的梁、檩、椽、柱等房屋结构件,也不适合给死去的人做棺材。
这主要是因为这五种树有甜味,特别容易遭虫蛀。
而且这几种木材坚硬瓷实却韧性不够,加工的时候易开裂,即使加工时没有开裂,随着时间的推移,木材里的水分干掉之后,很容易就会干裂了,对房子的安全有很大隐患。
说法四:火道里搭厨房,非死即亡。
现在的年轻人可能不知道火道是什么,四合院得格局大家都知道,火道其实就是正房和左右两边侧房之间的空地,用途是隔离正房和侧房,这样着火的时候就不会都引着了,而且也方便来往提水救火,也会成为逃生通道。
当前封建迷信表现、危害和对策建议当前封建迷信表现、危害和对策建议当前封建迷信表现、危害和对策建议中国共产党是信奉共产主义的政党,是信奉唯物主义的政党,自从她成立以来就一直高举着反对封建迷信的大旗。
经过数十年的努力,以占卜、看相、算命、降神、驱魔等“术数”骗取他人钱财的迷信活动逐步减少,但迷信观念、迷信行为仍然不时沉渣泛起。
我们对近两年我市各基层司法所上报的信息进行了专题整理,虽然没有发现因为封建迷信引发纠纷的案例,但是还是了解到了一些迷信群众的思想状况,现将我看到的当前迷信的特点总结如下,仅供参考:一、群众分不清传统民俗当中的精华与糟粕,一味盲目继承中国的封建文化传统根深蒂固,其中封建迷信对国民心态和行为的影响举足轻重。
历代的封建王朝为了维护封建统治,都程度不等地扶持迷信活动,而且融入民俗,致使民俗成为迷信的载体,腐蚀着人们的心灵。
当前,不管是城乡,婚丧嫁娶、建房搬家、选铺开业……许多活动群众都会延习传统,请风水先生看方位、择日子,这无形中为骗取他人钱财的迷信职业者提供了生存的土壤。
二、迷信职业者给迷信活动披上了文化的外衣,使其更具有欺骗性新中国成立半个多世纪,我国的科教、文化、卫生事业得到了长足发展,社会主义精神文明建设取得了非凡的成就。
由于群众文化素质的提高,迷信职业者已经很难装神弄鬼,依靠“演技”取得群众的信任了,迫于生存,他们找到了更好的方式:给迷信活动披上文化的外衣。
他们将迷信活动称之为“玄学”,变成了学问;将算命说成是通过《周易》和八卦进行推理……林林总总花样百出,目的只有一个——使他们的迷信活动更有说服力,为他们谋取财务寻找依据。
三、洋迷信与传统迷信结合、迷信活动与网络结合,毒害着大量青少年同样是迷信思想,但是经过网络的包装,再加上诸如星座、占卜等形式的“革新”,摇身一变就可以成为高科技。
目前,这样的“高科技迷信”,正在互联网上大肆泛滥,给热衷上网的青少年带来了极大的危害。
在对占卜和算命的态度问题上,不少青少年学生认为,占卜和算命是“超自然现象、有科学道理”,是一种“精神寄托”。
九年级科学教案第三课时正确认识迷信与邪教第一篇:九年级科学教案第三课时正确认识迷信与邪教九年级科学教案第三课时正确认识迷信与邪教教学目的:1、知道社会生活中的迷信现象和邪教。
2、认识迷信和邪教产生的根源及其危害性。
3、培养学生关注和思考社会现象的兴趣,引导学生形成正确的思想观念。
教学重点:列举、分析,认识迷信现象和邪教组织。
教学难点:用理性的思考去分析、判断迷信现象和邪教的危害。
教学准备:课件1:看相、抽签、算命、跳神治病、驱鬼避邪、烧香拜佛、祭祖、扫墓、祁风求雨活动的漫画图片。
每张图片下有题名,可以先隐去后点出。
课件2:法轮功制造的人间惨剧;自焚、自杀、自残图片组合,配以简短的文字说明或语音旁白。
课件3:板书设计、逐项飞入组合成漫画式图文。
教具:抽签筒及10余支自制签。
教学活动:活动一:故事导入,秀才看相(可录音或当场表演,视教师特长而定。
)有3秀才结伴进京赶考,路旁有相士自称麻衣神相。
三秀才遂请看相。
相士仔细相看良久,不语,唯伸食指摇晃示意,再问无答。
结果三秀才中有一人高中,三人谢叹赞奇才不已。
请学生思考,相士果真神机妙算吗?他有什么诀窍?[要引导学生分析发现相士“灵验”的真相,启发学生进行理性地思考、分析、判断。
]活动二:模拟抽签活动方法:请一组同学分别抽签,大声读出表示命运的签文。
其中,请一至二名同学各连抽2~3次。
如有抽得同一支签的同学,请一起上台并立。
教师引导:假如人有命运,而且命运由苍天或上帝注定,那就应该是每个人有每个人的命运,而且这种命运应当不会随时改变。
请你根据刚才的模拟抽签活动,思考出一种证明抽签不可信的说法,与大家交流。
活动三:算命大揭秘师:算命又称算八字、掐八字,是一种广泛流传在社会生活的现象,许多人非常相信,而且算了算。
那么算命的依据是什么呢?算命的一般步骤是怎样的呢?谁来介绍下。
师:补正说明:算命其实就是根据一个人出生的年、月、日、时来推算这个人的一生命运的方法。
说是“算八字”,是同等古人记时间是用天干、地支两字组合来表示年、月、日、时。
1、不信医生信迷信。
有些人生病时,不相信医院和医生,盲目相信封建迷信,通过“跳大神”、“神婆烧蛋”、祭拜神灵等方式企图让病痊愈,但反而耽误了治病的最佳时机,有时甚至会危及生命。
2、不信真爱信算命。
结婚看八字是很多地方的习俗,很多父母在父母在子女即将结婚的时候都会要来对方的生辰八字去算上一卦,看是否相合。
很多真心相爱的情侣却因八字不合不得不分开,影响了家庭幸福。
3、不信努力信改命。
现在很多人都会在家里摆各种奇奇怪怪的阵法,借此让自己财运亨通,事业上一帆风顺。
4、不信医生信时辰。
很多人都注重孩子的出生时间,在他们眼中,如果能够占据一个好的时辰,那么孩子一生都会大富大贵。
为了能够保证时辰好,不惜提前或者延后孩子的出生时间,这对产妇和孩子的健康造成很大的危害。
5、不信科学信鬼符。
有的孩子爱哭闹,家长便给孩子拜神求符,将符挂在孩子身上祈祷孩子平安,却不深究孩子哭闹的原因。
民间迷信禁忌大全100篇1、如房屋前面有人家,正门上方不能挂八卦或镜子,否则伤人。
2、在屋里厢的镜子不能对床帐,民间说法,镜子能摄魂,镜子会伤人元气的。
3、在屋外头镜子不能照屋里头,要伤元气的。
4、出门在外,阳伞不能倒拿,因为本地习俗,死了亲人报死(报死讯)就要倒拿的,倒拿阳伞不吉利。
5、在家里不能撑阳伞,撑了小孩子长不高的。
6、树不能种在朝南窗前的正中央,不然要伤人或死人的。
7、树不能在高冬之前砍特或截枝,不然伤人或死人的。
8、房屋旁边不能种冬青,龙柏,万年青等,因为这些树草只能种在坟墓上的。
9、房屋旁边不能种黄连,桑树,无花果等树,农村里有说法,杨树成圆爆发户,连树成圆苦中苦,桑树成圆出寡妇,无花单个果,没有老婆哪能过。
10、门前道路不能对直当门口,否则此路就象一条龙会扳过来伤人的。
11、房子的东南处不能挖填头(坑),房子的东南处不能单独盖小屋,要伤人或死人的。
房子的东南处如果盖小屋要与大房子连在一起。
12、自己盖房子时,别人家不能浇粪或倒马桶,会触霉头的,如果看到的此举,自己用朱砂粉放在房子的四角,或用红旗或仙人掌放四角处避邪。
13、砌房子要排命,一家人的命全部要排算,命道不全好不要乱盖房,以免有不测或遭厄运。
14、砌坑厐屋(茅坑)时候,位置一般要砌在房子的东南角或西北角,不宜砌在其他方位,西北角有时候也要阴阳先生看看风水的。
15、坑厐板不能用做家具的,会不吉利的,棺材板不好用做家具,会小鬼作怪的。
16、房子一般不能砌在以前的沟阴上,房子里面不能设置阴沟排水,否则沟如游龙会伤人死人的。
前者可以弄破法。
17、房子可以砌在以前的坑厐屋上面,但要把茅坑里的池缸或砖头全部弄掉,不弄掉因其圆形如八卦,往上照会伤人的。
18、房子的龙角(土话为埠基)一般设在东西山墙头的顶上,如果有人家砌房同靠在一起的,两家中间的龙角要拿掉,否则伤隔壁人。
19、当刮大风打响雷的辰光,不能大喊大叫,不然老天会发怒的,风会卷人,雷会嗔人。
树立科学世界观反对各种迷信活动一、重点难点重点:努力树立科学世界观。
难点:正常的宗教活动和迷信活动的区别。
二、教学方法在教学方法上采用讲授法、讨论法,或自学阅读法。
学习宗教和迷信的共性和区别、宗教和邪教的区别,使学生认识封建迷信活动和邪教的性质和危害,提高抵制封建迷信活动和邪教活动的自觉性,努力树立科学的世界观。
教学手段可采用现代化多媒体手段,帮助学生了解更多社会信息,强化重点,突破教学难点。
教学方式要民主化,调动学生分析事实、归纳结论,提高学生分析问题的能力。
教学风格,注意理论联系实际,结合生活实际,帮助学生提高认识,发展能力,树立科学世界观。
三、教学过程导入新课1.事例导入法多媒体展示一些地方村村有小庙,乡乡有大寺,甚至一村数庙,庙庙香火旺盛。
浙江非法修建的寺庙曾达20169座,最多的一个镇有100多座;浙江省非法修建的寺庙有9000多座;河南塑神像15794尊,陕西省某地乱修寺庙10000余座;四川省某市一个区人口仅80万左右,近几年修寺庙1022座。
社会上还有一些人购买了电脑、电子罗盘为他人算命、看风水。
那么,这些属于上节课讲的正常的、合法的宗教信仰活动吗?我们对这些活动应持一种什么态度?从而导入本课教学。
2.直接导入法复习提问我国的宗教政策及其原因,直接指出贯彻落实宗教信仰自由政策,还必须把宗教信仰与封建迷信活动区别开来,反对封建迷信活动,从而导入本课教学。
主体内容教学1.反对封建迷信活动烧香磕头、看风水、算命都属于封建迷信活动,封建迷信活动和宗教信仰虽然都是唯心主义,但它们之间存在着极大区别。
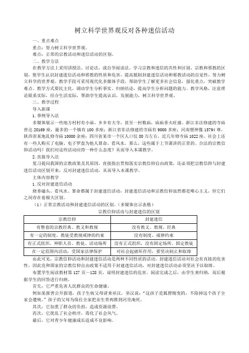
(1)正常宗教活动和封建迷信活动的区别。
(多媒体出示表格)宗教信仰活动与封建迷信的区别由此可见,宗教信仰活动和封建迷信活动是两种不同性质的活动。
封建迷信活动对社会有直接的危害性,因此党和国家的宗教信仰自由政策不适用于封建迷信活动,对封建迷信活动必须坚决予以取缔。
布置学生阅读教材第127页~128页,说明封建迷信的危害。
封建迷信在一些地方泛滥的表现及其原因的调查与分析一:什么是封建迷信本文主要从理论上描述迷信,并着重分析迷信与宗教的区别。
<一>、封建迷信的定义在《辞海》中将迷信解释为:“指相信星占、卜筮、风水、命相和鬼神等;也指盲目地信仰和崇拜,如迷信书本迷信鬼神。
”从心理学上讲,它是指人们内心中认为对生命个体(或生命群体)有支配力量的神灵的畏惧和遵循状态,是人们在社会生活中遇到不可认知之物而无所适从,或遇到难以克服的挫折和障碍时所表现出来的鬼神天命等的认同,祈求以改善自己命运的一种信仰和行为。
例如有人遇到困难时,常去求神问卦、算命、抽签、测字、相面、降仙以求解脱。
在我国低层次的迷信观念也有多种形式,可以分为四个系统:第一,鬼神系统,即天神、地狱人鬼;第二,人身迷信系统,其中有生辰的命运,通过生辰八字算命,通过面相、手相、测字预测一生或流年的宿命和运气;第三,环境的迷信系统,主要是阳宅、阴宅的风水;第四,信号迷信系统,主要有鸟语、声响、谐音语等意味的吉凶信号。
<二>、民间封建迷信活动的基本特征从一些案例中,我们可以发现一些迷信活动的基本特征。
我们从迷信职业者(为叙述方便下面以“神汉”来代表各种方式的迷信职业者)和被害人两方面来分析这类案例出现的形态。
首先,从神汉方面,笼统地来看,其从事迷信活动主要是为了骗财或骗色两个方面。
在这类迷信活动中,神汉大都会用一套玄虚的说词或者符号来令人信服。
有些还带有恐吓的语词,有的串通旁人渲染助势,才得以谋财取色。
从其诈骗的借口而言,大约以下面两种角色骗人。
1、以神的代理人或神的化身自居他们或者宣称能够通灵附身;或者能扶乩治病;或者能求神明显灵治病、降雨。
或者称自己巳经得道,是某种神明的化身。
这种神汉的“法力”大都依附在其所宣称的神祗身上,或者仅是神与信众的媒介,代神传达旨意或代信徒祈愿。
2、自称具有“法力”但不是以神祗为借口这种案例最多。
这种神汉并不是以神的代理人自居,或神的化身自居,而通常是以卜卦、算命等手段骗称被害人有什么灾厄,需要如何来解困,并称自己有改运解厄的法力,然后在施法的活动中骗财骗色。
农村很准的十大迷信说法农村是一个区别于城市的特殊地区,很多的观念也随之而来。
其中,有一些迷信的说法,许多农村人坚信不疑。
接下来,我们来看看农村很准的十大迷信说法。
一、嫁星星很多人认为十二星座的星星会影响婚姻的幸福程度,所以会为自己的星座配对。
但实际上没有科学数据表明这种说法成立。
二、日历黄道吉日许多农村人认为通过查看农历日历,可以找到适合办事的黄道吉日。
然而,这种说法没有科学依据。
三、猫化身女巫农村里的一些人认为黑猫会变成女巫,许多人会惧怕或杀死它们。
这明显是一种迷信的说法。
四、鸟撞窗户在农村,人们相信鸟撞窗户是一种不祥之兆。
但是,这通常只是鸟类撞窗的自然现象,不代表什么。
五、打雷不敢出门许多人认为打雷是电闪雷鸣,会伤害到人的身体,所以会在打雷的时候待在家中不出门。
其实,这只是一种无稽之谈。
六、吐口水为驱邪农村居民相信通过他们的口水来驱赶邪灵。
但是,这样的做法并不能真正消灭邪恶。
七、抱孩子加长寿有一些人认为抱孩子能够增加自己的寿命。
但是,这只是一种愚蠢的认识。
八、燃香祈求平安在农村,燃香是一种祈愿平安健康的方式,但这和现代科学没有任何关联。
九、肚子大的女人好生儿子许多人认为女性肚子大是好产子的象征。
但是,这种说法没有任何科学依据。
十、伏虎降龙刀许多人认为伏虎降龙刀能消除他们的灾难。
但是,这只是一个电影或小说的虚构武器。
总的来说,许多农村居民仍然坚信这些十大迷信说法。
然而,这些说法均缺乏科学依据,应该通过科学、合理的方式来判定其是否成立。
农村很准的十大迷信说法
1.红色布条可以驱邪避灾,挂在门口可以保平安;
2. 烧纸钱可以祭祀祖先,让他们在另一个世界过得好;
3. 吃鸡蛋可以增加生育能力,生儿育女更容易;
4. 起居宜忌,如不宜在房门口摆放鞋子,不宜在床头放镜子等等;
5. 洗头后不宜立刻吹风,容易引发头疼等症状;
6. 家里养金鱼可以旺财,铜钱草可以招财进宝;
7. 女性月经期间不宜做家务,容易带来不好的祸害;
8. 女性怀孕前三个月不宜外出,以免遭遇不测;
9. 吃过鱼后不宜喝茶,容易引起腹泻等不适症状;
10. 风水布局至关重要,如门、窗、厨房等位置要符合风水规律。
- 1 -。
[外国迷信说法大全]迷信说法大全迷信说法大全篇1:形容一定的成语:按;按照;步:步骤;班:次序。
按照一定的条理、步骤做事。
:部、班:门类,次序;就:归于。
按照一定的步骤、顺序进行。
也指按老规矩办事,缺乏创新精神。
:依循一定的线索和踪迹寻求真相。
:拜:用一定的礼仪授予某种名义或官职。
任命为宰相,封为列侯。
形容成就功名,官至极品。
:表明祸福没有一定。
:本末:事物的始终、原委;终始:事物的结局和开始。
指事物的发展都有一定规律,有开始就有结局。
:操:持,拿;券:凭证;胜券:胜利的把握。
一定有胜利的把握。
:时:定时,一定的时期。
随时间发展而发生变化。
:按一定标准分成门类。
参见“分门别类”。
:越:跨过;雷池:湖名,在安徽省望江县南。
原指不要越过雷池。
后表明不敢超越一定的范围和界限。
:指双方约定一定要碰面。
:规:圆规;矩:曲尺。
表明做事要遵循一定的法则。
:表明做事要遵循一定的法则。
:表明不敢超越一定的范围和界限。
同“不敢越雷池一步”。
:操:持。
手里拿着刀,一定要割物。
表明办事必须及时。
:草进到牛嘴里,牛一定会把它吃掉。
表明难以逃脱厄运。
:鸟巢毁了,卵也一定会打碎。
表明大人遭难而牵连到子女。
:陈言:陈旧的言辞;务:务必。
陈旧的言词一定要去掉。
指写作时要排除陈旧的东西,努力创造、革新。
:趁着波浪漂流。
表明没有一定的主意,随大流。
:持:持论,主张;有故:有根据。
指所持的见解和主张有一定的根据。
:持:持论,主张;有故:有根据。
指所持的见解和主张有一定的根据和道理。
:忽而出现,忽而隐没,没有一定,使人无法捉摸。
:没:隐没;际:时候。
出现和隐藏都没有一定的时候。
:进出没有一定的时间。
:从:听从;规矩:圆规和曲尺。
根据圆规和曲尺来确定方圆的大小形状。
表明凡事都得遵循一定的法则。
:行:品行,德行。
有大的德行,一定有大的名声。
:指最美妙的音乐一定简单,雅俗共赏。
:曲:不公正。
旧时指道德高尚的人遵守一定的原则,不偏私,不迎合。
:原意是宗教家告诫修行的人要警惕外界的诱惑。
你信吗?人体22个趣味迷信你信吗?人体22个趣味迷信•人体本身就是一个“谜”,祖祖辈辈传下来,“谜”样的说法越来越多,我们不提倡迷信,但姑且可以当做趣闻听一听老辈是怎么总结的……趣味迷信1:胳膊上有鸡皮的女子有福气。
趣味迷信2:脸蛋有肉的女人比较有福。
趣味迷信3:女孩子小时候要破次相才养得大。
趣味迷信4:手心纹路清晰而干净的女生(右手)命一定好。
趣味迷信5:眼睫毛长的女孩子脾气不好,眼睛大爱花钱。
趣味迷信6:女孩子手脚要小,手瘦但柔软无骨,主贵,也就是很多人疼爱;手肉很多,主富,财运会比较好。
但前提都是要小,手大脚大会劳碌。
趣味迷信7:女人左腮如果有明显的痣,建议最好取掉。
一般这里长痣的人都能说会道,常犯口舌,而且有些妨夫。
趣味迷信8:右手臂外侧肘部到腕部之间有痣的桃花运会比较差。
趣味迷信9:脖子右侧,锁骨上面一点有痣,对女人来说是非常好的,大贵,不然也会嫁贵夫。
左脖子的痣就没什么用了。
趣味迷信10:女孩子的右手臂上有痣的注定是前世姻缘。
对于这个痣的位置,应该是在手臂内侧,朝身体的这一面。
朱砂痣的,就是前世是夫妻,夫妻缘分未尽。
黑色的米痣,就是前世无缘开始,今生来续。
趣味迷信11:脖子后面的是苦情痣。
趣味迷信12:脚底有三颗红痣的一定是悟空。
趣味迷信13:鼻梁上在两眼之间的位置(专业术语叫"山根"),如果有痣或凹陷或疤痕,这种人会离乡背井。
趣味迷信14:眼睛周围有受过伤的印子,听到的说法是这种人命太好,老天爷都嫉妒了,所以要留个印子。
趣味迷信15:情侣唱广岛之恋会分手。
趣味迷信16:情侣去过紫竹院的和送过石头记的一定会分手。
趣味迷信17:谈恋爱的女生不要织围脖给男朋友,一般送出去没有多久就分手了。
如果一定要织点什么,可以选择织个坎肩什么的。
千万不要送围脖。
趣味迷信18:重大的考试或者面试之前,不要剪头发和指甲。
趣味迷信19:如果你以生病为借口推托别人的约会或者逃课之类的,那么过段时间肯定会生病而且是说什么样的慌就生什么样的病。
内科学重点归纳呼吸系统疾病:1、急性上呼吸道感染及急性气管-支气管炎:本病在临床上最常见,尤其是急诊科,但是由于它很简单,也没有什么特别的内容,所以上课时一般不会讲,考试也一般不考,所以不要花太多时间和精力!个人认为,有时间的话还是熟悉一下,毕竟上了几年学,如果连这么简单的病都不会处理,我想也够没面子了吧?呵呵2、慢性阻塞性肺病和慢性肺源性心脏病:本节乃是绝对的重点,考试经常会出病例分析!一般的病例都是病史很长,由慢性支气管炎逐步发展成肺气肿、肺心病、心衰、呼吸衰竭、肺性脑病,而且还会合并一些水、电解质紊乱和酸碱失衡,所以要求有较强的综合分析的能力才能答满分。
连接本节知识的主线是其病理变化,所以掌握了本病的发生、发展过程对于理解、记忆本节内容有很大帮助!下面归纳一下本节重点内容:(1)慢性支气管炎的分期和诊断标准,以及与支气管哮喘的鉴别诊断;(2)肺功能检查对于阻塞性肺气肿诊断的意义;(3)慢性肺源性心脏病肺动脉高压的产生机制(相对重点);(4)慢性肺源性心脏病失代偿期并发症;(5)慢性肺源性心脏病辅助检查以及急性加重期的并发症(其中治疗相当重要)。
3、肺栓塞:一般上课不会讲述,考试也不会考,有兴趣的可以看一下。
4、支气管哮喘:一般不出大题,重点看一下鉴别诊断和治疗原则(知道药物有哪些类)。
另外,哮喘持续状态的治疗原则也要熟悉,有时候会考简答题。
5、支气管扩张:一般不会考,可以看一下其临床表现还有X线特点。
6、呼吸衰竭:多数情况都是结合病例考,但是要掌握两种呼吸衰竭的判断标准、简单的血气分析(病理生理学都讲过,不记得可以复习一下)、氧疗方法以及治疗原则!另外,注意一下“肺性脑病”的名词解释就差不多了!7、肺炎:掌握“社区获得性肺炎”和“医院获得性肺炎”的概念,还有一些常见肺炎的典型症状、X线征象和首选的抗生素(书上应该有一个总结表格)。
肺炎球菌肺炎的临床表现和治疗原则比较重要,但一般不会出大题!8、肺脓肿:不是重点,熟悉一下临床表现、X线特点和治疗原则就可以了!9、肺结核病:比较重要。
要掌握其临床类型病原学检查、结核菌素试验的结果判定(尤其要知道阴性结果的意义)、并发症和化疗的原则(对于一线药物要掌握其不良反应)。
另外熟悉一下咯血的处理方法和治疗失败的原因,本节就算基本掌握了!10、弥漫性间质性肺疾病:上课一般不会介绍,考试也不会出现,所以不是重点内容。
11、原发性支气管肺癌:掌握其临床表现及诊断(特别是要知道哪些人群需要排癌检查)。
另外,熟悉一下病理分型(常以小题目出现)。
12、胸膜疾病:重点掌握实验室和特殊检查(尤其是渗出液和漏出液的鉴别),临床表现是相对的重点!13、睡眠呼吸暂停综合征:不是重点,有兴趣的话就看一下,呵呵~心血管系统疾病:个人认为本篇是内科学的一个难点,部分内容很不好理解,尤其是心律失常一节,如果前面的基础课没有学好的话,理解起来还是有些吃力的!要想真正把本篇学透的话,我认为还是先把有关的知识(如生理、病理生理、药理等)复习一下为好!不过也不要有太大的负担,也不要想一下全部掌握,毕竟一些知识还是要在实习过程中慢慢融会贯通的,呵呵~记住:本科阶段的目标就是让学生掌握一些常见病、多发病!这样,复习起来也就会有的放矢了!1、心力衰竭:本节是重中之重,而且考点比较多,要引起足够的重视!比如诱因、临床表现、心功能分级、治疗(记住心内科治疗的三***宝:强心、利尿、扩血管)。
其中,治疗部分最好要搞懂、吃透!如各类利尿剂的作用特点、使用时的注意事项(即利尿剂的合理应用);血管扩张药的选择;洋地黄类药物的使用(需重点掌握其适应症、禁忌症、中毒的诱因、临床表现以及治疗)!对于急性心力衰竭重点是要掌握起治疗原则,如果能知道如何用英文回答就更好了!2、心律失常:是一个难点,很多同学在学的时候都没有学懂,而考试好象也很少涉及到本节的内容。
本节要重点掌握心律失常的一般治疗原则。
关于治疗心律失常的药物,每一类记住一些代表药物就可以了,当然前提是知道其主要适用于哪些临床情况!心律失常分为很多种,我们上课的时候,重点讲述的是房颤和房室传导阻滞。
要重点掌握其心电图的特征和治疗原则。
另外,对于室性心律失常也是比较受老师“青睐”的!3、晕厥:不是考试重点,上课可能也不会讲述,我觉得掌握晕厥的病因,对于临床的一些疾病的鉴别还是很有帮助的!4、原发性高血压:这是临床的一个常见病,还是要重点掌握的!要掌握高血压的诊断标准、危险分层以及高血压危象、高血压脑病、急进性高血压的概念。
此外,治疗方面是另一个重点,对于降压药物的应用,尤其是初始降压药物的选择(适应症、禁忌症)比较重要,在临床也比较常用。
药物剂量可以放在实习以后慢慢积累!5、冠状动脉粥样硬化性心脏病:本病也是需要重点掌握的!关于动脉粥样硬化要了解其危险因素就可以了。
关键的两节是稳定型心绞痛和急性心肌梗死,从临床表现、心电图特点、诊断一直到治疗都应该全面掌握。
值得一提的是心肌梗死的心电图动态改变以及定位诊断是很有价值的,可能诊断学里面讲过,这里还是要好好复习一下。
6、心脏瓣膜病:风湿热在儿科会重点讲述,我认为还是看一下有助于理解疾病的发生发展的过程!学习心脏瓣膜病,我认为可以从其发病机制和病理生理改变入手,理解了这些。
那么关于其临床表现就很容易记住!因为二尖瓣常受累,所以其相对的重要性就不言而喻了,对于其并发症和一些重要的体征要重点掌握。
另外,主动脉瓣关闭不全的临床表现也比较重要!7、感染性心内膜炎:据个人经验,考试涉及不多。
其中临床表现、实验室检查(尤其是血培养)、治疗原则还是要知道的!8、心肌疾病:重点掌握扩张型心肌病和肥厚型心肌病。
掌握扩张型心肌病的四大特点、临床表现特点、重要的检查(X线和超声心动图)以及肥厚型心肌病临床表现、心动图特点、治疗选药。
心肌炎了解一下临床表现和诊断就可以了。
9、心包疾病:掌握不同病因类型的心包炎的特点(相对比较重要),以及心包炎的临床表现和辅助检查(超声心动图、X线、心电图)。
消化系统疾病:本篇与呼吸系统疾病、心血管系统疾病都是内科学的重要部分,也是考试的重头戏,所以要引起足够重视哦根据我个人的学习体会,感觉本篇内容不是很难学,只要下点功夫记些内容,还是很容易学好的,所以不要担心!总结一下本篇重点章节:消化性溃疡、肝硬化、消化道出血!(绝对的重点!很容易出大题!)下面我会就重点的内容重点说明,其余内容就简单提一下好了!1、食管疾病:在内科的课程中,本节一般都不会讲授,都是放在外科学(心胸外科部分)讲的,不过有兴趣的话可以自学2、胃炎:了解一下急、慢性胃炎的分型,还有就是2个概念:Curling溃疡和Cushing溃疡,至于诊断和治疗就比较容易一些,熟悉一下就好3、消化性溃疡:本篇重点之一!首先应该明确一个概念,即广义的消化性溃疡还包括食管下段、胃空肠吻合口附近以及胃黏膜异位产生的溃疡,不单单是发生在胃和十二指肠的溃疡!另外,要知道消化性溃疡的病因和发病机制(只记大条就可以了),其中又以H.p感染最为重要。
要掌握其临床表现(一句话:慢性、周期性、节律性上腹痛)和一些特殊类型的消化性溃疡的特点(容易考名词解释)以及并发症(很重要)!至于治疗我认为要掌握大的原则和药物的种类(个人认为最好能记住各种药物的特点和副作用!)以及常用的抗H.p治疗的方案(如新三联1周疗法等)!关于辅助检查和诊断我就不多说了,了解有哪些方法就可以了!4、肠结核和结核性腹膜炎:熟悉一下病理改变,对于记忆临床表现有很大帮助,掌握临床表现、诊断和治疗原则。
其实,学习本章关键还是理解,死记效果不会好,而且考试一般也不会让学生去默写这些条款!个人认为,可以拿病理改变作为一个切入点,从而去理解、推导出其他内容,这样知识才会真正成为自己的,才不容易忘记!建议一下:学习本病的同时可以复习一下渗出液和漏出液的鉴别!这个在临床上还是很有用的!5、肝硬化:可以说是本篇最重要的一个内容,经常会出病例分析,而且很多内容也可以变成问答题来考,要引起重视!首先要熟悉肝硬化的10大病因,书上写的很清楚。
其实病因并不一定会出题目,但是根据我实习的体会,一些教授非常喜欢提这个问题,所以最好是记一下至于病理生理改变,我认为还是要理解一下,这对于了解其临床表现是很有帮助的(特别是门脉高压的病理生理改变以及腹水形成的机制,也是教授们青睐的问题!)这里要注意2个名词:肝肾综合征和肝肺综合征,考试可能会考的!临床表现我认为不要死记,关键是理解,但是并发症是一定要掌握的,是很重要的内容!辅助检查、诊断只要熟悉就可以,一般不会有什么问题!而治疗方面,根据我个人经验,重点是腹水的治疗,基本措施要掌握(最好能用英文来答!)其他的最好也能熟悉一下!6、原发性肝癌:了解病理分型,熟悉临床表现,掌握其并发症和诊断的方法。
关于治疗,不是内科学的重点。
7、肝性脑病:熟悉起发病机制(几个学说),因为治疗都是根据这些学说来的!临床表现里面的分期相对比较重要,花些时间看一下!治疗掌握原则就可以,最好能结合发病机制一起记忆,效果会好一些!8、消化道出血:重点是上消化道出血。
掌握最常见的四大病因和临床表现!个人认为在临床表现里面最重要的是出血量的判断(如OB阳性、黑便、呕血分别代表出血量达到多少?)和出血是否停止的判断!关于辅助检查熟悉一下就可以了!治疗原则是要重点掌握的,紧急输血的指征也最好记一下!泌尿系统疾病:1、原发性肾小球疾病:(1)急性肾小球肾炎:主要掌握其发病机制、临床表现和治疗原则。
关于发病机制有时会考填空,不过也许是因为太过于简单,考的几率也不是很大。
临床表现主要是急性肾炎综合征的表现,如果在病理生理改变的基础上去理解,记起来不难。
关于治疗,由于没有特殊治疗,所以只要知道原则就可以了。
要提起注意的是要知道卧床休息的时间,考试有时会有的。
还要注意一下肾性高血压和高血压肾损害的鉴别。
(2)急进性肾小球肾炎:重点掌握其病理改变,即确诊依据(两个50%)。
其他内容熟悉一下即可,考试很少出这部分的题目。
(3)慢性肾小球肾炎:熟悉一下临床表现和诊断(注意排除继发因素才可以诊断)。
另外,要注意急性肾炎和慢性肾炎急性发作的区别。
(4)肾病综合征:为本章的重点,本节内容往往为出题者青睐。
重点是其基本特征,是一定要掌握的,这也是临床诊断的基本条件。
还有并发症也是要掌握的,经常考填空题。
至于病理类型,主要是为了帮助判断激素治疗的敏感性的,知道一下哪些类型是激素敏感的就差不多了。
关于治疗,是本节的又一个重点,这其中又以糖皮质激素治疗最为重要(即激素的使用原则)。
本人建议,就算大家再不愿意背书,这一段文字也最好能背下来,考试中往往会以简答题的形式出现,在实习的时候,老师查房最喜欢问这个问题了,由此可以看出其重要性。