茶叶籽油与油茶籽油的成分比较研究
- 格式:pdf
- 大小:172.50 KB
- 文档页数:3
不同品种茶籽油挥发性成分分析与比较
高银祥;刘亚男;姚丽萍;刘文鑫
【期刊名称】《粮食与油脂》
【年(卷),期】2024(37)3
【摘要】以长林系列10个品种油茶为材料,用浸提法制备茶籽油,并对其挥发性成分进行分析。
结果表明:在10种茶籽油中共鉴定出51种挥发性成分,主要包括醛类3种(在长林3号中相对含量最高为1.81%)、醇和酚类5种(在长林166号中相对含量最高为4.38%)、烃类37种(在长林C4-3号中相对含量最高为35.08%)及其他类化合物6种。
主成分分析发现,不同品种茶籽油挥发性成分有相似性和差异性,其中2,6,11-三甲基十二烷、2,6,11,15-四甲基十六烷、甲基丁香酚、十四烷、2,6,10-三甲基十三烷等14种物质是主要挥发性差异成分;按照相似性归类,长林53号与C3-2号聚为1类,长林3号、27号和166号聚为1类,长林40号、21号、C4-3号、18号和4号聚为1类。
【总页数】6页(P40-45)
【作者】高银祥;刘亚男;姚丽萍;刘文鑫
【作者单位】九江学院江西油茶研究中心;九江学院药学与生命科学学院
【正文语种】中文
【中图分类】TS225.16
【相关文献】
1.不同工艺制取的茶籽油挥发性风味成分分析
2.不同海域不同品种坛紫菜(Pyropia haitanensis)挥发性成分的比较分析
3.不同加工方式茶籽油挥发性风味成分聚类分析
4.基于GC-MS技术的圆柏挥发性成分分析及不同品种比较研究
因版权原因,仅展示原文概要,查看原文内容请购买。
基金项目:福建省科技厅科技创新平台项目(2018N2004)、浙江省重点研发计划项目(2018C02012)、国家重点研发计划(2017YFD0400804)。
作者简介:陈淑娜,女,主要从事茶叶生物化学与综合利用相关研究。
*通讯作者,E-mail :*************.cn ,**************.cn 。
茶功能成分应用茶叶籽油的品质化学、保健功能及应用研究进展陈淑娜1,王凯茜1,于飞1,陈聪1,王飞权2,吴媛媛1,何普明1,屠幼英1*,李博1*1.浙江大学茶学系浙江大学茶叶研究所,浙江杭州310058;2.武夷学院茶与食品学院,福建武夷山354300摘要:茶叶籽油富含不饱和脂肪酸、多酚、生育酚、植物甾醇、角鲨烯等活性成分,具有降脂减肥、抗氧化、调节免疫、保护皮肤等多种生物学功能,既是一种高营养的健康食用油,也在食品、医药、日化、农业环境、生物能源等领域具有广阔的应用前景。
文章就茶叶籽油的理化性质、品质成分、保健功能、应用领域进行综述,以为今后的相关研究和应用提供参考。
关键词:茶叶籽油;品质化学;保健功能;应用;综述Quality Chemistry,Health Function and Application of Tea (Camellia sinensis )Seed OilCHEN Shu'na 1,WANG Kaixi 1,YU Fei 1,CHEN Cong 1,WANG Feiquan 2,WU Yuanyuan 1,HE Puming 1,TU Youying 1*,LI Bo 1*1.Department of Tea Science,Zhejiang University/Tea Research Institute,Zhejiang University,Hangzhou 310058,China ;2.College of Tea and Food Science,Wuyishan 354300,ChinaAbstract :Tea (Camellia sinensis )seed oil is rich in unsaturated fatty acids,polyphenols,tocopherols,phytosterols,squalene and other active ingredients.It has a variety of biological functions including lipid lowering,antiobesity,antioxidation,immune regulation and skin protection.It is not only a high-nutrition healthy edible oil,but also has broad application prospects in the fields of food,medicine,daily chemical supplies,agriculture and environment,and bio-energy.This article reviewed the physical and chemical properties,quality components,health functions,and application fields of tea seed oil,in order to provide references for its related research and application in the future.Keywords:tea (Camellia sinensis )seed oil,quality chemistry,health function,application,review茶叶籽油是以山茶科山茶属茶种植物(Ca⁃mellia sinensis (L.)O.Ktze )的种子为原料制取的植物油,英文名为tea (Camellia sinensis )seed oil [1]。
茶叶籽油的功效来源:常州现代农业科技发展有限公司茶叶籽油具有抗氧化能力,能降低血压、降血脂和抑制动脉硬化。
国内外相关研究表明,茶叶籽油除富含不饱和脂肪酸外,还含丰富茶多酚、维生素E、甾醇等多种微量生理活性成分。
这些物质能够调节免疫活性细胞,增强免疫功能,消除人体自由基,促进新陈代谢,对提高人体抗病能力,延缓人体衰老有重要作用,是一种具营养功能特性的油脂,可作为老年人或心血管病人的保健用油。
茶叶籽油的营养价值能和橄榄油媲美,而且多项指标超越橄榄油。
茶叶籽油的组成与油茶籽油相似,但是茶叶籽油天然富含茶多酚,这是油茶籽油和橄榄油所没有的成分,茶叶籽油性能稳定,密封储藏2年后理化性质变化很小,比其他植物油容易储存,更可以像其他食用植物油一样炒菜、凉拌菜等,独有独特的茶香味。
常州现代农业科技发展有限公司是常州市第一家研究开发高端保健茶叶籽油的农业科技型公司,拥有自主产品商标“青枫”“金海棠”“金琼香缘”、“龙城海棠”。
青枫茶叶籽油对人体健康的主要功能作用为:1、改善血液循环茶叶籽油能防止动脉硬化、高血压、心脏病、心力衰竭、肾衰竭、脑出血。
2、促进消化系统功能茶叶籽油能提高胃、脾、肠、肝和胆管的功能,预防胆结石,并对胃炎和胃十二指肠溃疡有疗效。
此外茶叶籽油还有一定的通便作用。
大量研究已证实:茶叶籽油为特征的饮食是具有降低胆固醇水平的健康饮食。
3、增强内分泌系统功能茶叶籽油能提高生物体的新陈代谢功能。
最新研究结果表明,健康人食用茶叶籽油后,体内的葡萄糖含量可降低12%。
所以目前茶叶籽油已成为预防和控制糖尿病的最好食用油。
4、强化骨髂系统功能茶叶籽油能促进骨骼生长,促进矿剂的生成和钙的吸收。
所以在骨骼生长期以及在防止骨质疏松方面它也起重要作用。
5、预防癌症由于茶叶籽油中含甾醇、茶碱、茶多酚等抗氧化物成分,并含有微量元素,因此它能起到防止某些癌变的作用。
6、抗衰老,保护皮肤实验表明,茶叶籽油含有的抗氧化剂维生素E,茶多酚等能防止脑衰老,保护皮肤,尤其能防止皮肤损伤和衰老,使皮肤具有光泽,并能延年益寿。
科普贴丨茶叶籽油和山茶油的区别“油和米,在一起”是每家的必选。
今天小编要说的是一堆和“茶”有关的油,什么山茶油、茶油、茶树油,简直傻傻分不清。
面对如此种类繁多的油,你知道他们的不同吗?茶叶籽是山茶科植物茶的果实,即茶叶树的果实,目前为茶叶生产的副产品,与任何其他植物一样,其实茶叶籽是整棵茶树最具营养价值的部分。
茶叶籽油是选用茶叶籽果中被蒲包裹着的籽仁粒,压榨出来的一种高端木本养生油。
茶叶籽从开花到果实成熟,要历经秋、冬、春、夏、秋的五季,生长周期长达400多天,因其花果同枝的特殊景观,在民间素有“抱子怀胎”之美誉。
一般每亩茶园可产茶叶籽50公斤,整籽含油率一般为25% -35%。
茶叶籽油和山茶油的区别:茶叶籽油、山茶籽油等山茶科植物的种子油在我国习惯上统称为“茶油”,这一名称已在这些植物资源的开发利用中引起一些误解和混乱。
首先我们要在名称上弄明白,茶叶籽油又叫绿茶油,而山茶油别名有茶籽油、油茶籽油、茶树籽油、野山茶油。
茶叶籽油不同于日常所说的山茶油,茶籽是不同的,茶叶树的种子被称为茶叶籽,所榨的油被称为“茶叶籽油”;另一种山茶籽,叶子不能制茶,籽专门榨油,所榨的油被称为“山茶油”。
但在生活中,消费者往往都将它们统称为“茶油”,实际上是两个不同的概念和产品。
茶叶籽油和山茶油主要区别在于是否含茶多酚:①茶叶籽油茶多酚含量为2%,山茶油中没有;②茶叶籽油中的维E含量为356mg/L,山茶油中没有维E;③茶叶籽油含亚油酸22-28%,山茶油含亚油酸约6-11%;④茶叶籽油中不饱和脂肪酸的含量达到83%,而山茶油只有78%;两者都是油中精华,但茶叶籽油更胜一筹~茶叶籽油中含有茶多酚、油酸、亚麻酸、亚油酸、茶皂素、茶多糖、儿茶素、茶碱等多种有益人体健康的生物活性成分,还有一大优点,那就是烟点高,适合中国人的烹饪方式。
看看茶叶籽油里优良成分的作用1茶多酚:茶之所以被称为“万药之王”,主要是茶多酚的神奇功效。
茶多酚是一种高效自由基清除剂,具有调节血脂,预防心脑血管疾病,妨碍抗癌,解毒,防辐射,抗衰老,调节人体免疫功能的作用。
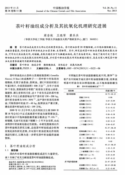
茶叶籽油组成分析及其抗氧化机理研究进展
梁杏秋;王晓琴;黄兵兵
【期刊名称】《中国粮油学报》
【年(卷),期】2013(028)011
【摘要】茶叶籽油是我国卫生部认定的新资源食品.茶叶籽油含有20种脂肪酸,以不饱和脂肪酸为主,油酸含量最高,同时富含多种活性成分如茶多酚、生育酚等.另外,研究表明茶叶籽油具有较高的抗氧化活性,可作为天然抗氧化剂,耐储藏,其氧化稳定性可与橄榄油相近,高于其他食用油.综述了国内外关于茶叶籽油组成分析以及其抗氧化活性研究进展,并对茶叶籽油抗氧化作用机理进行探讨,旨在为深入研究茶叶籽油及其营养保健作用提供理论依据.
【总页数】6页(P123-128)
【作者】梁杏秋;王晓琴;黄兵兵
【作者单位】华侨大学化工学院华侨大学油脂及天然产物研发中心,厦门361021;华侨大学化工学院华侨大学油脂及天然产物研发中心,厦门361021;华侨大学化工学院华侨大学油脂及天然产物研发中心,厦门361021
【正文语种】中文
【中图分类】TS225.1
【相关文献】
1.超声波辅助酶法提取茶叶籽油及其脂肪酸组成分析 [J], 徐君飞;谢慧;刘兰;覃茂范
2.超临界CO2茶叶籽油和压榨茶叶籽油抗氧化比较试验 [J], 金德国;梁世康;陈玉洪;
3.茶叶籽油研究进展 [J], 常亚丽; 黄双杰; 刘威; 陈义; 张永瑞; 郭桂义
4.冷榨茶叶籽油甘油三酯的组成分析 [J], 韦利革;李桂华;谢明
5.茶叶籽油的品质化学、保健功能及应用研究进展 [J], 陈淑娜;王凯茜;于飞;陈聪;王飞权;吴媛媛;何普明;屠幼英;李博
因版权原因,仅展示原文概要,查看原文内容请购买。
茶油和茶籽油一样吗茶油不仅可以用于日常烹饪之中,煎炒炸煮都能体现其独特的口感,在中医学领域,茶油还被用作中药材,有着非常显著的药用价值,在跌打损伤、祛除淤青方面很有作用。
但是在挑选茶油方面也有很深的学问,很多人都分不清茶油和茶籽油,那么茶油和茶籽油是一样的品种吗?山茶油别名有茶籽油、油茶籽油、茶树籽油、野山茶油。
叶子不能制茶,籽专门榨油,所榨的油被称为“山茶油”。
但在生活中消费者往往都将它们统称为“茶油”它与茶叶植物没有直接关系。
茶叶籽油中所含的不饱和脂肪酸、维生素E及茶叶特有的茶多酚、茶碱等成分,具有预防心脑血管、抗辐射、延缓衰老等作用。
能够调节免疫活性细胞,增强免疫功能,消除人体自由基,美容,抗氧化,抗衰老,防“三高”,具有很高的营养价值和保健价值。
茶叶籽油和山茶油主要区别在于是否含茶多酚,对人体有保健作用的茶多酚含量在茶叶籽油中含量为2%,而在山茶油中是没有的。
茶叶籽油中的维E含量为356mg/L,山茶油中没有维E。
茶叶籽油中亚油酸含约22-28%,山茶油中亚油酸含约6-11%。
茶叶籽油中不饱和脂肪酸的含量达到82%以上,山茶油只有78%。
两者都是油中精华,但茶叶籽油更胜一筹茶油怎么吃看到这里,应该很多吃货激动了,既能美白,防晒等,还有那么大的用处,真的要去吃才能解了心里的馋,让我们来看看茶油怎么健康的吃。
茶油能生吃就用茶油拌面来说,茶油不同于其他食用油,非得烧热才能够使用,也就是说,茶油能够生吃,直接与面拌在一起,变成茶油面,她对在做着月子的妈妈们有很大的帮助,帮助妈妈们身体快速恢复。
他也可以治疗便秘,通肠润便。
茶油能烧菜橄榄油和茶油极其相似,但是橄榄油烟点低,一般食用油的烟点在100℃左右,而茶油的,烟点高达200℃,你想怎么吃都可以。
告诉你个秘密,在烧菜时这样做,饭菜会比平时美味多了。
清蒸时加上一匙山茶油,味道更加清香,烘烤时抹上一层山茶油,鲜香酥脆,还有淡淡的清香味道,煲汤时倒上一匙山茶油,清鲜味美,尝一口令人食欲大增,煎炸食物时,茶油的油质不会变化,营养也不会轻易被破坏。
茶油是什么?如何区分茶油、茶叶籽油与茶树油?它们究竟有何不同?一般人分不清茶油、茶叶籽油、菜籽油,加上有的商家有意搅浑水,更迷糊,现在又多了个茶树油,很容易上当被骗。
通过在几个方面简单总结概括,就能很容易区分这几种油。
一、用途以上说明,茶油、茶叶籽油和菜籽油是一类,而茶树油属于工业用途的另一类,不属于茶油的讨论范围。
目前,会接触到茶树油的有含茶树油的洗发水、洗洁精、香皂、驱蚊喷雾、化妆品等,这些产品都是利用了茶树油的强大杀菌效果,加上茶树油温和辛香,因此适合混合在这一类产品中。
二、名称为什么会叫这个名字,原因是每一种油的提取来源都不同,这是关键重点。
三、提取来源(一)油茶树-->油茶果-->油茶籽榨油-->茶油油茶树是我国特有经济树种,有2000多年的栽种历史,食用茶油历史悠久。
油茶树的叶子无经济价值,种植油茶树就是为了榨油,油茶与油棕、油橄榄和椰子并称为世界四大木本食用油料植物。
油茶树花期为9-11月,开花结果后长出油茶果。
一个油茶果=茶包+油茶籽构成,一个茶包含有1-4粒油茶籽。
一个油茶籽=油茶籽壳+油茶籽仁构成。
茶油主要集中在油茶籽仁中,油茶籽壳含油量很少,壳中含油量仅在0.5%左右。
油茶籽榨油后成为-->油茶籽粕。
油茶籽粕可用来生产饲料、皂素、淀粉。
油茶籽壳壳用来生产拷胶、皂素、木糖等。
(二)茶树-->茶树果-->茶叶籽榨油-->茶叶籽油茶树在世界各地广泛种植,有2000多年的栽种历史,但食用茶叶籽油是近年才开始。
2011年开始启动国家标准制订。
茶树的叶子就是茶叶,可以制茶。
种植茶树主要是为了获取茶叶,茶油是茶叶生产的副产品。
由于利用茶叶籽榨取生产茶油的时间晚、产量低,我国还没有茶叶籽油的国家标准和正式中英文名称。
(三)油菜-->油菜籽榨油-->菜籽油菜籽油是生产油菜的副产品,但菜籽油和茶油一样是我国传统食用油,食用菜油的历史同样很悠久。
油茶籽中三个主要成分的提取及其活性研究进展徐雪峰;闫浩;张玉;杜金风;卢利方【摘要】油茶籽中含有多种活性成分,具有抗氧化、抑菌等生物活性.介绍了油茶籽中的脂肪酸、茶皂素和茶多酚三个主要成分,详细综述了它们的提取方法和生物活性,阐述了各方法的优缺点、三个成分的生物活性、应用价值和领域;最后探讨了油茶籽资源今后的研究方向和应用前景.【期刊名称】《包装与食品机械》【年(卷),期】2018(036)004【总页数】5页(P44-48)【关键词】油茶籽;脂肪酸;茶多酚;茶皂素;提取;生物活性【作者】徐雪峰;闫浩;张玉;杜金风;卢利方【作者单位】海南科技职业学院化学与材料工程学院,海口 571126;海南科技职业学院化学与材料工程学院,海口 571126;海南科技职业学院化学与材料工程学院,海口 571126;海南科技职业学院化学与材料工程学院,海口 571126;海南科技职业学院化学与材料工程学院,海口 571126【正文语种】中文【中图分类】TS255.140 引言油茶籽是油茶树的果实,可榨油供食用。
油茶(Camellia Oleifera)属山茶科山茶属的一种常绿小乔木,世界四大木本油料之一,主要分布于我国长江流域及以南地区。
我国是世界上最早研究油茶的国家之一,大约起步于上世纪50年代,早期的研究主要是关于油茶树的育种、栽培繁殖和油茶籽的增产方法等[1-2]。
随着研究技术水平的提升和人们对油茶籽油食用功效的关注,油茶籽及相关副产品成分的研究日渐开展起来。
1975年,Sokol' Skii I N等对油茶籽中的皂苷(茶皂素)成分进行了初步研究[3],1983年,黄克武等运用高效液相色谱法对一个野生品种(威宁短柱油茶)油茶籽中的主要成分——脂肪酸的种类和含量进行了比较分析[4]。
油茶籽中的各种成分及其相关活性的研究正日益受到重视,目前已发现的油茶籽的活性成分包括多种不饱和脂肪酸、茶皂素、茶多酚、角鲨烯、矿物质、维生素等,其中含量较高的主要为前三种。
茶油的营养价值茶油的属性1、科属山茶科植物2、产地主要产区在中国的湖南、江西、广西等省(区)3、别名山茶油、山茶籽油4、简介油茶籽油俗称茶油,又名山茶油、山茶籽油,是从山茶科山茶属植物的普通油茶(Camellia oleifera Abel)成熟种子中提取的纯天然高级食用植物油,色泽金黄或浅黄,品质纯净,澄清透明,气味清香,味道纯正。
油茶俗称山茶、野茶、白花茶,是中国特有的一种优质食用油料植物。
油茶与茶叶(学名Camellia sinensis(L。
)O。
Kuntze)为同属不同种,它们所结的种子榨出的植物油是完全不同的,前者称为油茶籽油,后者称为茶叶籽油。
5、图片茶油的营养价值、吃茶油的好处每100克茶油的营养价值有能量(千卡)899、维生素B1(毫克)、钙(毫克)5、水分(克)0。
1、维生素B2(毫克)、镁(毫克)2、铁(毫克)1。
1、脂肪(克)99。
9、维生素C(毫克)、锰(毫克)1。
17、维生素E(毫克)27。
9、锌(毫克)0。
34、铜(毫克)0。
03、钾(毫克)2、磷(毫克)8、钠(毫克)0。
7、硒(微克)2。
8。
茶油来自大自然,本身有相当高的营养价值,加上茶油自然的生长方式和科学的加工方法,使茶油的品质更自然健康,是《中国食物结构改革与发展规划纲要》中大力提倡推广的食用植物食用油,也是国际粮农组织首推的卫生保健植物食用油。
茶油是稀有的木本植物油,比花生油、大豆油等草本植物油有更高的不饱和脂肪酸含量(茶油的不饱和脂肪酸含量高达90%),食用后容易被人体吸收,同时还能促进人体对脂溶性纤维及钙、铁、锌等微量元素的吸收。
含量丰富的不饱和脂肪酸能使血液中胆固醇的浓度降低,这样可以防止动脉硬化,抑制和预防冠心病、高血压等心脑血管疾病。
茶油不含可引起人体致癌的黄曲霉素,长期食用对高血压、心脏病等疾病有一定的预防作用,特别适合中老年人食用。
根据美国国家医药中心实验证实:茶油对降低胆固醇和抗癌有一定的功效,在国际上被称“长寿油”。
山茶油与常见食用油的理化指标分析比较研究作者:赵瑜亮仲山民来源:《安徽农业科学》2014年第32期摘要[目的]分析比较山茶油与几种常见食用油的理化指标。
[方法]采用国标检测方法,对不同来源、不同产地的木本食用植物油——山茶油的酸值、碘值、皂化值、过氧化值4个理化指标进行了检测分析,并与几种常见的食用油进行了比较分析。
[结果]试验表明,山茶油具有比其他常见食用油更易储藏、对人体健康更有益等特点,相对而言,浙江所产的山茶油品质较好。
[结论] 研究可使消费者能够更清楚地认识到山茶油的营养价值和可利用价值,为进一步开拓山茶油市场打下基础。
关键词山茶油;碘值;皂化值;过氧化值;酸值中图分类号 S565.9 ;文献标识码 A ;文章编号 0517-6611(2014)32-11434-03Comparing Study on the Quality of the Camellia Oil and Other Kinds of Edible OilZHAO Yuliang, ZHONG Shanmin*(School of Agricultural and Food Science, Zhejiang A&F University,Lin’an, Zhejiang 311300)Abstract [Objective] To compare physicochemical indexs of camellia oil and several other kinds of edible oil. [Method] The acid value, iodine value, saponification value and peroxide value of camellia oil with different source and origin and several kinds of common edible oil were tested by using national standard test method. [Result] The experiment showed that, camellia oil has the characteristics of better stability in storage and more benefits to health and the quality of camellia oil from Zhejiang Province is better. [Conclusion] The study can make consumers more clearly recognize nutritional value and available value, which will lay a foundation for futher expanding camellia oil market.Key words ;Camellia oil; Iodine value; Saponification value; Peroxide value; Acid value山茶油是从山茶科山茶属油茶种子中提取的木本食用植物油,其中富含的不饱和脂肪酸对人体健康有益,因其不皂化物极少,且生育酚含量较于其他植物油脂高,故易被人体吸收,具有良好的营养功效。
油茶籽油及茶叶籽油特征组分分析与比较张东;张东生;薛雅琳;钟诚;徐冉;朱琳【摘要】研究比较了油茶籽油和茶叶籽油的脂肪酸组成、三酰甘油组成、甾醇、生育酚、角鲨烯等特征组分.结果显示:油茶籽油主要脂肪酸为油酸、棕榈酸和亚油酸;其单不饱和脂肪酸占77.50%~ 84.44%;茶叶籽油主要脂肪酸为油酸、亚油酸和棕榈酸;其饱和脂肪酸含量为18.86%~ 23.04%,单不饱和脂肪酸为56.53%~58.54%.2种油脂主要三酰甘油均为OOO、SLO、LOO,但相对比例各不相同;甾醇含量分别为1 099~2 298,499 ~927 mg/kg,主要组分为β-谷甾醇和△7-豆甾烯醇,占甾醇总量80%以上.油茶籽油和茶叶籽油中生育酚以α型为主,占总生育酚90%以上;前者角鲨烯含量为21 ~ 336 mg/kg,后者为108 ~198 mg/kg.研究可为油茶籽油和茶叶籽油的开发和应用提供基础数据支持.【期刊名称】《中国粮油学报》【年(卷),期】2014(029)012【总页数】4页(P69-72)【关键词】油茶籽油;茶叶籽油;三酰甘油;脂肪酸组成;甾醇【作者】张东;张东生;薛雅琳;钟诚;徐冉;朱琳【作者单位】国家粮食局科学研究院,北京100037;江南大学食品学院,无锡214222;国家粮食局科学研究院,北京100037;江南大学食品学院,无锡214222;江南大学食品学院,无锡214222;国家粮食局科学研究院,北京100037【正文语种】中文【中图分类】TS225.1;TQ646我国是世界上最早发现和利用茶树的国家,也是世界上最早栽培油茶的国家。
据统计,我国油茶种植面积目前已达到400万hm2,年总产油茶籽60余万t,其中以湖南、江西两省的产量最多,占全国总油茶籽产量的60%以上。
现有茶园面积约213.33万hm2(3 200万亩),年产茶叶籽约100万t。
油茶籽油和茶叶籽油均含较高比例的不饱和脂肪酸以及生育酚、植物甾醇和角鲨烯等,这些营养物质容易被人体消化吸收,且具有降低胆固醇、预防和治疗高血压、心血管疾病的作用[1]。
茶油是什么做的茶油虽然在我们的生活中有着非常广泛的作用,无论是用于食用还是药用,都有着极高的营养价值,可以起到美白养颜、去除皮肤表面疤痕的作用,尤其适合爱美女性食用。
甚至对于体内火气过重的人群来说,食用茶油还可以起到清热解毒的功效,但是仍然有很多人不知道茶油到底是由什么酿造而成的呢?茶油,油茶籽油俗称,又名山茶油、山茶籽油,是从山茶科山茶属植物的普通油茶(CamelliaoleiferaAbel)成熟种子中提取的纯天然高级食用植物油,色泽金黄或浅黄,品质纯净,澄清透明,气味清香,味道纯正。
油茶俗称山茶、野茶、白花茶,是中国特有的一种优质食用油料植物。
油茶与茶叶(学名Camelliasinensis(L.)O.Kuntze)为同属不同种,它们所结的种子榨出的植物油是完全不同的,前者称为油茶籽油,后者称为茶叶籽油。
全球油茶籽油产量的90%以上来自中国。
早在公元前100多年汉武帝时,中国就开始栽种油茶,至今已有2000多年历史。
它生长在中国南方亚热带湿润气候地区的天然无污染的高山及丘陵地带,10多个省都能种植,主要产区在中国的湖南、江西、广西、重庆等省、市(区),全国现有栽培面积约4500万亩,年产油茶籽100万吨,产油茶籽油27万吨。
茶油是中国政府提倡推广的纯天然木本食用植物油,以及国际粮农组织首推的卫生保健植物食用油。
茶油怎么做的压榨法和浸出法,压榨法是用物理压榨方式,从油茶籽中榨取油茶籽油,是一种传统的提取工艺;浸出法则是依据化学反应原理,用食用级溶剂从油茶饼(压榨后剩余的残渣)中提取出油茶籽油的一种方法,其过程需要对原料反复烘烤、蒸炒。
茶油的用法1、凉拌:普通的食用油在不加热至熟的情况下,不能直接用于凉拌,而茶油在凉拌时不需要加热,直接用于凉拌荤、素菜和调制色拉酱,具有色泽鲜亮、口味爽滑,清淡、不油腻等特点。
2、热炒:营养学家指出茶油通过“热锅冷油”的方式炒菜,营养不流失,色、香、味更好。
3、煎炸:普通食用油在高温下会产生过氧化物,对人体极为有害,而茶油含抗氧化物,可以在220度高温下连续油炸20小时不变质,不产生反式脂肪酸,不产生苯、芘等有害物质,是最理想、最健康的煎、炸食用油。