环境因素评价识别方法
- 格式:doc
- 大小:53.50 KB
- 文档页数:3
环境因素识别的方法
1. 直接观察呀!就像你走进一个房间,看看四周的布置、物品摆放,你不就能发现很多环境因素嘛!比如去公园,你能看到花草树木、游乐设施,这些可都是环境因素呢!
2. 多去和别人交流呗!和身边的人聊聊,他们的感受和看法说不定就能让你发现一些平时没注意到的环境因素呢!比如同事说办公室太闷热了,这不就是一个环境因素嘛!
3. 自己亲身体验一下呀!设身处地地感受环境,哎呀,那种感觉很奇妙的!就像在海边,你能感受到海风、海浪,这些就是环境因素呀!
4. 可以做些记录啊!把看到的、感觉到的环境因素写下来,之后再看就清晰多啦!比如说你记录今天出门感觉空气有点干燥,这就是个环境因素呢!
5. 细心分析也是必要的哟!把各种现象联系起来,找找其中的关联,说不定就找出环境因素啦!比如发现小区里垃圾多了,那就可能影响卫生环境因素啦!
6. 利用工具呀!像一些检测仪器啥的,能帮你更准确地识别环境因素呢!好比用温度计发现室内温度过高,这就是个环境因素嘛!
7. 保持警觉性呀!随时留意周围的变化,一些小细节可能就是重要的环境因素哦!就像突然注意到街边的噪音变大了,这就是环境因素呀!
我觉得呀,识别环境因素的方法有很多,关键是要用心去发现、去感受,这样才能把环境因素搞得清清楚楚呀!。
环境因素识别方法的八种类型
1. 自然环境因素识别方法:包括地貌、气候、水文等自然环境因素的识别方法,如遥感技术、地质勘探等。
2. 社会经济环境因素识别方法:涉及到人口、经济、社会、文化等方面的环境因素的识别方法,如统计数据分析、调查研究等。
3. 生态环境因素识别方法:涉及到生物多样性、生态系统功能等生态环境因素的识别方法,如生物调查、生态模型等。
4. 基础设施环境因素识别方法:涉及到道路、桥梁、建筑物等基础设施环境因素的识别方法,如勘测测量、工程设计等。
5. 污染环境因素识别方法:涉及到大气、水域、土壤等污染环境因素的识别方法,如环境监测、化学分析等。
6. 自然资源环境因素识别方法:涉及到土地、水资源、能源等自然资源环境因素的识别方法,如调查监测、资源评价等。
7. 生态环境服务功能识别方法:涉及到生态系统提供的各种服务功能的识别方法,如生态系统评估、生态效益评估等。
8. 气候变化环境因素识别方法:涉及到气候变化对环境的影响因素的识别方法,如气候模型、气象观测等。
环境因素识别及评价控制程序环境因素识别及评价控制程序的目的是确保企业能够及时识别和评价其经营环境中的各种因素,并采取适当的措施加以控制。
这对企业来说非常重要,因为经营环境的不确定性可能导致各种风险和机会的出现,而只有了解并掌握这些因素,企业才能有效地应对变化并取得良好的业绩。
该程序可分为以下几个阶段:1. 环境因素识别:企业首先需要确定识别的范围和重点,以便将注意力集中在最重要的因素上。
常用的方法包括SWOT分析、PESTEL分析等。
SWOT分析用于评估企业内部的优势(Strengths)、劣势(Weaknesses)以及外部环境的机会(Opportunities)和威胁(Threats),而PESTEL分析则用于评估政治、经济、社会、技术、环境和法律等因素对企业的影响。
2.环境因素评价:在识别了重要的环境因素后,企业需要对它们进行评价。
评价需要包括对因素的影响程度、变化趋势以及可能带来的风险和机会的分析。
例如,如果一个环境因素对企业的影响程度很高,且呈现出负面变化趋势,那么企业应该采取相应的措施来控制其风险;另一方面,如果一个环境因素对企业的影响程度很高,且呈现出积极变化趋势,那么企业应该抓住机会以获得更好的业绩。
3.环境因素控制:基于对环境因素的评价,企业需要制定相应的控制措施。
这些措施可以包括内部管理控制、应对策略的制定和执行等。
例如,如果一个环境因素是竞争对手的威胁,那么企业可以采取提高产品质量、降低成本、改进营销策略等内部管理控制措施;另一方面,如果一个环境因素是市场需求的增长,那么企业可以加大研发投入、拓展渠道、增加生产能力等。
4.监控和调整:环境因素的变化是不可避免的,因此企业还需要建立一套监控和调整机制,以便在需要时对控制措施进行及时调整。
这可以通过定期收集和分析数据、与利益相关方的沟通以及持续改进等方法实现。
综上所述,环境因素识别及评价控制程序对于企业的发展和成功至关重要。
有效的识别和评价可以帮助企业准确把握经营环境,制定相应的控制策略,从而降低风险并抓住机遇。
点击数:识别环境因素时应考虑现有的和潜在的环境因素,并从环境的多个角度进行考查,不能缺漏。
一般而言,识别环境因素应考虑三种时态、三种状态。
LEs.三种时态即过去、现在和将来。
三种状态即正常、异常和紧急状态LEs.四)环境因素的类型LEs.对环境因素的识别通常考虑以下问题:LEs.向大气排放;向水体排放;向土地排放;原材料和自然资源的使用;能源的使用;能量放射,即热、辐射和振动;废物和副产品;物理属性,即大小、形状、颜色和外观。
LEs.五)识别环境因素的步骤LEs.1 选择活动、产品和服务;LEs.2 确定活动、产品和服务中的环境因素;LEs.3 明确每一环境因素对应的环境影响;LEs.六)识别环境因素的方法LEs.1 问卷调查法;2 面谈;3 检查表;4 直接检验和测量;5 记录评审;6 基准参照;7 物料衡算法 8 产品生命周期分析法LEs.二、评价重要环境因素LEs.一)不存在惟一的、绝对的重要环境因素评价原则和评价方法LEs.环境因素识别之后,需要评价出具有或可能具有重要环境影响的重要环境因素,组织可以自己决定哪些环境因素对本企业来说是重要的,并制定出相应的评价原则。
对于不同的组织,由于各自的环境状况、所在地域和社会条件、适用的法律法规、自身的环境要求等不同,不可能存在一个广泛适用的评价方法。
LEs.二)重要环境因素的评价原则LEs.尽管各企业对重要环境因素的评价原则并不完全一致,但基本可以包括以下几方面:LEs.1 环境基准(如影响的规模、严重性、持续时间、环境因素的类型、规模和频次);LEs.2 适用的法律法规和其他要求(如排放限制和法规);LEs.3 内外部相关方的关注(如与组织价值观、公共形象、噪声等有关内容)。
LEs.上述各种评价依据,但以使用很难满足要求,可根据实际选择几种结合使用。
LEs.三)重要环境因素的评价方法LEs.评价方法应能随主客观条件变化而变化,常用的评价方法包括:专家判断法、是非判断法、对比法、打分法等。
环境因素的辨识与评价环境因素是指周围环境中的各种因素,包括气候、地理、土壤、水体、空气等等。
环境因素的好与坏影响着人们的健康和生活质量。
如何辨识和评价环境因素是重要的。
本文将介绍环境因素的辨识和评价方法。
环境因素的辨识环境因素的辨识包括环境调查和数据分析。
环境调查是通过人工考察、记录和采样等手段来了解环境因素的情况,数据分析是对采集到的数据进行统计处理和分析。
环境调查环境调查是了解环境因素最为直接的手段。
环境调查可以包括人工考察、记录和采样等手段。
人工考察一般包括查阅相关资料、走访实地、调查居民和了解相关机构情况等。
记录是指环境因素的相关信息,如气温、湿度、风向风力、降雨情况、温度分布等。
采样是指采集环境中的物质,如水体、空气、土壤和生物等,以分析其环境因素含量和质量。
数据分析环境调查得到的数据可以通过数据分析进行统计处理和分析,为环境评价提供依据。
数据分析常见的方法有频率分析、比例分析、趋势分析、相关分析和回归分析等。
频率分析是指对数据中某个变量的出现次数、占比等进行计算;比例分析是指对数据中某个变量之间的比例进行计算;趋势分析是指对数据中某个变量的变化趋势进行计算;相关分析是指对两个或两个以上变量之间相关性进行计算;回归分析是指根据数据建立回归模型并进行分析。
环境因素的评价环境因素的评价是根据调查得到的环境因素情况进行综合评定。
评价可以从评价标准、评价方法、评价指标和评价结果四个方面进行描述。
评价标准评价标准是环境因素评价的基础,也是环境因素评价的依据。
评价标准一般包括法律法规和技术标准两个方面。
法律法规是国家、地方政府和决策机构制定的关于环境保护和环境质量的法律、行政法规和规章;技术标准是针对某个行业或环境因素制定的环境质量标准或其他技术标准。
评价方法评价方法是根据环境因素的不同特点和环境调查数据的不同,来进行环境因素评价的具体方法。
评价方法一般包括财务分析、综合评价、主成分分析、灰色关联度分析、模糊数学等方法。
关于环境因素识别评价方法环境因素识别评价方法是指通过对特定环境中的各种因素进行研究、调查和评价,以确定其对环境质量和生态系统稳定性的影响程度。
该方法主要用于评定环境质量、制定环境政策和规划、预测环境变化以及开展环境保护和修复工作等方面。
环境因素识别评价方法主要包括以下几个方面:1.环境因素识别:环境因素识别主要是通过对环境质量指标的采集和监测,识别出对环境质量产生影响的因素。
这些因素可以是物理因素、化学因素、生物因素以及人为活动等。
通过对这些因素的综合分析,可以确定对环境质量产生影响的主要因素。
2.环境因素的定量化评价:环境因素的定量化评价是通过采集大量数据,并对其进行统计、分析和建模来评估环境因素对环境质量的影响程度。
这些数据可以是来自于实地调查、监测站点和实验室测试等。
通过对这些数据进行定量化评价,可以得出环境因素对环境质量的影响程度,提供科学依据和参考数据。
3.环境因素的影响评价:环境因素的影响评价是基于定量化评价结果,对环境因素对环境质量和生态系统稳定性的影响进行综合评价。
这种评价主要包括环境的实际影响、潜在影响以及可能的风险和脆弱性等方面。
通过对这些评价结果的综合分析,可以确定环境因素对环境质量产生的具体影响,为环境保护和修复工作提供科学指导。
4.环境因素的风险评估:环境因素的风险评估是对环境因素可能产生的不利影响和潜在风险进行评价和预测。
风险评估主要包括风险源的鉴定、风险程度的分析和评价以及风险管理和控制措施的制定等方面。
通过对风险评估的实施,可以及时识别环境因素的可能风险,提出相应的预防和控制措施,保障环境质量和生态系统的稳定性。
在环境因素识别评价方法的实施过程中,还需注意以下几点:1.数据采集和监测工作的准确性和可靠性:环境因素识别评价方法所依赖的数据采集和监测工作需要准确、全面和及时,以确保评价结果的科学性和可信度。
2.模型选择和建模精度的问题:环境因素识别评价方法的实施往往需要采用一定的模型和算法来处理和分析数据,选择合适的模型和建模精度会影响评价结果的准确性和可靠性。
识别环境因素与评价环境影响的方法环境因素是指对环境产生影响的各种因素,可以是自然因素也可以是人为因素。
评价环境影响的方法是指通过一系列的技术手段和评估标准来对环境因素所产生的影响进行客观、科学的评价。
本文将从环境因素的识别及环境影响的评价方法两个方面进行阐述。
一、环境因素的识别环境因素的识别是环境影响评价的第一步,只有充分了解环境因素,才能进行后续的影响评价工作。
一般来说,环境因素可以分为自然因素和人为因素两大类。
1. 自然因素的识别自然因素是指对环境产生影响的各种自然力量和自然现象,如气候、气象、地球物理学等。
对于自然因素的识别,可以从以下几个方面入手:(1)气候因素:包括温度、湿度、风速、降水量等因素。
通过收集气象资料,可以了解到该地区的气候特征和变化规律。
(2)地质因素:包括地质构造、地貌特征、岩石性质等因素。
通过地质勘探和地质调查,可以对相关地质因素进行了解和评估。
(3)水文因素:包括水文地质、水文地貌、水文气象等因素。
通过水文勘测和水文监测,可以了解到该地区的水文特征和水资源利用情况。
2. 人为因素的识别人为因素是指对环境产生影响的人类活动,如工农业生产、工程建设、交通运输等。
对于人为因素的识别,可以从以下几个方面入手:(1)工农业生产活动:包括农业种植、工业生产、畜牧养殖等活动。
通过了解相关的工农业生产情况,可以确定相关的环境因子。
(2)工程建设活动:包括城市建设、水利工程、交通运输等活动。
通过了解相关的工程建设项目,可以确定相关的环境因子。
(3)人口活动:包括人口数量、人口密度、人口迁移等活动。
通过统计资料和调查研究,可以了解到该地区的人口特征和人口活动情况。
二、评价环境影响的方法评价环境影响是对环境因素所产生影响的一种综合评估和预测,通过一定的评估标准和方法来判断环境影响的程度和趋势。
以下是几种常用的评价环境影响的方法:1. 环境影响评价报告:环境影响评价报告是对环境影响进行系统评估和预测的一种报告形式。
环境因素识别评价方法环境因素是指外部因素对组织或个体产生的影响。
环境因素的识别和评价对于组织的决策和发展非常重要。
本文将从不同角度讨论环境因素的识别评价方法。
一、PESTEL模型PESTEL模型是一种常用的环境因素识别评价方法。
PESTEL模型包括政治因素、经济因素、社会因素、技术因素、环境因素和法律因素。
1. 政治因素:识别评价国家政府对企业活动的影响,包括政府政策、法规等。
2. 经济因素:识别评价国家经济状况对企业的影响,包括通货膨胀、利率、汇率等。
3. 社会因素:识别评价社会变化对企业的影响,包括人口结构、生活方式、价值观念等。
4. 技术因素:识别评价技术发展对企业的影响,包括科技创新、信息技术等。
5. 环境因素:识别评价环境变化对企业的影响,包括气候变化、自然资源等。
6. 法律因素:识别评价法律法规对企业的影响,包括劳动法、环保法等。
通过对这些因素的识别评价,组织可以了解到外部环境的变化和趋势,以便制定相应的决策和策略。
二、SWOT分析法SWOT分析法是一种常用的环境因素识别评价方法。
SWOT分析法包括优势、劣势、机会和威胁。
1. 优势:识别评价组织自身的优势,包括资源、技术、品牌等。
2. 劣势:识别评价组织自身的劣势,包括组织结构、技术不足等。
3. 机会:识别评价外部环境中的机会,包括市场需求、竞争对手等。
4. 威胁:识别评价外部环境中的威胁,包括新竞争对手、法律法规变更等。
通过对这些因素的识别评价,组织可以找到优势发展机会,并针对劣势和威胁制定相应的对策。
三、五力模型五力模型是由麦克斯韦尔·波特提出的一种环境因素识别评价方法。
五力模型包括竞争对手、潜在进入者、替代品、供应商和购买者。
1. 竞争对手:识别评价竞争对手对组织的影响,包括竞争力、市场份额等。
2. 潜在进入者:识别评价潜在进入者对组织的影响,包括新竞争对手、市场准入门槛等。
3. 替代品:识别评价替代品对组织的影响,包括替代品的竞争力、替代品的成本等。
环境因素识别方法及步骤环境因素识别是指通过对环境中的各种因素进行系统性的观察、分析和研究,准确识别出对人类生存和发展具有重要影响的因素。
环境因素识别的过程中,需要进行多个步骤,下面将详细介绍环境因素识别的方法及步骤。
环境因素识别的方法包括定性分析和定量分析两种。
一、定性分析方法:定性分析方法是通过对环境进行直观的观察,基于主观判断来辨别环境中的各种因素,将其分为有利、有害或无关因素。
1. 实地考察:通过实地考察环境,对环境中的各种因素进行直观观察。
可以采集环境样本,如土壤、空气等,进行实验室分析,以获取更多的信息。
2. 文献调查:查阅相关文献资料,了解环境中可能存在的各种因素,例如污染物、生态系统特征等。
这些资料可以帮助我们初步判断环境中的重要因素。
3. 专家评估:请相关领域的专家对环境因素进行评估和判断,借助他们的专业知识和经验,可以更准确地确定环境中的关键因素。
4. 综合分析:通过对实地考察、文献调查和专家评估的综合分析,整理总结出环境中的所有因素,并根据它们对人类生存和发展的重要性,进行分类和排序,确定环境中的关键因素。
二、定量分析方法:定量分析方法是通过收集环境监测数据,进行统计分析和建模,quantifying environmental factors的重要程度和相互关系。
1. 数据采集:收集环境监测数据,包括实地测量数据和遥感数据等。
实地测量数据可以通过仪器设备进行采集,例如温度、湿度、噪音等;遥感数据可以通过卫星和飞机等远程传感器获取,例如气象数据、土地利用数据等。
2. 数据预处理:对采集到的环境监测数据进行预处理,包括数据清洗、数据缺失值处理、数据异常值处理等。
确保数据的准确性和一致性。
3. 统计分析:对预处理后的数据进行统计分析,如均值、方差、相关系数等,找出其中与人类生存和发展相关的重要因素。
4. 建立模型:根据统计分析的结果,可以建立数学模型,通过模型计算各个环境因素的重要性,并找出它们之间的相互关系。
环境因素识别方法环境因素识别是指识别和分析环境变化和影响,以帮助组织或个人做出有关策略、决策和行动的过程。
环境因素包括政治、经济、社会、技术、法律和环境方面的因素。
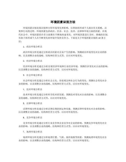
在现代社会中,环境因素的许多方面都在不断地快速变化,对环境因素进行及时、准确的识别,有助于组织或个人在不断变化的环境中保持竞争力。
下面是关于环境因素识别的10条方法:1. 政治环境分析法政治环境分析是通过分析政治因素对企业产生的影响,预测政治环境变化对企业的影响,以及调整企业的战略、结构和经营方式等,以应对环境变化。
2. 经济环境分析法经济环境分析是通过分析宏观经济环境和行业经济环境,预测经济变化对企业的影响,以及调整企业的战略、结构和经营方式等,以应对环境变化。
3. 社会环境分析法社会环境分析是通过分析社会文化、价值观念和社会行为的变化,预测社会变化对企业的影响,以及调整企业的战略、结构和经营方式等,以应对环境变化。
4. 技术环境分析法技术环境分析是通过分析科学技术的发展,预测技术变化对企业的影响,以及调整企业的战略、结构和经营方式等,以应对环境变化。
5. 法律环境分析法法律环境分析是通过分析法律法规的制定和实施,预测法律环境变化对企业的影响,以及调整企业的战略、结构和经营方式等,以应对环境变化。
6. 竞争环境分析法竞争环境分析是通过分析行业竞争和企业竞争对企业的影响,预测竞争环境变化对企业的影响,以及调整企业的战略、结构和经营方式等,以应对环境变化。
7. 地理环境分析法地理环境分析是通过分析地理位置、气候、地形地貌等因素,预测地理环境变化对企业的影响,以及调整企业的战略、结构和经营方式等,以应对环境变化。
8. 资源环境分析法资源环境分析是通过分析企业所处环境的自然资源、人力资源、财务资源等情况,预测资源环境变化对企业的影响,以及调整企业的战略、结构和经营方式等,以应对环境变化。
9. 大数据分析法大数据分析是通过对海量数据进行挖掘、分析和统计,预测市场环境的变化趋势,以及调整企业的战略、结构和经营方式等,以应对市场环境的变化。
环境因素识别评估环境因素识别评估一、前言环境因素识别评估是指对某个特定地区或项目周边环境影响因素进行综合评估和分析,以确定其对环境的潜在影响,为环境保护和可持续发展提供科学依据。
本文将从地理环境、气候环境、生物环境和人文环境四个方面对环境因素进行识别评估,并对评估结果进行综合分析。
二、地理环境因素识别评估地理环境因素是指某个地区的地形、地势、土壤、水文等地理要素对环境的影响。
地形和地势是地理环境中最为重要的因素之一,它直接决定了地区的水资源分布、气候情况和生物多样性。
土壤质量是另一个重要的地理环境因素,它关系到农业生产、水土保持和生态系统健康。
水文因素主要包括水资源分布、河流网络和地下水位等,它对地区的供水和生态平衡有着重要影响。
三、气候环境因素识别评估气候环境因素是指某个地区的气温、降水、风向和日照等气候要素对环境的影响。
气温是气候环境中最为重要的因素之一,它决定了地区的植被分布、动物分布和农作物生长周期。
降水是另一个重要的气候环境因素,它直接关系到地区的水资源供应和生态保护。
风向和日照时间也对地区的气候情况有一定影响,它们决定了地区的风能利用和太阳能利用潜力。
四、生物环境因素识别评估生物环境因素是指某个地区的植物、动物和微生物多样性对环境的影响。
植物是生物环境中最为重要的因素之一,它们通过光合作用释放氧气、吸收二氧化碳,维持着地球的生态平衡。
动物和微生物也对环境有着重要影响,它们参与了地区的食物链、生态链和养分循环。
五、人文环境因素识别评估人文环境因素是指某个地区的人口、经济和社会文化对环境的影响。
人口数量和分布决定了地区的资源利用和环境负荷。
经济发展水平影响到地区的环境承载能力和资源消耗。
社会文化因素对环境具有双重影响,一方面它们塑造了人们对环境的认识和态度,另一方面它们也受到环境的影响和制约。
六、综合分析通过对地理环境、气候环境、生物环境和人文环境四个方面的识别评估,我们可以综合分析出某个地区的环境特点和环境问题。
环境因素识别与评价及重要环境因素清单在当今社会,环境保护已经成为全球共同关注的重要议题。
对于企业和组织来说,准确识别和评价环境因素,并制定重要环境因素清单,是实现可持续发展和有效环境管理的关键步骤。
环境因素,简单来说,就是指一个组织的活动、产品或服务中能与环境发生相互作用的要素。
这可能包括能源的使用、原材料的消耗、废弃物的产生和排放、化学品的使用等等。
识别这些环境因素,就像是给一个复杂的系统进行“体检”,找出可能存在的“病症”。
那如何进行环境因素的识别呢?首先,需要对组织的各个方面进行全面的审视。
从生产流程开始,详细了解每一个环节中涉及的物质、能源的输入和输出。
比如,在制造业中,要关注原材料的采购、加工过程中的能源消耗、废水废气的排放、产品包装材料的使用等。
对于服务业,可能要考虑办公设备的用电、纸张的消耗、客户活动产生的间接环境影响等。
在识别过程中,还可以采用一些方法和工具来帮助我们更系统、更全面地进行。
比如问卷调查、现场观察、查阅文件记录等。
同时,组织内部不同部门的人员都应该参与进来,因为他们对各自的工作流程最为熟悉,能够提供最准确和详细的信息。
识别出环境因素后,接下来就是对它们进行评价。
评价的目的是确定哪些环境因素对环境的影响较大,从而找出重要环境因素。
评价的依据通常包括环境影响的程度、发生的可能性、持续的时间、影响的范围等。
比如说,一家化工企业排放的废气,如果其中含有大量的有害物质,且排放的频率高、持续时间长、影响的范围广,那么这个环境因素的影响程度就很大。
相反,如果另一家企业只是偶尔产生少量的无害废弃物,那么它的影响程度可能就相对较小。
在评价环境因素时,也需要建立一套科学合理的评价标准和方法。
可以采用定性和定量相结合的方式。
定性评价可以通过专家判断、小组讨论等方式,对环境因素的重要性进行大致的评估。
定量评价则可以通过计算环境影响的数值指标,如污染物的排放量、能源的消耗强度等,来更精确地确定其重要程度。
识别环境因素的方法
识别环境因素的方法可以包括以下几个方面:
1. 历史数据分析:通过对过去的数据进行统计和分析,来识别和评估环境因素对某一特定情况或事件的影响。
2. 实地调查和观察:通过亲自到实地进行调查和观察,了解和了解环境中的各种因素,如气候、地形、人口密度等。
3. 市场调研:通过市场调研来了解和评估市场中的各种环境因素,如竞争对手、市场需求、消费者行为等。
4. 专家咨询:寻求专业人士的意见和建议,他们可能有关于环境因素的深入了解和独特的观点。
5. 数据分析技术:利用数据分析技术如统计分析、机器学习等,从大量的数据中挖掘有关环境因素的信息和规律。
6. SWOT分析:通过分析组织的内部优势和劣势以及外部机会和威胁,来识别和评估环境因素对组织的影响。
需要指出的是,这些方法可以单独或结合使用,具体的选择取决于识别环境因素
的具体目的和条件。
环境因素识别及评价程序环境因素识别及评价程序是一种对特定环境下的因素进行识别和评价的方法和工具,它可以帮助我们全面了解和评估环境中的各种因素,从而为环境管理和决策提供参考和支持。
环境因素识别及评价程序主要包括以下几个步骤:1. 收集信息:首先,我们需要收集与环境因素有关的各种信息,包括统计数据、专家意见、实地调研等。
这些信息可以来自于各级政府、研究机构、环境保护组织、企事业单位等。
2. 确定评价指标:接下来,我们需要确定一些评价指标,用于对环境因素进行评价。
评价指标可以涉及各个方面,例如空气质量、水质状况、土壤污染、生物多样性等。
评价指标应该具有科学性和可操作性,同时要符合实际情况。
3. 评估数据:根据收集到的信息和确定的评价指标,我们可以对环境因素进行评估。
评估可以分为定性评估和定量评估两种方式。
定性评估是根据主观判断和经验推断对环境因素进行评价,定量评估则是通过数据分析和统计模型等方法进行客观评价。
4. 分析结果:根据评估的数据和结果,我们可以对环境因素的状况进行分析,了解其现状和趋势。
分析结果可以通过制作图表、绘制地图等形式展示,以便更好地理解和应用。
5. 编制报告:最后,我们可以编制一份环境因素识别及评价的报告,详细记录整个过程和结果。
报告可以包括背景介绍、数据分析、评价结果、问题和建议等内容,以供相关部门和决策者参考和采纳。
通过环境因素识别及评价程序,我们可以客观全面地了解和评估环境状况,为环境保护和可持续发展提供科学依据。
同时,该程序还有助于及时发现和解决环境问题,促进环境管理和决策的科学化和规范化。
然而,环境因素识别及评价程序也存在一些挑战和限制。
首先,数据收集和处理需要大量的时间和资源,尤其是对于复杂的环境系统。
其次,评价指标的确定和应用需要充分考虑不同因素之间的相互影响和关系,以减少评价结果的主观性和误差。
此外,评估结果的传播和应用也需要与相关部门和决策者进行有效的沟通和交流,以确保评估的结果得到真正的应用和推广。
环境因素识别和评价管理办法第一章总则第一条为了通过最大限度地识别出二建集团在活动、产品或服务中能控制或可望施加影响的环境因素,评价出重大环境因素,策划相应措施,并根据二建集团相关情况的变化及有关法律、法规和其他要求的变化,及时更新,实现对环境污染的预防和持续改善环境的表现。
第二条本制度适用于二建集团在管理活动、产品或服务中环境因素的识别、评价、更新与控制策划。
第三条分工与职责1、管理者代表负责批准重大环境因素。
2、安全管理部(1)组织二建集团环境因素的识别、评价和重大环境因素的控制策划;(2)督促、指导工程公司/分公司/总承包部、工程项目部的环境因素识别、评价和重大环境因素的控制策划活动;(3)汇总、登记、审核评价结果,找出公司重大环境因素,建立并更新《二建集团重大环境因素清单》。
3、工程管理部(物资管理)负责对物料中的环境因素进行识别、评价和登记,报安全管理部。
4、工程管理部(施工生产管理)负责对施工过程中的环境因素进行识别、评价和登记,报安全管理部。
5、总裁事务部负责对二建集团本部、工程公司、总承包部基地、工程项目部办公区、生活区的环境因素进行识别和登记、收集、汇总,报安全管理部。
6、职能部门参与与部门职责相关的环境因素识别、评价和登记,报安全管理部。
7、工程公司/分公司/总承包部负责对本单位办公区、生活区的环境因素进行识别、评价和重大环境因素的控制策划工作,填写《环境因素调查评价表》,报公司总裁事务部(总务管理)。
8、工程项目部负责对所属范围内生活区域、生产活动中出现的环境因素进行识别、评价和重大环境因素的控制策划工作,填写项目《环境因素调查评价表》,列出本工程重大环境因素清单,作为环境与职业健康安全计划附件,上报安全管理部。
第二章管理要求第四条环境因素识别方法1、二建集团在环境管理体系建立时主要通过组织各级人员在了解行业信息及现场调查环境因素的方法,最大限度地排查和识别二建集团的环境因素。
1、因素识别、评价的依据
1.1.1 法律、法规和其它要求。
1.1.2 过去、现在和将来对环境有积极或负面影响。
1.1.3 在正常、异常及紧急情况下,可能对环境有积极或负面影响。
1.1.1 相关方的要求和对相关方的要求。
1.1.5 公司环境价值观。
2 环境因素识别
2.1 识别范围
公司所有的活动、产品、服务中的环境因素和可望施加影响的环境因素。
包括:
a. 原辅材料的选择、采购、储存及输送;
b. 生产工艺流程的全过程;
c. 设备的运行、维护和保养过程;
d. 产品的储存、输送和销售环节;
e. 新增产品和基建项目;
f. 有毒、有害、易燃、易爆等危险品的储运及使用过程;
g. 相关方环境因素的调查。
2.2 识别时应考虑的内容
2.2.1 三种时态:过去、现在和将来(已纳入计划的或新的开发、新的修改的活
动、产品、服务等因素)。
2.2.2 三种状态:正常、异常和紧急。
2.2.3 八种类型:
a. 大气排放—污染因子的形式有粉尘、烟尘、气溶胶及其它对环境有害的气
体。
b. 水体排放—生活污水与工业废水各类污染因子的产生和排放。
c. 废物排放—固体危险、有害废物的产生、收集、运输、处理;生活办公废
物的产生与排出。
d. 土地污染—各种化学物质、有害物质等对土壤的污染。
污染物质的进一步
积累、扩散、转移;土地的占用。
e. 噪声危害—对厂界以外环境的影响。
f. 对社区的影响。
g. 原材料与自然资源的使用—能源、原材料的使用、消费和浪费;不可再生
的物质的耗竭。
h. 其他环境问题—其他当地和区域性环境问题及公众关注的环境问题,如全
球变暖、臭氧层破坏、酸雨、电磁辐射、光热辐射、恶臭等。
2.2.1 两种控制:能够控制和能够施加影响的。
2.2.5 相关方的要求和对相关方的要求。
2.3 识别方法
2.3.1 各部门由熟悉现场工程技术、生产工艺、设备管理、环境保护管理的人员
参与识别。
2.3.2 识别、评价过程要全面,完成本部门的《环境因素识别评价表》和《环境
因素清单》,并上报。
3 环境因素评价
3.1 评价方法
采用是非判断法和多因子打分法。
3.1.1 是非判断法
符合下列之一的,可确认为重要环境因素:
a. 紧急状态下的环境因素,如危险品泄露事故;
b. 污染物排放不符合有关法律法规及其它要求的环境因素,如超标排放;
c. 活动、产品和服务中能源、资源消耗超过企业内规定的标准的环境因素;
d. 危险固体废物排放的环境因素。
3.1.2 多因子打分法
对直接用是非判断法不能判定的环境因素,采用多因子打分法进行评价。
多因子打分法依据环境影响评价基准进行评分,资源、能源消耗类环境因素采用定性描述法进行评价,然后根据综合分值将环境因素分为A、B、C、三类,其中A类直接列入重要环境因素,B类可经讨论后决定是否列入重要环境因素,C类暂不列入重要环境因素。
环境影响评价基准
第一组评价因子及评分标准(m=m1*m2*m3)
第二组评价因子及评分标准(n=n1+n2+n3)
注:当“事故/投诉”栏中两种以上情况同时发生时,以高分为准。
综合评分等级对照表。