(机械制造行业)机械加工工艺基本知识
- 格式:doc
- 大小:266.57 KB
- 文档页数:8
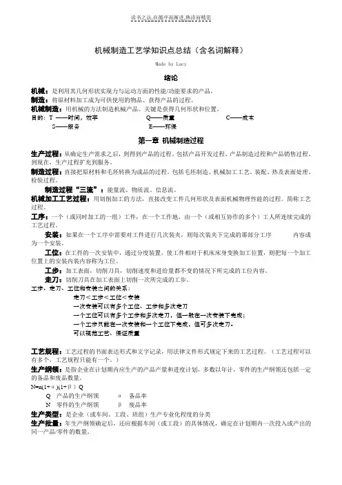
机械制造工艺学知识点总结(含名词解释)Made by Lucy绪论机械:是利用其几何形状实现力与运动方面的性能/功能要求的产品。
制造:将原材料加工成为可供使用的物品、获得产品的过程。
机械制造:用机械的方法制造机械产品。
关键是获得几何形状和位置。
目的:T ——时间,效率Q——质量C——成本S——服务E——环保第一章机械制造过程生产过程:从确定生产需求之后,到得到产品的过程。
包括产品开发过程、产品制造过程和产品销售过程。
到现在,生产过程扩充到服务。
制造过程:直接把原材料和毛坯转换为成品的过程。
包括毛坯制造、机械加工工艺、装配、热及表面处理、检验过程。
制造过程“三流”:能量流、物质流、信息流。
机械加工工艺过程:用切削加工的方法,直接改变工件几何形状及表面机械物理性能的过程。
简称工艺过程。
工序:一个(或同时加工的一组)工件,在一个工作地,由一个(或相互协作的多个)工人所连续完成的工艺过程。
安装:如果在一个工序中需要对工件进行几次装夹,则每次装夹下完成的那部分工序内容成为一个安装。
工位:在工件的一次安装中,通过分度装置,使工件相对于机床床身变换加工位置,则把每一个加工位置上的安装内装内容称为工位。
工步:加工表面,切削刀具,切削速度和进给量都不变的情况下所完成的工位内容。
走刀:切削刀具在加工表面上切削一次所完成的工步。
工步、走刀、工位和安装之间的关系:走刀<工步<工位<安装一次安装可以有多个工位、工步和多次走刀一个工位可以有多个工步和多次走刀,但一般在一次安装下完成;一个工步只能在一次安装和一个工位下完成,但可多次走刀。
可以规范工艺、保证质量工艺规程:工艺过程的书面表达形式和文字记录,用法律文件形式规定下来的工艺过程。
(工艺过程可以有多个,工艺规程只能有一个。
)生产纲领:是指企业在计划期内应生产的产品产量和进度计划,多数以年计,零件的生产纲领还包括一定的备品和废品数量。
N=n(1+α)(1+β)QQ---产品的生产纲领α---备品率N---零件的生产纲领β---废品率生产类型:是企业(或车间、工段、班组)生产专业化程度的分类生产批量:年生产纲领确定后,还应根据车间(或工段)的具体情况,确定在计划期内一次投入或产出的同一产品/零件的数量。
《机械制造工艺》基础知识点材料成型机理:人为地将零件的加工过程分为热加工和冷加工两个阶段,而且是以冷去初加工和热变形加工为主。
从加工成型机理分类,加工工艺分为去除加工、结合加工和变形加工。
机械加工工艺过程:是机械产品生产过程的一部分,是直接生产过程。
其原意是指采用金属切削刀具或磨具来加工工件,使之达到所要求的形状、尺寸、表面粗糙度和力学物理性能,成为合格零件的成产过程。
六点定位原理:采用6个按一定规则布置的约束点来限制工件的6个自由度,实现完全定位。
从设计和工艺两个方面来分析,基准可分为设计基准和工艺基准两大类。
设计基准:设计者在设计零件时,根据零件在装配结构中的装配关系和零件本身解构要素之间的互相位置关系,确定标注尺寸的起始位置,这些起始位置可以是点、线或面,称之为设计基准。
工序:一个(或一组)工人在一个工作地点对一个(或同时对几个)工件连续完成的那一部分工艺过程。
工艺基准:零件在加工工艺过程中所用的基准称为工艺基准。
工艺基准又可进一步分为:工序基准、定位基准、测量基准和装配基准。
工序基准:在工序图上用来确定本工序所加工表面加工后的尺寸、形状和位置的基准。
定位基准:在加工时用于工件定位的基准。
可以分为粗基准和精基准,又可分为固有基准和附加基准。
零件的加工质量包含零件的机械加工精度和加工表面质量两个方面。
机械加工精度:是指零件加工后的实际几何参数与理论几何参数的符合程度。
机械加工误差:是指零件加工后的实际几何参数与理论几何参数的偏离程度。
零件的加工精度包含3方面的内容:尺寸精度、形状精度和位置精度。
误差的敏感方向:加工精度影响最大的那个方向(即通过切削刃的加工表面的法向)。
加工原理误差:是指采用了近似的成形运动或近似的切削刃轮廓进行加工而产生的误差。
影响机床误差的因素:导轨导向误差、主轴回转误差和传动链的传动误差。
主轴回转误差:是指主轴实际回转轴线对其理想回转轴线的漂移。
主轴回转轴线的运动误差可以分为分解为径向圆跳动、轴向圆跳动和倾角摆动三种基本形式。
机械制造工艺基础知识培训机械制造工艺是制造业中非常重要的一部分,它涉及到了金属材料的加工和制造过程。
以下是机械制造工艺的一些基础知识培训:1. 金属材料的性质和加工特点在机械制造工艺中,材料的选择对成品的质量和性能起着决定性的作用。
学习者需要了解不同金属材料的性质和加工特点,包括各种金属的硬度、韧性、热处理特性等。
同时还需要了解不同金属材料的加工性能,比如铸造、锻造、切削加工等。
2. 基本的机械加工工艺学习者需要了解基本的机械加工工艺,包括铣削、车削、钻削、磨削等加工方法。
他们需要了解每种加工方法的原理和特点,掌握使用不同机械加工设备的技能。
3. 量测和质量控制在机械制造工艺中,量测和质量控制是非常重要的环节。
学习者需要了解各种量测工具的使用方法,掌握测量和质量控制的基本技能。
4. 机械制造工艺的自动化和智能化技术随着科技的发展,机械制造工艺已经越来越向自动化和智能化方向发展。
学习者需要了解最新的自动化和智能化技术,比如数控加工、机器人应用等,掌握这些技术的基本原理和操作方法。
以上是机械制造工艺基础知识培训的一些内容,通过这些培训,学习者可以掌握基本的机械制造工艺知识和技能,为将来从事制造业工作打下良好的基础。
机械制造工艺基础知识培训5. 制造工程图纸的阅读和理解工程图纸是机械制造工艺中必不可少的工具,学习者需要掌握图纸的阅读和理解能力。
他们需要了解不同的标记和符号的含义,掌握图纸尺寸、公差、符号等基本知识,以便能够准确理解和解释工程图纸。
6. 安全生产知识在机械制造工艺中,安全生产意识是非常重要的。
学习者需要了解机械制造工艺中常见的安全事故和事故原因,掌握安全操作规程和紧急处理措施,以确保自身和他人的安全。
此外,还需要了解相关法律法规和标准,以遵守和执行相关安全管理制度。
7. 制造工艺的流程和管理学习者需要了解制造工艺的整体流程,包括原材料采购、加工制造、质量控制、包装和运输等各个环节。
他们需要了解现代制造企业的管理理念和方法,包括精益生产、供应链管理等,以提高生产效率和降低成本。
机械制造技术基础知识点整理1.制造工艺过程包括技术准备、机械加工、热处理和装配等。
2.机械加工由多个工序组成,包括安装、工位、工步和走刀。
3.根据生产专业化程度的不同,生产可分为单件生产、成批(小批、XXX、大批)生产和大量生产。
4.材料去除成型加工包括传统的切削加工和特种加工。
5.金属切削加工的方法有车削、钻削、镗削、铣削、磨削和刨削。
6.工件上有三个不断变化的表面,包括待加工表面、过渡表面(切削表面)和已加工表面。
7.切削用量是指切削速度、进给量和背吃刀量的总称。
8.形成表面的发生线包括母线和导线。
9.形成发生线的方法包括成型法、轨迹法、展成法和相切法。
10.表面的成型运动是保证工件得到要求表面形状的运动。
11.机床可按万能性程度、精度、自动化程度、重量、主要工作部件数目和数控功能等分类。
12.机床包括动力源部件、成型运动执行件、变速传动装置、运动控制装置、润滑装置、电气系统零部件、支承零部件和其他装置。
13.机床上的运动包括切削运动和辅助运动,如分度运动、送夹料运动、控制运动和其他各种空程运动。
14.刀具可按类型、主切削刃数量、切削部分的复杂程度、尺寸和构造等分类。
刀具的类型和材料刀具根据切削部分和夹持部分的结构关系分为整体式刀具和装配式刀具。
切刀主要包括车刀、刨刀、插刀和镗刀。
孔加工刀具有麻花钻、中心钻、扩孔钻和铰刀等。
刀具材料中,高速钢和硬质合金钢是最常用的。
高速钢又分为普通高速钢和高性能高速钢,高性能高速钢包括钴高速钢、铝高速钢和高钒高速钢。
刀具的参考系和结构要素刀具的参考系分为静止(标注)角度参考系和工作角度参考系。
静止(标注)角度参考系由主运动方向确定,工作角度参考系由合成切削运动方向确定。
构成刀具标注角度参考系的参考平面有基面、切削平面、正交平面、法平面、假定工作平面和背平面。
外圆车刀切削部分的结构要素包括前刀面、后刀面、副后刀面、主切削刃、副切削刃和刀尖。
角度的标注和选择原则刀具角度包括在正交平面内标注的前角、后角和楔角,在副平面内标注的副前角和副后角,在切削平面内标注的刃倾角,在基面内标注的主偏角、副偏角和刀尖角。
第1篇摘要:机械制造加工工艺是机械制造行业中的重要组成部分,它直接关系到产品的质量和性能。
本文从机械制造加工工艺的基本概念、加工方法、加工设备、加工精度等方面进行了详细阐述,旨在为机械制造行业提供有益的参考。
一、引言机械制造加工工艺是指将原材料通过各种加工方法,加工成具有预定形状、尺寸和性能的零件或产品的过程。
在机械制造行业中,加工工艺的合理选择和优化对于提高产品质量、降低生产成本、提高生产效率具有重要意义。
本文将详细探讨机械制造加工工艺的相关内容。
二、机械制造加工工艺的基本概念1. 加工方法:机械制造加工工艺主要包括切削加工、磨削加工、锻造加工、铸造加工、焊接加工、热处理加工等方法。
2. 加工设备:加工设备是完成加工工艺的必要条件,如车床、铣床、磨床、数控机床等。
3. 加工精度:加工精度是指零件尺寸、形状、位置等几何参数的精确程度,是衡量加工工艺质量的重要指标。
4. 加工表面质量:加工表面质量是指零件加工表面粗糙度、波纹度、裂纹等缺陷的程度,影响零件的使用性能。
三、机械制造加工方法1. 切削加工:切削加工是机械制造中最常用的加工方法,主要包括车削、铣削、刨削、磨削等。
(1)车削:车削是利用车刀在工件上切除多余材料,使工件达到预定尺寸和形状的过程。
车削适用于内外圆柱面、圆锥面、螺纹等加工。
(2)铣削:铣削是利用铣刀在工件上切除多余材料,使工件达到预定尺寸和形状的过程。
铣削适用于平面、斜面、曲面、键槽等加工。
(3)刨削:刨削是利用刨刀在工件上切除多余材料,使工件达到预定尺寸和形状的过程。
刨削适用于平面、斜面、曲面等加工。
(4)磨削:磨削是利用磨具对工件表面进行研磨,使工件达到预定尺寸和形状的过程。
磨削适用于内外圆柱面、圆锥面、平面、曲面等加工。
2. 磨削加工:磨削加工是利用磨具对工件表面进行研磨,提高工件表面质量和精度的一种加工方法。
3. 锻造加工:锻造加工是将金属加热至一定温度,使其具有一定的塑性,然后在模具中施加压力,使金属产生塑性变形,从而获得预定形状和尺寸的零件。
机械制造工艺学基础概述刀具切削部分的几何参数1.1金属切削的基础知识刀具材料金属的切削过程磨削机理车削外圆1.2外圆表面加工磨削外圆外圆表面的光整加工外圆表面的加工方法选择钻孔扩孔铰孔1.3内孔表面加工镗孔拉孔珩磨磨孔研磨第一章孔的精密加工滚压机械加工内孔表面的加工方法选择金刚镗原理与方法平面的车削加工平面的铣削加工平面的刨削和拉削加工1.4平面加工平面磨削平面的精密加工平面刮研平面研磨平面抛光平面的加工方案沟槽的车削加工1.5沟槽加工沟槽的铣削加工沟槽的刨削和插削加工特形面的车削1.6特形面加工特形面的铣削螺纹的车削普通螺纹的加工攻螺纹和套螺纹梯形螺纹的车削1.7 螺纹加工传动螺纹的加工梯形螺纹的铣削梯形螺纹的精加工螺纹的加工方案概述第一章机械加工铣齿原理与方法滚齿插齿剃齿1.8齿轮加工齿面精加工珩齿磨齿常用齿轮齿形加工方法的工艺特点及应用齿轮齿面加工方案一机床夹具的作用二机床夹具的分类2.1概述三机床夹具的组成一六点定位原理完全定位二定位方式不完全定位欠定位2.2机床夹具重复定位的定位原理和定位元件工件以平面定位及其定位元件三定位元件工件以内孔定位及其定位元件工件以外圆柱面定位及其定位元件1 基准不重合误差2.3定位误差1)平面定位的分析与计算一定位误差产生的原因2)用圆柱销,定第二章 2 基准位移误差位心轴定位机床夹具3)用定位套定位基础知识4)用V形块定位二定位误差的计算(1)动力装置1 夹紧装置的组成一夹紧装置的(2)夹紧机构组成及基本要求 2 夹紧装置的基本要求1 夹紧力的方向选择2.4机床夹具二夹紧力的确定 2 夹紧力的作用点选择的夹紧装置 3 夹紧力的大小1 斜楔夹紧机构2 螺旋夹紧机构3 偏心夹紧机构三典型夹紧机构刚性定心夹紧机构4定心夹紧机构弹性斜定心夹紧机构2.5典型机床一车床夹具专用夹具实例二钻床夹具三铣床夹具生产技术准备过程毛坯制造过程生产过程零件的加工过程生产过程和工艺过程产品的装配过程产品的辅助劳动过程工艺过程3.1基本概念工序安装机械加工工艺过程的组成工位工步走刀生产纲领生产纲领与生产类型单件生产小批生产第三章生产类型成批生产中批生产机械加工大量生产大批生产工艺规程的制定工艺规程的内容机械加工工艺过程卡片作用与格式机械加工工艺卡片3.2机械加工工艺规程的编制机械加工工序卡片技术上的先进性制定工艺规程的原则经济上的合理性有良好的劳动条件产品的装配图和零件图产品验收的质量标准产品的生产纲领需要的原始资料毛坯资料现场设备和工艺装备国内外生产技术的发展情况有关的工艺手册及图册制定工艺规程的步骤1.分析研究产品的装配图和零件图2.按零件批量大小确定生产类型4.拟定工艺路线3.确定毛坯的种类和尺寸,画出毛坯的草图,作出材料预算5.确定各工序的加工余量,计算工序尺寸和公差6.确定各工序的设备,刀具,夹具,量具和辅助工具7.确定切削用量和工时定额8.确定各主要工序的技术要求及检验方法9.填写工艺文件零件的结构工艺性分析各加工表面的尺寸精度主要加工表面的形状精度零件的技术要求分析主要加工表面间的相互位置精度各表面的表面粗糙度及表面质量方面的要求热处理及其他要求,如动平衡,配重等3.3零件的铸件———时效结构工艺性分析毛坯的锻件———正火及毛坯的选择类型及型材特点型材焊接件———时效毛坯的选择零件对材料的要求毛坯生产纲领的大小选择的零件结构形状和尺寸大小原则现有生产条件第三章1设计基准机械加工工序基准工艺规程一基准的2工艺基准定位基准的制定概念与分类测量基准装配基准1作为基准的点,线,面在工件上不一定存在(如球心,轴心线,中心平面等),通常由3基准的分析某些具体表面来体现,这些表面称为基面2各表面间的位置精度(如平行度,垂直度)也有基准关系基准重合原则基准统一原则3.4定位基准 1 精基准的选择自为基准原则的选择互为基准原则1如果必须首先保证工件上加工表面与不加工表面之间的位置要求,则应以不加工表面作粗基准二定位基准2如果必须首先保证工件某重要表面的的选择余量均匀,应选择该表面作粗基准2 粗基准的选择3作为粗基准的表面,应面积大,平整,光洁,没有浇口,冒口,坡口或飞边等缺陷,以便定位和夹紧可靠。
机械加工工艺基本知识newmaker一、生产过程与工艺过程专咫产品的生产过程是指把原材料变为成品的全过程。
机械产品的生产过程通常包含:1 .生产与技术的准备如工艺设计与专用工艺装备的设计与制造、生产计划的编制、生产资料的准备等;2 .毛坯的制造如铸造、锻造、冲压等;3 .零件的加工切削加工、热处理、表面处理等:4 .产品的装配如总装、部装、调试检验与油漆等;5 .生产的服务如原材料、外购件与工具的供应、运输、保管等;在生产过程中改变生产对象的形状、尺寸、相对位置与性质等,使其成为成品或者半成品的过程,称之工艺过程。
如毛坯的制造、机械加工、热处理、装配等均为工艺过程。
工艺过程中,若用机械加工的方法直接改变生产对象的形状、尺寸与表面质量,使之成为合格零件的工艺过程,称之机械加工工艺过程。
同样,将加工好的零件装配成机器使之达到所要求的装配精度并获得预定技术性能的工艺过程,称之装配工艺过程。
机械加工工艺过程与装配工艺过程是机械制造工艺学研究的两项要紧内容。
二、机械加工工艺过程的构成机械加工工艺过程是由一个或者若干个顺序排列的工序构成的,而工序又可分为若干个安装、工位、工步与走刀。
(一)工序工序是指一个或者一组工人,在一个工作地对一个或者同时对几个工件所连续完成的那一部分工艺内容。
区分工序的要紧根据,是工作地(或者设备)是否变动与完成的那部分工艺内容是否连续。
图3-1所示的圆盘零件,单件小批生产时其加工工艺过程如表3-1所示;成批生产时其加工工艺过程如表3-2所示。
20表3-1圆盘零件单件小批机械加工工艺过程表3-2圆盘零件成批机械加工工艺过程铳刀铳刀<a)同时车夕隔和倒角(b)同时播IJ两凸台面图3-2复合工步图3-3多工位加工工位[--装卸工件;工位口--钻孔;工位III-扩孔;工位IV一皎孔三、工件的夹紧(一)工作夹紧概述如上所述,工件在加工前需要定位与夹紧。
这是两项十分重要的工作。
关于定位在后面章节中全面论述,本节对工件在机床上或者夹具中的夹紧作一概略说明。
机械制造技术基础知识点总结一、机械制造基础知识1. 机械制造的定义•机械制造是指利用机械设备和工具对材料进行加工和成形,制造出符合特定要求的零部件、组件和产品的过程。
2. 机械制造的分类•机械制造可以分为几个主要类别,包括:–金属加工:如铸造、锻造、机械加工等;–塑料加工:如注塑、挤出、吹塑等;–木材加工:如木工机械加工;–粉末冶金:如金属粉末冶金、陶瓷粉末冶金等;–结构组装:如焊接、螺栓连接等。
3. 机械制造的基本工艺•机械制造的基本工艺包括:–切削加工:如车削、铣削、钻削等;–成形加工:如锻造、冲压、拉伸等;–焊接加工:如电弧焊、气体焊、激光焊等。
4. 机械制造的主要设备•机械制造的主要设备包括:–加工设备:如车床、铣床、钻床等;–切削工具:如车刀、铣刀、钻头等;–测量检测设备:如千分尺、显微镜、光谱仪等;–辅助设备:如起重机、输送带、搬运工具等。
二、机械制造工艺知识1. 工艺规程与工艺文件•工艺规程是指制定产品加工工艺的技术文件,其中包括:–工艺流程:描述产品的加工流程和工序顺序;–工艺参数:包括切削速度、进给速度、刀具尺寸等;–设备选型:根据产品要求选择适当的加工设备。
2. 机械制造的工序•机械制造的工序包括:–铸造:将熔化的金属倒入模具中,冷却凝固后得到产品;–压力加工:通过施加压力改变产品形状,如锻造、冲压等;–切削加工:通过切削材料的方式进行加工,如车削、铣削等;–挤压加工:通过将材料挤出模孔改变形状,如塑料挤出、金属挤压等。
3. 机械制造技术的发展趋势•机械制造技术的发展趋势包括:–自动化:利用数字控制(NC)和计算机数控(CNC)技术实现生产自动化;–智能化:通过人工智能(AI)和物联网(IoT)技术提升制造过程的智能程度;–精密化:随着科技的进步,对产品精度要求越来越高;–绿色化:注重资源的节约和环境的保护,推广可再生能源和清洁生产技术。
三、机械制造材料知识1. 金属材料•常见的金属材料包括:–铁基金属:如碳钢、合金钢、不锈钢等;–非铁金属:如铝合金、镁合金、铜合金等;•金属材料的性能可通过力学性能、物理性能、热处理性能等方面进行评价。
机械零件加⼯⼯艺过程的基本知识机械零件加⼯⼯艺过程的基本知识在制造⽣产过程中,由于零件的要求和⽣产条件等不同,其制造⼯艺⽅案也不相同。
相同的零件采⽤不同的⼯艺⽅案⽣产时,其⽣产效率、经济效益也是不相同的。
在确保零件质量的前提下,拟定具有良好的综合技术经济效益、合理可⾏的⼯艺⽅案的过程称为零件的⼯艺过程设计。
⼀、⽣产过程和⼯艺过程1.⽣产过程由设计图纸变为产品,要经过⼀系列的制造过程。
通常将原材料或半成品转变成为产品所经过的全部过程称作⽣产过程。
⽣产过程通常包括:(1)技术准备过程包括产品投产前的市场调查、预测、新产品鉴定、⼯艺设计、标准化审查等。
(2) 或⼯艺过程指直接改变原材料半成品的尺⼨、形状、表⾯的相互位置、表⾯粗糙度或性能,使之成为成品的过程。
例如液态成形、塑变成形、焊接、粉末成形、切削加⼯、热处理、表⾯处理、装配等,都属于⼯艺过程。
将合理的⼯艺过程编写成⽤以指导⽣产的技术⽂件,这份技术⽂件称作⼯艺规程。
(3)辅助⽣产过程指为了保证基本⽣产过程的正常进⾏所必须的辅助⽣产活动。
(4)⽣产服务过程指原材料的组织、运输、保管、储存、供应及产品包装、销售等过程。
2.⼯艺过程的组成零件的切削加⼯⼯艺过程由许多⼯序组合⽽成,每个⼯序⼜由⼯位、⼯步、⾛⼑和安装组成。
(1)⼯序指在⼀台机床上或在同⼀个⼯作地点对⼀个或⼀组⼯件连续完成的那部分⼯艺过程。
划分⼯序的依据是⼯作地点是否变化和⼯作是否连续。
图2-1所⽰阶梯轴的加⼯⼯艺过程见表2-1。
表2⼀1⼯序的划分,是由⼀个⼈在⼀台车床上连续完成车两端⾯、钻两顶尖孔后,便换⼀个⼯件加⼯,重复以上内容,则这部分⼯艺过程为⼀个⼯序。
该⼈⼜在同⼀台车床上连续完成粗车各外圆、半精车各外圆、倒⾓后,便换⼀个⼯件加⼯,重复以上内容,则这部分⼯艺过程⼜为⼀个⼯序。
如果是由⼀个⼈在⼀台车床上连续完成车两端⾯、钻两顶尖孔、粗车各外圆、半精车各外圆、倒⾓后再换第⼆个⼯件重复这些内容,则这部分⼯艺过程是⼀个⼯序,⽽不是两个⼯序。
第一章:00;(1)工序:一个或一组工人,在一个工作地对同一个或同时对几个工件所连续完成的工艺过程,称为工序。
工序是组成工艺过程的基本单元。
(2)工位:为了完成一定的工序部分,一次装夹工件后,工件(或装配单元)与夹具或设备的可动部分一起相对刀具或设备的固定部分所占据的每一个位置称为工位。
(3)工步:在加工表面(或装配时的连续表面)和加工(或装配)工具不变的情况下所连续完成的工序,称为工步。
(4)生产纲领:生产纲领是指企业在计划期内应当生产的产品产量和进度计划。
计划期常定位一年,因此生产纲领有时也称为年产量。
(5)生产类型:生产类型对工厂的生产过程和生产组织起决定性的作用。
生产类型是指企业(或车间、班组、工作地)生产专业化程度的分类,一般分为大量生产、成批生产和单件生产三种类型。
根据批量的大小,成批生产又可分为小批生产、中批生产和大批生产。
01; 制定机械加工工艺规程的步骤:(1)研究产品的装配图和零件图,进行工艺分析;(2)确定生产类型;(3)熟悉或确定毛坯;(4)拟定工艺路线;(5)确定各工序的加工余量,计算工序尺寸及其公差;(6)选择各工序使用的机床设备及工艺装备;(7)确定切削用量及时间定额;(8)填写工艺文件02;基准的概念和分类(1) 基准是用来确定生产对象上几何要素间的几何关系所依据的那些点、线、面。
基准根据其功用的不同可分为设计基准和工艺基准。
(2)工艺基准是在工艺过程中所采用的基准。
工艺基准按它的用途不同又可分为测量基准、装配基准、工序基准和定位基准。
03;定位基准的选择原则选择定位基准时,总是先考虑选择怎样的精基准把各个主要表面加工出来,然后再考虑选择怎样的粗基准把作为精基准的表面加工出来,即先考虑精基准的选择,后考虑粗基准的选择。
精基准的选择原则:(1)基准重合原则;(2)基准统一原则;(3)互为基准原则;(4)自为基准原则。
粗基准的选择原则:(1)若工件必须首先保证某重要表面的加工余量均匀,应选择该表面为粗基准;(2)在没有要求保证重要表面加工余量均匀的情况下,若零件上每个表面都要加工,则应该以加工余量最小的表面作为粗基准,以避免该表面在加工时因余量不足而留下部分毛坯面,造成工件废品;(3)在与上一项相容的前提条件下,若零件上有些表面无须加工,则应以不加工表面中与加工表面的位置精度要求较高的表面为粗基准,以达到壁厚均匀、外形对称等要求;(4)选用粗基准的表面应尽量平整光洁,不应有飞边、浇口、冒口及其他缺陷,这样可减小定位误差,并能保证零件加紧可靠;(5)粗基准一般只使用一次。
机械加工工艺基本知识
newmaker
一、生产过程和工艺过程
产品的生产过程是指把原材料变为成品的全过程。
机械产品的
生产过程一般包括:
1 .生产与技术的准备如工艺设计和专用工艺装备的设计和制造、生产计划的编制、生产资料的准备等;
2 .毛坯的制造如铸造、锻造、冲压等;
3 .零件的加工切削加工、热处理、表面处理等;
4 .产品的装配如总装、部装、调试检验和油漆等;
5 .生产的服务如原材料、外购件和工具的供应、运输、保管等;
在生产过程中改变生产对象的形状、尺寸、相对位置和性质等,使其成为成品或半成品的过程,称为工艺过程。
如毛坯的制造、机械加工、热处理、装配等均为工艺过程。
工艺过程中,若用机械加工的方法直接改变生产对象的形状、尺寸和表面质量,使之成为合格零件的工艺过程,称为机械加工工艺过程。
同样,将加工好的零件装配成机器使之达到所要求的装配精度并获得预定技术性能的工艺过程,称为装配工艺过程。
机械加工工艺过程和装配工艺过程是机械制造工艺学研究的两项主要内容。
二、机械加工工艺过程的组成
机械加工工艺过程是由一个或若干个顺序排列的工序组成的,而工序又可分为若干个安装、工位、工步和走刀。
( 一) 工序
工序是指一个或一组工人,在一个工作地对一个或同时对几个工件所连续完成的那一部分工艺内容。
区分工序的主要依据,是工作地(或设备)是否变动和完成的那部分工艺内容是否连续。
图3-1 所示的圆盘零件,单件小批生产时其加工工艺过程如表3-1 所示;成批生产时其加工工艺过程如表3-2 所示。
表3-1 圆盘零件单件小批机械加工工艺过程
表3-2 圆盘零件成批机械加工工艺过程
由表3-1 可知,该零件的机械加工分车削和钻削两道工序。
因为两者的操作工人、机床及加工的连续性均已发生了变化。
而在车削加工工序中,虽然含有多个加工表面和多种加工方法(如车、钻等),但其划分工序的要素未改变,故属同一工序。
而表3-2 分为四道工序。
虽然工序了1 和工序2 同为车削,但由于加工连续性已变化,因此应为两道工序;同样工序4 修孔口锐边及毛刺,因为使用设备和工作地均已变化,因此也应作为另一道工序。
工序不仅是组成工艺过程的基本单元,也是制订时间定额,配备工人,安排作业和进行质量检验的基本单元。
(二)工步与走刀
为了便于分析和描述工序的内容,工序还可以进一步划分工步。
工步是指加工表面(或装配时的连接表面)和加工(或装配)工具不变的情况下所连续完成的那一部分工序。
一个工序可以包括几个工步,也可以只有一个工步。
如表3-1 中工序1 。
在安装Ⅰ中进行车大端面、车外圆、钻φ 20孔、倒角等加工,由于加工表面和使用刀具的不同,即构成四个工步。
一般来说,构成工步的任一要素(加工表面、刀具及加工连续性)改变后,即成为另一个工步。
但下面指出的情况应视为一个工步:
1 .对于那些一次装夹中连续进行的若干相同的工步应视为一个工步。
如图3-1零件上三个φ 8孔钻削。
可以作为一个工步。
即钻3-φ 8。
2 .为了提高生产率,有时用几把刀具同时加工几个表面,此时也应视为一个工步,称为复合工步。
如图3-2的加工方案。
在一个工步内,若被加工表面切去的金属层很厚,需分几次切削,则每进行一次切削就是一次走刀。
一个工步可以包括一次走刀或几次走刀。
(三)安装与工位
工件在加工前,在机床或夹具上先占据一正确位置(定位),然后再夹紧的过程称为装夹。
工件(或装配单元)经一次装夹后所完成的那一部分工艺内容称为安装。
在一道工序中可以有一个或多个安装。
表3-1中工序1即有两个安装,而工序2有一个安装。
工件加工中应尽量减少装夹次数,因为多一次装夹就多一次装夹误差,而且增加了辅助时间。
因此生产中常用各种回转工作台、回转夹具或移动夹具等,以便在工件一次装夹后,可使其处于不同的位置加工。
为完成一定的工序内容,一次装夹工件后,工件(或装配单元)与夹具或设备的可动部分一起相对刀具或设备固定部分所占据的每一个位置,称为工位。
图3-3所示为一种利用回转工作台在一次装夹后顺序完成装卸工件、钻孔、扩孔和铰孔四个工位加工的实例。
三、工件的夹紧
(一)工作夹紧概述
如上所述,工件在加工前需要定位和夹紧。
这是两项十分重要的工作。
关于定位在后面章节中详细论述,本节对工件在机床上或夹具中的夹紧作一概略说明。
夹紧的目的是防止工件在切削力、重力、惯性力等的作用下发生位移或振动,以免破坏工件的定位。
因此正确设计的夹紧机构应满足下列基本要求:
1 .夹紧应不破坏工件的正确定位;
2 .夹紧装置应有足够的刚性;
3 .夹紧时不应破坏工件表面,不应使工件产生超过允许范围的变形;
4 .能用较小的夹紧力获得所需的夹紧效果;
5 .工艺性好,在保证生产率的前提下结构应简单,便于制造、维修和操作。
手动夹紧机构应具有自锁性能。
(二)工件夹紧力三要素的确定
根据上述的基本要求,正确确定夹紧力三要素(方向、作用点、大小)是一个不容忽视的问题。
1 .夹紧力方向的确定
(1) 夹紧力的方向不应破坏工件定位。
图3-4a为不正确的夹紧方案,夹紧力有向上的分力F W ,使工件离开原来的正确定位位置。
而图b 为正确的夹紧方案。
(2 )夹紧力方向应指向主要定位表面。
2 .夹紧力作用点的确定
(1 )夹紧力的作用点应落在支承范围内。
图3-5 所示的夹紧力的作用点落到了定位元件的支承范围之外,夹紧时将破坏正确位置,因而是不正确的。
(3) 夹紧力的作用点应落在工件刚性较好的部位。
图3-6a 薄壁套筒的轴向刚性比径向刚性好,用卡爪径向夹紧时工件变形大,若沿轴向施加夹紧力,变形就会小得多。
夹紧图3-6b 所示的薄壁箱体时,夹紧力不应作用在箱体的顶面,而应作用在刚性较好的凸边上。
或如图3-6c 所示改为三点夹紧,改变着力点的位置,以减少夹紧变形。
(3 )夹紧力的作用点应靠近工件的加工部位。
图3-7 所示,夹紧力远离加工部位,因此应在加工部位加上辅助夹紧机构,以防止加工时发生振动,影响加工质量和安全。
3 .夹紧力大小的估算
加工过程中,工件受到切削力、离心力、惯性力及重力等的作用,理论上夹紧力的作用应与上述力(力矩)的作用相平衡。
但是切削力的大小和方向在加工过程中是变化的,因此夹紧力的大小只能进行粗略的估算。
估算的方法:
(1 )找出对夹紧最不利的瞬时状态,估算此状态下所需的夹紧力。
(2 )为了简便,只考虑主要因素在力系中的影响,略去次要因素在力系中的影响。
(3 )根据工件状态,列出力(力矩)的平衡方程式,解出夹紧力的大小,还应适当考虑安全系数。
如需进行夹紧力估算可参阅有关资料。
四、机械加工生产类型及特点
(一)生产纲领
企业在计划期内生产的产品的数量和进度计划称为生产纲领。
零件的年生产纲领可按下式计算:
式中N ——零件的年生产纲领(件/ 年);
Q ——产品的年生产纲领(台/ 年);
n ——每台产品中该零件的数量(件/ 台);
a% —备品的百分率;
b% —废品的百分率。
生产纲领的大小对生产组织形式和零件加工过程起着重要的作用,它决定了各工序所需专业化和自动化和程度,决定了所应选用的工艺方法和工艺装备。
(二)生产类型及工艺特点
企业(或车间、工段、班组、工作地)生产专业化程度的分类称为生产类型。
生产类型一般可分为:单件生产、
成批生产、大量生产三种类型。
1 .单件生产
单件生产的基本特点是:生产的产品种类繁多,每种产品的产量很少,而且很少重复生产。
例如重型机械产品制造和新产品试制等都属于单件生产。
2 .成批生产
成批生产的基本特点是:分批地生产相同的产品,生产呈周期性重复。
如机床制造、电机制造等属于成批生产。
成批生产又可按其批量大小分为小批生产、中批生产、大批生产三种类型。
其中,小批生产和大批生产的工艺特点分别与单件生产和大量生产的工艺特点类似;中批生产的工艺特点介于小批生产和大批生产之间。
3 .大量生产
大量生产的基本特点是:产量大、品种少,大多数工作地长期重复地进行某个零件的某一道工序的加工。
例如,汽车、拖拉机、轴承等的制造都属于大量生产。
生产类型的划分除了与生产纲领有关外,还应考虑产品的大小及复杂程度。
表3-3 所列为生产类型与生产纲领的关系,可供确定生产类型时参考。
表3-3 生产纲领与生产类型的关系
生产类型不同,产品制造的工艺方法、所用的设备和工艺装备以及生产的组织形式等均不同。
大批大量生产应尽可能采用高效率的设备和工艺方法,以提高生产率;单件小批生产应采用通用设备和工艺装备,也可采用先进的数控机床,以降低生产成本。
各类生产类型的工艺特点可参考表3-4 。
表3-4 各种生产类型的工艺特征
(end)。