基于“互联网+”的智能配电网运维技术的浅析 王琛
- 格式:pdf
- 大小:264.24 KB
- 文档页数:2
基于“互联网+”的智能配电网运维技术的相关研究摘要:随着互联网技术的不断进步和完善,我国电力系统也得到了发展,智能配电网作为满足电力需求的基本保障,其运行的安全对于人们的日常生活以及工业生产都有着十分重要的意义。
随着当前配电网规模的逐步扩大,接线方式以及设备管理也变得逐渐的复杂起来,在运行与维修过程中也遇到了许多问题,一但配电网设备出现了故障,就会严重影响该地区的配电网系统,本文就“互联网+”背景下智能配电网运维技术进行研究。
关键词:互联网+;智能配电网;运维技术;研究智能配电网对于故障的处理已经成为了如今配电网发展的重要部分,这也是智能配电网运维技术发展的一个挑战,只有充分的掌握先进的科学技术才能够进行设备的实时监控与管理,提高配电网系统运行的整体质量,缩短故障查找时间,减少用户平均停电时间,提升客户满意度。
互联网技术具有自动化和智能化的优势,通过将互联网技术与运维技术两者相结合,能够不断提升故障解决的有效性。
一、基于“互联网+”的智能配电网运维技术的研究意义(一)国外智能配电网的发展现状国外智能配电网发展十分迅速,欧洲持续推进可再生能源的发展,从而为智能配电网技术的发展打好坚实的基础。
英国公布了进一步的发展战略,继续开展智能配电网运维技术的相关研究[1]。
日本早已完成民用智能电表的普及,而美国的智能配电网作为示范工程已经能够实现基础设施之间的双向通行,在节省成本的同时,提高了配电网的收益效果,与此同时,建立了统一的网络安全标准。
通过不断的发展智能配电网运维技术,实现互联网与智能配电网的双向融合,推动信息技术的发展,在带动新生态产业的同时,也为传统产业转为新兴产业提供了一定的机遇。
随着互联网的快速发展,智能配电网运维技术也不断地得到拓展,很多国家对于未来的发展有了规划,并在示范工程中不断地进行试用与推广[2]。
(二)国内智能配电网的发展现状国内通过对智能配电网进行数据管理,应用多媒体、数据中心等技术,实现视频监控、资源管理、应用开发的实用化,并将智能配电网运维技术的研究重点转为维护技术信息以及业务系统、管理系统等方面[3]。
基于互联网+的智能配电网运维技术分析摘要:随着科学技术的不断发展,智能化设备的应用水平也不断提升,对于电力公司的发展来说,智能配电网的装配诊断与维护,对电力系统的正常运行起到非常重要的作用。
本文通过介绍信息,智能控制,网络,等相关技术,来构建互联网家的智能配电网装备网络系统,并为智能配电网装备的诊断与维护,提供一个高效便捷的专家系统,实现互联网配电技术的平稳运行,提高电力电脑的服务手段。
关键词:互联网+;智能运维技术;配电网进入新的时代,互联网信息技术逐渐由消费领域,向生产领域扩展,通过提升产业发展水平,增强电网在市场当中的竞争机制,占领一定的市场配额。
配电网对于目前国民的生产生活起到至关重要的作用,可以说是当前国民经济发展的重要动力之一,为此,在新的时代之下,配电网行业的服务手段,必须有传统的服务手段向现代化智能化的方向发展,其智能化这个趋势也成为当前行业发展的常态,并在此基础之上,提出了互联网家融合的重要意义。
通过互联网技术的应用,实现电力能源、信息分配、资源双向流通,优化互补的综合供应体系,利用大数据和云计算的手段,使配电网设备,运维和交互信息,能够做到深入的融合,对于经济的发展有一定的现实意义。
一、构建互联网+智能配电网的朝阳性1.1电网智能化发展的瓶颈难题对于我国国民经济的发展来说,电力能源的供应是非常重要的,但由于我国当前各地区受制于环境的影响,配电网网络实施水平仍然处于低下状态,虽然投入的成本较高,但产生的经济效益与发达国家的配电网络,有着非常大的差距,造成了有些配电网络发展和建设的不均衡,甚至不能够达到优质全覆盖,造成一些地区的生活水平大打折扣。
为此,必须要构建智能配电网装备,提升电力系统的服务水平,一般来说,智能配电网装备,包括有配电网领域的专业技术人才和维修人员,相关机械设备的维修人员,对整个用网系统,进行日常的运行和维护工作,但由于人才的缺乏,目前互联网智能化的运维技术水平尚处于低级阶段。
“互联网+”智能配电网运维技术及应用思考摘要:近年来,随着我国经济的快速发展,互联网技术得到了大力发展,并且在各行业中的应用范围在不断扩大,极大地促进了各行业的发展。
现如今,我国进入到互联网时代。
电力行业是我国国民经济中的重要行业,在电力行业的发展过程中,智能配电网的建设运行是其中的一个重要组成部分。
在此基础上,文章针对“互联网+”智能配电网运维技术及应用进行了深入思考,旨在为相关工作提供一定的参考。
关键词:“互联网+”;智能配电网;运维技术;应用在我国的国民经济体系中,电力行业具有重要的地位,并且在社会经济不断发展的背景下,其地位在不断提高。
电力行业的发展与人们的生活密切相关,因此受到人们的高度关注。
为了促进电力行业的发展,更好地为人们的生产和生活服务,很多地区都在大力开展智能配电网建设。
在智能配电网建设过程中,需要应用各种技术,运维技术就是其中一种。
在“互联网+”背景下,智能配电网运维技术应用水平的提升,需要建立在对其进行不断深入研究的基础上【1】。
一、智能配电网概述智能配电网是电力生产中的重要内容,可以更好地满足人们的生产和生活需求。
相关工作人员在“互联网+”智能配电系统构建的过程中,将多种技术进行有效融合,例如,大数据技术、通信网络技术、运维检测技术等,从而大力促进电力行业发展。
对智能配电网运维管理工作进行科学控制,可以有效减少各种因素对设备运行带来的负面影响,从而实现电网工作流与电网业务流的统一。
另外,也对智能配电网及互联网技术进行了高度融合,从而实现电力资源的综合调度。
在这个过程中,使电能得到了科学分配,使电离平衡得到了真正实现,为解决电力供需矛盾做出了重要贡献【2】。
从电力检修角度来看,应用“互联网+”技术一方面可以实现资源的有效配置,另一方面可以提高相关工作人员的工作专业性。
通过对智能配电网的实际分析,要明确现阶段互联网技术带来的变革,应该采取合理手段优化智能配电网运行过程,促使着整体的质量水平达到最佳。
基于移动互联网的智能配电网运维技术探讨摘要:伴随着时代的发展,智能化的工作理念日益渗透到社会各行各业中,从智能配电网运维工作来看,借助互联网技术,可以将配电设备在线检测、故障预警报警、能效优化服务、用户辅助管理四方面工作有机结合起来,充分保障电网运维效能,本文正是介于此,探究互联网背景下,智能配电网运维技术的应用方向、应用策略,以期能更好的保障电网运维效能。
关键词:互联网;运维技术;运维效能0背景智能配电网运维技术是介于整体覆盖、深入剖析、数据传输、中心控制、云计算、物联网等情况下,对线路电路负荷、配电网系统故障、电网系统工作状态、电网系统服务质量等,做好数据采集、数据整合、数据分析、数据处理、系统优化、全面监管、风险预控工作,以此强化智能配电网运维效能,本文介于此,首先探究智能配电网运维技术应用方向,随后阐明具体应用策略,以期能切实保障智能配电网运维效能。
随着配电网技术的不断发展,移动互联网和大数据技术处理、分析、运用的升级,在个区域电网,尤其是经济发达地区和供电可靠性要求较高的地区,配电网新技术的应用如火如荼。
尤其是智能配电网的建设、无人机巡视的推广应用和智能主站的建设,对配电网运维将产生深刻影响。
1开展移动互联网的智能配电网运维的必要性目前,电网企业原来对配电网进行运维使用的是专门的运维工作者定期检查的方法,这种方法会导致工作内容增加,且配电网运维工作需要耗费较长时间才可以结束对电网进行维修,运维效率不高。
同时,配电网结构复杂,设备种类多,一线员工很难用一套标准完成所有设备的运维。
另外,难以避免部分运维工作者缺乏责任意识,在对电网进行运维期间会敷衍了事,即使出现问题,也不会立即使用合理的方式来加以处理,一旦出现严重故障,就会对电网产出不利影响。
因此,配电网智能运维的引入,将显著提升运行维护效率,减少因人为问题造成的电网不确定性故障基于移动互联网智能配电网运维的积极意义移动通信与互联网的有效结合,使得互联网的技术、平台及应用等内容与移动通信形成结合,并产生一定效用。
基于“互联网+”的智能配电网运维技术应用分析随着新一代信息技术的快速发展和普及,智能配电网的建设也日益成为了推动国家能源结构调整的重要手段和方向,智能配电网运维技术也迎来了蓬勃发展的历史机遇。
本文将从互联网+的角度,对智能配电网运维技术应用进行分析。
一、互联网+智能配电网的特点智能配电网是在传统配电网基础上,通过具有自动化、数字化、智能化、自适应等特征的新一代信息技术来进行升级。
而互联网+则是一种基于互联网的新型商业模式,它向各行各业的传统行业带来了全新的商业思路和生产运营方式。
将互联网+与智能配电网相结合,可以形成一个智慧、高效、可持续的新型能源服务体系,其具有以下的几个特点:1.数据共享和整合互联网+智能配电网充分利用互联网的通信技术和数据处理能力,可以实现不同设备之间的数据共享和整合,通过对数据的准确分析和处理,提高了配电网的管理水平,实现了基于数据的科学决策。
2.实时监测和预警互联网+智能配电网可以通过智能设备实时监测供电设备的状态和运行情况,并通过数据分析建立预测模型,提前预警配电网可能出现的故障,使得运维人员可以更加及时地进行维护和处理,大大缩短了故障修复的时间。
3.智能化管理互联网+智能配电网通过智能化的管理方式来实现可持续发展,包括对用户的用电行为的监测和评估,对电网能源的负荷控制和预测,以及对电网运行的优化和调度,使得配电能够更加智能化地运转。
4.网络化沟通和协作互联网+智能配电网可以实现设备之间的联网和信息共享,通过多方面的沟通和协作来解决运维过程中可能遇到的各种问题,提高管理效率,保障电网运行的稳定性和安全性。
1.智能巡检传统的配电网巡检方式往往需要人工进行巡视,工作量较大,且容易出现漏检问题。
而互联网+智能配电网则可以通过智能设备对供电设备进行实时监测,通过数据分析和建模来发现和预警故障和问题,提高了巡检的准确性和效率,同时也减轻了运维人员的工作强度。
2.智能调度4.数据分析互联网+智能配电网可以通过智能设备对电网的各种数据进行实时监测和分析,包括用电数据、设备运行数据、数据负载数据等,通过数据建模和分析,可以分析出用电需求的变化趋势、配电设备故障的原因和发生概率等,提高运维人员的数据决策能力。
基于“互联网+”的智能配电网运维技术分析摘要:随着我国社会主义市场经济的飞速发展,我国各行各业的发展都得到了快速的提升。
电力行业也不例外,与此同时,“互联网+”是促进互联网技术由消费领域向生产领域拓展的行动规划,不仅能加快产业发展水平,更能增强各个行业的创新能力,是构筑社会经济发展全新优势及功能的有利手段。
配电网作为推动社会发展及国民经济进步的主要公共基础设施,向国民经济各个建设部门提供不竭源动力。
由此可见,“互联网+”与传统电力行业间有效融合所产生的行业变革已成为国家性战略目标,意味着传统电力行业形态革新及其他衍生发展趋向常态化。
关键词:“互联网+”;智能配电网;运维技术引言“互联网+”技术综合应用了互联网技术、信息技术、传统行业技术,实现了新型行业和传统行业的融合发展,成为我国行业发展的新态势。
作为我国国民发展和经济发展的基础设施,配电网络能够为我国发展提供基本源动力。
在当前“互联网+”迅速发展和配电网革新的背景下,推动“互联网+”和配电网的融合不仅成为了我国发展的新需求,而且也成为了我国国家战略之一,智能电网的“互联网+”发展趋于常态化。
我国国家能源局开始在国家层面进行配电网建设改造,并指出配电网和“互联网+”融合发展的重要意义。
因此,加强配电网和“互联网+”融合发展成为配电网发展的必然趋势。
1“互联网+”应用于智能配电网运维的重要性分析“互联网+”时代的兴趣推动了互联网技术在消费领域中的应用向生产领域扩展,希望“互联网+”技术的应用能进一步提升产业发展水平,同时还希望通过“互联网+”来推动行业创新,让其成为社会经济发展新动能。
“互联网+”技术在我国行业中的应用,很好的摆脱了业务开展的地域限制以及时间限制,对配电网而言能起到运维枢纽的作用,通过“互联网+”和智能配电实现配电网信息和业务的统一。
产业和产业间的融合是实现资源有效合理化配置的重要手段,能有效改善能源供需。
在智能配电网发展中引入“互联网+”技术,能够有效降低能源调度消耗,同时科学控制能源运输损耗,降低设备基础投入。
基于“互联网+”的智能配电网运维技术的探讨摘要:电力系统正常运行与智能配电网运维技术息息相关,其对电力系统运行起到非常关键的作用,配电设备网络管理系统主要由信息技术、网络技术及智能控制等组成。
文章主要对“互联网+”的智能配电网络管理系统进行详细探讨,为智能配电网装备的诊断与维护提供较为专业的系统保障,进一步实现信息共享,为全球能源互联网技术平台提供技术支持。
关键词:“互联网+”;智能配电网运维技术;分析“互联网+”能够推动消费领域朝着互联网生产领域方向发展,提高企业生产发展水平,除此之外,还可促进企业创新及社会经济的发展。
国民经济建设与社会发展过程中需要配电网做保障,是国家经济的动力来源。
我国互联网已经融入到传统电力行业的发展内部,使得行业内部发生巨大变革,这种变革已成为国家战略性目标,标志着我国传统行业形态变革。
国家能源局宣布制定了关于配电网建设改造相关计划,指出企业与“互联网+”相融合发展的重要性。
综合供应体系的形成主要以配电网为基础,进行电力能源与信息的高效分配,进一步实现智能配电网运维开放服务平台,这种平台主要将信息交流作为核心要素,通过对大数据进行使用,不断促进配电网设备运维与信息的相互交流。
“互联网+”公共服务平台具有较强的优越性,在进行技术分析时,同样需要加强互联网与配电网的融合。
1.构建“互联网+”智能配电网的重要作用1.1智能配电网发展遇到的问题我国社会经济发展需要配电网产业做基础,但目前很多地区外部环境及内部环境具有多变化特点,这种特点降低配电网网络设施的水平,导致企业发展成本增加,配电网项目在发展过程中很容易出现发展不平衡和建设不均衡现象,使得配电网建设不能全面覆盖。
智能配电网装备的运行及维护需要有专业的技术维修人员及技术人员,需要较为专业的维修工具及设备部件。
但配电网在实际运行与维修工作中,所需技术人员及资金数目较大,但效果不明显,下面为配电网运维的维修效率表达式:IV=T1/(T+T2)1.2智能配电网发展方向“互联网+”正常运行需要利用互联网平台,利用信息互通性将传统行业与互联网相结合,创造新领域、新生态。
Telecom Power Technology运营维护技术 2023年7月25日第40卷第14期· 233 ·Telecom Power TechnologyJul. 25, 2023, Vol.40 No.14宦扶天:基于“互联网+”的 智能配电网运维技术应用分析案。
要想实现配电网的智能化运维,需要用好信息采集元件,如各类传感器和互感器等,将其安装在发电设备、储能设备及终端检测设备等位置,够采集电流值和电压值等配电网运行数据,并以信息代码的形式上传中央管理系统平台,以便配电网运维人员使用。
运维人员在应用信息采集技术时,应准确了解设备的出厂设置、功能、属性以及数据控制和管理模块的运行模式,避免错误使用信息数据。
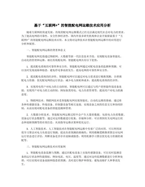
燃料电池微型电网可再生电源· 太阳能· 风力新交通系统办公楼、医院、商店电热热水供应自宅通信网智能电表学校,公寓线路连接系统智能配电网新配电网控制系统蓄电池蓄电池工厂图1 智能配电网1.2 故障定位技术通过故障定位技术能够采集配电网的运行数据,并将其传输和存储在指定位置,根据异常数据出现的时间和采集到异常数据的互感器安装位置,综合确定故障内容、故障位置、故障成因以及故障影响范围。
正常情况下,智能配电网的运行频率是50 Hz ,正弦波的一个周期为20 ms ,可以将正弦波的一个周期分成80个点位,每个点位间隔在250 μs 左右[1]。
智能配电网按照250 μs 的间隔进行定期切断处理,系统按照该频率定期采集配电网运行信息,并将信息存储在指定位置等待分析和处理[2]。
中央管理系统平台对采集的数据进行分析。
对于符合规定要求的数据,系统会将其发送到相应的模块进行存储。
对于有异常的数据,系统会向运维人员发出预警,并对其进行深入剖析。
智能配电网中央管理系统具有自主分析和定位故障的功能模块,能够结合异常数据生成故障报告书,向运维人员提供故障是否需要维修、不维修会对配电网造成怎样的影响、系统目前是否处于正常运行状态等描述和建议,进而辅助运维人员更全面地掌握配电网设备的生产运行状态。
基于“互联网+”的智能配电网运维技术应用分析随着互联网的快速发展,传统的配电网运维模式已经无法满足现代社会对电力的需求。
为了提高电网的可靠性、安全性和经济性,国内外很多研究机构和企业开始探索基于“互联网+”的智能配电网运维技术应用。
本文将对这种技术在智能配电网运维中的应用进行分析和展望。
一、智能配电网运维的背景和意义智能配电网是指通过物联网、大数据等新一代信息技术手段,实现配电设备智能化、自动化的管理和运维。
相比传统配电网,智能配电网具有以下优势:1. 提高配电系统的可靠性和安全性。
智能配电网通过对配电设备的监测和预测,可以及时发现故障和隐患,避免停电事故的发生,提高电网的可靠性和安全性。
2. 提高配电系统的经济性。
智能配电网可以通过对电力需求进行精准预测,合理调配电力资源,优化配电网的运行状态,减少电力损耗和成本,提高配电系统的经济性。
3. 实现用电用户对电力的主动控制。
智能配电网可以通过与用户的智能终端设备连接,实现用户对电力的主动控制,例如按需用电、电力负荷管理等,提高用户对电力的满意度。
1. 物联网技术。
物联网技术是智能配电网实现智能化、自动化运维的基础。
通过将各种传感器设备、终端设备、控制器设备等相互连接,实现设备之间的信息交互和协同控制,从而实现对配电设备的智能监测和管理。
2. 大数据分析技术。
智能配电网运维过程中会产生大量的数据,包括电力负荷数据、设备运行状态数据等。
通过对这些数据进行收集、存储和分析,可以得到有关电网运行状态和故障预测等的有效信息,从而指导运维决策和优化运行。
3. 人工智能技术。
人工智能技术在智能配电网运维中有着广泛的应用。
可以利用深度学习算法对电力负荷进行预测,提高负荷预测的准确性;利用模糊逻辑推理算法对电网运行状态进行评估,判断设备是否存在故障或隐患;利用机器学习算法优化电力资源的调配等。
三、智能配电网运维技术应用案例1. 智能配电设备监测与预测。
通过在配电设备上安装传感器设备,可以实时监测设备的运行状态和性能指标,例如电流、电压、温度等。
移动互联网背景下的智能配电网运维技术探究摘要:打造坚强智能电网是国家电网有限公司适应技术创新和社会发展需要的必然选择。
当前,我国经济由高速增长阶段转向高质量发展阶段,电力在能源转型中的中心地位进一步凸显,经济社会发展的电气化水平不断提升,保障能源供给面临突出的结构性矛盾,这些都对加快电网发展、强化电网功能作用提出了更高的要求。
配电网作为面向广大用户的终端网络,在新形势下需要加强与移动互联网的融合。
关键词:移动互联网;智能化;配电网运维引言我国科学技术水平和信息化程度越来越高,移动通信与互联网的有效结合,使得产业链外的资源得到了有效整合。
移动互联网的深入发展,使其在我国的消费领域和生产领域得到了有效应用。
我国电力能源作为国家经济建设和人民生活必不可少的能源,实现其有效供给和使用,提升电力系统运营的质量和水平,是当前电力基础设施建设的主要工作任务。
配电网运维作为电力基础设施建设的组成部分,其智能化、自动化发展成为满足当前电力行业经营发展需要的工作目标。
借助当前移动互联网蓬勃发展的便利条件,创新智能配电网运维技术是当前企业经营和发展的重要工作任务。
1智能电网概念(1)智能电网又称未来电网,它不是事物,而是将一些先进的技术和电网基础设施结合的一种新型现代化电网,智能电网拥有比较可靠、安全、高效的特点,其关键技术领域涉及范围比较广。
智能电网具体有传感测量技术、制动控制技术、分析决策技术等。
如果想清晰认识智能电网,需要先从智能电网的概念、基础、关键技术、内涵特征等多方面进行分析。
(2)随着我国经济的发展和技术的进步,智能电网的概念已经逐渐渗透到人们的生活当中,并且智能电网在实际应用过程中,已经帮助很多人解决了问题。
智能电网的发展是基于计算机信息技术发展前提下,综合利用网络的一种智能化系统。
电力系统利用智能电网进行相应的管理和监控,这样有效的实现了电力系统的稳定。
电力系统也可能出现故障,在出现故障时,可以利用智能电网在发生问题的第一时间接受到信号,这也为电力系统出现故障提供了有效的保障。
基于“互联网+”的智能配电网运维技术的探讨摘要:我国的电力行业在日常运行的过程中需要运维工作人员对线路、设备进行定期的检查和维护工作,确保线路、设备能够正常运行,避免突发故障影响正常的配电工作。
而在运维工作中采用基于“互联网+”的智能配电网运维技术,通过互联网对线路、设备进行实时监控,能够大大提高运维工作的工作效率,这种技术值得我国电力部门广泛采用。
关键词:互联网+;智能配电网;运维技术;探讨引言:互联网技术有着能够进行实时信息传输的优点,因此将互联网技术应用到配电网中,配电网的运行维护人员能够通过互联网对配电网进行实时监控,对突发故障能够快速作出反应,从而能够确保我国配电网能够安全、稳定运行。
一、建设基于“互联网+”的智能配电网面临的问题和意义(一)当前我国智能配电网行业面临着专业人才不足的问题互联网在我国仅仅只有十几年的发展,我国对于互联网技术主要应用到信息交互这一方面。
而建设基于“互联网+”的智能配电网,需要将电力行业同互联网行业结合起来,需要的是精通互联网知识和电力技术的专业复合型人才。
既精通互联网的相关知识、技术,又精通电力方面知识、技术的人才在我国比较稀少,我国的大多数高等学校目前开设了单一的专业,比如计算机互联网专业、电力专业等等,缺少互联网和电力相结合的专业,我国高校不能为智能配电网行业培养大量的专业知识水平高的高素质人才,这就使得我国智能配电网行业面临着专业人才不足的问题,建设基于“互联网+”的智能配电网面临着工作人员知识水平不够、技术水平不够的问题,制约着我国智能配电网的发展。
(二)当前我国智能配电网行业面临着发展瓶颈问题配电网行业是我国社会发展、人民生活的一种基础行业。
而我国各地经济发展水平不同,这就使得我国各地的基础设施建设水平不平均,我国的部分地区受到环境、经济影响,对于配电网等基础设施的建设水平不够。
而想要建设基于“互联网+”的智能配电网,需要大量的资金投入,需要大量高素质的专业人才,这些花费对于我国经济发展水平落后的地区来说是很难负担起的。
智能电网中电力设备及其技术发展王琛摘要:近些年来,随着各项技术在电网中的应用,整个电网系统显得更加的智能化和标准化,因此,智能电网这个概念开始引入到电力系统中来,随着智能电网的应用也使得电力系统更加智能化。
但是智能电网还处于起步阶段,现在国际上对智能电网并没有统一的标准。
电力系统中电力设备和技术发展也参差不齐。
关键词:智能电网;电力设备;技术发展随着科技的发展,新技术逐渐应用到电网系统中来。
一个新的电网系统开始出现在人们的视野中来,这就是智能电网系统。
但是由于现阶段的智能电网系统还处在起步阶段,对其系统智能化的定义还不清楚,在智能电网系统中的电力设备和所应用的技术方面也比较的不完善。
其中一些设备和技术在智能电网概念的提出之前就已经存在,如何将这些技术和设备与新技术和设备融合起来,构建一个新的智能电网系统。
本文就智能电网中电力设备及其技术的发展进行了分析。
一、电力的产生端控制设备在智能电网中电力的输入端通常采用的是智能的清洁能源。
如风能发电、地热能发电、海洋潮汐能发电等。
同样的在电力输送的时候能够进行电力输送的保护,也就是根据输出端能够根据电力的大小进行智能的调节,同时也能将电力存储起来达到稳定的输出。
这其中的电力控制器包括一些数字继电器,和动态式分布电路保护设备。
现在的分布式电力输入端网络控制大致如下图(1),将各种能源的输入结合起来,然后通过终端控制网络对电力进行合理的变流分配,达到输出和存储的功能。
图1:输电网络二、电力输送控制网络先行的新型输电网络大致有两种,一种是利用新型电力电子设备,以大量新型电力电子设备进行集合的柔性交流输电。
第二种是基于新型材料和新型材料复合技术的超导输电,超导材料所涉及的技术和设备要求较高,现阶段还无法实现大规模的应用。
(一)柔性交流输电技术和其设备随着现在电力电子技术的发展,柔性交流输电技术是电力电子技术和传统的电力网络相结合的一种新型产物[1]。
这种输电技术通过电子设备对输电网络的参数进行相应的监控,在不同时刻根据输电网络的参数进行相应这调整,这其中监控的参数包括电阻、相位差和电压。
“互联网+”的智能配电网运维技术应用分析摘要:互联网技术的发展推动着各行各业的变革,配网作为电力系统的关键部分,得益于互联网技术的支持,实现了智能化发展,然而,智能化配网也需要先进的运维技术,这样才能真正实现智能配网的健康、持续运行,也才能有效发挥智能配网的功能和作用。
关键词:互联网+;智能配网;运维技术;意义;应用1智能配电网建设的优势在智能配电网建设发展中,其产生的经济效益和社会效益是相当明显的,其优势具体体现在以下三方面内容:首先,智能化配电网建设,可以使配电网实现最优运行,其运行更加高效、更具经济性。
其中,通过对先进监控技术的应用,可以实时监控运行的状态,并进行科学、优化管理,使系统的容载比降低,并使其负荷率得以提升,充分利用系统的容量,而减少、延缓电网一次设备方面的投资,其产生的经济、社会效益是相当显著的。
其次,是其提供的电能可以保证优质、可靠,适应当前社会经济发展的需求。
配电网不仅可以提高可靠的供电,且可满足用户的特定需求,有效地克服以往配电网运行中存在的故障重合闸和倒闸操作中引发的供电短暂中断问题,使电压聚降和不平衡等消极影响得以消除,可以维持各项高科技设备的良好运行,在社会经济发展中,其提供的优质可靠电能,为其提供了良好保障。
最后,是可以推动新能源革命的开展,对于实现可持续发展有着积极意义。
在传统的配电网建设中,基本不考虑保护方式、控制运行等就进行其规划,对SER的接入也存在忽略,而为了确保配电网的运行安全稳定,当前会严格限制其接入的DER容量,并科学选择并网点,对分布式发电的推广以及其进一步发展形成了制约。
而SDG的适应性良好,将DFR大量接入,可以使其建设中的并网成本得以降低,并推动新能源革命,实现可再生能源发电发展,有效地降低碳排放量等,实现电力的环保生产。
2基于“互联网+”的智能配网运维技术的应用2.1搭建基于“互联网+”的智能配网运维平台智能配网由于最近刚启动,实际发展中也遇到了困难,此时,要想有效依托于“互联网+”的机会,创建一个智能配网运维平台,能够全面增强配网的风险预警与防范能力,进而更加精准地找到配网运行中的故障,并在第一时间加以反馈,从而高效解除故障,这样就确保了智能配网的供电效率、供电服务质量等。
互联网 +智能配电网运维技术分析电力是人们工作和生活中不可或缺的资源,对社会进步和经济发展起着重要的推动作用。
配电网是电力的重要基础设施。
随着信息时代的到来,配电网正在向智能化、自动化方向发展。
智能配电网的运维技术对整个电力系统的安全稳定运行有着重要影响,应引起高度重视。
本文重点分析了基于“互联网+”的智能配电网运行的关键技术。
互联网+;智能配电网运维技术;信息技术1 建立“互联网+”智能配电网的现实意义1.1 智能配电网发展困境配电网产业是我国社会发展的基础产业。
但由于部分地区受到各种限制,配网设施水平下降,建设成本增加,导致有线配网设备发展不平衡,不能完全覆盖所有地区,降低了人们的日常生活质量。
为了保证电力系统的安全运行,需要对智能配电设备进行定期检修和维护,因此需要配备专业的维护人员,购买专业的维护工具和部件。
配电网设备在日常运行中需要花费大量的人力、物力和财力对设备进行维修和维护。
1.2 智能配电网发展方向围绕着“互联网+”平台,利用信息通信技术将传统产业与互联网产业充分结合,形成了一种新的发展趋势。
"因特网"将大数据技术与因特网技术相结合,最大限度地降低对地域的依赖,成为智能配网运营的重要枢纽,有效地统一了业务流程和信息流。
达到优化能源供需匹配、降低能源调度、降低运输成本、减少基础投资、优化能源供需匹配的目的。
因特网在配电网领域的应用,可有效解决传统电力发展中存在的问题,不仅能渗透和整合数据,充分挖掘其价值,而且能将基础服务转化为虚拟空间,实现资源共享。
实践证明,通过提高电力设备的使用效率,用户可以充分关注自身的使用体验。
2 “互联网+”的智能配电网运行和维护技术2.1 “互联网+”的智能配电网的信息采集目前,我国电力系统配电网的建设和发展不平衡。
一个配电网位于环境和气候恶劣的地区,其运行和信息交流相对滞后和受阻。
电网发生故障时,仍然是通过人工接线的方式解决电力线路故障,效率低下,耗费大量人力物力,从而大大延长了居民停电时间。
试论基于“互联网+”的智能配电网运维技术摘要:智能配电网在电力系统中发挥着重要作用,有助于高效解决故障。
本文着眼于“互联网+”智能配电网运维技术,对其构成与功能进行了简要介绍,分析了该技术在电力行业的发展前景,并从信息采集、故障判定、维修与共享几方面分析了其应用举措,希望能够为电力行业与“互联网+”的融合发展提供助益。
关键词:“互联网+”;智能配电网;运维技术引言21世纪,我国互联网技术逐渐普及,“互联网+”带动了消费,促进了各行各业的发展,也提高了各个行业综合生产力水平,同时也增强了国家总体创新能力。
探索发展“互联网+”智能配电网已经成为了电气行业的发展目标,研究“互联网+”智能配电网运维技术对于促进电气行业发展具有积极意义。
一、基于“互联网+”智能配电网运维技术概述运维技术需要依托于运维平台进行工作,该平台由信息、运维诊断、运维专家、典型案例、服务交互等中心模块构成。
其中信息中心是指通过采集功能采集配电网运行过程中出现的各种故障信息,技术人员再整理、存储这些信息;运维针对中心是指通过诊断技术、神经网络技术等进行故障诊断及定位;运维专家中心是指为运维技术专家提供的交流平台,收集专家会议视频、信息资料等;典型案例中心是指结合收集的典型案例分析故障、跟踪故障信息;服务交互中心是指利用移动终端软件平台向用户普及知识,指导用户解决故障、检修设备[1]。
二、基于“互联网+”智能配电网运维技术展望“互联网+”是指依托于网络平台,通过信息通信技术与传统行业相融合,继而形成新发展态势。
具体而言,“互联网+”内含大数据与互联网,能够最大程度上突破地域限制,逐渐成为智能配电网运维的桥梁,集成业务流与信息流。
促进产业顺利转型,提高资源配置的合理性,优化匹配供需,减少运维成本。
因此,未来智能配电网中将会逐渐融入“互联网+”,充分整合资源、信息、数据,有效及时解决电力行业发展过程中的问题。
此外,“互联网+”不但能够整合数据,实现数据价值,还能够强化基础服务,将其转变为虚拟空间,进行资源共享。
基于“互联网+”的智能配电网运维技术的探讨现当今,随着我国科技不断进步,我国的电力行业也得到了很大程度的发展。
智能配电网装备的诊断与维护在电力系统的运行中起着非常重要的作用。
本文着重介绍利用信息、智能控制、网络等技术构建基于“互联网+”的智能配电网装备网络管理系统,为智能配电网装备的诊断与维护提供一个便捷高效率专家系统,为实现共享及全球能源互联网的技术平台提供了一个有力的技术支撑。
标签:“互联网+”;智能配电网;运维技术引言当前,我国的互联网技术蓬勃发展,互联网已深入到千家万户,“互联网+”的实行,极大地推动了国民消费水平,并且促进了各类产业的发展,同时各产业生产水平也得到了相应提高,增强了行业创新能力,为我国构建新经济和新动能提供了有效举措,并且为我国其他部门增添了新动力。
我国传统的电力系统与“互联网+”的智能配电网技术相融合,已成为我国的重要战略目标,这也标志传统电力行业在“互联网+”智能配电网方面的转变。
因此,探讨研究“互联网+”的智能配电网运行维护技术对我国电力系统的未来发展有着深远意义。
1基于“互联网+”的智能配电网的意义“互联网+”,即以互联网为平台,并有机结合现代通信技术、信息技术以及计算机技术,将互联网与各生产行业结合起来,以更好地促进行业转型与现代化发展。
互联网+智能配电网运维技术,由于大数据、通信技术的结合,使得配电网运维工作摆脱了对地理位置的依赖,实现了业务流与信息流之间的完美统一,因此已经成为智能配电网运维工作的主要发展方向。
互联网与智能配电网的融合,可以使电力能源的调配更加便捷、更加高效,从而有利于实现电能供需的最优化配置,达到一定范围内电能的工序平衡,有利于降低电力调度成本、减少电力传输损耗,还有利于减少配电基础设施的投入,对于改善如今日益突出能源短缺与能源供求矛盾问题、实现绿色配电,有着重要的意义。
近年来,随着科学技术的进步及市场经济的发展,我国配电网系统不断完善,但是仍有一些地区由于受到配电网投入成本高、网络设施水平低、项目工期长等因素的限制,导致我国配电网整体上存在建设不均衡的局面,无法实现全覆盖。
配电系统基于“互联网+”的智能配电网运维技术的探讨摘要:随着社会竞争激烈程度的不断提升,电网系统运行之中,智能配电网运维技术也逐渐成为了电力事业发展的关键所在。
而随着“互联网+”理念的全面提出,智能配电网运维技术能够使配电网的运行质量和运行效率得到提升,从而为系统运行的安全性与可靠性提供更加可靠的保障,进而为电力企业节约相应的运行成本,为配电企业创造更加客观的经济效益,因此,对配电系统基于“互联网+”的智能配电网运维技术的探讨是有着一定的现实意义的。
关键词:配电系统;“互联网+”;智能配电网;运维技术一、智能配电网的基本概要(一)智能配电网发展的主要问题配电网是我国当前电力事业发展之中较为重要的促成部分,是我国社会发展的基础设施,也是人们日常生产生活的重要依据,对我国国民经济与社会的发展有着较为重要的作用。
随着“互联网+”概念的应运而生,大数据技术与信息技术的全面发展,使数字基建得到了全面的完善,能够使运维技术更加广泛的应用在电力高端客户服务之中,为客户的生产规划和电力调度提供更加自动化与智能化的服务。
随着“互联网+”的全面推进,全国各个地区也开始为普通的用电人群提供智能化配电服务,实现了智能电表的广泛覆盖,从而使电力用户能够享受到智能化的用电服务,提升我国配电系统的数字化发展进程。
然而从总体上来看,我国的配电网大多建设在较为偏远的地区,施工环境较为复杂,导致配电网的覆盖范围难以得到有效的平衡,同时,后期配电网的运行维护成本较高,施工周期较长,这也导致配电网无法满足人们日常生产生活的基本需要,既存在着覆盖质量低的问题,也使人们的电力使用负担提升。
在当前配电网运行维护之中,设备设施的结构组成较为复杂,这也就需要更多的人力资源成本和物力资源成本来进行配电网的运行维护。
然而过多的人力资源投入非但不能起到提升运行维护质量的作用,反倒导致了工作效率的全面降低,这也是当前配电网运行之中需要解决的关键性问题[1]。
基于“互联网+”的智能配电网运维技术的浅析王琛
发表时间:2019-06-13T09:53:23.367Z 来源:《电力设备》2019年第3期作者:王琛
[导读] 摘要:在电力系统运行的过程中,为了保证其运行的安全性和稳定性,就需要相关人员定期对其智能电网设备进行检修和维护。
(云南文电能源投资有限责任公司 663000)
摘要:在电力系统运行的过程中,为了保证其运行的安全性和稳定性,就需要相关人员定期对其智能电网设备进行检修和维护。
而随着“互联网 +”技术不断发展,传统维修技术已经不能够满足智能电网的发展。
关键词:“互联网 +”;智能配电网;运维技术
引言
“互联网+”计划,是国家为了推动互联网由消费领域走向生产领域的重要举措。
配电网是电力系统的重要组成部分,信息技术在电网系统中的应用不断深入,促使智能配电网系统成为电力行业的重要发展趋势。
信息社会化、社会信息化时代背景下,互联网与传统电力行业的融合,已经成为电力产业转型的主要方向。
1智能配电网发展瓶颈难题
配电网产业是我国社会发展的基础性产业,但是部分地区由于环境而造成的配电网网络设施水平低下、投入成本高、项目完成时间较长等各种因素的影响和限制,以至于有线配电网网络发展和建设不均衡,不能够达到优质全覆盖,生活水平大打折扣。
例如,智能配电网装备的运行与维护必须具备的元素分别为:配电网领域的专业技术人员和专业维修人员,设备需要的专业维修工具和设备零部件。
而在现实中的配电网装备的日常运行和维修工作,所需要的人员和经费都是不小的数目,但达到的效果不理想。
2“互联网 +”的智能配电网的发展方向
“互联网+”利用互联网平台,采用信息技术融合传统行业和新型行业形成一种新的发展态势。
“互联网+”可通过大数据和互联网技术,同时可有效摆脱业务开展的地域性差异,从而使智能配电网成为电网维护和运行的枢纽,使智能配电网的业务和信息做到统一。
产业与产业间的融合可有效实现资源的优化配置,对能源的供需要求有着深层次的改良,对能源调度的成品可有效降低,对能源传输中的损耗也有着较好的控制,同时对设备的基础投入可极大降低。
所以在“互联网+”的智能配电网运行和维护技术的使用中,可对传统的电力系统所存在的问题有效解决和避免。
“互联网+”不仅仅是整合和分析数据,同时可以对大数据进行发掘,可将服务转化成虚拟空间,并且实现资源共享。
在实际的运行中,可明显意识到实行“互联网+”的智能配电网技术对用户的体验有着极大提升。
3基于“互联网+”的智能配电网运维技术推广与应用
3.1 构建基于“互联网+”的智能配电网运维平台
智能配电网在我国的起步较晚、发展时间较短,正在遭遇发展瓶颈,这样的背景下,借助“互联网+”的东风,打造智能配电网运维平台,有利于提高电网系统的预警能力与风险抵抗能力,可以准确地发现配电网出现的问题,并及时做出反馈、有效解决,这对于实现智能配电网供电效率、供电质量的提高以及削峰填谷,均可以产生积极作用。
基于“互联网+”的智能配电网运维平台,共由五个部分组成,即:(1)信息采集中心。
借助信息采集设备,网络化采集智能配电网运维工作中的问题,并由技术人员对数据信息进行整理、归档、保存;
(2)配电网运维专家中心。
建立基于全球范围内的专家交流中心,广泛收集智能配电网运维专家的联系方式,并提供在线聊天、视频会议等服务;
(3)配电网运维诊断中心。
综合应用人工神经网络诊断算法、故障定位技术以及模糊或统计诊断技术,及时、准确地诊断智能配电网故障问题;
(4)典型案例分析中心。
广泛收集往年发生过的典型案例,采集设备故障时的数据以及故障检测数据,详细分析故障问题;
(5)服务交互平台。
借助微信互动平台或者是APP,为社会大众、维修服务寻求者与提供者、故障诊断寻求者与提供者发布智能配电网运维的基本常识,使其无需上门,便可以自行解决智能配电网的基本故障,并可以及时了解、跟踪。
3.2“互联网 +”的智能配电网运行和维护技术举措
“互联网+”支持下的智能配电网运维平台主要是由信息中心、运维诊断中心、运维专家中心、典型案例中心以及服务交互平台等组成。
其中,信息中心主要是利用采集设备全面采集配电网运行维护期间存在的各项故障问题,在收集完成之后由技术人员对其进行整理,存储在信息采集中心;运维诊断中心主要是应用统计诊断技术,人工神经网络诊断算法以及故障定位技术等全面诊断故障问题;运维专家中心主要是建立全球配电网运维技术专家群交流中心,对专家在线聊天以及视频会议等信息资料进行全面收集;典型案例中心主要是对典型案例进行收集,全面分析故障测试数据,跟踪设备零件的错误信息;服务交互平台主要是采用微信公众平台以及应用软件等对用户普及用电常识,对于用户出现的基本故障问题可以远程指导检修。
(1)信息采集
由于我国地理分布原因导致电力输配线路网络发展出现严重不平衡现象,大部分电力线路都架设在地理环境比较恶劣的区域。
当电力线路出现故障时,只能借助人工力量寻找线路故障位置,这样将会严重降低检修效率,延长停电时间,所以,借助互联网信息技术对线路故障进行查找和分析,实时采集数据。
“互联网+”能够将电力业务转化为网络化,实现融合互联网和智能配电网的基础性条件就是将配电网和各个设备与网络进行连接。
利用储能设备、发电设备以及用电设备等对控制器、视频监控以及环境传感器等采集单元进行监测,这样能够实时采集发电数据、用电数据以及安全数据等。
(2)判定电力故障
电力系统输配电网络工作频率为 50 Hz,按照傅里叶算法的精度要求,需要将正弦波形分为多个采集点;启动定时器,并且将 250 μm 设置为定时中断;在到达定时时间之后,需要启动采集程序,之后利用并口与转换芯片之间进行通讯,这样就能够对离散数据进行采集,之后使用傅里叶算法对离散数据进行计算,得到最大值和有效值;对比分析数据值与定值。
如果比较之后发现数据值处于正常范围之内,则需要应用发送程序将参数与无线发送模块之间进行数据传输;反之,则需要判断故障类型,之后发送故障类型。
(3)维修和数据共享
基于“互联网+”的智能配电网运维平台,为了实现平台作用的充分发挥,需要多方面人员的共同努力,而多方协作的前提是信息数据共
享,这就需要建立数据共享平台。
一线运维人员、高技术研究者以及运维专家,均在数据共享平台中发挥着重要的作用。
首先,作为一线运维人员,其主要职责是负责处理客户上传的各种故障问题,并完成设备检测、诊断、维修以及完善维修档案等一系列维修过程。
在这个过程中,一线运维人员需要与技术人员、维修专家等实现数据共享,经过共同讨论分析后,通过互联网帮助客户解决故障问题。
其次,高技术研究者,收集智能配电网的实时运行数据以及厂家原始数据,并对其进行对比分析,判断、评估运维过程中的疑难问题,并应用互联网,对一线运维人员实施指导与培训,使其攻克实际工作中遇到的难点问题,然后将疑难问题及其处理措施上传到互联网上,以供相关技术人员交流。
最后,运维专家,主要负责分享维修经验,并开展远程故障诊断、分析以及维修工作,积极研发新技术,上传通用诊断及维修知识等。
结束语
“互联网+”的智能配电网运维技术对我国电力系统的发展有着极大的作用,可以有效改善传统配电网所产生和面临的问题,电力系统部门应对“互联网+”的智能配电网运维技术加以重视,把握智能配电网的发展方向,做好智能配电网的信息采集、故障鉴定、维修及数据分享工作,为用户提供更加优质的供电服务。
参考文献
[1]朱国军.基于“互联网+”的智能配电网运维技术的探讨[J]. 中小企业管理与科技(下旬刊). 2018(10).
[2]章丹阳.基于“互联网+”的智能配电网运维技术的探讨[J]. 科技与创新. 2018(09).
[3]马彦龙,崔福樵.浅谈智能配电网的原理[J]. 中外企业家. 2018(35).
[4]王成山,李鹏,于浩.智能配电网的新形态及其灵活性特征分析与应用[J]. 电力系统自动化. 2018(10).。