公司基本财务管理制度守则
- 格式:doc
- 大小:19.50 KB
- 文档页数:4
财务规章制度
第一条为了规范和管理公司的财务活动,保障公司财务安全,制定本规章制度。
第二条公司财务管理应遵循合法合规、诚实守信、严格规范、科学高效的原则。
第三条公司财务管理应建立健全的内部控制制度,保障财务数据的真实性和完整性。
第四条公司财务管理应根据公司的经营情况和财务需求,合理制定年度预算和财务计划。
第五条公司财务管理应加强对资金的监管和使用,确保资金的安全和合理利用。
第六条公司财务管理应加强对财务档案的管理,确保财务档案的完整和安全。
第七条公司财务管理应严格执行国家税收法规,及时、准确地
完成税务申报和缴纳。
第八条公司财务管理应加强对财务人员的培训和监督,提高财务人员的业务水平和责任意识。
第九条公司财务管理应建立健全的财务风险管理机制,及时发现和解决财务风险。
第十条公司财务管理应加强对外部财务审计的配合,确保审计工作的顺利进行。
第十一条公司财务管理应加强对财务违规行为的监督和处理,维护公司财务秩序和利益。
第十二条公司财务管理应不断完善和提高财务管理水平,为公司的经营发展提供有力的支持。
第十三条对违反本规章制度的行为,公司将按照公司相关规定给予相应的处罚。
第十四条本规章制度自发布之日起生效,如有需要修改的,应经公司相关部门审批后方可施行。
公司财务管理制度规定5篇规章制度对社会经济、科学技术、文化教育事业的发展,对社会公共秩序的维护,有着十分重要的作用。
下面小编给大家带来公司财务管理制度规定,希望大家喜欢!公司财务管理制度规定11、严格执行国家有关的现金管理制度,熟练掌握收付办法和手续。
2、认真审核原始凭证的合法性,正确和完整性,保证内容真实、手续完备。
3、记账凭证的填制要准确反映经济内容的主体,正确运用会计科目和记账规则,做到摘要简明扼要,数字准确,内容完整。
4、根据审核无误的原始凭证,及时办理收付款业务。
对于大的开支项目,必须经过会计主管人员或领导同意方可办理。
收付款后,要在收付凭证上加盖收、付讫戳记或出纳人员名章。
5、根据办理完毕的记账凭证,逐日逐笔登记现金日记账,并结出当日余额,做到日清月结、账款相符。
6、库存现金不得超过银行核定库存限额,超过部分要及时送存银行,保证安全。
不得以“白条子”充抵库存现金,更不得任意挪用现金。
库存现金与账不相符时,应及时报告领导查明原因。
7、不准“坐收坐支”现金,做到“收到解交”、“支则提取”,不套取现金。
8、做好债权债务的清理工作,对各项借款要定期清理催收。
做到一事一借一报,对同一人的现金借款要前款不清,后款不借。
9、按时发放奖金福利及学生的奖学金、生活补贴、勤工俭学等费用。
10、做好学生的收费及欠费管理工作。
11、认真做好基建总账的记账、报账工作,按时编制和报送报表。
公司财务管理制度规定2一、总则依据《中华人民共和国会计法》、《财务通则》等会计法规,特制订本制度。
1.会计年度为:元月一日至本年十二月三十一日止。
2.公司采用房地产开发制度,会计核算采用权责发生制。
二、现金及银行存款的管理1.财务收款必须开具收据或发票,原则上开具票据人员要与收款人分开,会计开票,出纳收款。
现金要当面点清,出门概不负责。
2.现金、银行存款的收付要逐笔、递日登记,及时入帐。
每天下班前半小时,内部清点现金,自行查账,做到日清月结。
财务制度守则原始票据管理制度守则
财务制度守则是企业为规范财务管理而制定的一系列规章制度,其中包括原始票据管理制度守则。
1. 收据凭证:企业应当向出具原始票据的相关方索取正规的发票、收据或其他凭证作为证明。
2. 票据真实性:企业在接受原始票据时,应当核实票据的真实
性和合法性,确保票据不是伪造或被篡改的。
3. 票据完整性:企业应当确保原始票据的内容完整,包括票面
上的金额、日期、单位名称等信息的准确性。
4. 票据存档:企业应当建立合适的存档系统,妥善保管原始票据。
存档应具备防火、防潮、防盗等措施,要保证存档的完整性和
不易被篡改。
5. 票据使用规范:企业在使用原始票据时,应当按照规定的程
序和流程进行,不得私自随意使用或获取票据。
6. 票据销毁:企业应当制定合理的票据销毁规定,按照规定程序销毁不再使用的原始票据。
销毁过程应当记录,以备查证。
7. 内部控制:企业应当建立健全的内部控制机制,确保原始票据的安全和准确性。
内部控制应包括票据存取的权限管理、票据核对的程序等。
通过遵循以上原始票据管理制度守则,企业能够更好地确保财务信息的真实性和准确性,防止诈骗和误操作的发生。
这些制度守则也能够为企业提供合规的运营环境,提高财务管理的效率和透明度。
财物无忧管理制度第一章总则第一条为了规范公司财物管理,加强财务监督,保障公司财产安全,提高公司财务管理效率,特制定本制度。
第二条本制度是公司财务管理的基本制度,适用于公司内部所有财务管理活动。
第三条公司财务管理应遵循合法、规范、公开、透明、高效的原则,严格按照国家相关法律法规和公司规章制度进行管理。
第四条公司财务管理应强调预防为主,防范各类风险,促进财务管理工作规范、安全、高效进行。
第五条公司各部门应根据本制度制定相应的财务管理制度,并不断加强和完善。
第二章财务管理机构第六条公司设立财务管理部,负责公司财务管理工作的组织、协调和监督。
第七条财务管理部应根据公司实际情况,建立合理的财务管理制度和流程,提高公司财务管理的效率。
第八条财务管理部应制定财务管理规章制度,并将其报请公司领导审核通过后,下发到各部门。
第九条财务管理部应对公司的财务管理情况进行定期汇总和分析,及时向公司领导汇报。
第十条财务管理部应积极与公司其他部门进行合作,并对其财务管理工作进行指导。
第三章财务管理流程第十一条公司的财务管理应建立严格的审批流程,确保资金使用的合理性和安全性。
第十二条公司的资金使用应以经济效益和合法合规性为前提,依法、合规地进行审批和报销。
第十三条公司的财务管理应建立健全的凭证、报销、结算等流程,做到明细清楚,真实可靠。
第十四条公司的财务管理应建立规范的账务处理流程,确保账务数据的准确性和真实性。
第十五条公司的财务管理应建立健全的财务核算和报表制度,确保财务数据的准确性和真实性。
第四章资产管理第十六条公司的固定资产应建立完善的登记台账,定期进行盘点,确保资产的完整和安全。
第十七条公司的固定资产使用和处置应建立严格的审批流程,确保资产的合理使用和安全处置。
第十八条公司的固定资产的购置和更新应合理规划和预算,确保资金使用的合理性和效益。
第十九条公司的无形资产应建立完善的管理制度,依法进行登记和管理,确保资产的安全和使用。
XXXXX有限公司财务管理操作守则第一章总则第一条为规范公司财务人员行为,推进流程管理,完善内部控制,提高财务工作质量,制定本守则。
第二条本守则为内部财务管理办法,主要约束各岗位员工工作行为,执行记录及评价结果作为员工年终绩效考核主要依据。
第三条公司所属分支机构执行本办法。
各子公司及财务部门可参照执行,也可自行制定办法,报经管理决策机构批准后执行。
第二章货币资金第四条财务部设立专职出纳管理货币资金的收付与保管,出纳为货币资金管理第一责任人,因违规操作发生错误并造成直接经济损失,承担相应经济责任。
出纳人员岗位变动须经正式交接工作后方可变动。
第五条货币资金收入是指公司营业及非营业收入形成的资金流入。
收入发生时出纳要认真核对收据、发票与收到的支票或现金金额是否相符。
超过结算点收入,要及时存入银行。
发票、收据必须联号使用。
收据开出时要核实相关业务事项后办理。
货币资金收入管理流程图第六条货币资金支出是指公司在经营或非经营过程中对外结算、对内报销支付的货币资金。
货币资金的支付方式有现金支出、银行存款支出。
未经审核,出纳不得办理货币资金的支付事项。
其他货币资金支出管理办法另定。
货币资金支出管理流程见后:第七条货币资金支出业务发生时报销(借款)申请人须通过网上报销系统申请(特殊情况可填写纸质单据),按规定程序审批后,经会计审核后方可付款。
会计审核单据不合格的直接退回给申请人,重新按流程申请及审批。
月度终了,出纳应及时编制银行存款余额调节表,并与开户银行对账单核对,经会计主管签字后存档备查。
发现问题须及时报告。
第八条公司库存现金管理执行《现金管理暂行条例》,严格执行日清月结制度。
会计主管对现金库存进行定期或不定期的核库盘点。
个人报销结算的,原则上不进行现金结算,通过网上报销汇总后,每周一次集中转入个人银行卡。
货币资金支出管理流程图第九条资金支付后,出纳应对支付凭证盖“现金付讫”章或“银行付讫”章,需通过网上报销集中汇入个人银行卡的支付凭证加盖“转账”章,并移交会计制单。
粮食公司财务制度总则第一条总则为规范粮食公司财务管理行为,提高财务管理水平,规范财务管理制度,根据国家相关法律法规,制定本制度。
第二条适用范围本制度适用于粮食公司内部的所有财务管理人员和相关工作人员。
第三条财务管理目标粮食公司财务管理的主要目标是保证资金安全,提高运作效率,促进公司经济效益的提高。
第四条财务管理原则1. 依法合规:财务管理应当遵守国家相关法律法规,做到合法合规。
2. 诚实守信:财务管理人员应当保持诚实守信的原则,不得有舞弊行为。
3. 谨慎管理:财务管理人员应当保持谨慎管理的原则,妥善处理公司财务事务。
4. 独立自主:财务管理人员应当保持独立自主的原则,不受他人操纵。
第五条财务管理责任1. 财务管理人员应当履行保管公司财务资料和资产的责任,确保资金安全。
2. 财务管理人员应当遵守公司财务管理制度,落实财务审批流程。
3. 财务管理人员应当及时、准确地提供财务报表,做好财务监管。
第六条财务管理流程1. 财务管理流程应当包括财务预算、财务审批、财务核算、财务监管等环节。
2. 财务管理流程应当严格执行规定的程序和制度,确保财务管理的合法性、规范性和准确性。
第七条财务监督检查1. 公司应当建立财务监督检查制度,对公司财务处于监督检查状态。
2. 公司应当定期进行财务审计,确保财务管理的健康发展。
第八条财务管理问题处理1. 财务管理人员应当及时发现和解决财务管理问题,及时向主管部门报告。
2. 公司应当建立健全的财务管理问题处理机制,对问题进行调查、追责和整改。
第九条附则本制度自颁布之日起生效,如有变更,须经公司主管部门批准并公布实施。
以上就是粮食公司财务制度总则,公司及相关工作人员应当严格遵守,确保财务管理工作的顺利进行。
物业财务管理制度及会计守则概述物业财务管理制度是为了规范物业公司财务管理行为,保障财务安全、明确会计准则和要求而制定的一系列制度。
本文将详细介绍物业财务管理制度及会计守则的具体内容,并提供一些常见的管理措施和建议。
财务管理制度1. 财务组织架构物业公司应建立健全的财务组织架构,包括设立财务部门、明确职责分工和工作流程等。
财务部门应由专业人员负责,确保财务工作的高效运转,降低财务风险。
2. 财务预算管理物业公司应制定年度财务预算,并按照预算执行、监控和评估实际执行情况。
管理层应定期审查预算执行情况,及时调整和优化预算,以确保财务目标的实现。
3. 资金管理物业公司应建立科学合理的资金管理制度,包括资金收付管理、资金调拨和使用管理等。
同时,应加强对银行账户的监控和管理,确保资金的安全和有效利用。
4. 合同管理物业公司应建立完善的合同管理制度,确保合同签订和履行的合法性和规范性。
合同的财务管理包括合同收入和支出的确认、合同款项的收付、合同履行情况的监控等。
5. 固定资产管理物业公司应建立固定资产管理制度,对固定资产进行台账管理,包括资产的采购、验收、登记、使用和报废等环节。
同时,应加强资产的折旧和清查工作,确保资产价值的准确计量和保护。
会计守则1. 会计准则的选择与适用物业公司应根据国家相关会计准则和政策,选择和适用适合自身情况的会计准则。
会计准则的选择和适用应遵循财务报告的真实性、准确性和公允性的原则。
2. 会计信息的记录与披露物业公司应按照会计准则的要求,规范会计信息的记录和披露。
会计信息的记录应准确、完整、清晰,能够真实反映物业公司的财务状况和经营成果。
3. 会计核算的方法与程序物业公司应根据会计准则的规定,确定合理的会计核算方法和程序,包括收入的确认、费用的核算、计提准备金和负债的计量等。
会计核算的方法和程序应符合会计原则和规范。
4. 财务报告的编制与分析物业公司应按照会计准则的要求,编制真实、准确、完整的财务报告。
公司基本财务管理制度守则第一章总则第一条为规范公司财务管理行为,保障公司财务安全,制定本制度。
第二条公司财务管理应遵循法律法规及公司内部规章制度的规定。
第三条公司财务部门负责公司财务管理工作,财务人员应严格遵守财务管理制度。
第四条公司财务管理应遵循公正、透明、规范、高效的原则。
第二章财务管理岗位职责第一节财务总监职责第五条财务总监负责公司财务决策、财务战略等工作。
第六条财务总监负责编制公司资金计划及预算,监督资金使用情况。
第七条财务总监负责编制公司财务报表,确保其准确性和及时性。
第二节财务经理职责第八条财务经理负责日常财务管理工作,包括资金收付、账务处理等。
第九条财务经理负责监督公司内部控制制度的执行情况。
第十条财务经理负责管理公司的应收账款和应付账款,保证债权债务的及时收付。
第三节出纳职责第十一条出纳负责公司的现金收付工作,保证资金的安全及合理使用。
第十二条出纳负责公司的银行存款和账户管理,确保账户资金的安全。
第十三条出纳负责编制公司的现金流量表,监控公司的资金流动情况。
第三章财务管理流程第一节资金管理流程第十四条公司资金管理应根据实际情况制定资金计划和预算。
第十五条资金申请、支付和报销需按照公司的审批流程进行。
第十六条资金使用需按照公司预算和相关授权进行,不得超出授权范围。
第二节财务报表管理流程第十七条公司财务报表应按照会计制度的要求编制,准确反映公司经营状况。
第十八条财务报表的编制和审计需按照法律法规的要求进行。
第十九条财务报表的审阅和审核需由专人负责,确保其准确性和及时性。
第四章财务内部控制第一节风险评估与控制第二十条公司应建立健全风险评估与控制机制,定期对风险进行评估和防范。
第二十一条公司应建立审批制度和权限分配制度,确保财务决策合理且透明。
第二十二条公司应加强内部审计工作,发现和纠正财务管理中的问题。
第五章附件本文档涉及附件请参考附件部分。
附录一:财务法律名词及注释1.会计制度:指根据国家有关会计法律法规和会计准则制定的会计处理方法和程序。
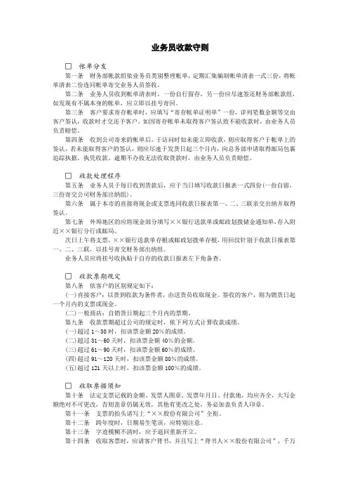
业务员收款守则□帐单分发第一条财务部帐款组依业务员类别整理帐单,定期汇集编制帐单清表一式三份,将帐单清表二份连同帐单寄交业务人员签收。
第二条业务人员收到帐单清表时,一份自行留存,另一份应尽速签还财务部帐款组,如发现有不属本身的帐单,应立即以挂号寄回。
第三条客户要求寄存帐单时,应填写“寄存帐单证明单”一份,详列笔数金额等交由客户签认,收款时才交还予客户。
如因寄存帐单未取得客户签认致不能收款时,由业务人员负责赔偿。
第四条收到公司寄来的帐单后,于访问时如未能立即收款,则应取得客户于帐单上的签认,若未能取得客户的签认,则应尽速于发货日起三个月内,向总务部申请取得邮局包裹追踪执据,执凭收款。
逾期不办致无法收取货款时,由业务人员负责赔偿。
□收款处理程序第五条业务人员于每日收到货款后,应于当日填写收款日报表一式四份(一份自留,三份寄交公司财务部出纳组)。
第六条属于本市的直接将现金或支票连同收款日报表第一、二、三联亲交出纳并取得签认。
第七条外埠地区的应将现金部分填写××银行送款单或邮政划拨储金通知单,存入附近××银行分行或邮局。
次日上午将支票,××银行送款单存根或邮政划拨单存根,用回纹针别于收款日报表第一、二、三联,以挂号寄交财务部出纳组。
业务人员应将挂号收执贴于自存的收款日报表左下角备查。
□收款票期规定第八条依客户的区别规定如下:(一)直接客户:以货到收款为条件者,由送货员收取现金。
签收的客户,则为销货日起一个月内的支票或现金。
(二)一般商店:自销货日期起三个月内的票期。
第九条收款票期超过公司的规定时,依下列方式计算收款成绩。
(一)超过1~30时,扣该票金额20%的成绩。
(二)超过31~60天时,扣该票金额40%的金额。
(三)超过61~90天时,扣该票金额60%的成绩。
(四)超过91~120天时,扣该票金额80%的成绩。
(五)超过121天以上时,扣该票金额100%的成绩。
财务规章制度
第一条,总则。
为规范公司财务管理行为,保障公司财务安全,提高财务管理
效率,制定本规章制度。
第二条,财务管理责任。
公司财务管理人员应严格遵守国家财务法律法规,认真履行财
务管理职责,保证财务数据的真实性、准确性和完整性。
第三条,财务预算管理。
公司每年应制定年度财务预算,明确各项支出和收入预期,确
保财务收支平衡和合理利用资金。
第四条,财务审批权限。
公司应设立明确的财务审批权限,确保各项支出经过合理审批,避免财务风险和滥用资金。
第五条,财务报表编制。
公司应按照国家财务会计准则编制财务报表,确保财务数据真实、准确、完整。
第六条,财务监督检查。
公司应设立财务监督检查机构,对公司财务管理进行定期检查和监督,发现问题及时纠正。
第七条,财务违规处罚。
对于违反财务规章制度的行为,公司应给予相应的处罚,包括警告、停职、解聘等。
第八条,财务管理培训。
公司应定期开展财务管理培训,提高财务管理人员的专业水平和财务意识。
第九条,财务风险管理。
公司应建立健全的财务风险管理机制,及时发现和应对各种财务风险。
第十条,附则。
本规章制度自颁布之日起生效,如有需要修改,应经公司领导同意并报相关部门审批。
财务工作守则财务工作守则(精选13篇)制定财务工作守则应该有哪些内容?那么,下面请参考公文站小编给大家整理收集的财务工作守则,希望对大家有帮助。
财务工作守则篇11.从事会计工作的人员必须持有财政部统一印制的会计证,未取得会计证的人员不得从事会计工作。
2.财务人员应当热爱本职工作,钻研业务,使自己的知识和技能适应本职工作的要求。
3.财务人员应熟悉会计法律法规和国家统一会计制度。
4.财务人员应按照会计法律法规规定的程序和要求进行财务工作,保证所提供的财务信息合法、真实、准确、及时、完整。
5.财务人员办理会计事务应实事求是、客观公正。
6.财务人员应熟悉本公司业务管理情况,运用掌握的财务信息,为提高公司经济效益服务。
7.财务人员应当保守本公司的商业秘密,除法律规定或公司领导同意外,不得私自向公司无关人员或外界提供或泄露公司的财务信息。
8.财务人员应认真学习和执行本《财务人员管理制度》,对违反本《制度》规定的财务人员, 公司可视情节轻重,给予纪律处分、经济处罚,直至解除劳动合同或劳动关系。
财务工作守则篇2一、敬业爱岗,努力钻研业务,使自己的知识和技能适应本岗位的要求。
二、熟悉财经法律、法规和会计制度,按照各项制度和会计基础工作规范的要求办理各项业务。
三、依法办事。
按照会计法律、法规、规章、规定的程序和要求进行核算,保证会计信息的真实、合法、完整、准确、及时。
四、会计人员在办理各项业务时要实事求是、客观公正,遵守会计人员职业道德,不得以工作之便收受他人钱、物。
五、搞好服务。
每一位工作人员都要热情地接待前来报销的同志,要耐心地解释每一个问题。
六、保守秘密。
未经批准不得对外提供会计信息。
七、保管好会计档案、电算化档案和各类会计资料,及时做好备份工作。
八、保证财务网络的安全,不得擅自拷入与财务工作无关的程序。
不得让非计算机维护人员维护计算机。
九、为确保安全,财务报销地,严禁非财务人员进入,出入及时锁门。
十、上班时间不得擅自离岗。
【规章制度】公司财务工作管理规章制度公司财务工作管理规章制度。
第一条为了规范公司财务工作,保障财务安全,提高财务管理效率,制定本规章制度。
第二条公司财务工作应遵循国家法律法规,遵守会计准则,保证财务信息真实、准确、完整、及时。
第三条公司财务部门应建立健全财务管理制度,包括会计核算制度、财务预算制度、资金管理制度等,确保财务工作有序进行。
第四条公司应建立健全财务审批流程,确保资金使用合理、合法,避免浪费和滥用。
第五条公司财务部门应定期进行财务报表编制和审核,确保财务信息的真实性和准确性。
第六条公司应建立健全内部审计制度,加强对财务活动的监督和检查,及时发现并纠正财务管理中的问题。
第七条公司应建立健全财务风险管理制度,加强对财务风险的预警和防范,确保公司财务安全。
第八条公司应加强对财务人员的培训和教育,提高他们的财务管理水平和风险意识。
第九条公司应建立健全财务档案管理制度,确保财务档案的完整性和安全性。
第十条公司应建立健全财务违规行为处理制度,对违反财务管理规定的行为进行严肃处理。
第十一条本规章制度自颁布之日起生效。
如有需要修改,应经公司领导同意并报相关部门审批后实施。
财务规章制度
第一条财务管理的目的。
为规范财务管理行为,保障企业财务安全,提高财务管理效率,制定本规章制度。
第二条财务管理的范围。
本规章制度适用于企业内部所有财务管理活动,包括但不限于
资金管理、会计核算、财务报表编制等。
第三条财务管理的责任。
1. 财务管理人员应当严格遵守国家有关财务法律法规,按照企
业财务制度进行操作。
2. 财务管理人员应当保守企业财务信息,不得泄露给未经授权
的人员或外部单位。
3. 财务管理人员应当按照规定程序进行资金的收付,不得私自
挪用或冒领企业资金。
第四条财务管理的流程。
1. 资金管理,严格执行资金预算制度,确保企业资金的合理运作和有效利用。
2. 会计核算,按照国家会计准则进行会计核算,确保财务信息的真实、准确和完整。
3. 财务报表编制,按照国家有关规定编制财务报表,及时、准确地向相关部门和单位报送财务报表。
第五条财务管理的监督。
1. 财务管理人员应当接受企业领导和内部审计部门的监督和检查,配合完成相关工作。
2. 对于发现的财务违规行为,应当及时报告企业领导和内部审计部门,配合处理。
第六条财务管理的奖惩。
1. 对于严重违反财务规章制度的行为,将给予严厉的处罚,包
括但不限于责任追究、停职、辞退等。
2. 对于在财务管理工作中表现突出的人员,将给予相应的奖励
和荣誉。
第七条附则。
本规章制度由企业财务部门负责解释和执行,如有修改或补充,需经企业领导批准后执行。
请各单位遵守此财务制度一、财务管理目标本财务制度的宗旨是确保单位财务资金的安全、合法、规范管理,保证财务监管的透明性和公平性,以提高单位的经济效益和管理水平。
二、财务管理责任1.财务主管负责本单位财务管理工作的组织、协调和监督;2.财务主管必须严格遵守国家相关法规和单位的财务管理制度,确保财务资金的安全和合理使用;3.财务主管要及时向领导汇报财务工作情况,做好相关台账和报表;4.财务主管要积极配合审计工作,接受审计部门的监督和检查。
三、财务管理制度1.预算管理本单位每年根据工作计划和经济状况确定年度预算,各部门要按照预算编制和执行,不得擅自挪用、冲抵预算;2.收支管理所有财务收支必须经财务主管审批并由财务专员办理,不得私自使用公款;3.资产管理采购、使用、报废单位资产必须按照规定程序办理,建立资产清查台账,实行动态管理;4.票据管理所有单位票据必须留存齐全,未经批准不得私自签字盖章;5.报销管理各单位报销必须符合规定程序和标准,提供真实的报销凭证,严格控制报销范围和金额;6.借款管理单位借款必须在预算范围内且经领导批准,借款要有明确用途和还款计划;7.审计管理财务主管要积极配合审计工作,接受审计部门的监督和检查,确保财务监管的透明性和公平性。
四、财务违规处理1.对于违反财务管理制度的责任人,按照《财务管理制度》相关规定进行处理,包括警告、记过、降职、辞退等;2.对于涉嫌贪污、挪用公款等严重违纪行为,将移交司法机关处理;3.对于造成严重财务损失的行为,将依法追究经济责任。
各单位遵守此财务制度,是对我的单位财务管理工作的重要要求,也是对我的工作能力的一种考验。
只有认真执行、严格遵守,才能确保单位财务管理工作的顺利进行,提高单位的经济效益和管理水平。
希望各单位财务主管和相关人员牢记这些规定,严格执行,共同维护单位财务安全和稳定,切实发挥财务工作的作用,实现单位经济效益的最大化。
精心整理瓯能集团财务管理制度北京新华信管理顾问有限公司2003年10月目录1资金管理制度总则第一条为提高瓯能集团经营绩效,配合资金财务部统筹及灵活运用资金,以充分发管理机构第四条集团资金财务部设立内部结算中心,为集团成员企业办理资金融通和结算,以降低集团整体资金成本,提高资金使用效益。
内部结算中心性质类似内部银行,以吸收存款的方式集中集团内各全资、控股子公司暂时闲置和分散的资金,发放贷款的形式分配集团内所需资金,从而实现集团内资金相互调剂余缺。
3资金预算管理2.1资金预算编制程序第七条集团内各责任中心在每年年初根据董事会下达的目标利润编制资金预算,上报计划和预算编制小组,工作小组根据集团的年度任务、经营发展规划、资金来源以及各责任中心的资金效益状况进行综合平衡后,编制集团年度资金预算。
(1)土地:依据购地支付计划提供的支付预算数编列。
(2)房屋和建设工程:依据兴建工程进度,预计所需支付资金编列。
(3)设备分期付款、分期缴纳关税等,依据分期付款偿付日期予以编列。
(4)预付工程定金等,依据工程合同及进度,预计支付资金编列。
(5)材料支出。
依生产进度分别预计外购原料支付资金编列。
(6)薪资。
依据具有人力资源职能的相关部门提供的历史实际发生数,斟酌预计支付数编列。
第十四条经常费用:(1)制造费用。
依据生产计划,参考制造费用有关资料及最近实际发生数,斟酌预计支付数编列。
(2)销售费用。
依据营业计划,参照以往月份销售费用占营业额的比例推算编列(3)管理费用。
参照以往实际数及管理工作计划编列。
期5银行存款和外部结算第十六条各全资子公司的法人账户统一归集团资金财务部管理,其各项经营收入款由总部统收统管,未经允许任何全资子公司、任何部门不得另立名目搞额外收入,不得搞“帐外帐”,不得随意在的专业银行以及非金融机构申请开户。
违反者公司将解除第一负责人及当事人的劳动合同。
第二十二条各参股子公司可以独立管理自己的法人帐户,具有独立的对外和对内结算权力,但外派产权代表应该通过该公司董事会,尽力争取其所在公司的流动资金存入集团资金财务部的比例与集团持有股权比例相当,相应对外结算业务也要达到相应比例。
财务规章制度第一条,财务管理的基本原则。
1.1 公司财务管理遵循合法合规、诚实守信、谨慎稳健、科学高效的原则。
1.2 财务管理应当遵循国家法律法规和相关财务会计准则,保证财务报表的真实、准确和完整。
第二条,财务管理的组织架构。
2.1 公司设立财务部门,负责全面管理公司的财务工作。
2.2 财务部门应当建立健全的内部控制制度,确保财务活动的合规性和有效性。
第三条,财务预算管理。
3.1 公司每年制定财务预算,包括收入预算、支出预算和资金预算。
3.2 财务预算应当经过相关部门的审核和批准,并严格执行。
第四条,资金管理。
4.1 公司应当建立健全的资金管理制度,确保资金的安全、高效使用。
4.2 资金管理应当遵循合理、合法、安全的原则,禁止挪用公司资金进行个人或非法活动。
第五条,会计核算。
5.1 公司应当建立健全的会计核算制度,确保财务数据的真实、准确和及时。
5.2 会计核算应当遵循会计准则,确保财务报表的真实性和合规性。
第六条,审计监督。
6.1 公司每年进行内部和外部审计,确保财务活动的合规性和有效性。
6.2 审计结果应当及时报告给公司管理层,对存在的问题和风险进行及时整改和处理。
第七条,违规处理。
7.1 对于违反财务规章制度的行为,公司将按照相关规定进行处理,包括警告、罚款、停职、解聘等。
7.2 对于违法违规行为,公司将依法追究相关人员的法律责任。
第八条,其他。
本规章制度自发布之日起生效,如有需要修改,须经公司管理层批准并公布。
会计财务管理制度(精选5篇)会计财务管理制度1全体财务人员应认真贯彻执行国家有关财政法规及会计制度,敬业爱岗,不做有损于公司的事。
严格按照公司财务制度做好自己的本职工作。
对待工作认真踏实,树立为客户服务意识。
一、财务部职责范围1、认真贯彻执行国家有关财务管理的法律法规,确保财务工作的合法性。
2、建立健全公司各种财务管理制度,严格按照财务工作程序执行。
3、采取切实有效的措施保证公司资金和财产的安全,维护公司的合法权益。
4、编制和执行财务收支计划,督促有关部门加强资金回流,确保资金的有效供应。
5、进行成本、费用核算、考核和控制,督促有关部门降低消耗、节约费用,提高经济效益。
6、建立健全各种财务帐目,编制财务报表。
7、参与公司工程承包合同和采购合同的评审工作。
8、及时核算和上缴各种税金。
9、参与业务项目结算,参与采供部与材料供应商结算。
10、会计档案资料的收集、整理,确保档案资料的完整、安全、有效。
11、完成公司工作程序规定的其他工作,完成领导布置的其他任务。
12、加强本部门人员的培训,提高本部门工作人员素质。
二、借款和各种费用开支标准及审批制度借款审批及标准:1、出差借款:出差人员应先到财务部领取“借款单”,详细填写借款日期、资金性质、部门、出差地、出差事由、预计出差天数及金额,经本部门主管签字后报总经理签批;持已批“借款单”至财务处领款。
前次借支出差返回时间超过5天无故未报销者,不得再借款。
2、出差在外人员借款:已出差在外或者从一出差地转另一出差地人员借款,先请一代理人到财务部部领取“借款单”,详细填写借款日期、资金性质、部门、出差地、出差事由、预计出差天数及金额,经本部门主管签字后报总经理签批;持已批“借款单”至财务处领款。
3、日常费用借款:各部门因办理业务需要借款,到财务部领取借款单,填写好资金性质(支票或现金)、部门、借款事由,所借金额,审批程序同第1条。
4、其他临时借款:如业务费、招待费、周转金等,审批程序同第1条。
精心整理
财务管理制度
第一章 总 则
为了规范和加强XX 有限公司的财务管理,不断完善财务管理制度和严格财经纪律,防范财务风险、确保公司资金及财产的安全和完整,提高企业的经济效益和管理水平,特制定一下制度。
本制度是公司制定各单项财务管理制度、细则和办法的基础和准则,是公司在财务管理方面作,
报账付款审批流程:经手人填写付款(报销)单→部门负责人审核→会计复核→财务经理审核→总经理审批→出纳(以签字完毕)付款。
特殊款项或单笔付款20万以上的必须由总经理签字审批;单笔金额在1000元以下的付款由副总签字即可。
借款审批流程:借款人填写借款申请单→负责人核实→财务经理审核→总经理审批。
单笔金额在1000元以下的借款由副总签字即可。
挂靠业务冲减账务:银行放款后,如冲减应收款,必须由总经理审批后方可入账。
第四章 费用报销及款项支付审批权限及流程
费用报销的审批:报销人根据业务实际发生情况和相关制度规定的标准限额填写报销单,经本部门负责人核实审批后报送财务部审核签字,在报税总经理签字,后到出纳处报销。
备用金、个人借款的审批:备用金和个人因公借款由借款人根据业务的需要和公司相关制度规定填写借款单审批后到出纳处办理借款。
各种费用报销和款项支付的审批必须按前述审批签字程序逐层审批,不得跨越或颠倒审批环节进行审批签字。
第五章货币资金的管理
1
2
3
备、必须经
印章的保管人员不得将印章转借他人,否则所造成的后果由印章保管人员负责。
印章保管人盖章时,应履行审核责任。
银行款项的支付不能由出纳一人完成;通过网上银行支付款项的,其支付和审批必须分开、不能一人办理,由出纳负责支付,财务经理负责审批,相关支付和审批的密码应由出纳和财务经理分别保管。
收款员应准确及时的收取各种营业款项,不得支付任何款项、特殊紧急情况下确需支付的、必须经财务经理同意并具备相应手续才能支付、事后应将相关单据移交出纳并办好交接手续,收款
员必须每天做好收款日报表并及时将报表发给财务经理和会计。
出纳员应及时收取收款员的营业款项,不得无故拖延,并与收款员办理好款项交接手续。
出纳员应及时逐笔序时登记银行存款日记账和现金日记账,每日终了结出余额并与库存现金和银行核对相符,及时掌握银行存款账户内资金余额。
每月底与会计账和银行账户金额核对相符,会计和财务经理要定期或不定期组织人员对出纳的库存现金进行盘点或检查,确保账实和账账相符。
第六章财务核算及报告
用,
销毁会计档案时,由财务部组织清点需要销毁的资料及清单,报总经理批准后由财务部、行政部人员现场进行监督销毁。
第七章附则
本制度未列明的事项参照与本制度相关规定和各单项财务管理制度执行,单项财务管理制度与本制度有冲突的以本制度为准。
:在费用报销及款项支付和实物资产采购过程等经济业务中弄虚作假、营私舞弊、虚报冒领的,一经发现按违纪金额的二至五倍进行处罚、并通报批评,直至开除,触犯法律的将移交司法机关处理。
任何人违反本制度不按规定签字审批或支付款项的,每次罚款50-300元、因此给公司造成经济损失的赔偿损失并罚款500-3000元,接连三次以上违反的作调离本职岗位或辞退处理。
第三十九条、本制度由公司财务部负责修订、解释。
第四十条、本制度经全体股东通过后公布施行。