全场应变位移测量系统
- 格式:pdf
- 大小:1.45 MB
- 文档页数:7
非接触应变测量系统(VIC-3D/VIC-2D)非接触应变测量系统(VIC-3D/VIC-2D)产品简介随着光电技术、视频技术、计算机视觉技术的发展,数字图像相关性应运而生。
CSI公司自主研制的非接触式全场应变测量系统——Vic-3D系统和Vic-2D系统,采用先进的3D /2D数字图像相关性运算方法,测量任意的位移和形变,从500微应变至500%以上的应变,样品的尺度在1mm至10m。
样品准备简单,只需喷漆;系统启动在1个小时内可以完成;试验过程中,只需白光照明,不要求激光或其它特殊照明条件,同时可以随时对实验对象进行校正,做实时的模拟输出及数据处理;集成软件操作容易,三维绘图可以方便的插入MS-OFFICE等文档处理软件;整个测量过程是非接触的,不存在机械力交互作用,测量结果准确可靠。
此系统目前主要被工业、企业、高校、军事单位和政府单位应用在材料测试、碰撞实验、无损检测、振动分析、高速测量项目、有限元算法验证、生物测试等领域。
型号VIC-3D/VIC-2D公司名称北京乔泽科技有限公司ARAMIS 系统简介(马路科技)AR AMIS 是光学3D变形分析的系统,适合于量测工件或材料试片的3D变形及应变,藉由连续动态地撷取每个材料应变状态,以得到试片瞬间的变形、高细节分辨率以及高精度的量测数据。
对于静态及动态负载的工件或试片,AR AMIS 可以不受限材料类别并且非接触的量测到以下种类数据:●3D 表面坐标值及3D 位移●3D 速度及加速度●平面应变量及平面应变率●材料特性数值或曲线对于材料及工件变形行为有更好的了解是新材料的应用、精确的分析材料特性以及改善数值分析模型的关键。
AR AMIS提供了精确可信赖的分析结果。
JM3840动静态应变测试分析系统(动静态应变仪准动动静态应变仪是该系统的核心部分,它能够对材料在动态和静态条件下的应变进行准确测量。
它包括传感器、数据采集系统和控制软件三个主要组成部分。
传感器负责将材料的应变信号转化为电信号,并将其传递给数据采集系统进行处理。
数据采集系统则负责采集、存储和处理传感器的信号,然后通过控制软件进行展示和分析。
控制软件可以实时查看材料的应变情况,并对数据进行处理、分析和保存。
准动是该系统的附加部分,它主要用于对材料在高频动态载荷下进行测试和分析。
准动系统具有高频响应、高速数据采集和高精度测量等特点。
它可以通过在动静态应变仪上加装准动头部件,将材料的动态应变信号转化为电信号,然后进行采集和处理。
准动系统的高速数据采集功能可以实时监测材料在高频动态载荷下的应变情况,帮助用户更准确地评估材料的性能。
1.高精度:该系统采用先进的传感器和数据采集技术,能够实现高精度的应变测量。
它的测量精度可以达到微米级,能够准确地反映材料在不同应变条件下的性能。
2.多功能:该系统可以对材料在动态和静态条件下的应变进行测试和分析。
它可以实时监测材料的弹性变形、塑性变形和断裂行为,为用户提供全面的材料性能评估。
3.易操作:该系统具有友好的操作界面和简单的操作流程,用户可以轻松上手并进行测试和分析。
它还提供了丰富的数据处理和分析功能,方便用户对实验数据进行进一步的研究和评估。
4.高效率:该系统的高速数据采集和快速数据处理功能可以大大提高测试效率。
用户可以实时查看和分析实验结果,快速获取材料的性能参数,节省时间和成本。
综上所述,JM3840动静态应变测试分析系统是一种先进的应变测试仪器,能够实现对材料在动态和静态条件下的性能评估。
它具有高精度、多功能、易操作和高效率等优点,是材料科学研究和工业生产中不可或缺的工具。
在物理力学性能测试中,使用ARAMIS系统,有助于深入了解材料和零件的力学行为和性能,特别适于测量瞬时和局部应变。
ARAMIS系统采用非接触测量方式,适用于各种材料的静态和动态试验,获取完整的力学性能参数。
在物理力学性能测试中,使用ARAMIS系统,有助于您深入了解材料和零件的力学行为和性能,特别适于测量瞬时和局部应变。
ARAMIS系统采用非接触测量方式,适用于各种材料的静态和动态试验,获取完整的力学性能参数。
其中包括:三维型面坐标三维位移和变形速度表面应变应变率区别于传统的应变测量,ARAMIS提供了全新的全场应变测量方法。
测量范围涵盖几毫米的式样到数十米的大型零件。
无需对试样进行复杂和费时的制备,测量过程方便快速。
对试样的几何形状及测量环境(温度)没有限制。
ARAMIS为材料测试提供新的解决方案测定材料特性分析零件强度验证有限元分析实时监控试验设备ARAMIS技术特点:非接触测量适合于各种材料不受试样的几何形状限制二维和三维测量便携、灵活全场测量高精度满足高温测试高速测试便于与各种测试设备集成测量范围从小尺寸到大型零件应变范围从微应变到大应变ARAMIS系统配置:武汉中创联达科技有限公司,专业从事光电子影像产品(低照度相机、高速摄像机,超高速摄像机,高分辨率相机及其图像分析软件)的销售、研发, 提供特殊环境下的拍摄、成像服务。
在以下应用领域提供产品:1、高速摄影 (弹道学、碰撞实验、高速粒子运动实验 PIV 、材料学、气囊膨胀实验、燃烧实验、电弧运动、 离子束运动、流体力学、喷射实验、爆炸分析以及其他超高速运动领域)2、高分辨率成像 (弹道学、粒子运动实验 PIV 、工业质量检测、喷射实验、电泳现象、火焰分析)3、 显微成像 (微生物光学成像、分子细胞成像)4、 低照度成像 (燃烧实验、弹道学、碰撞实验、爆炸分析、天文学领域、微光成像、工业检测监视)5、光谱成像 (红外感应范围应用、光源波谱分析)6、高速运动分析软件及PIV 系统分析软件。
应变仪的工作原理嘿,朋友!你有没有想过,在那些巨大的桥梁、高耸的建筑,甚至是小小的电子设备里,有一种神奇的东西在默默地检测着它们的状态呢?这就是应变仪啦。
今天我就来给你讲讲这应变仪到底是怎么工作的,可有趣着呢!咱先来说说应变仪是用来干啥的。
想象一下,你建了一个超级大的乐高城堡,你肯定想知道这个城堡在受到外力的时候,比如说被小朋友不小心撞了一下,它的各个部分是不是还牢固,有没有变形。
应变仪在那些大工程里就干这个事儿。
它就像是城堡里的小侦探,时刻注意着结构有没有被施加压力而产生应变。
那应变仪到底是怎么做到的呢?这得从它的基本构造说起。
应变仪里面有一种叫应变片的东西,这可真是个小机灵鬼。
应变片就像人的皮肤一样敏感。
你知道人的皮肤能感觉到压力、温度等变化吧?应变片呢,它是由一种特殊的材料制成的,当它受到外力作用的时候,它的电阻就会发生变化。
这就好比你拉一根橡皮筋,橡皮筋会变长变细,它的一些性质就改变了。
应变片也是这个道理,外力一作用,它就像被拉了一下或者被压了一下的橡皮筋,电阻值就不再是原来的那个值了。
我给你讲个故事啊。
我有个朋友叫小李,他在一家建筑公司工作。
有一次他们公司建一座大桥,这大桥可不得了,关系到好多人的出行呢。
小李就负责检测大桥结构的安全。
他就跟我讲这应变仪的事儿。
他说,在安装应变仪的时候,就像是给大桥安装了好多双小眼睛。
这些应变片被小心翼翼地贴在大桥的关键部位,就像是给大桥穿上了一件带传感器的衣服。
当有汽车在桥上行驶,或者风呼呼地吹向大桥的时候,大桥就会受力,这时候应变片就开始工作啦。
那应变片的电阻变化是怎么被应变仪检测到的呢?这时候就要请出应变仪里的其他“小伙伴”了。
应变仪有一个电路系统,这个电路系统就像是一个超级精确的天平。
应变片的电阻变化会引起电路里电流或者电压的变化。
这就好比你在天平的一端加了一个小砝码,天平就会倾斜,这个倾斜就被应变仪检测到了。
然后应变仪就能根据这个变化计算出应变片所受到的应变的大小。
DIC测量原理的应用1. 简介DIC(Digital Image Correlation)是一种基于数字图像处理的位移测量方法,它通过分析图像中特定点的像素位移来计算物体的形变和位移。
DIC技术在工程领域中被广泛应用,特别是在材料力学、结构力学和生物力学等领域。
2. DIC测量原理DIC测量原理是基于图像的亮度匹配和像素位移计算。
具体原理如下: 1. 亮度匹配:首先,在进行DIC测量前,对待测物体进行拍摄得到一系列图像。
然后,选择两个相邻图像进行亮度匹配,即将两幅图像进行亮度显示范围变换,使得两幅图像的亮度尽量一致。
2. 图像剖分:将匹配亮度后的图像进行分块,每个块的大小取决于待测物体的尺寸和形变情况。
通常,分块大小越小,测量精度越高,但计算量也会增加。
3. 像素位移计算:对亮度匹配后的图像块进行图像处理,通过比较块内每个像素的灰度值,计算出块之间的位移。
这种位移计算方法可以基于相关性、互信息或梯度等方法。
4. 形变计算:通过位移计算出每个像素点的位移矢量,进而可以获得整个物体的形变场。
常用的形变参数包括正向应变、剪切应变和主应变等。
3. DIC测量应用3.1 材料力学在材料力学中,DIC被广泛应用于材料的拉伸、压缩和弯曲等实验中,用于测量材料表面的形变和位移。
通过DIC测量,可以得到材料的应力应变曲线、断裂点和表面形貌等信息,从而评估材料的力学性能。
3.2 结构力学在结构力学中,DIC技术可用于监测结构物的变形和位移。
例如,在桥梁和建筑物的使用寿命评估中,利用DIC测量可以监测结构物的沉降、变形和裂缝扩展等情况,及时发现结构的变化并采取相应措施。
3.3 生物力学在生物力学研究中,DIC被广泛用于测量生物组织和器官的形变和位移。
例如,通过DIC测量可以分析人体骨骼的运动和变形,对运动学和生物力学研究具有重要意义。
同时,DIC还可以应用于生物力学材料的拉伸实验,如测量心脏和血管材料的应变和剪切性能等。
JM3840动静态应变测试分析系统(动静态应变仪准动该系统采用先进的传感器和控制技术,具有高精度和高稳定性。
它可以测量材料在动态和静态加载下的应变,并可以精确地测量材料在不同应变速率下的力学性能。
该系统适用于各种材料的应变测试,包括金属、塑料、陶瓷、复合材料等。
1.动态应变测试功能:该系统可以模拟真实工况下的动态应变,对材料在高速加载下的力学性能进行评估。
它可以进行高速冲击测试、高频振动测试等,用于评估材料的抗冲击和抗振动性能。
2.静态应变测试功能:该系统可以对材料在静态加载下的应变进行测试和分析。
通过静态应变测试,可以评估材料的静态强度、断裂韧性等力学性能。
3.应变速率控制功能:该系统可以精确地控制应变速率,适用于不同应变速率下的力学性能评估。
用户可以根据实际需要,设定不同的应变速率进行测试。
4.数据采集和分析功能:该系统可以对测试数据进行实时采集和分析,包括应变曲线、力曲线等。
测试结果可以以图表形式显示,方便用户进行数据分析和比较。
5.高精度和高稳定性:该系统采用先进的传感器和控制技术,具有高精度和高稳定性。
它可以实时监测应变和力的变化,保证测试结果的准确性和可靠性。
6.简便易用:该系统操作简单,用户只需设定测试参数,即可开始测试。
系统具有友好的用户界面和操作指导,方便用户进行操作。
7.多种测试模式:该系统具有多种测试模式,满足不同测试需求。
用户可以选择静态测试模式、动态测试模式、疲劳测试模式等,进行不同类型的应变测试和分析。
综上所述,JM3840动静态应变测试分析系统是一种先进的材料测试设备,具有动态和静态应变测试的功能,可以对材料在不同应变速率下的力学性能进行评估和分析。
该系统具有高精度、高稳定性、简便易用等特点,适用于各种材料力学性能的研究和应用。
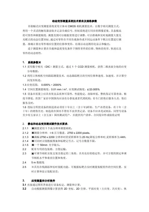
动态变形测量系统技术要求及规格参数非接触式应变测量系统采用立体双CMOS相机测量技术,以数字相关测量方式,利用一个灵活的触发器读取并记录负载信号,控制系统进行同步的图像采集。
具备极高的可靠性和测量精度,测量范围可以根据需要进行调整,可以准确和实时地测量大量反光靶点的动态位置坐标,通过对零件在不同负载条件或不同运动条件下靶点位置进行测量,准确计算出零件相应位置的位移和变形,结果以动态图形化显示和输出;适于测量和计算在负载和温度变化条件下刚性零件的位移、物体的变形、轨迹以及零件的动态特性。
1. 系统参数※1.1 采用数字相关(DIC)测量方式,通过1个CCD测量相机,获得二维表面全场的应变分布数据;1.2 利用立体相机空间跟踪测量技术,动态跟踪靶点的空间位移和速度、加速度,并计算空间变形轨迹;1.3应变范围:0.005% ~ 2000%1.4 空间位置测量精度:0.01 mm / m3, 应变测试精度:≤ 0.005%1.5 设备在质量上应具有优良品质和可靠性,性能稳定,故障率低,整机保证可靠寿命,精度不降低。
供货厂家在中国国内应该有办事处或者代理机构,有专门的售后服务人员,售后服务及时;1.6 投标方所投设备的制造商必须有十年以上(含十年)研制、生产该类设备,有十年(含十年)的销售历史。
制造商在国内不得有不良供货记录,设备不应该是试制品,同型号设备至少有五家以上(含五家)国内测试用户,并提供用户清单、合同复印件或验收证明2. 静态和动态变形测试硬件技术要求:2.1.1 ※测量采用1个高分辨率测量相机;2.1.2 ※测量分辨率: ≧6百万像素,2750 x 2200 pixels;2.1.3 ※满幅2750 x 2200分辨率时的采样频率为25 Hz;降低分辨率时,采样频率为44H;2.1.4 ※可同时识别散板图案和标靶记号点,记号点数量不限;2.1.5 ※一个50mm 光学镜头;2.2 配有专用的包装箱,方便运输;2.3 ※可调节相机安装支架及稳定的三角架,具有良好的稳定性,并可方便的固定和调节相机水平和垂直位置和角度。
利用高速摄像机+DIC技术测量叶片高速转动位移轨迹叶片在高速转动时,自身表面的全场应变情况。
数字图像相关法(DIC)技术可以在整个高速旋转过程中,测量分析叶片转动位移轨迹,各种位置的应力应变等信息,以及材料对应变场情况。
这意味着在分析高速旋转时,需要使用以每秒数万帧的速度成像的高速摄像机。
在高速位移轨迹图像采集中,越来越多的需求指向更清晰的高速影像,以便能够进行更高精度的运动分析,新拓三维DIC高速测量系统可搭配高速摄像机,为用户带来全新体验的高分辨率超高速摄像机,在单张定格下的画面,也能确保画面的细腻度,可为具有暗区域的图像提供清晰的图像,获取更为清晰的画面。
DIC高速摄像机测量系统是新拓三维研发的一款高速运动轨迹分析工具,适用于研究、产品研发和测试等领域。
DIC高速摄像机测量系统的功能涵盖了从采集、载入图像到校准并分析的完整过程,通过目标自动跟踪和分析,将位移、速度、加速度、角度随时间变化等结果,适合如落体测速和变形分析、生物力学、车辆碰撞测试、形状分析、舰载机和无人机空间三维姿态、弹道轨迹跟踪等应用。
叶片高速旋转轨迹测量分析为记录细致的叶片高速旋转运动过程,本次试验使用高速摄像机高记录规格模式。
25,000FPS 每秒生成数十G数据。
高速摄像机内存容量有限,无法高速记录叶片从静止加速到全速的过程,故转而分析叶片静止到转速稳定2个状态的2帧,分析叶片关键点的位移运动轨迹,测量风机的回转轨迹。
布设模拟叶片高速旋转实验现场,采用风机叶片模型进行实验,风电叶片模型开始加载,借助新拓三维DIC高速摄像机测量系统配置的两个高速摄像机,实时采集被测叶片模型各个变形阶段的图像,停止实验并完成采集。
(一)拍摄未加载状态下的风电叶片模型,为叶片模型变形计算提供参照,然后进行加载,利用DIC高速摄像机测量系统分析软件,完成实验数据的计算,如图所示;(二)选取风电叶片高速旋转模型关键点其中某一点,DIC高速摄像机测量系统软件可绘制出风电叶片关键点相应的位移曲线,如图所示:(三)使用DIC高速摄像机测量系统分析软件创建变形域,完成对标志点运动轨迹的分析,如图所示。
XTDIC三维全场应变测量分析系统1.1系统介绍图:XTDIC三维全场应变测量分析系统外观XTDIC三维全场应变测量分析系统,结合数字图像相关技术(DIC)与双目立体视觉技术,通过追踪物体表面的散斑图像,实现变形过程中物体表面的三维坐标、位移及应变的测量,具有便携,速度快,精度高,易操作等特点。
状态1(基础状态)左相机图像状态1(基础状态)右相机图像状态2左相机图像状态2右相机图像状态3~19,左相机图像状态3~19,右相机图像状态20左相机图像状态20右相机图像图:系统测量原理及散斑图像追踪过程系统组成:统主要由测量头、控制箱、标定板、标志点、计算机及检测分析软件等组成系统应该包含系统测量头(含两台高速工业相机、进口相机镜头,带万向手柄可调节LED 光源)、相机同步控制触发控制箱、系统标定板、系统可移动支撑架、动态采集分析软件、载荷加压控制通讯接口、计算机系统等组成。
1.1主要应用XTDIC 三维数字散斑动态变形测量分析系统是实验力学领域中一种重要的测试方法,其主要应用有:在材料力学性能测量方面:DIC已成功应用于各种复杂材料的力学性能测试中。
如火箭发动剂固体燃料、橡胶、光纤、压电薄膜、复合材料以及木材、岩石、土方等天然材料的力学性能的检测中。
值得注意的是,DIC被广泛应用于破坏力学研究中,包括裂纹尖端应变场测量、裂纹尖端张开位移测量以及高温下裂纹尖端应变场测量等。
在细观力学测量方面:借助于扫描电子显微镜(SEM)、扫描隧道电子显微镜(STEM)以及原子力显微镜(AFM),DIC被越来越多地应用于细观力学测量。
最近,数字散斑相关方法还被应用于物体表面粗糙度的测量中。
在损伤与破坏检测方面:DIC被应用于多种复杂材料,如岩石、炸药材料的破坏检测中。
DIC还被应用于一些特殊器件,如陶瓷电容器、电子器件,电子封装的无损检测研究中。
在生物力学测量方面:DIC被应用于测量手术复位后肱骨头在内旋转及前屈运动下大小结节的相对位移量,以及颈椎内固定器对人体颈椎运动生物力学性能的影响等。
光学非接触六自由度系统是一种用于精确测量物体在三维空间中的位置和运动的系统。
这种系统通常包括高灵敏度的光学传感器和先进的图像处理技术,能够在不接触被测物体的情况下,捕捉到物体的位置、运动轨迹、速度、角度、加速度和角加速度等运动学指标。
其关键技术和应用领域包括:
1. 技术组成:该系统通常由光学定位传感器、系统控制单元、标识点、无线marker套装以及系统控制软件等组成。
它们共同工作,实现对物体六自由度运动的精确测量。
2. 测量范围与精度:这类系统的测量范围可以从1.5米至6.0米不等,而测量精度则依赖于系统的配置和工作环境。
例如,有系统的RMS精度在2米范围内,x和y方向可达0.1mm,z方向为0.15mm;而在4米范围内,x和y方向的精度也可达到0.1mm。
3. 应用领域:六自由度测量系统广泛应用于多个领域,如海洋船模研究、运动分析、游戏娱乐和工业测试等。
在海洋船模研究中,通过对船模的运动学指标进行数据分析,可以提升船模的航行稳定性和平滑性。
此外,这种系统还可用于分析交通运输工程领域中的动态过程。
4. 设备功能:除了基本的六自由度运动测量,一些系统还能提供非接触式振动和冲击全场应变及高速测量,具有极高的时空分辨率,最大时间分辨率可达1微秒。
5. 便携易用:TRITOP系统是一个典型的例子,它采用非接触测量技术,可以快速捕捉物体位移和变形,且由于无需在测量物上安装任何设备,使得使用更加方便灵活。