《秦国的崛起》试题1
- 格式:doc
- 大小:30.05 KB
- 文档页数:4
二秦国的崛起一、选择题1。
《史记·商君列传》载:“商君相秦十年,宗室贵戚多怨望者。
”这主要是由于()A。
允许工商业者入仕为官B.准许土地自由买卖C.承认土地归私人所有D.规定按照军功授爵赐田解析:商鞅在秦国变法,遭到宗室贵戚的怨恨,那是因为变法中的一些措施触及了他们的既得利益。
其中最撼动他们地位的举措是以“军功爵制”代替了“世卿世禄制",打击了他们在政治上的特权。
答案:D2.下列改革中,实现了富国强兵,“倾邻国而雄诸侯”的是()A。
商鞅变法B.汉武帝改革C。
北魏孝文帝改革D.王安石变法解析:商鞅变法、孝文帝改革、王安石变法都在一定程度上实现了富国强兵,但与题干中“倾邻国而雄诸侯”的信息相符的只有商鞅变法。
商鞅变法为秦灭六国奠定了基础,故A项正确。
答案:A3。
生活在商鞅变法时期的秦国百姓提高社会政治地位的途径有( )①努力耕织②从事商业③争立军功④学习四书五经A.①②B。
③④C.①③D。
②④答案:C4。
商鞅携家人仓皇出逃至秦国边境的关口,想找个旅店投宿,遭到拒绝,商鞅怅然叹曰:“嗟乎!为法之弊,一至此哉!”商鞅变法中与之有关的是( )A.行县制B。
什伍、连坐制度C.奖励军功D.塞私门之请解析:材料反映的是连坐制度带来的结果,而连坐制度是商鞅变法中严刑峻法的一个表现。
答案:B5.对秦国来说,商鞅变法起到的决定性的历史作用是( )A。
旧制度被废除,封建经济得到发展B。
秦国的军事力量日益强大C。
建立了中央集权制度D.为秦统一奠定了基础解析:注意题目要求是“决定性历史作用”,即根本作用,应从社会制度的转型及生产力的发展方面思考。
故A项符合题意。
答案:A6。
支持商鞅变法的秦孝公死后,商鞅被施以车裂之刑。
但是,“商鞅虽死,而秦卒行其法"。
上述现象说明()①商鞅变法顺应了历史发展的潮流②商鞅变法损害了奴隶主贵族的利益③变法者多数没有好结局④商鞅实行严苛的法律自食其果A。
①②③ B.①②④C.①②D。
二秦国的崛起优化作业提高1.商鞅变法引起了秦国各阶层的强烈反响,对其变法措施恨之入骨,坚决抵制其变法措施的应是()A.自耕农阶层B.工商业阶层C.国君D.贵族阶层解析:商鞅变法侵犯了秦国贵族的利益,他们对变法措施进行各种形式的抵制,商鞅之死就是他们抵制变法的结果。
答案:D2.战国时期,秦国从一个落后的边陲小国一跃而成为“兵革大强,诸侯畏惧”的军事强国,这主要得益于商鞅()A.奖励耕织B.推行县制C.统一度量衡D.推行军功爵制解析:商鞅在变法中推行军功爵制,创造了一个能上能下、鼓励军民立功的灵活用人机制,使一大批社会下层人物为获得军功而英勇作战,极大地提高了秦军的战斗力。
答案:D3.从人类历史发展进程中汲取智慧是学习、研究历史的重要功能。
“商鞅虽死,而秦卒行其法”告诉我们()A.改革者最终的命运是悲惨的B.为统治阶级服务是改革的出发点C.历史发展潮流是不可阻挡的D.策略是决定改革成败的根本因素解析:商鞅被处死后,秦国仍然实行商鞅的变法措施。
出现这种现象,主要是因为商鞅变法顺应了封建制度确立这一历史潮流。
答案:C4.公元前361年,秦孝公即位。
那时各诸侯国会盟,拒绝要求秦国参加。
公元前343年,周天子派人送礼给秦孝公,各诸侯国也都派人来称贺。
发生这一变化的原因是()A.秦国最先实行了变法改革B.秦国的社会风尚为之一新C.商鞅变法使秦国成为强国D.各国害怕秦国发动兼并战争解析:公元前361年,诸侯国会盟拒绝秦孝公参加,是因为秦国弱小;公元前343年的变化说明,通过商鞅变法,秦国走向富强。
答案:C5.有个叫赵良的人对商鞅说:“您一出行,后面随从的车乘几十辆,车上载满全副武装的卫士,力大而肌肉发达的作陪乘,手持矛戟的武士紧紧护卫着您的车乘而疾走。
”这反映的实质是()A.商鞅出行戒备森严B.商鞅变法使秦国富裕C.商鞅变法的阻力和艰难D.商鞅奢侈浪费解析:本题主要考查理解材料的能力。
题干中所描述的现象体现了商鞅加强戒备,以防止仇家报复。
秦国的盛行一、选择题1.战国时期“有功者显荣,无功者虽富无所芬华”冲击的制度是()A.禅让制B.王位世袭制C.井田制D.世卿世禄制分析:禅让制属于夏朝以前推行制度,故 A 项错误;王位世袭制属于早期政治制度特点,与战功大小没相关系,故 B 项错误;井田制属于奴隶制土地国有制,与授军功没相关系,故C 项错误;世卿世禄制属于贵族享受特权制度,军功授爵冲击了他们的特权,故 D 项正确。
答案: D2.二十级爵制的规定,必然程度上促使了秦国社会转型。
以下表达与之不符的是() A.秦国出现了一批军功地主,在地主序列中排在第一位B.促使秦国统治企业内部构成发生重要变化C.加强了秦军战斗力D.标志住世卿世禄制的取销分析:本题观察学生对二十级爵制影响的理解能力。
题干中要点信息是“社会转型”。
从“世卿世禄”到“军功地主”,改变了秦国统治企业内部的构成,也反响了秦国由奴隶社会向封建社会的转变,A、B、 D 三项均与题目信息吻合,而C项与题目信息不符。
应选C项。
答案: C3.《史记·商君列传》载:“商君相秦十年,宗室贵戚多怨望者。
”这主若是由于商鞅变法()A.赞同工商者入仕为官B.赞同土地自由买卖C.认同土地归个人所有D.奖励军功,取销“世卿世禄制”分析:题干中“宗室贵戚多怨望”是由于宗室贵戚利益碰到损害造成的。
A 项说法不对;B、 C 两项的经济措施没有触动他们的根本利益; D 项取消了其特权,故其“多怨望”。
答案: D4.《楚策一》载,苏秦说楚威王曰:“夫秦,虎狼之国也,有吞天下之心。
”能表现该看法的有 ()①秦国最初是从“夷狄”中分化出来的②公元前771 年,秦国成为诸侯国③秦国形成尚武精神④战胜魏国,迫使其求和A.①③B.③④C.①③④D.②③④分析:本题观察学生的分析理解能力。
秦国成为“虎狼之国”,威胁六国是在商鞅变法此后,而①②在变法以前,应选 B 项。
答案: B5.《容斋漫笔》说:“七国虎争天下,莫不致使四方游士。
二秦国的盛行课时过关·能力提升一、基础牢固1. 战国时期 , 世卿世禄制开始向赐爵制转变, 这一转变适应了()A.新兴奴隶主的需要B.奴隶主贵族的需要C.新兴地主阶级的需要D.衰落的奴隶主贵族的需要解析 : 战国时期 , 随着封建经济的发展, 封建地主阶级力量不断壮大, 他们强烈要求掌握国家政权, 从世卿世禄制向赐爵制的转变, 正适应了新兴地主阶级的这一要求。
答案:C2. 在春秋战国时期, 世卿世禄制逐渐为建立专职官僚制度所取代。
在以下改革举措或政策中, 表现这一变化趋势的是()A. 奖励军功B. 废井田 , 开阡陌C.什伍连坐制D. 重农抑商解析 : 专职官僚制度下的官员是任命的 , 有任期的规定 , 这打破了贵族世袭制 ,C 项是加强社会控制的内容 ,B 、 D两项是经济领域的举措 , 均与题干资料没关 , 故答案为 A 项。
答案:A3.战国中后期 , 为了对付富强的秦国 , 齐、楚、赵、韩、魏、燕结合起来, 张开了富强的“合纵”运动。
这一现象的出现主若是因为()A.六国战胜了内部的矛盾B.秦国经过改革变得富强C.争霸战争的严重形势D.六国领导人的高瞻远瞩解析 : 改革后的秦国实力富强 , 在对外征战中获取了一系列的成功 , 对东方六国的生计形成威胁 , 六国被迫结合起来 , 以求自保。
答案:B4.战国时期 , 秦孝公去世 , 力主变法的商鞅被逮捕杀戮 , 但新法并未被取销 , 故史册上说“商鞅虽死 ,秦法未亡”。
出现这一现象的主要原因是()A.“商君之法”在当时已经众望所归B.新法适应了时代发展趋势C.秦孝公及其继任者坚决拥护和支持新法D.变法举措适合, 未给秦国带来消极影响解析 : 商鞅变法最后获取了很大的见效, 诚然商鞅自己被杀戮, 但是新法却获取了推行, 其根根源因在于新法适应了历史发展潮流。
故答案为 B 项。
答案:B5.( 图文研究 ) 商鞅变法 , 法律均向秦国全体民众宣告 , 民众对法律条则都特别熟悉 , 不敢有任何违犯。
一、选择题1.商鞅变法废除“世卿世禄制”,有利于()①发展封建经济②打击旧贵族的势力③刺激宗室成员立军功的欲望④强化对基层的管理A.①②B.③④C.②③D.①④解析:选C。
本题考查学生对废除“世卿世禄制”的理解和辨析能力。
该制度针对的是宗室成员,因此抓住它是解题的关键。
④是推行县制的作用,而①有利于发展封建经济是奖励耕织的结果。
2.商鞅把礼乐、诗书、修善、孝悌、诚信、仁义、贞廉、非兵和羞战统称为六虱,认为应该统统毁灭。
其实质是()A.统一思想B.加强中央集权C.思想文化专制D.打击旧贵族的势力解析:选C。
诗书礼乐代表的是儒家学说,而商鞅提倡的是法家学说。
在思想文化领域加强控制,实质都是实行文化专制。
3.《战国策·秦策一》中:“(公元前338年)孝公死,惠王代后。
……人说惠王曰:‘大臣太重者国危,左右太亲者身危。
今秦妇人婴儿皆言商君之法,莫言大王之法,是商君反为主,大王更为臣也。
’”文中的“人”在客观上代表了当时谁的利益() A.没落贵族B.立功将士C.新兴地主D.富裕农民解析:选A。
通过阅读材料并根据课本知识,可以得知反对商鞅、诋毁商鞅的应该是商鞅变法中利益的损害者,即没落贵族,故选A。
4.吴起在楚国变法,最后被叛乱的大臣乱箭射死;商鞅在秦国变法,在秦孝公死后被处以车裂之刑。
这些史实本质反映出()A.吴起、商鞅为了推行新法,严刑少恩B.改革要适应历史发展规律C.新兴地主阶级与奴隶主贵族争夺统治权的斗争异常激烈D.变法时机还不成熟解析:选C。
本题考查学生的理解能力。
“箭射吴起、车裂商鞅”的史实反映的共同问题是新旧社会交替之际,新兴地主阶级和奴隶主贵族争夺统治权的斗争。
A表述正确,但不是根本问题;B项正确,与题干无必然联系;D项表述错误。
故选C。
二、非选择题5.阅读下列材料:材料1:秦孝公任商鞅。
鞅以三晋地狭人贫,秦地广人寡,故草不尽垦,地利不尽出。
于是诱三晋之人,利其田宅,复三代无知……(使其)务本于内,而使秦人应敌于外。
2.2 秦国的崛起学校:___________姓名:___________班级:___________考号:___________一、单选题1.贾谊《新书•时变》评价商鞅曰:“秦人有子,家富子壮则出分,家贫子壮则出赘……其慈子嗜利而轻简父母也,念罪非有伦理也,其不同禽兽懃焉耳。
”对上述材料理解正确的是①商鞅此政策有利于促进生产积极性提高②贾谊是站在儒家伦理道德角度对商鞅进行评价③从具体措施角度对商鞅评价,基本符合史实④作者认为商鞅变法败坏社会伦理道德A.①②③B.①②④C.②③④D.①③④【答案】D【解析】试题分析:本题主要考查对商鞅变法的评价。
解答此题关键是对材料及加以身份的分析理解。
贾谊,西汉初年著名的儒家思想家,从材料的意思可知贾谊认为是商鞅变法所采取的措施“家富子壮则出分,家贫子壮则出赘”会导致“慈子嗜利而轻简父母”,这是有违儒家伦理道德的,其行为与“禽兽”与禽兽无异。
分析选项,①②④符合题意,所以应选B。
考点:商鞅变法·商鞅变法的内容·商鞅变法的评价2.商鞅变法、秦朝实行郡县制和隋唐时期的科举制度,在历史上发挥的共同作用是A.加强了君主专制B.缓和了阶级矛盾C.打破了世袭特权D.促进了民族融合【答案】C【解析】根据材料可知,商鞅变法废除世卿世禄制,奖励军功,打破了世袭特权;秦朝废分封实行郡县制,废除世卿世禄制,建立官僚政治;科举制度打破了贵族世袭特权,为平民参政提供机会;故三者都打破了贵族世袭特权,C项正确。
商鞅变法时尚没有确缓和社会矛盾的作用,排除B项。
郡县制和科举制都是为封建君主专制服务的,与民族融合无关,排除D项。
3.秦国商鞅变法提出的重农抑商的根本目的是A.确立土地私有制度B.建立地主阶级统治C.发展封建地主经济巩固封建统治D.限制旧贵族的权力【答案】C【解析】依据所学知识可知,商鞅变法提出的重农抑商的根本目的是发展封建地主经济,以巩固封建统治,故C项正确;“废井田,开阡陌”目的是确立土地私有制度,故A 项错误;商鞅变法的目的是建立地主阶级统治,故B项正确;“军功爵制”的目的是限制旧贵族的权力,故D项错误。
历史ⅰ人教新资料2.2秦国的崛起测试【一】选择题1、战国时期,世卿世禄制开始向赐爵制转变,这一转变适应了()A、新兴奴隶主的需要B、新兴地主阶级的需要C、奴隶主贵族的需要D、没落的奴隶主贵族的需要解析:战国时期,社会生产力有了较大的发展,新兴地主阶级为了争取自身的政治权力与地位,要求废除旧贵族按宗法等级关系世袭各级官职爵位的制度,促使原来的世卿世禄制开始向赐爵制转变。
答案:B2、商鞅变法推行“军功爵制”所产生的影响有()①使统治集团内部构成发生重大变化②削弱了宗室地主的势力③形成了新的经济基础④提高了秦国军队的战斗力A、①②③B、①②④C、①③④D、②③④解析:商鞅变法推行“军功爵制”,使军功地主获得了升官受爵的机会增多,也成为统治阶级的重要支柱。
在地主等级中,军功地主排在了第一位,而宗室地主那么排在了第二位,同时该政策也刺激了军民立战功的心理,对增强秦军战斗力起了重要的积极作用。
答案:B3、二十级爵制的规定,一定程度上促进了秦国社会转型。
以下表达与之不符的是()A、秦国出现了一批军功地主,在地主序列中排在第一位B、促使秦国统治集团内部构成发生重大变化C、加强了秦军战斗力D、标志着世卿世禄制的废除解析:此题考查学生对二十级爵制影响的理解能力。
题干中关键信息是“社会转型”。
从“世卿世禄”到“军功地主”改变了秦国统治集团内部的构成,也反映了秦国由奴隶社会向封建社会的转化,A、B、D三项均与题目信息相符,而C项与题目信息不符。
答案:C4、《楚策一》载苏秦说楚威王曰:“夫秦,虎狼之国也,有吞天下之心。
”能表达该观点的有()①秦国最初是从“戎狄”中分化出来的②公元前771年,秦国成为诸侯国③秦国形成尚武精神④打败魏国,迫使其求和A、①③B、③④C、①③④D、②③④解析:此题考查学生的分析理解能力。
秦国成为“虎狼之国”,威胁六国是在商鞅变法之后,而①②在变法之前,应选B。
答案:B5、(2017·武汉高二检测)《容斋随笔》说:“七国虎争天下,莫不招致四方游士。
二秦国的崛起课后强化演练一、选择题1.秦在战国初期被中原各国视为夷狄之国,其原因不包括( )A.擅长畜牧狩猎B.在东周才成为诸侯国C.父子兄弟共居D.从“戎狄”中分化出来的解析:秦被中原各国视为“夷狄之国”是因为经济、文化、政治的落后,不是因为受封的时间长短,魏、赵、韩都是在战国初期“三家分晋”后才成为诸侯国的。
答案:B2.支持商鞅变法的秦孝公死后,商鞅被施以车裂之刑。
但是,“商鞅虽死,秦法不败”。
上述现象说明( )①商鞅变法顺应了历史发展的趋势②商鞅变法损害了奴隶主贵族的利益③变法者多数没有好结果④商鞅实行严苛的法律,肯定会自食其果A.①②③ B.①②④C.①② D.①②③④解析:符合题目要求的是变法顺应了历史的发展趋势,损害了奴隶主贵族的利益。
但并不意味着变法者大多没有好的结果,变法者也不一定会自食其果。
答案:C3.《资治通鉴》记载:“秦被甲百余万。
山东之士被甲蒙胄以会战,秦人捐(除去)甲徒(空)裼以趋敌,左挈人头,右挟生虏。
”这从侧面印证了商鞅变法的内容是( ) A.连坐法B.奖励军功C.奖励耕织D.重农抑商解析:从材料的信息可知秦军作战勇敢,结合所学知识可知其主要原因是商鞅变法实行“军功爵制”,故选B项。
答案:B4.《剑桥中国秦汉史》认为,“不管人们是否佩服秦的成就,但必须承认这个成就:它在质和量的方面都大大地改变了中国的面貌,以致它可以名之为‘革命,……”从社会转型的角度看,秦所取得的“大大地改变了中国的面貌”的“成就”主要指( )①实现了井田制向私有制的转变②满足了秦王称霸天下的野心③完成了分封制到中央集权制的转变④推动中国由分裂走向统一A.①④B.②③C.①③D.②④解析:从经济基础角度考虑,商鞅变法使土地制度由井田制向私有制转变,有利于建立封建社会的经济基础;从社会形势上看,秦国的强大,有利于结束分裂局面,实现国家统一;②不符合题意,③说法不正确。
答案:A5.商鞅原名公孙鞅,他在秦国变法时规定“废分封、行郡县”,可他自己却被封于商,成为商君,并改名为商鞅。
【例1】(·广州高二检测)《史记·商君列传》载:“商君相秦十年,宗室贵戚多怨望。
”这主要是因为商鞅变法A.允许工商者入仕做官B.准许土地自由买卖C.承认土地归私人所有D.规定按军功授爵赐田【解题分析】本题主要考查学生对材料的分析、理解能力。
商鞅变法废除世卿世禄制,奖励军功,打击了贵族的特权,因此“宗室贵戚多怨望”。
A与史实不符;B、C与材料关联不大。
答案:D【变式训练】(·西安高二检测)商鞅变法中,最明显、最直接触犯旧贵族利益的是()A.废井田,开阡陌B.奖励军功C.建立县制D.禁止弃农经商答案:B【例2】(·杭州模拟)公元前6世纪,梭伦在雅典实行改革,公元前4世纪,商鞅在秦国实行变法,可以说,这是东西方不同国度在几乎同一历史时期实行的变法。
阅读下列材料,回答问题:材料一(梭伦的诗歌)其一:你们这些财物山积、丰衣足食而且有余的人,应当抑制你们贪婪的心情,压制它,使它平静。
其二:我手执一个有力的盾牌,站在两个阶级的前面,不许他们任何一方不公平地占着优势。
其三:我制定法律,无分贵贱,一视同仁。
——岳麓书社《历史上重大改革回眸》材料二夫商君为孝公平权衡、正度量、调轻重,决裂阡陌,教民耕战,是以兵动而地广,兵休而国富,故秦无敌于天下。
——《战国策·秦策》(1)材料一反映了梭伦怎样的改革思路?结合所学知识,简述梭伦改革的最重大的成果。
(2)根据材料二并结合所学知识,分析商鞅变法之后,“秦无敌于天下”的原因。
(3)两次变法都涉及“法治”,两者内涵是否相同?各造成了怎样的影响?【解题分析】本题以梭伦改革和商鞅变法为切入点,从整体上考查梭伦改革和商鞅变法。
第(1)题考查从材料中提取信息的能力,从材料中可以得出改革的思路(特点),成果需要结合所学知识总结;第(2)题需要结合商鞅变法的内容分析;第(3)题需要从这次变法的特点和影响入手分析回答。
参考答案:(1)思路:抑制奴隶主贵族的势力;改革中力求公平、公正;依法治理国家。
课时二秦国的崛起(时间:25分钟满分:50分)基础达标36分1.秦国在正式变法之前,秦孝公主持就是否变法问题进行辩论,商鞅针对当时守旧势力的观点进行针锋相对的辩驳,下列观点属于他的是 ( )。
A.利不百,不变法;功不十,不易器B.民贵君轻C.有能则举之,高予之爵,重予之禄D.治世不一道,便国不法古答案 D2.商鞅之死是悲惨的,造成他悲惨结局的主要原因是 ( )。
A.商鞅失去了最高统治者的保护B.商鞅变法不符合秦国发展的需要C.商鞅本人刚愎自用得罪了众人D.商鞅变法遭到旧贵族的强烈反对解析商鞅变法触及了旧贵族的利益,遭到了他们的强烈反对。
秦孝公死后,他们诬告商鞅谋反,秦惠文王下令捕杀商鞅。
答案 D3.对秦国来说,商鞅变法所起的最主要的作用是 ( )。
A.为统一全国奠定了基础B.实现了富国的目标C.提高了秦军的战斗力D.加强了奴隶主贵族的势力解析B、C都是商鞅变法的直接作用,并非最主要的作用;D错误,作为代表新兴地主阶级势力的商鞅变法,加强了新兴地主阶级的势力,打击了旧贵族势力。
答案 A4.“商鞅虽死,而秦卒行其法”不能说明 ( )。
A.改革者有时要付出巨大代价B.旧贵族只反对商鞅不反对变法C.商鞅变法符合历史发展潮流D.秦国新的生产关系已无法动摇解析秦国的旧贵族反对商鞅变法是因为商鞅变法触犯了旧贵族的利益,所以,他们反对违反他们利益的任何形式的社会变革。
答案 B5.商鞅变法功不可没,但他本人却被贵族诬告谋反,惨遭杀害。
在商鞅变法的措施中,直接损害旧贵族利益的是 ( )。
A.重农抑商 B.统一度量衡 C.迁都咸阳 D.按军功授爵解析商鞅变法前,秦国的贵族世世代代享有政治和经济特权,他们贪图享受,不思进取。
商鞅在新法中规定,贵族没有军功不再授爵,这就废除了“世卿世禄制度”,直接损害了贵族的利益。
答案 D6.下列各项描绘的是公元前345年生活在关中地区的一个人发迹的故事,其中符合真实历史情形的是 ( )。
专题二商鞅变法二秦国的崛起1.“商鞅虽死,而秦卒行其法”的根本原因是( )A.符合新兴地主阶级利益B.顺应了经济发展的要求C.秦孝公的鼎力支持D.人民群众的大力拥护解析:本题考查理解能力.商鞅变法之所以得到贯彻落实,是由新兴的经济形式决定的,A、C、D均为政治因素,经济基础决定上层建筑.答案:B2.商鞅变法时规定:“有军功者,各以率受上爵";“宗室非有军功论,不得为属籍";“明尊卑爵秩等级,各以差次名田宅,臣妾衣服以家次"。
这表明商鞅变法()A.要取消贵族特权B.模糊了社会等级界限C.使贵族体制发生转变D.以废除奴隶制为重要目的解析:根据关键词“商鞅变法"、“军功”、“受上爵”、“非有军功论,不得为属籍”可知题中的规定为军功爵制度,加之“明尊卑爵秩等级”,进一步明确了爵位等级,这些共同作用于贵族体制,使其产生变化,没有彻底的取消贵族特权,故A项错误;材料进一步明确了爵位等级,故B项错误;商鞅变法采用军功授爵制,打破原来世卿世禄的贵族体制,故C项正确;材料与奴隶制的存废无关,故D项错误。
答案:C3.苏轼认为:“商君之法,使民务本力农;然其民见刑而不见德,知利而不知义。
”对此理解正确的是()①商鞅变法重刑罚,轻教化②商鞅重视农业,轻视商业③苏轼的评价较为客观公正④商鞅重视利益,轻视道德A.①②③④ B.①③④C.①②④D.②③④答案:B4.《史记·商君列传》载:“商君相秦十年,宗室贵戚多怨望者.”这主要是因为商鞅变法()A.允许工商业者入仕为官B.准许土地自由买卖D.奖励军功,废除“世卿世禄制”解析:题干中“宗室贵戚多怨望”是宗室贵戚利益在商鞅变法中受到损害造成的。
A项说法不对;B、C两项的经济措施没有触动他们的根本利益;D项取消了其特权,故其“多怨望"。
答案:D5.秦惠文王即位后,商鞅遭迫害出逃至一客栈投宿,客栈主人不敢收留,说:“商君定有法律,谁让没有凭证的旅客住宿,谁就要连坐的。
课时训练4 秦国的崛起一、选择题1.战国时期,世卿世禄制开始向赐爵制转变,这一转变适应了( )。
A.新兴奴隶主的需要B.新兴地主阶级的需要C.奴隶主贵族的需要D.没落的奴隶主贵族的需要解析:战国时期,社会生产力有了较大的发展,新兴地主阶级为了争取自身的政治权利与地位,要求废除旧贵族按宗法等级关系世袭各级官职爵位的制度,促使原来的世卿世禄制开始向赐爵制转变。
答案:B2.战国时期,秦国从一个落后的边陲之国,一跃而成为“兵革大强、诸侯畏惧”的军事强国的标志是( )。
A.秦献公实行改革B.秦孝公重用商鞅C.秦国打败魏国D.六国实行“合纵”解析:公元前341~前340年,秦国大举伐魏,打败魏国,这是秦国成为军事强国的标志。
答案:C3.公元前361年,秦孝公继位。
那时各诸侯国会盟,拒绝邀请秦国参加。
公元前343年,周天子派人送礼给秦孝公,各诸侯国也都派人来称贺。
发生这一变化的主要原因是( )。
A.秦国最先进行了变法改革B.秦国的社会风尚为之一新C.商鞅变法使秦国成为强国D.各国害怕秦发动兼并战争解析:公元前361年,诸侯会盟拒绝邀请秦孝公参加,是因为秦国弱小;公元前343年的变化,说明秦国通过商鞅变法走向富强。
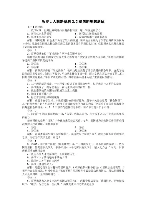
答案:C战国铜镜上的骑兵形象4.右图是秦墓出土的战国铜镜上的骑兵形象,它反映了商鞅变法后秦人形成的( )。
A.法制意识B.重农思想C.娱乐场面D.尚武精神解析:图中体现的是骑兵形象,故D项符合题意。
答案:D5.秦惠王发兵捕捉商鞅,商鞅出逃,在旅馆投宿,店主称按照商鞅颁布的法令,必须验明身份,否则他就要受罚,最终拒绝了商鞅的投宿要求,所以后人称商鞅是“作法自毖”。
这一事件反映出商鞅变法的哪一特点( )。
A.是战国时期各国变法中最彻底的B.改革涉及各个领域,非常全面C.重视农民的利益D.法治,即重视用法令治理国家和推行改革解析:从材料中可以看出,商鞅变法强调秉法行事,而店主正是按照商鞅颁布的法令拒绝了商鞅的投宿要求,这充分体现了商鞅变法用法令治理国家和推行改革的特点,故选D项。
材料题:秦国的崛起1.阅读下列材料材料一政作民之所恶,民弱政作民之所乐,民强。
民弱国强,民强国弱。
……故以强政弱,削。
以弱政强,王也。
——《商君书·弱民》材料二商鞅规定一人有罪,父母妻子连带受罚。
老百姓每五家互保,十家相连,民众必须互相监督,互相检举,互相揭发。
如果发现奸人而不告发的,处以腰斩积极检举揭发的,予以重奖,加重关税和市场上的商品税,那么农民就不会轻易尝试经商,商人也会对自己还能否坚持下去产生怀疑。
商鞅时期,泰国政府向民众收取的各种赋税,再加上徭役折算成实物,据专家估算,大约相当于民众年收入的4/5,也就是说,一个秦国公民辛辛苦苦干一年,到头来属于他自己的,不过是全部所得的20锩,其余的80%、都被他那伟大的祖国巧取豪夺了。
——摘编自聂作平《秦国是怎样崛起的—重读商鞅变法》请回答:(1)据材料一指出,商鞅变法的核心理念是什么(2)据材料二,概述商鞅变法的主要内容。
材料一与材料二有什么联系(3)根据材料并结合所掣妇识,对商鞅变法进行简评。
参考答案1.解析:第(1)问,关键是理解材料的含义:国家政策制定的是人民憎恶的东西,人民就弱;国家政策制定的是人民喜好的东西,人民就强。
人民弱了,国家就强;人民强了,国家就弱。
可见,用强民政策统I弱民,国家就会削弱;用弱民政策统治强民,就能成就王业。
这显然是将人民与国家对立起来。
第(2)问,第一小问,由关键词“连带”“互相监督”可知是连坐法,由“加重关税和市场上的商品税”可知是抑商政策,由民众以年收入的4/5负担赋役可知民众赋役沉重;第二小问分析两则材料可知,材料一是指导思想、材料二是这一思想指导下的具体内容。
第(3)问采取擧证分拆的方法展开评论即可。
参考答案:(1)将国家与人民对立起来,有国家的强大就没有人民的幸福,有人民幸福就没有国家的强大(或大国崛起的基石、就是人民的苦难和泪水)。
(2)内容:实行连坐法;对商业征收重税(抑商)使百姓赋税沉重(或“对百姓巧取豪夺”)。
1.商鞅变法奖励军功,建二十级爵制,使得()①有军功的农民可以得到官爵成为中小地主②按军功定尊卑,废除世卿世禄制度③中央集权建立起来④贵族失去了通过军功加官晋爵的机会A.①②B.③④C.③D.④解析:选A。
本题考查对商鞅变法“奖励军功”内容的理解能力。
商鞅变法奖励军功,建立二十级爵制:规定按军功大小授予爵位,官吏从有军功爵的人中选用,人们按照爵位的高低占有不同数量的田宅、奴婢和衣服等。
据此分析应排除③④。
2.右图是1975年湖北云梦县睡虎地秦墓出土的武士斗兽纹铜镜,表现了商鞅变法后秦人形成的()A.法制意识B.重农精神C.娱乐意识D.尚武精神解析:选D。
根据“武士”及铜镜的图案内容,可以说明当时秦人形成了尚武精神。
3.有学者认为,商鞅的强国之术堪称中国历史乃至世界史上最残酷和严厉的一种,是一次激进的国家主义试验。
阅读下列材料:材料1:能得甲首一者,赏爵一级,益田一顷,益宅九亩,除庶子一人,乃得入兵官之吏。
——《商君书·境内》材料2:令民为什伍,而相牧司连坐。
不告奸者腰斩,告奸者与斩敌首同赏,匿奸者与降敌同罚。
……行之十年,秦民大说,道不拾遗,山无盗贼,家给人足。
民勇于公战,怯于私斗,乡邑大治。
——《史记·商君列传》材料3:战国的风气,从根本上说,是由于制度原因造成的全社会的“免而耻”。
……虽然容易在短期内奏效,但国家政令的贯彻执行,如果仅能仰仗于予富予贫、予贵予贱以及施用严刑峻法的权力,人民的守法就只能是出于恐惧和贪欲。
——程念祺《商鞅的为人为政和战国风气》请回答:(1)据材料1,概括商鞅军事制度的特点,并分析其在秦国争霸过程中的作用。
(2)据材料2,归纳商鞅法制思想的主要内容,这种法制思想在秦国实行的效果如何?(3)据材料3,说明商鞅的“强国之术”对民风有何影响?综合以上材料,简要说明你对商鞅变法历史影响的认识。
解析:第(1)问,材料1反映了奖励军功。
联系奖励军功的影响回答“作用”。
单选题:秦国的崛起基础巩固1.商鞅变法在实施过程中,因侵犯了部分人的利益而遭到他们的激烈反对,“他们”主要指()A.秦国农民B.秦国奴隶C.秦国旧贵族D.秦国新兴地主2.商鞅变法后,秦国“民勇于公战,怯于私斗”的最大影响是()A.从根本上保障了秦国最终统一六国B.壮大了秦国的军事实力C.有利于加强对百姓的严格控制D.有利于中央集权制度的形成3.《史记·商君列传》载新法“行之十年,秦民大说(悦)。
道不拾遗,山无盗贼,家给人足”。
司马迁的这一评论反映了商鞅变法()A.促进了经济的发展和社会的稳定B.激发了劳动者的生产积极性C.重视教化,形成了良好的社会风气D.吸引了其他诸侯国百姓的归附4,春秋战国时期是社会大变革时期,与中原各国变法相比,商鞅变法虽晚但后来居上,成为影响最深远、变革最彻底的一次地主阶级改,革。
这是众多因素综合作用的结果。
下列不属于“众多因素”的是()A.秦孝公的大力支持B.吸取各国变法的经验和教训C.顺应时代发展潮流D.以民为本、缓和了阶级矛盾5.据记载,秦惠文王发兵捕捉商鞅,商鞅出逃,去旅馆投宿,店主称按照商鞅颁布的法令,住宿者必须验明身份,否则他就要受罚,最终拒绝了商鞅的投宿要求。
这一事件能够反映出商鞅变法()A.触动了秦国的根本利益B.涉及社会的各个领域C.重视店主和投店旅客的利益D.重视用法令治理国家6.商鞅变法代表了新兴地主阶级的利益,顺应了历史发展的必然趋势。
变法对秦的统一乃至中国历史的发展都产生了积极影响。
但不可否认,商鞅变法也有明显的历史局限。
其历史局限性表现在()①迷信武力而轻视教化②焚书坑儒,钳制了思想③限制、打击商业,不利于经济的健康发展④废除世卿世禄制度,造成社会动荡A.①③B.①②④C.①②③D.①②③④能力提升1.(2022·安徽合肥六中)商鞅变法规定“有军功者,各以率受上爵”“宗室非有军功论,不得为属籍”“明尊卑爵秩等级,各以差次名田宅,臣妾衣服以家次”。
课时跟踪检测(四)秦国的崛起一、选择题(每小题4分,共24分)1.战国时期,世卿世禄制开始向赐爵制转变,这一转变适应了()A.新兴奴隶主的需要B.新兴地主阶级的需要C.奴隶主贵族的需要D.没落的奴隶主贵族的需要解析:选B战国时期,社会生产力有了较大的发展,新兴地主阶级为了争取自身的政治权力与地位,要求废除旧贵族按宗法等级关系世袭各级官职爵位的制度,促使原来的世卿世禄制开始向赐爵制转变。
2.毛泽东在读《二十四史》时说:“今试一披吾国四千余年之记载,而求其利国福民伟大之政治家,商鞅不首屈一指乎?”下列措施中哪项最终起到“利国福民”作用() A.连坐法统治人民B.“燔诗书而明法令”C.建立县制D.废井田,开阡陌解析:选D本题考查学生的分析理解能力。
“废井田,开阡陌”,承认土地私有,从法律上确立了封建土地所有制,为利国福民起到了奠基作用。
A、B两项明显有误;C项属于政治体制,与福民关系也不大,故选D。
3.《楚策一》载,苏秦说楚威王曰:“夫秦,虎狼之国也,有吞天下之心。
”能体现该观点的有()①秦国最初是从“夷狄”中分化出来的②公元前771年,秦国成为诸侯国③秦国形成尚武精神④打败魏国,迫使其求和A.①③B.③④C.①③④D.②③④解析:选B本题考查学生的分析理解能力。
秦国成为“虎狼之国”,威胁六国是在商鞅变法之后,而①②在变法之前,故选B。
4.公元前361年,秦孝公继位。
那时各诸侯国会盟,拒绝邀请秦国参加。
公元前343年,周天子派人送礼给秦孝公,各诸侯国也都派人来称贺。
发生这一变化是由于() A.秦国最先进行了变法改革B.秦国的社会风尚为之一新C.商鞅变法使秦国成为强国D.各国害怕秦发动兼并战争解析:选C公元前361年,诸侯会盟拒绝秦孝公参加,是因为秦国弱小、落后;公元前343年的变化,说明秦国通过商鞅变法走向富强。
5.商鞅变法后,秦国“民勇于公战,怯于私斗”,其主要原因是()A.令民为什伍,而相牧司连坐。
历史ⅰ人民版2.2秦国的崛起每课一练(时间:25分钟总分值:50分)【一】选择题(每题4分,共32分)1、公元前361年,秦孝公继位。
那时各诸侯国会盟,拒绝邀请秦国参加。
公元前343年,周天子派人送礼给秦孝公,各诸侯国也都派人来称贺。
发生这一变化是由于()A、秦国最先进行了变法改革B、秦国的社会风尚为之一新C、商鞅变法使秦国成为强国D、各国害怕秦发动兼并战争解析:公元前361年,诸侯会盟拒绝秦孝公参加,是因为秦国弱小、落后;公元前343年的变化,说明秦国通过商鞅变法走向富强。
答案:C2、史书记载:“商君为法于秦,战斩一首赐爵一级,欲为官者五十石”,“有功者显荣,无功者虽富无所芬华”,“明尊卑爵秩等级,各以差次名田宅,臣妾衣服以家次”。
这一措施的主要作用是()①保证了战争的兵源②废除了旧贵族特权③打破了贵族世袭制④加强了秦军的战斗力A、①②③B、②③④C、①③④D、①②④解析:此题A、B、C、D四个选项均包含三个小项,这说明①②③④四个小项中必有一项表述不正确。
军功爵制的作用并不是保证战争兵源,排除含①的A、C、D三项。
答案:B3、公元前341~公元前340年,被秦国打败并被迫割地求和的国家是()A、魏国B、赵国C、韩国D、燕国解析:魏国是秦国向东发展的第一个障碍,秦国综合国力增强后,对外扩张的矛头首先直指魏国。
答案:A4、毛泽东在读《二十四史》时说:“今试一披吾国四千余年之记载,而求其利国福民伟大之政治家,商鞅不首屈一指乎?”以下措施中哪项最终起到“利国福民”作用()A、连坐法统治人民B、“燔诗书而明法令”C、建立县制D、废井田、开阡陌解析:此题考查学生的分析理解能力。
“废井田,开阡陌”,承认土地私有,从法律上确立了封建土地所有制,为利国福民起到了奠基作用。
A、B两项明显有误,C项属于政治体制,与福民关系也不大,应选D。
答案:D5、战国时期,秦国从一个落后的边陲之国,一跃而成为“兵革大强、诸侯畏惧”的军事强国的标志是()A、秦献公实行改革B、秦孝公重用商鞅C、秦国打败魏国D、秦国被以“夷狄遇之”解析:公元前341~前340年,秦国大举伐魏,打败魏国,这是秦国成为军事强国的标志。
专题2 2
(本栏目内容在学生用书中以活页形式分册装订!)
一、选择题
1.战国时期,世卿世禄制开始向赐爵制转变,这一转变适应了()
A.新兴奴隶主的需要B.新兴地主阶级的需要
C.奴隶主贵族的需要D.没落的奴隶主贵族的需要
解析:战国时期,社会生产力有了较大的发展,新兴地主阶级为了争取自身的政治权力与地位,要求废除旧贵族按宗法等级关系世袭各级官职爵位的制度,促使原来的世卿世禄制开始向赐爵制转变。
答案: B
2.商鞅变法推行“军功爵制”所产生的影响有()
①使统治集团内部构成发生重大变化②削弱了宗室地主的势力③形成了新的经济基础④提高了秦国军队的战斗力
A.①②③B.①②④
C.①③④D.②③④
解析:商鞅变法推行“军功爵制”,使军功地主获得了升官受爵的机会增多,也成为统治阶级的重要支柱。
在地主等级中,军功地主排在了第一位,而宗室地主则排在了第二位,同时该政策也刺激了军民立战功的心理,对增强秦军战斗力起了重要的积极作用。
答案: B
3.二十级爵制的规定,一定程度上促进了秦国社会转型。
下列叙述与之不符的是() A.秦国出现了一批军功地主,在地主序列中排在第一位
B.促使秦国统治集团内部构成发生重大变化
C.加强了秦军战斗力
D.标志着世卿世禄制的废除
解析:本题考查学生对二十级爵制影响的理解能力。
题干中关键信息是“社会转型”。
从“世卿世禄”到“军功地主”改变了秦国统治集团内部的构成,也反映了秦国由奴隶社会向封建社会的转化,A、B、D三项均与题目信息相符,而C项与题目信息不符。
答案: C
4.《楚策一》载苏秦说楚威王曰:“夫秦,虎狼之国也,有吞天下之心。
”能体现该观点的有()
①秦国最初是从“戎狄”中分化出来的②公元前771年,秦国成为诸侯国③秦国形成尚武精神④打败魏国,迫使其求和
A.①③B.③④
C.①③④D.②③④
解析:本题考查学生的分析理解能力。
秦国成为“虎狼之国”,威胁六国是在商鞅变法之后,而①②在变法之前,故选B。
答案: B
5.(2011·武汉高二检测)《容斋随笔》说:“七国虎争天下,莫不招致四方游士。
然六国所用相,皆其宗族及国人。
独秦不然……卒之所以兼天下者,诸人之力也。
”对此,下列理解正确的是()
A.任用外来人才是秦国统一全国的原因之一
B.秦国对人才的待遇高于其他六国
C.战国时人才不能自由流动
D.秦国只任用外来人才
解析:本题考查学生对材料的理解能力。
B项不能从材料中得出;C项说法是错误的;D项不符合实际情况。
材料中提及“独秦不然”即用相并非必是其宗族及国人,所以任用外来人才是秦国统一全国的原因之一。
答案: A
6.商鞅携其家人仓皇出逃至秦国边境的关口,想找个旅店投宿,遭到拒绝。
商鞅怅然叹曰:“嗟乎,为法之敝一至此哉!”商鞅变法中与之有关的是()
A.推行县制B.法令严酷
C.奖励军功D.“燔诗书而明法令”
解析:根据商鞅颁布的法令,店主必须验明投宿者的身份,否者就要受罚,而商鞅是不敢暴露自己身份的。
答案: B
7.吴起在楚国变法,最后被乱箭射死。
商鞅在秦国变法,在秦孝公死后被杀,尸体被车裂示众。
这一史实反映的实质问题是()
A.吴起、商鞅为了推行新法,严刑少恩,不得民心
B.改革要适应历史发展规律
C.新兴地主阶级与奴隶主贵族争夺统治权斗争异常激烈
D.吴起、商鞅变法的时机还不成熟
解析:二人变法最终导致丧命,这说明了反对势力不甘退出舞台。
即新兴地主与奴隶主争夺统治权斗争激烈。
答案: C
8.商鞅变法实现了富国强兵,使秦国走上了封建化道路,商鞅变法成功的因素有()
①顺应历史潮流②商鞅不畏权贵,执法如山③南门徙木确立了百姓对商鞅的信任
④商鞅以法家思想消除变法的思想障碍
A.①②③④B.②③④
C.①③④D.①②③
解析:本题考查学生综合分析、理解历史问题的能力。
①是主要原因,②③是措施的可行性因素,④是理论基础。
答案: A
二、非选择题
9.(2011·宿迁高二检测)阅读下列材料:
材料一商鞅认为:“法者,君臣之所共操也。
”
——《诸子集成》材料二在梭伦的法律体系中,立法权属于全体雅典公民组成的公民大会……从执法及其监督体制看,他采取的措施是,公民陪审法庭(陪审员从各个等级的公民中抽签产生)有权撤销或修改执政官的判决,如果公民陪审法庭对执政官在任期间的行为不满,则有权对他加以惩治。
——《商鞅与梭伦法制思想之比较》材料三商鞅设立了20个等级的军功爵制度……。
新法规定,没有军功的国君亲属不再拥有世袭的爵位。
立有军功的平民,按其功劳大小授予官爵。
凡在战争中斩敌首一个,可赏爵一级,田一顷,住宅九亩;要做官的,可做五十石俸禄的官;斩敌首两个,可做百石的官,以此类推。
——岳麓版高中历史教科书材料四公元前6世纪初,雅典城郊有个叫克里埃尼图斯的青年。
他出身平民,家庭贫困,不具备担任官职的财产资格。
后来,克里埃尼图斯开办手工作坊,生产葡萄酒并销往市场。
5年后,他的年总收入达到了280麦斗,跻身于第三等级。
请回答:
(1)据材料一、二指出商鞅和梭伦的法制思想有何不同?
(2)依据材料三、四指出当时生活在秦国的平民和雅典的公民怎样才能提高自己的社会地位?并分析其共同作用。
(3)根据以上改革的内容和影响谈一谈你对改革的认识。
解析:本题旨在考查学生分析理解、迁移运用能力。
第(1)问通过材料一、二概括指出其不同。
第(2)问依据材料三的规定作答。
第(3)问为开放性试题,言之有理即可。
答案:(1)不同:商鞅:君臣司法;梭伦:公民参与司法。
(2)秦国:立军功;雅典:努力发展农业和工商业(努力增加收入)。
共同作用:打破贵族垄断官职的局面。
(3)改革是发展的动力;改革具有多样性,改革要讲究策略,改革要依据国情等。