食品感官评定知识概括
- 格式:docx
- 大小:15.92 KB
- 文档页数:6
食品感官评定知识概括一、名词解释1、风味:指食品在嘴里经由化学感官所感觉到的一种复合现象,它不包括外观和质构;作为食品的一种属性,可定义为食物刺激味觉或嗅觉受体而产生的各种感觉的综合;2、气味:样品的挥发性物质进入鼻腔时,能被嗅觉系统所识别的味道;3、交叉—适应:也称感觉疲劳,感觉疲劳发生在器官的末端神经、感受中心的神经和大脑的中枢神经上,感觉疲劳的结构是感官对刺激感受的灵敏度急剧下降;灵敏性逐渐下降,随刺激时间的延长甚至达到忽略这种气味存在的程度;4、协同:由于一种物质的存在而增强了对两种物质混合强度的感知,这样使得对混合物的感觉要比每种组分的感觉总和更为强烈;5、组群效应:一个好的样品在一组劣质产品中会降低它的等级,反之亦然;6、对比效应:在评价劣质样品前,先呈送优质样品会导致劣质产品的等级降低与单位评定相比,相反情况也成立,优质样品呈送在劣质样品之后,它的等级将会被划分得更高;7、极限阈值:指刺激水平远远高于感官所能感受的刺激水平,或是物理刺激强度增加而反应没有进一步增加所涉及到的区域,通常也称为最大阈值;在这个水平上,感官已感受不到强度的增加,且有痛苦的感觉;8、质地剖面方法:这是一种感官分析方法,它根据食品的机械、几何、脂肪和水分特征,每个特征表现的程度以及从咬第一口到咀嚼完成的全过程中感官属性表现的顺序情况,对食品的综合质地进行分析;9、快感标度:在接受性检验中有一个概念叫快感标度,也就是已知的对样品喜爱程度的标度;10、适应性:是由于持续地接受相同或类似物的刺激而对所给刺激物感觉的减少或改变;在感官评定中,此因素会导致感官阈值和强度等级的变化,是必须要避免的因素11、属性差异试验:是指检验一种样品与另一种样品或其他几种样品间某种属性之间的差异;两样品间属性差异试验可根据两样品的特性强度的差异大小来判断12、绝对阈值:指感官能感受到变化的最低刺激,如最暗的光、最轻柔的声音,最清淡的味道;绝对阈值被看作是一个能量水平,低于这一水平刺激不会产生感觉,而高于这一水平感觉就能够传达意识;13、光圈效应:当需要评估样品的一种以上属性时,鉴评员对每种属性的评分会彼此影响;14、化学感觉因素:在口腔和鼻腔的粘膜里刺激三叉神经末端产生的感觉苦涩、辣、冷、鲜味等;15、嗅觉疲劳:空气中散发的气味被位于鼻腔顶部的嗅觉上皮细胞所识别,覆盖在上皮细胞上的百万个细微的纤毛能感知到气味分子,每1—2s进行一次适度的呼吸可使气味分子和上皮细胞达到一种最佳接触,但在2s末时,上皮细胞已经适应了这种刺激,这种现象就是嗅觉疲劳,它是嗅觉长期作用于同一种气味刺激而产生的适应现象;16、感觉抑制现象:感觉抑制又名感觉迟钝,是因各种因素引起感觉阈值升高或因情绪抑制所造成的一种现象;二、填空1、食品感官属性分类:①外观,②气味、香味、芳香,③浓度,④风味芳香、化学感觉、味道⑤咀嚼时的声音;2、常见食品的声音属性:3、食品的质构属性包括:机械属性、几何特性、湿润特性,机械属性即是产品对压力的反应,可通过肌肉运动的知觉测定;产品的几何特性可通过触觉感知颗粒的大小、形状和方法;而湿润特性可通过触觉感知产品的水、油、脂肪的特性;4、识别途径可包括:视觉、触觉、嗅觉、三叉神经感觉、味觉、听觉等;5、触觉主要分为:“体觉”触摸感、皮肤感觉和“肌肉运动知觉”深透压力感或本体感觉;对样品中颗粒大小、热量、化学特征等属性的区分主要来源于手和口腔的感知;6、了解基本味道可用哪四种物质复现出来:在了解味觉的生理特性后,有必要了解味感中的4味基本味道——酸、甜、咸、苦,如,无机盐溶液带有多种味道,这些味道都可用蔗糖甜、氯化钠咸、酒石酸酸和奎宁苦以适当的浓度混合而复现出来;7、常用的差异分析方法:三角试验、五中取二试验、二‐三试验、简单差异试验、“A”‐“非A”试验、差异对照试验、连续性试验、相似性试验;8、视觉是眼球接受外界光线刺激后产生的感觉;9、增强:由于一种物质的存在而增强了对第二种物质强度的感知,增强现象包括同时增强和先后增强;10、感官鉴评员的分类:感官鉴评员按照在感官评定上的经验及相应的训练层次不同可分为五类:专家型、消费者型、无经验型、有经验型、训练型;11、要通过感官评定的方法来确定目标样品的差异,就必须控制三个主要变量:①感官评定室,②样品,③感官评定员;12、芳香:指一种令人愉悦的气味,也可以代表食品在口腔时通过嗅觉系统所识别的挥发性香味物质;13、描述性分析的构成:①特征―定性方面,②强度―定量方面,③表现顺序―时间方面,④总体印象―综合方面;14、感官检验方法可分为:偏爱性检验和接受性检验;15、阈值是感官能力的限度,一般被分为绝对阈值、识别阈值、差别阈值和极限阈值;三、判断题1、气味、芳香、香味三者区别:香味:食品的一种气味,①从食品中释放的挥发性物质的数量受温度和组分的性质影响,②挥发度也会受到表面条件的影响,在一定温度下,从柔软、多孔和湿润的表面比从坚硬、平滑和干燥的表面会释放出更多的挥发性物质;③气味分子必须通过气体大气、水蒸气或工业气体传输,所识别的气味强度才能按气体比例测定出来;④世界上已知的气体物质大概有17000多种;2、黏度:用以评定均一的牛顿液体,主要与某种压力下如重力液体的流动速率有关;3、常见的描述分析方法:风味剖面方法、质地剖面方法、定量描述方法、时间―强度描述方法;4、差别阈值:指感官所能感受到的刺激的最小变化量,通常通过提供一个标准刺激,然后与变化的刺激相比较来测定;测定时,刺激量在标准刺激水平上下发生微小变化,刚好能感受到感官差异时刺激水平的差异值或变化值即是差别阈值;5、呈送样品的顺序至少可能产生以下五种误差:对比效应、组群效应、集中趋势误差、模式效应、时间误差/位置误差;四、简答题1、相似性试验的适用范围:答:当试验目的是为了确定两样品间并不存在感觉差异时,可用这个方法;这个方法尤其在以下情况中特别适用;①新的替代成分非常昂贵或者难以获得;②由于使用旧的或者低效率的设备而带来的一些处理过程中的变化;上述的任意试验都可用相似性试验,样品的准备和试验的操作不变,变化的是数据统计的处理,一般来说,在相似性试验中需要更多的鉴评员评定才具有意义;2、一般样品制备需具备哪些:答:①、与小间品评室舱门相连的传送带,用来传送样品盘;②、工作台、烤箱及制备空间;③、冰箱及冷库,用来保藏样品;④、存放玻璃器皿、样品盘等的储藏库;⑤、洗碗机、清洁机、垃圾处理设备、垃圾篓、水池等;⑥、大的垃圾箱,用来快速处理已评定过的样品;3、成对排序试验法―Friedman分析的适用范围:答:用于几种样品间某一种属性如甜味、鲜味、喜爱程度等的比较,尤其适用于技术还不太纯熟的鉴评员评定3—6种样品的试验;这种方法按照某种属性的强度大小对所给样品进行排序,这样就能明显看出几种样品在所评定属性间的差异;4、影响感官评定的因素:答:⑴、生理因素,⑵、心理因素,⑶身体状况的影响:①、疾病的影响:身体患某些疾病或发生异常时,会导致失味、味觉迟钝或变味;这些由于疾病所引起的变化是暂时性的,待病恢复后可以恢复正常,而有些是永久性的变化;体内某些营养物质的缺乏也会造成对某些味道的喜好发生变化;②、饥饿和睡眠的影响:人处在饥饿状态下会提高味觉敏感性;饥饿对敏感性有一定影响,但是对于喜好性几乎没有影响;缺乏睡眠对咸味和甜味阈值不会产生影响,但能明显提高酸味的阈值;③、年龄和性别的影响:年龄的增大会影响感觉的敏感性和灵敏度;性别在感觉基本味的敏感性上基本无差别;5、简述感官评价的概念:答:通过人体的感觉气味、滋味,触觉,温度,痛觉等等评价食品的各种属性后,再经统计分析而获得客观结果的试验方法;6、简述样品编号原则:答:①、厂家开发的所有样品均实用,②编号需遵循简约易记写,每一样品有其唯一的编号为原则,③通常是第一种样品如何编号确定后,后来的样品依次编号;④将样品分类之后,进行编码登记,样品编码中需标明样品编码、生产日期、样品类别、公司简称;7、简述食品感官评定的重要意义:答:①、是人类动物择食的最基本方法;②、是食品市场调查、产品研发的重要手段;③、可及时、准确地鉴别出异常食品,便于及早处理;④、由于其灵敏度高,方法简便实用,在国内外已得到广泛应用;⑤、是理化检验、微生物检验的补充手段;8、简述感官评价中要求评价员做到哪几点:答:人=仪器,存在稳定性、灵敏度、误差等问题,所以对评价员有要求;⑴兴趣:认识意义,理解重要性,具有浓厚兴趣;⑵健康:身体健康,感觉正常,无过敏症;年龄20—50岁;⑶语言表达能力:能用语言进行描述和表达;⑷准时出席:保证测试的时间性和试验的完整性;⑸态度客观:自我意识太强、个人好恶和偏见明显者不宜参加品评;⑹没有不良嗜好:烟、酒、浓茶咖啡依赖,强烈喜好化妆品等人员不宜参加品评;9、简述食品感官评定的特点:答:⑴、食品感官分析是在食品理化分析的基础上,集心理学、生理学、统计学的知识发展起来的一门学科;⑵、实用性强、灵敏度高、结果可靠、解决一般理化分析所不能解决的复杂的生理感受问题;⑶、采用计算机处理数据,使得结果分析快速准确;⑷也是一门测量的科学,使其他分析检验过程一样,也涉及精确度、准确度和可靠性;。
食品感官鉴定知识点总结一、食品感官鉴定的基本原理1. 食品感官鉴定的基本原理食品感官鉴定的基本原理是通过人的感官对食品进行观察、嗅闻、尝试来判断食品的品质和特性。
通过对食品外观、气味、味道等特征的判断,从而对食品的品质进行评价。
2. 食品感官鉴定的特点食品感官鉴定具有直观、真实、可靠的特点,因为人的感官直接接触食品,可以对食品的各种特性进行判断。
同时,食品感官鉴定还具有综合、全面、客观的特点,因为在鉴定过程中,不仅要考虑单一感官的判断,还要综合考虑各种感官的判断结果。
3. 食品感官鉴定的应用食品感官鉴定被广泛应用于食品加工、质量监控、产品研发、市场调研等领域。
通过食品感官鉴定可以及时了解食品的品质和特性,帮助企业改进产品质量,满足消费者需求,提高市场竞争力。
二、食品感官鉴定的方法1. 食品外观观察食品外观观察是食品感官鉴定的重要环节之一。
通过观察食品的形状、颜色、质地等外观特征,来判断食品的新鲜度、成熟度、质量等。
比如,观察水果的颜色是否鲜艳、果皮是否有伤痕,观察面包的表面是否有鼓起、裂口等。
2. 食品气味鉴定食品的气味是食品感官鉴定的重要内容之一。
通过嗅闻食品的气味来判断食品的新鲜度、风味等。
比如,通过嗅闻牛奶的气味来判断是否变质,通过嗅闻咖啡的香气来判断其烘焙程度等。
3. 食品味道鉴定食品味道鉴定是食品感官鉴定的核心内容之一。
通过尝试食品的味道来判断食品的口感、风味、营养价值等。
比如,通过品尝蔬菜的口感来判断是否鲜脆、通过品尝肉类的味道来判断是否鲜美等。
4. 食品触感鉴定食品的触感也是食品感官鉴定的一项重要内容。
通过触摸食品的质地、弹性、湿润度等特征来判断食品的口感和质量。
比如,通过触摸面包的表面来判断其韧性,通过手感来判断水果的成熟度等。
5. 食品听觉鉴定食品的听觉也可以成为食品感官鉴定的一种方法。
比如,水果的撞击声是否清脆,炸饼发出的声音是否松脆等。
6. 食品感官鉴定的综合方法在实际的食品感官鉴定过程中,通常会综合运用以上各种方法,通过对食品的外观、气味、味道、触感、听觉等特征的综合判断,来对食品的品质和特性进行综合评价。
1食品感官评定:利用人体内外感觉器官,在一定条件下用一定方法来对食品感官质量特性进行检验和分析的技术。
2感觉:感觉神经传导于中枢神经系统的有关部位,再经过分析,综合产生的印象。
3知觉:感觉的综合产生的对物质的认识。
4感受器:人和动物身上专司感受各种刺激的特殊结构,通常是一些感觉神经末梢。
6感觉器官:部分外感受器及其附属结构。
7评价员的选择:实际上主要就是对候选评价员感觉敏感性的测定。
针对不同试验,挑选不同评价员。
8感觉阈限:从刚能引起感觉到刚好不能引起感觉刺激强度的一个范围。
9敏感性(感受性):感觉器官对刺激的感受、识别和分辨能力。
每种感觉既有绝对敏感性和绝对感觉阈限,又有差别敏感性和差别感觉阈限。
10绝对感觉阈限:刚刚能引起感觉的最小刺激量和刚刚导致感觉消失的最大刺激量,称为绝对感觉的两个阈限。
11差别感觉阈限:当刺激物引起感觉之后,如果刺激强度发生微小的变化,人的主观感觉能否觉察到这种变化,就是差别敏感性的问题。
12适应现象:指感受器在同一刺激物的持续作用下,敏感性发生变化的现象。
13对比现象:两个刺激物同时或持续存在于同一感受器时,一个刺激的存在使另一个刺激增强的现象叫作对比现象,所产生的反应叫对比效应。
14协同效应(相乘效应):两种或多种刺激的综合效应导致感觉水平超过预期的每种刺激各自效应的叠加。
15拮抗效应(相抵效应):指因一种刺激的存在,而使另一种刺激强度减弱的现象。
16掩蔽现象:同时进行两种或两种以上的刺激时,降低了其中某种刺激的强度或使该刺激的感觉发生了改变。
17味觉:可溶性呈味物质作用于味觉感官便产生味觉。
18味觉感受器:覆盖在舌面的味蕾。
19味蕾的结构:味毛,味孔,支持细胞,感受器,神经纤维。
20味蕾分布在不同的味乳头:茸状乳头、轮廓乳头、叶状乳头上。
21味觉的相互作用:(1)味的对比(2)味的消杀(3)味的转换(4)味的相乘作用22四种基本味:甜、酸、咸、苦。
23我国一般分为七类:酸、咸、甜、苦、辣、鲜、涩。
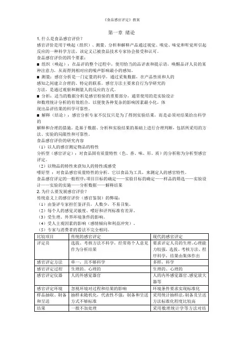
第一章绪论1. 什么是食品感官评价?感官评价是用于唤起(组织)、测量、分析和解释产品通过视觉、嗅觉、味觉和听觉所引起反应的一种科学方法。
该定义已被食品技术专家协会接受和认可。
食品感官评价的四个要素:■组织(唤起):在品评的整个过程中,使用恰当的品评表和提示语,唤醒品评人员的某种注意力,从而得到相对应的噪声影响最小的感知。
■测量:感官分析是一门定量的科学,通过采集数据,在产品性质和人的感知之间建立合理的、特定的联系。
感官方法主要来自行为学研究的方法,是通过观察和测量人的反应的方式。
■分析:适当的数据分析是感官检验的重要部分,通常使用的是实验设计和数理统计分析的有效组合,以便使各种复杂的影响因素最小化,体现出品评结果的科学可靠性。
■解释(结论):感官分析专家不仅仅只是为了得到实验结果,而是必须对结果给出科学的解释和合理的措施。
是基于数据、分析和实验结果的基础上进行合理判断,包括所采用的方法、实验的局限性和可靠性。
食品感官评价的研究内容(1)以人的感官测定物品的特性分析型(感官评定):对食品固有质量特性(色、香、味、形、质)的分析称为分析型感官评定。
(2)以物品的特性来获知人的特性或感受嗜好型:对食品感官质量特性的分析。
它以食品为工具,来测定人的感官特性。
食品感官评定的一般程序:项目目标的确定——实验目标的确定——样品的筛选——实验设计——实验的实施——分析数据——解释结果2. 为什么要发展感官评价?传统意义上的感官评价(感官鉴别)的弊端:(1)由鉴评专家担任鉴评员,人数少,不易召集。
(2)每个人的感觉灵敏度、嗜好和评判标准有差异。
(3)受生理、外界环境条件的影响。
(4)受人主观因素的影响(感情倾向和利益冲突)。
积累的某一方面的专家的评价结果;同时引入了生理学、心理学和统计学方面的研究成果,有效避免传统意义上的感官分析中存在的各种缺陷。
※为什么需要食品感官分析?■产品的接受性是产品市场成功的首要条件;■没有任何仪器能够完全替代人类感官;■感官品评渗透在企业运行的各个环节;■必须从简单的品评走向科学的品评■品牌规模化与市场激烈竞争,感官品质需求的激变,带来食品科学与工程的永恒挑战3.学科的历史演变感官评定的起源很久远。
食品感官评价知识总结感官评价:用于唤起、测量、分析、解释产品,通过视觉、嗅觉、味觉、触觉和听觉而感知到的产品感官特性的一种科学方法。
唤起:指在一定的控制条件下,制备和处理样品,以使感官评价员的偏见因素最小。
测量:指通过收集数据在产品的特性和人的感知之间,建立起合理特定的联系。
分析:也就是进行数据分析,由于评价员的个体不同,产生的评价结果结就不同,分析是要建立产品性质和感光之间真正的客观联系。
一般用统计的方法进行分析。
解释:对数据分析和实验结果进行合理判断提出合理措施并结合具体实验目的提出解决方案以指导实验。
现代感官评价的特点:1.精度:数据要有重现性。
2.准确性:测量数据和真实数据之差。
3.敏感性:包括感官评价员自身的敏感性和检验方法的的敏感性。
传统感官评价:指选择多个有经验的专家对某一种或几种食品进行感官评价,当意见发生分歧时,采用少数服从多数的方法评定评价结果,这种感官评价的方法称~。
缺点:1由专家担任评价员只能是少数几人。
2不同的人具有不同的感觉敏感性、嗜好和评价标准,所以往往得不到一致结果。
3人的感官状态和环境条件经常会影响感官分析的结果。
4专家并不一定能反映消费者或消费群体对产品的需求。
5人具有感情倾向和利益冲突,会使评价结果出现偏向性,甚至作假。
现代感官评价的发展:引入统计学/心理学(精神物理法、实验美学法、测验法)/生理学。
现代感官评价的研究内容:1.以人的感官测定物质的特定。
2.以物品来获知人的特性。
现代感官评价的主要任务:1.调查实际消费者和潜在消费者对食品感官质量的要求:①调查消费者喜爱某种食品的强度。
②调查两种或两种以上同类食品中哪种食品更受消费者欢迎。
③调查消费者对食品质量成分达到什么阈限,才能感受到。
2.分析比较设备、原料、工艺、环境、操作人员和时间对食品感官质量的影响程度。
3.为制定原料、半成品、成品的感官质量标准及加工工艺操作提供依据。
4.可以检验原料、半成品和成品的质量,判断加工工艺是否处于稳定受控状态。
一,绪论1.感官鉴定技术是随着三点检验法的提出而发展起来的2.首个专业介绍感官知识感官技术应用的期刊叫做《感官研究》3.感官简评方法和理化分析之间的关系1.感官质量指标是理化、卫生质量的综合反映直观表现2.感官指标通常具有否决性3.理化质量和卫生质量作为内在质量指标构成感官质量的骨架,是塑造感官质量的物质基础4.当前的理化分析能不能代替感官简评为什么?答不能主要原因如下1.理化分析方法操作复杂,费时费钱,不及感官分析方法简便实用2.一般理化分析方法还达不到感官方法的灵敏度3.用感官感知的产品性状,其理化性质尚不明了4.还没有开发出能够完全替代感官分析的合适的理化分析方法5测试仪器一般价格昂贵,而且仪器测试具有较强的专一性,仅限于有限指标的测定,很难获得感官分析的综合评价效果二感官的基础知识1.感觉的概念感觉客观事物的不同特性在人脑中引起的反应。
感觉阈指感官或感受体对所能接受范围的上下限和对这个范围内最微小变化感觉的灵敏程度差别阈指感官所能感受到的刺激的最小变化量,差别阈不是一个恒定值,它会随一些因素的变化而变化阈上刺激高于上限值的刺激阈下刺激低于下限值的刺激绝对阈以产生一种感觉的最低刺激量为下限,到导致感觉消失的最高刺激量为上限的一个范围值2.感觉的分类五大感觉视觉听觉触觉味觉嗅觉3.四种基本味道酸甜苦咸4.感官的六个主要特征1、对周围环境和肌体内部的化学和物理变化非常敏感2.一种感官只能接受和识别一种刺激3.只有刺激量在一定范围内才会对感官产生作用4.某种刺激,连续施加到感官上一段时间后感光会产生疲劳,适应现象,感觉灵敏度随之明显下降5.心理作用对感官识别刺激有影响6.不同感官在接受信息时,会相互影响5.影响感觉的因素有五点:疲劳现象对比现象变调现象相乘作用阻碍作用6.其中生理因素即五种现象五个名词解释1.对比增强当两个刺激同时或连续作用于同一个感受器官时,由于一个刺激的存在,造成另一个刺激增强的现象,称为对比增强现象2.对比减弱若一种刺激的存在,减弱了另一种刺激,成为对比减弱现象3.阻碍作用某种刺激的存在阻碍了对另一种刺激的感觉4.相乘作用当两种刺激或两种以上刺激同时施加时,感觉水平超出每种刺激单独作用效果叠加的现象。
一,绪论1.感官鉴定技术是随着三点检验法的提出而发展起来的2.首个专业介绍感官知识感官技术应用的期刊叫做《感官研究》3.感官简评方法和理化分析之间的关系1.感官质量指标是理化、卫生质量的综合反映直观表现2.感官指标通常具有否决性3.理化质量和卫生质量作为内在质量指标构成感官质量的骨架,是塑造感官质量的物质基础4.当前的理化分析能不能代替感官简评为什么?答不能主要原因如下1.理化分析方法操作复杂,费时费钱,不及感官分析方法简便实用2.一般理化分析方法还达不到感官方法的灵敏度3.用感官感知的产品性状,其理化性质尚不明了4.还没有开发出能够完全替代感官分析的合适的理化分析方法5测试仪器一般价格昂贵,而且仪器测试具有较强的专一性,仅限于有限指标的测定,很难获得感官分析的综合评价效果二感官的基础知识1.感觉的概念感觉客观事物的不同特性在人脑中引起的反应。
感觉阈指感官或感受体对所能接受范围的上下限和对这个范围内最微小变化感觉的灵敏程度差别阈指感官所能感受到的刺激的最小变化量,差别阈不是一个恒定值,它会随一些因素的变化而变化阈上刺激高于上限值的刺激阈下刺激低于下限值的刺激绝对阈以产生一种感觉的最低刺激量为下限,到导致感觉消失的最高刺激量为上限的一个范围值2.感觉的分类五大感觉视觉听觉触觉味觉嗅觉3.四种基本味道酸甜苦咸4.感官的六个主要特征1、对周围环境和肌体内部的化学和物理变化非常敏感2.一种感官只能接受和识别一种刺激3.只有刺激量在一定范围内才会对感官产生作用4.某种刺激,连续施加到感官上一段时间后感光会产生疲劳,适应现象,感觉灵敏度随之明显下降5.心理作用对感官识别刺激有影响6.不同感官在接受信息时,会相互影响5.影响感觉的因素有五点:疲劳现象对比现象变调现象相乘作用阻碍作用6.其中生理因素即五种现象五个名词解释1.对比增强当两个刺激同时或连续作用于同一个感受器官时,由于一个刺激的存在,造成另一个刺激增强的现象,称为对比增强现象2.对比减弱若一种刺激的存在,减弱了另一种刺激,成为对比减弱现象3.阻碍作用某种刺激的存在阻碍了对另一种刺激的感觉4.相乘作用当两种刺激或两种以上刺激同时施加时,感觉水平超出每种刺激单独作用效果叠加的现象。
食品感官分析基础知识1.食品感官检验的概念根据中华人民共和国国家标准GB10221.1--88《感官分析术语》,感官分析(感官评价、感官检验、感官检查)定义为用感觉器官检查产品的感官特性。
感官特性是由感觉器官感知的产品特性。
2.感觉的基本概念根据C-B10221.1--88,先来认识几个概念。
①感受器——感觉器官的某一部分,它对特定的刺激产生反应。
如眼、鼻、舌。
②刺激——能兴奋感受器的因素。
③阈值——阈,在字典中指界限、范围的意思。
这里指用统计的方法对一系列感觉或评审进行测定所得到的跃迁点。
④刺激阈/觉察阈——引起感觉所需要的感官刺激的最小值。
这时不需要识别出是一种什么样的刺激。
通常,我们听不到一根针或线落到地上的声音,也觉察不到落在皮肤上的尘埃,因为刺激鼍太低不足以引起感觉。
⑤识别阈——感知到的可鉴别的感官刺激的最小值。
⑥差别闽——对刺激的强度可感觉到差别的最小值。
3.味觉(1)味觉生理学味觉是可溶性呈味物质溶解在口腔中对味感受体进行刺激后产生的反应。
舌头并不是一个光滑均匀的表面。
舌头上隆起的部位称为乳头,是最重要的味感受器。
在乳头上分布有味蕾,大部分分布在舌面的乳头上,小部分在软鄂、咽后和会厌。
每个乳头平均含有2~4个味蕾,味蕾由味觉细胞和支持细胞组成,各个味蕾中的味觉细胞都有一根味毛(味神经),经味孑L伸入口腔。
当呈味物质刺激味毛时,味毛便把这种刺激通过神经纤维向大脑皮层的味觉中枢传递,使人产生味觉。
舌的不同部位对味觉分别有不同的敏感性,如舌的前部对甜味最敏感,舌尖和舌边缘对成味最敏感.靠腮的两边对酸味最敏感.舌根则对苦昧最敏感。
因此许多食物直至下咽才能感觉到苦味。
(2)四种基本味觉酸、甜、咸、苦是味感中的四种基本味道,其余都是混合的味觉。
许多研究者都认为基本味觉和色彩的三原色相似.它们以不同的浓度和比例组合时就可形成自然界千差万别的各种味道。
除四种基本味外,鲜味、辣和金属味等也列入味觉之列。
食品感官评价知识点总结导语:食品感官评价是对食品品质的一种评估和判断方法,通过人的感官器官对食品的观察、闻、味、触等感觉,对食品进行整体评价。
食品感官评价通常包括外观、气味、口感和味道等方面的评价。
食品感官评价是食品工业、食品科学、营养学、餐饮等领域中重要的研究方法和技术手段。
一、食品感官评价的概念食品感官评价是指对食品品质进行直接的感知性评价的过程。
通过对食品的外观、气味、口感和味道等感官特性进行感知和评价,来判断食品的品质。
食品感官评价的目的是为了了解食品的感官特性,判断食品的品质,指导生产和加工,改进食品质量。
二、食品感官评价的方法1. 外观评价外观评价是对食品表面形态、颜色、质地等方面的评价。
外观评价可以通过肉眼观察或者借助一些外观评价仪器来进行。
外观评价的主要内容包括食品的整体外观、表面光泽、颜色均匀度等。
2. 气味评价气味评价是对食品的气味特性进行评价,在评价过程中要尽可能的保持空气的新鲜,防止异味的干扰。
气味评价可以通过直接嗅闻,也可以通过气味评价仪器来进行。
气味评价的主要内容包括气味的浓淡、新鲜度、异味等。
3. 口感评价口感评价是对食品在口中的感觉特性进行评价,口感评价包括咀嚼性、湿润性、涩度、松脆度等。
口感评价要求评价者要有丰富的口腔感觉知识和经验,口感评价的主要内容包括食品的咀嚼性、润滑性、均匀度、湿润度等。
4. 味道评价味道评价是对食品的味道特性进行评价,味道评价可以通过嗅觉和味觉两种感觉方式进行。
味道评价的主要内容包括食品的酸甜苦辣咸五种基本味道,鲜味、香味等。
三、食品感官评价的影响因素1. 评价者的主观能动性评价者的主观能动性对食品感官评价的影响非常大,评价者的感知能力、经验、偏好等都会影响评价结果。
为了尽可能减少主观因素的影响,可以选择有丰富经验的评价者进行食品感官评价。
2. 评价环境的影响评价环境也会对食品感官评价的结果产生一定的影响,环境温度、光线、湿度等都会影响评价者对食品的感知和评价。
食品感官评定知识点总结一、食品感官评定的概念和意义食品感官评定是通过人的感官器官对食品的外观、气味、口感等方面进行评定的过程。
通过食品感官评定,可以准确地了解食品的特点,对食品进行质量控制和改进,以及满足消费者的口味需求。
食品感官评定对保障食品安全、促进食品行业的发展具有重要意义。
二、食品感官评定的技术和方法1.感官评定的基本原理感官评定是通过人的感官器官对食品的外观、气味、口感等进行评定。
其中,包括视觉评定、嗅觉评定、味觉评定等方面。
感官评定的基本原理是通过对食品感官特性的评定,从而了解食品的特点和质量。
2.感官评定的要求和方法在进行食品感官评定时,需要注意以下几点要求:(1) 评定环境应该保持清洁、安静、无异味。
(2) 评定者应注意保持清洁和空腹状态。
(3) 评定者应该尽量避免受到外界因素的干扰。
在进行食品感官评定时,主要通过以下几种方法进行:(1) 外观评定:通过观察食品的外观特征,如颜色、形状、表面光泽等。
(2) 气味评定:通过嗅觉感觉食品的气味特性,如香味、异味等。
(3) 口感评定:通过品尝食品并观察口感特点,如口感、咀嚼性等。
三、食品感官评定的应用1.食品质量控制食品感官评定可以帮助我们对食品进行质量控制。
通过对食品外观、气味、口感等方面的评定,可以了解食品的特点和质量,及时发现问题并进行改进,保证食品质量的稳定和一致性。
2.产品研发在食品研发过程中,食品感官评定可以帮助我们了解消费者对新产品的口味需求和偏好。
通过对不同口味、外观、气味等方面的评定,可以确定最适合市场的产品配方和工艺参数,提高产品的市场竞争力。
3.消费者满意度调查食品感官评定可以帮助我们了解消费者对产品的口味偏好和满意度。
通过组织消费者进行食品感官评定,可以收集到消费者对产品口感、外观、气味等方面的意见和建议,从而引导产品的改进和优化。
四、食品感官评定的发展趋势随着社会和科技的发展,食品感官评定也在不断推陈出新。
未来,食品感官评定将主要在以下几个方面向前发展:1.科技辅助随着人工智能、大数据等技术的发展,食品感官评定将更多地借助科技手段进行。
食品感官评定引言食品感官评定是一种用于对食品进行质量和口感评价的方法。
通过对食品的外观、气味、口感等方面进行综合评价,可以为食品制造商提供改进产品质量和开发新产品的指导意见。
本文将介绍食品感官评定的基本概念、评定方法以及应用领域。
概述什么是食品感官评定?食品感官评定是一种主观性评价方法,通过人类的感官器官对食品进行评判。
感官评定主要涉及食品的外观、气味、口感,包括嗅觉、味觉和视觉等方面的评估。
为什么要进行食品感官评定?食品感官评定可以帮助制造商确定产品的质量和口感。
通过对产品进行感官评定,可以发现产品的优点和不足之处,为改进产品提供参考。
此外,食品感官评定还可以为市场调研提供数据支持,帮助制造商了解消费者对产品的喜好和需求。
食品感官评定的方法食品感官评定的方法主要包括描述性评定和评分法两种。
描述性评定描述性评定是通过详细描述和记录食品的感官特征来评价食品质量和口感。
评定员会对食品的外观、气味和口感进行细致的描述,并用词汇或标度表示各个特征的程度。
描述性评定可以帮助制造商了解产品的各个方面的特点,为改进产品提供依据。
评分法评分法是通过对食品的感官特征进行打分来评定食品的质量和口感。
评定员会根据一系列标准指标对食品进行打分,最终得出综合评分。
评分法可以量化食品的感官特征,便于比较不同产品之间的差异。
食品感官评定的应用领域食品生产和质量控制食品感官评定在食品生产过程中扮演着重要角色。
制造商可以通过感官评定来确保产品的质量,及时发现产品的问题并采取相应的措施进行改进。
新产品开发食品感官评定可以为新产品的开发和改进提供指导。
通过评定员对新产品的感官特征进行评价,制造商可以了解产品的优点和不足之处,从而优化产品配方和制造工艺。
市场调研食品感官评定在市场调研中也起到重要的作用。
通过对消费者的感官反馈进行统计和分析,可以了解消费者对产品的喜好和需求,从而调整产品定位和市场推广策略。
食品感官评定是一种重要的评价方法,通过对食品的外观、气味、口感等方面进行评估,可以为食品制造商提供产品改进和新产品开发的依据。
感官鉴定粮食品质一、粮食感官鉴定的概念感官鉴定就是凭借人体各种感觉器官(眼、耳、嘴、鼻、手)接触粮油产生的客观感觉,根据质量标准和以往实践经验直接鉴定粮油品质的方法。
一般采用该法鉴定粮油的杂质及不完善粒含量或色泽、气味、滋味和外观形态进行综合性的鉴定和评价。
人们在挑选农产品时,都会用感觉器官,包括视觉、触觉、嗅觉、味觉甚至听觉去判断产品的质量,根据感觉判断的结果去作出选择。
因此,感官评定法仍然是目前国际上最通用的方法。
农产品的色泽等外观特性可以利用人的视觉系统进行检测分级,此种方法在水果、蔬菜和畜禽肉上都有应用。
如肉色是通过人眼将肉样与标准比色板颜色相比较,将其界定为与之相称的比色板的颜色等级。
风味通常也是由品尝小组进行品尝试验来确定,不同品尝人员对风昧的敏感程度不同,个人喜好也不同,因而评定结果也会有所不同。
人体感官评定方法简单、直接,可以真实反映人们的需求特点,但缺点是评定结果难免带有主观片面性,是对质量的一种模糊评定,不能准确量化。
二、粮食感官鉴定的意义1、感官鉴定具有简便、快速的特点。
在粮油征购入库和对粮油进行一般品质鉴定时,有其实用价值,尤其对粮油的外观品质如色泽、气味和滋味的鉴定,更是十分简便2、无需特殊设备仪器,有利于广大基层单位采用和广大农民所接受,有利于标准的贯彻执行。
在粮油各业务环节的检验中,一般采用感官鉴定法来鉴定粮油杂质、水分、不完善粒及色泽、气味、滋味是否正常等项目,因而可以反映农产品制品的商品外观价值、物理特性和工艺品质。
三、常用感官鉴定的方法感官鉴定方法,按照人体的感觉器官不同,可分为视觉鉴定法、听觉鉴定法、嗅觉鉴定法、味觉鉴定法、触觉鉴定法、齿觉鉴定法。
上述各种方法必须互相结合,协调运用,综合判断,才能得到正确的结果。
具体方法分述如下:(一)、视觉鉴定法利用眼睛鉴定粮油品质的一种方法。
视觉鉴定法的鉴定内容:主要鉴定粮油的品种、粒形、色泽、饱满程度、杂质含量、不完善粒、容量、千粒重、出糙率、含油量、加工精度等项目。
食品感官评定知识概括一、名词解释1、风味:指食品在嘴里经由化学感官所感觉到的一种复合现象,它不包括外观和质构;作为食品的一种属性,可定义为食物刺激味觉或嗅觉受体而产生的各种感觉的综合。
2、气味:样品的挥发性物质进入鼻腔时,能被嗅觉系统所识别的味道。
3、交叉—适应:也称感觉疲劳,感觉疲劳发生在器官的末端神经、感受中心的神经和大脑的中枢神经上,感觉疲劳的结构是感官对刺激感受的灵敏度急剧下降;灵敏性逐渐下降,随刺激时间的延长甚至达到忽略这种气味存在的程度。
4、协同:由于一种物质的存在而增强了对两种物质混合强度的感知,这样使得对混合物的感觉要比每种组分的感觉总和更为强烈。
5、组群效应:一个好的样品在一组劣质产品中会降低它的等级,反之亦然。
6、对比效应:在评价劣质样品前,先呈送优质样品会导致劣质产品的等级降低(与单位评定相比),相反情况也成立,优质样品呈送在劣质样品之后,它的等级将会被划分得更高。
7、极限阈值:指刺激水平远远高于感官所能感受的刺激水平,或是物理刺激强度增加而反应没有进一步增加所涉及到的区域,通常也称为最大阈值。
在这个水平上,感官已感受不到强度的增加,且有痛苦的感觉。
8、质地剖面方法:这是一种感官分析方法,它根据食品的机械、几何、脂肪和水分特征,每个特征表现的程度以及从咬第一口到咀嚼完成的全过程中感官属性表现的顺序情况,对食品的综合质地进行分析。
9、快感标度:在接受性检验中有一个概念叫快感标度,也就是已知的对样品喜爱程度的标度。
10、适应性:是由于持续地接受相同或类似物的刺激而对所给刺激物感觉的减少或改变。
(在感官评定中,此因素会导致感官阈值和强度等级的变化,是必须要避免的因素)11、属性差异试验:是指检验一种样品与另一种样品或其他几种样品间某种属性之间的差异。
(两样品间属性差异试验可根据两样品的特性强度的差异大小来判断)12、绝对阈值:指感官能感受到变化的最低刺激,如最暗的光、最轻柔的声音,最清淡的味道;绝对阈值被看作是一个能量水平,低于这一水平刺激不会产生感觉,而高于这一水平感觉就能够传达意识。
13、光圈效应:当需要评估样品的一种以上属性时,鉴评员对每种属性的评分会彼此影响。
14、化学感觉因素:在口腔和鼻腔的粘膜里刺激三叉神经末端产生的感觉(苦涩、辣、冷、鲜味等)。
15、嗅觉疲劳:空气中散发的气味被位于鼻腔顶部的嗅觉上皮细胞所识别,覆盖在上皮细胞上的百万个细微的纤毛能感知到气味分子,每1—2s进行一次适度的呼吸可使气味分子和上皮细胞达到一种最佳接触,但在2s末时,上皮细胞已经适应了这种刺激,这种现象就是嗅觉疲劳,它是嗅觉长期作用于同一种气味刺激而产生的适应现象。
16、感觉抑制现象:感觉抑制又名感觉迟钝,是因各种因素引起感觉阈值升高或因情绪抑制所造成的一种现象。
二、填空1、食品感官属性分类:①外观,②气味、香味、芳香,③浓度,④风味(芳香、化学感觉、味道)⑤咀嚼时的声音;2、常见食品的声音属性:3、食品的质构属性包括:机械属性、几何特性、湿润特性,机械属性即是产品对压力的反应,可通过肌肉运动的知觉测定;产品的几何特性可通过触觉感知颗粒的大小、形状和方法;而湿润特性可通过触觉感知产品的水、油、脂肪的特性。
4、识别途径可包括:视觉、触觉、嗅觉、三叉神经感觉、味觉、听觉等。
5、触觉主要分为:“体觉”(触摸感、皮肤感觉)和“肌肉运动知觉”(深透压力感或本体感觉);对样品中颗粒大小、热量、化学特征等属性的区分主要来源于手和口腔的感知。
6、了解基本味道可用哪四种物质复现出来:在了解味觉的生理特性后,有必要了解味感中的4味基本味道——酸、甜、咸、苦,如,无机盐溶液带有多种味道,这些味道都可用蔗糖(甜)、氯化钠(咸)、酒石酸(酸)和奎宁(苦)以适当的浓度混合而复现出来。
7、常用的差异分析方法:三角试验、五中取二试验、二‐三试验、简单差异试验、“A”‐“非A”试验、差异对照试验、连续性试验、相似性试验。
8、视觉是眼球接受外界光线刺激后产生的感觉。
9、增强:由于一种物质的存在而增强了对第二种物质强度的感知,增强现象包括同时增强和先后增强。
10、感官鉴评员的分类:感官鉴评员按照在感官评定上的经验及相应的训练层次不同可分为五类:专家型、消费者型、无经验型、有经验型、训练型。
11、要通过感官评定的方法来确定目标样品的差异,就必须控制三个主要变量:①感官评定室,②样品,③感官评定员。
12、芳香:指一种令人愉悦的气味,也可以代表食品在口腔时通过嗅觉系统所识别的挥发性香味物质。
13、描述性分析的构成:①特征―定性方面,②强度―定量方面,③表现顺序―时间方面,④总体印象―综合方面。
14、感官检验方法可分为:偏爱性检验和接受性检验。
15、阈值是感官能力的限度,一般被分为绝对阈值、识别阈值、差别阈值和极限阈值。
三、判断题1、气味、芳香、香味三者区别:(香味:食品的一种气味),①从食品中释放的挥发性物质的数量受温度和组分的性质影响,②挥发度也会受到表面条件的影响,在一定温度下,从柔软、多孔和湿润的表面比从坚硬、平滑和干燥的表面会释放出更多的挥发性物质;③气味分子必须通过气体(大气、水蒸气或工业气体)传输,所识别的气味强度才能按气体比例测定出来;④世界上已知的气体物质大概有17000多种。
2、黏度:用以评定均一的牛顿液体,主要与某种压力下(如重力)液体的流动速率有关。
3、常见的描述分析方法:风味剖面方法、质地剖面方法、定量描述方法、时间―强度描述方法。
4、差别阈值:指感官所能感受到的刺激的最小变化量,通常通过提供一个标准刺激,然后与变化的刺激相比较来测定;测定时,刺激量在标准刺激水平上下发生微小变化,刚好能感受到感官差异时刺激水平的差异值(或变化值)即是差别阈值。
5、呈送样品的顺序至少可能产生以下五种误差:对比效应、组群效应、集中趋势误差、模式效应、时间误差/位置误差。
四、简答题1、相似性试验的适用范围:答:当试验目的是为了确定两样品间并不存在感觉差异时,可用这个方法。
这个方法尤其在以下情况中特别适用。
①新的替代成分非常昂贵或者难以获得;②由于使用旧的或者低效率的设备而带来的一些处理过程中的变化;上述的任意试验都可用相似性试验,样品的准备和试验的操作不变,变化的是数据统计的处理,一般来说,在相似性试验中需要更多的鉴评员评定才具有意义。
2、一般样品制备需具备哪些:答:①、与小间品评室舱门相连的传送带,用来传送样品盘;②、工作台、烤箱及制备空间;③、冰箱及冷库,用来保藏样品;④、存放玻璃器皿、样品盘等的储藏库;⑤、洗碗机、清洁机、垃圾处理设备、垃圾篓、水池等;⑥、大的垃圾箱,用来快速处理已评定过的样品。
3、成对排序试验法―Friedman分析的适用范围:答:用于几种样品间某一种属性(如甜味、鲜味、喜爱程度等)的比较,尤其适用于技术还不太纯熟的鉴评员评定3—6种样品的试验。
这种方法按照某种属性的强度大小对所给样品进行排序,这样就能明显看出几种样品在所评定属性间的差异。
4、影响感官评定的因素:答:⑴、生理因素,⑵、心理因素,⑶身体状况的影响:①、疾病的影响:身体患某些疾病或发生异常时,会导致失味、味觉迟钝或变味。
这些由于疾病所引起的变化是暂时性的,待病恢复后可以恢复正常,而有些是永久性的变化。
体内某些营养物质的缺乏也会造成对某些味道的喜好发生变化。
②、饥饿和睡眠的影响:人处在饥饿状态下会提高味觉敏感性。
饥饿对敏感性有一定影响,但是对于喜好性几乎没有影响。
缺乏睡眠对咸味和甜味阈值不会产生影响,但能明显提高酸味的阈值。
③、年龄和性别的影响:年龄的增大会影响感觉的敏感性和灵敏度;性别在感觉基本味的敏感性上基本无差别。
5、简述感官评价的概念:答:通过人体的感觉(气味、滋味,触觉,温度,痛觉等等)评价食品的各种属性后,再经统计分析而获得客观结果的试验方法。
6、简述样品编号原则:答:①、厂家开发的所有样品均实用,②编号需遵循简约易记写,每一样品有其唯一的编号为原则,③通常是第一种样品如何编号确定后,后来的样品依次编号;④将样品分类之后,进行编码登记,样品编码中需标明样品编码、生产日期、样品类别、公司简称。
7、简述食品感官评定的重要意义:答:①、是人类动物择食的最基本方法;②、是食品市场调查、产品研发的重要手段;③、可及时、准确地鉴别出异常食品,便于及早处理;④、由于其灵敏度高,方法简便实用,在国内外已得到广泛应用;⑤、是理化检验、微生物检验的补充手段。
8、简述感官评价中要求评价员做到哪几点:答:人=仪器,存在稳定性、灵敏度、误差等问题,所以对评价员有要求。
⑴兴趣:认识意义,理解重要性,具有浓厚兴趣;⑵健康:身体健康,感觉正常,无过敏症。
年龄20—50岁;⑶语言表达能力:能用语言进行描述和表达;⑷准时出席:保证测试的时间性和试验的完整性;⑸态度客观:自我意识太强、个人好恶和偏见明显者不宜参加品评;⑹没有不良嗜好:烟、酒、浓茶(咖啡)依赖,强烈喜好化妆品等人员不宜参加品评。
9、简述食品感官评定的特点:答:⑴、食品感官分析是在食品理化分析的基础上,集心理学、生理学、统计学的知识发展起来的一门学科;⑵、实用性强、灵敏度高、结果可靠、解决一般理化分析所不能解决的复杂的生理感受问题;⑶、采用计算机处理数据,使得结果分析快速准确;⑷也是一门测量的科学,使其他分析检验过程一样,也涉及精确度、准确度和可靠性。