第九章 成分分析仪表
- 格式:ppt
- 大小:3.55 MB
- 文档页数:59
1基本知识引论课后习题1.1检测及仪表在控制系统中起什么作用,两者关系怎样?检测单元完毕对多种参数过程旳测量,并实现必要旳数据处理;仪表单元则是实现多种控制作用旳手段和条件,它将检测得到旳数据进行运算处理,并通过对应旳单元实现对被控变量旳调整。
关系:两者紧密有关,相辅相成,是控制系统旳重要基础1.2 经典检测仪表控制系统旳构造是怎样旳,各单元重要起什么作用?被控——检测单元——变送单元——显示单元——操作人员对象——执行单元——调整单元—作用:被控对象:是控制系统旳关键检测单元:是控制系统实现控制调整作用旳及基础,它完毕对所有被控变量旳直接测量,也可实现某些参数旳间接测量。
变送单元:完毕对被测变量信号旳转换和传播,其转换成果须符合国际原则旳信号制式。
变:将多种参数转变成对应旳统一原则信号;送:以供显示或下一步调整控制用。
显示单元:将控制过程中旳参数变化被控对象旳过渡过程显示和记录下来,供操作人员及时理解控制系统旳变化状况。
分为模拟式,数字式,图形式。
调整单元:未来自变送器旳测量信号与给定信号相比较,并对由此产生旳偏差进行比例积分微分处理后,输出调整信号控制执行器旳动作,以实现对不一样被测或被控参数旳自动调整。
执行单元:是控制系统实行控制方略旳执行机构,它负责将调整器旳控制输出信号按执行构造旳需要产生对应旳信号,以驱动执行机构实现被控变量旳调整作用。
1.4 什么是仪表旳测量范围,上下限和量程?彼此有什么关系?测量范围:是该仪表按规定旳精度进行测量旳被测变量旳范围。
上下限:测量范围旳最小值和最大值。
量程:用来表达仪表测量范围旳大小。
关系:量程=测量上限值-测量下限值1.6 什么是仪表旳敏捷度和辨别率?两者存在什么关系?敏捷度是仪表对被测参数变化旳敏捷程度。
辨别率是仪表输出能响应和辨别旳最小输入量,又称仪表敏捷限。
关系:辨别率是敏捷度旳一种反应,一般说仪器旳敏捷度高,则辨别率同样也高。
4 温度检测课后习题4.1国际实用温标旳作用是什么?它重要由哪几部分构成?答:作用:由其来统一各国之间旳温度计量。
第1章绪论思考题1.测量过程包含哪三要素?2.什么是真值?真值有几种类型?3.一个完整的测量系统或测量装置由哪几部分所组成?各部分有什么作用?4.仪表的精度等级是如何规定的?请列出常用的一些等级。
5.什么是检测装置的静态特性?其主要技术指标有哪些?6.什么是仪表的测量范围及上、下限和量程?彼此有什么关系?7.什么是仪表的变差?造成仪表变差的因素有哪些?合格的仪表对变差有什么要求?8.有人想通过减小表盘标尺刻度分格间距的方法来提高仪表的精度等级,这种做法能否达到目的?9.用标准压力表来校准工业压力表时,应如何选用标准压力表精度等级?可否用一台精度等级为0.2级,量程为0~25MPa的标准表来检验一台精度等级为1.5级,量程为0~2.5MPa 的压力表?为什么?习题1.某弹簧管压力表的测量范围为0~1.6MPa,精度等级为2.5级。
校验时在某点出现的最大绝对误差为0.05MPa,问这块仪表是否合格?为什么?2.现有两台压力检测仪表甲和乙,其测量范围分别为0~100kPa和-80~0kPa,已知这两台仪表的最大绝对误差均为0.9kPa,试分别确定它们的精度等级。
3.某位移传感器,在输入位移变化1mm时,输出电压变化300mv。
求其灵敏度。
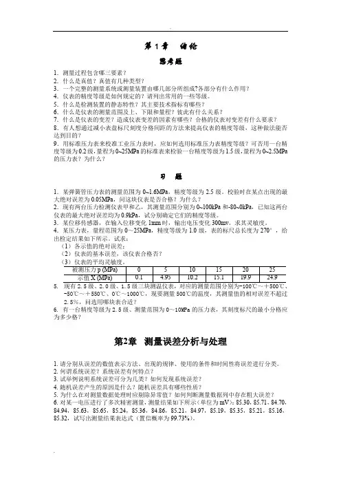
4.某压力表,量程范围为0~25MPa,精度等级为1.0级,表的标尺总长度为270°,给出检定结果如下所示。
试求:(1)各示值的绝对误差;(2)仪表的基本误差,该仪表合格否?5.-50℃~+550℃、0℃~1000℃,现要测量500℃的温度,其测量值的相对误差不超过2.5%,问选用哪块表合适?6. 有一台精度等级为2.5级、测量范围为0~10MPa的压力表,其刻度标尺的最小分格应为多少格?第2章测量误差分析与处理1.请分别从误差的数值表示方法、出现的规律、使用的条件和时间性将误差进行分类。
2.何谓系统误差?系统误差有何特点?3.试举例说明系统误差可分为几类?如何发现系统误差?4.随机误差产生的原因是什么?随机误差具有哪些性质?5.为什么在对测量数据处理时应剔除异常值?如何判断测量数据列中存在粗大误差?6.对某一电压进行了多次精密测量,测量结果如下所示(单位为mV):85.30,85.71,84.70,84.94,85.63,85.65,85.24,85.36,84.86,85.21,84.97,85.19,85.35,85.21,85.16,85.32,试写出测量结果表达式(置信概率为99.73%)。
By Champagne 有关成分分析仪表的文献阅读札记[内容提要]:成分分析仪表是自动化控制仪表的一个分支,它的出现主要源于石油、化工、冶金、电力、食品、制药、轻工等行业以及环境保护、生物工程领域的需要。
通过对与相关文献检索和阅读,这篇札记将从成分分析仪表的分类、原理、应用等方面进行汇总归纳,并进行理解性质的相关阐述。
[关键词]:成分分析仪表结构原理特性分类参数自动控制不同于温度、压力、液位、流量等物理量,在生产以及其它控制过程中,我们常常需要对物质成分组成这一过程变量进行检测、分析、控制。
这就是成分分析仪表的最主要的功能和应用。
具体而言,成分分析仪表是专门用来测定物质化学成分的一类仪器。
所谓物质的化学成分,是指一种化合物或混合物是由哪些种类的分子、原子或原子团组成,以及这些分子、原子或原子团的含量是多少,或者各种物质成分的比率是多少。
更具体的讲,成分分析一般包括两方面的内容:一是确定物质的化学组成,即物质是由哪些分子、原子或原子团组成,这是定性分析的内容;另一个是确定物质中各种成分的相对含量,这是定量分析的内容。
但是无论定性分析还是定量分析,都是利用物质所含的组分在物理或化学性能方面的差异进行的,如光学、声学、力学、电学、磁学等方面的差异,以便比较精确的测量这些组分的含量。
由此可见,成分分析仪表的工作原理具有更宽的选择范围,因而仪表的种类多,而且差别比较大。
成分分析仪表的分类主要按照应用场合的不同来划分,具体可分为实验分析仪表和过程分析仪表两类。
它们的区别是:过程分析仪表具有连续、可靠、精确的向操作人员或自动控制装置及时提供工艺过程质量信息的功能,在结构上具有能够自动地连续采样,对试样进行预处理、自动的进行分析、信号的处理和远距离传输以及抗干扰等装置或部件,其结构比实验室分析仪表复杂,但是精度相对较低。
虽然过程分析仪表只占成分分析仪表的少数,但是它们在生产过程中起到重要而且特殊的作用。
按照测量原理的不同,成分分析仪表可具体分为以下八类:(1)电化学式分析仪表:如电导式、电量式、电位式等;(2)热学式分析仪表:如热导式、热化学式、热谱式等;(3)磁学是分析仪表:如磁性氧量分析仪、核磁共振波谱仪等;(4)光学式分析仪表:如分析式光学分析仪、发热式光学分析仪等;(5)射线式分析仪表:如X射线分析仪、γ射线分析仪、同位素分析仪等;(6)色谱分析仪表:如气相色谱仪等;(7)电子光学和离子光学分析式仪表:如电子探针、质谱仪、离子探针等;(8)物质性测量仪表:如水分计、粘度计、湿度计、密度计、电导率测量仪等。
《自动化仪表》课程教学大纲课程代码:030142003课程英文名称:Automatic Instruments课程总学时:24 讲课:24 实验:0 上机:0适用专业:自动化专业大纲编写(修订)时间:2010.7一、大纲使用说明(一)课程的地位及教学目标本课程讲授生产过程自动化控制系统中使用的各种检测、控制仪表的工作原理,及组成控制系统的使用方法。
通过本课程的学习,使学生掌握自动化仪表的基本知识、基本理论和分析使用方法,初步具有调节系统、复杂调节系统的结构选型以及自动调节系统的设计、分析能力。
(二)知识、能力及技能方面的基本要求基本知识。
要求学生充分认识自动化仪表在过程自动化控制过程中的作用;掌握各种检测仪表、变送仪表、显示仪表和控制器的作用和工作原理;了解和掌握现场总线控制系统中现场仪表的主要特点和基本结构。
基本能力。
通过学习使学生具备利用自动化仪表进行工业过程自动控制的基本能力。
基本技能。
学生会进行常用检测、变送仪表的测量和使用,会在系统中合理的使用仪表。
(三)实施说明教师在课堂上应对基本原理概念等进行必要的讲授,并对其中的重点和难点作较详细的论述。
讲课中应当理论联系实际,可通过实例进行讲解,也可采用电子教案或CAI 课件授课,以加深学生对有关概念、理论和方法的理解。
采用引探教学方法,教师讲授紧密结合课堂讨论,注重培养学生独立分析问题、解决问题的能力。
以提问的形式直接引入教学内容,通过教、学、做相结合的教学模式,从应知、应会两个方面进行教学;并通过问答讨论和课前予习来提高学生学习的积极性、主动性,通过课后练习来加深理解课堂内容,更好地掌握理论知识。
(四)对先修课的要求自动检测技术和自动控制原理等课程是本课程的基础。
(五)对习题课、实践环节的要求应结合教学大纲内容,合理布置适量习题。
习题的重点是:检测仪表、调节器、执行器和防爆栅的工作原理和使用特点;现场总线仪表的基本组成和功能。
在实验条件允许的情况下,进行适量课外实验。
第一节 概述分析仪器是用以测量物质(包括混合物和化合物)成分和含量及某些物理特性的一类仪器的总称。
用于实验室的称为实验室分析仪器,用于工业生产过程的称为过程在线自动分析仪表,亦秒为流程分析仪器。
在工业生产中,成分分析器为操作人员提供生产流程中的有用参数,或将这些对数送入计算机进行数据处理,以实现闭环控制或报警等。
利用成分分析仪表,可以了解生产过程中的原料、中间产品及成品的质量。
这种控制显然比控制其他参数(如温度、压力、流量等)要直接得多。
特别是与微机配合起来,将成分参数与其他参数综合进行分析处理,将更容易提高调节品质,达到优质、高产、低消耗的目标。
成分自动分析仪表利用各种物质的性质之间存在的差异,把所测得的成分或物质的性质转换成标准电信号怪便实现远送、指示、记录或控制。
一、过程分析仪表的组成一般的分析仪表主要由四部分组成,其原理框图如图2-1-1所示。
各部分功能如下。
1.采样、预处理及进样系统入分析器。
为了保证生产过程能连续自动地供给分析如果忽视这一点,往往会使仪器不能政党工作。
采样、图2-2-1 分析器组成原理框图预处理及进样系统一般由抽吸器、冷凝器、机械夹杂及化学杂质过滤器、干燥器、转化器、稳压器、稳定器和流量指示器等组成。
必须根据被分析的介质的物理化学性能进行选择。
2.分析器在分析器的功能是将被分析样品的成分量(或物性量)转换成可以测量的量。
随着科学技术的进步,分析器可以、采用各种非电量电测法中所使用的各种敏感元件,如光敏电阻、热敏电阻以及各种化学传感器等。
3.显示及数据处理系统用来指示、记录分析结果的数据,并将其转换成相应的电信号送入自控系统,以实现生产过程自动化。
目前很多分析仪器都配有微机,用来对数据进行处理或自动补偿,并对整个仪器的分析过程进行控制,组成智能分析仪器仪表。
4.电源对整个仪器提供稳定、可靠的电源。
二、取样与预处理系统安装在生产流程中的分析仪表是否能政党地工作,很大程度上取决于取样预处理系统性能的好坏。
10计81班传感器题目一、选择题以下不是压电材料的主要特性参数的是()A 压电常数B 弹性常数C 电缆常数D 介电常数答案:C依据页码:P1252、.以下(D)不是压电材料的主要特性参数A.压力常数B.介电常数C.弹性常数D.电流P1253、对于检测方法,从不同角度,有不同的分类方法。
它根据获得被测量的方法可分为(A)A.直接检测、间接检测、组合检测B.偏差式检测、零位式检测、微差式检测C.等精度检测、不等精度检测D.静态检测、动态检测P24. 成分分析仪表的基本组成一般包括取样装置、预处理系统、分离装置、、信号处理系统以及显示仪表。
( A ) P341A . 检测器B . 分析器C . 转换器D . 放大器5. 成分分析仪表按可分为气体成分分析仪表、液体成分分析仪表、金属成分分析仪表和酸碱度分析仪表。
( B )P341A . 测量原理B . 测量对象C . 使用目的D . 使用场合6.下列几种电介质中,哪个的相对介质常数最大(D)A 真空B 石油C 石英D 盐答案:D 。
依据页码:P1117.电容式液位传感器属于下列哪种型式?A.变极距型 b.变面积型 c.变介质型答案:C依据页码:P1108. 当间隙式电容传感器两极的初始距离d增加时,将引起传感器的(B、D)A 灵敏度增加B灵敏度减小C非统性误差增加 D 非统性误差减小答案:B、D依据页码:P112~1139、下列选项那个不是自感式电感传感器结构的组成()A.线圈B.铁芯C.衔铁D.膜盒答案:D82页10、哪个不是电感式传感器的优点(D)A:结构简单B:抗干扰能力强C:零点稳定D:适用于快速动态测量11、已知自感式电感传感器的线圈匝数为10匝,空气的导磁率为u,气隙的截面积为s,气隙的厚度为d,求线圈中的电感量:(A)A. 50us/dB.100us/dC.25us/dD. 10us/d依据页码:P8312.哪种传感器是利用流体震荡原理工作的()答案:C依据页码:P301流式流量传感器B电磁流量传感器C涡街流量传感器D涡轮流量传感器13.那种不是直接质量流量计()科里奥利质量流量B、差压式流量传感器与密度传感器的结合C、热式质量流量计D、冲量式质量流量计答案:B依据页码:P30714、不属于弹性形变测压内部结构的是()A 弹簧管B 活塞缸C 弹簧D 指针答案:(A)依据页码:P28615、不属于声表面波压力传感器特点的是()A 、高精度、高灵敏度B、接口简单 C 、体积小D、动态响应好答案:D依据页码:P28816.下列哪项不是膨胀式温度计( D )P 241A.温度管液体温度计 B.双金属温度计C.压力式温度计 D.半导体热敏电阻温度计17.在温度传感器中,不是温标的三要素是( D )P 238A.固定的温度点 B.测温仪器C.温标方程 D.电阻18、按()区分,物位测量仪表可分为直读式、浮力式、静压式、电磁式、声波式等。