HPLC测定SBS样品中壬基酚
- 格式:pdf
- 大小:89.94 KB
- 文档页数:2
壬基酚含量测定方法的研究
王壹龙
【期刊名称】《甘肃科技》
【年(卷),期】2014(30)13
【摘要】重点用5%壬基酚-二氯乙烷标准溶液确定了乙酸酐-吡啶乙酰化法测定壬基酚含量的样品称样量、酰化时间、水解时间,从而确定了最佳实验条件:乙酸酐用量0.50mL时,样品称样量不大于0.2g(相当于壬基酚质量),酰化时间不少于3h,水解时间不少于30min,在最佳实验条件下,该方法回收率98.86%~99.05%,相对标准偏差RSD≤0.03%.
【总页数】5页(P12-16)
【作者】王壹龙
【作者单位】兰州石化公司质检部,甘肃兰州730060
【正文语种】中文
【中图分类】X832
【相关文献】
1.壬基酚中微量铁含量测定方法的改进 [J], 高玉华;于玲;张秀玲
2.用核磁共振研究壬基酚乙酸酯和壬基酚乙酮间的转位 [J], 乔卫红;李宗石;申凯华;彭勤纪;程侣柏
3.GC-MS测定城市污泥中壬基酚及壬基酚聚氧乙烯醚的方法研究 [J], 高帅鹏;黄飞;花建丽;李冬峰
4.黄河(兰州段)水环境中壬基酚及壬基酚聚氧乙烯醚污染的初步研究 [J], 侯绍刚;
徐建;汪磊;孙红文;戴树桂;刘昕宇
5.壬基酚和短链壬基酚聚氧乙烯醚在土壤中的降解研究 [J], 乔玉霜;张晶;杨敏;张昱;徐东耀
因版权原因,仅展示原文概要,查看原文内容请购买。
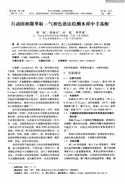
监测与评价固相萃取法分离富集污水样品中痕量壬基酚*郝瑞霞 梁 鹏 赵 曼 周玉文(北京工业大学建筑工程学院,北京100022)摘要 本文结合气相色谱-质谱-选择离子(GC -MS -∑SIM )定量分析壬基酚含量,对固相萃取技术提取富集污水和再生水样品中痕量壬基酚的操作条件和参数进行了研究。
研究结果表明,Oasis R HLB 固相萃取柱对壬基酚具有优良吸附保留性能,多级混合洗脱方式的洗脱效率达97.01%;测定结果准确度和精密度满足要求。
关键词 环境激素 壬基酚 复杂基体 痕量组分 固相萃取 *北京市自然科学基金项目(8042005)0 引言壬基酚(NonylPhenol NP )是非离子表面活性剂壬基酚聚氧乙烯醚(NPnEO )在环境中的生物降解产物[1]。
由于城市污水中NP 含量为痕量和超痕量(10-9级),且基体复杂,定量检测分析困难。
对于痕量或超痕量组分的定量检测,必须具有可靠的提取、富集和浓缩方法作为样品前处理,目前多用超临界流体萃取、固相萃取、固相微萃取等方法,其中固相萃取技术(Solid -Phase Extraction SPE )具有有机溶剂用量少、分离效果好、简便快速等优点[2,3]。
SPE 采用具有选择性吸附特征的固体萃取剂作为固定相,装填在PVC 小柱内,当水中痕量待测物质通过装有合适吸附剂的SPE 柱时被富集,样品中待测组分的总量不超过柱子的穿透容量则被全部保留下来,然后再被少量的选择性溶剂洗脱富集。
因此SPE 柱的填充材料以及洗脱溶剂的选择及用量关系到待测组分的提取和富集效率,关系到分析方法的可行性、准确度和重现性[4-6]。
本研究以SPE 作为污水和再生水样品预处理方法,配合NP 的GC -MS -∑SI M 定量分析方法,研究了不同类型固相萃取柱的萃取效率和穿透容量、不同洗脱溶剂的配比与用量对样品预处理效果的影响,并进行了样品添加回收实验。
1 实验仪器与消耗品1.1 实验仪器(1)气相色谱-质谱仪GC -MS ,Agilent 6890N ,5973inert 。
高效液相色谱-串联质谱法测定环境水体中双酚A、辛基酚、壬基酚张奎文;叶赛;那广水;姚子伟;关道明【期刊名称】《分析试验室》【年(卷),期】2008(27)8【摘要】建立了高效液相色谱-串联质谱测量水环境中的双酚A(BPA)、辛基酚(OP)、壬基酚(NP)的方法。
提取方法基于液-液萃取,流动相为V(甲醇)-y(水)=90-10,流速200pL/min,运行时间为5rnin。
质谱用来定量的碎片离子分别为:BPA,212.3;BPA-d16,223.4;OP,106.3;NP,106.3,定量采用内标法。
仪器的检出限均为0.7pg,方法检出限均为0.07ng/L。
对同一环境样品进行3个不同浓度(10、100、500ng/L)的加标来测得回收率:BPA 79.4%~84.3%,RSD 2.7%~3.4%;NP 78.9%~112.5%,RSD 1.9%~5.0%;OP 69.4%~122.7%,RSD 3.4%~11.3%。
基于该方法,对大连旅顺地区主要河流和排污口水体中的BPA、NP和OP进行了检测,浓度范围为35.67-753.92ng/L,与国内其他调查区域比酚类物质污染处于中等水平,而低于国外类似调查区域。
【总页数】5页(P62-66)【关键词】高效液相色谱-串联质谱法;双酚A;辛基酚;壬基酚【作者】张奎文;叶赛;那广水;姚子伟;关道明【作者单位】国家海洋环境监测中心国家海洋局近岸海域生态环境重点实验室【正文语种】中文【中图分类】O657.63【相关文献】1.盘式固相萃取-液相色谱-串联质谱法快速测定地表水中n-壬基酚、n-辛基酚和双酚A [J], 赵彬;张敏;张付海;胡雅琴;田丙正;王鑫2.高效液相色谱-串联质谱法测定儿童和成人尿液中双酚A、四溴双酚A和辛基酚[J], 张圣虎;张易曦;吉贵祥;徐怀洲;刘济宁;石利利3.液相色谱串联质谱法测定化妆品中的双酚A、辛基酚及壬基酚 [J], 郭新东;冼燕萍;陈立伟;吴文海;罗海英;吴玉銮4.同位素稀释液相色谱-串联质谱法测定动物性食品中的双酚A、壬基酚及辛基酚[J], 牛宇敏;张晶;张书军;邵兵5.液相色谱-串联质谱法同时测定纺织品和食品包装材料中的壬基酚、辛基酚和双酚A [J], 马强;白桦;王超;张庆;周新;董辉;王宝麟因版权原因,仅展示原文概要,查看原文内容请购买。
1目的建立该程序为规范壬基酚和双酚A测定提供指导性文件。
2 适用范围本规程适用于婴幼儿食品及食用植物油和包材等双酚A、壬基酚含量的液相色谱-串联质谱法测定。
3 原理试样中(婴幼儿乳粉及粉状原料)的壬基酚和双酚A经乙酸乙酯-环己烷(体积比按1:1)提取后,同位素稀释高效液相色谱-串联质谱技术(UPLC-MS/MS)检测,与标准系列比较定量。
样品(油类)经过凝胶渗透色谱法(GPC)除脂净化(乙酸乙酯:环己烷(1:1,v/v)超声提取),同位素稀释高效液相色谱-串联质谱技术(UPLC-MS/MS)检测,与标准系列比较定量。
样品(膜)经过正己烷浸泡提取,氮吹(42℃)至干,用1ml甲醇定容后,同位素稀释高效液相色谱-串联质谱技术(UPLC-MS/MS)检测,与标准系列比较定量。
4 试剂和材料除非另有规定,本方法所用试剂均为色谱纯,水为GB/T 6682规定的一级水。
乙酸乙酯环己烷壬基酚和双酚A 及其同位素内标(NP-d4、BPA-d4)甲醇氨水(分析纯)乙腈标准溶液壬基酚和双酚A标准储备液(ml):分别称取壬基酚和双酚A的标准品(精确到),溶于甲醇中,用甲醇定容到100ml容量瓶中,放置于4℃冰箱中。
壬基酚和双酚A标准中间夜(2ug/ml):分别吸取1ml壬基酚和双酚A标准储备液,用甲醇定容至100mL。
壬基酚和双酚A标准工作液:分别吸取壬基酚和双酚A标准中间夜10μl,25μl,50μl,75μl,100μl,150μl,250μl,然后分别加入50μl壬基酚和双酚A的同位素内标物标准中间液,最后加甲醇定容至1ml,配制成工作液浓度分别为20ng/ml,50ng/ml,100ng/ml,150ng/ml,200ng/ml,300ng/ml,500ng/ml。
内标物溶液壬基酚和双酚A同位素内标物标准储备液(ml):分别称取壬基酚和双酚A的同位素内标物(精确到),溶于甲醇中,用甲醇定容到100ml容量瓶中,放置于4℃冰箱中。
水中壬基酚残留检测方法的研究及其应用贾林贤;姜蕾;林勇;刘迎;潘波【期刊名称】《江苏农业科学》【年(卷),期】2017(45)9【摘要】建立了固相萃取-高效液相色谱和浊点萃取-高效液相色谱2种方法检测水溶液中壬基酚,分析了2种方法对水溶液中壬基酚回收率的影响.固相萃取以C18小柱作为固相萃取小柱,5 mL甲醇作为洗脱液进行固相萃取,后经HPLC检测,回收率可以达到80.28%~82.38%,相对标准偏差为0.40%~ 4.57%,检出限为0.9 μg/L.浊点萃取以非离子表面活性剂聚乙二醇-6000(PEG-6000)作为萃取剂,在33 g/L的PEG-6000,溶液pH值为2.0,160 g/LNa2SO4,45℃水浴15 min条件下进行浊点萃取,用HPLC检测.壬基酚的质量浓度在0.02~2.0 mg/L时,其质量浓度与HPLC检测峰面积呈现良好的线性关系,相关系数为0.999 4,检出限为0.4 μg/L;壬基酚的萃取率为84.97%~101.64%,相对标准偏差为0.03%~4.40%,符合有机污染物检出方法要求.通过斑马鱼急性毒性试验,检测水中壬基酚含量,证明浊点萃取-高效液相色谱法用于检测水中壬基酚残留的方法可行.对比固相萃取,浊点萃取更具发展前景.【总页数】5页(P147-151)【作者】贾林贤;姜蕾;林勇;刘迎;潘波【作者单位】海南大学环境与植物保护学院,海南海口570228;中国热带农业科学院环境与植物保护研究所,海南海口571101;中国热带农业科学院环境与植物保护研究所,海南海口571101;农业部儋州农业环境科学观测实验站,海南儋州571737;中国热带农业科学院环境与植物保护研究所,海南海口571101;农业部儋州农业环境科学观测实验站,海南儋州571737;中国热带农业科学院环境与植物保护研究所,海南海口571101;中国热带农业科学院环境与植物保护研究所,海南海口571101【正文语种】中文【中图分类】S481+.8;TQ450.2+64【相关文献】1.不同处理工艺对牛仔布生产废水中壬基酚去除效果研究2.饮用水中壬基酚的臭氧氧化降解研究3.红外光谱法和量子化学法对离子液体提取水中壬基酚的机理研究4.淮南市饮用水中双酚 A 及壬基酚污染特征研究5.固定化三角褐指藻对海水中壬基酚的去除和降解作用研究因版权原因,仅展示原文概要,查看原文内容请购买。
气相色谱质谱法测定化妆品中的辛基苯酚、壬基苯酚和双酚A赵艳菊;李清清;胡守江【期刊名称】《分析仪器》【年(卷),期】2017(000)004【摘要】建立了爽肤水、乳液和啫喱类化妆品中4-n-辛基苯酚、4-n-壬基苯酚、壬基苯酚、双酚A的气相色谱质谱分析方法.样品经甲醇超声提取,用UCT提取柱净化后,甲醇定容,采用DB-5ms色谱柱分离,保留时间定性,选择离子扫描,外标法定量.4-n-辛基苯酚、4-n-壬基苯酚、壬基苯酚、双酚A在20~1000μg/L范围内线性关系良好,相关系数均大于0.99.方法的定量限4-n-辛基苯酚、4-n-壬基苯酚为10μg/kg,壬基苯酚为50μg/kg,双酚A为6.8 μg/kg;在爽肤水、乳液和啫喱样品中的平均加标回收率为90.1~100.5%.该方法准确、快速,适用于爽肤水、乳液和啫喱类化妆品中4-n-辛基苯酚、4-n-壬基苯酚、壬基苯酚、双酚A的定量检测.【总页数】6页(P36-41)【作者】赵艳菊;李清清;胡守江【作者单位】上海市质量监督检验技术研究院,上海 200233;上海市质量监督检验技术研究院,上海 200233;上海市质量监督检验技术研究院,上海 200233【正文语种】中文【相关文献】1.高效液相色谱-串联质谱法测定化妆品中壬基苯酚 [J], 席海为;马强;刘茜;王烨;丁岚;苏宁;白桦;王超2.液相色谱串联质谱法测定化妆品中的双酚A、辛基酚及壬基酚 [J], 郭新东;冼燕萍;陈立伟;吴文海;罗海英;吴玉銮3.高效液相色谱-质谱联用法测定洗涤用品中的壬基苯酚聚氧乙烯醚和辛基苯酚聚氧乙烯醚 [J], 彭莺;吴治将;黎军;李锦清;陈纪文4.高效液相色谱-串联质谱测定化妆品中2,4,6-三氯苯酚和五氯苯酚 [J], 周法东;张玮;李利元;卢晓宇;李强5.食品用塑料包装材料中双酚A和壬基苯酚的高效液相色谱-荧光法测定 [J], 汪仕韬;纪丽君;龚珊;夏宝林;张维益;殷晶晶;姚卫蓉因版权原因,仅展示原文概要,查看原文内容请购买。
超高效液相色谱串联质谱法测定饮用水中壬基酚、辛基酚环境内分泌干扰物(EDCs)是指来源于环境中,进入人体后具有干扰体内正常分泌物质的合成、释放、运转、代谢、结合等过程,激活或者抑制内分泌系统功能从而破坏其维持机体稳定性和调控作用的物质。
EDCs会对人体发育及生殖功能产生不良影响[1-2]。
烷基酚是一种常用的工业化合物,也是一种重要的环境内分泌干扰物。
烷基酚成分中以壬基酚、辛基酚为主,不易降解。
目前,文献报道烷基酚的检测方法主要有液相色谱-荧光检测器法,液相色谱-紫外检测器(LC-UV)法,衍生-气相色谱/质谱(GC/MS)法等[3-7]。
其中液相色谱法难以排除基质干扰的影响,气相色谱法操作繁琐。
由于烷基酚类物质的污染较普遍,普通试剂、塑料耗材中均能检出,如果采用固相萃取技术,其本底污染较难控制。
本研究建立液液萃取-超高效液相色谱/串联质谱法检测水中壬基酚、辛基酚,进行了萃取条件优化,并对辖区内自来水进行检测。
本方法操作简单,干扰易控制,无需复杂衍生步骤。
1 材料与方法1.1 仪器与试剂仪器有超高效液相色谱/串联质谱(Waters Acquity UPLC H-class,Xevo TQD,Waters公司产品);氮吹仪(Biotage公司产品)。
试剂有二氯甲烷(农残级)、甲醇(LCMS级)、乙腈(LCMS级)、纯水(HPLC级)均为MERCK公司产品,氯化钠优级纯(国药公司产品)。
壬基酚(NP)的三种异构体:NP-1(支链壬基酚混合物CAS 84852-15-3)、NP-2(直链壬基酚混合物CAS 25154-52-3)、NP-3(4-正壬基酚CAS 104-40-5);辛基酚(OP)的三种异构体:OP-1(4-正辛基酚CAS1806-26-4)、OP-2(4-特辛基酚CAS 140-66-9)、OP-3(叔辛基苯酚混合物CAS27193-28-8)。
1.2 前处理取200 mL水样,加入5 g氯化钠(优级纯,经过净化处理),加入6 moL/L 盐酸数滴调节酸度,用30 mL二氯甲烷分2次萃取,合并萃取液后用氮吹仪(40℃)浓缩,以乙腈∶[KG-*2]水(1∶[KG-*2]1)定容至1 mL。
高效液相色谱法测定水环境中壬基酚聚氧乙烯醚及其生物降解
产物
邵兵;胡建英;杨敏
【期刊名称】《环境化学》
【年(卷),期】2001(20)6
【摘要】应用固相萃取-高效液相色谱法调查了嘉陵江和长江重庆段的壬基酚聚氧乙烯醚(NPnEO,n>3)的污染状况.在四月份,长江的A,B和C,嘉陵江的D和E采样点都测定出了NPnEO(n>3).长江上游A点的浓度最高,为37.28μg·l-1,嘉陵江的下游D点的总浓度最低,为7.21μg·l-1.七月的水样中仅在A,D,E点检测出NPnEO(n≥3),其总浓度最高为1.99μg·l-1.但其分解产物NP的浓度比四月份高.
【总页数】6页(P600-605)
【关键词】壬基酚聚氧乙烯醚;壬基酚;高效液相色谱法;固相萃取;水环境;水质监测;生物降解产物
【作者】邵兵;胡建英;杨敏
【作者单位】北京大学城市与环境学系,地表过程分析与模拟教育部重点实验室;中国科学院生态环境研究中心,环境水化学国家重点实验室
【正文语种】中文
【中图分类】X832
【相关文献】
1.固相萃取-高效液相色谱法测定生活污水中壬基酚聚氧乙烯醚及其降解产物 [J], 侯绍刚;胡智弢;孙红文;黄国兰
2.高效液相色谱法测定水基金属加工液中的壬基酚聚氧乙烯醚 [J], 温佛钱;徐玲;闻环;胡江涌;余威俊
3.高效液相色谱法测定空气清新剂中的壬基酚聚氧乙烯醚 [J], 杨丽峰;张利萍
4.超高效液相色谱——液相荧光法测定果蔬中壬基酚聚氧乙烯醚及其降解产物 [J], 吕岱竹;袁宏球
5.超高效液相色谱-串联质谱法测定香蕉中壬基酚聚氧乙烯醚及其降解产物 [J], 罗金辉;吕岱竹;林勇
因版权原因,仅展示原文概要,查看原文内容请购买。
赤水河下游水产品中辛基酚和壬基酚的测定摘要:建立了固相萃取-反相高效液相色谱法测定水产品中辛基酚和壬基酚残留量的检测方法。样品经三氯乙酸溶液提取,阴离子交换固相萃取柱净化。色谱柱为Shim-pack VP-ODS 250 mm × 4.6 mm,检测波长为225 nm,流动相为甲醇-水(体积比为75∶25),流速为0.8 mL/min,进样量为20 μL。辛基酚和壬基酚分别在0.13~97.92 μg/mL(R2=0.996 1)、0.02~50.00 μg/mL(R2=0.999 4)浓度范围内与峰面积成良好线性关系,辛基酚和壬基酚的回收率为87.4%~93.7%,相对标准偏差为1.3%~3.9%。该方法准确、快速、灵敏度高,适用于水产品中辛基酚和壬基酚的检测。关键词:辛基酚;壬基酚;水产品;反相高效液相色谱法Determination of Octylphenol and Nonylphenol in Aquatic Products in the Downstream of Chishuihe RiverAbstract: A reversed-phase high performance liquid chromatograghic method(RP-HPLC) with solid-phase extraction was established for the analysis of octylphenol and nonylphenol in aquatic products. The sample was extracted by trichloroacetic acid, purified by MAX-SPE. The column was Shim-pack VP-ODS column, and the mobile phase was a mixture of CH3OH and H2O(75∶25,V/V). The flow rate was 0.8 mL/min, UV detection was performed at 225 nm, and the injection volume was 20 μL. External standard was used and the calibration curves showed good linearity over the range of 0.13~97.92 μg/mL(R2=0.996 1)、0.02~50.00 μg/mL(R2=0.999 4) for octylphenol and nonylphenol, respectively. The average recoveries ranged from 87.4% to 93.7% with relative standard deviation of 1.3% to 3.9%. Finally, The method is accurate, simple, rapid, and adapts to the detection of octylphenol and nonylphenol in aquatic products.Key words: octylphenol; nonylphenol; aquatic products; RP-HPLC辛基酚(Octylphenol,OP)和壬基酚(Nonylphenol,NP)是世界野生动物基金会列出的67种环境激素中的2种[1],广泛用于合成非离子表面活性剂和抗氧化剂,这类物质主要在污水处理过程中以生物降解产物的形式进入环境。众多体内外的生物研究表明,辛基酚和壬基酚作为内分泌干扰物质会在生物体内积累,并通过食物链进入人体,对人体癌细胞生长及生殖能力均会产生严重影响,具有雌激素效应和慢性毒效应[2],因而已被欧盟列为优先危害物质。其对人类健康和生态环境的危害,已引起世界各国的普遍关注。目前,关于辛基酚和壬基酚的分析方法主要有高效液相色谱法[3,4]、超临界流体色谱法[5]、胶束电动色谱法[6]、毛细管电泳法[7]、酶联免疫法[8]、气相色谱-质谱法[9-11]和液相色谱-串联质谱法[12]等,涉及的主要为生物、环境、食品、玩具和纸张等样品。这些研究均表明辛基酚和壬基酚广泛地存在于各种环境基质中,对人类赖以生存的食品存在着潜在的威胁。相对于环境样品,水产品的高脂肪、高蛋白的特点和烷基酚的脂溶性特点决定了其样品前处理的复杂性。目前还未见辛基酚和壬基酚在水产品中的污染状况和分析方法的相关报道。本研究采用固相萃取-反相高效液相色谱-二极管阵列检测技术建立了水产品中的辛基酚和壬基酚的分析方法,并且对赤水河下游水产品进行了分析,取得了满意的结果。1 材料与方法1.1 仪器及试剂LC-20AT高效液相色谱仪(日本岛津公司),配备SPDM-20A检测器、SIL-20A自动进样器、CBM-20A系统控制器;氮吹仪(天津奥特赛斯);电子天平(上海越平科学仪器有限公司);离心机(上海手术器械厂);固相萃取仪(美国SUPLCO);微孔过滤装置(北京莱伯泰科仪器有限公司);SY3200超声波清洗器(上海声源超声波仪器设备有限公司);DHG-9070A型电热恒温鼓风干燥箱(宁波江南仪器厂)。壬基酚(纯度99%,美国Chem Service公司);辛基酚(纯度99%,美国Sigma公司);甲醇(分析纯,天津市大茂化学试剂厂);氨水(分析纯,天津市大茂化学试剂厂);混合型阴离子交换固相萃取柱(艾捷尔,60 mg,3 mL);1%三氯乙酸溶液;2%乙酸铅溶液;二次蒸馏水。所有溶液使用前均由0.45 μm滤膜过滤。1.2 标准溶液的配制分别称取15.0 mg NP和OP标准品, 用甲醇溶解并定容至25 mL棕色容量瓶中于4 ℃下保存。使用前用甲醇稀释上述标准储备溶液,配制成不同浓度的标准工作液。1.3 样品的前处理1.3.1 提取称取试样10.00 g于100 mL 聚四氟乙烯离心管中,准确加入48 mL 1%三氯乙酸溶液和2 mL 2%乙酸铅溶液,高速均质器以11 000 r/min 均质30 s,摇床上振荡30 min,5 000 r/min离心10 min[13]。1.3.2 净化依次用3 mL 甲醇、3 mL 水活化混合型阳离子交换固相萃取柱,准确吸取10 mL 上清液过柱,控制过柱速度在1 mL/min 以内,再用3 mL 水、3 mL 甲醇洗涤混合型阴离子交换固相萃取柱,抽至近干后,用3 mL 5%氨化甲醇溶液洗脱。收集洗脱液于10 mL 离心管中,50 ℃下氮吹至干。准确吸取1 mL 20%甲醇溶液溶解残渣,混匀,0.45 μm 滤膜过滤待测[13]。1.4 色谱条件色谱柱:Shim-pack VP-ODS(250 mm×4.6 mm);流动相:甲醇-水(体积比75∶25);流速:0.8 mL/min;柱温:35 ℃;进样量:20 μL;OP和NP的检测波长均为225 nm。2 结果与分析2.1 SPE柱的选择混合型阴离子交换固相萃取柱是以阴离子交换及反相吸附混合机理、以水可浸润型聚合物为基质的SPE小柱。提供双重保留模式,即离子交换与疏水保留。本试验采用混合型阴离子交换固相萃取柱,既可除去样品中的干扰物质,又可有效提取样品中的目标物[13]。2.2 检测条件的优化2.2.1 波长的选择利用二极管阵列检测器扫描可得到最大吸光波长都出现在225 nm处。水产品中各杂质在该波长时对OP和NP的测定无影响, 且色谱峰型对称。因此,选择225 nm作为本方法的最适检测波长。2.2.2 流动相的选择分别对甲醇-水、乙腈-水、甲醇-氨水、甲醇-磷酸二氢钾溶液、乙腈-离子对溶液、乙腈-磷酸缓冲溶液、甲醇-冰乙酸和四氢呋喃-水等流动相系统进行了考察。再比较不同配比的甲醇-水体系,发现甲醇-水体积比为75∶25时,柱效最高,保留时间适宜。2.2.3 流速的选择在波长、流动相等测量条件一定的情况下,分别设置流速为0.4、0.5、0.6、0.7、0.8、0.9和1.0 mL/min进行检测,发现0.8 mL/min时峰形好、出峰时间适宜,故选择流速为0.8 mL/min。2.3 线性方程和检出限分别配制一系列的标准工作溶液,在选定的色谱条件下进行测定,计算出OP和NP的线性方程和相关系数。OP和NP分别在0.13~97.92 μg/mL、0.02~50.00 μg/mL 范围内与峰面积有良好的相关性,回归方程为y=5 010.800x-51.171、y=5 139.000x-84.199,相关系数分别为0.996 1和0.999 4,能够满足定量分析的需要。以信噪比为3计算检出限,水产品中NP和OP的检出限均为0.4 μg/kg。OP和NP标准品色谱图见图1。2.4 方法的回收率和精密度采用经测定不含有NP和OP的水产品空白样品,分别进行添加回收率和精密度试验,样品中添加不同浓度的标准溶液,按本方法进行试验(水产品回收NP和OP 色谱图见图2)。在低、中、高的3个添加水平范围内的平均回收率(每个添加浓度平行测定6次),草鱼样品回收率为88.7%~93.7%,相对标准偏差为1.3%~3.7%;对虾样品的回收率为87.4%~91.3%,相对标准偏差为 2.3%~3.6%;螃蟹样品的回收率为88.9%~93.7%,相对标准偏差为2.2%~3.9%。回收率和精密度结果见表1。3 结论本试验建立了固相萃取-反相高效液相色谱法测定水产品中辛基酚和壬基酚残留的分析方法。研究结果表明,该方法检出限低、重现性好、精密度高,并且操作简便、快速,是一种有效监测水产品中辛基酚和壬基酚含量的方法。参考文献:[1] 吴永宁,江桂斌. 重要有机污染物痕量与超痕量检测技术[M]. 北京:化学工业出版p [5] WANG Z D,FINGAS M. Analysis of polyethoxylated nonylphenols by supercritical fluid chromatography and high-performance liquid chromatography[J]. Journal of Chromatographic Science,1993,31(12):509-518.[6] 蔡亚岐,江桂斌,周庆祥. 胶束电动色谱法分离和测定双p[8] CESPEDES R, SKRYJOV A K, RAKOV A M, et al. Validation of an enzyme-linked munosorbent assay(ELISA) for the determination of 42 nonylphenol and octylphenol in surface water samples by LC-ESI-MS[J]. Talanta,2006,70(4):745-751.[9] 周益奇,许宜平,马梅,等. 柱前衍生/气相色谱-质谱法同时测定水中壬基酚和邻苯二甲酸酯[J]. 分析测试学报, 2005, 24(1):49-52.[10] LATORRE A, LACORTE S, BARCELO D,et al. Determination of nonylphenol and octylphenol in paper by microwave-ssisted extraction coupled to headspace solid-hase microextraction and gas chromatography-mass spectrometry[J]. Journal of Chromatography A,2005,1065(2):251-256.[11] 刘晓燕,张海霞,刘满仓. 酚类环境雌激素的色谱分析方法[J].分析测试学报,2007,26 (2):288-294.[12] 马强,王超,王星,等. 加速溶剂萃取-固相萃取-硅胶吸附色谱-电喷雾质谱法测定纺织品中的烷基酚聚氧乙烯醚[J]. 分析化学, 2009,37(1):46-52 [13] 吴红军,成强,陈红燕. 固相萃取-液相色谱法测定水产品中三聚氰胺[J]. 现代农业科技,2010,11:341-342.。
壬基酚,也称壬基苯酚。
C9H19C6H4OH 各种异构体的混合物英文名称:Nonyl Phenol(简称NP)。
物理化学特性:壬基酚是一种重要的精细化工原料和中间体,外观在常温下为无色或淡黄色液体,略带苯酚气味,不溶于水,溶于丙酮。
主要用途:主要用于生产表面活性剂、也用于抗氧剂、纺织印染助剂、润滑油添加剂、农药乳化剂、树脂改性剂、树脂及橡胶稳定剂等领域。
NP含量(Nonylphenol)检测-壬基苯酚含量检测壬基苯酚具有强烈的亲酯性,在环境中不易分解,又因其化学结构与动物及人类的雌性激素相似,一旦进入动物及人体体内会干扰内分泌的正常生理作用。
欧盟自1980年起禁止此物质用于家庭清洁剂配方,2000年后,其在工业洗涤剂中的应用也全面禁止。
与壬基苯酚(NP)化学结构及毒理作用类似的还有乙氧基壬基苯酚NPEO、辛基苯酚OP和乙氧基辛基苯酚OPEO。
欧盟指令2003/53/EC规定NP和NPEO百分含量不小于0.1%的工业或家用清洗剂、织物或皮革处理用品、农药乳化剂、纸或纸浆生产用品、化妆品及其他个人护理用品等不得使用或上市销售。
Phthalates认证/检测-邻苯二甲酸盐(酯)含量检测邻苯二甲酸盐(酯)又称酞酸酯,是一种应用较为广泛的工业增塑剂,添加邻苯二甲酸酯主要是为了使硬质塑料更为柔软。
此类增塑剂被广泛应用于类似地板遮盖物、墙面遮盖物、金属箔片和油漆产品中。
柔软的PVC材料中可能含有20%到60%的邻苯二甲酸盐(酯)。
欧洲委员会在1999年12月7日在指令1999/815/EEC中规定:所有含有柔软PVC材料且可以被小于三岁的孩子放入口中的玩具和儿童用品,其所用PVC中以下六种邻苯二甲酸盐(酯)的总浓度不得超过0.1%。
此六种分别为:邻苯二甲酸二异壬酯(DINP);邻苯二甲酸(2-乙基已基)酯(DEHP);邻苯二甲酸二正辛酯(DNOP);邻苯二甲酸二异葵酯(DIDP);邻苯二甲酸丁基苄酯(BBP);邻苯二甲酸二正丁酯(DBP);欧洲议会于2005年6月5日通过新的有关在玩具和儿童用品中禁用六种邻苯二甲酸盐(酯)指令2005/84/EC。
食品中壬基酚的测定-高效液相色谱串联质谱法《食品安全地方标准食品中壬基酚的测定-高效液相色谱/串联质谱法》(征求意见稿)编制说明一、标准起草的基本情况(包括简要的起草过程、主要起草单位、起草人等)(一)任务来源、主要起草单位、起草人2014年4月, 北京市疾病预防控制中心受北京市卫生计生委的委托,承担《食品安全地方标准食品中壬基酚的测定-高效液相色谱/串联质谱法》的制定工作,委托项目编号为spaqdfbz-2014-16。
为保证标准制订的科学性、适用性,北京市疾病预防控制中心成立标准起草工作组,制定工作方案、明确职责分工、时间进度和有关工作要求。
主要起草单位:北京市疾病预防控制中心。
主要起草人:尹杰、杨蕴嘉、段鹤君、杨奕、张晶、邵兵等。
(二)简要的起草过程2014年5月,北京市疾病预防控制中心中心实验室抽调技术人员组成标准起草小组,开始制定实验方案,在前期大量文献调查和实验室研究工作的基础上建立检测方法。
2014年8月开始开展方法回收率、精密度、测定低限以及线性范围等一系列技术内容的确定研究。
2014年10月底形成标准检测方法草案。
2014年12月,组织中国检验检疫科学研究院食品安全研究所、卫生部食品安全风险评估重点实验室、国家食品质量安全监督检验中心等3家单位进行了方法的协同性验证试验,验证结果表明方法的各项技术指标满足食品中壬基酚测定的要求。
二、标准的重要内容及主要修改情况本标准在国内为首次制定,对标准方法的范围、原理、试剂材料、仪器设备、分析步骤、分析结果的表述、精密度以及定量限等重要内容进行了规定和说明。
(一)目标基质的选择国内外现有研究表明,壬基酚几乎存在于肉、蛋、奶、粮谷、豆类、蔬菜、水果、调味品、酒水饮料等各类食品中,并且不同国家和地区居民膳食中壬基酚的污染水平可能存在较大区别。
本标准起草小组在前期研究中对北京市居民(包括婴幼儿)主要食品中壬基酚的含量进行了初步监测。
监测结果显示,壬基酚广泛存在于北京市的各种食品中,包括婴幼儿奶粉。
壬基酚加标回收试验报告
一、目的:验证样品的前处理过程是否对样品的测定产生影响,检查和校正方法误差,以确定是否能够满足检验需求。
二、原理:样品加标回收,取相同的样品两份,其中一份加入定量的待测成分标准物质;两份同时按相同的分析步骤分析,加标的一份所得的结果减去未加标一份所得的结果,其差值同加入标准物质的理论值之比即为样品加标回收率。
三、检测方法:
1.LC条件: A:甲醇 B:0.1%氨水
2.MS条件:离子对:219>133 219>147
锥孔电压:34V
碰撞能量:30eV 28eV
离子源温度:110
脱溶剂温度:350
脱溶剂气流量:550L/h
气帘气流量:50L/h
3.样品处理:
称取1g奶粉,加入10ml甲醇,漩涡混合,超声10min,取上清液离心过滤,上机。
做空白样品加标,如基质影响严重,将样液稀释5-10倍再上机。
四、加标回收
测定结果
五、计算公式
回收率=(测定值—样品含量)/加标量 X100%
六、结论
综上,样品加标回收率为98.3%,检验方法满足检验需求。
七、对应谱图
7.1标准曲线
7 .2加标1号溶液
7.3加标2号溶液
7.4加标3号溶液。