重庆市住房公积金联名卡办理申请书xls
- 格式:xls
- 大小:112.00 KB
- 文档页数:1
第1篇尊敬的住房公积金管理中心:我谨以此申请书,向贵中心申请住房公积金贷款,以解决我在购房、租房等方面的资金需求。
以下是我的详细情况说明,敬请审核。
一、申请人基本信息1. 姓名:[您的姓名]2. 性别:[您的性别]3. 年龄:[您的年龄]4. 身份证号码:[您的身份证号码]5. 联系电话:[您的联系电话]6. 工作单位:[您的单位名称]7. 职务:[您的职务]8. 家庭住址:[您的家庭住址]二、申请原因及贷款用途1. 申请原因:- [简要说明申请住房公积金贷款的原因,例如:]- 我计划购买[具体地点]的住房,但由于资金不足,希望申请住房公积金贷款。
- 我目前租房居住,租住条件有限,希望利用住房公积金贷款改善居住条件。
- 我需要资金进行房屋维修或翻新,以提升居住品质。
2. 贷款用途:- [详细说明贷款用途,例如:]- 购房:我计划购买一套面积为[具体面积]的住房,总价为[具体金额],贷款金额为[具体金额]。
- 租房:我计划租赁一套面积为[具体面积]的住房,月租金为[具体金额],贷款金额为[具体金额]。
- 房屋维修/翻新:我计划对现有住房进行维修或翻新,预计费用为[具体金额],贷款金额为[具体金额]。
三、个人及家庭经济状况1. 收入情况:- [详细说明您的收入来源及金额,例如:]- 工资收入:每月工资为[具体金额],年总收入为[具体金额]。
- 其他收入:如奖金、津贴等,年总收入为[具体金额]。
2. 负债情况:- [说明您目前所承担的负债情况,例如:]- 信用卡负债:目前信用卡负债总额为[具体金额]。
- 按揭贷款:目前住房按揭贷款余额为[具体金额]。
3. 家庭经济状况:- [说明家庭成员的经济状况,例如:]- 配偶收入:配偶每月工资为[具体金额],年总收入为[具体金额]。
- 子女情况:子女年龄为[具体年龄],目前无收入来源。
四、住房公积金缴存情况1. 缴存时间:- [说明您开始缴存住房公积金的时间,例如:]- 自[具体年份]年开始缴存。
公积金合并账户申请书申请人信息•姓名:[填写姓名]•身份证号码:[填写身份证号码]•单位名称:[填写单位名称]•联系电话:[填写联系电话]背景介绍公积金是一项重要的福利措施,旨在帮助职工积累住房资金,并提供贷款支持。
随着个人工作经历的增长,可能会在不同单位缴纳多个公积金账户,而每个账户都有一定的管理和操作成本,给个人账户管理带来不便。
因此,为了更好地管理个人公积金,合并多个公积金账户成为了一个必要的需求。
合并账户的优势合并公积金账户可以带来以下几个优势:1.便利性:合并账户可以减少个人管理多个账户的麻烦,只需要维护一个账户即可。
2.资金利用率提高:合并账户后,个人的公积金资金将集中在一个账户中,提高了公积金资金的利用率。
3.贷款申请更方便:合并账户后,个人公积金账户的缴存时间会更长,贷款额度和贷款期限也会相应增加,有利于个人购房或其他资金需求时的贷款申请。
合并账户申请流程1.填写本申请书。
2.申请人将填写好的申请书交给所在单位的人力资源部门。
3.人力资源部门将审核申请书,并将合并账户的申请提交至相关公积金管理部门。
4.公积金管理部门审核通过后,将合并账户的事宜通知单位,并办理合并手续。
5.申请人可在规定的时间内查询账户合并情况。
合并账户申请书尊敬的公积金管理部门:本人系所在单位的员工,现申请合并个人公积金账户。
具体信息如下:- 姓名:[填写姓名]- 身份证号码:[填写身份证号码]- 单位名称:[填写单位名称]- 联系电话:[填写联系电话]合并账户前的公积金账户信息如下:- 账户1:[填写账户1信息,包括开户银行、账号等]- 账户2:[填写账户2信息,包括开户银行、账号等]本人同意将上述账户合并为一个账户,并授权公积金管理部门进行合并操作。
特此申请。
申请人签名:________________日期:_____________________注意事项1.请务必填写准确的个人信息,以确保申请能够顺利进行。
尊敬的住房公积金管理中心:您好!我是贵中心的一名职工,现就办理住房公积金事宜向您提出申请,恳请审批。
一、基本信息1. 姓名:XXX2. 性别:男/女3. 出生日期:XXXX年XX月XX日4. 民族:XX族5. 学历:本科6. 工作单位:XX公司7. 职务:XXX8. 身份证号码:XXXXXXXXXXXXXXXX9. 联系电话:XXXXXXXXXXX二、申请原因1. 我于XXXX年XX月入职XX公司,至今已满一年,符合贵中心关于办理住房公积金的相关规定。
2. 我一直努力工作,为公司的发展贡献了自己的力量。
为了改善个人住房条件,提高生活质量,我计划购买一套自住住房。
3. 由于目前个人经济状况有限,购房资金尚有缺口。
为解决购房资金问题,我特向贵中心申请办理住房公积金贷款。
三、申请内容1. 住房情况:我计划购买的住房位于XX市XX区,建筑面积XX平方米,总价XX 万元。
2. 贷款金额:根据购房总价及个人经济状况,我申请住房公积金贷款人民币XX万元。
3. 贷款期限:我申请贷款期限为XX年。
4. 还款方式:我同意采用等额本息还款方式。
四、承诺事项1. 我承诺所提供的信息真实、准确,如有虚假,愿承担相应法律责任。
2. 我承诺按时足额偿还贷款本息,如有逾期,愿承担相应责任。
3. 我承诺在贷款期间,不将所购住房用于出租、抵押等行为。
五、其他事项1. 我已了解住房公积金的相关政策及管理规定,并愿意遵守。
2. 我将积极配合贵中心的工作,提供所需的相关材料。
恳请贵中心审批我的住房公积金贷款申请,并给予办理。
如有需要,请随时与我联系。
此致敬礼!申请人:XXX申请日期:XXXX年XX月XX日。
公积金贷款申请书尊敬的贷款机构:我是一名具有稳定工作和良好信用记录的公民,特此向贵机构提交公积金贷款申请书。
我希望能够通过公积金贷款获得资金支持,以实现个人的住房需求。
我个人信息如下:姓名:(个人姓名)性别:(男/女)出生日期:(年/月/日)身份证号码:(身份证号码)户口所在地:(户口所在地)现居地址:(现居住地址)手机号码:(手机号码)电子邮箱:(电子邮箱)根据贵机构规定,我已准备了以下资料:1. 身份证明材料(1) 身份证原件及复印件(2) 结婚证(如适用)(3) 子女出生证明(如适用)2. 收入证明材料(1) 最近三个月的工资流水单(2) 劳动合同/聘用合同原件及复印件(3) 税务登记证明(如适用)(4) 其他收入证明(如有)3. 公积金缴纳证明材料(1) 公积金缴纳证明原件及复印件(2) 公积金缴纳记录查询单4. 购房相关材料(1) 房屋购买合同原件及复印件(2) 房屋评估报告(3) 房屋产权证明在资料准备齐全的情况下,我特此申请公积金贷款,并希望能够获得贵机构协助和支持。
具体贷款金额和期限,我将根据贷款机构的政策和建议来协商确定。
我保证所提供的信息真实、准确,并愿意承担由于信息不实或错误所引起的法律责任。
同时,我也同意贷款机构对我的信息进行核实,包括但不限于向相关部门查询、征信机构核查等。
我理解并同意,如果本次贷款申请获得批准,我将按照贷款合同约定的期限和还款方式按时偿还贷款本息。
我将积极合作,主动履行还款义务,确保还款按时进行。
谨此申请公积金贷款,并希望能够尽快获得贷款审批结果。
如有需要补充提供其他材料或进行进一步核实的情况,请贷款机构及时与我联系。
感谢贷款机构对此申请的关注和支持,我期待着合作机会,共同实现住房梦想。
此致,(个人签名)日期:(年/月/日)。
住房公积金联名卡(新增变更)签约关系申请表第一篇:住房公积金联名卡(新增变更)签约关系申请表XX住房公积金联名卡(新增/变更)签约关系申请表成都住房公积金管理中心:(银行名称):现我单位(单位缴存登记号)职工,职工姓名,证件种类,证件号码,个人住房公积金客户号,因(新增/变更),需申请(新开/变更)公积金联名卡,并(新增/变更)该职工公积金联名卡与住房公积金客户号的签约关系,同时请按照我单位提供的职工身份信息修改中心系统中该职工的身份信息。
注:选项打√确认。
单位公章年月日备注:1、职工申请时须持身份证原件;2、新开或变更的公积金联名卡卡号(由开户网点填写)。
第二篇:成都住房公积金龙卡(新增·变更)签约关系申请书[定稿] 成都住房公积金龙卡(新增/变更)签约关系申请书成都住房公积金管理中心:建设银行四川省分行______________储蓄所:现有我单位(单位缴存登记号____________________)职工,职工姓名__________,身份证件种类________,身份证件号码________________________,个人住房公积金客户号___________________,因(新增/原公积金龙卡挂失/原公积金龙卡毁损),需申请(新开/补发)公积金龙卡,并(新增/变更)该职工公积金龙卡联名卡与住房公积金客户号的签约关系,同时请按照我单位提供的职工身份信息修改中心系统中该职工的身份信息。
(注:选项打√确认)附:职工身份证件复印件单位公章****年**月**日注:1、本申请书一式两份,中心、发卡银行各执一份;2、职工申请时须持身份证原件;3、新开或补发的公积金龙卡卡号______(由开户网点填写)。
附件2:证明成都住房公积金管理中心:我单位职工①,性别②,证件种类为③,证件号码为④,该职工在我单位当前住房公积金缴存相关信息如下:单位缴存登记号:;个人客户号:;职工姓名:,性别:;证件种类:,证件号码:。
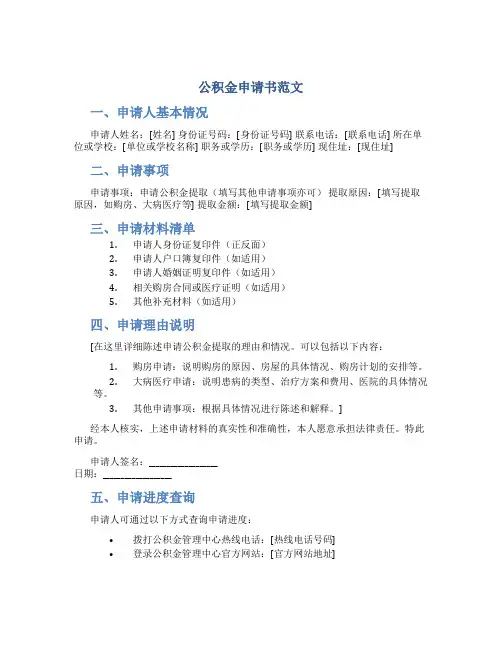
公积金申请书范文一、申请人基本情况申请人姓名:[姓名] 身份证号码:[身份证号码] 联系电话:[联系电话] 所在单位或学校:[单位或学校名称] 职务或学历:[职务或学历] 现住址:[现住址]二、申请事项申请事项:申请公积金提取(填写其他申请事项亦可)提取原因:[填写提取原因,如购房、大病医疗等] 提取金额:[填写提取金额]三、申请材料清单1.申请人身份证复印件(正反面)2.申请人户口簿复印件(如适用)3.申请人婚姻证明复印件(如适用)4.相关购房合同或医疗证明(如适用)5.其他补充材料(如适用)四、申请理由说明[在这里详细陈述申请公积金提取的理由和情况。
可以包括以下内容:1.购房申请:说明购房的原因、房屋的具体情况、购房计划的安排等。
2.大病医疗申请:说明患病的类型、治疗方案和费用、医院的具体情况等。
3.其他申请事项:根据具体情况进行陈述和解释。
]经本人核实,上述申请材料的真实性和准确性,本人愿意承担法律责任。
特此申请。
申请人签名:___________________日期:___________________五、申请进度查询申请人可通过以下方式查询申请进度:•拨打公积金管理中心热线电话:[热线电话号码]•登录公积金管理中心官方网站:[官方网站地址]六、温馨提示1.申请人应如实填写申请表格,提供真实有效的材料,如发现提供虚假材料,将承担相应的法律责任。
2.申请人在填写申请书前,应详细了解公积金提取的相关规定和流程,确保申请的合法性和准确性。
3.申请人可咨询公积金管理中心的相关工作人员,获取更详细的信息和协助办理申请事项。
以上是公积金申请书的范文,申请人在填写申请书时,可根据具体需求进行修改和完善。
如有任何疑问,请及时与公积金管理中心联系。
公积金申请书格式公积金申请书格式1住房公积金提取申请书公司:本人(姓名),身份证号码:,现(曾)就职于(公司),现申请贵司协助本人办理住房公积金提取手续。
本人相关提取信息如下:1、用于公积金提取的本人户名的银行卡(存折)为银行的'卡(存折),账号为:。
(可使用的银行帐户范围请见下页,建议您提供原单位支取所用的银行账号,以避免由于公积金中心变更银行账号造成的支取失败,必填)2、房屋地址:,总房价(或租房发票金额):元。
(购房和租房人员必填)3、联系方式:手机:,电子邮箱:。
(必填)为保证提取工作顺利进行,本人承诺:1、上述信息准确无误;2、如提交本申请后,上述银行卡(存折)信息发生任何变化,将及时通知贵司,并填写《卡片遗失帐号变更申请书》提交贵司。
特此申请。
申请人:年月日公积金申请书格式2兹有xx集团公司员工xxx,自________年____月入职,现已满一年。
根据公司规定,已满足公司购买职工住房公基金要求。
特申请办理住房公积金,请领导批准为盼!申请人:XXX________年____月____日公积金申请书格式3公积金申请书格式:步骤一:开头写好主题。
就像文章的题目一样,申请书也要有个开始,在头一行写好“XXX公积金申请书”,这个要写在正中间,才醒目。
步骤二:写提取申请内容。
将自己想提取公积金的原因写在这里,内容尽量要详细一点,这是申请是需要批准的,所以写的提取原因要尽量合情合理比较容易过。
步骤三:提取人的信息。
这一部分也是很重要的,想要审批通过,那么就得将这些写详细了,其中包括:姓名、单位、身份证以及联系方式等基本信息,这些都需要填写完整的。
步骤四:经办人的信息。
同时也要将经办人的信息写清楚,包括姓名和联系方式,这是很重要的,如果出现什么问题才能有地方追究。
步骤五:保证宣言。
想要提取公积金的话单填信息是不够的,自己也要把自己对公积金的宣言和提取所用的地方都交代清楚,保证自己所用是正规的,没有违法,这样才能保证能提取得出来。
申请
XX市住房公积金管理中心:
依据XX号文件第三条“依托银行发行的住房公积金联名卡实现住房公积金的查询业务”规定,为方便缴存住房公积金职工查询和提取住房公积金,实现住房公积金管理自动化和信息化,现申请对我单位所属管理单位等名缴存住房公积金的职工,在渭南市银行下设支行办理公积金联名卡。
在办理公积金联名卡时,我单位将为办理银行提供完整的住房公积金职工基本情况表(含姓名、单位公积金账号、个人账号、身份证号的电子版),并确认所提供资料与住房公积金数据库的一致性。
特此申请
(缴存单位公章) XX市住房公积金管理中心审签二○一二年月日二○一二年月日
注:本申请一式三份,XX市住房公积金管理中心一份,XX市银行一份,公积金缴存单位一份。
单位公积金账号
身份证号码身份证号码发卡银行办卡人数
填表说明:3.单位是否首次办卡,请在首栏相应的□内打“√”。
重庆市住房公积金联名卡办理申请书
中心意见
申请单位意见发卡行意见
年 月 日
经办机构业务章
年 月 日
1.本表由单位填写并加盖其公章后交发卡银行,经银行和中心审核并加盖业务章后,中心、银行各留存一份。
2.单位公积金账存总人数,是指目前在单位公积金账户下的总人数(含封存人员);办卡人数,是指本次需办卡的人数。
我单位承诺,办卡人员均系本单位员工,且经申请人签字。
所
提供资料真实、合法、有效,若因资料虚假而造成的后果,本单位
承担一切责任。
单位公章
年 月 日
发卡行业务章
单位经办人姓名
联 系 电 话
单位公积金账存总人数□单位首次办卡 □单位新增办卡
单 位 名 称
单位负责人姓名。
住房公积金申请模板申请人信息:
姓名:
性别:
出生日期:
身份证号码:
籍贯:
联系电话:
现居住地址:
邮政编码:
单位信息:
单位名称:
所属行业:
单位性质:
单位地址:
单位邮政编码:
联系电话:
工作邮箱:
职务:
工资账号:
家庭成员信息:
配偶姓名:
配偶身份证号码:
配偶联系电话:
父亲姓名:
父亲身份证号码:
母亲姓名:
母亲身份证号码:
子女姓名:
子女身份证号码:
住房公积金申请信息:
申请类型:(请选择适用的类型)- 职工申请
- 单位申请
- 配偶申请
- 子女申请
申请原因:
详细描述申请原因,包括住房改善、购房贷款等相关信息。
申请日期:
申请人签名:
审核部门意见:
审核人员:
审核日期:
审核意见:
公积金管理中心审批:
审批人员:
审批日期:
审批结果:(请选择适用的结果)
- 通过
- 需补充材料
- 不通过
备注:
审批人员签名:
请在以上空白处填写相关申请信息,并在相应的位置签名。
注意填
写信息时要准确无误,如有虚假填写,将承担相应法律责任。
申请审
批时间约为X个工作日,请耐心等待。
感谢您对本机构的支持与理解。
如有疑问,请拨打我司咨询电话:XXX-XXXXXXX。
公积金申请书格式(第一篇)此文档协议是通用版本,可以直接使用,符号*表示空白。
敬重的公司领导:兹有xx集团公司员工xxx,自****年**月入职,现已满一年。
依据公司规定,已满意公司购买职工住房公积金要求。
特申请办理住房公积金,请领导批准为盼!申请人:XXX****年**月**日公积金申请书格式(第二篇)合同范文:公积金申请书格式(第二篇)合同编号:[合同编号]摘要:本合同是根据相关法律法规的规定以及甲方和乙方双方的自愿原则,就甲方申请公积金事宜达成的协议。
甲乙双方应遵守本合同的各项条款及条件。
一、甲方信息:甲方姓名:[甲方姓名]证件类型:[身份证/护照/其他证件类型]证件号码:[证件号码]联系方式:[联系方式]二、乙方信息:乙方单位/机构名称:[乙方单位/机构名称]法定代表人姓名:[法定代表人姓名]注册地址:[注册地址]三、合同内容:1. 甲方同意申请乙方所在单位/机构的公积金,并愿意按照相关政府规定的比例缴纳公积金。
2. 乙方同意按照相关政府规定的程序和要求办理甲方的公积金申请,提供相应的材料和文件支持。
3. 甲方理解并同意,在申请公积金过程中,可能需要提供个人相关材料和信息,并同意乙方单位/机构合法合规的收集和使用。
四、保密条款:1. 甲乙双方应对在履行本合同过程中所知悉的对方商业或经营信息予以保密,并承诺不得泄露给任何第三方。
2. 除非得到另一方明确书面授权,否则不得将相关信息用于任何商业目的。
五、协议解除:1. 本合同自双方签字并盖章之日起生效,有效期为[有效期限]。
2. 在有效期内,如甲方提出解除合同或乙方发现甲方有违反相关法律法规或本合同约定的行为,均可以解除本合同,并且双方应互相通知对方并书面确认。
六、争议解决:本合同的解释和争议解决均适用中华人民共和国现行法律。
若双方因履行本合同发生任何争议,应友好协商解决,协商不成的,任一方均可向有管辖权的法院提起诉讼。
七、其他事项:本合同未尽事宜,由甲乙双方协商解决,经双方签字并盖章后生效。
重庆公积金支取申请书一、申请人信息•姓名:•身份证号码:•手机号码:•公积金账号:•单位名称:•单位账号:二、申请事由(请在以下选项中选择一项并填写相关信息)1.购买自住房–房屋地址:–房屋面积:–房屋总价:–贷款金额:–贷款银行名称:–贷款合同编号:–首付金额:–其他支付方式:2.购买二手房–房屋地址:–房屋面积:–房屋总价:–贷款金额:–贷款银行名称:–贷款合同编号:–首付金额:–其他支付方式:3.购买商业用房–房屋地址:–房屋面积:–房屋总价:–贷款金额:–贷款银行名称:–贷款合同编号:–首付金额:–其他支付方式:4.购买车位–车位地址:–车位面积:–车位总价:–贷款金额:–贷款银行名称:–贷款合同编号:–首付金额:–其他支付方式:5.购买其他不动产–不动产地址:–不动产面积:–不动产总价:–贷款金额:–贷款银行名称:–贷款合同编号:–首付金额:–其他支付方式:6.租房租赁–租房地址:–租房面积:–租房总价:–租赁期限:–租赁合同编号:–租金金额:–其他支付方式:7.购买家电家具–家电家具名称:–家电家具总价:–购买方式:–其他支付方式:8.子女教育–子女姓名:–子女年龄:–学校名称:–学费金额:–其他支付方式:9.医疗支出–医院名称:–疾病名称:–医疗费用:–其他支付方式:10.其他三、申请材料清单(请在以下选项中选择所需材料并勾选)•☐申请表•☐本人身份证复印件•☐配偶身份证复印件(如有)•☐房屋买卖合同或租赁合同•☐贷款合同•☐首付款收据•☐其他支付方式的收据•☐购房发票或租房发票•☐购房发票或租房发票复印件•☐房屋产权证书复印件•☐车位产权证书复印件(如有)•☐不动产权证书复印件(如有)•☐子女出生证明(如有)•☐子女就读学校证明(如有)•☐医院发票或医疗费用清单•☐其他相关证明材料四、申请人声明本人声明以上填写内容真实、准确、完整,如有不实,愿意承担相应的法律责任。
申请人签名:____________________日期:____________________五、单位审核意见单位审核意见:____________________审核人签名:____________________日期:____________________六、公积金中心审核意见公积金中心审核意见:____________________审核人签名:____________________日期:____________________七、注意事项1.本申请书必须由申请人本人填写并签名。
单位公积金账号身份证号码身份证号码发卡银行办卡人数
填表说明:
3.单位是否首次办卡,请在首栏相应的□内打“√”。
重庆市住房公积金联名卡办理申请书
中心意见
申请单位意见发卡行意见
年 月 日
经办机构业务章
年 月 日
1.本表由单位填写并加盖其公章后交发卡银行,经银行和中心审核并加盖业务章后,中心、银行各留存一份。
2.单位公积金账存总人数,是指目前在单位公积金账户下的总人数(含封存人员);办卡人数,是指本次需办卡的人数。
我单位承诺,办卡人员均系本单位员工,且经申请人签字。
所
提供资料真实、合法、有效,若因资料虚假而造成的后果,本单位
承担一切责任。
单位公章
年 月 日
发卡行业务章
单位经办人姓名
联 系 电 话
单位公积金账存总人数□单位首次办卡 □单位新增办卡
单 位 名 称
单位负责人姓名。